Sign in to use this feature.

Years

Between: -

Subjects

remove_circle_outline
remove_circle_outline
remove_circle_outline
remove_circle_outline

Journals

Article Types

Countries / Regions

Search Results (12)

Search Parameters:
Keywords = camelid mice

Order results
Result details
Results per page
Select all
Export citation of selected articles as:
18 pages, 2647 KB  
Article
J3ExoA: A Novel Anti-HIV Immunotoxin Fusion of Anti-Gp120 J3VHH and PE38 Fragment of Pseudomonas Exotoxin A
by Seth H. Pincus, Kun Luo, Tami Peters, James T. Gordy, Frances M. Cole, Grant Klug, Kelli Ober, Tamera K. Marcotte and Richard B. Markham
Pharmaceuticals 2025, 18(9), 1305; https://doi.org/10.3390/ph18091305 - 30 Aug 2025
Viewed by 615
Abstract
Background. We are developing cytotoxic anti-HIV immunoconjugates to attack the reservoir of infected cells that persist after years of fully suppressive anti-retroviral therapy. Methods. We have produced a chimeric fusion protein, J3ExoA, consisting of J3VHH, a broadly reactive anti-gp120 camelid nanobody, joined to [...] Read more.
Background. We are developing cytotoxic anti-HIV immunoconjugates to attack the reservoir of infected cells that persist after years of fully suppressive anti-retroviral therapy. Methods. We have produced a chimeric fusion protein, J3ExoA, consisting of J3VHH, a broadly reactive anti-gp120 camelid nanobody, joined to the de-immunized PE38 fragment of Pseudomonas exotoxin A. The efficacy of J3ExoA was compared to that of a well-studied anti-gp41 immunotoxin (IT), 7B2-dgA, in cytotoxicity assays and for inhibition of infectivity. Immunogenicity of the ITs was tested in mice. Results. J3ExoA killed cells expressing the HIV envelope with specificity in concentrations in the ng/mL range. Of all anti-HIV ITs we have tested, only J3ExoA compared to 7B2-dgA in cytotoxic efficacy, although there were differences between the two ITs on different target cells. J3ExoA suppressed the spread of HIV infection in tissue culture. J3ExoA was less immunogenic than 7B2-dgA, but mice made antibodies to both portions of the fusion protein. Conclusions. J3ExoA represents a novel IT that may be used to eliminate infected cells in the persistent HIV reservoir of infection, the barrier to an HIV “cure.” Additional approaches for addressing IT immunogenicity are discussed. Full article
(This article belongs to the Section Biopharmaceuticals)
Show Figures

Graphical abstract

16 pages, 2991 KB  
Article
Anti-Tumor Activities of Anti-Siglec-15 Chimeric Heavy-Chain Antibodies
by Kexuan Cheng, Jiazheng Guo, Yating Li, Qinglin Kang, Rong Wang, Longlong Luo, Wei Wang and Jiansheng Lu
Int. J. Mol. Sci. 2025, 26(11), 5068; https://doi.org/10.3390/ijms26115068 - 24 May 2025
Viewed by 1225
Abstract
Immune checkpoint inhibitors like programmed cell death 1 (PD-1) antibodies have revolutionized cancer treatment, but patient response rates remain limited. Sialic acid-binding Ig-like lectin 15 (Siglec-15) has emerged as a promising new immune checkpoint target. Through phage display technology using a Bactrian camel [...] Read more.
Immune checkpoint inhibitors like programmed cell death 1 (PD-1) antibodies have revolutionized cancer treatment, but patient response rates remain limited. Sialic acid-binding Ig-like lectin 15 (Siglec-15) has emerged as a promising new immune checkpoint target. Through phage display technology using a Bactrian camel immunized with recombinant human Siglec-15, we generated six anti-Siglec-15 camelid nanobodies and constructed chimeric heavy-chain antibodies by fusing the VHH domains with human IgG-Fc. Following expression in HEK293-F cells and purification, three antibodies (S1, S5, S6) demonstrated specific binding to both human and murine Siglec-15 in ELISA and biolayer interferometry assays. In a xenograft model established by subcutaneous inoculation of NCI-H157-S15 cells into BALB/c nude mice, these antibodies showed distinct tumor targeting and significant blockade of Siglec-15 interactions with CD44, MAG, sialyl-Tn, and LRR4C ligands. All three antibodies exhibited anti-tumor effects, with S1 showing the most potent activity. S1-treated mice had significantly smaller tumor volumes and weights compared to controls. The S1, S5, and S6 treatment groups showed enhanced anti-tumor immunity, with reduced TGF-β, IL-6, and IL-10 levels. Notably, S1 treatment significantly increased tumor-associated macrophages in tumor tissues (p < 0.05). In conclusion, S1 exhibits remarkable anti-tumor activity and has the potential to be developed as a cancer immunotherapy targeting Siglec-15. Full article
(This article belongs to the Special Issue Immunomodulatory Molecules in Cancer)
Show Figures

Figure 1

12 pages, 3221 KB  
Article
A Camelid-Derived STAT-Specific Nanobody Inhibits Neuroinflammation and Ameliorates Experimental Autoimmune Encephalomyelitis (EAE)
by Evaristus C. Mbanefo, Allison Seifert, Manoj Kumar Yadav, Cheng-Rong Yu, Vijayaraj Nagarajan, Ashutosh Parihar, Sunanda Singh and Charles E. Egwuagu
Cells 2024, 13(12), 1042; https://doi.org/10.3390/cells13121042 - 16 Jun 2024
Cited by 3 | Viewed by 3009
Abstract
Proinflammatory T-lymphocytes recruited into the brain and spinal cord mediate multiple sclerosis (MS) and currently there is no cure for MS. IFN-γ-producing Th1 cells induce ascending paralysis in the spinal cord while IL-17-producing Th17 cells mediate cerebellar ataxia. STAT1 and STAT3 are required [...] Read more.
Proinflammatory T-lymphocytes recruited into the brain and spinal cord mediate multiple sclerosis (MS) and currently there is no cure for MS. IFN-γ-producing Th1 cells induce ascending paralysis in the spinal cord while IL-17-producing Th17 cells mediate cerebellar ataxia. STAT1 and STAT3 are required for Th1 and Th17 development, respectively, and the simultaneous targeting of STAT1 and STAT3 pathways is therefore a potential therapeutic strategy for suppressing disease in the spinal cord and brain. However, the pharmacological targeting of STAT1 and STAT3 presents significant challenges because of their intracellular localization. We have developed a STAT-specific single-domain nanobody (SBT-100) derived from camelids that targets conserved residues in Src homolog 2 (SH2) domains of STAT1 and STAT3. This study investigated whether SBT-100 could suppress experimental autoimmune encephalomyelitis (EAE), a mouse model of MS. We show that SBT-100 ameliorates encephalomyelitis through suppressing the expansion of Th17 and Th1 cells in the brain and spinal cord. Adoptive transfer experiments revealed that lymphocytes from SBT-100-treated EAE mice have reduced capacity to induce EAE, indicating that the immunosuppressive effects derived from the direct suppression of encephalitogenic T-cells. The small size of SBT-100 makes this STAT-specific nanobody a promising immunotherapy for CNS autoimmune diseases, including multiple sclerosis. Full article
Show Figures

Figure 1

21 pages, 1084 KB  
Review
Camelid Single-Domain Antibodies: Promises and Challenges as Lifesaving Treatments
by Mehdi Arbabi-Ghahroudi
Int. J. Mol. Sci. 2022, 23(9), 5009; https://doi.org/10.3390/ijms23095009 - 30 Apr 2022
Cited by 64 | Viewed by 11464
Abstract
Since the discovery of camelid heavy-chain antibodies in 1993, there has been tremendous excitement for these antibody domains (VHHs/sdAbs/nanobodies) as research tools, diagnostics, and therapeutics. Commercially, several patents were granted to pioneering research groups in Belgium and the Netherlands between 1996–2001. Ablynx was [...] Read more.
Since the discovery of camelid heavy-chain antibodies in 1993, there has been tremendous excitement for these antibody domains (VHHs/sdAbs/nanobodies) as research tools, diagnostics, and therapeutics. Commercially, several patents were granted to pioneering research groups in Belgium and the Netherlands between 1996–2001. Ablynx was established in 2001 with the aim of exploring the therapeutic applications and development of nanobody drugs. Extensive efforts over two decades at Ablynx led to the first approved nanobody drug, caplacizumab (Cablivi) by the EMA and FDA (2018–2019) for the treatment of rare blood clotting disorders in adults with acquired thrombotic thrombocytopenic purpura (TPP). The relatively long development time between camelid sdAb discovery and their entry into the market reflects the novelty of the approach, together with intellectual property restrictions and freedom-to-operate issues. The approval of the first sdAb drug, together with the expiration of key patents, may open a new horizon for the emergence of camelid sdAbs as mainstream biotherapeutics in the years to come. It remains to be seen if nanobody-based drugs will be cheaper than traditional antibodies. In this review, I provide critical perspectives on camelid sdAbs and present the promises and challenges to their widespread adoption as diagnostic and therapeutic agents. Full article
(This article belongs to the Special Issue Recent Advances in Antibody Therapeutics 2.0)
Show Figures

Graphical abstract

20 pages, 4267 KB  
Article
Pharmacokinetics of Single Domain Antibodies and Conjugated Nanoparticles Using a Hybrid near Infrared Method
by Shiran Su, Thomas J. Esparza, Duong Nguyen, Simone Mastrogiacomo, Joong H. Kim and David L. Brody
Int. J. Mol. Sci. 2021, 22(16), 8695; https://doi.org/10.3390/ijms22168695 - 13 Aug 2021
Cited by 8 | Viewed by 3971
Abstract
Iron oxide nanoparticles and single domain antibodies from camelids (VHHs) have been increasingly recognized for their potential uses for medical diagnosis and treatment. However, there have been relatively few detailed characterizations of their pharmacokinetics (PK). The aim of this study was to develop [...] Read more.
Iron oxide nanoparticles and single domain antibodies from camelids (VHHs) have been increasingly recognized for their potential uses for medical diagnosis and treatment. However, there have been relatively few detailed characterizations of their pharmacokinetics (PK). The aim of this study was to develop imaging methods and pharmacokinetic models to aid the future development of a novel family of brain MRI molecular contrast agents. An efficient near-infrared (NIR) imaging method was established to monitor VHH and VHH conjugated nanoparticle kinetics in mice using a hybrid approach: kinetics in blood were assessed by direct sampling, and kinetics in kidney, liver, and brain were assessed by serial in vivo NIR imaging. These studies were performed under “basal” circumstances in which the VHH constructs and VHH-conjugated nanoparticles do not substantially interact with targets nor cross the blood brain barrier. Using this approach, we constructed a five-compartment PK model that fits the data well for single VHHs, engineered VHH trimers, and iron oxide nanoparticles conjugated to VHH trimers. The establishment of the feasibility of these methods lays a foundation for future PK studies of candidate brain MRI molecular contrast agents. Full article
(This article belongs to the Special Issue Molecular Imaging in Nanomedical Research 2.0)
Show Figures

Figure 1

18 pages, 3237 KB  
Article
Camelid VHH Antibodies that Neutralize Botulinum Neurotoxin Serotype E Intoxication or Protease Function
by Jacqueline M. Tremblay, Edwin Vazquez-Cintron, Kwok-Ho Lam, Jean Mukherjee, Daniela Bedenice, Celinia A. Ondeck, Matthieu T. Conroy, Skylar M. L. Bodt, Brittany M. Winner, Robert P. Webb, Konstantin Ichtchenko, Rongsheng Jin, Patrick M. McNutt and Charles B. Shoemaker
Toxins 2020, 12(10), 611; https://doi.org/10.3390/toxins12100611 - 24 Sep 2020
Cited by 22 | Viewed by 4644
Abstract
Botulinum neurotoxin (BoNT) serotype E is one of three serotypes that cause the preponderance of human botulism cases and is a Tier 1 Select Agent. BoNT/E is unusual among BoNT serotypes for its rapid onset and short duration of intoxication. Here we report [...] Read more.
Botulinum neurotoxin (BoNT) serotype E is one of three serotypes that cause the preponderance of human botulism cases and is a Tier 1 Select Agent. BoNT/E is unusual among BoNT serotypes for its rapid onset and short duration of intoxication. Here we report two large panels of unique, unrelated camelid single-domain antibodies (VHHs) that were selected for their ability to bind to BoNT/E holotoxin and/or to the BoNT/E light chain protease domain (LC/E). The 19 VHHs which bind to BoNT/E were characterized for their subunit specificity and 8 VHHs displayed the ability to neutralize BoNT/E intoxication of neurons. Heterodimer antitoxins consisting of two BoNT/E-neutralizing VHHs, including one heterodimer designed using structural information for simultaneous binding, were shown to protect mice against co-administered toxin challenges of up to 500 MIPLD50. The 22 unique VHHs which bind to LC/E were characterized for their binding properties and 9 displayed the ability to inhibit LC/E protease activity. Surprisingly, VHHs selected on plastic-coated LC/E were virtually unable to recognize soluble or captured LC/E while VHHs selected on captured LC/E were poorly able to recognize LC/E coated to a plastic surface. This panel of anti-LC/E VHHs offer insight into BoNT/E function, and some may have value as components of therapeutic antidotes that reverse paralysis following BoNT/E exposures. Full article
(This article belongs to the Special Issue Inhibitors and Countermeasures against Bacterial and Plant Toxins)
Show Figures

Figure 1

18 pages, 4481 KB  
Article
NK-Cell-Mediated Targeting of Various Solid Tumors Using a B7-H3 Tri-Specific Killer Engager In Vitro and In Vivo
by Daniel A. Vallera, Soldano Ferrone, Behiye Kodal, Peter Hinderlie, Laura Bendzick, Brianna Ettestad, Caroline Hallstrom, Nicholas A. Zorko, Arpit Rao, Naomi Fujioka, Charles J. Ryan, Melissa A. Geller, Jeffrey S. Miller and Martin Felices
Cancers 2020, 12(9), 2659; https://doi.org/10.3390/cancers12092659 - 18 Sep 2020
Cited by 77 | Viewed by 9368
Abstract
We improved the bispecific antibody platform that primarily engages natural killer (NK) cells to kill cancer cells through antibody-dependent cellular cytotoxicity (ADCC) by adding IL-15 as a crosslinker that expands and self-sustains the effector NK cell population. The overall goal was to target [...] Read more.
We improved the bispecific antibody platform that primarily engages natural killer (NK) cells to kill cancer cells through antibody-dependent cellular cytotoxicity (ADCC) by adding IL-15 as a crosslinker that expands and self-sustains the effector NK cell population. The overall goal was to target B7-H3, an established marker predominantly expressed on cancer cells and minimally expressed on normal cells, and prove that it could target cancer cells in vitro and inhibit tumor growth in vivo. The tri-specific killer engager (TriKETM) was assembled by DNA shuffling and ligation using DNA encoding a camelid anti-CD16 antibody fragment, a wild-type IL-15 moiety, and an anti-B7-H3 scFv (clone 376.96). The expressed and purified cam1615B7H3 protein was tested for in vitro NK cell activity against a variety of tumors and in vivo against a tagged human MA-148 ovarian cancer cell line grafted in NSG mice. cam1615B7H3 showed specific NK cell expansion, high killing activity across a range of B7-H3+ carcinomas, and the ability to mediate growth inhibition of aggressive ovarian cancer in vivo. cam1615B7H3 TriKE improves NK cell function, expansion, targeted cytotoxicity against various types of B7-H3-positive human cancer cell lines, and delivers an anti-cancer effect in vivo in a solid tumor setting. Full article
(This article belongs to the Section Cancer Immunology and Immunotherapy)
Show Figures

Figure 1

20 pages, 2620 KB  
Article
Preclinical Targeted α- and β-Radionuclide Therapy in HER2-Positive Brain Metastasis Using Camelid Single-Domain Antibodies
by Janik Puttemans, Yana Dekempeneer, Jos L. Eersels, Heleen Hanssens, Pieterjan Debie, Marleen Keyaerts, Albert D. Windhorst, Frank van der Aa, Quentin Lecocq, Karine Breckpot, Alfred Morgenstern, Frank Bruchertseifer, Tony Lahoutte, Nick Devoogdt and Matthias D’Huyvetter
Cancers 2020, 12(4), 1017; https://doi.org/10.3390/cancers12041017 - 21 Apr 2020
Cited by 57 | Viewed by 6134
Abstract
HER2-targeted therapies have drastically improved the outcome for breast cancer patients. However, when metastasis to the brain is involved, current strategies fail to hold up to the same promise. Camelid single-domain antibody-fragments (sdAbs) have been demonstrated to possess favorable properties for detecting and [...] Read more.
HER2-targeted therapies have drastically improved the outcome for breast cancer patients. However, when metastasis to the brain is involved, current strategies fail to hold up to the same promise. Camelid single-domain antibody-fragments (sdAbs) have been demonstrated to possess favorable properties for detecting and treating cancerous lesions in vivo using different radiolabeling methods. Here we evaluate the anti-HER2 sdAb 2Rs15d, coupled to diagnostic γ- and therapeutic α- and β-emitting radionuclides for the detection and treatment of HER2pos brain lesions in a preclinical setting. 2Rs15d was radiolabeled with 111In, 225Ac and 131I using DTPA- and DOTA-based bifunctional chelators and Sn-precursor of SGMIB respectively and evaluated in orthotopic tumor-bearing athymic nude mice. Therapeutic efficacy as well as systemic toxicity were determined for 131I- and 225Ac-labeled sdAbs and compared to anti-HER2 monoclonal antibody (mAb) trastuzumab in two different HER2pos tumor models. Radiolabeled 2Rs15d showed high and specific tumor uptake in both HER2pos SK-OV-3-Luc-IP1 and HER2pos MDA-MB-231Br brain lesions, whereas radiolabeled trastuzumab was unable to accumulate in intracranial SK-OV-3-Luc-IP1 tumors. Administration of [131I]-2Rs15d and [225Ac]-2Rs15d alone and in combination with trastuzumab showed a significant increase in median survival in 2 tumor models that remained largely unresponsive to trastuzumab treatment alone. Histopathological analysis revealed no significant early toxicity. Radiolabeled sdAbs prove to be promising vehicles for molecular imaging and targeted radionuclide therapy of metastatic lesions in the brain. These data demonstrate the potential of radiolabeled sdAbs as a valuable add-on treatment option for patients with difficult-to-treat HER2pos metastatic cancer. Full article
(This article belongs to the Special Issue Targeted Cancer Therapy)
Show Figures

Figure 1

19 pages, 13662 KB  
Article
Noninvasive Imaging of the Immune Checkpoint LAG-3 Using Nanobodies, from Development to Pre-Clinical Use
by Quentin Lecocq, Katty Zeven, Yannick De Vlaeminck, Sandrina Martens, Sam Massa, Cleo Goyvaerts, Geert Raes, Marleen Keyaerts, Karine Breckpot and Nick Devoogdt
Biomolecules 2019, 9(10), 548; https://doi.org/10.3390/biom9100548 - 29 Sep 2019
Cited by 50 | Viewed by 6758
Abstract
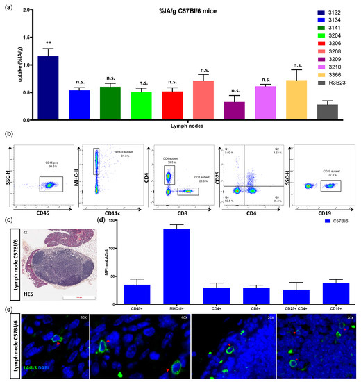
Immune checkpoint inhibition (ICI) is a promising cancer therapy, which has progressed rapidly from a preclinical concept to clinical implementation. Commonly considered targets in ICI are CTLA-4, PD-1/PD-L1, and LAG-3, and the list grows. As ICI is generally only beneficial for a subset [...] Read more.
Immune checkpoint inhibition (ICI) is a promising cancer therapy, which has progressed rapidly from a preclinical concept to clinical implementation. Commonly considered targets in ICI are CTLA-4, PD-1/PD-L1, and LAG-3, and the list grows. As ICI is generally only beneficial for a subset of patients, there is a need to select patients that are eligible for therapy as well as to monitor therapy response. There is growing interest to do this noninvasively, by molecular imaging with target-specific tracers. To this day, noninvasive imaging has focused on CTLA-4 and PD-1/PD-L1, while there is no noninvasive tool available to accurately assess LAG-3 expression in vivo. In this proof-of-concept study, we developed nanobodies, the smallest functional fragments from camelid heavy chain-only antibodies, to noninvasively evaluate mouse LAG-3 expression using single positron emission computed tomography (SPECT)/CT imaging. The in vitro characterization of 114 nanobodies led to the selection of nine nanobodies binding to mouse LAG-3. The injection of 99mTechnetium-labeled nanobodies in healthy mice showed specific uptake in immune peripheral organs like the spleen and lymph nodes, which was not observed in LAG-3 gene knock-out mice. Moreover, nanobody uptake could be visualized using SPECT/CT and correlated to the presence of LAG-3 as assessed in flow cytometry and immunohistochemistry. SPECT/CT scans of tumor bearing mice further confirmed the diagnostic potential of the nanobodies. These findings substantiate the approach to use nanobodies as a tool to image inhibitory immune checkpoints in the tumor environment. Full article
Show Figures

Figure 1

18 pages, 1953 KB  
Article
Camelid VHHs Fused to Human Fc Fragments Provide Long Term Protection Against Botulinum Neurotoxin A in Mice
by Svetlana A. Godakova, Anatoly N. Noskov, Irina D. Vinogradova, Galina A. Ugriumova, Andrey I. Solovyev, Ilias B. Esmagambetov, Amir I. Tukhvatulin, Denis Y. Logunov, Boris S. Naroditsky, Dmitry V. Shcheblyakov and Aleksandr L. Gintsburg
Toxins 2019, 11(8), 464; https://doi.org/10.3390/toxins11080464 - 7 Aug 2019
Cited by 60 | Viewed by 6887
Abstract
The bacterium Clostridium botulinum is the causative agent of botulism—a severe intoxication caused by botulinum neurotoxin (BoNT) and characterized by damage to the nervous system. In an effort to develop novel C. botulinum immunotherapeutics, camelid single-domain antibodies (sdAbs, VHHs, or nanobodies) could be [...] Read more.
The bacterium Clostridium botulinum is the causative agent of botulism—a severe intoxication caused by botulinum neurotoxin (BoNT) and characterized by damage to the nervous system. In an effort to develop novel C. botulinum immunotherapeutics, camelid single-domain antibodies (sdAbs, VHHs, or nanobodies) could be used due to their unique structure and characteristics. In this study, VHHs were produced using phage display technology. A total of 15 different monoclonal VHHs were selected based on their comlementarity-determining region 3 (CDR3) sequences. Different toxin lethal dose (LD50) challenges with each selected phage clone were conducted in vivo to check their neutralizing potency. We demonstrated that modification of neutralizing VHHs with a human immunoglobulin G (IgG)1 Fc (fragment crystallizable) fragment (fusionbody, VHH-Fc) significantly increased the circulation time in the blood (up to 14 days). At the same time, VHH-Fc showed the protective activity 1000 times higher than monomeric form when challenged with 5 LD50. Moreover, VHH-Fcs remained protective even 14 days after antibody administration. These results indicate that this VHH-Fc could be used as an effective long term antitoxin protection against botulinum type A. Full article
(This article belongs to the Section Bacterial Toxins)
Show Figures

Figure 1

14 pages, 2314 KB  
Article
Properties of Fluorescent Far-Red Anti-TNF Nanobodies
by Ekaterina N. Gorshkova, Grigory A. Efimov, Ksenia D. Ermakova, Ekaterina A. Vasilenko, Diana V. Yuzhakova, Marina V. Shirmanova, Vladislav V. Mokhonov, Sergei V. Tillib, Sergei A. Nedospasov and Irina V. Astrakhantseva
Antibodies 2018, 7(4), 43; https://doi.org/10.3390/antib7040043 - 15 Dec 2018
Cited by 2 | Viewed by 6238
Abstract
Upregulation of the expression of tumor necrosis factor (TNF-α, TNF) has a significant role in the development of autoimmune diseases. The fluorescent antibodies binding TNF may be used for personalized therapy of TNF-dependent diseases as a tool to predict the response to anti-TNF [...] Read more.
Upregulation of the expression of tumor necrosis factor (TNF-α, TNF) has a significant role in the development of autoimmune diseases. The fluorescent antibodies binding TNF may be used for personalized therapy of TNF-dependent diseases as a tool to predict the response to anti-TNF treatment. We generated recombinant fluorescent proteins consisting of the anti-TNF module based on the variable heavy chain (VHH) of camelid antibodies fused with the far-red fluorescent protein Katushka (Kat). Two types of anti-TNF VHH were developed: one (BTN-Kat) that was bound both human or mouse TNF, but did not neutralize their activity, and a second (ITN-Kat) that was binding and neutralizing human TNF. BTN-Kat does not interfere with TNF biological functions and can be used for whole-body imaging. ITN-Kat can be evaluated in humanized mice or in cells isolated from humanized mice. It is able to block human TNF (hTNF) activities both in vitro and in vivo and may be considered as a prototype of a theranostic agent for autoimmune diseases. Full article
(This article belongs to the Special Issue Nanobody)
Show Figures

Graphical abstract

20 pages, 39312 KB  
Article
Camelid Single-Domain Antibodies (VHHs) against Crotoxin: A Basis for Developing Modular Building Blocks for the Enhancement of Treatment or Diagnosis of Crotalic Envenoming
by Marcos B. Luiz, Soraya S. Pereira, Nidiane D. R. Prado, Naan R. Gonçalves, Anderson M. Kayano, Leandro S. Moreira-Dill, Juliana C. Sobrinho, Fernando B. Zanchi, André L. Fuly, Cleberson F. Fernandes, Juliana P. Zuliani, Andreimar M. Soares, Rodrigo G. Stabeli and Carla F. C. Fernandes
Toxins 2018, 10(4), 142; https://doi.org/10.3390/toxins10040142 - 29 Mar 2018
Cited by 24 | Viewed by 7051
Abstract
Toxic effects triggered by crotalic envenoming are mainly related to crotoxin (CTX), composed of a phospholipase A2 (CB) and a subunit with no toxic activity (CA). Camelids produce immunoglobulins G devoid of light chains, in which the antigen recognition domain is called [...] Read more.
Toxic effects triggered by crotalic envenoming are mainly related to crotoxin (CTX), composed of a phospholipase A2 (CB) and a subunit with no toxic activity (CA). Camelids produce immunoglobulins G devoid of light chains, in which the antigen recognition domain is called VHH. Given their unique characteristics, VHHs were selected using Phage Display against CTX from Crotalus durissus terrificus. After three rounds of biopanning, four sequence profiles for CB (KF498602, KF498603, KF498604, and KF498605) and one for CA (KF498606) were revealed. All clones presented the VHH hallmark in FR2 and a long CDR3, with the exception of KF498606. After expressing pET22b-VHHs in E. coli, approximately 2 to 6 mg of protein per liter of culture were obtained. When tested for cross-reactivity, VHHs presented specificity for the Crotalus genus and were capable of recognizing CB through Western blot. KF498602 and KF498604 showed thermostability, and displayed affinity constants for CTX in the micro or nanomolar range. They inhibited in vitro CTX PLA2 activity, and CB cytotoxicity. Furthermore, KF498604 inhibited the CTX-induced myotoxicity in mice by 78.8%. Molecular docking revealed that KF498604 interacts with the CA–CB interface of CTX, seeming to block substrate access. Selected VHHs may be alternatives for the crotalic envenoming treatment. Full article
(This article belongs to the Special Issue Discovery of Antibodies and Novel Antivenoms against Envenoming)
Show Figures

Figure 1

Back to TopTop