Sign in to use this feature.

Years

Between: -

Subjects

remove_circle_outline
remove_circle_outline
remove_circle_outline
remove_circle_outline
remove_circle_outline
remove_circle_outline
remove_circle_outline
remove_circle_outline
remove_circle_outline

Journals

remove_circle_outline
remove_circle_outline
remove_circle_outline
remove_circle_outline
remove_circle_outline
remove_circle_outline
remove_circle_outline
remove_circle_outline
remove_circle_outline
remove_circle_outline
remove_circle_outline
remove_circle_outline
remove_circle_outline
remove_circle_outline
remove_circle_outline
remove_circle_outline
remove_circle_outline
remove_circle_outline
remove_circle_outline
remove_circle_outline
remove_circle_outline
remove_circle_outline
remove_circle_outline
remove_circle_outline
remove_circle_outline
remove_circle_outline
remove_circle_outline
remove_circle_outline
remove_circle_outline
remove_circle_outline
remove_circle_outline

Article Types

Countries / Regions

remove_circle_outline
remove_circle_outline
remove_circle_outline
remove_circle_outline
remove_circle_outline
remove_circle_outline
remove_circle_outline

Search Results (2,969)

Search Parameters:
Keywords = artificial light

Order results
Result details
Results per page
Select all
Export citation of selected articles as:
21 pages, 2227 KB  
Article
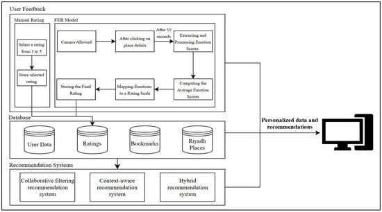
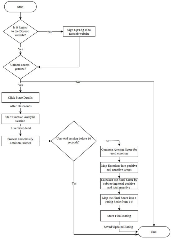
Emotion and Context-Aware Artificial Intelligence Recommendation for Urban Tourism
by Mashael Aldayel, Abeer Al-Nafjan, Reman Alwadiee, Sarah Altammami, Abeer Alnafaei and Leena Alzahrani
J. Theor. Appl. Electron. Commer. Res. 2026, 21(3), 95; https://doi.org/10.3390/jtaer21030095 - 23 Mar 2026
Abstract
The rapid growth of digital tourism platforms has intensified information overload and decision complexity for both locals and travelers, while operators struggle to differentiate their offerings and sustain profitable, data-driven e-commerce models. This paper presents Doroob, a big data and artificial intelligence (AI)-driven, [...] Read more.
The rapid growth of digital tourism platforms has intensified information overload and decision complexity for both locals and travelers, while operators struggle to differentiate their offerings and sustain profitable, data-driven e-commerce models. This paper presents Doroob, a big data and artificial intelligence (AI)-driven, context-aware recommendation system that integrates traditional recommender techniques with real-time facial emotion recognition (FER) to enable intelligent tourism commerce. Doroob combines three AI-based recommendation strategies: smart adaptive recommendation (SAR) collaborative filtering, a Vowpal Wabbit-based context-aware model, and a LightFM hybrid model. It trained on datasets built from the Google Places API and enriched with ratings adapted from MovieLens. FER, implemented with DeepFace and OpenCV, analyzes short video segments as users browse destination details, converts emotion scores into 1–5 satisfaction ratings, and stores this implicit feedback alongside explicit ratings to support adaptive, emotion-aware personalization. Experimental results show that the context-aware model achieves the strongest top-K ranking performance, the hybrid LightFM model yields the highest AUC of 0.95, and the SAR model provides the most accurate rating predictions, demonstrating that combining contextual modeling and FER-based implicit feedback can enhance personalization, mitigate cold-start, and support data-driven promotion of local tourist services in intelligent e-commerce ecosystems. Full article
(This article belongs to the Special Issue Human–Technology Synergies in AI-Driven E-Commerce Environments)
Show Figures

Figure 1

30 pages, 1642 KB  
Article
Improving Access to Building Licensing Information in Australia: Design and Development of a Graph-Based Retrieval-Augmented Generation (RAG) Artificial Intelligence (AI) System
by Diya Yan, Jiate Liu, Bocheng Han, Zhengyi Yang, Jun He, Jirong Xu, Riza Yosia Sunindijo and Cynthia Changxin Wang
Buildings 2026, 16(6), 1224; https://doi.org/10.3390/buildings16061224 - 19 Mar 2026
Abstract
Digital technologies have been widely adopted to improve efficiency, transparency, and decision making in the construction industry. However, regulatory processes such as building license and registration applications remain complex, fragmented, and difficult for applicants to navigate, particularly for early career practitioners and small [...] Read more.
Digital technologies have been widely adopted to improve efficiency, transparency, and decision making in the construction industry. However, regulatory processes such as building license and registration applications remain complex, fragmented, and difficult for applicants to navigate, particularly for early career practitioners and small businesses. This study presents the design and development of a graph-based retrieval-augmented generation (RAG) artificial intelligence (AI) system that assists users in applying for building licenses and registrations in Australia. By integrating eight regulatory burden frameworks, this study identified ten categories of licensing-related burden. A three-layer system architecture was subsequently proposed for the Australian construction licensing context, and a prototype is implemented using the New South Wales (NSW) regulatory framework. The system provides context-aware responses, step-by-step guidance, and tailored information based on user queries, thereby reducing regulatory burden for individuals, companies, and industry bodies. Prototype evaluation against general-purpose AI tools indicates improved information accessibility and reduced application-related friction in representative licensing scenarios. This study sheds light on AI-enabled regulatory support systems and demonstrates how graph-based RAG could improve accessibility and usability of construction related licensing processes. The findings have implications for policymakers, regulators, and researchers seeking to leverage AI to support digital transformation in the construction industry. Full article
(This article belongs to the Special Issue Advances in Engineering, Construction and Architectural Management)
Show Figures

Figure 1

11 pages, 4770 KB  
Data Descriptor
Pasture Plant’s Dataset
by Rafael Curado, Pedro Gonçalves, Maria R. Marques and Mário Antunes
Data 2026, 11(3), 63; https://doi.org/10.3390/data11030063 - 19 Mar 2026
Abstract
Identifying the plant species comprising a pasture, among other aspects, is crucial for assessing its nutritional value for grazing animals and facilitating its effective management. Traditionally, it requires labor-intensive visual inspection. Artificial Intelligence (AI) offers a solution for automatic classification, yet robust datasets [...] Read more.
Identifying the plant species comprising a pasture, among other aspects, is crucial for assessing its nutritional value for grazing animals and facilitating its effective management. Traditionally, it requires labor-intensive visual inspection. Artificial Intelligence (AI) offers a solution for automatic classification, yet robust datasets for training such models in natural, uncontrolled environments are scarce. This data descriptor presents a dataset of 741 images collected in pasture lands in the Centre of Portugal using standard cameras at a height of 50 cm. A semi-automated annotation pipeline was employed, utilizing a Faster R-CNN model followed by manual verification and refinement. The dataset contains 1744 annotations across four categories: ‘Shrubs’, ‘Grasses’, ‘Legumes’, and ‘Others’. It includes diverse morphological variations and captures real-world challenges such as occlusion and lighting variability. This dataset serves as a benchmark for training object detection models in agricultural settings, facilitating the development of automated monitoring systems for precision agriculture. Such a mechanism could be incorporated into a mobile application, mounted on a drone, or embedded in an animal-worn device, enabling automated sampling and identification of the plant composition within a pasture. Full article
Show Figures

Figure 1

18 pages, 2508 KB  
Article
Giant Tunneling Electroresistance and Anisotropic Photoresponse in Sliding Ferroelectric Homojunctions Based on Bilayer Janus MoSSe
by Huxiao Yang and Yuehua Xu
Nanomaterials 2026, 16(6), 370; https://doi.org/10.3390/nano16060370 - 18 Mar 2026
Viewed by 41
Abstract
Interlayer-sliding ferroelectricity in van der Waals bilayers enables ultralow-power switching, but practical devices are often limited by contact/interface scattering and weak coupling between polarization and transport. We propose homophase lateral architectures based on bilayer Janus MoSSe: a 1T/2H/1T ferroelectric tunnel homojunction and an [...] Read more.
Interlayer-sliding ferroelectricity in van der Waals bilayers enables ultralow-power switching, but practical devices are often limited by contact/interface scattering and weak coupling between polarization and transport. We propose homophase lateral architectures based on bilayer Janus MoSSe: a 1T/2H/1T ferroelectric tunnel homojunction and an H-phase lateral p–i–n photodetector (artificially doped electrode). Metallic 1T electrodes largely eliminate contact barriers and maximize polarization-driven tunneling modulation. Using non-equilibrium Green’s function–density functional theory (Perdew–Burke–Ernzerhof approximation, without explicit spin–orbit coupling), we find that AB to BA sliding reduces the current from the nA range to the pA range, with the minimum current of|IOFF|min = 2.83 pA, yielding giant tunneling electroresistance up to 5.3 × 104%. Projected local density of states reveals a non-rigid long-range potential redistribution that reshapes the tunneling barrier and opens high-transmission channels. In the p–i–n photodetector, the response is strongly anisotropic and stacking-dependent: AB reaches photocurrent density Jph ≈ 7.2 µA·mm−2 at 2.6 eV for in-plane light versus ≈ 2.9 µA·mm−2 at 3.5 eV for out-of-plane, and exceeds BA by 1.5–1.8 times due to density of states advantages and Mo-d orbital selection rules. Bilayer Janus MoSSe therefore provides a reconfigurable platform for high-contrast memory and polarization-sensitive photodetection. Full article
(This article belongs to the Special Issue Emerging 2D Materials for Future Nanoelectronics)
Show Figures

Figure 1

28 pages, 2467 KB  
Review
Light-Curve Classification of Resident Space Objects for Space Situational Awareness: A Scoping Review
by Minyoung Hwang, Vithurshan Suthakar, Randa Qashoa, Regina S. K. Lee and Gunho Sohn
Aerospace 2026, 13(3), 287; https://doi.org/10.3390/aerospace13030287 - 18 Mar 2026
Viewed by 36
Abstract
The proliferation of Resident Space Objects (RSOs), including satellites, rocket bodies, and debris, poses escalating challenges for Space Situational Awareness (SSA). Optical light curves capture temporal brightness variations influenced by factors such as attitude variation, viewing geometry, and surface properties. When appropriately processed [...] Read more.
The proliferation of Resident Space Objects (RSOs), including satellites, rocket bodies, and debris, poses escalating challenges for Space Situational Awareness (SSA). Optical light curves capture temporal brightness variations influenced by factors such as attitude variation, viewing geometry, and surface properties. When appropriately processed and analyzed, these data can support RSO characterization and classification. This paper presents a scoping review of machine learning (ML) and deep learning (DL) methods for RSO classification using light-curve data. From 297 peer-reviewed studies published between 2014 and 2025, a screened subset of 29 works is selected for detailed methodological comparison. We trace the methodological evolution from handcrafted feature engineering toward convolutional, recurrent, and self-supervised models that learn representations directly from photometric time series. An analysis of three publicly accessible databases, Mini Mega TORTORA, Space Debris Light-Curve Database, and Ukrainian Database, reveals pronounced class imbalance, with payloads comprising over 80% of observations. While models trained on simulated data routinely achieve 95 to 99% accuracy, performance on measured light curves degrades to 75 to 92%, exposing a persistent gap between simulation and observation. We further identify data scarcity, repeated observations of the same objects, and inconsistent evaluation protocols as key barriers to reproducible benchmarking. Future progress will require benchmark-ready, sensor-aware datasets spanning diverse orbital regimes and viewing geometries, alongside physics-informed and transfer-learning approaches that improve robustness across sensors and between synthetic and observational domains. Full article
(This article belongs to the Special Issue Advances in Space Surveillance and Tracking)
Show Figures

Figure 1

23 pages, 2291 KB  
Review
Vertical Farming: A Smart Solution for Ornamental Plant Production—A Review
by Islam A. A. Ali, Karim M. Hassan, Mohamed A. Nasser, Mohamed K. Abou El-Nasr, Sherif Salah, Essam Y. Abdul-Hafeez and Fahmy A. S. Hassan
Sustainability 2026, 18(6), 2924; https://doi.org/10.3390/su18062924 - 17 Mar 2026
Viewed by 127
Abstract
Controlled Environment Agriculture (CEA) has become a key driver of vertical farming (VF), offering innovative solutions for the sustainable production of ornamental plants in urban environments with limited arable land. This review examines recent advances in VF technologies and their applications in foliage [...] Read more.
Controlled Environment Agriculture (CEA) has become a key driver of vertical farming (VF), offering innovative solutions for the sustainable production of ornamental plants in urban environments with limited arable land. This review examines recent advances in VF technologies and their applications in foliage and flowering ornamental plant production. The literature indicates that precise environmental control, including optimized LED lighting spectra, hydroponic and aeroponic nutrient delivery, and automated climate regulation, can significantly enhance plant growth, morphological characteristics, color intensity, and overall market quality of ornamental species. In addition, VF systems demonstrate substantial reductions in water consumption, pesticide use, and land requirements compared with conventional cultivation methods. However, several challenges remain, including high-energy demand, economic feasibility, and the need for crop-specific environmental optimization for different ornamental species. This review synthesizes current research on VF systems, highlights the integration of emerging technologies such as the Internet of Things (IoT), artificial intelligence (AI), and data-driven management tools, and evaluates their potential to improve production efficiency and sustainability in ornamental horticulture. Overall, vertical farming represents a promising approach for high-quality ornamental plant production, although further research is required to optimize energy efficiency and cultivation protocols for diverse ornamental crops. Full article
(This article belongs to the Section Sustainable Agriculture)
Show Figures

Figure 1

24 pages, 770 KB  
Article
Responsible AI for Sepsis Prediction: Bridging the Gap Between Machine Learning Performance and Clinical Trust
by Thiago Q. Oliveira, Leandro A. Carvalho, Flávio R. C. Sousa, João B. F. Filho, Khalil F. Oliveira and Daniel A. B. Tavares
J. Clin. Med. 2026, 15(6), 2251; https://doi.org/10.3390/jcm15062251 - 16 Mar 2026
Viewed by 136
Abstract
Background: Sepsis remains a leading cause of mortality in intensive care units (ICUs) worldwide. Machine learning models for clinical prediction must be accurate, fair, transparent, and reliable to ensure that physicians feel confident in their decision-making processes. Methods: We used the MIMIC-IV (version [...] Read more.
Background: Sepsis remains a leading cause of mortality in intensive care units (ICUs) worldwide. Machine learning models for clinical prediction must be accurate, fair, transparent, and reliable to ensure that physicians feel confident in their decision-making processes. Methods: We used the MIMIC-IV (version 3.1) database to evaluate several machine learning architectures, including Logistic Regression, XGBoost, LightGBM, LSTM (Long Short-Term Memory) networks and Transformer models. We predicted three main clinical targets—hospital mortality, length of stay, and septic shock onset—using artificial intelligence algorithms, with respect for responsible AI principles. Model interpretability was assessed using Shapley Additive Explanations (SHAP). Results: The XGBoost model demonstrated superior performance in prediction tasks, particularly for hospital mortality (AUROC 0.874), outperforming traditional LSTM networks, Transformers, and linear baselines. The importance analysis of the variables confirmed the clinical relevance of the model. Conclusions: While XGBoost and ensemble algorithms demonstrate superior predictive power for sepsis prognosis, their clinical adoption necessitates robust explainability mechanisms to gain trust among doctors. Full article
Show Figures

Figure 1

23 pages, 2679 KB  
Article
Morphology-Aware Deep Features and Frozen Filters for Surgical Instrument Segmentation with LLM-Based Scene Summarization
by Adnan Haider, Muhammad Arsalan and Kyungeun Cho
J. Clin. Med. 2026, 15(6), 2227; https://doi.org/10.3390/jcm15062227 - 15 Mar 2026
Viewed by 134
Abstract
Background/Objectives: The rise of artificial intelligence is injecting intelligence into the healthcare sector, including surgery. Vision-based intelligent systems that assist surgical procedures can significantly increase productivity, safety, and effectiveness during surgery. Surgical instruments are central components of any surgical intervention, yet detecting and [...] Read more.
Background/Objectives: The rise of artificial intelligence is injecting intelligence into the healthcare sector, including surgery. Vision-based intelligent systems that assist surgical procedures can significantly increase productivity, safety, and effectiveness during surgery. Surgical instruments are central components of any surgical intervention, yet detecting and locating them during live surgeries remains challenging due to adverse imaging conditions such as blood occlusion, smoke, blur, glare, low-contrast, instrument scale variation, and other artifacts. Methods: To address these challenges, we developed an advanced segmentation architecture termed the frozen-filters-based morphology-aware segmentation network (FFMS-Net). Accurate surgical instrument segmentation strongly depends on edge and morphology information; however, in conventional neural networks, this spatial information is progressively degraded during spatial processing. FFMS-Net introduces a frozen and learnable feature pipeline (FLFP) that simultaneously exploits frozen edge representations and learnable features. Within FLFP, Sobel and Laplacian filters are frozen to preserve edge and orientation information, which is subsequently fused with learnable initial spatial features. Moreover, a tri-atrous blending (TAB) block is employed at the end of the encoder to fuse multi-receptive-field-based contextual information, preserving instrument morphology and improving robustness under challenging conditions such as blur, blood occlusion, and smoke. Datasets focused on surgical instruments often suffer from severe class imbalance and poor instrument visibility. To mitigate these issues, FFMS-Net incorporates a progressively structure-preserving decoder (PSPD) that aggregates dilated and standard spatial information after each upsampling stage to maintain class structure. Multi-scale spatial features from different encoder levels are further fused using light skip paths (LSPs) to project channels with task-relevant patterns. Results/Conclusions: FFMS-Net is extensively evaluated on three challenging datasets: UW-Sinus-surgery-live, UW-Sinus-cadaveric, and CholecSeg8k. The proposed method demonstrates promising performance compared with state-of-the-art approaches while requiring only 1.5 million trainable parameters. In addition, an open-source large language model is integrated for non-clinical summarization of the surgical scene based on the predicted mask and deterministic descriptors derived from it. Full article
(This article belongs to the Special Issue Artificial Intelligence and Machine Learning in Clinical Practice)
Show Figures

Figure 1

21 pages, 3182 KB  
Article
Morphofunctional State of the Liver Under Conditions of Three-Month Dark Deprivation: The Influence of Circadian Disruptions and Melatonin
by David A. Areshidze, Maria A. Kozlova, Anna I. Anurkina and Valeriy P. Chernikov
Int. J. Mol. Sci. 2026, 27(6), 2663; https://doi.org/10.3390/ijms27062663 - 14 Mar 2026
Viewed by 245
Abstract
Disruption of circadian rhythms caused by constant artificial lighting (“light pollution”) is a significant risk factor for the development of metabolic and age-associated pathologies. The liver, as a central metabolic organ with pronounced circadian regulation of its functions, is particularly vulnerable to desynchronosis. [...] Read more.
Disruption of circadian rhythms caused by constant artificial lighting (“light pollution”) is a significant risk factor for the development of metabolic and age-associated pathologies. The liver, as a central metabolic organ with pronounced circadian regulation of its functions, is particularly vulnerable to desynchronosis. The aim of this study was to evaluate the effect of three-month dark deprivation (constant lighting) and the corrective action of exogenous melatonin on the morphofunctional state of the liver in young mature rats. The experiment used 3-month-old male Wistar rats, divided into groups: control (standard light:dark cycle 10:14 h), dark deprivation group (DD, constant lighting 24 h/day), and DD + Melatonin group (DD + Mel, dark deprivation with melatonin administered in drinking water at a dose of 12 mg/L). After 3 months (animal age 6 months), a comprehensive analysis was performed. It was shown that dark deprivation causes a profound (more than five-fold) suppression of plasma melatonin levels, which is accompanied by the formation of a pro-senescent and metabolically dysfunctional phenotype of the liver. This was manifested by the development of steatosis, an 18% increase in hepatocyte area, a 30% decrease in the proportion of binucleated hepatocytes, activation of cellular senescence markers (p16, p21) and stress markers (p53), and suppression of the expression of circadian transcription factors BMAL1 and CLOCK. At the ultrastructural level, lipofuscin accumulation, damage to mitochondria and the Golgi apparatus were noted. Biochemically, hyperglycemia, increased AST activity, hypoproteinemia, hypoalbuminemia, hypercholesterolemia, and hypertriglyceridemia were revealed. Administration of exogenous melatonin completely prevented the development of these disorders, normalizing hormone levels, morphology, ultrastructure, biochemical parameters, and the expression of key molecular markers. Thus, three-month dark deprivation induces complex pro-senescent remodeling and metabolic dysfunction of the liver, mediated by melatonin deficiency, while exogenous melatonin demonstrates a pronounced hepatoprotective and chronoprotective effect. Full article
(This article belongs to the Special Issue The Circadian Clock in Aging and Age-Related Diseases)
Show Figures

Figure 1

23 pages, 3772 KB  
Review
Progress in Machine Learning-Assisted Biosensors for Alzheimer’s Disease
by Yan Feng and Changdong Chen
Biosensors 2026, 16(3), 161; https://doi.org/10.3390/bios16030161 - 13 Mar 2026
Viewed by 268
Abstract
Alzheimer’s disease (AD) is the most common cause of dementia, affecting 55 million people worldwide. Its characteristics include the accumulation of senile plaques and neurofibrillary tangles. This disease is associated with changes in the concentration of AD biomarkers, such as microRNAs, amyloid peptides, [...] Read more.
Alzheimer’s disease (AD) is the most common cause of dementia, affecting 55 million people worldwide. Its characteristics include the accumulation of senile plaques and neurofibrillary tangles. This disease is associated with changes in the concentration of AD biomarkers, such as microRNAs, amyloid peptides, Tau protein, and neurofilament light chains. Due to the fact that neuropathological processes begin decades before the onset of cognitive symptoms, accurate detection of AD biomarkers is crucial for its early diagnosis. The combination of analytical techniques and machine learning methods plays a crucial role in medical innovation. Recently, efforts have been made to develop machine learning-assisted biosensors for AD diagnosis. This article provides an overview of the progress in machine learning-assisted sensing of AD biomarkers in bodily fluids. It mainly includes three parts: machine learning algorithms, machine learning-assisted electrochemical and optical biosensors, and challenges and future perspectives. We believe that this work will contribute to the development of innovative analytical devices based on artificial intelligence for monitoring and managing neurodegenerative diseases. Full article
Show Figures

Figure 1

12 pages, 2362 KB  
Article
Theoretical Study of Polarization Holographic Encryption via a Nano-Structural Metasurface
by Yingying Tang, Bin Zhang, Zheqiang Zhong, Meihong Rao, Pengyu Zhu, Jiawei Guo, Liancong Gao, He Cai, Dongdong Wang, Hai-Zhi Song and You Wang
Nanomaterials 2026, 16(6), 351; https://doi.org/10.3390/nano16060351 - 12 Mar 2026
Viewed by 256
Abstract
Metasurface is a kind of artificial structure which can efficiently control the amplitude, phase, frequency, and polarization of the light field. Metasurface polarization holographic encryption is a holographic encryption technology with the polarization state as a key, which has been widely concerned in [...] Read more.
Metasurface is a kind of artificial structure which can efficiently control the amplitude, phase, frequency, and polarization of the light field. Metasurface polarization holographic encryption is a holographic encryption technology with the polarization state as a key, which has been widely concerned in recent years with advantages such as sub-wavelength pixels, precision adjustment, and high security factor. In this paper, the design and optimization of the unit structure of metasurface have been carried out, and the clear double-channel holographic image reproduction and good encryption effects have been realized afterwards. The results show that the relatively good polarization holographic encryption can be achieved by employing the designed Si nanorods with the length of 148 nm and width of 55 nm, respectively, which have been beforehand grown on SiO2 substrates. Note that the periodic angle deflection around the Z axis was adopted by using the dual-channel optical rotation incidence with the wavelength of 632.8 nm. It has been theoretically demonstrated that information transmittance loss should be less and the image restoration effect should be satisfactory. A novel encryption method has also been proposed for the optical information processing and optical encryption, and the huge application potential of our theme has been revealed as the next-generation optical control platform in the near future. Full article
Show Figures

Figure 1

21 pages, 1455 KB  
Review
Biophysical and Structural Characterization of Antibody–Drug Conjugates
by Isabel P. Mariano and Abhinav Nath
Cancers 2026, 18(6), 917; https://doi.org/10.3390/cancers18060917 - 12 Mar 2026
Viewed by 407
Abstract
Antibody–drug conjugates (ADCs) comprise a monoclonal antibody covalently bound to a cytotoxic payload by a linker. ADCs minimize off-target effects on healthy tissues, leveraging the specificity of monoclonal antibodies to deliver cytotoxic drugs to the intended tumor site. ADCs can be prone to [...] Read more.
Antibody–drug conjugates (ADCs) comprise a monoclonal antibody covalently bound to a cytotoxic payload by a linker. ADCs minimize off-target effects on healthy tissues, leveraging the specificity of monoclonal antibodies to deliver cytotoxic drugs to the intended tumor site. ADCs can be prone to poor behavior, including aggregation and misfolding, leading to poor efficacy, impaired pharmacokinetics, and immunogenicity. It is advantageous to understand the developability and potential liabilities of a protein candidate prior to costly in vivo studies or clinical trials. This review summarizes biophysical and structural techniques used to characterize ADCs and introduces emerging techniques aimed at accurately assessing the developability of protein candidates. Stability is commonly assayed using techniques like differential scanning calorimetry (DSC), differential scanning fluorimetry (DSF), or spectroscopic probes such as circular dichroism and intrinsic fluorescence. Drug-to-antibody ratio (DAR) is a critical parameter that can be measured using absorbance spectroscopy or chromatographic analysis. Aggregation and self-association can be probed using scattering techniques such as dynamic light scattering (DLS), static light scattering (SLS), and size exclusion chromatography–multi-angle light scattering (SEC-MALS), as well as more specialized approaches such as fluorescence correlation spectroscopy (FCS) and analytical ultracentrifugation (AUC). Mass spectrometry (MS) provides extremely valuable insight into stability, covalent modifications, and, through approaches like hydrogen–deuterium exchange (HDX-MS), structural dynamics of ADCs. Looking forward, the use of biophysical assays in ex vivo matrices and strategic use of artificial intelligence/machine learning (AI/ML) approaches are likely to advance the efficient and rapid development of ADCs and other next-generation protein therapeutics. Full article
(This article belongs to the Special Issue Advances in Antibody–Drug Conjugates (ADCs) in Cancers)
Show Figures

Figure 1

22 pages, 3700 KB  
Article
Comparison of Chlorophyll and Bacteriochlorophyll Ultrafast Transient Absorption Spectra and Kinetics
by Arjun Krishnamoorthi, Negar Karpourazar, Keyvan Khosh Abady and Peter M. Rentzepis
Molecules 2026, 31(6), 939; https://doi.org/10.3390/molecules31060939 - 11 Mar 2026
Viewed by 387
Abstract
Oxygenic and anoxygenic photosynthesis are initiated through the absorption of light by chlorophyll and bacteriochlorophyll photosynthetic pigments, respectively, which function as light-harvesting (antenna) and redox pigments on the photosynthetic membrane that trap and convert the absorbed optical energy into chemical energy. While several [...] Read more.
Oxygenic and anoxygenic photosynthesis are initiated through the absorption of light by chlorophyll and bacteriochlorophyll photosynthetic pigments, respectively, which function as light-harvesting (antenna) and redox pigments on the photosynthetic membrane that trap and convert the absorbed optical energy into chemical energy. While several studies have characterized the ultrafast spectra, kinetics, and structures of the light-harvesting and reaction center complexes that contain the photosynthetic pigments, a detailed understanding of how the ultrafast excited-state dynamics vary across different photosynthetic pigments is lacking. Such information is critical in understanding the molecular mechanisms of both artificial and natural photosynthetic systems. In this study, we conducted ultrafast time-resolved absorption spectroscopy on chlorophyll and bacteriochlorophyll photosynthetic pigments at room temperature to directly compare the spectra and kinetics of their transient, excited electronic states formed following photon absorption. The recorded ultrafast spectral and kinetic data, spanning the femtosecond to sub-microsecond timescales, show interesting similarities and differences between these two distinct types of photosynthetic pigments. These experimental results help clarify the relationship between photosynthetic pigment structure and the resultant ultrafast processes in the oxygenic and anoxygenic photosynthetic reaction mechanisms. Full article
Show Figures

Figure 1

27 pages, 15287 KB  
Article
Optimizing 3D LiDAR Installation Height for High-Fidelity Canopy Phenotyping in Spindle-Shaped Orchards
by Limin Liu, Yuzhen Dong, Xijie Liao, Chunxiao Li, Yirong Han, Sen Li, Qingqing Xin and Weili Liu
Horticulturae 2026, 12(3), 331; https://doi.org/10.3390/horticulturae12030331 - 10 Mar 2026
Viewed by 223
Abstract
High-fidelity acquisition of canopy phenotypic data is critical for the advancement of orchard Artificial Intelligence (AI). Yet, an improper Light Detection and Ranging (LiDAR) installation height (IH) frequently induces data occlusion and substantial measurement errors. To address this limitation, this study developed an [...] Read more.
High-fidelity acquisition of canopy phenotypic data is critical for the advancement of orchard Artificial Intelligence (AI). Yet, an improper Light Detection and Ranging (LiDAR) installation height (IH) frequently induces data occlusion and substantial measurement errors. To address this limitation, this study developed an information collection vehicle (ICV) integrated with a 16-channel three-dimensional (3D) LiDAR to determine the optimal LiDAR IH. Three representative LiDAR IHs (1.4 m, 2.0 m, and 2.6 m) were evaluated on spindle-shaped cherry trees under both forward and reverse driving strategies. Subsequently, a novel 12-zone refined evaluation framework was introduced to quantify localized errors that are conventionally obscured by traditional whole-canopy metrics. Results demonstrated a profound nonlinear relationship between IH and measurement accuracy. Specifically, the 2.0 m IH (approximating the canopy’s geometric center) emerged as the optimal setup, maintaining relative errors (REs) below 5% with minimal dispersion. Conversely, the 2.6 m IH caused lower-canopy volume REs to surge beyond 16% owing to restricted downward viewing angles. Additionally, reverse driving at higher IHs exacerbated mechanical vibrations via the “lever arm effect”, thereby significantly degrading point cloud registration accuracy. Ultimately, these findings underscore the critical necessity of aligning sensors with the canopy geometric center, supplying essential theoretical guidelines for the hardware design of future orchard robots. Full article
Show Figures

Figure 1

19 pages, 2381 KB  
Article
RTP004 Peptide Binds to Botulinum Neurotoxin, Increases Cell Surface Binding, and Enhances Cellular SNAP-25 Cleavage
by Andre F. Batista, Ratnesh Singh, Frank Lee, Shaoqiu Zhuo, Dmitri Leonoudakis and Conor J. Gallagher
Toxins 2026, 18(3), 134; https://doi.org/10.3390/toxins18030134 - 10 Mar 2026
Viewed by 294
Abstract
DaxibotulinumtoxinA for injection (DAXI) is a botulinum neurotoxin (BoNT) drug product comprising the 150 kDa pure BoNT/A1 as the drug substance formulated with a proprietary stabilizing excipient, RTP004. We hypothesized that RTP004 facilitates localization of BoNT/A1 to the neuronal membrane, resulting in increased [...] Read more.
DaxibotulinumtoxinA for injection (DAXI) is a botulinum neurotoxin (BoNT) drug product comprising the 150 kDa pure BoNT/A1 as the drug substance formulated with a proprietary stabilizing excipient, RTP004. We hypothesized that RTP004 facilitates localization of BoNT/A1 to the neuronal membrane, resulting in increased BoNT internalization and cleavage of the synaptosomal-associated protein of 25 kDa (SNAP-25) within synaptic terminals. We characterized the interaction between RTP004 and BoNT/A1 using in silico and in vitro techniques. In vitro analyses revealed that negative charges on the BoNT/A1 surface were located on the light chain (LC, the catalytic domain) and the C-terminus of the heavy chain (HC, the receptor-binding domain), potentially providing sites for interaction with the positively charged RTP004 peptide. RTP004 bound to BoNT/A1, but not to human serum albumin (HSA), in both static and dynamic conditions. RTP004, not HSA, enhanced binding of BoNT to artificial membranes and RTP004 dissociated from BoNT under conditions that mimicked physiological conditions of the synaptic vesicle. RTP004 also increased binding of BoNT to the synaptosomal cell membrane and enhanced cleavage of SNAP-25 in a dose-dependent manner. These findings demonstrate that RTP004, not the excipient HSA common in other BoNT/A1 drug products, enhances binding of BoNT to the cell surface, facilitates internalization of BoNT into the cell, and increases SNAP-25 cleavage. Full article
(This article belongs to the Section Bacterial Toxins)
Show Figures

Figure 1

Back to TopTop