Optimizing 3D LiDAR Installation Height for High-Fidelity Canopy Phenotyping in Spindle-Shaped Orchards
Abstract
1. Introduction
- (1)
- Systematically revealing the nonlinear influence mechanism of mobile LiDAR IH on the measurement accuracy by applying photogrammetric principles to the orchard environments.
- (2)
- Proposing a novel 12-zone refined evaluation method that transcends the limitations of traditional whole-tree assessments, thereby providing a high-resolution metric for local error quantification.
- (3)
- Uncovering the interaction mechanisms between IH and canopy layers through orthogonal driving experiments.
2. Materials and Methods
2.1. Composition and Electronic Hardware System of ICV
2.1.1. Mobile Tracked Chassis
2.1.2. Sensor Module
2.1.3. Processing Module
2.1.4. Power Module
2.1.5. Positioning System
2.2. Experimental Site Description
2.3. Test Methods
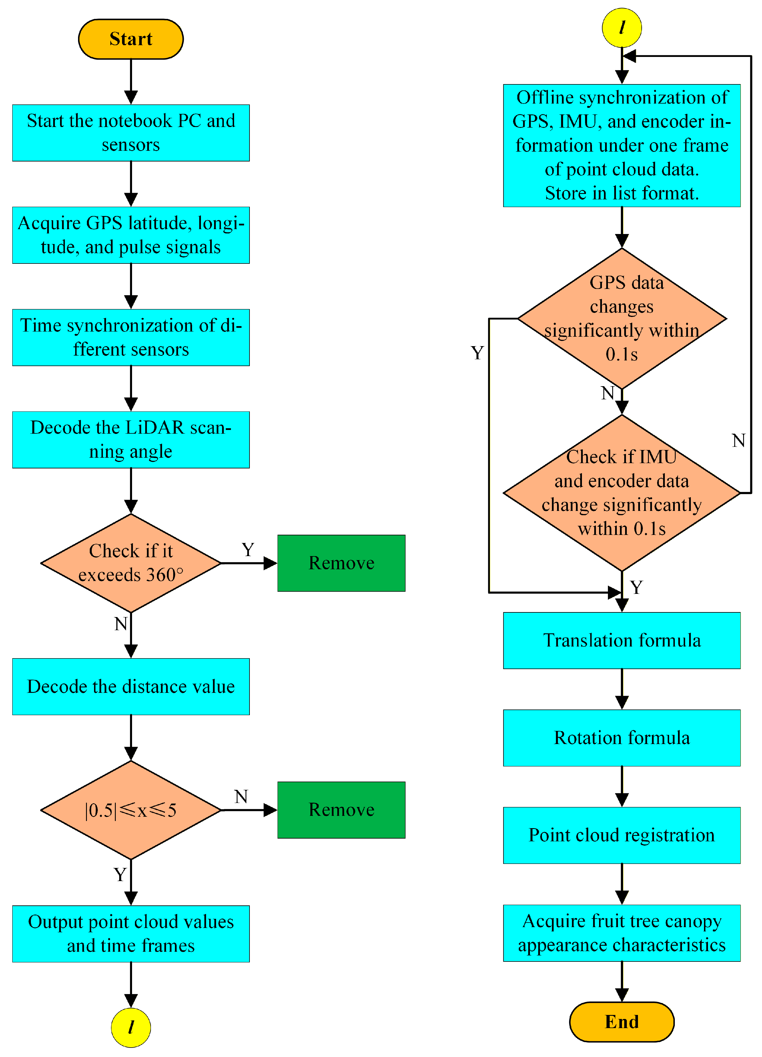
2.4. Point Cloud Processing
2.4.1. Sensor Time Synchronization
2.4.2. Point Cloud Processing Method
2.5. Data Processing
3. Results
3.1. Visualization of Point Cloud Processing
3.2. Impact of Driving Direction on Canopy Parameters
3.2.1. Impact of Driving Direction on Whole-Canopy Parameters
3.2.2. Influence of Driving Direction on Zoning Canopy Parameters
3.3. Test Results for Whole-Canopy Parameters
3.3.1. One-Way ANOVA Results
3.3.2. Distribution Analysis of Whole-Canopy Parameters Under Different IHs
3.4. Test Results of Zoning Canopy Parameters
3.4.1. Two-Way ANOVA Results
3.4.2. Characteristic Analysis of Zoning Parameters Under Different IHs and Canopy Layers
3.4.3. Independent Sample t-Test Results of Zoning Canopy Volume
3.5. Influence of Interaction on Zoning Canopy Parameters
3.5.1. Interactive Influence on Zoning Canopy Width
3.5.2. Interactive Effect on Interaction on Zoning Canopy Height
3.5.3. Interactive Effect on Interaction on Zoning Canopy Thickness
3.5.4. Interactive Effect on Interaction on Zoning Canopy Volume
4. Discussion
4.1. Nonlinear Influence and Mechanism of IH
4.2. Interaction Between IH and Vertical Structure
4.3. Synergistic Effect of Driving Direction and IH
4.4. Role of Zoning
4.5. Limitations and Future Prospects
5. Conclusions
- (1)
- The RE of canopy volume measurement was minimized to 2.98% ± 0.47% at the optimal IH, significantly outperforming other configurations (p < 0.001). Notably, at the 2.6 m high-level IH, the measurement RE in the lower canopy soared to over 80% in extreme zones, indicating that improper installation renders data in specific areas effectively practically unusable.
- (2)
- In MLSs, the geometric alignment between the LiDAR’s field of view and the target crown structure is the decisive factor for accuracy. The distinct advantage of the 2.0 m IH lies in its capacity to penetrate the dense central canopy while simultaneously minimizing occlusion from both the ground and the canopy apex. This emphatically corroborates the critical importance of the median orthogonal observation principle.
- (3)
- Limitations persist, as the experiment was confined to standard spindle-shaped cherry trees and mechanical rotary LiDAR. Adjustments may be necessary for trees with significantly different shapes (e.g., open-center peach, hedgerow grapes) or for solid-state LiDARs with fixed viewing angles.
- (4)
- The center-crown installation strategy can be directly integrated into the hardware design of intelligent orchard robots, autonomous variable-rate sprayers, and robotic pruning manipulators. This approach represents a highly cost-effective, high-yield engineering optimization, significantly enhancing overall perception system performance without necessitating the adoption of more expensive sensor hardware.
Author Contributions
Funding
Data Availability Statement
Conflicts of Interest
Abbreviations
| IH | installation height |
| ICV | information collection vehicle |
| RE | relative error |
| AI | Artificial Intelligence |
| ANOVA | analysis of variance |
| 3D | three-dimensional |
| LiDAR | Light Detection and Ranging |
| MLS | mobile laser scanning |
| UAV | unmanned aerial vehicle |
| RANSAC | Random Sample Consensus |
| RTK GNSS | Real-Time Kinematic Global Navigation Satellite System |
| CV | Coefficient of Variation |
References
- McBratney, A.; Park, M. Agriculture over the Horizon: A Synthesis for the Mid-21st Century. Sustainability 2025, 17, 9424. [Google Scholar] [CrossRef]
- Mahmud, M.S.; Zahid, A.; Das, A.K. Sensing and Automation Technologies for Ornamental Nursery Crop Production: Current Status and Future Prospects. Sensors 2023, 23, 1818. [Google Scholar] [CrossRef]
- Wang, Y.; Jia, W.; Ou, M.; Wang, X.; Dong, X. A Review of Orchard Canopy Perception Technologies for Variable-Rate Spraying. Sensors 2025, 25, 4898. [Google Scholar] [CrossRef] [PubMed]
- Scalisi, A.; O’Connell, M.G.; Goodwin, I. Plant-Based, Proximal and Remote Sensing in Orchards and Vineyards—State of the Art, Challenges, Data Fusion and Integration. Horticulturae 2025, 11, 1031. [Google Scholar] [CrossRef]
- Zang, J.; Jin, S.; Zhang, S.; Li, Q.; Mu, Y.; Li, Z.; Li, S.; Wang, X.; Su, Y.; Jiang, D. Field-Measured Canopy Height May Not Be as Accurate and Heritable as Believed: Evidence from Advanced 3D Sensing. Plant Methods 2023, 19, 39. [Google Scholar] [CrossRef]
- Fotouo Makouate, H.; Zude-Sasse, M. Advances in Growing Degree Days Models for Flowering to Harvest: Optimizing Crop Management with Methods of Precision Horticulture—A Review. Horticulturae 2025, 11, 1415. [Google Scholar] [CrossRef]
- Liu, L.; Liu, Y.; He, X.; Liu, W. Precision Variable-Rate Spraying Robot by Using Single 3D LIDAR in Orchards. Agronomy 2022, 12, 2509. [Google Scholar] [CrossRef]
- Liu, L.; Ji, D.; Zeng, F.; Zhao, Z.; Wang, S. Precision Inter-Row Relative Positioning Method by Using 3D LiDAR in Planted Forests and Orchards. Agronomy 2024, 14, 1279. [Google Scholar] [CrossRef]
- Saha, K.K.; Tsoulias, N.; Weltzien, C.; Zude-Sasse, M. Estimation of Vegetative Growth in Strawberry Plants Using Mobile LiDAR Laser Scanner. Horticulturae 2022, 8, 90. [Google Scholar] [CrossRef]
- Cantón-Martínez, S.; Mesas-Carrascosa, F.J.; de la Rosa, R.; López-Granados, F.; León, L.; Pérez-Porras, F.; Páez, F.C.; Torres-Sánchez, J. Evaluation of Canopy Growth in Rainfed Olive Hedgerows Using UAV-LiDAR. Horticulturae 2024, 10, 952. [Google Scholar] [CrossRef]
- Zhang, Y.; Sun, H.; Zhang, F.; Zhang, B.; Tao, S.; Li, H.; Qi, K.; Zhang, S.; Ninomiya, S.; Mu, Y. Real-Time Localization and Colorful Three-Dimensional Mapping of Orchards Based on Multi-Sensor Fusion Using Extended Kalman Filter. Agronomy 2023, 13, 2158. [Google Scholar] [CrossRef]
- Li, Z.; Wu, Q.; Xiong, F.; Zhang, Y. Adaptive Threshold Ground Segmentation Algorithm Based on Point Cloud Surface Fitting. Comput. Eng. Appl. 2025, 61, 337–347. [Google Scholar] [CrossRef]
- Dong, X.; Kim, W.Y.; Yu, Z.; Oh, J.Y.; Ehsani, R.; Lee, K.H. Improved Voxel-Based Volume Estimation and Pruning Severity Mapping of Apple Trees during the Pruning Period. Comput. Electron. Agric. 2024, 219, 108834. [Google Scholar] [CrossRef]
- Guo, C.; Zong, Z.; Zhang, X.; Liu, G. Apple Tree Canopy Geometric Parameters Acquirement Based on 3D Point Clouds. Nongye Gongcheng Xuebao/Trans. Chin. Soc. Agric. Eng. 2017, 33, 175–181. [Google Scholar] [CrossRef]
- Gongal, A.; Amatya, S.; Karkee, M.; Zhang, Q.; Lewis, K. Sensors and Systems for Fruit Detection and Localization: A Review. Comput. Electron. Agric. 2015, 116, 8–19. [Google Scholar] [CrossRef]
- Rottok, L.T.; Zhou, J.; Wang, Y.; Zizhen, J.; Gemechu, T.T.; Syed, T.N.; Aurangzaib, M.; Chepkemoi, M. Development of a LiDAR-Based Framework for Obstacle Identification and Mapping in Orchard Environments. Biosyst. Eng. 2025, 257, 104245. [Google Scholar] [CrossRef]
- Sandonís-Pozo, L.; Plata Moreno, J.M.; Llorens, J.; Escolà, A.; Pascual Roco, M.; Martínez-Casasnovas, J. PlanetScope Vegetation Indices to Estimate UAV and LiDAR-Derived Canopy Parameters in a Super-Intensive Almond Orchard. In Proceedings of the 14th International Symposium FRUTIC 2022, Valencia, Spain, 29 June–1 July 2022. [Google Scholar]
- Westling, F.; Mahmud, K.; Underwood, J.; Bally, I. Replacing Traditional Light Measurement with LiDAR Based Methods in Orchards. Comput. Electron. Agric. 2020, 179, 105798. [Google Scholar] [CrossRef]
- Ou, M.; Zhang, Y.; Yu, Z.; Zhang, J.; Jia, W.; Dong, X. Research on Leaf Area Density Detection in Orchard Canopy Using LiDAR Technology. Appl. Sci. 2025, 15, 7411. [Google Scholar] [CrossRef]
- Cheraïet, A.; Naud, O.; Carra, M.; Codis, S.; Lebeau, F.; Taylor, J. An Algorithm to Automate the Filtering and Classifying of 2D LiDAR Data for Site-Specific Estimations of Canopy Height and Width in Vineyards. Biosyst. Eng. 2020, 200, 450–465. [Google Scholar] [CrossRef]
- Bietresato, M.; Carabin, G.; Vidoni, R.; Gasparetto, A.; Mazzetto, F. Evaluation of a LiDAR-Based 3D-Stereoscopic Vision System for Crop-Monitoring Applications. Comput. Electron. Agric. 2016, 124, 1–13. [Google Scholar] [CrossRef]
- Zhang, C.; Jiang, Y.; Xu, B.; Li, X.; Zhu, Y.; Lei, L.; Chen, R.; Dong, Z.; Yang, H.; Yang, G. Apple Tree Branch Information Extraction from Terrestrial Laser Scanning and Backpack-LiDAR. Remote Sens. 2020, 12, 3592. [Google Scholar] [CrossRef]
- Sanz, R.; Llorens, J.; Escolà, A.; Arnó, J.; Planas, S.; Román, C.; Rosell-Polo, J.R. LIDAR and Non-LIDAR-Based Canopy Parameters to Estimate the Leaf Area in Fruit Trees and Vineyard. Agric. For. Meteorol. 2018, 260, 229–239. [Google Scholar] [CrossRef]
- Hillman, S.; Wallace, L.; Reinke, K.; Jones, S. A Comparison between TLS and UAS LiDAR to Represent Eucalypt Crown Fuel Characteristics. ISPRS J. Photogramm. Remote Sens. 2021, 181, 295–307. [Google Scholar] [CrossRef]
- Bailey, B.N.; Mahaffee, W.F. Rapid Measurement of the Three-Dimensional Distribution of Leaf Orientation and the Leaf Angle Probability Density Function Using Terrestrial LiDAR Scanning. Remote Sens. Environ. 2017, 194, 63–76. [Google Scholar] [CrossRef]
- Sultan Mahmud, M.; Zahid, A.; He, L.; Choi, D.; Krawczyk, G.; Zhu, H.; Heinemann, P. Development of a LiDAR-Guided Section-Based Tree Canopy Density Measurement System for Precision Spray Applications. Comput. Electron. Agric. 2021, 182, 106053. [Google Scholar] [CrossRef]
- Rivera, G.; Porras, R.; Florencia, R.; Sánchez-Solís, J.P. LiDAR Applications in Precision Agriculture for Cultivating Crops: A Review of Recent Advances. Comput. Electron. Agric. 2023, 207, 107737. [Google Scholar] [CrossRef]
- Auat Cheein, F.A.; Guivant, J.; Sanz, R.; Escolà, A.; Yandún, F.; Torres-Torriti, M.; Rosell-Polo, J.R. Real-Time Approaches for Characterization of Fully and Partially Scanned Canopies in Groves. Comput. Electron. Agric. 2015, 118, 361–371. [Google Scholar] [CrossRef]
- Zhou, T.; Hasheminasab, S.M.; Habib, A. Tightly-Coupled Camera/LiDAR Integration for Point Cloud Generation from GNSS/INS-Assisted UAV Mapping Systems. ISPRS J. Photogramm. Remote Sens. 2021, 180, 336–356. [Google Scholar] [CrossRef]
- Shu, Y.; Li, Q.; Zhou, H.; Tao, R.; Xu, L. Design of Variable Rate Spray Control System Based on LiDAR Detection. J. For. Eng. 2020, 5, 139–147. [Google Scholar] [CrossRef]
- Underwood, J.P.; Hung, C.; Whelan, B.; Sukkarieh, S. Mapping Almond Orchard Canopy Volume, Flowers, Fruit and Yield Using Lidar and Vision Sensors. Comput. Electron. Agric. 2016, 130, 83–96. [Google Scholar] [CrossRef]
- Gené-Mola, J.; Gregorio, E.; Auat Cheein, F.; Guevara, J.; Llorens, J.; Sanz-Cortiella, R.; Escolà, A.; Rosell-Polo, J.R. Fruit Detection, Yield Prediction and Canopy Geometric Characterization Using LiDAR with Forced Air Flow. Comput. Electron. Agric. 2020, 168, 105121. [Google Scholar] [CrossRef]













| IH | Simple | Direction | Width (m) | Height (m) | Thickness (m) | Volume (m3) | ||||||||
|---|---|---|---|---|---|---|---|---|---|---|---|---|---|---|
| Value | t | p | Value | t | p | Value | t | p | Value | t | p | |||
| 1.4 m | 11 | Forward | 2.97 ± 0.31 | 1.862 | 0.078 | 2.62 ± 0.18 | 1.945 | 0.068 | 1.32 ± 0.09 | 1.793 | 0.085 | 5.61 ± 1.97 | 1.812 | 0.083 |
| Reverse | 3.15 ± 0.54 | 2.81 ± 0.42 | 1.38 ± 0.12 | 6.03 ± 2.02 | ||||||||||
| 2.0 m | 11 | Forward | 2.42 ± 0.18 | 2.013 | 0.059 | 2.51 ± 0.11 | 2.107 | 0.051 | 1.45 ± 0.07 | 1.986 | 0.063 | 5.21 ± 1.47 | 2.035 | 0.057 |
| Reverse | 2.68 ± 0.32 | 2.69 ± 0.16 | 1.57 ± 0.19 | 5.85 ± 1.65 | ||||||||||
| 2.6 m | 11 | Forward | 5.01 ± 0.90 | 2.347 | 0.032 * | 3.64 ± 0.46 | 2.418 | 0.028 * | 2.01 ± 0.31 | 2.295 | 0.035 * | 7.26 ± 2.31 | 2.374 | 0.031 * |
| Reverse | 5.62 ± 1.43 | 4.03 ± 0.55 | 1.38 ± 0.47 | 8.42 ± 3.52 | ||||||||||
| Zone | 1.4 m of IH | 2.0 m of IH | 2.6 m of IH | |||
|---|---|---|---|---|---|---|
| Forward | Reverse | Forward | Reverse | Forward | Reverse | |
| I | 3.42 ± 0.39 | 3.69 ± 0.45 | 5.24 ± 1.29 | 6.42 ± 1.49 | 6.03 ± 3.56 | 11.51 ± 6.85 |
| II | 3.33 ± 0.35 | 3.58 ± 0.41 | 5.19 ± 1.24 | 6.31 ± 1.32 | 5.99 ± 3.51 | 11.63 ± 6.93 |
| III | 4.56 ± 0.91 | 4.89 ± 0.99 | 2.78 ± 0.40 | 3.11 ± 0.48 | 4.82 ± 3.59 | 7.41 ± 5.87 |
| IV | 4.62 ± 0.95 | 4.93 ± 1.01 | 2.83 ± 0.44 | 3.18 ± 0.52 | 4.86 ± 3.64 | 7.36 ± 5.83 |
| V | 7.73 ± 1.92 | 7.78 ± 2.01 | 5.87 ± 2.15 | 7.39 ± 1.98 | 5.04 ± 4.06 | 10.06 ± 8.15 |
| VI | 9.52 ± 3.05 | 9.67 ± 3.12 | 6.23 ± 2.76 | 9.75 ± 3.45 | 4.12 ± 3.34 | 14.18 ± 11.54 |
| VII | 3.39 ± 0.36 | 3.75 ± 0.55 | 5.28 ± 1.32 | 6.39 ± 1.52 | 6.21 ± 3.59 | 11.22 ± 6.31 |
| VIII | 3.45 ± 0.41 | 3.62 ± 0.51 | 5.16 ± 1.27 | 6.37 ± 1.44 | 6.05 ± 3.42 | 11.34 ± 6.59 |
| IX | 4.67 ± 0.99 | 4.94 ± 1.03 | 2.72 ± 0.43 | 3.09 ± 0.51 | 4.93 ± 3.42 | 7.59 ± 5.66 |
| X | 4.59 ± 0.97 | 4.99 ± 1.14 | 2.86 ± 0.48 | 3.20 ± 0.48 | 4.81 ± 3.54 | 7.28 ± 5.74 |
| XI | 8.63 ± 2.21 | 9.71 ± 2.32 | 6.87 ± 3.15 | 8.39 ± 3.98 | 5.13 ± 4.21 | 10.14 ± 8.23 |
| XII | 10.21 ± 3.78 | 11.79 ± 4.04 | 7.23 ± 3.76 | 10.75 ± 4.45 | 4.35 ± 3.46 | 14.35 ± 11.48 |
| Source | DF | Width | Height | Thickness | Volume | ||||||||
|---|---|---|---|---|---|---|---|---|---|---|---|---|---|
| Mean Square | F | Sig. | Mean Square | F | Sig. | Mean Square | F | Sig. | Mean Square | F | Sig. | ||
| IH | 2 | 2.648 | 13.775 | 0.000 *** | 67.27 | 72.584 | 0.000 *** | 1.868 | 27.981 | 0.000 *** | 65.684 | 24.066 | 0.000 *** |
| Source | DF | Width | Height | Thickness | Volume | ||||||||
|---|---|---|---|---|---|---|---|---|---|---|---|---|---|
| Mean Square | F | Sig. | Mean Square | F | Sig. | Mean Square | F | Sig. | Mean Square | F | Sig. | ||
| IH | 2 | 168.689 | 47.758 | 0.000 *** | 37.501 | 27.216 | 0.000 *** | 15.345 | 45.696 | 0.000 *** | 123.101 | 9.607 | 0.000 *** |
| Zone | 2 | 44.403 | 12.571 | 0.000 *** | 26.418 | 19.173 | 0.000 *** | 28.048 | 83.523 | 0.000 *** | 307.237 | 23.976 | 0.000 *** |
| IH × Zone | 4 | 56.196 | 15.910 | 0.000 *** | 29.124 | 21.137 | 0.000 *** | 1.123 | 3.344 | 0.011 * | 56.123 | 4.380 | 0.002 ** |
| IH | Canopy Layer | Sample | Measured Mean | Ground Truth Mean | t-Value | p-Value |
|---|---|---|---|---|---|---|
| 1.4 m | Upper | 44 | 0.53 | 0.59 | 1.782 | 0.079 |
| Middle | 44 | 0.98 | 1.03 | 1.345 | 0.182 | |
| Lower | 44 | 0.59 | 0.62 | 1.563 | 0.122 | |
| 2.0 m | Upper | 44 | 0.53 | 0.58 | 1.024 | 0.308 |
| Middle | 44 | 0.98 | 1.02 | 0.987 | 0.326 | |
| Lower | 44 | 0.59 | 0.64 | 1.215 | 0.228 | |
| 2.6 m | Upper | 44 | 0.53 | 0.67 | 8.963 | 0.000 *** |
| Middle | 44 | 0.98 | 1.09 | 6.742 | 0.000 *** | |
| Lower | 44 | 0.59 | 1.12 | 11.327 | 0.000 *** |
Disclaimer/Publisher’s Note: The statements, opinions and data contained in all publications are solely those of the individual author(s) and contributor(s) and not of MDPI and/or the editor(s). MDPI and/or the editor(s) disclaim responsibility for any injury to people or property resulting from any ideas, methods, instructions or products referred to in the content. |
© 2026 by the authors. Licensee MDPI, Basel, Switzerland. This article is an open access article distributed under the terms and conditions of the Creative Commons Attribution (CC BY) license.
Share and Cite
Liu, L.; Dong, Y.; Liao, X.; Li, C.; Han, Y.; Li, S.; Xin, Q.; Liu, W. Optimizing 3D LiDAR Installation Height for High-Fidelity Canopy Phenotyping in Spindle-Shaped Orchards. Horticulturae 2026, 12, 331. https://doi.org/10.3390/horticulturae12030331
Liu L, Dong Y, Liao X, Li C, Han Y, Li S, Xin Q, Liu W. Optimizing 3D LiDAR Installation Height for High-Fidelity Canopy Phenotyping in Spindle-Shaped Orchards. Horticulturae. 2026; 12(3):331. https://doi.org/10.3390/horticulturae12030331
Chicago/Turabian StyleLiu, Limin, Yuzhen Dong, Xijie Liao, Chunxiao Li, Yirong Han, Sen Li, Qingqing Xin, and Weili Liu. 2026. "Optimizing 3D LiDAR Installation Height for High-Fidelity Canopy Phenotyping in Spindle-Shaped Orchards" Horticulturae 12, no. 3: 331. https://doi.org/10.3390/horticulturae12030331
APA StyleLiu, L., Dong, Y., Liao, X., Li, C., Han, Y., Li, S., Xin, Q., & Liu, W. (2026). Optimizing 3D LiDAR Installation Height for High-Fidelity Canopy Phenotyping in Spindle-Shaped Orchards. Horticulturae, 12(3), 331. https://doi.org/10.3390/horticulturae12030331

