Sign in to use this feature.

Years

Between: -

Subjects

remove_circle_outline
remove_circle_outline
remove_circle_outline
remove_circle_outline
remove_circle_outline

Journals

Article Types

Countries / Regions

Search Results (13)

Search Parameters:
Keywords = apolipoprotein e knockout mouse

Order results
Result details
Results per page
Select all
Export citation of selected articles as:
12 pages, 6757 KB  
Article
Effect of Size and Targeting Agent on Biodistribution of Polystyrene Nanoparticles in Apolipoprotein E Knock-Out and Wild-Type Mice
by Harshvardhan Ajay Khare, Salime Bazban-Shotorbani, Tina Binderup, Andreas Kjaer and Nazila Kamaly
Diagnostics 2025, 15(17), 2140; https://doi.org/10.3390/diagnostics15172140 - 25 Aug 2025
Viewed by 1160
Abstract
Objectives: We investigated the in vivo biodistribution of vascular cell adhesion molecule-1 (VCAM-1)-targeting polystyrene nanoparticles (PS-NPs) labeled with Rhodamine B in a murine model of atherosclerosis. Methods: Targeted PS-NPs of varying sizes were first assessed for in vitro uptake in RAW264.7 cells. In [...] Read more.
Objectives: We investigated the in vivo biodistribution of vascular cell adhesion molecule-1 (VCAM-1)-targeting polystyrene nanoparticles (PS-NPs) labeled with Rhodamine B in a murine model of atherosclerosis. Methods: Targeted PS-NPs of varying sizes were first assessed for in vitro uptake in RAW264.7 cells. In vivo evaluation with VCAM-1-targeted nanoparticles (NP T) in C57 BL/6NtaC mice was conducted, and organs were analyzed 1, 6, and 24 h post injection, ex vivo. Subsequently, both targeted (NP T) and non-targeted (NP NT) nanoparticles of 30, 60, and 120 nm were injected into Apolipoprotein E knock-out (ApoE KO) mice on a high-fat diet, with ex vivo organ analysis 24 h post injection. Results: Results showed that NP30 T and NP60 T accumulated primarily in the liver and kidney of B6 mice. In ApoE KO mice, biodistribution was largely unaffected by size and targeting, except for higher uptake of NP 120 NT and T in the lungs and spleen. All NP types, except NP60 NT, showed significantly higher signal in ApoE KO mouse aortas compared to saline controls, with no significant differences between NP groups. Conclusions: While nanoparticles accumulated significantly in ApoE KO mouse aortas compared to controls, size and targeting properties did not significantly affect biodistribution in major organs 24 h post injection. Full article
(This article belongs to the Special Issue Fluorescence Optical Imaging, 2nd Edition)
Show Figures

Figure 1

15 pages, 2629 KB  
Article
Wall Shear Stress (WSS) Analysis in Atherosclerosis in Partial Ligated Apolipoprotein E Knockout Mouse Model through Computational Fluid Dynamics (CFD)
by Minju Cho, Joon Seup Hwang, Kyeong Ryeol Kim and Jun Ki Kim
Int. J. Mol. Sci. 2024, 25(18), 9877; https://doi.org/10.3390/ijms25189877 - 12 Sep 2024
Cited by 3 | Viewed by 3256
Abstract
Atherosclerosis involves an inflammatory response due to plaque formation within the arteries, which can lead to ischemic stroke and heart disease. It is one of the leading causes of death worldwide, with various contributing factors such as hyperlipidemia, hypertension, obesity, diabetes, and smoking. [...] Read more.
Atherosclerosis involves an inflammatory response due to plaque formation within the arteries, which can lead to ischemic stroke and heart disease. It is one of the leading causes of death worldwide, with various contributing factors such as hyperlipidemia, hypertension, obesity, diabetes, and smoking. Wall shear stress (WSS) is also known as a contributing factor of the formation of atherosclerotic plaques. Since the causes of atherosclerosis cannot be attributed to a single factor, clearly understanding the mechanisms and causes of its occurrence is crucial for preventing the disease and developing effective treatment strategies. To better understand atherosclerosis and define the correlation between various contributing factors, computational fluid dynamics (CFD) analysis is primarily used. CFD simulates WSS, the frictional force caused by blood flow on the vessel wall with various hemodynamic changes. Using apolipoprotein E knockout (ApoE-KO) mice subjected to partial ligation and a high-fat diet at 1-week, 2-week, and 4-week intervals as an atherosclerosis model, CFD analysis was conducted along with the reconstruction of carotid artery blood flow via magnetic resonance imaging (MRI) and compared to the inflammatory factors and pathological staining. In this experiment, a comparative analysis of the effects of high WSS and low WSS was conducted by comparing the standard deviation of time-averaged wall shear stress (TAWSS) at each point within the vessel wall. As a novel approach, the standard deviation of TAWSS within the vessel was analyzed with the staining results and pathological features. Since the onset of atherosclerosis cannot be explained by a single factor, the aim was to find the correlation between the thickness of atherosclerotic plaques and inflammatory factors through standard deviation analysis. As a result, the gap between low WSS and high WSS widened as the interval between weeks in the atherosclerosis mouse model increased. This finding not only linked the occurrence of atherosclerosis to WSS differences but also provided a connection to the causes of vulnerable plaques. Full article
Show Figures

Figure 1

18 pages, 7417 KB  
Article
Anti-Inflammatory Responses Produced with Nippostrongylus brasiliensis-Derived Uridine via the Mitochondrial ATP-Sensitive Potassium Channel and Its Anti-Atherosclerosis Effect in an Apolipoprotein E Gene Knockout Mouse Model
by Yingshu Zhang, Xin Ding, Caiyi Yuan, Yougui Yang, Qiang Zhang, Jiakai Yao, Ying Zhang, Junhong Wang and Yang Dai
Biomolecules 2024, 14(6), 672; https://doi.org/10.3390/biom14060672 - 8 Jun 2024
Cited by 2 | Viewed by 2744
Abstract
Atherosclerosis (AS) has become the leading cause of cardiovascular disease worldwide. Our previous study had observed that Nippostrongylus brasiliensis (Nb) infection or its derived products could inhibit AS development by inducing an anti-inflammatory response. We performed a metabolic analysis to screen Nb-derived metabolites [...] Read more.
Atherosclerosis (AS) has become the leading cause of cardiovascular disease worldwide. Our previous study had observed that Nippostrongylus brasiliensis (Nb) infection or its derived products could inhibit AS development by inducing an anti-inflammatory response. We performed a metabolic analysis to screen Nb-derived metabolites with anti-inflammation activity and evaluated the AS-prevention effect. We observed that the metabolite uridine had higher expression levels in mice infected with the Nb and ES (excretory–secretory) products and could be selected as a key metabolite. ES and uridine interventions could reduce the pro-inflammatory responses and increase the anti-inflammatory responses in vitro and in vivo. The apolipoprotein E gene knockout (ApoE−/−) mice were fed with a high-fat diet for the AS modeling. Following the in vivo intervention, ES products or uridine significantly reduced serum and liver lipid levels, alleviated the formation of atherosclerosis, and reduced the pro-inflammatory responses in serum or plaques, while the anti-inflammatory responses showed opposite trends. After blocking with 5-HD (5-hydroxydecanoate sodium) in vitro, the mRNA levels of M2 markers were significantly reduced. When blocked with 5-HD in vivo, the degree of atherosclerosis was worsened, the pro-inflammatory responses were increased compared to the uridine group, while the anti-inflammatory responses decreased accordingly. Uridine, a key metabolite from Nippostrongylus brasiliensis, showed anti-inflammatory and anti-atherosclerotic effects in vitro and in vivo, which depend on the activation of the mitochondrial ATP-sensitive potassium channel. Full article
Show Figures

Graphical abstract

17 pages, 2664 KB  
Article
Comprehensive Analysis of 1-Year-Old Female Apolipoprotein E-Deficient Mice Reveals Advanced Atherosclerosis with Vulnerable Plaque Characteristics
by Sotirios Kotsovilis, Maria Salagianni, Aimilia Varela, Constantinos H. Davos, Ioanna E. Galani and Evangelos Andreakos
Int. J. Mol. Sci. 2024, 25(2), 1355; https://doi.org/10.3390/ijms25021355 - 22 Jan 2024
Cited by 4 | Viewed by 3613
Abstract
Apolipoprotein E-knockout (Apoe-/-) mice constitute the most widely employed animal model of atherosclerosis. Deletion of Apoe induces profound hypercholesterolemia and promotes the development of atherosclerosis. However, despite its widespread use, the Apoe-/- mouse model remains incompletely characterized, especially at late [...] Read more.
Apolipoprotein E-knockout (Apoe-/-) mice constitute the most widely employed animal model of atherosclerosis. Deletion of Apoe induces profound hypercholesterolemia and promotes the development of atherosclerosis. However, despite its widespread use, the Apoe-/- mouse model remains incompletely characterized, especially at late time points and advanced disease stages. Thus, it is unclear how late atherosclerotic plaques compare to earlier ones in terms of lipid deposition, calcification, macrophage accumulation, smooth muscle cell presence, or plaque necrosis. Additionally, it is unknown how cardiac function and hemodynamic parameters are affected at late disease stages. Here, we used a comprehensive analysis based on histology, fluorescence microscopy, and Doppler ultrasonography to show that in normal chow diet-fed Apoe-/- mice, atherosclerotic lesions at the level of the aortic valve evolve from a more cellular macrophage-rich phenotype at 26 weeks to an acellular, lipid-rich, and more necrotic phenotype at 52 weeks of age, also marked by enhanced lipid deposition and calcification. Coronary artery atherosclerotic lesions are sparse at 26 weeks but ubiquitous and extensive at 52 weeks; yet, left ventricular function was not significantly affected. These findings demonstrate that atherosclerosis in Apoe-/- mice is a highly dynamic process, with atherosclerotic plaques evolving over time. At late disease stages, histopathological characteristics of increased plaque vulnerability predominate in combination with frequent and extensive coronary artery lesions, which nevertheless may not necessarily result in impaired cardiac function. Full article
Show Figures

Figure 1

18 pages, 7460 KB  
Article
Untargeted Lipidomic Profiling Reveals Lysophosphatidylcholine and Ceramide as Atherosclerotic Risk Factors in apolipoprotein E Knockout Mice
by Shi-Hui Law, Hua-Chen Chan, Guan-Ming Ke, Swetha Kamatam, Gopal Kedihithlu Marathe, Vinoth Kumar Ponnusamy and Liang-Yin Ke
Int. J. Mol. Sci. 2023, 24(8), 6956; https://doi.org/10.3390/ijms24086956 - 9 Apr 2023
Cited by 16 | Viewed by 4129
Abstract
Despite the availability and use of numerous cholesterol-lowering drugs, atherosclerotic cardiovascular disease (ASCVD) remains the leading cause of mortality globally. Many researchers have focused their effort on identifying modified lipoproteins. However, lipid moieties such as lysophosphatidylcholine (LPC) and ceramide (CER) contribute to atherogenic [...] Read more.
Despite the availability and use of numerous cholesterol-lowering drugs, atherosclerotic cardiovascular disease (ASCVD) remains the leading cause of mortality globally. Many researchers have focused their effort on identifying modified lipoproteins. However, lipid moieties such as lysophosphatidylcholine (LPC) and ceramide (CER) contribute to atherogenic events. LPC and CER both cause endothelial mitochondrial dysfunction, leading to fatty acid and triglyceride (TG) accumulation. In addition, they cause immune cells to differentiate into proinflammatory phenotypes. To uncover alternative therapeutic approaches other than cholesterol- and TG-lowering medications, we conducted untargeted lipidomic investigations to assess the alteration of lipid profiles in apolipoprotein E knockout (apoE−/−) mouse model, with or without feeding a high-fat diet (HFD). Results indicated that, in addition to hypercholesterolemia and hyperlipidemia, LPC levels were two to four times higher in apoE−/− mice compared to wild-type mice in C57BL/6 background, regardless of whether they were 8 or 16 weeks old. Sphingomyelin (SM) and CER were elevated three- to five-fold in apoE−/− mice both at the basal level and after 16 weeks when compared to wild-type mice. After HFD treatment, the difference in CER levels elevated more than ten-fold. Considering the atherogenic properties of LPC and CER, they may also contribute to the early onset of atherosclerosis in apoE−/− mice. In summary, the HFD-fed apoE−/− mouse shows elevated LPC and CER contents and is a suitable model for developing LPC- and CER-lowering therapies. Full article
Show Figures

Figure 1

11 pages, 3885 KB  
Article
TIPE2 Inhibits MGD Inflammation by Regulating Macrophage Polarization
by Songjiao Zhao, Yankun Shen, Shinan Wu, Yi Shao, Ruize Shi, Yan Yan and Hui Zhao
J. Pers. Med. 2023, 13(3), 492; https://doi.org/10.3390/jpm13030492 - 9 Mar 2023
Cited by 3 | Viewed by 3693
Abstract
Background: The aim of this study was to decide the role of the polarization of macrophages regulated by tumor necrosis factor-α (TNF-α)-induced protein 8-like 2 (TIPE2) in meibomian gland dysfunction (MGD). Methods: Firstly, the secretory function of the meibomian gland (MG) in apolipoprotein [...] Read more.
Background: The aim of this study was to decide the role of the polarization of macrophages regulated by tumor necrosis factor-α (TNF-α)-induced protein 8-like 2 (TIPE2) in meibomian gland dysfunction (MGD). Methods: Firstly, the secretory function of the meibomian gland (MG) in apolipoprotein E knockout (ApoE-/-) MGD mice and normal mice was detected by oil red staining. Then, the expression levels of markers of M1 and M2 macrophages were detected by immunofluorescence staining in MGD, normal mice, and mild and severe MGD corpses to decide the role of M1 and M2 macrophages in MGD inflammation. Meanwhile, the expression levels of TIPE2 in MGD mice and MGD patients were detected by immunofluorescence staining, and the correlations among TIPE2, M1 and M2 macrophages were analyzed by immunofluorescence double staining in MGD mice and MGD patients. Furthermore, lipopolysaccharide (LPS) and interleulkin-4 (IL-4) were used to induce M1 and M2 polarization of macrophages, and the mRNA level of TIPE2 was detected in M1 and M2 macrophages. Results: Oil red staining showed that eyelid fat congestion was more severe in (ApoE-/-) MGD mice than in normal mice, and the M1 macrophage was the primary inflammatory cell infiltrated in (ApoE-/-) MGD mice (p < 0.05). The results of the immunofluorescence staining showed that the infiltration of macrophages in MGD mice was more obvious than that in the normal group, and M1 macrophage was the dominant group (p < 0.05). Similar to the results of the MGD mouse model, more macrophage infiltration was observed in MGD patients’ MG tissues, and there were more M1 cells in the severe group than in the mild group (p < 0.05). Moreover, the expression of TIPE2 was positively correlated with the expression of M2 macrophages in MGD patients and mice MG tissues (p < 0.05). The expression of TIPE2 mRNA in LPS-induced M1 macrophages declined, while the expression of TIPE2 mRNA in IL-4-induced M2 macrophages increased (p < 0.05). Conclusion: M1 macrophage was the dominant group infiltrated in the MG tissue of MGD, and TIPE2 is a potential anti-inflammatory target for preventing the development of MGD by promoting the M2 polarization of macrophages. Full article
(This article belongs to the Special Issue Update and Perspectives on Corneal Diseases)
Show Figures

Figure 1

13 pages, 2364 KB  
Article
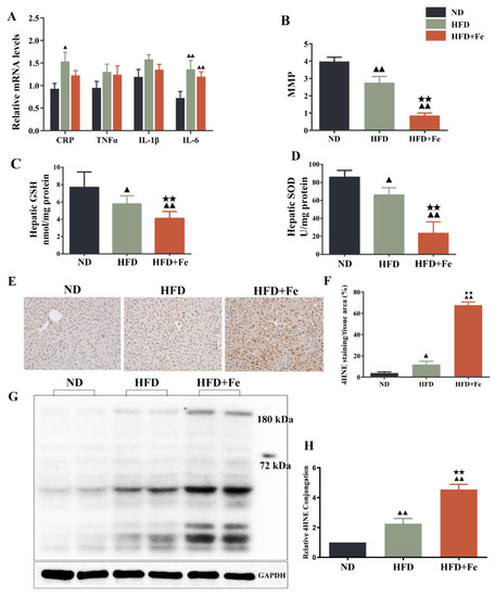
Acetyl-CoA Deficiency Is Involved in the Regulation of Iron Overload on Lipid Metabolism in Apolipoprotein E Knockout Mice
by Gang Luo, Lu Xiang and Lin Xiao
Molecules 2022, 27(15), 4966; https://doi.org/10.3390/molecules27154966 - 4 Aug 2022
Cited by 8 | Viewed by 3198
Abstract
The role of dietary iron supplementation in the development of nonalcoholic fatty liver disease (NAFLD) remains controversial. This study aimed to investigate the effect of excess dietary iron on NAFLD development and the underlying mechanism. Apolipoprotein E knockout mice were fed a chow [...] Read more.
The role of dietary iron supplementation in the development of nonalcoholic fatty liver disease (NAFLD) remains controversial. This study aimed to investigate the effect of excess dietary iron on NAFLD development and the underlying mechanism. Apolipoprotein E knockout mice were fed a chow diet, a high-fat diet (HFD), or an HFD containing 2% carbonyl iron (HFD + Fe) for 16 weeks. The serum and liver samples were acquired for biochemical and histopathological examinations. Isobaric tags for relative and absolute quantitation were performed to identify differentially expressed proteins in different groups. Excess dietary iron alleviated HFD-induced NAFLD, as evidenced by significant decreases in serum/the hepatic accumulation of lipids and the NAFLD scores in HFD + Fe-fed mice compared with those in HFD-fed mice. The hepatic acetyl-CoA level was markedly decreased in the HFD + Fe group compared with that in the HFD group. Important enzymes involved in the source and destination of acetyl-CoA were differentially expressed between the HFD and HFD + Fe groups, including the enzymes associated with cholesterol metabolism, glycolysis, and the tricarboxylic acid cycle. Furthermore, iron overload-induced mitochondrial dysfunction and oxidative stress occurred in mouse liver, as evidenced by decreases in the mitochondrial membrane potential and antioxidant expression. Therefore, iron overload regulates lipid metabolism by leading to an acetyl-CoA shortage that reduces cholesterol biosynthesis and might play a role in NAFLD pathogenesis. Iron overload-induced oxidative stress and mitochondrial dysfunction may impair acetyl-CoA formation from pyruvate and β-oxidation. Our study provides acetyl-CoA as a novel perspective for investigating the pathogenesis of NAFLD. Full article
(This article belongs to the Section Food Chemistry)
Show Figures

Figure 1

8 pages, 979 KB  
Communication
miR155 Deficiency Reduces Myofibroblast Density but Fails to Improve Cardiac Function after Myocardial Infarction in Dyslipidemic Mouse Model
by David Schumacher, Adelina Curaj, Sakine Simsekyilmaz, Andreas Schober, Elisa A. Liehn and Sebastian F. Mause
Int. J. Mol. Sci. 2021, 22(11), 5480; https://doi.org/10.3390/ijms22115480 - 22 May 2021
Cited by 7 | Viewed by 3195
Abstract
Myocardial infarction remains the most common cause of heart failure with adverse remodeling. MicroRNA (miR)155 is upregulated following myocardial infarction and represents a relevant regulatory factor for cardiac remodeling by engagement in cardiac inflammation, fibrosis and cardiomyocyte hypertrophy. Here, we investigated the role [...] Read more.
Myocardial infarction remains the most common cause of heart failure with adverse remodeling. MicroRNA (miR)155 is upregulated following myocardial infarction and represents a relevant regulatory factor for cardiac remodeling by engagement in cardiac inflammation, fibrosis and cardiomyocyte hypertrophy. Here, we investigated the role of miR155 in cardiac remodeling and dysfunction following myocardial infarction in a dyslipidemic mouse model. Myocardial infarction was induced in dyslipidemic apolipoprotein E-deficient (ApoE−/−) mice with and without additional miR155 knockout by ligation of the LAD. Four weeks later, echocardiography was performed to assess left ventricular (LV) dimensions and function, and mice were subsequently sacrificed for histological analysis. Echocardiography revealed no difference in LV ejection fractions, LV mass and LV volumes between ApoE−/− and ApoE−/−/miR155−/− mice. Histology confirmed comparable infarction size and unaltered neoangiogenesis in the myocardial scar. Notably, myofibroblast density was significantly decreased in ApoE−/−/miR155−/− mice compared to the control, but no difference was observed for total collagen deposition. Our findings reveal that genetic depletion of miR155 in a dyslipidemic mouse model of myocardial infarction does not reduce infarction size and consecutive heart failure but does decrease myofibroblast density in the post-ischemic scar. Full article
(This article belongs to the Special Issue Molecular Research in Cardiovascular Disease)
Show Figures

Figure 1

14 pages, 2945 KB  
Article
Carrot Supplementation Improves Blood Pressure and Reduces Aortic Root Lesions in an Atherosclerosis-Prone Genetic Mouse Model
by Raffaella Soleti, Marine Coué, Charlotte Trenteseaux, Gregory Hilairet, Lionel Fizanne, Fatima Kasbi-Chadli, Patricia Mallegol, Julien Chaigneau, Jerome Boursier, Michel Krempf, Emmanuel Geoffriau, Ramaroson Andriantsitohaina and Khadija Ouguerram
Nutrients 2021, 13(4), 1181; https://doi.org/10.3390/nu13041181 - 2 Apr 2021
Cited by 10 | Viewed by 6267
Abstract
Epidemiological studies have shown that carrot consumption may be associated with a lower risk of developing several metabolic dysfunctions. Our group previously determined that the Bolero (Bo) carrot variety exhibited vascular and hepatic tropism using cellular models of cardiometabolic diseases. The present study [...] Read more.
Epidemiological studies have shown that carrot consumption may be associated with a lower risk of developing several metabolic dysfunctions. Our group previously determined that the Bolero (Bo) carrot variety exhibited vascular and hepatic tropism using cellular models of cardiometabolic diseases. The present study evaluated the potential metabolic and cardiovascular protective effect of Bo, grown under two conditions (standard and biotic stress conditions (BoBS)), in apolipoprotein E-knockout (ApoE−/−) mice fed with high fat diet (HFD). Effects on metabolic/hemodynamic parameters and on atherosclerotic lesions have been assessed. Both Bo and BoBS decreased plasma triglyceride and expression levels of genes implicated in hepatic de novo lipogenesis and lipid oxidation. BoBS supplementation decreased body weight gain, secretion of very-low-density lipoprotein, and increased cecal propionate content. Interestingly, Bo and BoBS supplementation improved hemodynamic parameters by decreasing systolic, diastolic, and mean blood pressure. Moreover, Bo improved cardiac output. Finally, Bo and BoBS substantially reduced the aortic root lesion area. These results showed that Bo and BoBS enriched diets corrected most of the metabolic and cardiovascular disorders in an atherosclerosis-prone genetic mouse model and may therefore represent an interesting nutritional approach for the prevention of cardiovascular diseases. Full article
(This article belongs to the Special Issue Nutritional Regulation of Lipid Metabolism and Health)
Show Figures

Graphical abstract

24 pages, 3908 KB  
Article
Metabolic Profiling Reveals Aggravated Non-Alcoholic Steatohepatitis in High-Fat High-Cholesterol Diet-Fed Apolipoprotein E-Deficient Mice Lacking Ron Receptor Signaling
by Joselyn N. Allen, Adwitia Dey, Jingwei Cai, Jingtao Zhang, Yuan Tian, Mary Kennett, Yanling Ma, T. Jake Liang, Andrew D. Patterson and Pamela A. Hankey-Giblin
Metabolites 2020, 10(8), 326; https://doi.org/10.3390/metabo10080326 - 11 Aug 2020
Cited by 6 | Viewed by 6486
Abstract
Non-alcoholic steatohepatitis (NASH) represents the progressive sub-disease of non-alcoholic fatty liver disease that causes chronic liver injury initiated and sustained by steatosis and necroinflammation. The Ron receptor is a tyrosine kinase of the Met proto-oncogene family that potentially has a beneficial role in [...] Read more.
Non-alcoholic steatohepatitis (NASH) represents the progressive sub-disease of non-alcoholic fatty liver disease that causes chronic liver injury initiated and sustained by steatosis and necroinflammation. The Ron receptor is a tyrosine kinase of the Met proto-oncogene family that potentially has a beneficial role in adipose and liver-specific inflammatory responses, as well as glucose and lipid metabolism. Since its discovery two decades ago, the Ron receptor has been extensively investigated for its differential roles on inflammation and cancer. Previously, we showed that Ron expression on tissue-resident macrophages limits inflammatory macrophage activation and promotes a repair phenotype, which can retard the progression of NASH in a diet-induced mouse model. However, the metabolic consequences of Ron activation have not previously been investigated. Here, we explored the effects of Ron receptor activation on major metabolic pathways that underlie the development and progression of NASH. Mice lacking apolipoprotein E (ApoE KO) and double knockout (DKO) mice that lack ApoE and Ron were maintained on a high-fat high-cholesterol diet for 18 weeks. We observed that, in DKO mice, the loss of ligand-dependent Ron signaling aggravated key pathological features in steatohepatitis, including steatosis, inflammation, oxidation stress, and hepatocyte damage. Transcriptional programs positively regulating fatty acid (FA) synthesis and uptake were upregulated in the absence of Ron receptor signaling, whereas lipid disposal pathways were downregulated. Consistent with the deregulation of lipid metabolism pathways, the DKO animals exhibited increased accumulation of FAs in the liver and decreased level of bile acids. Altogether, ligand-dependent Ron receptor activation provides protection from the deregulation of major metabolic pathways that initiate and aggravate non-alcoholic steatohepatitis. Full article
Show Figures

Graphical abstract

24 pages, 3097 KB  
Article
The Fungal Iron Chelator Desferricoprogen Inhibits Atherosclerotic Plaque Formation
by László Potor, Katalin Éva Sikura, Hajnalka Hegedűs, Dávid Pethő, Zsuzsa Szabó, Zsuzsa M Szigeti, István Pócsi, György Trencsényi, Dezső Szikra, Ildikó Garai, Tamás Gáll, Zsolt Combi, János Kappelmayer, György Balla and József Balla
Int. J. Mol. Sci. 2020, 21(13), 4746; https://doi.org/10.3390/ijms21134746 - 3 Jul 2020
Cited by 12 | Viewed by 4583
Abstract
Hemoglobin, heme and iron are implicated in the progression of atherosclerosis. Therefore, we investigated whether the hydrophobic fungal iron chelator siderophore, desferricoprogen (DFC) inhibits atherosclerosis. DFC reduced atherosclerotic plaque formation in ApoE−/− mice on an atherogenic diet. It lowered the plasma level [...] Read more.
Hemoglobin, heme and iron are implicated in the progression of atherosclerosis. Therefore, we investigated whether the hydrophobic fungal iron chelator siderophore, desferricoprogen (DFC) inhibits atherosclerosis. DFC reduced atherosclerotic plaque formation in ApoE−/− mice on an atherogenic diet. It lowered the plasma level of oxidized LDL (oxLDL) and inhibited lipid peroxidation in aortic roots. The elevated collagen/elastin content and enhanced expression of adhesion molecule VCAM-1 were decreased. DFC diminished oxidation of Low-density Lipoprotein (LDL) and plaque lipids catalyzed by heme or hemoglobin. Formation of foam cells, uptake of oxLDL by macrophages, upregulation of CD36 and increased expression of TNF-α were reduced by DFC in macrophages. TNF-triggered endothelial cell activation (vascular cell adhesion molecule-1 (VCAM-1), intercellular adhesion molecules (ICAMs), E-selectin) and increased adhesion of monocytes to endothelium were attenuated. The increased endothelial permeability and intracellular gap formation provoked by TNF-α was also prevented by DFC. DFC acted as a cytoprotectant in endothelial cells and macrophages challenged with a lethal dose of oxLDL and lowered the expression of stress-responsive heme oxygenase-1 as sublethal dose was employed. Saturation of desferrisiderophore with iron led to the loss of the beneficial effects. We demonstrated that DFC accumulated within the atheromas of the aorta in ApoE−/− mice. DFC represents a novel therapeutic approach to control the progression of atherosclerosis. Full article
(This article belongs to the Special Issue Heme- and Hemoglobin Stress in Human Diseases)
Show Figures

Graphical abstract

14 pages, 604 KB  
Review
In Search for Genes Related to Atherosclerosis and Dyslipidemia Using Animal Models
by Anastasia V. Poznyak, Andrey V. Grechko, Reinhard Wetzker and Alexander N. Orekhov
Int. J. Mol. Sci. 2020, 21(6), 2097; https://doi.org/10.3390/ijms21062097 - 18 Mar 2020
Cited by 20 | Viewed by 7049
Abstract
Atherosclerosis is a multifactorial chronic disease that affects large arteries and may lead to fatal consequences. According to current understanding, inflammation and lipid accumulation are the two key mechanisms of atherosclerosis development. Animal models based on genetically modified mice have been developed to [...] Read more.
Atherosclerosis is a multifactorial chronic disease that affects large arteries and may lead to fatal consequences. According to current understanding, inflammation and lipid accumulation are the two key mechanisms of atherosclerosis development. Animal models based on genetically modified mice have been developed to investigate these aspects. One such model is low-density lipoprotein (LDL) receptor knockout (KO) mice (ldlr−/−), which are characterized by a moderate increase of plasma LDL cholesterol levels. Another widely used genetically modified mouse strain is apolipoprotein-E KO mice (apoE−/−) that lacks the primary lipoprotein required for the uptake of lipoproteins through the hepatic receptors, leading to even greater plasma cholesterol increase than in ldlr−/− mice. These and other animal models allowed for conducting genetic studies, such as genome-wide association studies, microarrays, and genotyping methods, which helped identifying more than 100 mutations that contribute to atherosclerosis development. However, translation of the results obtained in animal models for human situations was slow and challenging. At the same time, genetic studies conducted in humans were limited by low sample sizes and high heterogeneity in predictive subclinical phenotypes. In this review, we summarize the current knowledge on the use of KO mice for identification of genes implicated in atherosclerosis and provide a list of genes involved in atherosclerosis-associated inflammatory pathways and their brief characteristics. Moreover, we discuss the approaches for candidate gene search in animals and humans and discuss the progress made in the field of epigenetic studies that appear to be promising for identification of novel biomarkers and therapeutic targets. Full article
(This article belongs to the Special Issue Emerging Role of Lipids in Metabolism and Disease)
Show Figures

Figure 1

13 pages, 1977 KB  
Article
Age-Related Changes in the Behavior of Apolipoprotein E Knockout Mice
by Dasha Fuentes, Nidia Fernández, Yenela García, Teidy García, Ana Ruth Morales and Roberto Menéndez
Behav. Sci. 2018, 8(3), 33; https://doi.org/10.3390/bs8030033 - 3 Mar 2018
Cited by 38 | Viewed by 7538
Abstract
The knockout mouse model, B6.129P2-Apoetm1Unc is homozygotic for the Apolipoprotein E (ApoE) deletion; thus, it is capable of developing hyperlipidemia and atherosclerosis but ApoE is also a lipid-transport protein abundantly expressed in most neurons in the central nervous system, so these animals [...] Read more.
The knockout mouse model, B6.129P2-Apoetm1Unc is homozygotic for the Apolipoprotein E (ApoE) deletion; thus, it is capable of developing hyperlipidemia and atherosclerosis but ApoE is also a lipid-transport protein abundantly expressed in most neurons in the central nervous system, so these animals could also be models of neurodegenerative diseases. The aim of this study was to determine age-related changes in spontaneous behavior and in learning and memory of Apolipoprotein E knockout mice. Spontaneous behavioral measurements included sleeping pattern, motor coordination and balance by rotarod and open field activity, whereas learning and memory tests included forced alternation in Y-maze, novel object recognition and passive avoidance conditioning. Significant behavioral differences between aged knockout mice and age-matched wild type strain, C57Bl/6 were found in all the behavioral tests, except for the rotarod test. Genetically’ modified mice exhibited less huddling contact during sleeping, decreased locomotor activity in novel environments and in learning and memory deficits. These results are consistent with the cognitive impairment and memory loss seen as the earliest clinical symptoms in neurodegenerative disorders such as Alzheimer’s disease. The ApoE knockout mice might therefore be an appropriate model for studying the underlying mechanisms involved in behavioral changes caused by neurodegenerative diseases as well as for evaluating new therapies for these pathologies. Full article
(This article belongs to the Special Issue State of Art in Non-Clinical Models for Neurodegenerative Diseases)
Show Figures

Figure 1

Back to TopTop