Sign in to use this feature.

Years

Between: -

Subjects

remove_circle_outline
remove_circle_outline
remove_circle_outline
remove_circle_outline
remove_circle_outline
remove_circle_outline
remove_circle_outline

Journals

Article Types

Countries / Regions

Search Results (53)

Search Parameters:
Keywords = anterior loop

Order results
Result details
Results per page
Select all
Export citation of selected articles as:
15 pages, 4617 KB  
Article
Artificial Intelligence-Based Proximal Bone Shape Asymmetry Analysis and Clinical Correlation with Cartilage Relaxation Times and Functional Activity
by Rafeek Thahakoya, Rupsa Bhattacharjee, Misung Han, Felix Gerhard Gassert, Johanna Luitjens, Valentina Pedoia, Richard B. Souza and Sharmila Majumdar
Bioengineering 2026, 13(2), 184; https://doi.org/10.3390/bioengineering13020184 - 5 Feb 2026
Viewed by 1028
Abstract
The current study investigated proximal femur bone shape asymmetry and its associations with cartilage composition and functional performance in individuals with hip osteoarthritis (OA). Forty-seven participants with hip OA (mean age: 53.77 ± 12.47 years; 22 females; BMI: 24.49 ± 4.0 kg/m2 [...] Read more.
The current study investigated proximal femur bone shape asymmetry and its associations with cartilage composition and functional performance in individuals with hip osteoarthritis (OA). Forty-seven participants with hip OA (mean age: 53.77 ± 12.47 years; 22 females; BMI: 24.49 ± 4.0 kg/m2) were included in this study. Bilateral hip MRI was performed using a 3.0 T MR scanner with 3D proton density fat-saturated CUBE and MAPSS sequences. Automatic segmentation of the proximal femur was achieved using a U-Net framework refined through a human-in-the-loop annotation strategy, followed by three-dimensional bone shape analysis to quantify asymmetry. Cartilage relaxation times were assessed using atlas-based segmentation and quantification, while functional activity was evaluated according to OARSI-recommended criteria. The proposed proximal femur bone segmentation showed a DSC of 96.48% (95%-CI: 96.33–96.64) and Hausdorff Distance of 4.66 mm (95%-CI: 3.80–5.51). Increased bone shape asymmetry in the posterior–lateral–superior region of the proximal femur was associated with functional activity in the chair stand test (rho = −0.41; p = 0.006), and the anterior–lateral–inferior region demonstrated a comparatively higher significant positive correlation (rho = 0.37; p = 0.006) with the T1rho values of the acetabular cartilage region. Overall, the findings indicate that region-specific proximal femoral bone shape asymmetry in hip OA is associated with cartilage characteristics and functional impairment, highlighting the potential value of bone shape features as imaging biomarkers relevant to clinical function. Full article
Show Figures

Graphical abstract

20 pages, 1260 KB  
Review
Neuroimaging-Guided Insights into the Molecular and Network Mechanisms of Chronic Pain and Neuromodulation
by Chiahui Yen and Ming-Chang Chiang
Int. J. Mol. Sci. 2026, 27(2), 1080; https://doi.org/10.3390/ijms27021080 - 21 Jan 2026
Cited by 1 | Viewed by 1034
Abstract
Chronic pain is a pervasive and debilitating condition that affects millions of individuals worldwide. Unlike acute pain, which serves a protective physiological role, chronic pain persists beyond routine tissue healing and often arises without a discernible peripheral cause. Accumulating evidence indicates that chronic [...] Read more.
Chronic pain is a pervasive and debilitating condition that affects millions of individuals worldwide. Unlike acute pain, which serves a protective physiological role, chronic pain persists beyond routine tissue healing and often arises without a discernible peripheral cause. Accumulating evidence indicates that chronic pain is not merely a symptom but a disorder of the central nervous system, underpinned by interacting molecular, neurochemical, and network-level alterations. Molecular neuroimaging using PET and MR spectroscopy has revealed dysregulated excitatory–inhibitory balance (glutamate/GABA), altered monoaminergic and opioidergic signaling, and neuroimmune activation (e.g., TSPO-indexed glial activation) in key pain-related regions such as the insula, anterior cingulate cortex, thalamus, and prefrontal cortex. Converging multimodal imaging—including functional MRI, diffusion MRI, and EEG/MEG—demonstrates aberrant activity and connectivity across the default mode, salience, and sensorimotor networks, alongside structural remodeling in cortical and subcortical circuits. Parallel advances in neuromodulation, including transcranial magnetic stimulation (TMS), transcranial electrical stimulation (tES), deep brain stimulation (DBS), and emerging biomarker-guided closed-loop approaches, provide tools to perturb these maladaptive circuits and to test mechanistic hypotheses in vivo. This review integrates neuroimaging findings with molecular and systems-level mechanistic insights into chronic pain and its modulation, highlighting how imaging markers can link biochemical signatures to neural dynamics and guide precision pain management and individualized therapeutic strategies. Full article
Show Figures

Figure 1

9 pages, 5076 KB  
Case Report
The Heart Under Pressure: Transient ST-Segment Elevation Due to Severe Intestinal Distension
by Fulvio Cacciapuoti, Angela Iannuzzi, Ferdinando Fusco, Alessandro De Masi, Flavia Casolaro and Angelo Sasso
Cardiovasc. Med. 2026, 29(1), 1; https://doi.org/10.3390/cardiovascmed29010001 - 24 Dec 2025
Viewed by 1017
Abstract
Acute extracardiac conditions can occasionally produce electrocardiographic abnormalities that closely mimic acute coronary occlusion, posing a diagnostic challenge and increasing the risk of unnecessary activation of invasive cardiac pathways. Severe gastrointestinal distension, although uncommon, is a recognized cause of transient ST-segment elevation due [...] Read more.
Acute extracardiac conditions can occasionally produce electrocardiographic abnormalities that closely mimic acute coronary occlusion, posing a diagnostic challenge and increasing the risk of unnecessary activation of invasive cardiac pathways. Severe gastrointestinal distension, although uncommon, is a recognized cause of transient ST-segment elevation due to mechanical displacement of the heart, autonomic imbalance, and abrupt changes in ventricular loading conditions. These alterations may be particularly misleading in patients with chronic regional wall motion abnormalities, in whom new ECG changes risk being misinterpreted as recurrent ischemia. We report the case of a 68-year-old man with a history of inferior myocardial infarction who presented with marked abdominal distension secondary to a closed-loop small bowel obstruction. Despite the absence of chest pain, his ECG showed significant anterolateral ST-segment elevation. High-sensitivity troponin I remained negative, and transthoracic echocardiography demonstrated preserved anterior and apical motion, chronic inferior akinesia, and unchanged global longitudinal strain. Following nasogastric decompression, the ST-segment normalized completely within fifteen minutes. Subsequent imaging confirmed a closed-loop volvulus requiring urgent surgical intervention, with full bowel viability preserved. This case underscores the importance of integrating clinical context, biomarkers, and rapid echocardiographic assessment when evaluating ST-segment elevation, helping avoid unnecessary coronary angiography in the presence of extracardiac causes. Full article
Show Figures

Figure 1

12 pages, 2547 KB  
Article
Single-Center Real World Experience with the VARIPULSE Platform for Pulsed Field Ablation of Atrial Fibrillation, Atrial Flutter, and Redo Procedures
by Nizar Andria, Ziad Abuiznait, Mussa Saad, Samer Yousef, Sergey Keselman and Ibrahim Marai
J. Clin. Med. 2026, 15(1), 28; https://doi.org/10.3390/jcm15010028 - 20 Dec 2025
Viewed by 1021
Abstract
Background/Objectives: Pulsed field ablation (PFA) is increasingly used for pulmonary vein isolation (PVI). One of the emerging single-shot PFA catheters is the variable-loop circular catheter (VARIPULSE™, Biosense Webster, Inc.) which is fully integrated into a three-dimensional mapping system. However, the evidence for [...] Read more.
Background/Objectives: Pulsed field ablation (PFA) is increasingly used for pulmonary vein isolation (PVI). One of the emerging single-shot PFA catheters is the variable-loop circular catheter (VARIPULSE™, Biosense Webster, Inc.) which is fully integrated into a three-dimensional mapping system. However, the evidence for the feasibility of ablation of non-pulmonary vein targets is still limited using the VARIPULSE catheter. In this study, we summarize our experience in PVI and mapping/ablation of non-pulmonary vein sites in patients with atrial fibrillation (AF) and complex atrial substrate and arrhythmias using the VARIPULSE catheter. Methods: All patients with paroxysmal or persistent AF who underwent catheter ablation using the VARIPULSE catheter were retrospectively included. PVI was performed in all patients. Spontaneous or inducible atrial flutters were mapped and ablated. Empiric lines were performed at the operator’s discretion. Acute outcomes and complications were analyzed. Results: the study included 60 patients; 25 (41.6%) were females and mean age was 67.15 ± 9.01 years. Thirty four (60%) had persistent AF and six (10%) patients had atrial flutter as the initial rhythm during the index procedure. All patients had PVI using the PFA as per protocol. Most of the patients (76.7%) had non-pulmonary vein ablation sites; posterior wall isolation was performed in 25 (41.7%) patients, roof line in 9 (15%) patients, anterior line in 16 (26.7%) patients, cavotricupsid isthmus in 11 (18.3%) patients and superior vena cava isolation in two (3.3%) patients. Overall, 27 patients had atrial flutters during the index procedure that were mapped and ablated using the VARIPULSE catheter. All had termination of atrial flutter except for one patient. Major complications were not detected. Conclusions: Mapping and ablation of atypical atrial flutter and non-pulmonary vein targets are feasible and safe using the VARIPULSE platform. Full article
(This article belongs to the Special Issue Updates on Cardiac Pacing and Electrophysiology)
Show Figures

Figure 1

28 pages, 2898 KB  
Review
Imaging-Based Clinical Management of Mandibular Canal Variants: PR–CBCT–Selective MRI
by Ingrid C. Landfald, Magdalena Łapot and Łukasz Olewnik
Biomedicines 2025, 13(11), 2760; https://doi.org/10.3390/biomedicines13112760 - 12 Nov 2025
Viewed by 1181
Abstract
Background: Mandibular canal (MC) variants are common and clinically relevant for anesthesia, implant placement, third-molar surgery, and osteotomies. Reported prevalences vary widely because they depend on imaging modality, acquisition parameters, and operational definitions. Methods: This was a focused narrative review with structured methods [...] Read more.
Background: Mandibular canal (MC) variants are common and clinically relevant for anesthesia, implant placement, third-molar surgery, and osteotomies. Reported prevalences vary widely because they depend on imaging modality, acquisition parameters, and operational definitions. Methods: This was a focused narrative review with structured methods (PubMed/MEDLINE and Scopus, 2000–6 October 2025; last search 6 October 2025), predefined eligibility criteria and dual independent screening; no meta-analysis was conducted. Study-selection counts are reported in the text. Prevalence statements are contextualized by modality, imaging parameters (e.g., cone-beam computed tomography (CBCT) voxel size magnetic resonance imaging (MRI) field strength/sequences), and diagnostic thresholds (e.g., anterior loop (AL) criteria). Results: Compared with panoramic radiography (PR), CBCT consistently reveals more variant pathways. Typical CBCT estimates for bifid MC fall in the single-digit to low double-digit range, contingent on voxel size and definitions, whereas PR detects far fewer. Trifid canals are uncommon (≈1–2% in CBCT series). Reported retromolar canal frequencies vary broadly across populations and protocols, and AL length and prevalence are threshold-dependent. Selective MRI may complement CBCT by depicting soft-tissue branches not accompanied by a bony canal. We synthesize a variant-aware, imaging-led workflow: PR for screening; CBCT when predefined criteria are met and results are reasonably expected to change management; MRI reserved for targeted soft-tissue questions, in line with As Low as Reasonably Achievable (ALARA)/and As Low As Diagnostically Acceptable (ALADA) principles. We apply the Landfald Clinical Framework (LCF) as a hypothesis-generating, clinical synthesis tool linking variant patterns to procedural modifications and risk mitigation. Conclusions: A narrowed, clinically oriented approach—contextualizing prevalence by modality and definitions and applying an imaging-led, variant-aware workflow—can improve planning and safety in the posterior mandible. The LCF is used pragmatically within this workflow and does not constitute a new anatomical taxonomy; formal reliability and validity testing remain necessary. Full article
(This article belongs to the Section Molecular and Translational Medicine)
Show Figures

Figure 1

19 pages, 2835 KB  
Article
Description and Phylogenetic Analysis of Two New Species, Trissonchulus sinensis sp. nov. and Metachromadora sinica sp. nov. (Nematoda) from the South China Sea
by Jing Sun, Ruobing Bai and Yong Huang
J. Mar. Sci. Eng. 2025, 13(11), 2085; https://doi.org/10.3390/jmse13112085 - 1 Nov 2025
Cited by 1 | Viewed by 883
Abstract
Two new species of free-living marine nematodes from mangrove wetlands of Beihai, Guangxi province in China, are described and illustrated. Trissonchulus sinensis sp. nov. is characterized by a head continuous with the body, an amphidial fovea pouch-shaped, pharynx expanding gradually but not forming [...] Read more.
Two new species of free-living marine nematodes from mangrove wetlands of Beihai, Guangxi province in China, are described and illustrated. Trissonchulus sinensis sp. nov. is characterized by a head continuous with the body, an amphidial fovea pouch-shaped, pharynx expanding gradually but not forming a posterior bulb, spicules sclerotized, blade-shaped, slightly curved ventrally, proximal part enlarged with a prominent central septum, posterior part slender and handle-like; gubernaculum small, composed of two distally connected sheet-like structures with tooth-like ends, and lacking apophysis. Metachromadora sinica sp. nov. is characterized by a cuticle that is finely annulated, labial sensilla papilliform, cephalic setae four in number, amphideal fovea loop-shaped, exhibiting a double-contoured appearance, pharyngeal bulb well-developed, internal cuticular lumen tripartite, lateral epidermal ridges present, spicules slender with an enlarged capitulum, gubernaculum boat-shaped, precloacal supplements absent, tail conical with two setose protuberances, three pairs of subventral preanal setae, and a pair of papillae situated anterior to the anus. Nearly full-length SSU sequences and D2-D3 of LSU sequences are provided for the new species. Phylogenetic analysis of SSU provided support for the current classification status of the two new species. In the SSU phylogenetic tree, the family Ironidae was recovered as a separate monophyletic clade. However, the phylogenetic relationships within the family Desmodoridae were complicated, and the subfamilies Desmodorinae and Spiriniinae were polyphyletic. A comprehensive taxonomic approach combining morphological observations and molecular phylogeny construction would be particularly valuable in a more robust nematode taxonomy. Full article
(This article belongs to the Section Marine Biology)
Show Figures

Figure 1

15 pages, 1192 KB  
Article
Dermatoglyphics as a Risk Indicator for Anterior Cruciate Ligament Injuries in Futsal Athletes
by Ben Hur Soares, Rudy José Nodari Júnior, Estélio Henrique Martin Dantas, Arnaldo Tenório da Cunha and Adriano Pasqualotti
J. Funct. Morphol. Kinesiol. 2025, 10(4), 399; https://doi.org/10.3390/jfmk10040399 - 15 Oct 2025
Viewed by 1196
Abstract
Background: Identifying factors that predispose futsal athletes to anterior cruciate ligament (ACL) injuries is crucial for developing effective prevention strategies. This study aimed to determine whether specific dermatoglyphic markers are associated with an increased risk of ACL injury in this population. Methods: This [...] Read more.
Background: Identifying factors that predispose futsal athletes to anterior cruciate ligament (ACL) injuries is crucial for developing effective prevention strategies. This study aimed to determine whether specific dermatoglyphic markers are associated with an increased risk of ACL injury in this population. Methods: This retrospective case–control study analyzed 212 former male futsal athletes, divided into an injury group (n = 85 with a history of ACL injury) and a control group (n = 127 without injury). Fingerprint patterns (arches, loops, and whorls) and quantitative line counts were collected and analyzed using the dermatoglyphics method. Chi-square tests and log-linear regression were used for statistical analysis. Results: While no significant differences were found in the quantitative line counts between groups (p > 0.05), a significant association was identified for specific fingerprint patterns. The spiral whorl (WS) pattern on the left index finger (p = 0.043) and the right little finger (p = 0.007) was significantly more frequent in the ACL injury group. Overall, athletes presenting the WS pattern had approximately twice the odds of having a history of ACL injury (OR = 2.028, 95% CI 1.493–2.756). Conclusions: The findings suggest that specific dermatoglyphic patterns, particularly the spiral whorl, may serve as an indicator of a potential biological predisposition to ACL injuries in futsal athletes. This finding suggests dermatoglyphics could be a potential component for future multifactorial risk assessment models in futsal. Full article
(This article belongs to the Special Issue Health and Performance Through Sports at All Ages: 4th Edition)
Show Figures

Figure 1

23 pages, 1711 KB  
Case Report
Effect of Individualized Whole-Body Vibration Exercise on Locomotion and Postural Control in a Person with Multiple Sclerosis: A 5-Year Case Report
by Stefano La Greca, Stefano Marinelli, Rocco Totaro, Francesca Pistoia and Riccardo Di Giminiani
Appl. Sci. 2025, 15(15), 8351; https://doi.org/10.3390/app15158351 - 27 Jul 2025
Cited by 1 | Viewed by 3199
Abstract
The present study aims to investigate the multi-year effects (5 years) of individualized whole-body vibration (WBV) on locomotion, postural control, and handgrip strength in a 68-year-old man with relapse remitting multiple sclerosis (PwRRMS). The dose–response relationship induced by a single session was quantified [...] Read more.
The present study aims to investigate the multi-year effects (5 years) of individualized whole-body vibration (WBV) on locomotion, postural control, and handgrip strength in a 68-year-old man with relapse remitting multiple sclerosis (PwRRMS). The dose–response relationship induced by a single session was quantified by determining the surface electromyographic activity (sEMG) of the participant. The participant wore an orthosis to limit the lack of foot dorsiflexion in the weakest limb during walking in daily life. The gait alteration during walking was assessed at 1, 2 and 3 km/h (without the orthosis) through angle–angle diagrams by quantifying the area, perimeter and shape of the loops, and the sEMG of leg muscles was recorded in both limbs. The evaluation of postural control was conducted during upright standing by quantifying the displacement of the center of pressure (CoP). The handgrip strength was assessed by measuring the force–time profile synchronized with the sEMG activity of upper arm muscles. The participant improved his ability to walk at higher speeds (2–3 km/h) without the orthosis. There were greater improvements in the area and perimeter of angle–angle diagrams for the weakest limb (Δ = 36–51%). The sEMG activity of the shank muscles increased at all speeds, particularly in the tibialis anterior of weakest limbs (Δ = 10–68%). The CoP displacement during upright standing decreased (Δ = 40–60%), whereas the handgrip strength increased (Δ = 32% average). Over the 5-year period of intervention, the individualized WBV improved locomotion, postural control and handgrip strength without side effects. Future studies should consider the possibility of implementing an individualized WBV in PwRRMS. Full article
(This article belongs to the Special Issue Recent Advances in Exercise-Based Rehabilitation)
Show Figures

Figure 1

14 pages, 1977 KB  
Article
Midterm Outcomes of Medial Patellofemoral Ligament Reconstruction in Adolescent Athletes: Comparison Between Acute and Recurrent Patella Dislocation
by Georgios Kalinterakis, Christos K. Yiannakopoulos, Christos Koukos, Konstantinos Mastrantonakis and Efstathios Chronopoulos
J. Clin. Med. 2025, 14(14), 4881; https://doi.org/10.3390/jcm14144881 - 9 Jul 2025
Viewed by 2527
Abstract
Background/Objectives: Patellar instability in adolescents is a significant cause of short- and long-term morbidity and disability. Traditionally, patients with first-time patellar dislocation are managed nonoperatively, although most studies are not focusing on the adolescent athletic population. The primary objective of the current [...] Read more.
Background/Objectives: Patellar instability in adolescents is a significant cause of short- and long-term morbidity and disability. Traditionally, patients with first-time patellar dislocation are managed nonoperatively, although most studies are not focusing on the adolescent athletic population. The primary objective of the current study was to compare patient-reported outcomes and complications in adolescent athletes who underwent surgery either after the first patellar dislocation or after the recurrence of the dislocation with a minimum postoperative follow-up of 48 months (48–75 months). Methods: A total of 39 adolescent athletes who underwent medial patellofemoral ligament (MPFL) reconstruction (Group A, after the first dislocation, and Group B, recurrent patella dislocation) were included in this study. In all the patients, the same MPFL reconstruction technique was applied using a semitendinosus autograft. The graft was fixed on the patella using a transverse tunnel and adjustable loop button fixation and, in the femur, using a tunnel and absorbable screw fixation. The tunnel was drilled obliquely to prevent penetration of the distal femoral physis. The preoperative and postoperative clinical and functional evaluations of the patients were conducted via the visual analog scale (VAS), the Lysholm Knee Scoring System, the Kujala Anterior Knee Pain Scale, and the Pediatric International Knee Documentation Committee (Pedi-IKDC), and the return to sports score was assessed via the Tegner Activity Scale (TAS). Results: At the latest follow-up, both groups demonstrated significant improvement in the Lysholm scores, with Group A achieving a mean of 92.57 ± 6.21 and Group B achieving a mean of 90.53 ± 8.21 (p = 0.062). Postoperatively, Group A achieved a mean Kujala score of 94.21 ± 9.23, whereas Group B reached 92.76 ± 12.39, with no statistically significant difference (p = 0.08). The Pedi-IKDC score improved postoperatively in both groups. In Group A, it increased from 67.98 ± 12.29 to 93.65 ± 4.1, and in Group B, from 56.21 ± 13.6 to 91.67 ± 6.21 (p = 0.067). The preoperative visual analog scale (VAS) score for pain was significantly lower in Group A (3.1 ± 1.13) than in Group B (4.2 ± 3.01, p < 0.01). At the latest follow-up, the VAS scores improved in both groups, with Group A reporting a mean score of 0.47 ± 1.01 and Group B 0.97 ± 1.32 (p = 0.083). The Tegner activity scores were similar between the groups preoperatively, with Group A at 7.72 ± 1.65 and Group B at 7.45 ± 2.09 (p = 0.076). Postoperatively, Group A had a mean score of 7.28 ± 2.15, whereas Group B had a mean score of 6.79 ± 3.70 (p = 0.065). The mean time to return to sports was significantly shorter in Group A (5.1 ± 1.3 months) than in Group B (7.6 ± 2.1 months) (p < 0.01). Overall, 84.61% of the patients returned to their previous activity level. Specifically, 95.2% (20/21) of patients in Group A achieved this outcome, whereas 72.22% (13/18) achieved it in Group B. Patient satisfaction was generally high, with 76% (16/21) of patients in Group A reporting being satisfied or very satisfied, compared with 77% (14/18) in Group B. Conclusions: MPFL reconstruction is a safe and effective procedure for both acute and recurrent patellar dislocation in adolescent athletes. While patients who underwent acute reconstruction returned to sport more quickly and showed higher absolute postoperative scores, the greatest overall improvement from preoperative to final follow-up was observed in those treated for recurrent instability. Both surgical approaches demonstrated high satisfaction rates and minimal complications, supporting MPFL reconstruction as a reliable option in both acute and recurrent cases. Full article
(This article belongs to the Special Issue Youth Sports Injuries: From Prevalence to Prevention)
Show Figures

Figure 1

14 pages, 6317 KB  
Article
The Human Disharmony Loop: A Case Series Proposing the Unique Role of the Pectoralis Minor in a Unifying Syndrome of Chronic Pain, Neuropathy, and Weakness
by Ketan Sharma and James M. Friedman
J. Clin. Med. 2025, 14(5), 1769; https://doi.org/10.3390/jcm14051769 - 6 Mar 2025
Cited by 2 | Viewed by 4975
Abstract
Background/Objectives: Many patients evaluated by shoulder specialists suffer from intractable pain, neuropathy, and weakness. The pectoralis minor (PM) remains the only scapula muscle to receive lower trunk (C8-T1) input. We propose a novel syndrome: the Human Disharmony Loop. This model portrays how [...] Read more.
Background/Objectives: Many patients evaluated by shoulder specialists suffer from intractable pain, neuropathy, and weakness. The pectoralis minor (PM) remains the only scapula muscle to receive lower trunk (C8-T1) input. We propose a novel syndrome: the Human Disharmony Loop. This model portrays how this unique PM innervation causes scapular dyskinesia, which deranges the anatomy of the upper limb girdle and produces a refractory symptom complex of pain, neuropathy, and weakness. We hypothesize that certain patients with historically intractable symptoms of the upper limb girdle may benefit from PM tenotomy. Methods: Ten patients of diverse etiologies presented with a similar constellation of complaints. The patients included a female athlete, a female with macromastia, a male bodybuilder, and patients with post-radiation breast cancer, post-operative shoulder arthroplasty, interscalene block injury, cervical spine disease, persistent impingement after rotator cuff repair, direct traction injury, and occupational disorder. All patients exhibited coracoid tenderness, scapula protraction with internal rotation and anterior tilt, and pain involving the neck, shoulder, and upper back. The patients demonstrated varying degrees of arm neuropathy, subacromial impingement, and occipital headaches. The patients failed all prior treatments by multiple subspecialists, including surgery. Each patient underwent isolated open PM tenotomy. Results: In all ten patients, PM tenotomy substantially reduced shoulder, upper back, and neck pain, cleared concomitant neuropathy, restored full motion, and eradicated occipital headaches. The response to surgery was rapid, dramatic, and durable. Conclusions: The unique asymmetric neurologic innervation to the sole ventral stabilizer of the scapula, the pectoralis minor, predisposes the human shoulder to neurologic and musculoskeletal imbalance. This produces the Human Disharmony Loop: a clinical syndrome spanning from the neck to the fingertips, with chronic pain, neuropathy, and weakness. These challenging patients may benefit dramatically from isolated PM tenotomy. Full article
(This article belongs to the Section Clinical Neurology)
Show Figures

Figure 1

23 pages, 870 KB  
Article
Architecturally Mediated Allostasis and Neurosustainability: A Proposed Theoretical Framework for the Impact of the Built Environment on Neurocognitive Health
by Cleo Valentine, Heather Mitcheltree, Isabelle A. K. Sjövall and Mohamed Hesham Khalil
Brain Sci. 2025, 15(2), 201; https://doi.org/10.3390/brainsci15020201 - 15 Feb 2025
Cited by 7 | Viewed by 6049
Abstract
The global rise in mental health-related disorders represents a significant health and wellbeing challenge, imposing a substantial social and economic burden on individuals, communities, and healthcare systems. According to the World Health Organization, one in four people globally will be affected by mental [...] Read more.
The global rise in mental health-related disorders represents a significant health and wellbeing challenge, imposing a substantial social and economic burden on individuals, communities, and healthcare systems. According to the World Health Organization, one in four people globally will be affected by mental or neurological disorders at some point in their lives, highlighting a significant global health concern that warrants carefully considered and innovative responses. While mental health challenges arise from complex, multifaceted factors, emerging research indicates that the built environment—the architecture of our homes, workplaces, and public spaces—may exert a critical but underappreciated influence on mental health outcomes. This paper outlines a novel theoretical framework for how visual stressors in the built environment might trigger neurophysiological stress responses via the HPA and SAM axes, potentially contributing over time to allostatic load. In this paper, it is proposed that chronic physiological strain can alter neuroplastic processes and neurogenesis in key brain regions—such as the hippocampus, prefrontal cortex (PFC), anterior cingulate cortex (ACC), and amygdala—thereby affecting cognitive health, emotional regulation, and overall mental wellbeing. Drawing on the principle of neurosustainability, this paper suggests that long-term exposure to stress-inducing environments may create feedback loops, particularly involving the amygdala, that have downstream effects on other brain areas and may be linked to adverse mental health outcomes such as depression. By presenting this framework, this paper aims to inspire further inquiry and applied experimental research into the intersection of neurophysiology, mental health, and the built environment, with a particular emphasis on rigorous testing and validation of the proposed mechanisms, that may then be translated into practical architectural design strategies for supporting health and wellbeing. In doing so, it is hoped that this work may contribute to a more holistic approach to improving mental health that integrates the creation of nurturing, resilient spaces into the broader public health agenda. Full article
(This article belongs to the Special Issue Neuroarchitecture: Humans in the Built Environment)
Show Figures

Figure 1

22 pages, 3309 KB  
Article
Distinguished Frontal White Matter Abnormalities Between Psychotic and Nonpsychotic Bipolar Disorders in a Pilot Study
by Takashi Shiroyama, Masayuki Maeda, Hisashi Tanii, Eishi Motomura and Motohiro Okada
Brain Sci. 2025, 15(2), 108; https://doi.org/10.3390/brainsci15020108 - 23 Jan 2025
Viewed by 1575
Abstract
Background/Objectives: Recent studies indicate extensive shared white matter (WM) abnormalities between bipolar disorder (BD) and schizophrenia (SZ). However, the heterogeneity of WM in BD in terms of the presence of psychosis remains a critical issue for exploring the boundaries between BD and SZ. [...] Read more.
Background/Objectives: Recent studies indicate extensive shared white matter (WM) abnormalities between bipolar disorder (BD) and schizophrenia (SZ). However, the heterogeneity of WM in BD in terms of the presence of psychosis remains a critical issue for exploring the boundaries between BD and SZ. Previous studies comparing WM microstructures in psychotic and nonpsychotic BDs (PBD and NPBD) have resulted in limited findings, probably due to subtle changes, emphasizing the need for further investigation. Methods: Diffusion tensor imaging measures were obtained from 8 individuals with PBD, 8 with NPBD, and 22 healthy controls (HC), matched for age, gender, handedness, and educational years. Group comparisons were conducted using tract-based spatial statistics (TBSS). The most significant voxels showing differences between PBD and HC in the TBSS analyses were defined as a TBSS-ROI and subsequently analyzed. Results: Increased radial diffusivity (RD) in PBD compared to NPBD (p < 0.006; d = 1.706) was observed in TBSS-ROI, distributed in the confined regions of some WM tracts, including the body of the corpus callosum (bCC), the left genu of the CC (gCC), and the anterior and superior corona radiata (ACR and SCR). Additionally, NPBD exhibited significant age-associated RD increases (R2 = 0.822, p < 0.001), whereas the greater RD observed in PBD compared to NPBD remained consistent across middle age. Conclusions: Preliminary findings from this small sample suggest severe frontal WM disconnection in the anterior interhemispheric communication, left fronto-limbic circuits, and cortico-striatal-thalamic loop in PBD compared to NPBD. While these results require replication and validation in larger and controlled samples, they provide insights into the pathophysiology of PBD, which is diagnostically located at the boundary between BD and SZ. Full article
(This article belongs to the Section Neuropsychiatry)
Show Figures

Figure 1

11 pages, 432 KB  
Article
Defunctioning Ileostomy After Low Anterior Resection of Rectum: Morbidity Related to Fashioning and Closure
by Nikolaos Gouvas, Dimitrios Manatakis, Christos Agalianos, Nikoletta Dimitriou, Ioannis Baloyiannis, George Tzovaras and Evangelos Xynos
Medicina 2024, 60(11), 1864; https://doi.org/10.3390/medicina60111864 - 14 Nov 2024
Cited by 1 | Viewed by 2350
Abstract
Background and Objectives: The aim of this study was to assess any predisposing factors to the morbidity of fashioning and reversal of diverting ileostomy in a prospective cohort of patients who have undergone TME and low colo-rectal or colo-anal anastomosis for rectal [...] Read more.
Background and Objectives: The aim of this study was to assess any predisposing factors to the morbidity of fashioning and reversal of diverting ileostomy in a prospective cohort of patients who have undergone TME and low colo-rectal or colo-anal anastomosis for rectal cancer. Materials and Methods: Consecutive patients with rectal cancer undergoing low anterior resection and a defunctioning loop ileostomy in three surgical units from 2016 to 2020 were included in the study and retrospectively analyzed. Results: One hundred eighty-two patients from three centres were included. Ileostomy-related mortality was 0.5%, attributed to renal failure.. Ileostomy-related morbidity was 46%. Postoperative ileus was seen in 37.4%, and dehydration in 18.8% of the patients. The readmission rate for ileostomy-related reasons was 15.4%. Stoma care was problematic in 15.7% or poor in 7% of the cases. Advanced age, male gender and obesity were independent risk factors for ileostomy-related morbidity. Ileostomy was reversed in 165 patients. The morbidity in 165 patients was 16%. Ileus was seen in 10.3%, anastomotic leak in 4.8% and wound infection in 12.7% of the cases. One patient died because of an anastomotic leak. No predisposing factors that affect the outcomes of ileostomy closure were identified. Conclusions: Diverting ileostomy-related morbidity is high. Life threatening dehydration and renal failure from ileus is more commonly seen in elderly, male and obese patients and should be anticipated. Ileostomy closure-related morbidity is low. Full article
(This article belongs to the Special Issue Recent Advances and Future Challenges in Colorectal Surgery)
Show Figures

Figure 1

16 pages, 3217 KB  
Article
Electro-Stimulation System with Artificial-Intelligence-Based Auricular-Triggered Algorithm to Support Facial Movements in Peripheral Facial Palsy: A Simulation Pilot Study
by Katharina Steiner, Marius Arnz, Gerd Fabian Volk and Orlando Guntinas-Lichius
Diagnostics 2024, 14(19), 2158; https://doi.org/10.3390/diagnostics14192158 - 28 Sep 2024
Cited by 1 | Viewed by 3665
Abstract
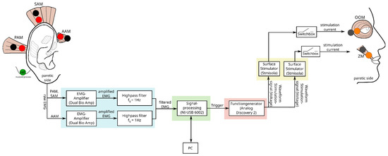
Background: Facial palsy causes severe functional disorders and impairs quality of life. Disturbing challenges for patients with acute facial palsy, but also with those with chronic facial palsy with synkinesis, are the loss of the ability to smile and insufficient eyelid closure. A [...] Read more.
Background: Facial palsy causes severe functional disorders and impairs quality of life. Disturbing challenges for patients with acute facial palsy, but also with those with chronic facial palsy with synkinesis, are the loss of the ability to smile and insufficient eyelid closure. A potential treatment for these conditions could be a closed-loop electro-stimulation system that stimulates the facial muscles on the paretic side as needed to elicit eye closure, eye blink and smile in a manner similar to the healthy side. Methods: This study focuses on the development and evaluation of such a system. An artificial intelligence (AI)-based auricular-triggered algorithm is used to classify the intended facial movements. This classification is based on surface electromyography (EMG) recordings of the extrinsic auricular muscles, specifically the anterior, superior, and posterior auricular muscle on the paretic side. The system then delivers targeted surface electrical stimulation to contract the appropriate facial muscles. Results: The evaluation of the system was conducted with 17 patients with facial synkinesis, who performed various facial movements according to a paradigm video. The system’s performance was evaluated through a simulation, using previously captured data as the inputs. The performance was evaluated by means of the median macro F1-score, which was calculated based on the stimulation signal (output of the system) and the actual movements the patients performed. Conclusions: This study showed that such a system, using an AI-based auricular-triggered algorithm, can support with a median macro F1-score of 0.602 for the facial movements on the synkinetic side in patients with unilateral chronic facial palsy with synkinesis. Full article
(This article belongs to the Section Machine Learning and Artificial Intelligence in Diagnostics)
Show Figures

Figure 1

13 pages, 6674 KB  
Article
Anterior Cruciate Ligament Reconstruction Utilizing Double Adjustable-Loop Suspensory Fixation Devices Provides Good Clinical Outcomes in Patients under the Age of 40 Years at Two-Year Follow-Up
by Theofylaktos Kyriakidis, Alexandros Tzaveas, Ioannes Melas, Kosmas Petras, Artemis-Maria Iosifidou and Michael Iosifidis
J. Clin. Med. 2024, 13(18), 5436; https://doi.org/10.3390/jcm13185436 - 13 Sep 2024
Cited by 4 | Viewed by 2772
Abstract
Background: Anterior cruciate ligament reconstruction (ACLR) using double adjustable fixation gained popularity in the last decade due to its minimally invasive technique. However, suspensory fixation devices could be related to recurrent instability, poor clinical outcomes, and patient dissatisfaction. The present study aims to [...] Read more.
Background: Anterior cruciate ligament reconstruction (ACLR) using double adjustable fixation gained popularity in the last decade due to its minimally invasive technique. However, suspensory fixation devices could be related to recurrent instability, poor clinical outcomes, and patient dissatisfaction. The present study aims to evaluate the clinical outcomes following ACLR using double adjustable-loop suspensory fixation devices in the demanding population of young patients. Methods: Between 2019 and 2022, 95 patients with knee post-traumatic anterior cruciate ligament insufficiency were treated with primary ACLR using semitendinosus quadrupled graft and double adjustable-loop suspensory fixation devices and followed for at least two years. Concomitant lesions were also treated at the same surgical time. The knee examination form of the International Knee Documentation Committee (IKDC) was used to assess clinical evaluation, and the return to physical activities using the Tegner Activity Scale was recorded. Patient-reported objective measures (PROMs) were also evaluated, including the IKDC subjective and Lysholm scores. Results: Sixty-six males and twenty-nine females with a mean age of 23.8 (range 18–37) and a mean BMI of 24.9 (SD ± 2.42) kg/m2 were included in this study. All patients were evaluated clinically as normal or nearly normal at the final follow-up. PROMs also significantly improved postoperatively (p < 0.05) compared to the preoperative values. The Tegner Activity Scale increased from 2 to 7, the IKDC mean score improved from 43.9 (±8.9) to 93.3 (±12.3), and the modified Lysholm from 47.3 (±11.1) to 92.9 (±16.6). No complications or adverse events were recorded. Conclusions: Anterior cruciate ligament reconstruction utilizing double adjustable-loop suspensory fixation devices provides good clinical and functional outcomes in young patients at a two-year follow-up. Full article
Show Figures

Figure 1

Back to TopTop