Sign in to use this feature.

Years

Between: -

Subjects

remove_circle_outline
remove_circle_outline
remove_circle_outline
remove_circle_outline
remove_circle_outline

Journals

Article Types

Countries / Regions

Search Results (12)

Search Parameters:
Keywords = alginate-microencapsulated hydrogels

Order results
Result details
Results per page
Select all
Export citation of selected articles as:
40 pages, 20578 KB  
Review
Recent Advances in Alginate-Based Hydrogels for Cell Transplantation Applications
by Alireza Kavand, François Noverraz and Sandrine Gerber-Lemaire
Pharmaceutics 2024, 16(4), 469; https://doi.org/10.3390/pharmaceutics16040469 - 27 Mar 2024
Cited by 21 | Viewed by 8258
Abstract
With its exceptional biocompatibility, alginate emerged as a highly promising biomaterial for a large range of applications in regenerative medicine. Whether in the form of microparticles, injectable hydrogels, rigid scaffolds, or bioinks, alginate provides a versatile platform for encapsulating cells and fostering an [...] Read more.
With its exceptional biocompatibility, alginate emerged as a highly promising biomaterial for a large range of applications in regenerative medicine. Whether in the form of microparticles, injectable hydrogels, rigid scaffolds, or bioinks, alginate provides a versatile platform for encapsulating cells and fostering an optimal environment to enhance cell viability. This review aims to highlight recent studies utilizing alginate in diverse formulations for cell transplantation, offering insights into its efficacy in treating various diseases and injuries within the field of regenerative medicine. Full article
(This article belongs to the Special Issue Recent Advances in Hydrogels for Biomedical Applications)
Show Figures

Graphical abstract

15 pages, 4414 KB  
Article
Improved Loading Capacity and Viability of Probiotics Encapsulated in Alginate Hydrogel Beads by In Situ Cultivation Method
by Yachun Huang, Lin Zhang, Jielun Hu and Huan Liu
Foods 2023, 12(11), 2256; https://doi.org/10.3390/foods12112256 - 3 Jun 2023
Cited by 10 | Viewed by 4717
Abstract
The objective of this research was to encapsulate probiotics by alginate hydrogel beads based on an in situ cultivation method and investigate the influences on the cell loading capacity, surface and internal structure of hydrogel beads and in vitro gastrointestinal digestion property of [...] Read more.
The objective of this research was to encapsulate probiotics by alginate hydrogel beads based on an in situ cultivation method and investigate the influences on the cell loading capacity, surface and internal structure of hydrogel beads and in vitro gastrointestinal digestion property of cells. Hydrogel beads were prepared by extrusion and cultured in MRS broth to allow probiotics to grow inside. Up to 10.34 ± 0.02 Log CFU/g of viable cell concentration was obtained after 24 h of in situ cultivation, which broke through the bottleneck of low viable cell counts in the traditional extrusion method. Morphology and rheological analyses showed that the structure of the eventually formed probiotic hydrogel beads can be loosed by the existence of hydrogen bond interaction with water molecules and the internal growth of probiotic microcolonies, while it can be tightened by the acids metabolized by the probiotic bacteria during cultivation. In vitro gastrointestinal digestion analysis showed that great improvement with only 1.09 Log CFU/g of loss in viable cells was found after the entire 6 h of digestion. In conclusion, the current study demonstrated that probiotic microcapsules fabricated by in situ cultivation method have the advantages of both high loading capacity of encapsulated viable cells and good protection during gastrointestinal digestion. Full article
(This article belongs to the Special Issue Application of Food Hydrocolloids for Hydrogels and Packaging)
Show Figures

Graphical abstract

13 pages, 567 KB  
Article
The Influence of the Use of Different Polysaccharide Coatings on the Stability of Phenolic Compounds and Antioxidant Capacity of Chokeberry Hydrogel Microcapsules Obtained by Indirect Extrusion
by Marcelina Stach and Joanna Kolniak-Ostek
Foods 2023, 12(3), 515; https://doi.org/10.3390/foods12030515 - 23 Jan 2023
Cited by 17 | Viewed by 2703
Abstract
The aim of the study was to evaluate the effect of the use of different polysaccharides and their mixtures on the structure of chokeberry hydrogel microcapsules and the stability of polyphenolic compounds and antioxidant capacity during one month of refrigerated storage. As a [...] Read more.
The aim of the study was to evaluate the effect of the use of different polysaccharides and their mixtures on the structure of chokeberry hydrogel microcapsules and the stability of polyphenolic compounds and antioxidant capacity during one month of refrigerated storage. As a coating material, alginate and its mixtures with pectin, carrageenan, and chitosan were used, while chokeberry juice and preparation of polyphenolic compounds were used as a core. In non-stored capsules, the addition of carrageenan, pectin, and chitosan to alginate increased the content of total polyphenolic compounds and antioxidant capacity. When compared to non-encapsulated juice, the capsules had a greater decrease in antioxidant capacity during storage. The coating variant composed of alginate and carrageenan was found to be the most beneficial for the preservation of the capsules’ phenolic compounds. The findings revealed that proper polysaccharide coating selection is critical for the proper course of the microencapsulation process, the polyphenolic content of chokeberry capsules, and their antioxidant properties. Full article
(This article belongs to the Special Issue Bioactive Compounds in Plant-Based Food and Food Supplements)
Show Figures

Figure 1

17 pages, 1709 KB  
Article
Direct Differentiation of Human Embryonic Stem Cells to 3D Functional Hepatocyte-like Cells in Alginate Microencapsulation Sphere
by Xiaoling Xie, Xiaoling Zhou, Tingdang Liu, Zhiqian Zhong, Qi Zhou, Waqas Iqbal, Qingdong Xie, Chiju Wei, Xin Zhang, Thomas Ming Swi Chang and Pingnan Sun
Cells 2022, 11(19), 3134; https://doi.org/10.3390/cells11193134 - 5 Oct 2022
Cited by 12 | Viewed by 3464
Abstract
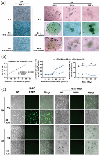
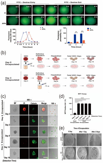
Background: The lack of a stable source of hepatocytes is one of major limitations in hepatocyte transplantation and clinical applications of a bioartificial liver. Human embryonic stem cells (hESCs) with a high degree of self-renewal and totipotency are a potentially limitless source of [...] Read more.
Background: The lack of a stable source of hepatocytes is one of major limitations in hepatocyte transplantation and clinical applications of a bioartificial liver. Human embryonic stem cells (hESCs) with a high degree of self-renewal and totipotency are a potentially limitless source of a variety of cell lineages, including hepatocytes. Many techniques have been developed for effective differentiation of hESCs into functional hepatocyte-like cells. However, the application of hESC-derived hepatocyte-like cells (hESC-Heps) in the clinic has been constrained by the low yield of fully differentiated cells, small-scale culture, difficulties in harvesting, and immunologic graft rejection. To resolve these shortcomings, we developed a novel 3D differentiation system involving alginate-microencapsulated spheres to improve current hepatic differentiation, providing ready-to-use hESC-Heps. Methods: In this study, we used alginate microencapsulation technology to differentiate human embryonic stem cells into hepatocyte-like cells (hESC-Heps). Hepatic markers of hESC-Heps were examined by qPCR and Western blotting, and hepatic functions of hESC-Heps were evaluated by indocyanine-green uptake and release, and ammonia removal. Results: The maturity and hepatic functions of the hESC-Heps derived from this 3D system were better than those derived from 2D culture. Hepatocyte-enriched genes, such as HNF4α, AFP, and ALB, were expressed at higher levels in 3D hESC-Heps than in 2D hESC-Heps. 3D hESC-Heps could metabolize indocyanine green and had better capacity to scavenge ammonia. In addition, the 3D sodium alginate hydrogel microspheres could block viral entry into the microspheres, and thus protect hESC-Heps in 3D microspheres from viral infection. Conclusion: We developed a novel 3D differentiation system for differentiating hESCs into hepatocyte-like cells by using alginate microcapsules. Full article
Show Figures

Figure 1

16 pages, 3957 KB  
Article
A Novel Step-T-Junction Microchannel for the Cell Encapsulation in Monodisperse Alginate-Gelatin Microspheres of Varying Mechanical Properties at High Throughput
by Si Da Ling, Zhiqiang Liu, Wenjun Ma, Zhuo Chen, Yanan Du and Jianhong Xu
Biosensors 2022, 12(8), 659; https://doi.org/10.3390/bios12080659 - 19 Aug 2022
Cited by 10 | Viewed by 4179
Abstract
Cell encapsulation has been widely employed in cell therapy, characterization, and analysis, as well as many other biomedical applications. While droplet-based microfluidic technology is advantageous in cell microencapsulation because of its modularity, controllability, mild conditions, and easy operation when compared to other state-of-art [...] Read more.
Cell encapsulation has been widely employed in cell therapy, characterization, and analysis, as well as many other biomedical applications. While droplet-based microfluidic technology is advantageous in cell microencapsulation because of its modularity, controllability, mild conditions, and easy operation when compared to other state-of-art methods, it faces the dilemma between high throughput and monodispersity of generated cell-laden microdroplets. In addition, the lack of a biocompatible method of de-emulsification transferring cell-laden hydrogel from cytotoxic oil phase into cell culture medium also hurtles the practical application of microfluidic technology. Here, a novel step-T-junction microchannel was employed to encapsulate cells into monodisperse microspheres at the high-throughput jetting regime. An alginate–gelatin co-polymer system was employed to enable the microfluidic-based fabrication of cell-laden microgels with mild cross-linking conditions and great biocompatibility, notably for the process of de-emulsification. The mechanical properties of alginate-gelatin hydrogel, e.g., stiffness, stress–relaxation, and viscoelasticity, are fully adjustable in offering a 3D biomechanical microenvironment that is optimal for the specific encapsulated cell type. Finally, the encapsulation of HepG2 cells into monodisperse alginate–gelatin microgels with the novel microfluidic system and the subsequent cultivation proved the maintenance of the long-term viability, proliferation, and functionalities of encapsulated cells, indicating the promising potential of the as-designed system in tissue engineering and regenerative medicine. Full article
Show Figures

Figure 1

14 pages, 3422 KB  
Article
Encapsulation of Human-Bone-Marrow-Derived Mesenchymal Stem Cells in Small Alginate Beads Using One-Step Emulsification by Internal Gelation: In Vitro, and In Vivo Evaluation in Degenerate Intervertebral Disc Model
by Sarit S. Sivan, Iris Bonstein, Yariv N. Marmor, Gadi Pelled, Zulma Gazit and Michal Amit
Pharmaceutics 2022, 14(6), 1179; https://doi.org/10.3390/pharmaceutics14061179 - 31 May 2022
Cited by 11 | Viewed by 3557
Abstract
Cell microencapsulation in gel beads contributes to many biomedical processes and pharmaceutical applications. Small beads (<300 µm) offer distinct advantages, mainly due to improved mass transfer and mechanical strength. Here, we describe, for the first time, the encapsulation of human-bone-marrow-derived mesenchymal stem cells [...] Read more.
Cell microencapsulation in gel beads contributes to many biomedical processes and pharmaceutical applications. Small beads (<300 µm) offer distinct advantages, mainly due to improved mass transfer and mechanical strength. Here, we describe, for the first time, the encapsulation of human-bone-marrow-derived mesenchymal stem cells (hBM-MSCs) in small-sized microspheres, using one-step emulsification by internal gelation. Small (127–257 µm) high-mannuronic-alginate microspheres were prepared at high agitation rates (800–1000 rpm), enabling control over the bead size and shape. The average viability of encapsulated hBM-MSCs after 2 weeks was 81 ± 4.3% for the higher agitation rates. hBM-MSC-loaded microspheres seeded within a glycosaminoglycan (GAG) analogue, which was previously proposed as a mechanically equivalent implant for degenerate discs, kept their viability, sphericity, and integrity for at least 6 weeks. A preliminary in vivo study of hBM-MSC-loaded microspheres implanted (via a GAG-analogue hydrogel) in a rat injured intervertebral disc model demonstrated long-lasting viability and biocompatibility for at least 8 weeks post-implantation. The proposed method offers an effective and reproducible way to maintain long-lasting viability in vitro and in vivo. This approach not only utilizes the benefits of a simple, mild, and scalable method, but also allows for the easy control of the bead size and shape by the agitation rate, which, overall, makes it a very attractive platform for regenerative-medicine applications. Full article
(This article belongs to the Special Issue Nanotechnology-Enabled Strategies to Enhance Topical Bioavailability)
Show Figures

Figure 1

17 pages, 813 KB  
Article
Microencapsulation of Chokeberry Polyphenols and Volatiles: Application of Alginate and Pectin as Wall Materials
by Ina Ćorković, Anita Pichler, Ivana Ivić, Josip Šimunović and Mirela Kopjar
Gels 2021, 7(4), 231; https://doi.org/10.3390/gels7040231 - 24 Nov 2021
Cited by 18 | Viewed by 3818
Abstract
Microencapsulation is a rapidly evolving technology that allows preservation of various high-value, but unstable, compounds, such as polyphenols and volatiles. These components of chokeberry juice are reported to have various health-promoting properties. In the present study, hydrogel beads with alginate or alginate and [...] Read more.
Microencapsulation is a rapidly evolving technology that allows preservation of various high-value, but unstable, compounds, such as polyphenols and volatiles. These components of chokeberry juice are reported to have various health-promoting properties. In the present study, hydrogel beads with alginate or alginate and pectin as wall materials and chokeberry juice as active agent were prepared using Encapsulator B-390. The effects of different compositions of wall material as well as the duration of complexation (30 or 90 min) with hardening solution on microencapsulation of chokeberry polyphenols and volatiles were investigated. Spectrophotometric and HPLC analyses showed that beads with pectin addition contained higher concentrations of polyphenols and anthocyanins compared to those prepared with alginate. Antioxidant activities evaluated with FRAP, CUPRAC, DPPH, and ABTS assays followed the same trend. Encapsulation of volatiles which were determined using GC-MS analysis also depended on the composition of hydrogel beads and in some cases on the time of complexation. Results of this study showed that the selection of the wall material is a relevant factor determining the preservation of polyphenols and volatiles. The incorporation of bioactive compounds in hydrogel beads opens up a wide range of possibilities for the development of functional and innovative foods. Full article
(This article belongs to the Special Issue Recent Advances in Food Colloids)
Show Figures

Figure 1

19 pages, 3708 KB  
Article
Soybean Oil Enriched with Antioxidants Extracted from Watermelon (Citrullus colocynthis) Skin Sap and Coated in Hydrogel Beads via Ionotropic Gelation
by Muhammad Farooq, Elham Azadfar, Monica Trif, Ramezan Ali Jabaleh, Alexandru Rusu, Zohre Bahrami, Mahniya Sharifi, Sneh Punia Bangar, Naila Ilyas, Bianca Eugenia Ștefănescu and Yunyang Wang
Coatings 2021, 11(11), 1370; https://doi.org/10.3390/coatings11111370 - 8 Nov 2021
Cited by 12 | Viewed by 3480
Abstract
Many plants and fruits are rich in antioxidant and antimicrobial compounds, such as phenolic compounds. Watermelon is one example, as various parts of the fruit present interesting phytochemical profiles. This study demonstrates that a natural C. colocynthis (watermelon) (W) skin sap (SS) extract [...] Read more.
Many plants and fruits are rich in antioxidant and antimicrobial compounds, such as phenolic compounds. Watermelon is one example, as various parts of the fruit present interesting phytochemical profiles. This study demonstrates that a natural C. colocynthis (watermelon) (W) skin sap (SS) extract can effectively improve the oxidative stability of microencapsulated soybean (SB) oil. By employing a combination of alginate–xanthan gums (AXG) in a matrix hydrogel bead model with WSS extract, high encapsulation efficiency can be obtained (86%). The effects of process variables on the ultrasound-assisted extraction (UAE) of phenolic compounds from watermelon (W) skin sap (SS) using the response surface methodology (RSM), as an optimized and efficient extraction process, are compared with the effects of a conventional extraction method, namely the percolation method. The WSS extracts are obtained via UAE and RSM or the conventional percolation extraction method. The two obtained extracts and synthetic antioxidant butylated hydroxytolune (BHT) are added to SB oil separately and their antioxidant effects are tested and compared. The results show the improved oxidative stability of SB oil containing the extract obtained via the optimized method (20–30%) compared to the SB oil samples containing extract obtained via the percolation extraction method, synthetic antioxidant (BHT), and SB oil only as the control (no antioxidant added). According to existing studies, we assume that the use of WSS as an effective antioxidant will ensure the prolonged stability of encapsulated SB oil in hydrogel beads, as it is well known that extended storage under different conditions may lead to severe lipid oxidation. Full article
Show Figures

Figure 1

16 pages, 5483 KB  
Article
Effect of Alginate-Microencapsulated Hydrogels on the Survival of Lactobacillus rhamnosus under Simulated Gastrointestinal Conditions
by Khyati Oberoi, Aysu Tolun, Zeynep Altintas and Somesh Sharma
Foods 2021, 10(9), 1999; https://doi.org/10.3390/foods10091999 - 26 Aug 2021
Cited by 61 | Viewed by 8004
Abstract
Thanks to the beneficial properties of probiotic bacteria, there exists an immense demand for their consumption in probiotic foods worldwide. Nevertheless, it is difficult to retain a high number of viable cells in probiotic food products during their storage and gastrointestinal transit. Microencapsulation [...] Read more.
Thanks to the beneficial properties of probiotic bacteria, there exists an immense demand for their consumption in probiotic foods worldwide. Nevertheless, it is difficult to retain a high number of viable cells in probiotic food products during their storage and gastrointestinal transit. Microencapsulation of probiotic bacteria is an effective way of enhancing probiotic viability by limiting cell exposure to extreme conditions via the gastrointestinal tract before releasing them into the colon. This research aims to develop a new coating material system of microencapsulation to protect probiotic cells from adverse environmental conditions and improve their recovery rates. Hence, Lactobacillus rhamnosus was encapsulated with emulsion/internal gelation techniques in a calcium chloride solution. Alginate–probiotic microbeads were coated with xanthan gum, gum acacia, sodium caseinate, chitosan, starch, and carrageenan to produce various types of microcapsules. The alginate+xanthan microcapsules exhibited the highest encapsulation efficiency (95.13 ± 0.44%); they were simulated in gastric and intestinal juices at pH 3 during 1, 2, and 3 h incubations at 37 °C. The research findings showed a remarkable improvement in the survival rate of microencapsulated probiotics under simulated gastric conditions of up to 83.6 ± 0.89%. The morphology, size, and shape of the microcapsules were analyzed using a scanning electron microscope. For the protection of probiotic bacteria under simulated intestinal conditions; alginate microbeads coated with xanthan gum played an important role, and exhibited a survival rate of 87.3 ± 0.79%, which was around 38% higher than that of the free cells (49.4 ± 06%). Our research findings indicated that alginate+xanthan gum microcapsules have a significant potential to deliver large numbers of probiotic cells to the intestines, where cells can be released and colonized for the consumer’s benefit. Full article
Show Figures

Figure 1

14 pages, 3301 KB  
Article
A Low-Cost Open Source Device for Cell Microencapsulation
by Miriam Salles Pereira, Liana Monteiro da Fonseca Cardoso, Tatiane Barreto da Silva, Ayla Josma Teixeira, Saul Eliahú Mizrahi, Gabriel Schonwandt Mendes Ferreira, Fabio Moyses Lins Dantas, Vinicius Cotta-de-Almeida and Luiz Anastacio Alves
Materials 2020, 13(22), 5090; https://doi.org/10.3390/ma13225090 - 11 Nov 2020
Viewed by 2664
Abstract
Microencapsulation is a widely studied cell therapy and tissue bioengineering technique, since it is capable of creating an immune-privileged site, protecting encapsulated cells from the host immune system. Several polymers have been tested, but sodium alginate is in widespread use for cell encapsulation [...] Read more.
Microencapsulation is a widely studied cell therapy and tissue bioengineering technique, since it is capable of creating an immune-privileged site, protecting encapsulated cells from the host immune system. Several polymers have been tested, but sodium alginate is in widespread use for cell encapsulation applications, due to its low toxicity and easy manipulation. Different cell encapsulation methods have been described in the literature using pressure differences or electrostatic changes with high cost commercial devices (about 30,000 US dollars). Herein, a low-cost device (about 100 US dollars) that can be created by commercial syringes or 3D printer devices has been developed. The capsules, whose diameter is around 500 µm and can decrease or increase according to the pressure applied to the system, is able to maintain cells viable and functional. The hydrogel porosity of the capsule indicates that the immune system is not capable of destroying host cells, demonstrating that new studies can be developed for cell therapy at low cost with microencapsulation production. This device may aid pre-clinical and clinical projects in low- and middle-income countries and is lined up with open source equipment devices. Full article
(This article belongs to the Section Biomaterials)
Show Figures

Figure 1

10 pages, 2565 KB  
Article
The Influence of bFGF on the Fabrication of Microencapsulated Cartilage Cells under Different Shaking Modes
by Xia Zhou, Xiaolin Tang, Ruimin Long, Shibin Wang, Pei Wang, Duanhua Cai and Yuangang Liu
Polymers 2019, 11(3), 471; https://doi.org/10.3390/polym11030471 - 12 Mar 2019
Cited by 6 | Viewed by 3782
Abstract
Cell encapsulation in hydrogels has been extensively used in cytotherapy, regenerative medicine, 3D cell culture, and tissue engineering. Herein, we fabricated microencapsulated cells through microcapsules loaded with C5.18 chondrocytes alginate/chitosan prepared by a high-voltage electrostatic method. Under optimized conditions, microencapsulated cells presented uniform [...] Read more.
Cell encapsulation in hydrogels has been extensively used in cytotherapy, regenerative medicine, 3D cell culture, and tissue engineering. Herein, we fabricated microencapsulated cells through microcapsules loaded with C5.18 chondrocytes alginate/chitosan prepared by a high-voltage electrostatic method. Under optimized conditions, microencapsulated cells presented uniform size distribution, good sphericity, and a smooth surface with different cell densities. The particle size distribution was determined at 150–280 μm, with an average particle diameter of 220 μm. The microencapsulated cells were cultured under static, shaking, and 3D micro-gravity conditions with or without bFGF (basic fibroblast growth factor) treatment. The quantified detection (cell proliferation detection and glycosaminoglycan (GAG)/type II collagen (Col-II)) content was respectively determined by cell counting kit-8 assay (CCK-8) and dimethylmethylene blue (DMB)/Col-II secretion determination) and qualitative detection (acridine orange/ethidium bromide, hematoxylin-eosin, alcian blue, safranin-O, and immunohistochemistry staining) of these microencapsulated cells were evaluated. Results showed that microencapsulated C5.18 cells under three-dimensional microgravity conditions promoted cells to form large cell aggregates within 20 days by using bFGF, which provided the possibility for cartilage tissue constructs in vitro. It could be found from the cell viability (cell proliferation) and synthesis (content of GAG and Col-II) results that microencapsulated cells had a better cell proliferation under 3D micro-gravity conditions using bFGF than under 2D conditions (including static and shaking conditions). We anticipate that these results will be a benefit for the design and construction of cartilage regeneration in future tissue engineering applications. Full article
(This article belongs to the Special Issue Biomedical Polymer Materials)
Show Figures

Graphical abstract

12 pages, 706 KB  
Article
Alginate-Poly(ethylene glycol) Hybrid Microspheres for Primary Cell Microencapsulation
by Redouan Mahou, Raphael P. H. Meier, Léo H. Bühler and Christine Wandrey
Materials 2014, 7(1), 275-286; https://doi.org/10.3390/ma7010275 - 9 Jan 2014
Cited by 31 | Viewed by 10243
Abstract
The progress of medical therapies, which rely on the transplantation of microencapsulated living cells, depends on the quality of the encapsulating material. Such material has to be biocompatible, and the microencapsulation process must be simple and not harm the cells. Alginate-poly(ethylene glycol) hybrid [...] Read more.
The progress of medical therapies, which rely on the transplantation of microencapsulated living cells, depends on the quality of the encapsulating material. Such material has to be biocompatible, and the microencapsulation process must be simple and not harm the cells. Alginate-poly(ethylene glycol) hybrid microspheres (alg-PEG-M) were produced by combining ionotropic gelation of sodium alginate (Na-alg) using calcium ions with covalent crosslinking of vinyl sulfone-terminated multi-arm poly(ethylene glycol) (PEG-VS). In a one-step microsphere formation process, fast ionotropic gelation yields spherical calcium alginate gel beads, which serve as a matrix for simultaneously but slowly occurring covalent cross-linking of the PEG-VS molecules. The feasibility of cell microencapsulation was studied using primary human foreskin fibroblasts (EDX cells) as a model. The use of cell culture media as polymer solvent, gelation bath, and storage medium did not negatively affect the alg-PEG-M properties. Microencapsulated EDX cells maintained their viability and proliferated. This study demonstrates the feasibility of primary cell microencapsulation within the novel microsphere type alg-PEG-M, serves as reference for future therapy development, and confirms the suitability of EDX cells as control model. Full article
(This article belongs to the Section Biomaterials)
Show Figures

Graphical abstract

Back to TopTop