Sign in to use this feature.

Years

Between: -

Subjects

remove_circle_outline
remove_circle_outline
remove_circle_outline
remove_circle_outline

Journals

Article Types

Countries / Regions

Search Results (10)

Search Parameters:
Keywords = adenine-induced nephropathy

Order results
Result details
Results per page
Select all
Export citation of selected articles as:
16 pages, 4387 KB  
Article
Effects of Folate and Fructose Intakes on Renal Cytokines and Fibrosis in an Adenine-Induced Mouse Model of Chronic Kidney Disease
by Ting-Yu Chen, Ya-Ching Chiu and Bi-Fong Lin
Int. J. Mol. Sci. 2026, 27(1), 499; https://doi.org/10.3390/ijms27010499 - 3 Jan 2026
Viewed by 136
Abstract
Dietary pattern characterized by low intake of vegetables and fruits and high consumption of fat, soft drink and desserts are associated with an increased risk of chronic diseases. To investigate the effects of folate status and fructose intake on adenine-induced chronic kidney disease [...] Read more.
Dietary pattern characterized by low intake of vegetables and fruits and high consumption of fat, soft drink and desserts are associated with an increased risk of chronic diseases. To investigate the effects of folate status and fructose intake on adenine-induced chronic kidney disease (CKD), seven-week-old C57BL/6 mice were divided into six groups and fed either a control diet (Ctrl), a 26% (w/w) high-fructose diet (Hfru), Ctrl plus 0.15% adenine (Ctrl+ade), Hfru+ade, Hfru with folate deficiency plus adenine (Hfru−f+ade), or Hfru with tenfold folate supplementation plus adenine (Hfru+f10+ade). After 10 weeks on the assigned diets, adenine was administrated to the +ade groups for 7 weeks. The results showed that all adenine-treated mice exhibited increased fasting blood glucose, urinary glucose, and elevated renal expression of collagen 1a1 (Col1a1), fibronectin (Fn1), and smooth muscle α-actin (Acta2). Compared with Ctrl mice, Hfru-fed mice showed significantly higher serum creatinine, increased urinary protein, and reduced creatinine clearance. Adenine induced kidney injury in all +ade groups, with the most severe damage observed in Hfru−f+ade mice, as indicated by elevated blood urine nitrogen (BUN), urinary protein, neutrophil gelatinase-associated lipocalin (NGAL), and renal fibrosis. In contrast, Hfru+f10+ade mice showed the lowest levels of these renal injury markers. The Hfru+ade diets increased renal Hif1α and iNos gene expression, which was further exacerbated by folate deficiency. Secretion of the anti-inflammatory cytokine interleukin (IL-10) by splenocytes was significantly reduced under folate-deficient conditions. Renal IL-10 levels were suppressed in all +ade groups but were significantly increased by folate supplementation. Renal IL-10 levels were negatively correlated with the inflammatory chemokine monocyte chemoattractant protein (MCP-1) and transforming growth factor (TGF)-β, whereas renal MCP-1 levels showed positive correlations with TGF-β and IL-6. Overall, these findings suggest that high fructose consumption in the absence of adequate folate intake may be of concern for CKD progression. Full article
(This article belongs to the Special Issue Nutrition, Inflammation, and Chronic Kidney Disease)
Show Figures

Figure 1

13 pages, 4626 KB  
Article
Evaluation of Feline Exosome Mediated Renal Regeneration in Adenine-Induced Chronic Kidney Disease
by Chien Ming Lee, Brian Harvey Avanceña Villanueva, Hoang Minh, Qasim Hussain and Kuo Pin Chuang
Biomolecules 2025, 15(12), 1647; https://doi.org/10.3390/biom15121647 - 23 Nov 2025
Viewed by 597
Abstract
Chronic kidney disease (CKD) is a progressive and irreversible condition that may lead to end-stage renal disease (ESRD). Current treatments can slow down the disease but cannot reverse kidney damage, creating a need for new regenerative therapies. Exosomes are small extracellular vesicles that [...] Read more.
Chronic kidney disease (CKD) is a progressive and irreversible condition that may lead to end-stage renal disease (ESRD). Current treatments can slow down the disease but cannot reverse kidney damage, creating a need for new regenerative therapies. Exosomes are small extracellular vesicles that show therapeutic potential by modulating inflammation, reducing cell death, and supporting tissue repair. This study established an adenine-induced chronic kidney disease (CKD) rat model through a two-week induction period. It resulted in significant weight loss, elevated serum creatinine (>1.3 mg/dL), and increased urinary protein levels (>30 mg/dL). After successful model establishment, exosome treatment was administered. During the 4-week treatment phase, both treatment and control groups showed gradual recovery in body weight. Serum creatinine slightly decreased but remained above the normal range, and urinary protein levels trended toward normalization. No functional improvements were clearly attributable to exosome treatment. However, histopathological analysis revealed that the exosome treated group exhibited marked structural improvements, including reduced renal degeneration, cyst formation, and tubular dilation. These findings indicate that while exosome therapy did not produce significant short-term functional recovery, it may confer structural protective effects in CKD. Full article
(This article belongs to the Section Molecular Medicine)
Show Figures

Figure 1

27 pages, 17389 KB  
Article
Nmnat1 Deficiency Causes Mitoribosome Excess in Diabetic Nephropathy Mediated by Transcriptional Repressor HIC1
by Kazuhiro Hasegawa, Masanori Tamaki, Yusuke Sakamaki and Shu Wakino
Int. J. Mol. Sci. 2024, 25(12), 6384; https://doi.org/10.3390/ijms25126384 - 9 Jun 2024
Cited by 3 | Viewed by 2753
Abstract
Nicotinamide adenine dinucleotide (NAD) is involved in renal physiology and is synthesized by nicotinamide mononucleotide adenylyltransferase (NMNAT). NMNAT exists as three isoforms, namely, NMNAT1, NMNAT2, and NMNAT3, encoded by Nmnat1, Nmnat2, and Nmnat3, respectively. In diabetic nephropathy (DN), NAD levels [...] Read more.
Nicotinamide adenine dinucleotide (NAD) is involved in renal physiology and is synthesized by nicotinamide mononucleotide adenylyltransferase (NMNAT). NMNAT exists as three isoforms, namely, NMNAT1, NMNAT2, and NMNAT3, encoded by Nmnat1, Nmnat2, and Nmnat3, respectively. In diabetic nephropathy (DN), NAD levels decrease, aggravating renal fibrosis. Conversely, sodium–glucose cotransporter-2 inhibitors increase NAD levels, mitigating renal fibrosis. In this regard, renal NAD synthesis has recently gained attention. However, the renal role of Nmnat in DN remains uncertain. Therefore, we investigated the role of Nmnat by establishing genetically engineered mice. Among the three isoforms, NMNAT1 levels were markedly reduced in the proximal tubules (PTs) of db/db mice. We examined the phenotypic changes in PT-specific Nmnat1 conditional knockout (CKO) mice. In CKO mice, Nmnat1 expression in PTs was downregulated when the tubules exhibited albuminuria, peritubular type IV collagen deposition, and mitochondrial ribosome (mitoribosome) excess. In CKO mice, Nmnat1 deficiency-induced mitoribosome excess hindered mitoribosomal translation of mitochondrial inner membrane-associated oxidative phosphorylation complex I (CI), CIII, CIV, and CV proteins and mitoribosomal dysfunction. Furthermore, the expression of hypermethylated in cancer 1, a transcription repressor, was downregulated in CKO mice, causing mitoribosome excess. Nmnat1 overexpression preserved mitoribosomal function, suggesting its protective role in DN. Full article
(This article belongs to the Special Issue Molecular Insights into Kidney Injury and Repair)
Show Figures

Figure 1

21 pages, 6455 KB  
Article
Breast Milk Mesenchymal Stem Cells and/or Derived Exosomes Mitigated Adenine-Induced Nephropathy via Modulating Renal Autophagy and Fibrotic Signaling Pathways and Their Epigenetic Regulations
by Tarek Khamis, Amira Ebrahim Alsemeh, Asma Alanazi, Asmaa Monir Eltaweel, Heba M. Abdel-Ghany, Doaa M. Hendawy, Adel Abdelkhalek, Mahmoud A. Said, Heba H. Awad, Basma Hamed Ibrahim, Dina Mohamed Mekawy, Corina Pascu, Crista Florin and Ahmed Hamed Arisha
Pharmaceutics 2023, 15(8), 2149; https://doi.org/10.3390/pharmaceutics15082149 - 16 Aug 2023
Cited by 11 | Viewed by 3796
Abstract
Chronic kidney disease (CKD), a global health concern, is highly prevalent among adults. Presently, there are limited therapeutic options to restore kidney function. This study aimed to investigate the therapeutic potential of breast milk mesenchymal stem cells (Br-MSCs) and their derived exosomes in [...] Read more.
Chronic kidney disease (CKD), a global health concern, is highly prevalent among adults. Presently, there are limited therapeutic options to restore kidney function. This study aimed to investigate the therapeutic potential of breast milk mesenchymal stem cells (Br-MSCs) and their derived exosomes in CKD. Eighty adult male Sprague Dawley rats were randomly assigned to one of six groups, including control, nephropathy, nephropathy + conditioned media (CM), nephropathy + Br-MSCs, nephropathy + Br-MSCs derived exosomes (Br-MSCs-EXOs), and nephropathy + Br-MSCs + Br-MSCs-EXOs. Before administration, Br-MSCs and Br-MSCs-EXOs were isolated, identified, and labeled with PKH-26. SOX2, Nanog, and OCT3/4 expression levels in Br-MSCs and miR-29b, miR-181, and Let-7b in both Br-MSCs and Br-MSCs-EXOs were assayed. Twelve weeks after transplantation, renal function tests, oxidative stress, expression of the long non-coding RNA SNHG-7, autophagy, fibrosis, and expression of profibrotic miR-34a and antifibrotic miR-29b, miR-181, and Let-7b were measured in renal tissues. Immunohistochemical analysis for renal Beclin-1, LC3-II, and P62, Masson trichome staining, and histopathological examination of kidney tissues were also performed. The results showed that Br-MSCs expressed SOX2, Nanog, and OCT3/4, while both Br-MSCs and Br-MSCs-EXOs expressed antifibrotic miR-181, miR-29b, and Let-7b, with higher expression levels in exosomes than in Br-MSCs. Interestingly, the administration of Br-MSCs + EXOs, EXOs, and Br-MSCs improved renal function tests, reduced renal oxidative stress, upregulated the renal expression of SNHG-7, AMPK, ULK-1, Beclin-1, LC3, miR-29b, miR-181, Let-7b, and Smad-7, downregulated the renal expression of miR-34a, AKT, mTOR, P62, TGF-β, Smad-3, and Coli-1, and ameliorated renal pathology. Thus, Br-MSCs and/or their derived exosomes appear to reduce adenine-induced renal damage by secreting antifibrotic microRNAs and potentiate renal autophagy by modulating SNHG-7 expression. Full article
Show Figures

Figure 1

17 pages, 9778 KB  
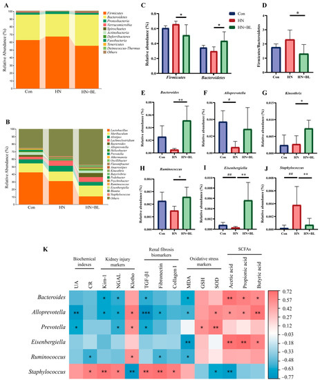
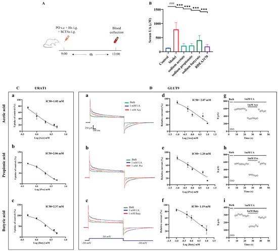
Article
Insoluble Fiber in Barley Leaf Attenuates Hyperuricemic Nephropathy by Modulating Gut Microbiota and Short-Chain Fatty Acids
by Yongmei Li, Lu Li, Jinhong Tian, Fengxin Zheng, Hui Liao, Zean Zhao, Yanyu Chen, Jianxin Pang and Ting Wu
Foods 2022, 11(21), 3482; https://doi.org/10.3390/foods11213482 - 2 Nov 2022
Cited by 34 | Viewed by 9057
Abstract
Hyperuricemia (HUA), characterized by abnormal serum uric acid (UA) levels, is recognized as an important risk factor for hyperuricemic nephropathy (HN), which is strongly linked to gut microbiota. This study investigated the protective effects and regulatory mechanisms of insoluble fiber from barley leaves [...] Read more.
Hyperuricemia (HUA), characterized by abnormal serum uric acid (UA) levels, is recognized as an important risk factor for hyperuricemic nephropathy (HN), which is strongly linked to gut microbiota. This study investigated the protective effects and regulatory mechanisms of insoluble fiber from barley leaves (BL) against HN, induced by adenine (Ad) and potassium oxonate (PO). The results showed that BL dramatically reduced the levels of serum UA and creatinine (CR) and alleviated renal injury and fibrosis. Moreover, BL modulated oxidative stress and downregulated the expression of urate transporter 1 (URAT1) and glucose transporter 9 (GLUT9) in the kidneys of mice with HN. In addition, the 16S rRNA sequence data showed that BL also increased the relative abundance of short-chain fatty acids (SCFAs)-producing bacteria, including Bacteroides, Alloprevotella, and Eisenbergiella. Besides, BL treatment also increased SCFAs levels. Of interest, the application of SCFAs in hyperuricemic mice effectively reduced their serum UA. Furthermore, SCFAs dose-dependently inhibited URAT1 and GLUT9 in vitro and potently interacted with URAT1 and GLUT9 in the docking analysis. When taken together, our results indicate that BL and its metabolite SCFAs may be potential candidates for relieving HUA or HN. Full article
(This article belongs to the Section Food Nutrition)
Show Figures

Graphical abstract

15 pages, 4900 KB  
Article
Adenine-Induced Nephropathy Reduces Atherosclerosis in ApoE Knockout Mice
by Laeticia Scherler, Sofia N. Verouti, Daniel Ackermann, Bruno Vogt and Geneviève Escher
Biomolecules 2022, 12(8), 1147; https://doi.org/10.3390/biom12081147 - 19 Aug 2022
Cited by 4 | Viewed by 3947
Abstract
Background: Cardiovascular events are the main cause of death in patients with chronic kidney disease. We hypothesize that the protective effects of renal cholesterol and vitamin D3 metabolism are lost under this condition. Nephropathy was induced by adenine in Apolipoprotein E knockout [...] Read more.
Background: Cardiovascular events are the main cause of death in patients with chronic kidney disease. We hypothesize that the protective effects of renal cholesterol and vitamin D3 metabolism are lost under this condition. Nephropathy was induced by adenine in Apolipoprotein E knockout mice. The atherosclerotic phenotype was compared to mice with normal renal function. Methods: Mice were fed a western diet ±0.15% adenine. Urine and feces were collected to assess renal function and fecal output. Atherosclerosis, serum lipoprotein composition and functionality, hepatic lipids, and expression of genes involved in lipid metabolism, vitamin D3 and Na+ homeostasis, were assessed. Bones were analyzed by microCT. Results: Mice fed with adenine showed enhanced urinary Na+, Ca2+, and Pi excretion, reduced urinary pH, UreaUrine/UreaSerum, and CreatinineUrine/CreatinineSerum ratios. They developed less atherosclerosis. Lipoproteins in serum and hepatic lipids remained unchanged. Cholesterol efflux increased. Fecal output of cholesteryl ester and triglycerides increased. In the liver, mRNA levels of Cyp27a1, Cyp7a1, and Scarb1 increased; in the kidneys, Slc9a3, Slc12a3, Vdr, and Cyp24a1 decreased. Adenine increased cholesterol efflux in vitro. Tibias were shorter. Conclusion: Adenine induced tubular damage and was athero-protective because of enhanced cholesterol efflux and lipids elimination in feces. Bone growth was also affected. Full article
Show Figures

Figure 1

16 pages, 4180 KB  
Article
Sphingosine 1-Phosphate Receptor 5 (S1P5) Knockout Ameliorates Adenine-Induced Nephropathy
by Timon Eckes, Sammy Patyna, Alexander Koch, Anke Oftring, Stefan Gauer, Nicholas Obermüller, Stephanie Schwalm, Liliana Schaefer, Jerold Chun, Hermann-Josef Gröne and Josef Pfeilschifter
Int. J. Mol. Sci. 2022, 23(7), 3952; https://doi.org/10.3390/ijms23073952 - 2 Apr 2022
Cited by 5 | Viewed by 3259
Abstract
S1P and its receptors have been reported to play important roles in the development of renal fibrosis. Although S1P5 has barely been investigated so far, there are indications that it can influence inflammatory and fibrotic processes. Here, we report the role of [...] Read more.
S1P and its receptors have been reported to play important roles in the development of renal fibrosis. Although S1P5 has barely been investigated so far, there are indications that it can influence inflammatory and fibrotic processes. Here, we report the role of S1P5 in renal inflammation and fibrosis. Male S1P5 knockout mice and wild-type mice on a C57BL/6J background were fed with an adenine-rich diet for 7 days or 14 days to induce tubulointerstitial fibrosis. The kidneys of untreated mice served as respective controls. Kidney damage, fibrosis, and inflammation in kidney tissues were analyzed by real-time PCR, Western blot, and histological staining. Renal function was assessed by plasma creatinine ELISA. The S1P5 knockout mice had better renal function and showed less kidney damage, less proinflammatory cytokine release, and less fibrosis after 7 days and 14 days of an adenine-rich diet compared to wild-type mice. S1P5 knockout ameliorates tubular damage and tubulointerstitial fibrosis in a model of adenine-induced nephropathy in mice. Thus, targeting S1P5 might be a promising goal for the pharmacological treatment of kidney diseases. Full article
(This article belongs to the Special Issue Sphingolipids: Signals and Disease 2.0)
Show Figures

Figure 1

17 pages, 1480 KB  
Review
Does Oxidative Stress Management Help Alleviation of COVID-19 Symptoms in Patients Experiencing Diabetes?
by Alok K. Paul, Md K. Hossain, Tooba Mahboob, Veeranoot Nissapatorn, Polrat Wilairatana, Rownak Jahan, Khoshnur Jannat, Tohmina A. Bondhon, Anamul Hasan, Maria de Lourdes Pereira and Mohammed Rahmatullah
Nutrients 2022, 14(2), 321; https://doi.org/10.3390/nu14020321 - 13 Jan 2022
Cited by 22 | Viewed by 6417
Abstract
Severe acute respiratory syndrome (SARS)-CoV-2 virus causes novel coronavirus disease 2019 (COVID-19) with other comorbidities such as diabetes. Diabetes is the most common cause of diabetic nephropathy, which is attributed to hyperglycemia. COVID-19 produces severe complications in people with diabetes mellitus. This article [...] Read more.
Severe acute respiratory syndrome (SARS)-CoV-2 virus causes novel coronavirus disease 2019 (COVID-19) with other comorbidities such as diabetes. Diabetes is the most common cause of diabetic nephropathy, which is attributed to hyperglycemia. COVID-19 produces severe complications in people with diabetes mellitus. This article explains how SARS-CoV-2 causes more significant kidney damage in diabetic patients. Importantly, COVID-19 and diabetes share inflammatory pathways of disease progression. SARS-CoV-2 binding with ACE-2 causes depletion of ACE-2 (angiotensin-converting enzyme 2) from blood vessels, and subsequently, angiotensin-II interacts with angiotensin receptor-1 from vascular membranes that produce NADPH (nicotinamide adenine dinucleotide hydrogen phosphate) oxidase, oxidative stress, and constriction of blood vessels. Since diabetes and COVID-19 can create oxidative stress, we hypothesize that COVID-19 with comorbidities such as diabetes can synergistically increase oxidative stress leading to end-stage renal failure and death. Antioxidants may therefore prevent renal damage-induced death by inhibiting oxidative damage and thus can help protect people from COVID-19 related comorbidities. A few clinical trials indicated how effective the antioxidant therapy is against improving COVID-19 symptoms, based on a limited number of patients who experienced COVID-19. In this review, we tried to understand how effective antioxidants (such as vitamin D and flavonoids) can act as food supplements or therapeutics against COVID-19 with diabetes as comorbidity based on recently available clinical, preclinical, or in silico studies. Full article
Show Figures

Figure 1

15 pages, 2533 KB  
Article
Effects of a Red Orange and Lemon Extract in Obese Diabetic Zucker Rats: Role of Nicotinamide Adenine Dinucleotide Phosphate Oxidase
by Sara Damiano, Chiara Lauritano, Consiglia Longobardi, Emanuela Andretta, Ali Murat Elagoz, Paolo Rapisarda, Mattia Di Iorio, Salvatore Florio and Roberto Ciarcia
J. Clin. Med. 2020, 9(5), 1600; https://doi.org/10.3390/jcm9051600 - 25 May 2020
Cited by 8 | Viewed by 4298
Abstract
Diabetic nephropathy (DN) is the primary cause of end-stage renal disease, worldwide, and oxidative stress has been recognized as a key factor in the pathogenesis and progression of DN. Nicotinamide adenine dinucleotide phosphate (NADPH) oxidase has the most important contribution to reactive oxygen [...] Read more.
Diabetic nephropathy (DN) is the primary cause of end-stage renal disease, worldwide, and oxidative stress has been recognized as a key factor in the pathogenesis and progression of DN. Nicotinamide adenine dinucleotide phosphate (NADPH) oxidase has the most important contribution to reactive oxygen species generation during the development of DN. Bioactive compound use has emerged as a potential approach to reduce chronic renal failure. Therefore, a red orange and lemon extract (RLE) rich in anthocyanins was chosen in our study, to reduce the toxic renal effects during the development of DN in Zucker diabetic fatty rat (ZDF). RLE effects were examined daily for 24 weeks, through gavage, in ZDF rats treated with RLE (90 mg/kg). At the end of the experiment, ZDF rats treated with RLE showed a reduction of the diabetes-associated up-regulation of both NOX4 and the p47-phox and p22-phox subunits, and restored the BAX/BCL-2 ratio respect to ZDF rats. Furthermore, RLE was able to reduce the oxidative DNA damage measured in urine samples in ZDF rats. This study showed that RLE could prevent the renal damage induced by DN through its capacity to inhibit NOX4 and apoptosis mechanisms. Full article
(This article belongs to the Special Issue Recent Advances in Kidney and Cardiovascular Diseases)
Show Figures

Figure 1

11 pages, 1482 KB  
Article
Punicalagin Protects Diabetic Nephropathy by Inhibiting Pyroptosis Based on TXNIP/NLRP3 Pathway
by Xin An, Yahui Zhang, Yuan Cao, Jihua Chen, Hong Qin and Lina Yang
Nutrients 2020, 12(5), 1516; https://doi.org/10.3390/nu12051516 - 22 May 2020
Cited by 175 | Viewed by 10568
Abstract
Diabetic nephropathy is a diabetic complication caused by chronic inflammation. As the primary polyphenol in pomegranate, punicalagin is believed to have significant anti-inflammatory properties. In this study, we established a mice model for diabetes induced by high-fat diet (HFD)/ streptozotocin (STZ) to verify [...] Read more.
Diabetic nephropathy is a diabetic complication caused by chronic inflammation. As the primary polyphenol in pomegranate, punicalagin is believed to have significant anti-inflammatory properties. In this study, we established a mice model for diabetes induced by high-fat diet (HFD)/ streptozotocin (STZ) to verify the protective effect of punicalagin in vivo. The results show that the blood urea nitrogen (BUN), serum creatinine (CREA), and the urine albumin to creatinine ratio (UACR) were significantly decreased in diabetic mice after punicalagin intervention, and the symptoms of glomerular interstitial hyperplasia and glomerular hypertrophy were alleviated. Pyroptosis is an essential manner of programmed cell death in the inflammatory response; the expression of pyroptosis-related proteins such as interleukin-1 (IL-1β), cysteinyl aspartate-specific protease-1 (caspase-1), gasdermin D (GSDMD), and nucleotide-binding oligomerization domain, leucine-rich repeat and pyrin domain containing protein 3 (NLRP3) was decreased in our study, which proved that the administration of punicalagin for eight weeks can significantly inhibit pyroptosis in mice. In addition, punicalagin reduced high glucose-mediated protein expressions of nicotinamide adenine dinucleotide phosphate (NADPH) oxidase 4 (NOX4) and alleviated mitochondria damage. Low expression of NOX4 inhibits the dissociation of thioredoxin (Trx) and thioredoxin-interacting protein (TXNIP) and the suppression of NLRP3 inflammasome activation. To summarize, our study provided evidence that punicalagin can alleviate diabetic nephropathy, and the effect is associated with downregulating the expression of NOX4, inhibiting TXNIP/NLRP3 pathway-mediated pyroptosis, suggesting its therapeutic implications for complications of diabetes. Full article
(This article belongs to the Special Issue The Effects of Phytochemicals on Health Benefit)
Show Figures

Figure 1

Back to TopTop