Sign in to use this feature.

Years

Between: -

Subjects

remove_circle_outline
remove_circle_outline
remove_circle_outline

Journals

Article Types

Countries / Regions

Search Results (9)

Search Parameters:
Keywords = acid ceramidase deficiency

Order results
Result details
Results per page
Select all
Export citation of selected articles as:
14 pages, 3732 KB  
Article
Pinealectomy-Induced Melatonin Deficiency Exerts Age-Specific Effects on Sphingolipid Turnover in Rats
by Jane Tchekalarova, Irina Georgieva, Teodora Vukova, Sonia Apostolova and Rumiana Tzoneva
Int. J. Mol. Sci. 2025, 26(4), 1694; https://doi.org/10.3390/ijms26041694 - 16 Feb 2025
Cited by 2 | Viewed by 1683
Abstract
The existing body of literature, in conjunction with our recent studies, shows that melatonin dysfunction can accelerate the aging process, with this effect depending on the specific age of the subject. The present study aims to ascertain the impact of pinealectomy on sphingolipid [...] Read more.
The existing body of literature, in conjunction with our recent studies, shows that melatonin dysfunction can accelerate the aging process, with this effect depending on the specific age of the subject. The present study aims to ascertain the impact of pinealectomy on sphingolipid (SL) turnover in young adult (3-month-old), middle-aged (14-month-old), and old (18-month-old) rats. Ceramide (Cer) levels, neutral (NSMase) and acid sphingomyelinase (ASMase), acid ceramidase (ASAH1), and sphingosine-1-phosphate (S1P) levels in hippocampus and/or plasma, were evaluated by enzyme-linked immunosorbent assay. The accumulation of Cer and its metabolite second messenger S1P in the hippocampus and plasma was associated with increased levels and activity of hippocampal NSMase in the hippocampus and plasma. However, no such association was observed for hippocampal ASMase, whose levels and activity were reduced in middle-aged and old rats compared to young adult rats. Pinealectomy-induced melatonin deficiency in young adult rats showed an increase in hippocampal Cer content compared to the sham group. However, in contrast to young adult rats, pinealectomy had an inverse effect on age-related changes in hippocampal Cer, NSMase, and ASMase in middle-aged rats. Furthermore, pinealectomy exacerbated the age-related increase in S1P in the hippocampus of 18-month-old rats. Collectively, the results of the present study suggest that melatonin deficiency may influence the aging process by modulating SL turnover in an age-specific manner. Full article
(This article belongs to the Collection Feature Papers in Molecular Neurobiology)
Show Figures

Figure 1

24 pages, 752 KB  
Review
Progressive Myoclonus Epilepsy: A Scoping Review of Diagnostic, Phenotypic and Therapeutic Advances
by Vincent Zimmern and Berge Minassian
Genes 2024, 15(2), 171; https://doi.org/10.3390/genes15020171 - 27 Jan 2024
Cited by 17 | Viewed by 8204
Abstract
The progressive myoclonus epilepsies (PME) are a diverse group of disorders that feature both myoclonus and seizures that worsen gradually over a variable timeframe. While each of the disorders is individually rare, they collectively make up a non-trivial portion of the complex epilepsy [...] Read more.
The progressive myoclonus epilepsies (PME) are a diverse group of disorders that feature both myoclonus and seizures that worsen gradually over a variable timeframe. While each of the disorders is individually rare, they collectively make up a non-trivial portion of the complex epilepsy and myoclonus cases that are seen in tertiary care centers. The last decade has seen substantial progress in our understanding of the pathophysiology, diagnosis, prognosis, and, in select disorders, therapies of these diseases. In this scoping review, we examine English language publications from the past decade that address diagnostic, phenotypic, and therapeutic advances in all PMEs. We then highlight the major lessons that have been learned and point out avenues for future investigation that seem promising. Full article
Show Figures

Figure 1

14 pages, 1854 KB  
Article
Identification of a Novel Acid Sphingomyelinase Activity Associated with Recombinant Human Acid Ceramidase
by Xingxuan He and Edward H. Schuchman
Biomolecules 2023, 13(11), 1623; https://doi.org/10.3390/biom13111623 - 6 Nov 2023
Cited by 3 | Viewed by 3105
Abstract
Acid ceramidase (AC) is a lysosomal enzyme required to hydrolyze ceramide to sphingosine by the removal of the fatty acid moiety. An inherited deficiency in this activity results in two disorders, Farber Lipogranulomatosis and spinal muscular atrophy with myoclonic epilepsy, leading to the [...] Read more.
Acid ceramidase (AC) is a lysosomal enzyme required to hydrolyze ceramide to sphingosine by the removal of the fatty acid moiety. An inherited deficiency in this activity results in two disorders, Farber Lipogranulomatosis and spinal muscular atrophy with myoclonic epilepsy, leading to the accumulation of ceramides and other sphingolipids in various cells and tissues. In addition to ceramide hydrolysis, several other activities have been attributed to AC, including a reverse reaction that synthesizes ceramide from free fatty acids and sphingosine, and a deacylase activity that removes fatty acids from complex lipids such as sphingomyelin and glycosphingolipids. A close association of AC with another important enzyme of sphingolipid metabolism, acid sphingomyelinase (ASM), has also been observed. Herein, we used a highly purified recombinant human AC (rhAC) and novel UPLC-based assay methods to investigate the recently described deacylase activity of rhAC against three sphingolipid substrates, sphingomyelin, galactosyl- and glucosylceramide. No deacylase activities were detected using this method, although we did unexpectedly identify a significant ASM activity using natural (C-18) and artificial (Bodipy-C12) sphingomyelin substrates as well as the ASM-specific fluorogenic substrate, hexadecanoylamino-4-methylumbelliferyl phosphorylcholine (HMU-PC). We showed that this ASM activity was not due to contaminating, hamster-derived ASM in the rhAC preparation, and that the treatment of ASM-knockout mice with rhAC significantly reduced sphingomyelin storage in the liver. However, unlike the treatment with rhASM, this did not lead to elevated ceramide or sphingosine levels. Full article
Show Figures

Figure 1

23 pages, 910 KB  
Review
Acid Ceramidase Deficiency: Bridging Gaps between Clinical Presentation, Mouse Models, and Future Therapeutic Interventions
by Annie Kleynerman, Jitka Rybova, Mary L. Faber, William M. McKillop, Thierry Levade and Jeffrey A. Medin
Biomolecules 2023, 13(2), 274; https://doi.org/10.3390/biom13020274 - 1 Feb 2023
Cited by 17 | Viewed by 6528
Abstract
Farber disease (FD) and spinal muscular atrophy with progressive myoclonic epilepsy (SMA-PME) are ultra-rare, autosomal-recessive, acid ceramidase (ACDase) deficiency disorders caused by ASAH1 gene mutations. Currently, 73 different mutations in the ASAH1 gene have been described in humans. These mutations lead to reduced [...] Read more.
Farber disease (FD) and spinal muscular atrophy with progressive myoclonic epilepsy (SMA-PME) are ultra-rare, autosomal-recessive, acid ceramidase (ACDase) deficiency disorders caused by ASAH1 gene mutations. Currently, 73 different mutations in the ASAH1 gene have been described in humans. These mutations lead to reduced ACDase activity and ceramide (Cer) accumulation in many tissues. Presenting as divergent clinical phenotypes, the symptoms of FD vary depending on central nervous system (CNS) involvement and severity. Classic signs of FD include, but are not limited to, a hoarse voice, distended joints, and lipogranulomas found subcutaneously and in other tissues. Patients with SMA-PME lack the most prominent clinical signs seen in FD. Instead, they demonstrate muscle weakness, tremors, and myoclonic epilepsy. Several ACDase-deficient mouse models have been developed to help elucidate the complex consequences of Cer accumulation. In this review, we compare clinical reports on FD patients and experimental descriptions of ACDase-deficient mouse models. We also discuss clinical presentations, potential therapeutic strategies, and future directions for the study of FD and SMA-PME. Full article
Show Figures

Figure 1

15 pages, 8984 KB  
Article
GCase and LIMP2 Abnormalities in the Liver of Niemann Pick Type C Mice
by Martijn J. C. van der Lienden, Jan Aten, André R. A. Marques, Ingeborg S. E. Waas, Per W. B. Larsen, Nike Claessen, Nicole N. van der Wel, Roelof Ottenhoff, Marco van Eijk and Johannes M. F. G. Aerts
Int. J. Mol. Sci. 2021, 22(5), 2532; https://doi.org/10.3390/ijms22052532 - 3 Mar 2021
Cited by 8 | Viewed by 5241
Abstract
The lysosomal storage disease Niemann–Pick type C (NPC) is caused by impaired cholesterol efflux from lysosomes, which is accompanied by secondary lysosomal accumulation of sphingomyelin and glucosylceramide (GlcCer). Similar to Gaucher disease (GD), patients deficient in glucocerebrosidase (GCase) degrading GlcCer, NPC patients show [...] Read more.
The lysosomal storage disease Niemann–Pick type C (NPC) is caused by impaired cholesterol efflux from lysosomes, which is accompanied by secondary lysosomal accumulation of sphingomyelin and glucosylceramide (GlcCer). Similar to Gaucher disease (GD), patients deficient in glucocerebrosidase (GCase) degrading GlcCer, NPC patients show an elevated glucosylsphingosine and glucosylated cholesterol. In livers of mice lacking the lysosomal cholesterol efflux transporter NPC1, we investigated the expression of established biomarkers of lipid-laden macrophages of GD patients, their GCase status, and content on the cytosol facing glucosylceramidase GBA2 and lysosomal integral membrane protein type B (LIMP2), a transporter of newly formed GCase to lysosomes. Livers of 80-week-old Npc1−/− mice showed a partially reduced GCase protein and enzymatic activity. In contrast, GBA2 levels tended to be reciprocally increased with the GCase deficiency. In Npc1−/− liver, increased expression of lysosomal enzymes (cathepsin D, acid ceramidase) was observed as well as increased markers of lipid-stressed macrophages (GPNMB and galectin-3). Immunohistochemistry showed that the latter markers are expressed by lipid laden Kupffer cells. Earlier reported increase of LIMP2 in Npc1−/− liver was confirmed. Unexpectedly, immunohistochemistry showed that LIMP2 is particularly overexpressed in the hepatocytes of the Npc1−/− liver. LIMP2 in these hepatocytes seems not to only localize to (endo)lysosomes. The recent recognition that LIMP2 harbors a cholesterol channel prompts the speculation that LIMP2 in Npc1−/− hepatocytes might mediate export of cholesterol into the bile and thus protects the hepatocytes. Full article
Show Figures

Figure 1

33 pages, 15996 KB  
Review
Cutting Edge of the Pathogenesis of Atopic Dermatitis: Sphingomyelin Deacylase, the Enzyme Involved in Its Ceramide Deficiency, Plays a Pivotal Role
by Genji Imokawa
Int. J. Mol. Sci. 2021, 22(4), 1613; https://doi.org/10.3390/ijms22041613 - 5 Feb 2021
Cited by 26 | Viewed by 5630
Abstract
Atopic dermatitis (AD) is characterized clinically by severe dry skin and functionally by both a cutaneous barrier disruption and an impaired water-holding capacity in the stratum corneum (SC) even in the nonlesional skin. The combination of the disrupted barrier and water-holding functions in [...] Read more.
Atopic dermatitis (AD) is characterized clinically by severe dry skin and functionally by both a cutaneous barrier disruption and an impaired water-holding capacity in the stratum corneum (SC) even in the nonlesional skin. The combination of the disrupted barrier and water-holding functions in nonlesional skin is closely linked to the disease severity of AD, which suggests that the barrier abnormality as well as the water deficiency are elicited as a result of the induced dermatitis and subsequently trigger the recurrence of dermatitis. These functional abnormalities of the SC are mainly attributable to significantly decreased levels of total ceramides and the altered ceramide profile in the SC. Clinical studies using a synthetic pseudo-ceramide (pCer) that can function as a natural ceramide have indicated the superior clinical efficacy of pCer and, more importantly, have shown that the ceramide deficiency rather than changes in the ceramide profile in the SC of AD patients plays a central role in the pathogenesis of AD. Clinical studies of infants with AD have shown that the barrier disruption due to the ceramide deficiency is not inherent and is essentially dependent on postinflammatory events in those infants. Consistently, the recovery of trans-epidermal water loss after tape-stripping occurs at a significantly slower rate only at 1 day post-tape-stripping in AD skin compared with healthy control (HC) skin. This resembles the recovery pattern observed in Niemann–Pick disease, which is caused by an acid sphingomyelinase (aSMase) deficiency. Further, comparison of ceramide levels in the SC between before and after tape-stripping revealed that whereas ceramide levels in HC skin are significantly upregulated at 4 days post-tape-stripping, their ceramide levels remain substantially unchanged at 4 days post-tape-stripping. Taken together, the sum of these findings strongly suggests that an impaired homeostasis of a ceramide-generating process may be associated with these abnormalities. We have discovered a novel enzyme, sphingomyelin (SM) deacylase, which cleaves the N-acyl linkage of SM and glucosylceramide (GCer). The activity of SM deacylase is significantly increased in AD lesional epidermis as well as in the involved and uninvolved SC of AD skin, but not in the skin of patients with contact dermatitis or chronic eczema, compared with HC skin. SM deacylase competes with aSMase and β-glucocerebrosidase (BGCase) to hydrolyze their common substrates, SM and GCer, to yield their lysoforms sphingosylphosphorylcholine (SPC) and glucosylsphingosine (GSP), respectively, instead of ceramide. Consistently, those reaction products (SPC and GSP) accumulate to a greater extent in the involved and uninvolved SC of AD skin compared with chronic eczema or contact dermatitis skin as well as HC skin. Successive chromatographies were used to purify SM deacylase to homogeneity with a single band of ≈43 kDa and with an enrichment of >14,000-fold. Analysis of a protein spot with SM deacylase activity separated by 2D-SDS-PAGE using MALDI-TOF MS/MS allowed its amino acid sequence to be determined and to identify it as the β-subunit of acid ceramidase (aCDase), an enzyme consisting of α- and β-subunits linked by amino-bonds and a single S-S bond. Western blotting of samples treated with 2-mercaptoethanol revealed that whereas recombinant human aCDase was recognized by antibodies to the α-subunit at ≈56 and ≈13 kDa and the β-subunit at ≈43 kDa, the purified SM deacylase was detectable only by the antibody to the β-subunit at ≈43 kDa. Breaking the S-S bond of recombinant human aCDase with dithiothreitol elicited the activity of SM deacylase with an apparent size of ≈40 kDa upon gel chromatography in contrast to aCDase activity with an apparent size of ≈50 kDa in untreated recombinant human aCDase. These results provide new insights into the essential role of SM deacylase as the β-subunit aCDase that causes the ceramide deficiency in AD skin. Full article
(This article belongs to the Special Issue Molecular Mechanisms of Skin Aging and Atopic Dermatitis)
Show Figures

Figure 1

22 pages, 21541 KB  
Article
Sphingomyelin Deacylase, the Enzyme Involved in the Pathogenesis of Atopic Dermatitis, Is Identical to the β-Subunit of Acid Ceramidase
by Yasuhiro Teranishi, Hiroshi Kuwahara, Masaru Ueda, Tadashi Takemura, Masanori Kusumoto, Keiji Nakamura, Jun Sakai, Toru Kimura, Yasuji Furutani, Makoto Kawashima, Genji Imokawa and Mari Nogami-Itoh
Int. J. Mol. Sci. 2020, 21(22), 8789; https://doi.org/10.3390/ijms21228789 - 20 Nov 2020
Cited by 10 | Viewed by 4556
Abstract
A ceramide deficiency in the stratum corneum (SC) is an essential etiologic factor for the dry and barrier-disrupted skin of patients with atopic dermatitis (AD). Previously, we reported that sphingomyelin (SM) deacylase, which hydrolyzes SM and glucosylceramide at the acyl site to yield [...] Read more.
A ceramide deficiency in the stratum corneum (SC) is an essential etiologic factor for the dry and barrier-disrupted skin of patients with atopic dermatitis (AD). Previously, we reported that sphingomyelin (SM) deacylase, which hydrolyzes SM and glucosylceramide at the acyl site to yield their lysoforms sphingosylphosphorylcholine (SPC) and glucosylsphingosine, respectively, instead of ceramide and/or acylceramide, is over-expressed in AD skin and results in a ceramide deficiency. Although the enzymatic properties of SM deacylase have been clarified, the enzyme itself remains unidentified. In this study, we purified and characterized SM deacylase from rat skin. The activities of SM deacylase and acid ceramidase (aCDase) were measured using SM and ceramide as substrates by tandem mass spectrometry by monitoring the production of SPC and sphingosine, respectively. Levels of SM deacylase activity from various rat organs were higher in the order of skin > lung > heart. By successive chromatography using Phenyl-5PW, Rotofor, SP-Sepharose, Superdex 200 and Shodex RP18-415, SM deacylase was purified to homogeneity with a single band of an apparent molecular mass of 43 kDa with an enrichment of > 14,000-fold. Analysis by MALDI-TOF MS/MS using a protein spot with SM deacylase activity separated by 2D-SDS-PAGE allowed its amino acid sequence to be determined and identified as the β-subunit of aCDase, which consists of α- and β-subunits linked by amino bonds and a single S-S bond. Western blotting of samples treated with 2-mercaptoethanol revealed that, whereas recombinant human aCDase was recognized by antibodies to the α-subunit at ~56 kDa and ~13 kDa and the β-subunit at ~43 kDa, the purified SM deacylase was detectable only by the antibody to the β-subunit at ~43 kDa. Breaking the S-S bond of recombinant human aCDase with dithiothreitol elicited the activity of SM deacylase with ~40 kDa upon gel chromatography. These results provide new insights into the essential role of SM deacylase expressed as an aCDase-degrading β-subunit that evokes the ceramide deficiency in AD skin. Full article
(This article belongs to the Special Issue Molecular Mechanisms of Skin Aging and Atopic Dermatitis)
Show Figures

Figure 1

24 pages, 6637 KB  
Article
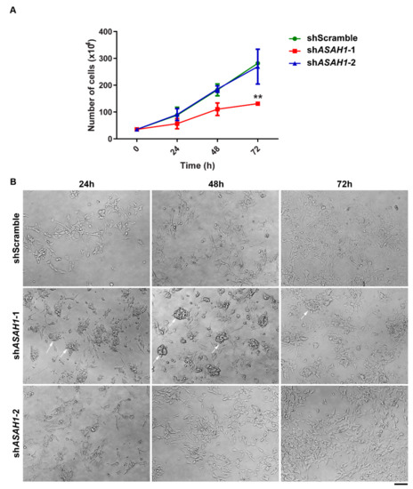
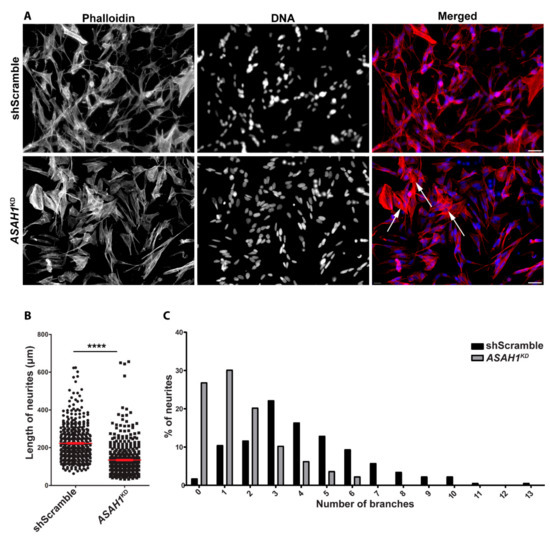
Acid Ceramidase Depletion Impairs Neuronal Survival and Induces Morphological Defects in Neurites Associated with Altered Gene Transcription and Sphingolipid Content
by Kalia Kyriakou, Carsten W. Lederer, Marina Kleanthous, Anthi Drousiotou and Anna Malekkou
Int. J. Mol. Sci. 2020, 21(5), 1607; https://doi.org/10.3390/ijms21051607 - 26 Feb 2020
Cited by 14 | Viewed by 5722
Abstract
The ASAH1 gene encodes acid ceramidase (AC), an enzyme that is implicated in the metabolism of ceramide (Cer). Mutations in the ASAH1 gene cause two different disorders, Farber disease (FD), a rare lysosomal storage disorder, and a rare form of spinal muscular atrophy [...] Read more.
The ASAH1 gene encodes acid ceramidase (AC), an enzyme that is implicated in the metabolism of ceramide (Cer). Mutations in the ASAH1 gene cause two different disorders, Farber disease (FD), a rare lysosomal storage disorder, and a rare form of spinal muscular atrophy combined with progressive myoclonic epilepsy (SMA-PME). In the absence of human in vitro neuronal disease models and to gain mechanistic insights into pathological effects of ASAH1 deficiency, we established and characterized a stable ASAH1 knockdown (ASAH1KD) SH-SY5Y cell line. ASAH1KD cells displayed reduced proliferation due to elevated apoptosis and G1/S cell cycle arrest. Distribution of LAMP1-positive lysosomes towards the cell periphery and significantly shortened and less branched neurites upon differentiation, implicate AC for lysosome positioning and neuronal development, respectively. Lipidomic analysis revealed changes in the intracellular levels of distinct sphingolipid species, importantly without Cer accumulation, in line with altered gene transcription within the sphingolipid pathway. Additionally, the transcript levels for Rho GTPases (RhoA, Rac1, and Cdc42), which are key regulators of axonal orientation, neurite branching and lysosome positioning were found to be dysregulated. This study shows the critical role of AC in neurons and suggests how AC depletion leads to defects seen in neuropathology of SMA-PME and FD. Full article
(This article belongs to the Section Molecular Biology)
Show Figures

Figure 1

18 pages, 4651 KB  
Article
Acid Sphingomyelinase Deficiency Ameliorates Farber Disease
by Nadine Beckmann, Katrin Anne Becker, Stephanie Kadow, Fabian Schumacher, Melanie Kramer, Claudine Kühn, Walter J. Schulz-Schaeffer, Michael J. Edwards, Burkhard Kleuser, Erich Gulbins and Alexander Carpinteiro
Int. J. Mol. Sci. 2019, 20(24), 6253; https://doi.org/10.3390/ijms20246253 - 11 Dec 2019
Cited by 14 | Viewed by 4444
Abstract
Farber disease is a rare lysosomal storage disorder resulting from acid ceramidase deficiency and subsequent ceramide accumulation. No treatments for Farber disease are clinically available, and affected patients have a severely shortened lifespan. We have recently reported a novel acid ceramidase deficiency model [...] Read more.
Farber disease is a rare lysosomal storage disorder resulting from acid ceramidase deficiency and subsequent ceramide accumulation. No treatments for Farber disease are clinically available, and affected patients have a severely shortened lifespan. We have recently reported a novel acid ceramidase deficiency model that mirrors the human disease closely. Acid sphingomyelinase is the enzyme that generates ceramide upstream of acid ceramidase in the lysosomes. Using our acid ceramidase deficiency model, we tested if acid sphingomyelinase could be a potential novel therapeutic target for the treatment of Farber disease. A number of functional acid sphingomyelinase inhibitors are clinically available and have been used for decades to treat major depression. Using these as a therapeutic for Farber disease, thus, has the potential to improve central nervous symptoms of the disease as well, something all other treatment options for Farber disease can’t achieve so far. As a proof-of-concept study, we first cross-bred acid ceramidase deficient mice with acid sphingomyelinase deficient mice in order to prevent ceramide accumulation. Double-deficient mice had reduced ceramide accumulation, fewer disease manifestations, and prolonged survival. We next targeted acid sphingomyelinase pharmacologically, to test if these findings would translate to a setting with clinical applicability. Surprisingly, the treatment of acid ceramidase deficient mice with the acid sphingomyelinase inhibitor amitriptyline was toxic to acid ceramidase deficient mice and killed them within a few days of treatment. In conclusion, our study provides the first proof-of-concept that acid sphingomyelinase could be a potential new therapeutic target for Farber disease to reduce disease manifestations and prolong survival. However, we also identified previously unknown toxicity of the functional acid sphingomyelinase inhibitor amitriptyline in the context of Farber disease, strongly cautioning against the use of this substance class for Farber disease patients. Full article
(This article belongs to the Special Issue Sphingolipids: Metabolic Functions and Disorders)
Show Figures

Figure 1

Back to TopTop