Sign in to use this feature.

Years

Between: -

Subjects

remove_circle_outline
remove_circle_outline
remove_circle_outline
remove_circle_outline

Journals

Article Types

Countries / Regions

Search Results (7)

Search Parameters:
Keywords = TTYH1

Order results
Result details
Results per page
Select all
Export citation of selected articles as:
35 pages, 18237 KB  
Article
Effect of Corticosterone on Gene Expression in the Context of Global Hippocampal Transcription
by Grzegorz R. Juszczak, Adrian M. Stankiewicz, Rafał R. Starzyński, Magdalena Ogłuszka and Aneta Jaszczyk
Int. J. Mol. Sci. 2025, 26(10), 4889; https://doi.org/10.3390/ijms26104889 - 21 May 2025
Cited by 3 | Viewed by 2110
Abstract
The composition of genomic mediators of glucocorticoid actions in the brain remains elusive because of low-statistical-power experiments and the associated transcriptomic data with very low consistency. The problem is further exaggerated by the underrepresentation of chronic experiments and the interpretation of differentially expressed [...] Read more.
The composition of genomic mediators of glucocorticoid actions in the brain remains elusive because of low-statistical-power experiments and the associated transcriptomic data with very low consistency. The problem is further exaggerated by the underrepresentation of chronic experiments and the interpretation of differentially expressed genes without understanding their contribution to the total transcriptomic activity. To fill existing gaps in knowledge, we have performed a large transcriptomic experiment, testing the effects of prolonged treatment with corticosterone on the hippocampal transcriptome (RNA sequencing). The experiment showed that prolonged treatment with corticosterone induced a set of transcriptomic effects that were replicable across treatment durations, including genes relevant for human PTSD (Opalin, Pllp, Ttyh2, Lpar1) and prolonged stress in animals (Cnp, Fam163a, Fcrls, Tmem125). Some of the affected genes are specific for oligodendrocytes, neurons, astrocytes, immune cells, the vascular system, and brain ventricles, indicating that glucocorticoids may affect all central nervous system components. The data also showed that the largest changes in expression of corticosterone-responsive genes are restricted to genes with a relatively low expression level and small contribution to the overall pool of mRNAs in the hippocampus. As a result, even a large change in the number of affected genes leads to a small change in the number of newly synthesized mRNA copies. This means, in turn, that the transcriptomic changes induced by corticosterone have low-cost effects on the brain. This specificity of transcriptomic responses also poses a challenge for the interpretation of data and constitutes a potential source of reporting bias in past studies. Therefore, there is a need for further research on products of gene expression, both at the transcriptomic and proteomic levels, during stress conditions. Full article
(This article belongs to the Section Molecular Neurobiology)
Show Figures

Figure 1

14 pages, 2646 KB  
Article
TTYH3 Modulates Bladder Cancer Proliferation and Metastasis via FGFR1/H-Ras/A-Raf/MEK/ERK Pathway
by Polash Kumar Biswas, Yeonjoo Kwak, Aram Kim, Jaekwon Seok, Hee Jeong Kwak, Moonjung Lee, Ahmed Abdal Dayem, Kwonwoo Song, Jae-Yong Park, Kyoung Sik Park, Hyun Jin Shin and Ssang-Goo Cho
Int. J. Mol. Sci. 2022, 23(18), 10496; https://doi.org/10.3390/ijms231810496 - 10 Sep 2022
Cited by 24 | Viewed by 4028
Abstract
Tweety family member 3 (TTYH3) is a calcium-activated chloride channel with a non-pore-forming structure that controls cell volume and signal transduction. We investigated the role of TTYH3 as a cancer-promoting factor in bladder cancer. The mRNA expression of TTYH3 in bladder cancer patients [...] Read more.
Tweety family member 3 (TTYH3) is a calcium-activated chloride channel with a non-pore-forming structure that controls cell volume and signal transduction. We investigated the role of TTYH3 as a cancer-promoting factor in bladder cancer. The mRNA expression of TTYH3 in bladder cancer patients was investigated using various bioinformatics databases. The results demonstrated that the increasingly greater expression of TTYH3 increasingly worsened the prognosis of patients with bladder cancer. TTYH3 knockdown bladder cancer cell lines were constructed by their various cancer properties measured. TTYH3 knockdown significantly reduced cell proliferation and sphere formation. Cell migration and invasion were also significantly reduced in knockdown bladder cancer cells, compared to normal bladder cancer cells. The knockdown of TTYH3 led to the downregulation of H-Ras/A-Raf/MEK/ERK signaling by inhibiting fibroblast growth factor receptor 1 (FGFR1) phosphorylation. This signaling pathway also attenuated the expression of c-Jun and c-Fos. The findings implicate TTYH3 as a potential factor regulating the properties of bladder cancer and as a therapeutic target. Full article
(This article belongs to the Section Molecular Oncology)
Show Figures

Figure 1

11 pages, 3136 KB  
Article
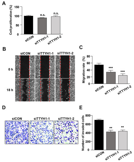
Deficiency of TTYH1 Expression Reduces the Migration and Invasion of U2OS Human Osteosarcoma Cells
by Young-Sun Lee, Osung Kwon, Geuk-Rae Jeong, Junyeol Noh, Sung Eun Kim, Gwan-Su Yi, Eun Mi Hwang and Jae-Yong Park
Life 2022, 12(4), 530; https://doi.org/10.3390/life12040530 - 3 Apr 2022
Cited by 1 | Viewed by 3551
Abstract
The Tweety homolog (TTYH) chloride channel family is involved in oncogenic processes including cell proliferation, invasion, and colonization of cancers. Among the TTYH family, TTYH1 is highly expressed in several cancer cells, such as glioma, breast, and gastric cancer cells. However, the [...] Read more.
The Tweety homolog (TTYH) chloride channel family is involved in oncogenic processes including cell proliferation, invasion, and colonization of cancers. Among the TTYH family, TTYH1 is highly expressed in several cancer cells, such as glioma, breast, and gastric cancer cells. However, the role of TTYH1 in the progression of osteosarcoma remains unknown. Here, we report that deficient TTYH1 expression results in the inhibition of the migration and invasion of U2OS human osteosarcoma cells. We found that TTYH1 was endogenously expressed at both mRNA and protein levels in U2OS cells and that these channels were located at the plasma membrane of the cells. Moreover, we found that silencing of the TTYH1 with small interfering RNA (siRNA) resulted in a decrease in the migration and invasion of U2OS cells, while the proliferation of the cells was not affected. Additionally, treatment with TTYH1 siRNA significantly suppressed the mRNA expression of epithelial–mesenchymal transition (EMT)-regulated transcription factors such as Zinc E-Box Binding Homeobox 1 (ZEB1) and SNAIL. Most importantly, the expression of matrix metalloproteinase (MMP)-2, MPP-9, and N-cadherin was dramatically reduced following the silencing of TTYH1. Taken together, our findings suggest that silencing of TTYH1 expression reduces migration and invasion of U2OS cells and that TTYH1 may act as a potential molecular target for osteosarcoma treatment. Full article
(This article belongs to the Section Medical Research)
Show Figures

Figure 1

20 pages, 1771 KB  
Review
The Role of Chloride Channels in the Multidrug Resistance
by Bartosz Wilczyński, Alicja Dąbrowska, Jolanta Saczko and Julita Kulbacka
Membranes 2022, 12(1), 38; https://doi.org/10.3390/membranes12010038 - 28 Dec 2021
Cited by 14 | Viewed by 3485
Abstract
Nowadays, one of medicine’s main and most challenging aims is finding effective ways to treat cancer. Unfortunately, although there are numerous anti-cancerous drugs, such as cisplatin, more and more cancerous cells create drug resistance. Thus, it is equally important to find new medicines [...] Read more.
Nowadays, one of medicine’s main and most challenging aims is finding effective ways to treat cancer. Unfortunately, although there are numerous anti-cancerous drugs, such as cisplatin, more and more cancerous cells create drug resistance. Thus, it is equally important to find new medicines and research the drug resistance phenomenon and possibilities to avoid this mechanism. Ion channels, including chloride channels, play an important role in the drug resistance phenomenon. Our article focuses on the chloride channels, especially the volume-regulated channels (VRAC) and CLC chloride channels family. VRAC induces multidrug resistance (MDR) by causing apoptosis connected with apoptotic volume decrease (AVD) and VRAC are responsible for the transport of anti-cancerous drugs such as cisplatin. VRACs are a group of heterogenic complexes made from leucine-rich repetition with 8A (LRRC8A) and a subunit LRRC8B-E responsible for the properties. There are probably other subunits, which can create those channels, for example, TTYH1 and TTYH2. It is also known that the ClC family is involved in creating MDR in mainly two mechanisms—by changing the cell metabolism or acidification of the cell. The most researched chloride channel from this family is the CLC-3 channel. However, other channels are playing an important role in inducing MDR as well. In this paper, we review the role of chloride channels in MDR and establish the role of the channels in the MDR phenomenon. Full article
(This article belongs to the Special Issue Ion Channels on (Bio)Membranes)
Show Figures

Figure 1

9 pages, 1012 KB  
Article
Identification of Possible Risk Variants of Familial Strabismus Using Exome Sequencing Analysis
by Joon-Yong An, Jae Ho Jung, Leejee Choi, Eric D. Wieben and Brian G. Mohney
Genes 2021, 12(1), 75; https://doi.org/10.3390/genes12010075 - 10 Jan 2021
Cited by 7 | Viewed by 4309
Abstract
Purpose: To investigate candidate genes associated with familial strabismus and propose a theory of their interaction in familial strabismus associated with early neurodevelopment. Methods: Eighteen families, including 53 patients diagnosed with strabismus and 34 unaffected family members, were analyzed. All patients with strabismus [...] Read more.
Purpose: To investigate candidate genes associated with familial strabismus and propose a theory of their interaction in familial strabismus associated with early neurodevelopment. Methods: Eighteen families, including 53 patients diagnosed with strabismus and 34 unaffected family members, were analyzed. All patients with strabismus and available unaffected family members were evaluated using whole exome sequencing. The primary outcome was to identify rare occurring variants among affected individuals and investigate the evidence of their genetic heterogeneity. These results were compared with exome sequencing analysis to build a comprehensive genetic profile of the study families. Results: We observed 60 variants from 58 genes in 53 patients diagnosed with strabismus. We prioritized the most credible risk variants, which showed clear segregation in family members affected by strabismus. As a result, we found risk variants in four genes (FAT3, KCNH2, CELSR1, and TTYH1) in five families, suggesting their role in development of familial strabismus. In other families, there were several rare genetic variants in affected cases, but we did not find clear segregation pattern across family members. Conclusion: Genomic sequencing holds great promise in elucidating the genetic causes of strabismus; further research with larger cohorts or other related approaches are warranted. Full article
(This article belongs to the Special Issue Genetics in Ophthalmology)
Show Figures

Figure 1

22 pages, 4997 KB  
Article
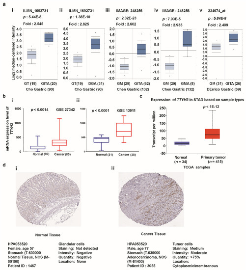
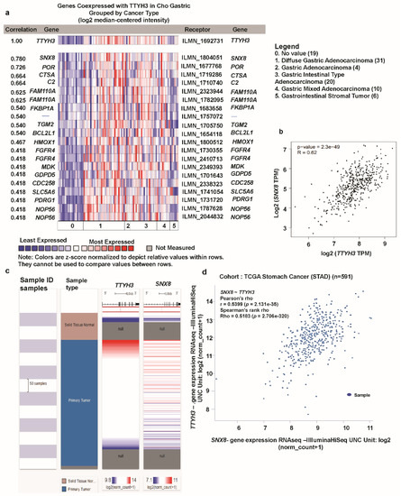
High Expression of TTYH3 Is Related to Poor Clinical Outcomes in Human Gastric Cancer
by Subbroto Kumar Saha, Polash Kumar Biswas, Minchan Gil and Ssang-Goo Cho
J. Clin. Med. 2019, 8(11), 1762; https://doi.org/10.3390/jcm8111762 - 23 Oct 2019
Cited by 24 | Viewed by 6717
Abstract
Ion channels play important roles in regulating various cellular processes and malignant transformation. Expressions of some chloride channels have been suggested to be associated with patient survival in gastric cancer (GC). However, little is known about the expression and function of TTYH3, [...] Read more.
Ion channels play important roles in regulating various cellular processes and malignant transformation. Expressions of some chloride channels have been suggested to be associated with patient survival in gastric cancer (GC). However, little is known about the expression and function of TTYH3, a gene encoding a chloride ion channel, in cancer progression. Here, we comprehensively analyzed the expression of TTYH3 and its clinical outcome in GC using publicly available cancer gene expression and patient survival data through various databases. We examined the differences of TTYH3 expression between cancers and their normal tissues using the Oncomine, UALCAN, and GEO (Gene Expression Omnibus) databases. TTYH3 expression was investigated from immunohistochemistry images using the Human Protein Atlas database. Copy number alterations and mutations of TTYH3 were analyzed using cBioPortal. The co-expression profile of TTYH3 in GC was revealed using Oncomine. The gene ontology and pathway analyses were done using those co-expressed genes via the Enrichr tool to explore the predicted signaling pathways in GC. TTYH3 mRNA and protein levels in GC were significantly greater than those in normal tissue. Kaplan–Meier analysis revealed the upregulation of TTYH3 expression, which was significantly correlated with worse patient survival. Collectively, our data suggest that TTYH3 might be a potential prognostic marker for GC patients. Full article
(This article belongs to the Section Oncology)
Show Figures

Figure 1

14 pages, 2129 KB  
Article
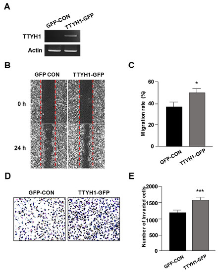
TTYH1 and TTYH2 Serve as LRRC8A-Independent Volume-Regulated Anion Channels in Cancer Cells
by Yeonju Bae, Ajung Kim, Chang-Hoon Cho, Donggyu Kim, Hyun-Gug Jung, Seong-Seop Kim, Jiyun Yoo, Jae-Yong Park and Eun Mi Hwang
Cells 2019, 8(6), 562; https://doi.org/10.3390/cells8060562 - 9 Jun 2019
Cited by 27 | Viewed by 5430
Abstract
Volume-regulated anion channels (VRACs) are involved in cellular functions such as regulation of cell volume, proliferation, migration, and cell death. Although leucine-rich repeat–containing 8A (LRRC8A) has been characterized as a molecular component of VRACs, here we show that Drosophila melanogaster tweety homologue 1 [...] Read more.
Volume-regulated anion channels (VRACs) are involved in cellular functions such as regulation of cell volume, proliferation, migration, and cell death. Although leucine-rich repeat–containing 8A (LRRC8A) has been characterized as a molecular component of VRACs, here we show that Drosophila melanogaster tweety homologue 1 and 2 (TTYH1 and TTYH2) are critical for VRAC currents in cancer cells. LRRC8A-independent VRAC currents were present in the gastric cancer cell line SNU-601, but almost completely absent in its cisplatin-resistant derivative SNU-601-R10 (R10). The VRAC current in R10 was partially restored by treatment with trichostatin A (TSA), a histone deacetylase inhibitor. Based on microarray expression profiling of these cells, we selected two chloride channels, TTYH1 and TTYH2, as VRAC candidates. VRAC currents were completely absent from TTYH1- and TTYH2-deficient SNU-601 cells, and were clearly restored by expression of TTYH1 or TTYH2. In addition, we examined the expression of TTYH1 or TTYH2 in several cancer cell lines and found that VRAC currents of these cells were abolished by gene silencing of TTYH1 or TTYH2. Taken together, our data clearly show that TTYH1 and TTYH2 can act as LRRC8A-independent VRACs, suggesting novel therapeutic approaches for VRACs in cancer cells. Full article
Show Figures

Figure 1

Back to TopTop