Sign in to use this feature.

Years

Between: -

Subjects

remove_circle_outline
remove_circle_outline
remove_circle_outline
remove_circle_outline
remove_circle_outline

Journals

Article Types

Countries / Regions

Search Results (75)

Search Parameters:
Keywords = TGFβ/activin

Order results
Result details
Results per page
Select all
Export citation of selected articles as:
30 pages, 1985 KB  
Review
Sotatercept in Pulmonary Arterial Hypertension: Molecular Mechanisms, Clinical Evidence, and Emerging Role in Reverse Remodelling
by Ioan Tilea, Dragos-Gabriel Iancu, Ovidiu Fira-Mladinescu, Nicoleta Bertici and Andreea Varga
Int. J. Mol. Sci. 2026, 27(2), 767; https://doi.org/10.3390/ijms27020767 - 12 Jan 2026
Viewed by 246
Abstract
Pulmonary arterial hypertension (PAH) is a severe, progressive vasculopathy characterized by endothelial dysfunction, medial hypertrophy, and maladaptive vascular and cardiac remodelling that ultimately leads to right-heart failure and premature death. Despite advances in vasodilator therapies targeting endothelin, nitric oxide, and prostacyclin pathways, a [...] Read more.
Pulmonary arterial hypertension (PAH) is a severe, progressive vasculopathy characterized by endothelial dysfunction, medial hypertrophy, and maladaptive vascular and cardiac remodelling that ultimately leads to right-heart failure and premature death. Despite advances in vasodilator therapies targeting endothelin, nitric oxide, and prostacyclin pathways, a substantial proportion of patients fail to achieve or maintain a low-risk profile, highlighting the need for disease-modifying strategies. Dysregulation of transforming growth factor-β (TGF-β) superfamily signalling, with excessive activin and growth differentiation factor activity and impaired bone morphogenetic protein signalling, plays a central role in PAH pathobiology. Sotatercept, a first-in-class activin signalling inhibitor, restores this imbalance by selectively trapping pro-proliferative ligands, thereby addressing a key molecular driver of pulmonary vascular remodelling. Evidence from pivotal phase II and III trials—PULSAR, STELLAR, ZENITH, and HYPERION—demonstrates that sotatercept significantly improves exercise capacity, haemodynamics, and risk status when added to background therapy. This review summarises the molecular mechanisms underlying sotatercept’s therapeutic effects, synthesises the current clinical evidence, and discusses its emerging role as a disease-modifying agent capable of promoting reverse pulmonary vascular remodelling within contemporary PAH management. Full article
(This article belongs to the Section Molecular Pharmacology)
Show Figures

Figure 1

19 pages, 6035 KB  
Review
TGF-β Signaling in the Pathophysiology of the Ovary: A Double-Edged Regulator
by Nicole Bertani, Alessandra Alteri, Luciana Cacciottola, Giorgia D’Addato, Gina La Sala, Biliana Lozanoska-Ochser, Micol Massimiani, Edoardo Parrella, Alessio Reggio, Eleonora Russo, Federica Campolo and Francesca Gioia Klinger
Biomolecules 2026, 16(1), 130; https://doi.org/10.3390/biom16010130 - 12 Jan 2026
Viewed by 313
Abstract
The Transforming Growth Factor-β (TGF-β) superfamily comprises highly conserved cytokines that orchestrate key cellular functions, including proliferation, differentiation, and apoptosis. Within the ovary, TGF-β family members serve as pivotal regulators of folliculogenesis, exerting stage-specific actions from embryonic germ cell development to advanced follicular [...] Read more.
The Transforming Growth Factor-β (TGF-β) superfamily comprises highly conserved cytokines that orchestrate key cellular functions, including proliferation, differentiation, and apoptosis. Within the ovary, TGF-β family members serve as pivotal regulators of folliculogenesis, exerting stage-specific actions from embryonic germ cell development to advanced follicular maturation. During fetal development, activins and SMAD-dependent signaling pathways are essential for primordial germ cell proliferation, survival, and the breakdown of germ cell cysts, enabling the establishment of the primordial follicle pool. Throughout folliculogenesis, TGF-β supports follicle activation, promotes the transition from dormant to growing follicles, stimulates granulosa cell proliferation, sustains follicular viability, and modulates steroidogenesis through theca cell regulation. Notably, anti-müllerian hormone, a TGF-β family member, plays a central role in inhibiting premature follicle recruitment and serves as a key biomarker of ovarian reserve. Dysregulation of TGF-β signaling contributes to various ovarian disorders, including polycystic ovary syndrome and premature ovarian insufficiency. A deeper understanding of these complex signaling networks is critical for identifying novel therapeutic targets and advancing clinical interventions in female reproductive pathologies. This review provides an integrated overview of the roles of the TGF-β superfamily in ovarian physiology and its contributions to disease development. Full article
(This article belongs to the Special Issue Molecular Aspects of Female Infertility)
Show Figures

Figure 1

25 pages, 1749 KB  
Review
TGF-β Signaling in Cancer: Mechanisms of Progression and Therapeutic Targets
by Elżbieta Cecerska-Heryć, Adrianna Jerzyk, Małgorzata Goszka, Aleksandra Polikowska, Julita Rachwalska, Natalia Serwin, Bartosz Wojciuk and Barbara Dołęgowska
Int. J. Mol. Sci. 2025, 26(15), 7326; https://doi.org/10.3390/ijms26157326 - 29 Jul 2025
Cited by 10 | Viewed by 6488
Abstract
Transforming growth factor-β (TGF-β) is a key protein family member that includes activins, inhibins, and bone morphogenetic proteins (BMPs). It is essential in numerous biological processes, such as chemotaxis, apoptosis, differentiation, growth, and cell migration. TGF-β receptors initiate signaling through two primary pathways: [...] Read more.
Transforming growth factor-β (TGF-β) is a key protein family member that includes activins, inhibins, and bone morphogenetic proteins (BMPs). It is essential in numerous biological processes, such as chemotaxis, apoptosis, differentiation, growth, and cell migration. TGF-β receptors initiate signaling through two primary pathways: the canonical pathway involving Smad proteins and non-canonical pathways that utilize alternative signaling mechanisms. When TGF-β signaling is disrupted, it has been shown to contribute to the development of various diseases, including cancer. Initially, TGF-β effectively inhibits the cell cycle and promotes apoptosis. However, its role can transition to facilitating tumor growth and metastasis as the disease progresses. Moreover, TGF-β drives cancer progression through epithelial–mesenchymal transition (EMT), modulation of factor expression, and evasion of immune responses. This complexity establishes the need for further research, particularly into pharmacological agents targeting TGF-β, which are emerging as promising therapeutic options. Current clinical and preclinical studies are making significant strides toward mitigating the adverse effects of TGF-β. This underscores the critical importance of understanding its underlying mechanisms to enhance treatment effectiveness and improve survival rates for cancer patients. Full article
(This article belongs to the Special Issue Advancements in Cancer Biomarkers)
Show Figures

Graphical abstract

20 pages, 44856 KB  
Article
Characterization and Expression of TGF-β Proteins and Receptor in Sea Cucumber (Holothuria scabra): Insights into Potential Applications via Molecular Docking Predictions
by Siriporn Nonkhwao, Jarupa Charoenrit, Chanachon Ratanamungklanon, Lanlalin Sojikul, Supawadee Duangprom, Sineenart Songkoomkrong, Jirawat Saetan, Nipawan Nuemket, Prateep Amonruttanapun, Prasert Sobhon and Napamanee Kornthong
Int. J. Mol. Sci. 2025, 26(14), 6998; https://doi.org/10.3390/ijms26146998 - 21 Jul 2025
Cited by 1 | Viewed by 1993
Abstract
Holothuria scabra has long been acknowledged in traditional medicine for its therapeutic properties. The transforming growth factor-beta (TGF-β) superfamily is crucial in regulating cellular processes, including differentiation, proliferation, and immune responses. This study marks the first exploration of the gene expression localization, sequence [...] Read more.
Holothuria scabra has long been acknowledged in traditional medicine for its therapeutic properties. The transforming growth factor-beta (TGF-β) superfamily is crucial in regulating cellular processes, including differentiation, proliferation, and immune responses. This study marks the first exploration of the gene expression localization, sequence conservation, and functional roles of H. scabra TGF-β proteins, specifically activin (HolscActivin), inhibin (HolscInhibin), and the TGF-β receptor (HolscTGFBR), across various organs. In situ hybridization indicated that HolscActivin and HolscInhibin are expressed in the intestine, respiratory tree, ovary, testis, and inner body wall. This suggests their roles in nutrient absorption, gas exchange, reproduction, and extracellular matrix remodeling. Notably, HolscTGFBR demonstrated a similar tissue-specific expression pattern, except for its absence in the respiratory tree. Bioinformatics analysis reveals that HolscTGFBR shares significant sequence similarity with HomsaTGFBR, especially in regions essential for signal transduction and inhibition. Molecular docking results indicate that HolscActivin may promote receptor activation, while HolscInhibin functions as a natural antagonist, reflecting the signaling mechanisms of human TGF-β proteins. Interestingly, cross-species ternary complex docking with human TGF-β receptors further supports these findings, showing that HolscActivin moderately engages the receptors, whereas HolscInhibin exhibits strong binding, suggestive of competitive inhibition. These results indicate that H. scabra TGF-β proteins retain the structural and functional features of vertebrate TGF-β ligands, supporting their potential applications as natural modulators in therapeutic and functional food development. Full article
(This article belongs to the Section Molecular Biology)
Show Figures

Figure 1

22 pages, 4793 KB  
Article
Activin A Inhibitory Peptides Suppress Fibrotic Pathways by Targeting Epithelial–Mesenchymal Transition and Fibroblast–Myofibroblast Transformation in Idiopathic Pulmonary Fibrosis
by Victor Alexandre F. Bastos, Patrícia Tiemi Fujimura, Aline Gomes de Souza, Emília Rezende Vaz, Natieli Saito, Robinson Sabino-Silva, Luiz Ricardo Goulart and Thulio Marquez Cunha
Int. J. Mol. Sci. 2025, 26(6), 2705; https://doi.org/10.3390/ijms26062705 - 17 Mar 2025
Cited by 3 | Viewed by 2714
Abstract
Idiopathic pulmonary fibrosis (IPF) is a progressive and incurable chronic interstitial lung disease characterized by excessive fibrosis and impaired lung function. Current treatments, such as pirfenidone and nintedanib, slow disease progression but fail to halt or reverse fibrosis, highlighting the need for novel [...] Read more.
Idiopathic pulmonary fibrosis (IPF) is a progressive and incurable chronic interstitial lung disease characterized by excessive fibrosis and impaired lung function. Current treatments, such as pirfenidone and nintedanib, slow disease progression but fail to halt or reverse fibrosis, highlighting the need for novel approaches. Activin A, which belongs to the TGF-β superfamily, is implicated in various fibrosis-related mechanisms, including epithelial–mesenchymal transition (EMT), a process where epithelial cells acquire mesenchymal characteristics, and fibroblast–myofibroblast transformation (FMT), in which fibroblasts differentiate into contractile myofibroblasts. It also promotes inflammatory cytokine release and extracellular matrix buildup. This study aimed to inhibit Activin A activity using synthetic peptides identified through phage display screening. Of the ten peptides isolated, A7, B9, and E10 demonstrated high binding affinity and inhibitory activity. Computational modeling confirmed that these peptides target the receptor-binding domain of Activin A, with peptide E10 exhibiting superior efficacy. Functional assays showed that E10 reduced cell migration, inhibited EMT in A549 cells, and suppressed FMT in fibroblast cultures, even under pro-fibrotic stimulation with TGF-β. These findings underscore the therapeutic potential of targeting Activin A with synthetic peptides, offering a promising avenue for IPF treatment and expanding the arsenal of anti-fibrotic strategies. Full article
(This article belongs to the Section Molecular Pathology, Diagnostics, and Therapeutics)
Show Figures

Figure 1

22 pages, 41503 KB  
Article
BAMBI Is a Prognostic Biomarker Associated with Macrophage Polarization, Glycolysis, and Lipid Metabolism in Hepatocellular Carcinoma
by Huijie Gao, Cuimin Hu, Qing Wu and Zhongze Fang
Int. J. Mol. Sci. 2024, 25(23), 12713; https://doi.org/10.3390/ijms252312713 - 26 Nov 2024
Cited by 1 | Viewed by 2007
Abstract
Hepatocellular carcinoma (HCC) is one of the most common types of cancer worldwide. Affected patients have poor prognoses due to high rates of post-surgical recurrence and metastasis. Bone morphogenetic protein and activin membrane-bound inhibitor (BAMBI) reportedly contributes to the development and progression of [...] Read more.
Hepatocellular carcinoma (HCC) is one of the most common types of cancer worldwide. Affected patients have poor prognoses due to high rates of post-surgical recurrence and metastasis. Bone morphogenetic protein and activin membrane-bound inhibitor (BAMBI) reportedly contributes to the development and progression of various human cancers. Thus far, there have been no comprehensive studies regarding the expression of BAMBI in HCC; similarly, no studies have investigated the prognostic significance of BAMBI and its associated mechanisms in HCC. In this study, we analyzed the expression profiles of BAMBI, along with its contributions to pathological findings, metastasis characteristics, and prognosis, in multiple human cancers. We found that upregulation of BAMBI was associated with poor prognosis in HCC. Next, we explored the associations of BAMBI with multiple cell signaling pathways, immune cells, and immune checkpoints in HCC. The results showed that BAMBI was associated with tumor proliferation, epithelial–mesenchymal transition (EMT) markers, glycolysis, fatty acid biosynthesis and degradation pathways, and immune checkpoint regulation in HCC. In vitro and in vivo experiments showed that BAMBI promoted polarization of M1 macrophages and is linked to the expression of key genes involved in glycolipid metabolism. Furthermore, protein–protein interaction analysis suggested that BAMBI plays multiple roles in HCC by regulating genes in the transforming growth factor (TGF)-β and Wnt signaling pathways. Our findings elucidated that BAMBI is a prognostic biomarker and is associated with macrophage polarization, glycolysis, and lipid metabolism in HCC. Full article
(This article belongs to the Special Issue Cancer Diagnosis and Treatment: Exploring Molecular Research)
Show Figures

Figure 1

30 pages, 694 KB  
Review
Activins and Inhibins in Cardiovascular Pathophysiology
by Wenyi Tang, Zhilin Gu, Jiuqi Guo, Mingzhi Lin, Hongqian Tao, Dalin Jia and Pengyu Jia
Biomolecules 2024, 14(11), 1462; https://doi.org/10.3390/biom14111462 - 18 Nov 2024
Cited by 1 | Viewed by 3366
Abstract
Activins and inhibins, members of the transforming growth factor β (TGFβ) superfamily, were initially recognized for their opposing effects on the secretion of follicle-stimulating hormone. Subsequent research has demonstrated their broader biological roles across various tissue types. Primarily, activins and inhibins function through [...] Read more.
Activins and inhibins, members of the transforming growth factor β (TGFβ) superfamily, were initially recognized for their opposing effects on the secretion of follicle-stimulating hormone. Subsequent research has demonstrated their broader biological roles across various tissue types. Primarily, activins and inhibins function through the classical TGFβ SMAD signaling pathway, but studies suggest that they also act through other pathways, with their specific signaling being complex and context-dependent. Recent research has identified significant roles for activins and inhibins in the cardiovascular system. Their actions in other systems and their signaling pathways show strong correlations with the development and progression of cardiovascular diseases, indicating potential broader roles in the cardiovascular system. This review summarizes the progress in research on the biological functions and mechanisms of activins and inhibins and their signaling pathways in cardiovascular diseases, offering new insights for the prevention and treatment of cardiovascular diseases. Full article
(This article belongs to the Section Molecular Medicine)
Show Figures

Figure 1

13 pages, 4837 KB  
Article
Hepatic Bone Morphogenetic Protein and Activin Membrane-Bound Inhibitor Levels Decline in Hepatitis C but Are Not Associated with Progression of Hepatocellular Carcinoma
by Florian Weber, Kirsten Utpatel, Katja Evert, Thomas S. Weiss and Christa Buechler
Biomedicines 2024, 12(10), 2397; https://doi.org/10.3390/biomedicines12102397 - 19 Oct 2024
Cited by 1 | Viewed by 1789
Abstract
Background/Objectives: Bone morphogenetic protein and activin membrane-bound inhibitor (BAMBI) is an antagonist of transforming growth factor (TGF)-β type 1 signaling. BAMBI functions as an anti-fibrotic protein and exerts pro- as well as anti-cancerogenic activities. Our study aimed to correlate hepatocyte BAMBI protein levels [...] Read more.
Background/Objectives: Bone morphogenetic protein and activin membrane-bound inhibitor (BAMBI) is an antagonist of transforming growth factor (TGF)-β type 1 signaling. BAMBI functions as an anti-fibrotic protein and exerts pro- as well as anti-cancerogenic activities. Our study aimed to correlate hepatocyte BAMBI protein levels in hepatocellular carcinoma (HCC) with T stage, lymph node invasion, vessel invasion, grading, tumor size and Union for International Cancer Control (UICC) stage, as well as with liver inflammation and fibrosis stages. Methods: Hepatocyte BAMBI protein expression was assessed by immunohistochemistry in HCC tissues of 320 patients and non-tumor tissues of 51 patients. Results: In the HCC tissues of the whole cohort and sex-specific analysis, BAMBI protein was not related to T stage, vessel invasion, lymph node invasion, histologic grade, UICC stage and tumor size. Accordingly, BAMBI was not associated with overall survival, recurrence-free and metastasis-free survival. BAMBI protein levels in tumor and non-tumor tissues were not related to inflammation and fibrosis grade. BAMBI protein levels in HCC tissues and non-tumor tissues from HCC patients, which were analyzed by immunoblot in a small cohort and by immunohistochemistry in the tissues of patients described above, were similar. Notably, BAMBI protein was low-abundant in HCC tissues of hepatitis C virus (HCV) compared to hepatitis B virus (HBV)-infected patients with comparable disease severity. Immunoblot analysis revealed reduced BAMBI protein in non-tumor tissues of patients with HCV in comparison to patients with HBV and normal human liver tissues. Conclusions: In summary, this analysis showed that hepatocyte BAMBI protein levels of patients with HCC are related to HCV infection rather than the severity of the underlying liver disease and cancer staging. Full article
Show Figures

Figure 1

20 pages, 3455 KB  
Review
Taldefgrobep Alfa and the Phase 3 RESILIENT Trial in Spinal Muscular Atrophy
by Laurent Servais, Lindsey Lee Lair, Anne M. Connolly, Barry J. Byrne, Karen S. Chen, Vlad Coric, Irfan Qureshi, Susan Durham, Daniel J. Campbell, Grant Maclaine, Jackie Marin and Clifford Bechtold
Int. J. Mol. Sci. 2024, 25(19), 10273; https://doi.org/10.3390/ijms251910273 - 24 Sep 2024
Cited by 13 | Viewed by 6925
Abstract
Spinal muscular atrophy (SMA) is a rare, genetic neurodegenerative disorder caused by insufficient production of survival motor neuron (SMN) protein. Diminished SMN protein levels lead to motor neuron loss, causing muscle atrophy and weakness that impairs daily functioning and reduces quality of life. [...] Read more.
Spinal muscular atrophy (SMA) is a rare, genetic neurodegenerative disorder caused by insufficient production of survival motor neuron (SMN) protein. Diminished SMN protein levels lead to motor neuron loss, causing muscle atrophy and weakness that impairs daily functioning and reduces quality of life. SMN upregulators offer clinical improvements and increased survival in SMA patients, although significant unmet needs remain. Myostatin, a TGF-β superfamily signaling molecule that binds to the activin II receptor, negatively regulates muscle growth; myostatin inhibition is a promising therapeutic strategy for enhancing muscle. Combining myostatin inhibition with SMN upregulation, a comprehensive therapeutic strategy targeting the whole motor unit, offers promise in SMA. Taldefgrobep alfa is a novel, fully human recombinant protein that selectively binds to myostatin and competitively inhibits other ligands that signal through the activin II receptor. Given a robust scientific and clinical rationale and the favorable safety profile of taldefgrobep in patients with neuromuscular disease, the RESILIENT phase 3, randomized, placebo-controlled trial is investigating taldefgrobep as an adjunct to SMN upregulators in SMA (NCT05337553). This manuscript reviews the role of myostatin in muscle, explores the preclinical and clinical development of taldefgrobep and introduces the phase 3 RESILIENT trial of taldefgrobep in SMA. Full article
(This article belongs to the Special Issue Molecular Study and Treatment of Motor Neuron Diseases)
Show Figures

Figure 1

17 pages, 3194 KB  
Article
Lumican/Lumikine Promotes Healing of Corneal Epithelium Debridement by Upregulation of EGFR Ligand Expression via Noncanonical Smad-Independent TGFβ/TBRs Signaling
by Winston W. Y. Kao, Jianhua Zhang, Jhuwala Venkatakrishnan, Shao-Hsuan Chang, Yong Yuan, Osamu Yamanaka, Ying Xia, Tarsis F. Gesteira, Sudhir Verma, Vivien J. Coulson-Thomas and Chia-Yang Liu
Cells 2024, 13(19), 1599; https://doi.org/10.3390/cells13191599 - 24 Sep 2024
Cited by 2 | Viewed by 2503
Abstract
The synthetic peptide of lumican C-terminal 13 amino acids with the cysteine replaced by an alanine, hereafter referred to as lumikine (LumC13C-A: YEALRVANEVTLN), binds to TGFβ type I receptor/activin-like kinase5 (TBR1/ALK5) in the activated TGFβ receptor complex to promote corneal epithelial [...] Read more.
The synthetic peptide of lumican C-terminal 13 amino acids with the cysteine replaced by an alanine, hereafter referred to as lumikine (LumC13C-A: YEALRVANEVTLN), binds to TGFβ type I receptor/activin-like kinase5 (TBR1/ALK5) in the activated TGFβ receptor complex to promote corneal epithelial wound healing. The present study aimed to identify the minimum essential amino acid epitope necessary to exert the effects of lumikine via ALK5 and to determine the role of the Y (tyrosine) residue for promoting corneal epithelium wound healing. This study also aimed to determine the signaling pathway(s) triggered by lumican–ALK5 binding. For such, adult Lum knockout (Lum−/−) mice (~8–12 weeks old) were subjected to corneal epithelium debridement using an Agerbrush®. The injured eyes were treated with 10 µL eye drops containing 0.3 µM synthetic peptides designed based on the C-terminal region of lumican for 5–6 h. To unveil the downstream signaling pathways involved, inhibitors of the Alk5 and EGFR signaling pathways were co-administered or not. Corneas isolated from the experimental mice were subjected to whole-mount staining and imaged under a ZEISS Observer to determine the distance of epithelium migration. The expression of EGFR ligands was determined following a scratch assay with HTCE (human telomerase-immortalized cornea epithelial cells) in the presence or not of lumikine. Results indicated that shorter LumC-terminal peptides containing EVTLN and substitution of Y with F in lumikine abolishes its capability to promote epithelium migration indicating that Y and EVTLN are essential but insufficient for Lum activity. Lumikine activity is blocked by inhibitors of Alk5, EGFR, and MAPK signaling pathways, while EGF activity is only suppressed by EGFR and MAPK inhibitors. qRT-PCR of scratched HTCE cells cultures treated with lumikine showed upregulated expression of several EGFR ligands including epiregulin (EREG). Treatment with anti-EREG antibodies abolished the effects of lumikine in corneal epithelium debridement healing. The observations suggest that Lum/lumikine binds Alk5 and promotes the noncanonical Smad-independent TGFβ/TBRs signaling pathways during the healing of corneal epithelium debridement. Full article
(This article belongs to the Section Cell Signaling)
Show Figures

Figure 1

19 pages, 1749 KB  
Article
Exploring the Impact of Astaxanthin Supplementation in Conjunction with a 12-Week CrossFit Training Regimen on Selected Adipo-Myokines Levels in Obese Males
by Mohammad Ahmadi Moqaddam, Morteza Nemati, Marjan Mansouri Dara, Maha Hoteit, Zahra Sadek, Akbar Ramezani, Mahboubeh Khak Rand, Asieh Abbassi-Daloii, Zhaleh Pashaei, Abdullah Almaqhawi, Omid Razi, Kurt A. Escobar, Rashmi Supriya, Ayoub Saeidi and Hassane Zouhal
Nutrients 2024, 16(17), 2857; https://doi.org/10.3390/nu16172857 - 26 Aug 2024
Cited by 4 | Viewed by 4229
Abstract
Objective: Obesity is associated with an exacerbated metabolic condition that is mediated through impairing balance in the secretion of some adipo-myokines. Therefore, the objective of the present study was to explore the impact of astaxanthin supplementation in conjunction with a 12-week CrossFit training [...] Read more.
Objective: Obesity is associated with an exacerbated metabolic condition that is mediated through impairing balance in the secretion of some adipo-myokines. Therefore, the objective of the present study was to explore the impact of astaxanthin supplementation in conjunction with a 12-week CrossFit training regimen on some selected adipo-myokines, insulin insensitivity, and serum lipid levels in obese males. Material and Methods: This study is a randomized control trial design; 60 obese males were randomly divided into four groups of 15, including the control group (CG), supplement group (SG), training group (TG), and combined training and supplement group (TSG). The participants were subjected to 12 weeks of astaxanthin (AST) supplementation [20 mg/d capsule, once/d] or CrossFit training or a combination of both interventions. The training regimen comprised 36 sessions of CrossFit, each lasting 60 min, conducted three times per week. The metabolic indices, body composition, anthropometrical, cardio-respiratory, and also some plasma adipo-myokine factors, including decorin (DCN), activin A, myostatin (MST), transforming growth factor (TGF)-β1, and follistatin (FST), were examined 12 and 72 h before the initiation of the main interventional protocols, and then 72 h after the final session of the training protocol. Results: There was no significant difference in the baseline data between the groups (p > 0.05). There were significant interactions between group x time for DCN (η2 = 0.82), activin A (η2 = 0.50), FST (η2 = 0.92), MST (η2 = 0.75), and TGFB-1 (η2 = 0.67) (p < 0.001 for all the variables). Significantly changes showed for DCN in TSG compared to TG and SG and also TG compared to SG (p = 0.0001); for activin A in SG compared to TG (p = 0.01) and TSG (p = 0.002); for FST in SG compared to TG and TSG (p = 0.0001), also in TSG compared to TG (p = 0.0001); for MST in SG, TG, and TSG compared to CG (p = 0.0001) and also in TSG compared to SG (p = 0.0001) and TG (p = 0.001); for TGFB-1 in SG, TG, and TSG compared to CG (p = 0.0001) and also TSG compared to SG (p = 0.0001) and TG (p = 0.001). Conclusions: The 12-week CrossFit training concurrent with AST supplementation reduced anthropometric and metabolic factors and also serum lipid levels while producing positive changes in body composition and cardiovascular factors. Increased FST and DCN and reduced activin A, MST, and TGF-β1 were other affirmative responses to both interventions. Full article
Show Figures

Figure 1

10 pages, 1411 KB  
Communication
The Activin Branch Ligand Daw Regulates the Drosophila melanogaster Immune Response and Lipid Metabolism against the Heterorhabditis bacteriophora Serine Carboxypeptidase
by Sreeradha Mallick, Eric Kenney and Ioannis Eleftherianos
Int. J. Mol. Sci. 2024, 25(14), 7970; https://doi.org/10.3390/ijms25147970 - 21 Jul 2024
Cited by 2 | Viewed by 2107
Abstract
Despite impressive advances in the broad field of innate immunity, our understanding of the molecules and signaling pathways that control the host immune response to nematode infection remains incomplete. We have shown recently that Transforming Growth Factor-β (TGF-β) signaling in the fruit fly [...] Read more.
Despite impressive advances in the broad field of innate immunity, our understanding of the molecules and signaling pathways that control the host immune response to nematode infection remains incomplete. We have shown recently that Transforming Growth Factor-β (TGF-β) signaling in the fruit fly Drosophila melanogaster is activated by nematode infection and certain TGF-β superfamily members regulate the D. melanogaster anti-nematode immune response. Here, we investigate the effect of an entomopathogenic nematode infection factor on host TGF-β pathway regulation and immune function. We find that Heterorhabditis bacteriophora serine carboxypeptidase activates the Activin branch in D. melanogaster adults and the immune deficiency pathway in Activin-deficient flies, it affects hemocyte numbers and survival in flies deficient for Activin signaling, and causes increased intestinal steatosis in Activin-deficient flies. Thus, insights into the D. melanogaster signaling pathways and metabolic processes interacting with H. bacteriophora pathogenicity factors will be applicable to entomopathogenic nematode infection of important agricultural insect pests and vectors of disease. Full article
(This article belongs to the Special Issue Innate Immunity: New Insights into Genetic and Signaling Networks)
Show Figures

Figure 1

21 pages, 4111 KB  
Article
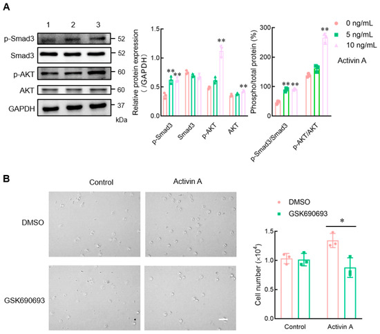
Activin A, a Novel Chemokine, Induces Mouse NK Cell Migration via AKT and Calcium Signaling
by Yunfeng Wang, Zhonghui Liu, Yan Qi, Jiandong Wu, Boyang Liu and Xueling Cui
Cells 2024, 13(9), 728; https://doi.org/10.3390/cells13090728 - 23 Apr 2024
Cited by 5 | Viewed by 2663
Abstract
Natural killer (NK) cells can migrate quickly to the tumor site to exert cytotoxic effects on tumors, and some chemokines, including CXCL8, CXCL10 or and CXCL12, can regulate the migration of NK cells. Activin A, a member of the transforming growth factor β [...] Read more.
Natural killer (NK) cells can migrate quickly to the tumor site to exert cytotoxic effects on tumors, and some chemokines, including CXCL8, CXCL10 or and CXCL12, can regulate the migration of NK cells. Activin A, a member of the transforming growth factor β (TGF-β) superfamily, is highly expressed in tumor tissues and involved in tumor development and immune cell activation. In this study, we focus on the effects of activin A on NK cell migration. In vitro, activin A induced NK cell migration and invasion, promoted cell polarization and inhibited cell adhesion. Moreover, activin A increased Ca2+, p-SMAD3 and p-AKT levels in NK cells. An AKT inhibitor and Ca2+ chelator partially blocked activin A-induced NK cell migration. In vivo, exogenous activin A increased tumor-infiltrating NK cells in NS-1 cell solid tumors and inhibited tumor growth, and blocking endogenous activin A with anti-activin A antibody reduced tumor-infiltrating NK cells in 4T-1 cell solid tumors. These results suggest that activin A induces NK cell migration through AKT signaling and calcium signaling and may enhance the antitumor effect of NK cells by increasing tumor-infiltrating NK cells. Full article
(This article belongs to the Section Cellular Immunology)
Show Figures

Figure 1

16 pages, 2866 KB  
Article
MicroRNA Expression Patterns Reveal a Role of the TGF-β Family Signaling in AML Chemo-Resistance
by Paula Reichelt, Stephan Bernhart, Franziska Wilke, Sebastian Schwind, Michael Cross, Uwe Platzbecker and Gerhard Behre
Cancers 2023, 15(20), 5086; https://doi.org/10.3390/cancers15205086 - 21 Oct 2023
Cited by 3 | Viewed by 2311
Abstract
Resistance to chemotherapy is ultimately responsible for the majority of AML-related deaths, making the identification of resistance pathways a high priority. Transcriptomics approaches can be used to identify genes regulated at the level of transcription or mRNA stability but miss microRNA-mediated changes in [...] Read more.
Resistance to chemotherapy is ultimately responsible for the majority of AML-related deaths, making the identification of resistance pathways a high priority. Transcriptomics approaches can be used to identify genes regulated at the level of transcription or mRNA stability but miss microRNA-mediated changes in translation, which are known to play a role in chemo-resistance. To address this, we compared miRNA profiles in paired chemo-sensitive and chemo-resistant subclones of HL60 cells and used a bioinformatics approach to predict affected pathways. From a total of 38 KEGG pathways implicated, TGF-β/activin family signaling was selected for further study. Chemo-resistant HL60 cells showed an increased TGF-β response but were not rendered chemo-sensitive by specific inhibitors. Differential pathway expression in primary AML samples was then investigated at the RNA level using publically available gene expression data in the TGCA database and by longitudinal analysis of pre- and post-resistance samples available from a limited number of patients. This confirmed differential expression and activity of the TGF-β family signaling pathway upon relapse and revealed that the expression of TGF-β and activin signaling genes at diagnosis was associated with overall survival. Our focus on a matched pair of cytarabine sensitive and resistant sublines to identify miRNAs that are associated specifically with resistance, coupled with the use of pathway analysis to rank predicted targets, has thus identified the activin/TGF-β signaling cascade as a potential target for overcoming resistance in AML. Full article
(This article belongs to the Special Issue New Approaches to Biology and Treatment of Acute Leukemia)
Show Figures

Graphical abstract

17 pages, 3475 KB  
Article
Menstrual Blood-Derived Stem Cell Paracrine Factors Possess Stimulatory Effects on Chondrogenesis In Vitro and Diminish the Degradation of Articular Cartilage during Osteoarthritis
by Ilona Uzieliene, Paulina Bialaglovyte, Rokas Miksiunas, Ignas Lebedis, Jolita Pachaleva, Raminta Vaiciuleviciute, Almira Ramanaviciene, Giedrius Kvederas and Eiva Bernotiene
Bioengineering 2023, 10(9), 1001; https://doi.org/10.3390/bioengineering10091001 - 24 Aug 2023
Cited by 5 | Viewed by 2478
Abstract
Articular cartilage is an avascular tissue with a limited capacity for self-regeneration, leading the tissue to osteoarthritis (OA). Mesenchymal stem cells (MSCs) are promising for cartilage tissue engineering, as they are capable of differentiating into chondrocyte-like cells and secreting a number of active [...] Read more.
Articular cartilage is an avascular tissue with a limited capacity for self-regeneration, leading the tissue to osteoarthritis (OA). Mesenchymal stem cells (MSCs) are promising for cartilage tissue engineering, as they are capable of differentiating into chondrocyte-like cells and secreting a number of active molecules that are important for cartilage extracellular matrix (ECM) synthesis. The aim of this study was to evaluate the potential of easily accessible menstrual blood-derived MSC (MenSC) paracrine factors in stimulating bone marrow MSC (BMMSCs) chondrogenic differentiation and to investigate their role in protecting cartilage from degradation in vitro. MenSCs and BMMSCs chondrogenic differentiation was induced using four different growth factors: TGF-β3, activin A, BMP-2, and IGF-1. The chondrogenic differentiation of BMMSCs was stimulated in co-cultures with MenSCs and cartilage explants co-cultured with MenSCs for 21 days. The chondrogenic capacity of BMMSCs was analyzed by the secretion of four growth factors and cartilage oligomeric matrix protein, as well as the release and synthesis of cartilage ECM proteins, and chondrogenic gene expression in cartilage explants. Our results suggest that MenSCs stimulate chondrogenic response in BMMSCs by secreting activin A and TGF-β3 and may have protective effects on cartilage tissue ECM by decreasing the release of GAGs, most likely through the modulation of activin A related molecular pathway. In conclusion, paracrine factors secreted by MenSCs may turn out to be a promising therapeutical approach for cartilage tissue protection and repair. Full article
(This article belongs to the Special Issue Osteoarthritis and Cartilage Tissue Repair)
Show Figures

Graphical abstract

Back to TopTop