Sign in to use this feature.

Years

Between: -

Subjects

remove_circle_outline
remove_circle_outline
remove_circle_outline
remove_circle_outline
remove_circle_outline

Journals

Article Types

Countries / Regions

Search Results (6)

Search Parameters:
Keywords = SCYL2

Order results
Result details
Results per page
Select all
Export citation of selected articles as:
15 pages, 2213 KB  
Case Report
Novel SCYL2 Mutations and Arthrogryposis Multiplex Congenita 4: Case Report and Review of the Literature
by Khaled Zamel, Abdulrahman Ahmed Al-Subaiey, Mohamed Alsabbagh, Abeer Fadda, Amira Saeed, Bruno Mourao Pacheco, Bernice Lo and Ruba Benini
Int. J. Mol. Sci. 2025, 26(7), 3079; https://doi.org/10.3390/ijms26073079 - 27 Mar 2025
Cited by 2 | Viewed by 1370
Abstract
SCY1 Like Pseudokinase 2 (SCYL2) is a protein that regulates secretory protein trafficking and plays a pivotal role in neurodevelopment by attenuating excitotoxicity. Neurogenic arthrogryposis due to SCYL2 mutations, also known as arthrogryposis multiplex congenita 4 (AMC4), is a rare condition that presents [...] Read more.
SCY1 Like Pseudokinase 2 (SCYL2) is a protein that regulates secretory protein trafficking and plays a pivotal role in neurodevelopment by attenuating excitotoxicity. Neurogenic arthrogryposis due to SCYL2 mutations, also known as arthrogryposis multiplex congenita 4 (AMC4), is a rare condition that presents with microcephaly, agenesis of the corpus callosum, optic atrophy, global developmental delay, and early lethality. We used whole-exome sequencing to identify pathogenic variants, DynaMut2 to determine the predicted effect on protein stability, and Western blot to investigate the effect on protein expression. We present two novel missense mutations in SCYL2 resulting in loss of function at the protein level in a pediatric case of AMC4, further highlighting the key role of SCYL2 in neuronal cell survival and healthy brain development. There is diversity in the pathological features among previously published cases of AMC4, most likely due to the nature of each mutation. This report summarizes the clinical data of all known patients with SCYL2 mutations. Full article
(This article belongs to the Special Issue Molecular Investigations in Neurodevelopmental Disorders)
Show Figures

Figure 1

16 pages, 2816 KB  
Article
OsSCYL2 is Involved in Regulating ABA Signaling-Mediated Seed Germination in Rice
by Minyan Xu, Wei Zhang, Yuhuan Jiao, Qing Yang, Meng Chen, Hu Cheng, Beijiu Cheng and Xin Zhang
Plants 2024, 13(8), 1088; https://doi.org/10.3390/plants13081088 - 12 Apr 2024
Cited by 3 | Viewed by 2843
Abstract
Seed germination represents a multifaceted biological process influenced by various intrinsic and extrinsic factors. In the present study, our investigation unveiled the regulatory role of OsSCYL2, a gene identified as a facilitator of seed germination in rice. Notably, the germination kinetics of [...] Read more.
Seed germination represents a multifaceted biological process influenced by various intrinsic and extrinsic factors. In the present study, our investigation unveiled the regulatory role of OsSCYL2, a gene identified as a facilitator of seed germination in rice. Notably, the germination kinetics of OsSCYL2-overexpressing seeds surpassed those of their wild-type counterparts, indicating the potency of OsSCYL2 in enhancing this developmental process. Moreover, qRT-PCR results showed that OsSCYL2 was consistently expressed throughout the germination process in rice. Exogenous application of ABA on seeds and seedlings underscored the sensitivity of OsSCYL2 to ABA during both seed germination initiation and post-germination growth phases. Transcriptomic profiling following OsSCYL2 overexpression revealed profound alterations in metabolic pathways, MAPK signaling cascades, and phytohormone-mediated signal transduction pathways, with 15 genes related to the ABA pathways exhibiting significant expression changes. Complementary in vivo and in vitro assays unveiled the physical interaction between OsSCYL2 and TOR, thereby implicating OsSCYL2 in the negative modulation of ABA-responsive genes and its consequential impact on seed germination dynamics. This study elucidated novel insights into the function of OsSCYL2 in regulating the germination process of rice seeds through the modulation of ABA signaling pathways, thereby enhancing the understanding of the functional significance of the SCYL protein family in plant physiological processes. Full article
Show Figures

Figure 1

15 pages, 5403 KB  
Article
Identification and Functional Characterization of ZmSCYL2 Involved in Phytosterol Accumulation in Plants
by Chenchen Zhang, Wanlu Ma, Minyan Xu, Tao Li, Guomin Han, Longjiang Gu, Meng Chen, Mengting Zhang, Beijiu Cheng and Xin Zhang
Int. J. Mol. Sci. 2023, 24(12), 10411; https://doi.org/10.3390/ijms241210411 - 20 Jun 2023
Cited by 6 | Viewed by 2625
Abstract
Phytosterols are natural active substances widely found in plants and play an important role in hypolipidemia, antioxidants, antitumor, immunomodulation, plant growth, and development. In this study, phytosterols were extracted and identified from the seed embryos of 244 maize inbred lines. Based on this, [...] Read more.
Phytosterols are natural active substances widely found in plants and play an important role in hypolipidemia, antioxidants, antitumor, immunomodulation, plant growth, and development. In this study, phytosterols were extracted and identified from the seed embryos of 244 maize inbred lines. Based on this, a genome-wide association study (GWAS) was used to predict the possible candidate genes responsible for phytosterol content; 9 SNPs and 32 candidate genes were detected, and ZmSCYL2 was identified to be associated with phytosterol accumulation. We initially confirmed its functions in transgenic Arabidopsis and found that mutation of ZmSCYL2 resulted in slow plant growth and a significant reduction in sterol content, while overexpression of ZmSCYL2 accelerated plant growth and significantly increased sterol content. These results were further confirmed in transgenic tobacco and suggest that ZmSCYL2 was closely related to plant growth; overexpression of ZmSCYL2 not only facilitated plant growth and development but also promoted the accumulation of phytosterols. Full article
(This article belongs to the Section Molecular Plant Sciences)
Show Figures

Figure 1

11 pages, 2615 KB  
Article
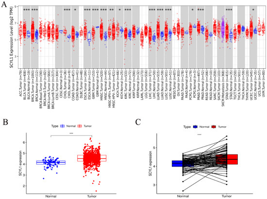
Overexpression of SCYL1 Is Associated with Progression of Breast Cancer
by Aiqin Sun, Xianyan Tian, Wannian Yang and Qiong Lin
Curr. Oncol. 2022, 29(10), 6922-6932; https://doi.org/10.3390/curroncol29100544 - 24 Sep 2022
Cited by 4 | Viewed by 3305
Abstract
SCYL1 is a pseudokinase and plays roles in cell division and gene transcription, nuclear/cytoplasmic shuttling of tRNA, protein glycosylation, and Golgi morphology. However, the role of SCYL1 in human breast cancer progression remains largely unknown. In this study, we determined expression of SCYL1 [...] Read more.
SCYL1 is a pseudokinase and plays roles in cell division and gene transcription, nuclear/cytoplasmic shuttling of tRNA, protein glycosylation, and Golgi morphology. However, the role of SCYL1 in human breast cancer progression remains largely unknown. In this study, we determined expression of SCYL1 in breast cancer by searching the Cancer Genome Atlas (TCGA) and Tumor Immunoassay Resource (TIMER) databases. Meanwhile, we collected breast tumor tissue samples from 247 cases and detected expression of SCYL1 in the tumors using the tissue microarray assay (TMA). Association of SCYL1 with prognosis of breast cancer was determined based on the PrognoScan database. The results have shown that SCYL1 is overexpressed in breast cancer, and the expression of SCYL1 is associated with poor clinical outcomes of breast cancer patients. Furthermore, knockdown of SCYL1 by shRNAs significantly inhibited the proliferation and migration of breast cancer cells. Taken together, our data suggest that SCYL1 is a biomarker for poor prognosis of breast cancer, has a promoting role in breast cancer progression, and is a potential target for breast cancer therapy. Full article
(This article belongs to the Section Breast Cancer)
Show Figures

Figure 1

12 pages, 906 KB  
Review
Rice Lesion Mimic Gene Cloning and Association Analysis for Disease Resistance
by Anpeng Zhang, Hongzhen Jiang, Huangwei Chu, Liming Cao and Jingguang Chen
Curr. Issues Mol. Biol. 2022, 44(5), 2350-2361; https://doi.org/10.3390/cimb44050160 - 22 May 2022
Cited by 15 | Viewed by 4731
Abstract
Lesion mimic mutants refer to a class of mutants that naturally form necrotic lesions similar to allergic reactions on leaves in the absence of significant stress or damage and without being harmed by pathogens. Mutations in most lesion mimic genes, such as OsACL-A2 [...] Read more.
Lesion mimic mutants refer to a class of mutants that naturally form necrotic lesions similar to allergic reactions on leaves in the absence of significant stress or damage and without being harmed by pathogens. Mutations in most lesion mimic genes, such as OsACL-A2 and OsSCYL2, can enhance mutants’ resistance to pathogens. Lesion mimic mutants are ideal materials for studying programmed cell death (PCD) and plant defense mechanisms. Studying the genes responsible for the rice disease-like phenotype is of great significance for understanding the disease resistance mechanism of rice. In this paper, the nomenclature, occurrence mechanism, genetic characteristics, regulatory pathways, and the research progress on the cloning and disease resistance of rice lesion mimic mutant genes were reviewed, in order to further analyze the various lesion mimic mutants of rice. The mechanism lays a theoretical foundation and provides a reference for rice breeding. Full article
(This article belongs to the Special Issue Functional Genomics and Comparative Genomics Analysis in Plants)
Show Figures

Figure 1

15 pages, 2263 KB  
Review
A Link between Intrahepatic Cholestasis and Genetic Variations in Intracellular Trafficking Regulators
by Qinghong Li, Yue Sun and Sven C. D. van IJzendoorn
Biology 2021, 10(2), 119; https://doi.org/10.3390/biology10020119 - 4 Feb 2021
Cited by 16 | Viewed by 5365
Abstract
Intrahepatic cholestasis is characterized by the accumulation of compounds in the serum that are normally secreted by hepatocytes into the bile. Genes associated with familial intrahepatic cholestasis (FIC) include ATP8B1 (FIC1), ABCB11 (FIC2), ABCB4 (FIC3), TJP2 (FIC4), NR1H4 (FIC5) and MYO5B (FIC6). With [...] Read more.
Intrahepatic cholestasis is characterized by the accumulation of compounds in the serum that are normally secreted by hepatocytes into the bile. Genes associated with familial intrahepatic cholestasis (FIC) include ATP8B1 (FIC1), ABCB11 (FIC2), ABCB4 (FIC3), TJP2 (FIC4), NR1H4 (FIC5) and MYO5B (FIC6). With advanced genome sequencing methodologies, additional mutated genes are rapidly identified in patients presenting with idiopathic FIC. Notably, several of these genes, VPS33B, VIPAS39, SCYL1, and AP1S1, together with MYO5B, are functionally associated with recycling endosomes and/or the Golgi apparatus. These are components of a complex process that controls the sorting and trafficking of proteins, including those involved in bile secretion. These gene variants therefore suggest that defects in intracellular trafficking take a prominent place in FIC. Here we review these FIC-associated trafficking genes and their variants, their contribution to biliary transporter and canalicular protein trafficking, and, when perturbed, to cholestatic liver disease. Published variants for each of these genes have been summarized in table format, providing a convenient reference for those who work in the intrahepatic cholestasis field. Full article
(This article belongs to the Section Medical Biology)
Show Figures

Figure 1

Back to TopTop