Sign in to use this feature.

Years

Between: -

Subjects

remove_circle_outline
remove_circle_outline
remove_circle_outline

Journals

Article Types

Countries / Regions

Search Results (4)

Search Parameters:
Keywords = Overlapping activity with m-AAA protease 1 (OMA1)

Order results
Result details
Results per page
Select all
Export citation of selected articles as:
13 pages, 726 KB  
Review
OMA1-Mediated Mitochondrial Dynamics Balance Organellar Homeostasis Upstream of Cellular Stress Responses
by Robert Gilkerson, Harpreet Kaur, Omar Carrillo and Isaiah Ramos
Int. J. Mol. Sci. 2024, 25(8), 4566; https://doi.org/10.3390/ijms25084566 - 22 Apr 2024
Cited by 9 | Viewed by 4135
Abstract
In response to cellular metabolic and signaling cues, the mitochondrial network employs distinct sets of membrane-shaping factors to dynamically modulate organellar structures through a balance of fission and fusion. While these organellar dynamics mediate mitochondrial structure/function homeostasis, they also directly impact critical cell-wide [...] Read more.
In response to cellular metabolic and signaling cues, the mitochondrial network employs distinct sets of membrane-shaping factors to dynamically modulate organellar structures through a balance of fission and fusion. While these organellar dynamics mediate mitochondrial structure/function homeostasis, they also directly impact critical cell-wide signaling pathways such as apoptosis, autophagy, and the integrated stress response (ISR). Mitochondrial fission is driven by the recruitment of the cytosolic dynamin-related protein-1 (DRP1), while fusion is carried out by mitofusins 1 and 2 (in the outer membrane) and optic atrophy-1 (OPA1) in the inner membrane. This dynamic balance is highly sensitive to cellular stress; when the transmembrane potential across the inner membrane (Δψm) is lost, fusion-active OPA1 is cleaved by the overlapping activity with m-AAA protease-1 (OMA1 metalloprotease, disrupting mitochondrial fusion and leaving dynamin-related protein-1 (DRP1)-mediated fission unopposed, thus causing the collapse of the mitochondrial network to a fragmented state. OMA1 is a unique regulator of stress-sensitive homeostatic mitochondrial balance, acting as a key upstream sensor capable of priming the cell for apoptosis, autophagy, or ISR signaling cascades. Recent evidence indicates that higher-order macromolecular associations within the mitochondrial inner membrane allow these specialized domains to mediate crucial organellar functionalities. Full article
(This article belongs to the Special Issue Mitochondria as a Cellular Hub in Neurological Disorders 2.0)
Show Figures

Figure 1

21 pages, 1510 KB  
Review
Mitochondrial Membrane Dynamics—Functional Positioning of OPA1
by Hakjoo Lee and Yisang Yoon
Antioxidants 2018, 7(12), 186; https://doi.org/10.3390/antiox7120186 - 8 Dec 2018
Cited by 53 | Viewed by 11955
Abstract
The maintenance of mitochondrial energetics requires the proper regulation of mitochondrial morphology, and vice versa. Mitochondrial dynamins control mitochondrial morphology by mediating fission and fusion. One of them, optic atrophy 1 (OPA1), is the mitochondrial inner membrane remodeling protein. OPA1 has a dual [...] Read more.
The maintenance of mitochondrial energetics requires the proper regulation of mitochondrial morphology, and vice versa. Mitochondrial dynamins control mitochondrial morphology by mediating fission and fusion. One of them, optic atrophy 1 (OPA1), is the mitochondrial inner membrane remodeling protein. OPA1 has a dual role in maintaining mitochondrial morphology and energetics through mediating inner membrane fusion and maintaining the cristae structure. OPA1 is expressed in multiple variant forms through alternative splicing and post-translational proteolytic cleavage, but the functional differences between these variants have not been completely understood. Recent studies generated new information regarding the role of OPA1 cleavage. In this review, we will first provide a brief overview of mitochondrial membrane dynamics by describing fission and fusion that are mediated by mitochondrial dynamins. The second part describes OPA1-mediated fusion and energetic maintenance, the role of OPA1 cleavage, and a new development in OPA1 function, in which we will provide new insight for what OPA1 does and what proteolytic cleavage of OPA1 is for. Full article
(This article belongs to the Special Issue Mitochondrial Shape Change in Physio-Pathology)
Show Figures

Figure 1

13 pages, 1573 KB  
Article
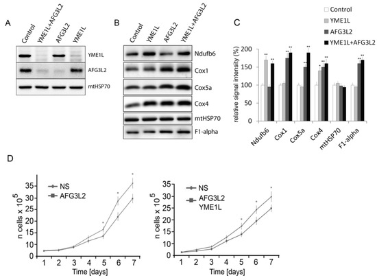
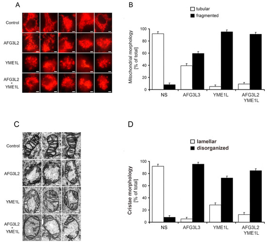
Loss of Mitochondrial AAA Proteases AFG3L2 and YME1L Impairs Mitochondrial Structure and Respiratory Chain Biogenesis
by Jana Cesnekova, Marie Rodinova, Hana Hansikova, Jiri Zeman and Lukas Stiburek
Int. J. Mol. Sci. 2018, 19(12), 3930; https://doi.org/10.3390/ijms19123930 - 7 Dec 2018
Cited by 34 | Viewed by 6489
Abstract
Mitochondrial protein quality control is crucial for the maintenance of correct mitochondrial homeostasis. It is ensured by several specific mitochondrial proteases located across the various mitochondrial subcompartments. Here, we focused on characterization of functional overlap and cooperativity of proteolytic subunits AFG3L2 (AFG3 Like [...] Read more.
Mitochondrial protein quality control is crucial for the maintenance of correct mitochondrial homeostasis. It is ensured by several specific mitochondrial proteases located across the various mitochondrial subcompartments. Here, we focused on characterization of functional overlap and cooperativity of proteolytic subunits AFG3L2 (AFG3 Like Matrix AAA Peptidase Subunit 2) and YME1L (YME1 like ATPase) of mitochondrial inner membrane AAA (ATPases Associated with diverse cellular Activities) complexes in the maintenance of mitochondrial structure and respiratory chain integrity. We demonstrate that loss of AFG3L2 and YME1L, both alone and in combination, results in diminished cell proliferation, fragmentation of mitochondrial reticulum, altered cristae morphogenesis, and defective respiratory chain biogenesis. The double AFG3L2/YME1L knockdown cells showed marked upregulation of OPA1 protein forms, with the most prominent increase in short OPA1 (optic atrophy 1). Loss of either protease led to marked elevation in OMA1 (OMA1 zinc metallopeptidase) (60 kDa) and severe reduction in the SPG7 (paraplegin) subunit of the m-AAA complex. Loss of the YME1L subunit led to an increased Drp1 level in mitochondrial fractions. While loss of YME1L impaired biogenesis and function of complex I, knockdown of AFG3L2 mainly affected the assembly and function of complex IV. Our results suggest cooperative and partly redundant functions of AFG3L2 and YME1L in the maintenance of mitochondrial structure and respiratory chain biogenesis and stress the importance of correct proteostasis for mitochondrial integrity. Full article
(This article belongs to the Section Biochemistry)
Show Figures

Figure 1

14 pages, 1042 KB  
Review
A Disturbance in the Force: Cellular Stress Sensing by the Mitochondrial Network
by Robert Gilkerson
Antioxidants 2018, 7(10), 126; https://doi.org/10.3390/antiox7100126 - 22 Sep 2018
Cited by 19 | Viewed by 7157
Abstract
As a highly dynamic organellar network, mitochondria are maintained as an organellar network by delicately balancing fission and fusion pathways. This homeostatic balance of organellar dynamics is increasingly revealed to play an integral role in sensing cellular stress stimuli. Mitochondrial fission/fusion balance is [...] Read more.
As a highly dynamic organellar network, mitochondria are maintained as an organellar network by delicately balancing fission and fusion pathways. This homeostatic balance of organellar dynamics is increasingly revealed to play an integral role in sensing cellular stress stimuli. Mitochondrial fission/fusion balance is highly sensitive to perturbations such as loss of bioenergetic function, oxidative stress, and other stimuli, with mechanistic contribution to subsequent cell-wide cascades including inflammation, autophagy, and apoptosis. The overlapping activity with m-AAA protease 1 (OMA1) metallopeptidase, a stress-sensitive modulator of mitochondrial fusion, and dynamin-related protein 1 (DRP1), a regulator of mitochondrial fission, are key factors that shape mitochondrial dynamics in response to various stimuli. As such, OMA1 and DRP1 are critical factors that mediate mitochondrial roles in cellular stress-response signaling. Here, we explore the current understanding and emerging questions in the role of mitochondrial dynamics in sensing cellular stress as a dynamic, responsive organellar network. Full article
(This article belongs to the Special Issue Mitochondrial Function in Health and Disease)
Show Figures

Figure 1

Back to TopTop