Due to scheduled maintenance work on our servers, there may be short service disruptions on this website between 11:00 and 12:00 CEST on March 28th.
Sign in to use this feature.

Years

Between: -

Subjects

remove_circle_outline
remove_circle_outline
remove_circle_outline
remove_circle_outline
remove_circle_outline
remove_circle_outline
remove_circle_outline

Journals

Article Types

Countries / Regions

remove_circle_outline
remove_circle_outline
remove_circle_outline
remove_circle_outline

Search Results (318)

Search Parameters:
Keywords = MASLD progression

Order results
Result details
Results per page
Select all
Export citation of selected articles as:
37 pages, 3778 KB  
Review
Periodontitis and Chronic Liver Disease: Mechanistic Insights Focusing on Porphyromonas gingivalis—A Narrative Review
by Yue Ying, Yuwei Nie, Jiahui Zhao, Qin Dong, Meixian Chen, Aijia Jiang, Nan Liu, Tong Xu, Junchao Liu, Yaping Pan, Li Lin and Dongmei Zhang
Microorganisms 2026, 14(4), 736; https://doi.org/10.3390/microorganisms14040736 - 26 Mar 2026
Abstract
Porphyromonas gingivalis (P. gingivalis), a keystone pathogen in periodontitis, has been increasingly implicated in compromising hepatic health and exacerbating the pathogenesis of liver diseases, including metabolic dysfunction-associated steatotic liver disease (MASLD), chronic hepatitis, and cirrhosis. Current studies have identified three well-established [...] Read more.
Porphyromonas gingivalis (P. gingivalis), a keystone pathogen in periodontitis, has been increasingly implicated in compromising hepatic health and exacerbating the pathogenesis of liver diseases, including metabolic dysfunction-associated steatotic liver disease (MASLD), chronic hepatitis, and cirrhosis. Current studies have identified three well-established pathways through which periodontitis contributes to chronic liver disease progression: systemic inflammatory responses, liver cells dysfunction, and gut microbiota dysbiosis. This review systematically elucidates the associations between periodontitis and chronic liver disorders, consolidates evidence on the canonical molecular mechanisms involved, and further proposes potential yet understudied pathways such as ferroptosis, immune evasion, and endothelial–mesenchymal transition (EndMT). By integrating these insights, this work aims to provide novel perspectives for mitigating the systemic adverse effects of periodontitis while offering a theoretical foundation for future research and clinical therapeutic strategies. Full article
(This article belongs to the Special Issue Oral Microbes and Human Health, Second Edition)
Show Figures

Figure 1

20 pages, 13290 KB  
Article
NGR1 Ameliorates Hepatocyte Steatosis and Mitochondrial Dysfunction Associated with the Restoration of NDUFS2
by Min Liu, Dongsheng Liu, Qian Zhang, Rui Zhang, Jiye Aa, Guangji Wang and Yuan Xie
Pharmaceuticals 2026, 19(4), 524; https://doi.org/10.3390/ph19040524 - 24 Mar 2026
Viewed by 101
Abstract
Background: Metabolic disorder-associated fatty liver disease (MASLD) is closely related to obesity and type 2 diabetes. Its pathogenesis involves many factors, including mitochondrial dysfunction, endoplasmic reticulum stress and intestinal flora disorders. Notoginsenoside R1 (NGR1) is a key bioactive component of Panax notoginseng. [...] Read more.
Background: Metabolic disorder-associated fatty liver disease (MASLD) is closely related to obesity and type 2 diabetes. Its pathogenesis involves many factors, including mitochondrial dysfunction, endoplasmic reticulum stress and intestinal flora disorders. Notoginsenoside R1 (NGR1) is a key bioactive component of Panax notoginseng. The purpose of this study was to investigate the therapeutic effect of notoginsenoside R1 (NGR1) on metabolic disorder-associated steatohepatitis (MASH) and its potential mechanism. Methods: Mice were fed a choline-deficient, L-amino acid-defined high-fat diet (CDAHFD) for 6 weeks and received NGR1 (50/100 mg/kg/day) in the last 3 weeks. The role of NGR1 was evaluated by developing metabolomics, proteomics and functional analysis. In addition, the effects of NGR1 on lipid droplet content, mitochondrial function and fatty acid oxidation in hepatocytes were also verified. Results: NGR1 improved MASH progression in CDAHFD-fed mice, significantly reduced liver triglyceride content from 31.2 ± 5.1 mmol/g to 20.5 ± 4.8 mg/g (p < 0.001), free fatty acid from 0.12 ± 0.03 mmol/g prot to 0.06 ± 0.028 mg/g (p < 0.001), TNF-α (p < 0.01), IL-1β (p < 0.001), α-SMA (p < 0.05) and Collagen1A1 levels (p < 0.01), as well as serum ALT and AST concentrations (p < 0.001), and alleviated hepatomegaly and lipid droplet accumulation. Metabolomics and proteomics analysis showed that NGR1 normalized liver metabolism in MASH mice and upregulated mitochondrial OXPHOS components, including NADH: ubiquinone oxidoreductase core subunit S2 (NDUFS2), and effectively reversed CDAHFD-induced mitochondrial dysfunction. Mitochondrial membrane potential and ATP production were restored. Conclusions: This study confirmed that NGR1 has significant therapeutic potential for MASH and improves mitochondrial function by upregulating NDUFS2. This study provides new insights for the future clinical treatment of MASH. Full article
(This article belongs to the Section Pharmacology)
Show Figures

Graphical abstract

49 pages, 1195 KB  
Review
Niacin Derivatives in MASLD: Metabolic and Therapeutic Insights
by Marina Idalia Rojo-López, Julia Niño-Narvión, Maria Antentas, Berta Fernández-Camins, Elizabeth Martínez-Rojo, Maria Poca, María Antonia Martínez-Sánchez, Bruno Ramos-Molina, Joana Rossell, Didac Mauricio and Josep Julve
Nutrients 2026, 18(6), 996; https://doi.org/10.3390/nu18060996 - 20 Mar 2026
Viewed by 381
Abstract
Metabolic dysfunction-associated steatotic liver disease (MASLD) is becoming increasingly prevalent worldwide, particularly among individuals with obesity and type 2 diabetes (T2D). MASLD remains potentially reversible in the early phases but, without timely intervention, it can progress to metabolic dysfunction-associated steatohepatitis (MASH) and hepatic [...] Read more.
Metabolic dysfunction-associated steatotic liver disease (MASLD) is becoming increasingly prevalent worldwide, particularly among individuals with obesity and type 2 diabetes (T2D). MASLD remains potentially reversible in the early phases but, without timely intervention, it can progress to metabolic dysfunction-associated steatohepatitis (MASH) and hepatic fibrosis, which in turn may advance to cirrhosis and hepatocellular carcinoma over time. With no pharmacological treatments specifically indicated for MASLD, current therapeutic strategies include lifestyle modifications, including dietary modifications. Niacin and its molecular derivatives (collectively belonging to the vitamin B3 group) play a central role in metabolic processes, especially through their involvement in the biosynthesis of the oxidized form of nicotinamide adenine dinucleotide (NAD+). A growing body of preclinical evidence suggests that reduced NAD+ levels are a hallmark of MASLD, and that NAD+ precursors may help attenuate disease progression through multiple mechanisms, including sirtuin 1 (SIRT1)-mediated inhibition of hepatic lipogenesis. Although these findings from experimental models suggest a potential role for niacin and related molecular derivatives as a modulators of MASLD-related pathways, evidence from human studies remains limited and inconsistent. For instance, interventional studies evaluating niacin or molecular derivatives supplementation have reported variable findings, with several trials showing limited meaningful benefits on MASLD-related outcomes. Consequently, further well-designed, controlled trials are needed to clarify therapeutic efficacy, dose–response relationship, and the feasibility of integrating niacin derivatives into dietary or therapeutic strategies aimed at reducing liver fat and improving adverse metabolic outcomes. This review aims to (i) summarize mechanistic insights on the role of niacin as a source of NAD+ on experimental MASLD and (ii) critically evaluate the available human evidence on the effect of supplemental niacin and derivatives in the prevention of MASLD development and its progression to MASH and fibrosis. Full article
Show Figures

Figure 1

13 pages, 4179 KB  
Article
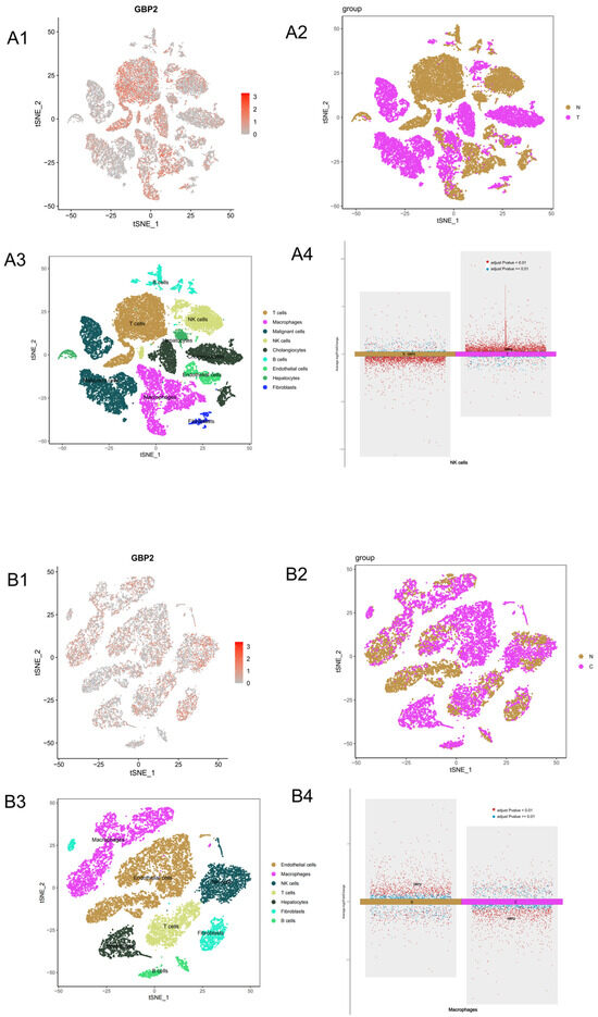
Causal Effects of a Hepatic Senescence Gene Set on MASLD Fibrosis: A Mendelian Randomization Study and Quercetin Molecular Docking Analysis
by Zhengwen Li, Yongzuo Li, Tianqing Jiang, Yue Wang and Zhengyou He
Biomedicines 2026, 14(3), 701; https://doi.org/10.3390/biomedicines14030701 - 17 Mar 2026
Viewed by 294
Abstract
Background: The senescence-associated hepatic gene set (SHGS) is critical in metabolic-dysfunction-associated steatotic liver disease (MASLD) progression. However, causal links between SHGS genes and liver diseases remain unclear. Methods: Mendelian randomization (MR) was used to explore causal relationships between SHGS genes and liver diseases. [...] Read more.
Background: The senescence-associated hepatic gene set (SHGS) is critical in metabolic-dysfunction-associated steatotic liver disease (MASLD) progression. However, causal links between SHGS genes and liver diseases remain unclear. Methods: Mendelian randomization (MR) was used to explore causal relationships between SHGS genes and liver diseases. Immune infiltration of key genes was analyzed using the CIBERSORT algorithm with GEO database data, validated by single-cell RNA sequencing (scRNA-seq). Virtual docking assessed quercetin’s potential to modulate SHGS proteins and mitigate liver aging. Results: MR analysis identified elevated GBP2 expression as a risk factor for liver fibrosis (OR = 1.904, p = 0.028) but protective against cholangiocarcinoma (OR = 0.548, p = 0.001). Immune profiling and scRNA-seq revealed GBP2’s negative correlation with macrophages in fibrosis and positive correlations with T and NK cells in cholangiocarcinoma. Molecular docking suggested that quercetin indirectly suppresses GBP2 via IRF1, potentially attenuating liver aging. Conclusions: GBP2 might modulate hepatic fibrosis and cholangiocarcinoma. Quercetin may exert antifibrotic effects by indirectly modulating GBP2. Full article
(This article belongs to the Section Cancer Biology and Oncology)
Show Figures

Figure 1

15 pages, 3727 KB  
Article
Chronic TBPH Exposure Drives the Transition from Steatosis to Hepatic Fibrosis via Lipid Droplet Dysregulation in Zebrafish
by Yiming Liu, Dingxi Pan, Mingying Li and Wei Guo
Biology 2026, 15(6), 463; https://doi.org/10.3390/biology15060463 - 13 Mar 2026
Viewed by 246
Abstract
Bis(2-ethylhexyl)-2,3,4,5-tetrabromophthalate (TBPH) is a widely used novel flame retardant and an emerging ubiquitous environmental contaminant. While acute exposure disrupts lipid signaling, the long-term consequences of TBPH exposure on the progression of metabolic dysfunction-associated steatotic liver disease (MASLD) remain poorly understood. This study aimed [...] Read more.
Bis(2-ethylhexyl)-2,3,4,5-tetrabromophthalate (TBPH) is a widely used novel flame retardant and an emerging ubiquitous environmental contaminant. While acute exposure disrupts lipid signaling, the long-term consequences of TBPH exposure on the progression of metabolic dysfunction-associated steatotic liver disease (MASLD) remain poorly understood. This study aimed to elucidate the chronic hepatotoxic effects of TBPH and the underlying molecular mechanisms. Adult zebrafish were exposed to environmentally relevant concentrations of TBPH for 6 weeks. Hepatic damage was assessed using histological examination, biochemical assays, and integrated proteomic and transcriptomic profiling. In vitro assays using HepG2 cells were conducted to validate cellular mechanisms of lipid droplet (LD) dynamics. Chronic TBPH exposure induced severe macrovesicular steatosis and significant hepatic fibrosis in zebrafish. Transcriptional analysis revealed that TBPH activated both lipid synthesis and fatty acid oxidation. In vitro results confirmed that TBPH stimulated DGAT2-mediated triglyceride synthesis and promoted LD expansion via ER-LD co-localization. Proteomic analysis identified a microfibril-associated protein 4 (Mfap4) associated with extracellular matrix remodeling and fibrosis. These findings demonstrate that chronic TBPH exposure acts as a potent metabolic disruptor, driving a pathological cascade from steatosis to fibrosis. This study provides a comprehensive adverse outcome pathway for TBPH-induced hepatotoxicity, highlighting its potential role in the etiology of metabolic dysfunction-associated steatohepatitis. Full article
(This article belongs to the Section Toxicology)
Show Figures

Figure 1

31 pages, 1320 KB  
Review
Vitamin D and Metabolic Dysfunction-Associated Steatotic Liver Disease: Molecular Mechanisms and Clinical Implications—A Narrative Review
by Héctor Fuentes-Barría, Raúl Aguilera-Eguía, Miguel Alarcón-Rivera, Lisse Angarita-Davila and Cherie Flores-Fernández
Int. J. Mol. Sci. 2026, 27(6), 2532; https://doi.org/10.3390/ijms27062532 - 10 Mar 2026
Viewed by 406
Abstract
Vitamin D has been extensively investigated for its role in Metabolic Dysfunction-Associated Steatotic Liver Disease (MASLD), a chronic condition characterized by hepatic steatosis, insulin resistance, inflammation, and metabolic dysregulation. This review examines the molecular mechanisms through which vitamin D influences liver metabolism, insulin [...] Read more.
Vitamin D has been extensively investigated for its role in Metabolic Dysfunction-Associated Steatotic Liver Disease (MASLD), a chronic condition characterized by hepatic steatosis, insulin resistance, inflammation, and metabolic dysregulation. This review examines the molecular mechanisms through which vitamin D influences liver metabolism, insulin signaling, lipid accumulation, and inflammatory pathways while evaluating its potential clinical applications in MASLD management. In its active form, 1,25-dihydroxyvitamin D3, vitamin D modulates hepatocyte function by reducing proinflammatory cytokines, enhancing insulin sensitivity, activating AMPK signaling, inhibiting mTOR pathways, and regulating lipid homeostasis. These effects contribute to decreased hepatic fat deposition and improved metabolic profiles, which are key in MASLD progression. Evidence also suggests that vitamin D supplementation may improve liver enzymes, insulin resistance, and lipid parameters in patients with MASLD, although responses vary depending on dosage, baseline vitamin D status, and patient characteristics. Despite promising findings, inconsistencies in study design, measurement methods, and population differences underscore the need for standardized approaches and personalized strategies. In conclusion, vitamin D demonstrates complementary therapeutic potential in MASLD, highlighting research gaps related to optimal dosing, duration, and long-term outcomes. Future studies should integrate mechanistic insights with clinical trials to optimize vitamin D’s role in improving liver and metabolic health. Full article
(This article belongs to the Special Issue Vitamin D Signaling in Human Health and Diseases)
Show Figures

Figure 1

15 pages, 1064 KB  
Review
TM6SF2 in Hepatic Lipid Metabolism and Chronic Liver Disease
by Mustafa Al-Nakeb and Nils Haep
Livers 2026, 6(2), 17; https://doi.org/10.3390/livers6020017 - 5 Mar 2026
Viewed by 288
Abstract
Transmembrane 6 superfamily 2 (TM6SF2) was first described as a key regulator of hepatic lipid metabolism and lipoprotein secretion. Today, TM6SF2 is recognized to influence broader mechanisms in liver physiology and pathology. The protein has been linked to influence protein stability, very-low density [...] Read more.
Transmembrane 6 superfamily 2 (TM6SF2) was first described as a key regulator of hepatic lipid metabolism and lipoprotein secretion. Today, TM6SF2 is recognized to influence broader mechanisms in liver physiology and pathology. The protein has been linked to influence protein stability, very-low density lipoprotein (VLDL) assembly and secretion, hepatic lipid accumulation and development of Chronic liver disease (CLD). Furthermore, the TM6SF2 E167K variant has attracted scientific interest as it is associated with an increased risk of MASLD and other progressive liver diseases. This review provides an overview of the current knowledge of TM6SF2 and the E167K variant on hepatic lipid metabolism, VLDL mechanisms, protein interactions, CLD and antitumor immunity. Full article
Show Figures

Figure 1

17 pages, 750 KB  
Review
Peroxisome Proliferator-Activated Receptor β/δ: A Link Between Metabolism, Inflammation, and Fibrosis in Metabolic Dysfunction-Associated Steatotic Liver Disease
by Xavier Palomer, Jue-Rui Wang, Xiaoman Tang, Siyuan Wu, Ricardo Rodríguez-Calvo, Walter Wahli and Manuel Vázquez-Carrera
Cells 2026, 15(5), 464; https://doi.org/10.3390/cells15050464 - 5 Mar 2026
Viewed by 557
Abstract
Metabolic dysfunction-associated steatotic liver disease (MASLD) is considered a hepatic manifestation of insulin resistance and ranges from isolated steatosis to metabolic dysfunction-associated steatohepatitis (MASH). Hepatocyte ballooning, indicative of hepato-cellular damage, and liver inflammation, with or without fibrosis, are characteristic of MASH. Evidence shows [...] Read more.
Metabolic dysfunction-associated steatotic liver disease (MASLD) is considered a hepatic manifestation of insulin resistance and ranges from isolated steatosis to metabolic dysfunction-associated steatohepatitis (MASH). Hepatocyte ballooning, indicative of hepato-cellular damage, and liver inflammation, with or without fibrosis, are characteristic of MASH. Evidence shows that peroxisome proliferator-activated receptor β/δ (PPARβ/δ), expressed in the major liver cells (hepatocytes, Kupffer cells, cholangiocytes, and hepatic stellate cells), may help prevent the progression of MASLD by ameliorating insulin resistance, lipotoxicity, inflammation, and fibrosis. In this review, we summarize the molecular mechanisms by which PPARβ/δ attenuates the progression of MASLD and discuss future research perspectives. Full article
(This article belongs to the Special Issue The Role of PPARs in Disease - Volume IV)
Show Figures

Figure 1

19 pages, 1388 KB  
Review
Exercise as a Molecular Therapeutic Tool in MASLD: From Signaling Pathways to Clinical Translation—A Narrative Review
by Héctor Fuentes-Barría, Raúl Aguilera-Eguía, Cherie Flores-Fernández, Lissé Angarita-Davila and Miguel Alarcón-Rivera
Biomedicines 2026, 14(3), 577; https://doi.org/10.3390/biomedicines14030577 - 4 Mar 2026
Viewed by 574
Abstract
Physical exercise is a potent non-pharmacological strategy for the prevention and management of Metabolic dysfunction—associated steatotic liver disease (MASLD), a multifactorial disorder characterized by hepatic lipid accumulation, insulin resistance, oxidative stress, and chronic inflammation. Emerging evidence demonstrates that the benefits of exercise extend [...] Read more.
Physical exercise is a potent non-pharmacological strategy for the prevention and management of Metabolic dysfunction—associated steatotic liver disease (MASLD), a multifactorial disorder characterized by hepatic lipid accumulation, insulin resistance, oxidative stress, and chronic inflammation. Emerging evidence demonstrates that the benefits of exercise extend beyond caloric expenditure and are largely mediated by coordinated molecular and cellular adaptations within the liver and peripheral tissues. This review synthesizes current knowledge on the mechanisms through which exercise modulates MASLD pathophysiology, emphasizing intracellular signaling pathways, mitochondrial remodeling, antioxidant defenses, and myokine-driven muscle–liver crosstalk. Exercise induces acute and chronic activation of pathways such as AMPK, PGC-1α, Nrf2, and Akt, resulting in enhanced mitochondrial biogenesis, improved fatty acid oxidation, restored insulin signaling, and reduced inflammatory and oxidative stress. Repeated skeletal muscle contraction stimulates the release of myokines—including irisin, IL-6, and FGF21—that act through endocrine and paracrine routes to regulate hepatic lipid metabolism, promote systemic metabolic flexibility, and attenuate disease progression. Epigenetic modifications and exercise-responsive microRNAs further contribute to long-term hepatic metabolic reprogramming. Collectively, these molecular adaptations position exercise as a systemic, disease-modifying stimulus capable of restoring hepatic homeostasis, slowing the transition from steatosis to NASH and fibrosis, and improving long-term metabolic health. Understanding these mechanisms provides a foundation for developing targeted, personalized exercise-based interventions in the clinical management of MASLD. Full article
Show Figures

Figure 1

21 pages, 775 KB  
Review
Advances in the Pharmacologic Management of MASLD
by Savita Madhankumar and Arif Asma
Gastroenterol. Insights 2026, 17(1), 17; https://doi.org/10.3390/gastroent17010017 - 3 Mar 2026
Viewed by 366
Abstract
Metabolic dysfunction-associated steatotic liver disease (MASLD) and its inflammatory subtype metabolic dysfunction-associated steatohepatitis (MASH) are now the most common types of chronic liver disease worldwide and major contributors to cirrhosis, hepatocellular carcinoma, and liver transplantation. The disease develops from systemic metabolic dysfunction, including [...] Read more.
Metabolic dysfunction-associated steatotic liver disease (MASLD) and its inflammatory subtype metabolic dysfunction-associated steatohepatitis (MASH) are now the most common types of chronic liver disease worldwide and major contributors to cirrhosis, hepatocellular carcinoma, and liver transplantation. The disease develops from systemic metabolic dysfunction, including obesity, insulin resistance, and dyslipidemia. These factors increase hepatic fatty acid influx and de novo lipogenesis, driving steatosis, inflammation, and progressive fibrosis. Lifestyle modification is the foundation of treatment. Even modest weight loss can improve steatosis and inflammatory activity, although long-term adherence is often limited. These challenges have accelerated interest in targeted pharmacologic therapy. Thyroid hormone receptor beta agonists such as resmetirom reduce hepatic fat, improve lipid parameters, and show histologic benefit. Peroxisome proliferator activated receptor (PPAR) agents have progressed from single isoform approaches to pan-PPAR activation. Lanifibranor has demonstrated dose-dependent improvements in steatosis, activity, and fibrosis and has achieved key regulatory endpoints. Additional metabolic therapies, including glucagon-like peptide-1 receptor agonists (GLP-1 RAs), offer complementary benefits for weight, insulin sensitivity, and liver inflammation. These emerging options represent a promising shift toward disease modifying treatment for MASLD. Full article
(This article belongs to the Special Issue Advances in the Management of Gastrointestinal and Liver Diseases)
Show Figures

Figure 1

20 pages, 590 KB  
Review
GLP-1 RAs for Treating Metabolic Dysfunction-Associated Steatosis Liver Disease: From GLP-1 Discovery to FDA Approval: A Comprehensive Narrative Review
by Olfa Khalifa and Abdelilah Arredouani
Pharmaceuticals 2026, 19(3), 408; https://doi.org/10.3390/ph19030408 - 1 Mar 2026
Viewed by 783
Abstract
Background: Metabolic dysfunction-associated steatosis liver disease (MASLD), formerly termed nonalcoholic fatty liver disease (NAFLD), has emerged as the most prevalent cause of chronic liver disease worldwide. For decades, the absence of approved pharmacological therapies has hindered effective clinical management, leaving lifestyle modification and [...] Read more.
Background: Metabolic dysfunction-associated steatosis liver disease (MASLD), formerly termed nonalcoholic fatty liver disease (NAFLD), has emerged as the most prevalent cause of chronic liver disease worldwide. For decades, the absence of approved pharmacological therapies has hindered effective clinical management, leaving lifestyle modification and sustained weight reduction as the only recommended interventions. Yet, achieving and maintaining clinically meaningful weight loss remains an enduring challenge for most patients. Glucagon-like peptide-1 receptor agonists (GLP-1RAs), originally established as cornerstone therapies for type 2 diabetes (T2D) and obesity, have recently gained FDA approval for MASLD. Extensive mechanistic, preclinical, and clinical evidence demonstrates their ability to reduce hepatic steatosis, attenuate inflammatory pathways, and impede disease progression, establishing GLP-1RAs as the first pharmacological class with robust, multi-level efficacy in MASLD. Scope of review: This review synthesizes the evidence-based knowledge that led to the approval of GLP-1RAs for MASLD management. Integrating findings from (A) in vitro hepatocellular and multicellular models, (B) established animal models of steatosis-induced liver injury, and (C) clinical trials in patients with MASLD and its inflammatory subtype. We also discuss current limitations, unresolved questions, and future research priorities to optimize the therapeutic potential of GLP-1RAs in MASLD. Full article
(This article belongs to the Section Pharmacology)
Show Figures

Figure 1

21 pages, 5532 KB  
Article
Effects of Melatonin and Akkermansia muciniphila on the Gut-Liver Axis in a MASLD-Associated Liver Fibrosis Model: An Integrative Multi-Omic Approach
by Alba González-Robles, Beatriz San Miguel, Sara Román-Sagüillo, María Juárez-Fernández, José L. Mauriz, Susana Martínez-Flórez, Esther Nistal, María Victoria García-Mediavilla and Sonia Sánchez-Campos
Antioxidants 2026, 15(3), 306; https://doi.org/10.3390/antiox15030306 - 28 Feb 2026
Viewed by 521
Abstract
Metabolic dysfunction-associated steatotic liver disease (MASLD) is the most common cause of chronic liver disease worldwide. Fibrosis is the main prognostic factor and the last reversible stage before cirrhosis, yet therapeutic options remain limited. Given the strong contribution of gut dysbiosis to MASLD [...] Read more.
Metabolic dysfunction-associated steatotic liver disease (MASLD) is the most common cause of chronic liver disease worldwide. Fibrosis is the main prognostic factor and the last reversible stage before cirrhosis, yet therapeutic options remain limited. Given the strong contribution of gut dysbiosis to MASLD progression, strategies targeting the gut microbiota are of growing interest. This study aims to evaluate the effect of melatonin, a well-known antioxidant, anti-inflammatory and antifibrotic compound, and Akkermansia muciniphila, a next-generation probiotic, on an MASLD-associated liver fibrosis model. Eight-week-old C57BL/6J mice were fed a control or Western diet supplemented with fructose and intraperitoneal CCl4 to induce liver fibrosis. After eight weeks, the animals received either no intervention, melatonin, A. muciniphila, or both for four weeks. Serum biochemistry, liver histology and gut and liver gene expression were evaluated and multi-omic analyses were performed, including gut microbiota profiling and faecal metabolomics. Statistical analyses assessed intergroup differences and correlations across datasets. Both interventions partially restored gut microbiota composition and functionality and modulated hepatic and intestinal gene expression. Melatonin and A. muciniphila exerted protective effects against MASLD-associated fibrosis, which supports their potential as adjunctive therapeutic strategies to mitigate liver injury through modulation of the gut–liver axis. Full article
Show Figures

Graphical abstract

19 pages, 5335 KB  
Article
Mazdutide Ameliorates Metabolic Dysfunction-Associated Steatotic Liver Disease by Modulating Endoplasmic Reticulum Stress, Improving Lipid Metabolism and Alleviating Inflammation
by Liangyu Gan, Lengxin Duan and Xueyi Zheng
Pharmaceuticals 2026, 19(3), 371; https://doi.org/10.3390/ph19030371 - 26 Feb 2026
Viewed by 462
Abstract
Background: Metabolic Dysfunction-Associated Steatotic Liver Disease (MASLD) is the most prevalent chronic liver disorder globally. Mazdutide has shown clinical benefits in weight management and metabolic regulation, indicating its potential as a therapeutic agent for MASLD. This study aimed to investigate the efficacy and [...] Read more.
Background: Metabolic Dysfunction-Associated Steatotic Liver Disease (MASLD) is the most prevalent chronic liver disorder globally. Mazdutide has shown clinical benefits in weight management and metabolic regulation, indicating its potential as a therapeutic agent for MASLD. This study aimed to investigate the efficacy and mechanism of action of Mazdutide against early-stage MASLD. Methods: A MASLD mouse model was induced by a 12-week high-fat diet, followed by a 4-week treatment with subcutaneous Mazdutide (100, 200, or 400 μg/kg). In vitro, a cellular MASLD model was established by treating hepatocytes with 1 mM free fatty acids for 24 h, followed by co-treatment with Mazdutide (10, 20, or 50 nM) or the endoplasmic reticulum (ER) stress inhibitor 4-phenylbutyric acid (4-PBA). Serum and hepatic lipid profiles, liver injury markers, and pro-inflammatory cytokines were quantified. Liver histopathology was assessed by hematoxylin and eosin and Oil Red O staining. Protein expression related to ER stress, inflammation, and lipid metabolism was analyzed by immunohistochemistry and Western blot. Results: Compared with the MASLD model group, Mazdutide treatment significantly ameliorated systemic and hepatic lipid metabolism disorders, reduced liver injury markers and hepatic steatosis, and mitigated inflammation and oxidative stress in MASLD mice and hepatocytes (p < 0.05). Mechanistically, Mazdutide alleviated ER stress by modulating the protein kinase R-like endoplasmic reticulum kinase (PERK) pathway, suppressed the nuclear Factor kappa B (NF-κB)-mediated inflammatory response, and downregulated the expression of key lipogenic regulators including sterol regulatory element-binding protein 1 (SREBP-1), CCAAT/enhancer-binding protein beta (C/EBPβ), and peroxisome proliferator-activated receptor gamma (PPARγ) in both models (p < 0.05). Conclusions: Our findings demonstrate that Mazdutide alleviates hepatic ER stress in MASLD, suppresses inflammatory responses and improved lipid metabolism, which ultimately attenuates disease progression. Full article
(This article belongs to the Section Biopharmaceuticals)
Show Figures

Figure 1

33 pages, 3004 KB  
Review
A Global Perspective on Metabolic Dysfunction-Associated Steatotic Liver Disease: From Molecular Mechanisms to Therapeutic Strategy Innovation
by Yanhao Qiu, Juan Carlos Laguna, Marta Alegret and Laia Vilà
Nutrients 2026, 18(4), 679; https://doi.org/10.3390/nu18040679 - 19 Feb 2026
Viewed by 958
Abstract
Metabolic Dysfunction-Associated Steatotic Liver Disease (MASLD) is a prevalent global health issue driven by metabolic syndrome, with cardiovascular disease being the leading cause of mortality. This review synthesizes current knowledge on its multifactorial pathogenesis, the impact of sexual dimorphism, and key experimental models. [...] Read more.
Metabolic Dysfunction-Associated Steatotic Liver Disease (MASLD) is a prevalent global health issue driven by metabolic syndrome, with cardiovascular disease being the leading cause of mortality. This review synthesizes current knowledge on its multifactorial pathogenesis, the impact of sexual dimorphism, and key experimental models. The progression of MASLD involves interconnected pathways including dysregulated de novo lipogenesis, insulin resistance, mitochondrial dysfunction, gut dysbiosis, ferroptosis, and genetic and epigenetic predispositions. These mechanisms not only promote hepatic injury but also accelerate atherosclerosis. Notably, MASLD exhibits significant sexual dimorphism, influenced by physiological differences, sex hormones, genetic factors, and the microbiome. The study of these complex processes relies mostly on dietary-induced animal models, particularly in rats, which effectively recapitulate features of the human disease. Given the multifaceted nature of MASLD, the therapeutic focus is shifting from monotherapies to combination or dual-target strategies. To enable this transition, refinement of preclinical models is essential to better understand and target this complex disorder. Full article
(This article belongs to the Special Issue Dietary Patterns, Lipid Metabolism and Fatty Liver Disease)
Show Figures

Graphical abstract

20 pages, 692 KB  
Review
From Childhood to Old Age: Current Knowledge and Practical Approaches to Metabolic Dysfunction-Associated Steatotic Liver Disease
by Iwona Gorczyca-Głowacka, Michał Tarnowski, Anna Zmelonek-Znamirowska and Przemysław Wolak
J. Clin. Med. 2026, 15(4), 1536; https://doi.org/10.3390/jcm15041536 - 15 Feb 2026
Viewed by 614
Abstract
Background: Metabolic dysfunction-associated steatotic liver disease (MASLD) is one of the most common chronic liver diseases across all age groups. Methods: This review synthesizes the current evidence from landmark studies on the risk factors, diagnosis, and management of MASLD in pediatric, [...] Read more.
Background: Metabolic dysfunction-associated steatotic liver disease (MASLD) is one of the most common chronic liver diseases across all age groups. Methods: This review synthesizes the current evidence from landmark studies on the risk factors, diagnosis, and management of MASLD in pediatric, adult, and particularly elderly patients. Results: Based on the current data, we demonstrated that the prevalence of MASLD increases with age from childhood to middle adulthood, whereas, in elderly individuals, there is no further age-related increase observed. In the pathogenesis of the disease, familial and prenatal factors predominate in the youngest patients, while metabolic factors are the main contributors in adults. However, obesity remains the most significant risk factor for MASLD across all age groups. Therefore, systematic screening for MASLD should be strongly recommended in individuals with obesity. Laboratory parameters indicating an increased risk of MASLD are primarily recommended in screening regimens for children and adults; however, in elderly patients, these parameters may remain within normal ranges due to the long-standing disease course and progression toward fibrosis. On the basis of current studies and guidelines, we showed that lifestyle modification, including dietary changes and increased physical activity, is the cornerstone of treatment across all age groups. Nevertheless, non-pharmacological interventions have limitations in pediatric and elderly populations and are implemented less effectively in these groups than in middle-aged patients. Conclusions: The early identification of high-risk patients and implementation of multidisciplinary, age-targeted metabolic prevention strategies are essential to prevent MASLD progression and its non-liver complications. Full article
(This article belongs to the Section Gastroenterology & Hepatopancreatobiliary Medicine)
Show Figures

Figure 1

Back to TopTop