Chronic TBPH Exposure Drives the Transition from Steatosis to Hepatic Fibrosis via Lipid Droplet Dysregulation in Zebrafish
Simple Summary
Abstract
1. Introduction
2. Materials and Methods
2.1. Chemicals
2.2. Zebrafish Maintenance and Experimental Design
2.3. Histopathological Analysis
2.4. Cell Culture
2.5. Quantitative Real-Time PCR (qRT-PCR) Assays
2.6. Liver Proteome Analysis
2.7. Statistical Analyses
3. Results
3.1. TBPH Exposure Unbalances the Homeostasis in Zebrafish Liver
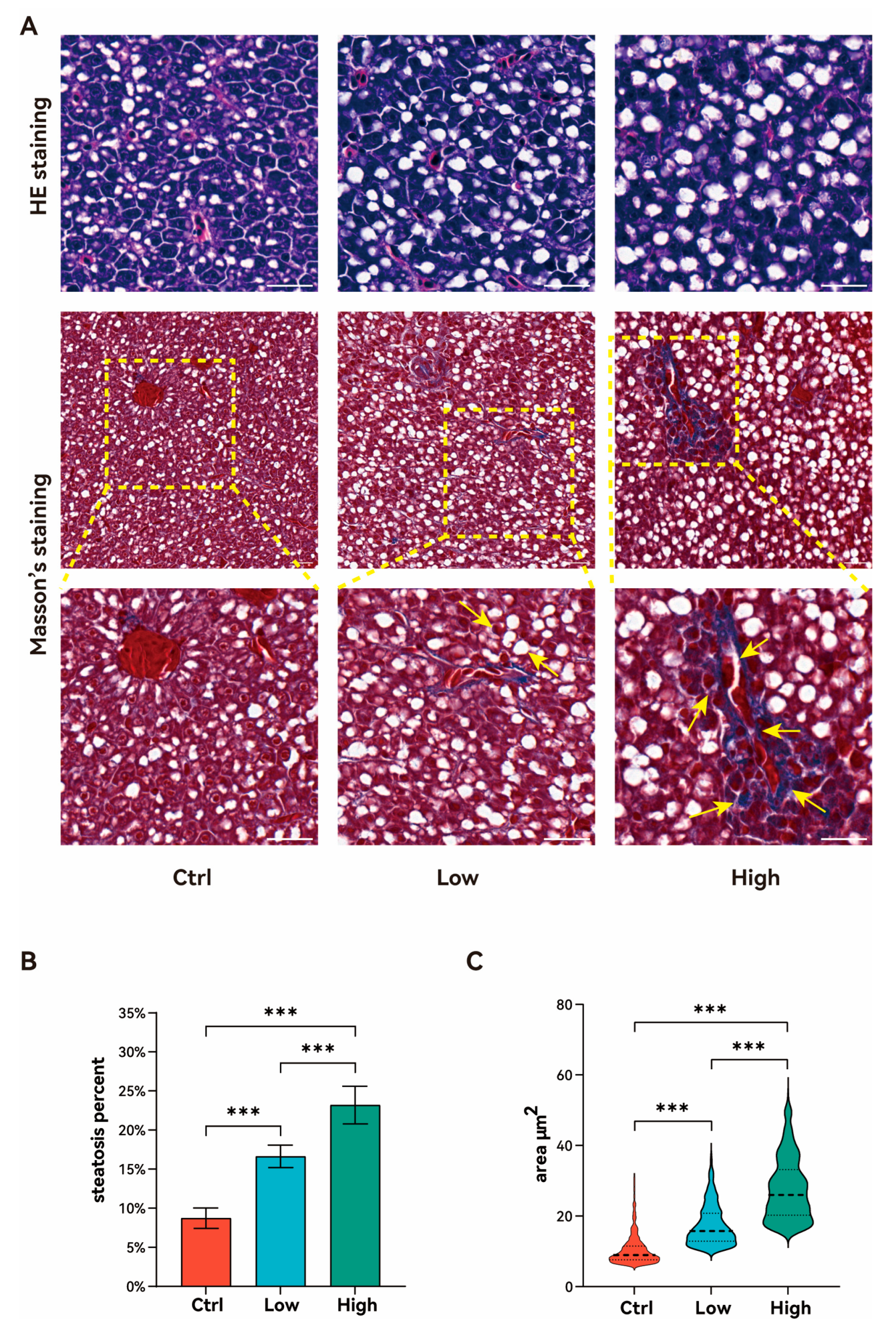
3.2. TBPH Exposure Leads to Steatosis and Fibrosis in Zebrafish Liver
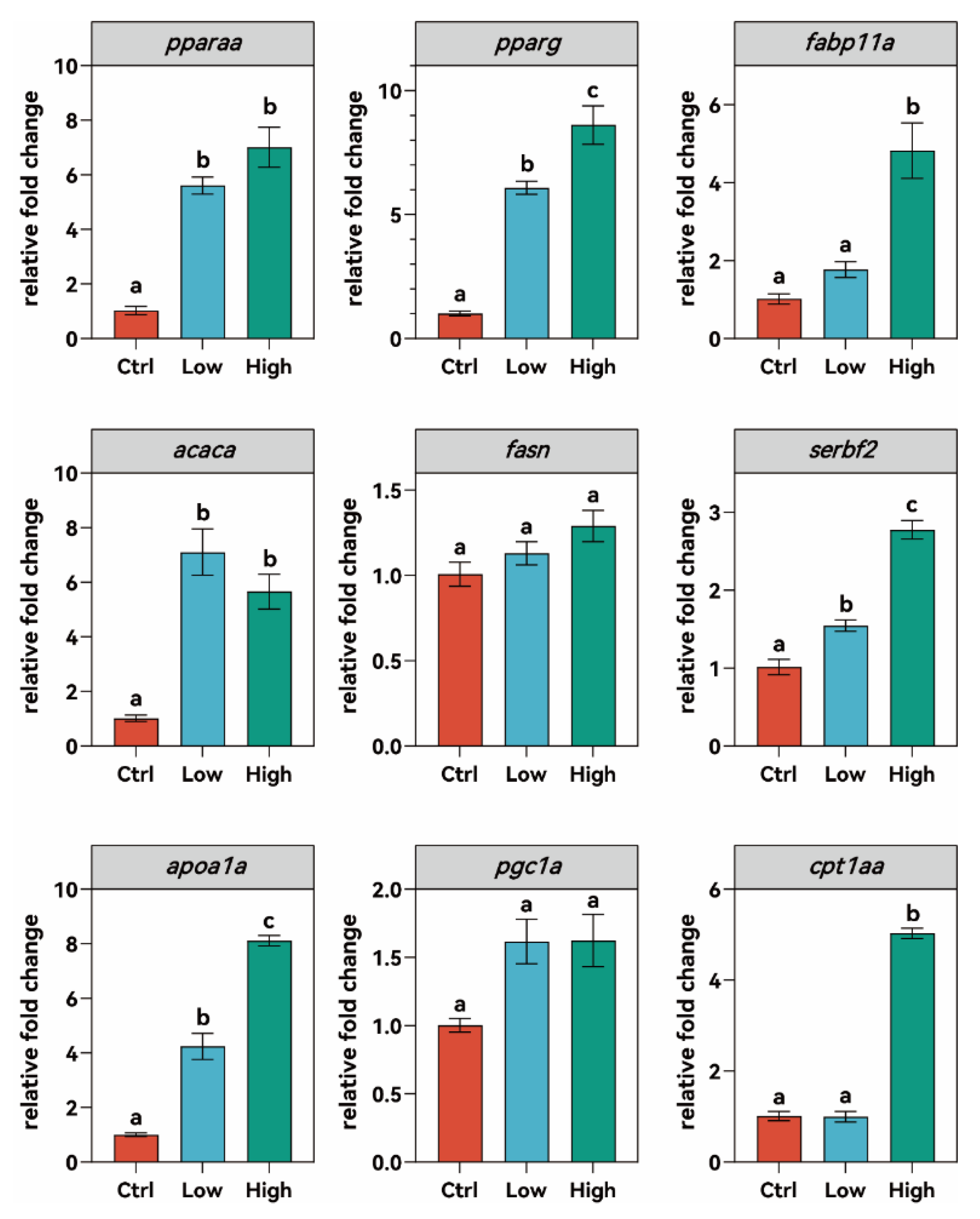
3.3. TBPH Affects the Lipid Metabolism in Zebrafish Liver
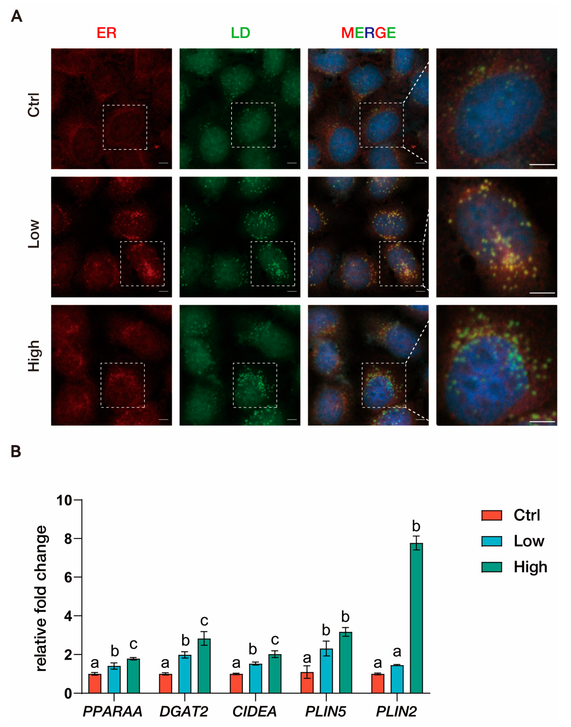
3.4. TBPH Stimulate the LDs Biogenesis In Vitro
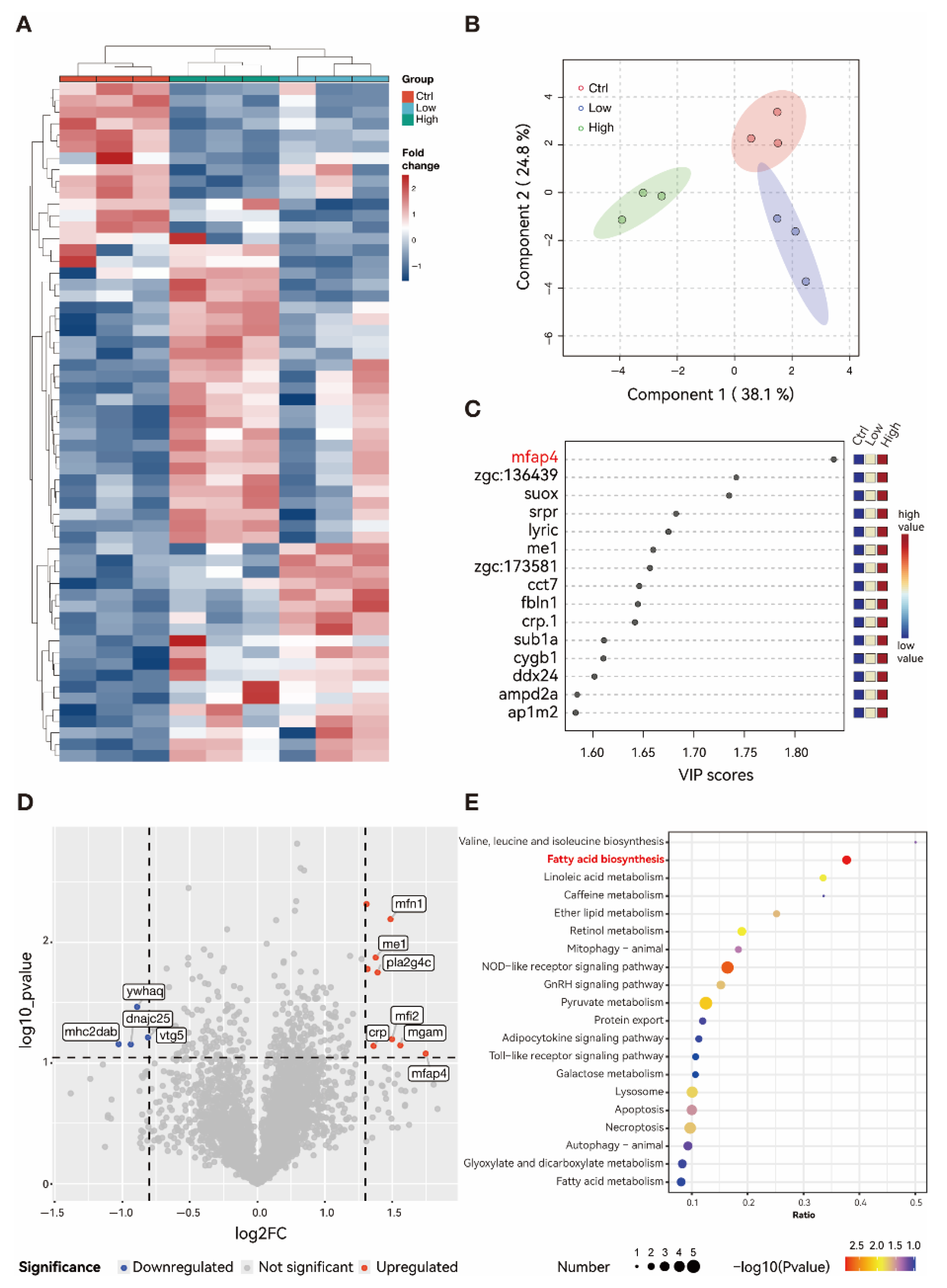
3.5. TBPH Stimulate the Fibrosis Progress Through Mfap4 Signal Pathway
4. Discussion
5. Conclusions
Supplementary Materials
Author Contributions
Funding
Institutional Review Board Statement
Informed Consent Statement
Data Availability Statement
Acknowledgments
Conflicts of Interest
References
- Stapleton, H.M.; Allen, J.G.; Kelly, S.M.; Konstantinov, A.; Klosterhaus, S.; Watkins, D.; McClean, M.D.; Webster, T.F. Alternate and new brominated flame retardants detected in U.S. house dust. Environ. Sci. Technol. 2008, 42, 6910–6916. [Google Scholar] [CrossRef] [PubMed]
- Pietron, W.J.; Warenik-Bany, M. Brominated flame retardant in animal feeds from Poland. Environ. Pollut. 2024, 363, 125180. [Google Scholar] [CrossRef]
- Hou, R.; Huang, Q.; Pan, Y.; Lin, L.; Liu, S.S.; Li, H.; Xu, X. Novel brominated flame retardants (NBFRs) in a tropical marine food web from the South China Sea: The influence of hydrophobicity and biotransformation on structure-related trophodynamics. Environ. Sci. Technol. 2022, 56, 3147–3158. [Google Scholar] [CrossRef]
- Liu, L.Y.; He, K.; Hites, R.A.; Salamova, A. Hair and nails as noninvasive biomarkers of human exposure to brominated and organophosphate flame retardants. Environ. Sci. Technol. 2016, 50, 3065–3073. [Google Scholar] [CrossRef]
- Li, Y.; Niu, J.; Qi, Q.; Liu, C.; Zhu, Z. TBPH promotes lung cancer proliferation via mTORC1 activation and altered lipid metabolism while inducing toxicological effects in pulmonary cells in vitro and in vivo. Toxicology 2025, 519, 154307. [Google Scholar] [CrossRef] [PubMed]
- Saunders, D.M.; Higley, E.B.; Hecker, M.; Mankidy, R.; Giesy, J.P. In vitro endocrine disruption and TCDD-like effects of three novel brominated flame retardants: TBPH, TBB, & TBCO. Toxicol. Lett. 2013, 223, 252–259. [Google Scholar] [CrossRef]
- Guo, W.; Han, J.; Wu, S.; Shi, X.; Wang, Q.; Zhou, B. Bis(2-ethylhexyl)-2,3,4,5-tetrabromophthalate affects lipid metabolism in zebrafish larvae via dna methylation modification. Environ. Sci. Technol. 2020, 54, 355–363. [Google Scholar] [CrossRef]
- Guo, W.; Lei, L.; Shi, X.; Li, R.; Wang, Q.; Han, J.; Yang, L.; Chen, L.; Zhou, B. Nonalcoholic fatty liver disease development in zebrafish upon exposure to bis(2-ethylhexyl)-2,3,4,5-tetrabromophthalate, a novel brominated flame retardant. Environ. Sci. Technol. 2021, 55, 6926–6935. [Google Scholar] [CrossRef] [PubMed]
- Eslam, M.; Newsome, P.N.; Sarin, S.K.; Anstee, Q.M.; Targher, G.; Romero-Gomez, M.; Zelber-Sagi, S.; Wai-Sun Wong, V.; Dufour, J.F.; Schattenberg, J.M.; et al. A new definition for metabolic dysfunction-associated fatty liver disease: An international expert consensus statement. J. Hepatol. 2020, 73, 202–209. [Google Scholar] [CrossRef]
- Lekakis, V.; Papatheodoridis, G.V. Natural history of metabolic dysfunction-associated steatotic liver disease. Eur. J. Intern. Med. 2024, 122, 3–10. [Google Scholar] [CrossRef]
- Long, Q.; Luo, F.; Li, B.; Li, Z.; Guo, Z.; Chen, Z.; Wu, W.; Hu, M. Gut microbiota and metabolic biomarkers in metabolic dysfunction-associated steatotic liver disease. Hepatol. Commun. 2024, 8, e0310. [Google Scholar] [CrossRef] [PubMed]
- Rinella, M.E. Nonalcoholic fatty liver disease: A systematic review. JAMA 2015, 313, 2263–2273. [Google Scholar] [CrossRef] [PubMed]
- Buzzetti, E.; Pinzani, M.; Tsochatzis, E.A. The multiple-hit pathogenesis of non-alcoholic fatty liver disease (NAFLD). Metabolism 2016, 65, 1038–1048. [Google Scholar] [CrossRef] [PubMed]
- Miao, L.; Targher, G.; Byrne, C.D.; Cao, Y.Y.; Zheng, M.H. Current status and future trends of the global burden of MASLD. Trends Endocrinol. Metab. 2024, 35, 697–707. [Google Scholar] [CrossRef]
- Zhou, F.; Zhou, J.; Wang, W.; Zhang, X.J.; Ji, Y.X.; Zhang, P.; She, Z.G.; Zhu, L.; Cai, J.; Li, H. Unexpected Rapid Increase in the Burden of NAFLD in China from 2008 to 2018: A Systematic Review and Meta-Analysis. Hepatology 2019, 70, 1119–1133. [Google Scholar] [CrossRef]
- Younossi, Z.M. Non-alcoholic fatty liver disease—A global public health perspective. J. Hepatol. 2019, 70, 531–544. [Google Scholar] [CrossRef]
- Zhou, Y.; Li, B.; Zhao, J.; Ren, X.; Guo, Y.; Yang, L.; Han, J.; Wu, L.; Zhou, B. Bis(2-Ethylhexyl)-2,3,4,5-Tetrabromophthalate Promotes NASH Progression through Disrupting Endoplasmic Reticulum-Mitochondria Contacts. Environ. Sci. Technol. 2025, 59, 14302–14313. [Google Scholar] [CrossRef]
- Wang, J.; He, W.; Tsai, P.J.; Chen, P.H.; Ye, M.; Guo, J.; Su, Z. Mutual interaction between endoplasmic reticulum and mitochondria in nonalcoholic fatty liver disease. Lipids Health Dis. 2020, 19, 72. [Google Scholar] [CrossRef]
- Chang, C.; Li, H.; Zhang, R. Zebrafish facilitate non-alcoholic fatty liver disease research: Tools, models and applications. Liver Int. 2023, 43, 1385–1398. [Google Scholar] [CrossRef]
- Huang, X.; Xie, D.; Wang, J. Environmental pollutant-induced disruption of lipid droplet homeostasis in aquatic animals: Molecular mechanisms and cross-scale health effects. Rev. Aquac. 2025, 17, e70086. [Google Scholar] [CrossRef]
- Lin, A.Z.; Fu, X.; Jiang, Q.; Zhou, X.; Hwang, S.H.; Yin, H.H.; Ni, K.D.; Pan, Q.J.; He, X.; Zhang, L.T.; et al. Metabolomics reveals soluble epoxide hydrolase as a therapeutic target for high-sucrose diet-mediated gut barrier dysfunction. Proc. Natl. Acad. Sci. USA 2024, 121, e2409841121. [Google Scholar] [CrossRef] [PubMed]
- Zheng, G.; Wan, Y.; Shi, S.; Zhao, H.; Gao, S.; Zhang, S.; An, L.; Zhang, Z. Trophodynamics of emerging brominated flame retardants in the aquatic food web of Lake Taihu: Relationship with organism metabolism across trophic levels. Environ. Sci. Technol. 2018, 52, 4632–4640. [Google Scholar] [CrossRef]
- Zhou, Y.; Guo, W.; Lei, L.; Sun, Y.; Li, R.; Guo, Y.; Yang, L.; Shi, X.; Han, J.; Zhou, B. Bis(2-ethylhexyl)-tetrabromophthalate induces zebrafish obesity by altering the brain-gut axis and intestinal microbial composition. Environ. Pollut. 2021, 290, 118127. [Google Scholar] [CrossRef] [PubMed]
- Lai, H.-H.; Yeh, K.-Y.; Hsu, H.-M.; Her, G.M. Deficiency of adipose triglyceride lipase induces metabolic syndrome and cardiomyopathy in zebrafish. Int. J. Mol. Sci. 2023, 24, 117. [Google Scholar] [CrossRef]
- Fu, K.; Hua, J.; Zhang, Y.; Du, M.; Han, J.; Li, N.; Wang, Q.; Yang, L.; Li, R.; Zhou, B. Integrated studies on male reproductive toxicity of bis(2-ethylhexyl)-tetrabromophthalate: In silico, in vitro, ex vivo, and in vivo. Environ. Sci. Technol. 2023, 58, 194–206. [Google Scholar] [CrossRef]
- Unwin, R.D.; Griffiths, J.R.; Whetton, A.D. Simultaneous analysis of relative protein expression levels across multiple samples using iTRAQ isobaric tags with 2D nano LC-MS/MS. Nat. Protoc. 2010, 5, 1574–1582. [Google Scholar] [CrossRef] [PubMed]
- Paik, J.M.; Henry, L.; Younossi, Y.; Ong, J.; Alqahtani, S.; Younossi, Z.M. The burden of nonalcoholic fatty liver disease (NAFLD) is rapidly growing in every region of the world from 1990 to 2019. Hepatol. Commun. 2023, 7, e0251. [Google Scholar] [CrossRef]
- Sheka, A.C.; Adeyi, O.; Thompson, J.; Hameed, B.; Crawford, P.A.; Ikramuddin, S. Nonalcoholic Steatohepatitis: A Review. JAMA 2020, 323, 1175–1183. [Google Scholar] [CrossRef]
- Juanola, O.; Martinez-Lopez, S.; Frances, R.; Gomez-Hurtado, I. Non-alcoholic fatty liver disease: Metabolic, genetic, epigenetic and environmental risk factors. Int. J. Environ. Res. Public Health 2021, 18, 5227. [Google Scholar] [CrossRef]
- Barouki, R.; Samson, M.; Blanc, E.B.; Colombo, M.; Zucman-Rossi, J.; Lazaridis, K.N.; Miller, G.W.; Coumoul, X. The exposome and liver disease—How environmental factors affect liver health. J. Hepatol. 2023, 79, 492–505. [Google Scholar] [CrossRef]
- Lam, J.C.; Lau, R.K.; Murphy, M.B.; Lam, P.K. Temporal trends of hexabromocyclododecanes (HBCDs) and polybrominated diphenyl ethers (PBDEs) and detection of two novel flame retardants in marine mammals from Hong Kong, South China. Environ. Sci. Technol. 2009, 43, 6944–6949. [Google Scholar] [CrossRef] [PubMed]
- Cristale, J.; Hurtado, A.; Gomez-Canela, C.; Lacorte, S. Occurrence and sources of brominated and organophosphorus flame retardants in dust from different indoor environments in Barcelona, Spain. Environ. Res. 2016, 149, 66–76. [Google Scholar] [CrossRef] [PubMed]
- Martinez, G.; Niu, J.; Takser, L.; Bellenger, J.P.; Zhu, J. A review on the analytical procedures of halogenated flame retardants by gas chromatography coupled with single quadrupole mass spectrometry and their levels in human samples. Environ. Pollut. 2021, 285, 117476. [Google Scholar] [CrossRef] [PubMed]
- Zhou, Y.; Li, F.; Fu, K.; Zhang, Y.; Zheng, N.; Tang, H.; Xu, Z.; Luo, L.; Han, J.; Yang, L.; et al. Bis(2-ethylhexyl)-2,3,4,5-tetrabromophthalate enhances foxo1-mediated lipophagy to remodel lipid metabolism in zebrafish liver. Environ. Sci. Technol. 2024, 58, 4581–4593. [Google Scholar] [CrossRef]
- Fu, K.; Zhu, B.; Sun, Y.; Zhou, Y.; Pang, H.; Ren, X.; Guo, Y.; Shi, X.; Han, J.; Yang, L.; et al. Bis(2-ethylhexyl)-tetrabromophthalate poses a higher exposure risk and induces gender-specific metabolic disruptions in zebrafish liver. Environ. Sci. Technol. 2024, 58, 4937–4947. [Google Scholar] [CrossRef]
- Wang, X.; Zhang, L.; Dong, B. Molecular mechanisms in MASLD/MASH-related HCC. Hepatology 2025, 82, 1303–1324. [Google Scholar] [CrossRef]
- Gu, J.; Shen, Y.; Guo, L.; Chen, Z.; Zhou, D.; Ji, G.; Gu, A. Investigation of the mechanisms of liver injury induced by emamectin benzoate exposure at environmental concentrations in zebrafish: A multi-omics approach to explore the role of the gut-liver axis. J. Hazard. Mater. 2025, 491, 138008. [Google Scholar] [CrossRef]
- Qiu, W.; Yang, M.; Liu, J.; Xu, H.; Luo, S.; Wong, M.; Zheng, C. Bisphenol S-induced chronic inflammatory stress in liver via peroxisome proliferator-activated receptor gamma using fish in vivo and in vitro models. Environ. Pollut. 2019, 246, 963–971. [Google Scholar] [CrossRef] [PubMed]
- Ramos, V.M.; Kowaltowski, A.J.; Kakimoto, P.A. Autophagy in hepatic steatosis: A structured review. Front. Cell Dev. Biol. 2021, 9, 657389. [Google Scholar] [CrossRef]
- Lee, Y.K.; Park, J.E.; Lee, M.; Hardwick, J.P. Hepatic lipid homeostasis by peroxisome proliferator-activated receptor gamma 2. Liver Res. 2018, 2, 209–215. [Google Scholar] [CrossRef]
- Bhattacharya, D.; Kaushal, S.; Chakraborty, B.; Raha, A.; Dutta, T.; Shekhar, H.; Koner, A.L.; Kumar, S.; Ramachandran, R.; Kaur Dhanjal, J.; et al. Zebrafish model of palmitic acid induced MAFLD recapitulates pathways conserved in mice and humans. Sci. Rep. 2025, 15, 33343. [Google Scholar] [CrossRef] [PubMed]
- Seebacher, F.; Zeigerer, A.; Kory, N.; Krahmer, N. Hepatic lipid droplet homeostasis and fatty liver disease. Semin. Cell Dev. Biol. 2020, 108, 72–81. [Google Scholar] [CrossRef]
- Mashek, D.G. Hepatic lipid droplets: A balancing act between energy storage and metabolic dysfunction in NAFLD. Mol. Metab. 2021, 50, 101115. [Google Scholar] [CrossRef] [PubMed]
- Zadoorian, A.; Du, X.; Yang, H. Lipid droplet biogenesis and functions in health and disease. Nat. Rev. Endocrinol. 2023, 19, 443–459. [Google Scholar] [CrossRef]
- Herker, E.; Vieyres, G.; Beller, M.; Krahmer, N.; Bohnert, M. Lipid droplet contact sites in health and disease. Trends Cell Biol. 2021, 31, 345–358. [Google Scholar] [CrossRef]
- Lee, J.S.; Min, J.E.; Choe, H.J.; Park, K.S.; Chung, S.S. SUMO-specific protease 2 regulates lipid droplet size through ERRalpha-mediated CIDEA expression in adipocytes. Biochem. Biophys. Res. Commun. 2023, 681, 29–35. [Google Scholar] [CrossRef]
- Xu, L.; Li, L.; Wu, L.; Li, P.; Chen, F.J. CIDE proteins and their regulatory mechanisms in lipid droplet fusion and growth. FEBS Lett. 2024, 598, 1154–1169. [Google Scholar] [CrossRef]
- Kanaan, R.; Medlej-Hashim, M.; Jounblat, R.; Pilecki, B.; Sorensen, G.L. Microfibrillar-associated protein 4 in health and disease. Matrix Biol. 2022, 111, 1–25. [Google Scholar] [CrossRef]
- Iakovleva, V.; Wuestefeld, A.; Ong, A.B.L.; Gao, R.; Kaya, N.A.; Lee, M.Y.; Zhai, W.; Tam, W.L.; Dan, Y.Y.; Wuestefeld, T. Mfap4: A promising target for enhanced liver regeneration and chronic liver disease treatment. npj Regen. Med. 2023, 8, 63. [Google Scholar] [CrossRef]
- Liu, L.; Li, B.; Zhang, Y.; Nie, Y.; Zhang, W.; Chen, P.; Huang, C.; Zhu, X. MFAP4 Deficiency Attenuates Liver Fibrosis by Regulating Hepatic Stellate Cell Fate Through Inhibition of the FAK/PI3K/NFkappaB Signaling Pathway. Cell. Mol. Gastroenterol. Hepatol. 2025, 19, 101548. [Google Scholar] [CrossRef] [PubMed]
- Tsuchida, T.; Friedman, S.L. Mechanisms of hepatic stellate cell activation. Nat. Rev. Gastroenterol. Hepatol. 2017, 14, 397–411. [Google Scholar] [CrossRef]
- Pan, Z.; Yang, K.; Wang, H.; Xiao, Y.; Zhang, M.; Yu, X.; Xu, T.; Bai, T.; Zhu, H. MFAP4 deficiency alleviates renal fibrosis through inhibition of NF-κB and TGF-β/Smad signaling pathways. FASEB J. 2020, 34, 14250–14263. [Google Scholar] [CrossRef]
- Huo, Y.; Sun, W.; Shi, T.; Gao, S.; Zhuang, M. The MFN1 and MFN2 mitofusins promote clustering between mitochondria and peroxisomes. Commun. Biol. 2022, 5, 423. [Google Scholar] [CrossRef] [PubMed]
- Chen, P.; Yao, L.; Yuan, M.; Wang, Z.; Zhang, Q.; Jiang, Y.; Li, L. Mitochondrial dysfunction: A promising therapeutic target for liver diseases. Genes Dis. 2024, 11, 101115. [Google Scholar] [CrossRef]
- Fan, H.; Tan, Y. Lipid Droplet-Mitochondria Contacts in Health and Disease. Int. J. Mol. Sci. 2024, 25, 6878. [Google Scholar] [CrossRef] [PubMed]
- Benador, I.Y.; Veliova, M.; Mahdaviani, K.; Petcherski, A.; Wikstrom, J.D.; Assali, E.A.; Acin-Perez, R.; Shum, M.; Oliveira, M.F.; Cinti, S.; et al. Mitochondria bound to lipid droplets have unique bioenergetics, composition, and dynamics that support lipid droplet expansion. Cell Metab. 2018, 27, 869–885.e6. [Google Scholar] [CrossRef]
- Horn, P.; Tacke, F. Metabolic reprogramming in liver fibrosis. Cell Metab. 2024, 36, 1439–1455. [Google Scholar] [CrossRef] [PubMed]
- Meng, X.M.; Nikolic-Paterson, D.J.; Lan, H.Y. TGF-beta: The master regulator of fibrosis. Nat. Rev. Nephrol. 2016, 12, 325–338. [Google Scholar] [CrossRef]





Disclaimer/Publisher’s Note: The statements, opinions and data contained in all publications are solely those of the individual author(s) and contributor(s) and not of MDPI and/or the editor(s). MDPI and/or the editor(s) disclaim responsibility for any injury to people or property resulting from any ideas, methods, instructions or products referred to in the content. |
© 2026 by the authors. Licensee MDPI, Basel, Switzerland. This article is an open access article distributed under the terms and conditions of the Creative Commons Attribution (CC BY) license.
Share and Cite
Liu, Y.; Pan, D.; Li, M.; Guo, W. Chronic TBPH Exposure Drives the Transition from Steatosis to Hepatic Fibrosis via Lipid Droplet Dysregulation in Zebrafish. Biology 2026, 15, 463. https://doi.org/10.3390/biology15060463
Liu Y, Pan D, Li M, Guo W. Chronic TBPH Exposure Drives the Transition from Steatosis to Hepatic Fibrosis via Lipid Droplet Dysregulation in Zebrafish. Biology. 2026; 15(6):463. https://doi.org/10.3390/biology15060463
Chicago/Turabian StyleLiu, Yiming, Dingxi Pan, Mingying Li, and Wei Guo. 2026. "Chronic TBPH Exposure Drives the Transition from Steatosis to Hepatic Fibrosis via Lipid Droplet Dysregulation in Zebrafish" Biology 15, no. 6: 463. https://doi.org/10.3390/biology15060463
APA StyleLiu, Y., Pan, D., Li, M., & Guo, W. (2026). Chronic TBPH Exposure Drives the Transition from Steatosis to Hepatic Fibrosis via Lipid Droplet Dysregulation in Zebrafish. Biology, 15(6), 463. https://doi.org/10.3390/biology15060463

