Sign in to use this feature.

Years

Between: -

Subjects

remove_circle_outline
remove_circle_outline
remove_circle_outline
remove_circle_outline
remove_circle_outline
remove_circle_outline
remove_circle_outline

Journals

Article Types

Countries / Regions

Search Results (30)

Search Parameters:
Keywords = LA-TOF-MS

Order results
Result details
Results per page
Select all
Export citation of selected articles as:
44 pages, 3841 KB  
Review
Emerging Analytical Techniques for Rare Earth Element Study: Basic Principles and Cutting-Edge Developments
by Heru Agung Saputra, Demas Aji, Badrut Tamam Ibnu Ali and Asranudin
Analytica 2025, 6(3), 35; https://doi.org/10.3390/analytica6030035 - 10 Sep 2025
Viewed by 589
Abstract
Fundamental research, exploration, extraction, and metallurgical studies of rare earth elements (REEs) require the use of analytical techniques. Recently, emerging developments of analytical instrumentation for REEs have taken place, with some of them having shrunk in size, becoming handheld devices. The Flame and [...] Read more.
Fundamental research, exploration, extraction, and metallurgical studies of rare earth elements (REEs) require the use of analytical techniques. Recently, emerging developments of analytical instrumentation for REEs have taken place, with some of them having shrunk in size, becoming handheld devices. The Flame and Graphite Furnace AAS, ICP-OES, and MP-AES are standard laboratory techniques used for the analysis of REEs. ICP-MS, ICP-MS/MS, ICP-TOF-MS, HR-ICP-MS, MH-ICP-MS, and MC-ICP-MS are popular techniques for REE analysis thanks to their ultrahigh sensitivity, minimal interference effects, and broad applicability. The INAA, XRF, LIBS, and LA-based ICP-MS techniques are widely employed for the direct analysis of solid samples. The TIMS, SIMS, and SHRIMP are common techniques used for dating isotopic REE deposits. The portable XRF, LIBS, and Raman spectrometer devices can perform on-the-spot in situ analysis, which may help make speedy decisions in the exploration study of REEs. Currently, hyperspectral remote sensing platforms, such as handheld, drone, and satellite-based devices, are preferred for the exploration of REEs due to their cost-effectiveness, which enables the coverage of large areas in a limited amount of time. The use of microanalytical sensors installed on remotely operated vehicles has been successfully applied in analyzing rich REE-bearing deposits in the deep sea. In general, this review provides in-depth information on all essential aspects, from analytical instruments to cutting-edge developments in the analysis of REE-bearing resources. Full article
Show Figures

Figure 1

25 pages, 4627 KB  
Article
Laser-Based Characterization and Classification of Functional Alloy Materials (AlCuPbSiSnZn) Using Calibration-Free Laser-Induced Breakdown Spectroscopy and a Laser Ablation Time-of-Flight Mass Spectrometer for Electrotechnical Applications
by Amir Fayyaz, Muhammad Waqas, Kiran Fatima, Kashif Naseem, Haroon Asghar, Rizwan Ahmed, Zeshan Adeel Umar and Muhammad Aslam Baig
Materials 2025, 18(9), 2092; https://doi.org/10.3390/ma18092092 - 2 May 2025
Cited by 1 | Viewed by 930
Abstract
In this paper, we present the analysis of functional alloy samples containing metals aluminum (Al), copper (Cu), lead (Pb), silicon (Si), tin (Sn), and zinc (Zn) using a Q-switched Nd laser operating at a wavelength of 532 nm with a pulse duration of [...] Read more.
In this paper, we present the analysis of functional alloy samples containing metals aluminum (Al), copper (Cu), lead (Pb), silicon (Si), tin (Sn), and zinc (Zn) using a Q-switched Nd laser operating at a wavelength of 532 nm with a pulse duration of 5 ns. Nine pelletized alloy samples were prepared, each containing varying chemical concentrations (wt.%) of Al, Cu, Pb, Si, Sn, and Zn—elements commonly used in electrotechnical and thermal functional materials. The laser beam is focused on the target surface, and the resulting emission spectrum is captured within the temperature interval of 9.0×103 to 1.1×104 K using a set of compact Avantes spectrometers. Each spectrometer is equipped with a linear charged-coupled device (CCD) array set at a 2 μs gate delay for spectrum recording. The quantitative analysis was performed using calibration-free laser-induced breakdown spectroscopy (CF-LIBS) under the assumptions of optically thin plasma and self-absorption-free conditions, as well as local thermodynamic equilibrium (LTE). The net normalized integrated intensities of the selected emission lines were utilized for the analysis. The intensities were normalized by dividing the net integrated intensity of each line by that of the aluminum emission line (Al II) at 281.62 nm. The results obtained using CF-LIBS were compared with those from the laser ablation time-of-flight mass spectrometer (LA-TOF-MS), showing good agreement between the two techniques. Furthermore, a random forest technique (RFT) was employed using LIBS spectral data for sample classification. The RFT technique achieves the highest accuracy of ~98.89% using out-of-bag (OOB) estimation for grouping, while a 10-fold cross-validation technique, implemented for comparison, yields a mean accuracy of ~99.12%. The integrated use of LIBS, LA-TOF-MS, and machine learning (e.g., RFT) enables fast, preparation-free analysis and classification of functional metallic materials, highlighting the synergy between quantitative techniques and data-driven methods. Full article
Show Figures

Figure 1

16 pages, 1560 KB  
Article
Challenges in Using the Official Italian Method to Detect Bovine Whey Proteins in Protected Designation of Origin Buffalo Mozzarella: A Proteomic Approach to Face Observed Limits
by Federica Della Cerra, Mariapia Esposito, Simonetta Caira, Andrea Scaloni and Francesco Addeo
Foods 2025, 14(5), 822; https://doi.org/10.3390/foods14050822 - 27 Feb 2025
Viewed by 895
Abstract
This study critically examines the limitations of the official Italian methodology used for detecting bovine adulteration milk in Protected Designation of Origin (PDO) Mozzarella di Bufala Campana (MdBC). This method focuses on the whey fraction of cheese samples, which comprises about 1% of [...] Read more.
This study critically examines the limitations of the official Italian methodology used for detecting bovine adulteration milk in Protected Designation of Origin (PDO) Mozzarella di Bufala Campana (MdBC). This method focuses on the whey fraction of cheese samples, which comprises about 1% of total MdBC proteins, and is based on a high-performance liquid chromatography (HPLC) quantification of the bovine β-lactoglobulin A (β-Lg A) as a marker. Here, we have demonstrated that this official methodology suffers from measurement inconsistencies due to its reliance on raw bovine whey standards, which fail to account for β-Lg genetic polymorphisms in real MdBC samples and protein thermal modifications during cheesemaking. To overcome these limitations, we propose a dual proteomics-based approach using matrix-assisted laser desorption ionization (MALDI-TOF) mass spectrometry (MS) and nano-HPLC-electrospray (ESI)−tandem mass spectrometry (MS/MS) analysis of MdBC extracted whey. MALDI-TOF-MS focused on identifying proteotypic peptides specific to bovine and buffalo β-Lg and α-lactalbumin (α-La), enabling high specificity for distinguishing the two animal species at adulteration levels as low as 1%. Complementing this, nano-HPLC-ESI-MS/MS provided a comprehensive profile by identifying over 100 bovine-specific peptide markers from β-Lg, α-La, albumin, lactoferrin, and osteopontin. Both methods ensured precise detection and quantification of bovine milk adulteration in complex matrices like pasta filata cheeses, achieving high sensitivity even at minimal adulteration levels. Accordingly, the proposed dual proteomics-based approach overcomes challenges associated with whey protein polymorphism, heat treatment, and processing variability, and complements casein-based methodologies already validated under European standards. This integrated framework of analyses focused on whey and casein fraction enhances the reliability of adulteration detection and safeguards the authenticity of PDO buffalo mozzarella, upholding its unique quality and integrity. Full article
Show Figures

Figure 1

8 pages, 265 KB  
Article
Evaluation of a New Tandem Mass Spectrometry Method for Sickle Cell Disease Newborn Screening
by Céline Renoux, Estelle Roland, Séverine Ruet, Sarah Zouaghi, Marie Michel, Philippe Joly, Cécile Feray, Fanny Zhao, Déborah Gavanier, Pascal Gaucherand, Fanny Roumieu, Giovanna Cannas, Salima Merazga, Philippe Connes, Gilles Renom, Jérôme Massardier and David Cheillan
Int. J. Neonatal Screen. 2024, 10(4), 77; https://doi.org/10.3390/ijns10040077 - 26 Nov 2024
Cited by 2 | Viewed by 1678
Abstract
In France, sickle cell disease newborn screening (SCD NBS) has been targeted to at-risk regions since 1984, but generalization to the whole population will be implemented from November 2024. Although tandem mass spectrometry (MS/MS) is already used for the NBS of several inherited [...] Read more.
In France, sickle cell disease newborn screening (SCD NBS) has been targeted to at-risk regions since 1984, but generalization to the whole population will be implemented from November 2024. Although tandem mass spectrometry (MS/MS) is already used for the NBS of several inherited metabolic diseases, its application for SCD NBS has not been widely adopted worldwide. The aim of this study was to evaluate a dedicated MS/MS kit (Targeted MS/MS Hemo, ZenTech, LaCAR Company, Liege, Belgium) for SCD NBS and to compare the results obtained with those from an NBS reference center using matrix-assisted laser desorption/ionization time of flight (MALDI-TOF) and cation-exchange high-performance liquid chromatography (CE-HPLC, Variant NBS, Biorad Laboratories, Inc., Hercules, CA, USA) as confirmatory method. The MS/MS Hemo kit was used according to the manufacturer’s instructions and performed on a Waters Xevo TQ-D (Waters Corporation, USA). The software provided by the manufacturer was used for the calculation and analysis of peptide signal ratios. Among the 1333 samples, the results of 1324 samples were consistent with the HPLC and/or MALDI-TOF results (1263 FA, 50 FAS, 7 FAC, 1 FAO-Arab, and 3 FS). All the discordant results (one FAS on MS/MS vs. FA in CE-HPLC, one FA on MS/MS vs. FAS in CE-HPLC, seven FS on MS/MS vs. FAS in CE-HPLC) were corrected after modifying the peptide signal ratios thresholds, allowing the MS/MS Hemo kit to achieve near-100% sensitivity and specificity for SCD NBS. In conclusion, the MS/MS Hemo kit appears to be an effective method for SCD NBS, particularly for laboratories already equipped with MS/MS technology. However, these results should be confirmed in a larger cohort including a greater number of positive samples for SCD. Full article
24 pages, 6021 KB  
Article
Analytical Techniques for Detecting Rare Earth Elements in Geological Ores: Laser-Induced Breakdown Spectroscopy (LIBS), MFA-LIBS, Thermal LIBS, Laser Ablation Time-of-Flight Mass Spectrometry, Energy-Dispersive X-ray Spectroscopy, Energy-Dispersive X-ray Fluorescence Spectrometer, and Inductively Coupled Plasma Optical Emission Spectroscopy
by Amir Fayyaz, Muhammad Aslam Baig, Muhammad Waqas and Usman Liaqat
Minerals 2024, 14(10), 1004; https://doi.org/10.3390/min14101004 - 2 Oct 2024
Cited by 7 | Viewed by 3949
Abstract
Rare earth elements (REEs) hold significant industrial, scientific, and modern technological worth. This study focused on detecting and quantifying REEs in various geological ore samples. These samples were collected from different REE-bearing locations recommended by geological experts. The analysis was conducted using laser-induced [...] Read more.
Rare earth elements (REEs) hold significant industrial, scientific, and modern technological worth. This study focused on detecting and quantifying REEs in various geological ore samples. These samples were collected from different REE-bearing locations recommended by geological experts. The analysis was conducted using laser-induced breakdown spectroscopy (LIBS) and laser ablation time-of-flight mass spectrometry (LA-TOF-MS). In this work, LIBS methodology was employed using three different configurations: standard LIBS, LIBS with an applied magnetic field, and LIBS with both an applied magnetic field and target sample heating within an optimal temperature range. Elements from the REE group, specifically lanthanum (La), cerium (Ce), and neodymium (Nd), were identified and quantified. To detect, quantify, and validate the results from LIBS and LA-TOF-MS, we utilized an array of analytical techniques—Energy-Dispersive X-ray Spectroscopy (EDX), Energy-Dispersive X-ray Fluorescence Spectrometer (ED-XRF), and Inductively Coupled Plasma Optical Emission Spectroscopy (ICP-OES). Interestingly, the quantitative results for REEs (La, Ce, and Nd) in the ore samples obtained using the LIBS technique with various configurations were found to be in agreement with those from LA-TOF-MS, EDX, XRF, and ICP-OES. In addition, LIBS enables detailed microchemical imaging, allowing the map of the spatial distribution of elements within the mineral–ore matrix. The high-resolution microscale elemental mapping of REEs was accomplished using the emission lines Ce (II) at 446.0 nm, La (II) at 492.1 nm, and Nd (II) at 388.8 nm. By integrating multiple analytical techniques, our study enabled the construction of a complete elemental distribution map, providing new insights into the geochemical processes and mineral composition of rare earth ores, while advancing geochemistry and contributing valuable data for rare earth resource exploration. Full article
Show Figures

Figure 1

22 pages, 3224 KB  
Article
Phenotypic and Genotypic Characterization of Resistance and Virulence Markers in Candida spp. Isolated from Community-Acquired Infections in Bucharest, and the Impact of AgNPs on the Highly Resistant Isolates
by Viorica Maria Corbu, Ana-Maria Georgescu, Ioana Cristina Marinas, Radu Pericleanu, Denisa Vasilica Mogos, Andreea Ștefania Dumbravă, Liliana Marinescu, Ionut Pecete, Tatiana Vassu-Dimov, Ilda Czobor Barbu, Ortansa Csutak, Denisa Ficai and Irina Gheorghe-Barbu
J. Fungi 2024, 10(8), 563; https://doi.org/10.3390/jof10080563 - 9 Aug 2024
Cited by 6 | Viewed by 2215
Abstract
Background: This study aimed to determine, at the phenotypic and molecular levels, resistance and virulence markers in Candida spp. isolated from community-acquired infections in Bucharest outpatients during 2021, and to demonstrate the efficiency of alternative solutions against them based on silver nanoparticles (AgNPs). [...] Read more.
Background: This study aimed to determine, at the phenotypic and molecular levels, resistance and virulence markers in Candida spp. isolated from community-acquired infections in Bucharest outpatients during 2021, and to demonstrate the efficiency of alternative solutions against them based on silver nanoparticles (AgNPs). Methods: A total of 62 Candida spp. strains were isolated from dermatomycoses and identified using chromogenic culture media and MALDI-TOF MS, and then investigated for their antimicrobial resistance and virulence markers (VMs), as well as for metabolic enzymes using enzymatic tests for the expression of soluble virulence factors, their biofilm formation and adherence capacity on HeLa cells, and PCR assays for the detection of virulence markers and the antimicrobial activity of alternative solutions based on AgNPs. Results: Of the total of 62 strains, 45.16% were Candida parapsilosis; 29.03% Candida albicans; 9.67% Candida guilliermondii; 3.22% Candida lusitaniae, Candia pararugosa, and Candida tropicalis; and 1.66% Candida kefyr, Candida famata, Candida haemulonii, and Candida metapsilosis. Aesculin hydrolysis, caseinase, and amylase production were detected in the analyzed strains. The strains exhibited different indices of adherence to HeLa cells and were positive in decreasing frequency order for the LIP1, HWP1, and ALS1,3 genes (C. tropicalis/C. albicans). An inhibitory effect on microbial growth, adherence capacity, and on the production of virulence factors was obtained using AgNPs. Conclusions: The obtained results in C. albicans and Candida non-albicans circulating in Bucharest outpatients were characterized by moderate-to-high potential to produce VMs, necessitating epidemiological surveillance measures to minimize the chances of severe invasive infections. Full article
(This article belongs to the Special Issue Fungal Biofilms, 2nd Edition)
Show Figures

Figure 1

16 pages, 1135 KB  
Article
Saponin and Phenolic Composition and Assessment of Biological Activities of Saponaria officinalis L. Root Extracts
by Despina Charalambous, Michalis Christoforou, Krystallo Christou, Melina Christou, Antonis Ververis, Marios Andreou, Kyproula Christodoulou, Andrie Koutsoulidou, Christoforos Papachrysostomou and Maria Pantelidou
Plants 2024, 13(14), 1982; https://doi.org/10.3390/plants13141982 - 19 Jul 2024
Cited by 5 | Viewed by 2751
Abstract
The purpose of this study was to identify the saponin and phenolic components in root extracts of Saponaria officinalis, a widespread species, found in Cyprus. A total of six major saponins, including gypsogenin and gypsogenic acid derivatives, as well as saponariosides C, [...] Read more.
The purpose of this study was to identify the saponin and phenolic components in root extracts of Saponaria officinalis, a widespread species, found in Cyprus. A total of six major saponins, including gypsogenin and gypsogenic acid derivatives, as well as saponariosides C, D, and E, were identified using UHPLC/Q-TOF-MS analysis, with gypsogenin derivatives being the most common saponins detected through quantitative analysis. A total of six phenolic compounds were also identified, including rutin, quercetin galactoside, syringic acid, apigenin, protocatechuic, and vanillic acid. In addition to their saponin and phenolic contents, the root extracts were prepared through different extraction methods, and their biological activity was assessed. All samples demonstrated antioxidant capacity, as well as antibacterial activity, against four bacterial strains (Escherichia coli, Staphylococcus aureus, Enterococcus faecalis, and Salmonella enteritidis), with the acetone extract presenting higher susceptibility. The evaluation of anticancer activity in A375 (human malignant melanoma), HeLa (human cervical epithelioid carcinoma), and HaCaT (healthy human keratinocytes) cell lines revealed that the acetone extract of S. officinalis extract demonstrated a significant inhibitory effect on the proliferation of A375 cells in a concentration-dependent manner. None of the extracts demonstrated anti-neurotoxic potential against Aβ25–35 cytotoxic peptides. The results of this study support previous findings that reveal that the Saponaria species are an excellent natural source of biologically active compounds with antioxidant, antimicrobial, and anticancer properties. Full article
(This article belongs to the Special Issue Isoprenoids: Metabolic Mechanisms, Bioactivity and Application)
Show Figures

Figure 1

15 pages, 1328 KB  
Article
Fermentation of Orange Peels by Lactic Acid Bacteria: Impact on Phenolic Composition and Antioxidant Activity
by María del Carmen Razola-Díaz, Soumi De Montijo-Prieto, Eduardo Jesús Guerra-Hernández, María Jiménez-Valera, Alfonso Ruiz-Bravo, Ana María Gómez-Caravaca and Vito Verardo
Foods 2024, 13(8), 1212; https://doi.org/10.3390/foods13081212 - 16 Apr 2024
Cited by 9 | Viewed by 5179
Abstract
Orange processing generates peel by-products rich in phenolic compounds, particularly flavanones like hesperidin and narirutin, offering potential health benefits. Utilizing these by-products is of significant interest in supporting Spain’s circular bioeconomy. Therefore, the aim of this study was to investigate the fermentation of [...] Read more.
Orange processing generates peel by-products rich in phenolic compounds, particularly flavanones like hesperidin and narirutin, offering potential health benefits. Utilizing these by-products is of significant interest in supporting Spain’s circular bioeconomy. Therefore, the aim of this study was to investigate the fermentation of orange peels by different lactic acid bacteria (LAB) strains and its impact on phenolic composition and antioxidant activity. Three different LAB strains, two Lactiplantibacillus plantarum, and one Levilactobacillus brevis were utilized. The phenolic compounds were measured by HPLC-ESI-TOF-MS, and antioxidant activity was assessed using DPPH and ABTS methods. The growth of the LAB strains varied, showing initial increases followed by gradual declines, with strain-specific patterns observed. Medium acidification occurred during fermentation. A phenolic analysis revealed an 11% increase in phenolic acids in peels fermented by La. plantarum CECT 9567-C4 after 24 h, attributed to glycosylation by LAB enzymes. The flavonoid content exhibited diverse trends, with Le. brevis showing an 8% increase. The antioxidant assays demonstrated strain- and time-dependent variations. Positive correlations were found between antioxidant activity and total phenolic compounds. The results underscore the importance of bacterial selection and fermentation time for tailored phenolic composition and antioxidant activity in orange peel extracts. LAB fermentation, particularly with La. plantarum CECT 9567 and Le. brevis, holds promise for enhancing the recovery of phenolic compounds and augmenting antioxidant activity in orange peels, suggesting potential applications in food and beverage processing. Full article
(This article belongs to the Special Issue Foodomics Fifteen Years On From. Where Are We Now, What’s Next)
Show Figures

Figure 1

16 pages, 824 KB  
Article
The Potential of Acorn Extract Treatment on PUFAs Oxidative Stability: A Case Study on Fish Cooking Wastewater
by Helena Araújo-Rodrigues, Tânia Bragança Ribeiro, Manuela Machado, Carlos D. Pereira and Manuela E. Pintado
Foods 2024, 13(6), 935; https://doi.org/10.3390/foods13060935 - 19 Mar 2024
Cited by 3 | Viewed by 2042
Abstract
Fish byproducts are valuable sources of Ω-3 polyunsaturated fatty acids (PUFAs). Their valorization potentially alleviates pressure on this sector. This study uses a circular economy approach to investigate the oil fraction from sardine cooking wastewater (SCW). Analysis of its fatty acid (FA) profile [...] Read more.
Fish byproducts are valuable sources of Ω-3 polyunsaturated fatty acids (PUFAs). Their valorization potentially alleviates pressure on this sector. This study uses a circular economy approach to investigate the oil fraction from sardine cooking wastewater (SCW). Analysis of its fatty acid (FA) profile revealed promising PUFA levels. However, PUFAs are highly susceptible to oxidation, prompting the exploration of effective and natural strategies to replace synthetic antioxidants and mitigate their associated risks and concerns. An antioxidant extract from acorn shells was developed and evaluated for its efficacy in preventing oxidative degradation. The extract exhibited significant levels of total phenolic compounds (TPC: 49.94 and 22.99 mg TAE or GAE/g DW) and antioxidant activities (ABTS: 72.46; ORAC: 59.60; DPPH: 248.24 mg TE/g DW), with tannins comprising a significant portion of phenolics (20.61 mg TAE/g DW). LC-ESI-UHR-QqTOF-MS identified ellagic acid, epicatechin, procyanidin B2 and azelaic acid as the predominant phenolic compounds. The extract demonstrated the ability to significantly reduce the peroxide index and inhibit PUFA oxidation, including linoleic acid (LA), eicosapentaenoic (EPA), and docosahexaenoic acid (DHA). This approach holds promise for developing stable, functional ingredients rich in PUFAs. Future research will focus on refining oil extraction procedures and conducting stability tests towards the development of specific applications. Full article
Show Figures

Figure 1

47 pages, 3821 KB  
Review
Advances in Analytical Techniques and Applications in Exploration, Mining, Extraction, and Metallurgical Studies of Rare Earth Elements
by V. Balaram
Minerals 2023, 13(8), 1031; https://doi.org/10.3390/min13081031 - 31 Jul 2023
Cited by 27 | Viewed by 10347
Abstract
The use of analytical techniques is important and critical in all areas related to REE, such as basic fundamental research, exploration, mining, extraction, and metallurgical activities at different stages by different industries. At every stage of these activities, rock, ore, minerals, and other [...] Read more.
The use of analytical techniques is important and critical in all areas related to REE, such as basic fundamental research, exploration, mining, extraction, and metallurgical activities at different stages by different industries. At every stage of these activities, rock, ore, minerals, and other related materials have to be analyzed for their REE contents in terms of elemental, isotopic, and mineralogical concentrations using different analytical techniques. Spectacular developments have taken place in the area of analytical instrumentation during the last four decades, with some of them having shrunk in size and become handheld. Among laboratory-based techniques, F-AAS, GF-AAS, ICP-OES, and MP-AES have become very popular. Because of high sensitivity, fewer interference effects, and ease of use, ICP-MS techniques, such as quadrupole ICP-MS, ICP-MS/MS, ICP-TOF-MS, MH-ICP-MS, HR-ICP-MS, and MC-ICP-MS, with both solution nebulization as well as direct solid analysis using laser ablation sample introduction methods, have become more popular for REE analysis. For direct analysis of solids, INAA, XRF, and LIBS techniques, as well as LA-based ICP-MS techniques, are being extensively utilized. The LIBS technique in particular requires little to no sample preparation. TIMS, SIMS, and SHRIMP techniques are being used for isotopic as well as dating REE depots. Portable analytical techniques, such as pXRF, pLIBS, and Raman spectrometers are able to perform in situ analysis even in the field, helping to make fast decisions during exploration studies. At present, hyperspectral remote sensing techniques including handheld, drone, and satellite-based techniques have become very popular in REE exploration studies because of their ability to cover larger areas in a limited time and, thus, became very cost-effective. Deployment of microanalytical devices/sensors mounted in remotely operated vehicles (ROV) is being successfully utilized in detecting REE-rich deposits in the deep oceans. Providing updated in-depth information on all these important aspects with suitable examples, especially from the point of view of REE research studies is the focal point of this review article. Full article
Show Figures

Figure 1

11 pages, 901 KB  
Article
Genomics and Antimicrobial Susceptibility of Clinical Pseudomonas aeruginosa Isolates from Hospitals in Brazil
by Carlos Henrique Camargo, Amanda Yaeko Yamada, Andreia Rodrigues de Souza, Marisa de Jesus de Castro Lima, Marcos Paulo Vieira Cunha, Pedro Smith Pereira Ferraro, Claudio Tavares Sacchi, Marlon Benedito Nascimento dos Santos, Karoline Rodrigues Campos, Monique Ribeiro Tiba-Casas, Maristela Pinheiro Freire and Pasqual Barretti
Pathogens 2023, 12(7), 918; https://doi.org/10.3390/pathogens12070918 - 8 Jul 2023
Cited by 4 | Viewed by 2490
Abstract
Pseudomonas aeruginosa, an opportunistic pathogen causing infections in immunocompromised patients, usually shows pronounced antimicrobial resistance. In recent years, the frequency of carbapenemases in P. aeruginosa has decreased, which allows use of new beta-lactams/combinations in antimicrobial therapy. Therefore, the in vitro evaluation of [...] Read more.
Pseudomonas aeruginosa, an opportunistic pathogen causing infections in immunocompromised patients, usually shows pronounced antimicrobial resistance. In recent years, the frequency of carbapenemases in P. aeruginosa has decreased, which allows use of new beta-lactams/combinations in antimicrobial therapy. Therefore, the in vitro evaluation of these drugs in contemporary isolates is warranted. We evaluated the antimicrobial susceptibility and genomic aspects of 119 clinical P. aeruginosa isolates from 24 different hospitals in Brazil in 2021–2022. Identification was performed via MALDI-TOF-MS, and antimicrobial susceptibility was identified through broth microdilution, gradient tests, or disk diffusion. Whole-genome sequencing was carried out using NextSeq equipment. The most active drug was cefiderocol (100%), followed by ceftazidime–avibactam (94.1%), ceftolozane–tazobactam (92.4%), and imipenem–relebactam (81.5%). Imipenem susceptibility was detected in 59 isolates (49.6%), and the most active aminoglycoside was tobramycin, to which 99 (83.2%) isolates were susceptible. Seventy-one different sequence types (STs) were detected, including twelve new STs described herein. The acquired resistance genes blaCTX-M-2 and blaKPC-2 were identified in ten (8.4%) and two (1.7%) isolates, respectively. Several virulence genes (exoSTUY, toxA, aprA, lasA/B, plcH) were also identified. We found that new antimicrobials are effective against the diverse P. aeruginosa population that has been circulating in Brazilian hospitals in recent years. Full article
(This article belongs to the Special Issue Detection and Epidemiology of Drug-Resistant Bacteria)
Show Figures

Figure 1

27 pages, 5142 KB  
Article
Anticancer Tungstenocenes with a Diverse Set of (O,O–), (O,S–) and (O,N–) Chelates—A Detailed Biological Study Using an Improved Evaluation via 3D Spheroid Models
by Klaudia Cseh, Iker Berasaluce, Valentin Fuchs, Alexandra Banc, Andreas Schweikert, Alexander Prado-Roller, Michaela Hejl, Debora Wernitznig, Gunda Koellensperger, Michael A. Jakupec, Wolfgang Kandioller, Michael S. Malarek and Bernhard K. Keppler
Pharmaceutics 2023, 15(7), 1875; https://doi.org/10.3390/pharmaceutics15071875 - 3 Jul 2023
Cited by 2 | Viewed by 2874
Abstract
The synthesis, characterization and biological activity of tungstenocenes with varying biologically active (O,O–), (S,O) and (N,O) chelates are described. Complexes were characterized by 1H and 13C NMR, [...] Read more.
The synthesis, characterization and biological activity of tungstenocenes with varying biologically active (O,O–), (S,O) and (N,O) chelates are described. Complexes were characterized by 1H and 13C NMR, elemental analysis, ESI-mass spectrometry, FT-IR spectroscopy and X-ray diffraction analysis. The aqueous stability was studied by UV/Vis spectroscopy and the WIV to WV process by cyclic voltammetry. The cytotoxicity was determined by the MTT assay in A549, CH1/PA-1 and SW480 cancer cells as well as in IMR-90 human fibroblasts. Extensive biological evaluation was performed in three other human cancer cell lines (HCT116, HT29 and MCF-7) in monolayer and multicellular tumor spheroid cultures to better understand the mode of action. Lead compounds showed promising in vitro anticancer activity in all cancer cell lines. Further studies yielded important insights into apoptosis induction, ROS generation, different patterns in metal distribution (detected by LA-ICP-TOF-MS), changes in KI67 (proliferation marker) expression and DNA interactions. The results based on qualitative and quantitative research designs show that complexes containing (S,O–) chelates are more active than their (O,O–) and (N,O–) counterparts. The most striking results in spheroid models are the high antiproliferative capacity and the different distribution pattern of two complexes differing only in a W–S or W–O bond. Full article
(This article belongs to the Section Drug Targeting and Design)
Show Figures

Graphical abstract

22 pages, 6612 KB  
Article
Analysis of Rare Earth Ores Using Laser-Induced Breakdown Spectroscopy and Laser Ablation Time-of-Flight Mass Spectrometry
by Amir Fayyaz, Raheel Ali, Muhammad Waqas, Usman Liaqat, Rizwan Ahmad, Zeshan A. Umar and Muhammed A. Baig
Minerals 2023, 13(6), 787; https://doi.org/10.3390/min13060787 - 8 Jun 2023
Cited by 16 | Viewed by 4948
Abstract
Rare earth elements are gaining significant importance in the scientific and technological fields for their exciting physical properties and characteristics. The aim of the present study was to determine rare earth elements (REEs) in geological ores found in the Northern Areas of Pakistan. [...] Read more.
Rare earth elements are gaining significant importance in the scientific and technological fields for their exciting physical properties and characteristics. The aim of the present study was to determine rare earth elements (REEs) in geological ores found in the Northern Areas of Pakistan. We present the application of laser-induced breakdown spectroscopy (LIBS) and laser ablation time-of-flight mass spectrometry (LA-TOF-MS) for the elemental analysis of geological ore samples containing REEs. The laser-induced plasma plume exhibits a wide array of emission lines, including those of rare earth elements such as Ce, La, and Nd. Furthermore, the spectral range, from 220 nm to 970 nm, encompasses emission lines from C, Fe, Ti, Na, Mg, Si, and Ca. The qualitative analysis of the constituent elements in the samples was performed by comparing the LIBS spectrum of the unknown sample with that of the spectroscopically pure rare earth elements (La2O3, CeO2, and Nd2O3, with 99.9% metals basis) recorded under the same experimental conditions. The quantitative analysis was performed using the calibration-free laser-induced breakdown spectroscopy (CF-LIBS), LA-TOF-MS, and energy-dispersive X-ray (EDX) techniques. The results obtained by CF-LIBS were found to be in good agreement with those obtained using the LA-TOF-MS and EDX analytical techniques. LIBS is demonstrated to yield a quick and reliable qualitative and quantitative analysis, of any unknown geological sample, comparable to that of the other analytical techniques. Full article
Show Figures

Figure 1

18 pages, 3961 KB  
Article
The Potassium Channel Blocker β-Bungarotoxin from the Krait Bungarus multicinctus Venom Manifests Antiprotozoal Activity
by Alexey V. Osipov, Elena G. Cheremnykh, Rustam H. Ziganshin, Vladislav G. Starkov, Trang Thuy Thi Nguyen, Khoa Cuu Nguyen, Dung Tien Le, Anh Ngoc Hoang, Victor I. Tsetlin and Yuri N. Utkin
Biomedicines 2023, 11(4), 1115; https://doi.org/10.3390/biomedicines11041115 - 7 Apr 2023
Cited by 4 | Viewed by 2543
Abstract
Protozoal infections are a world-wide problem. The toxicity and somewhat low effectiveness of the existing drugs require the search for new ways of protozoa suppression. Snake venom contains structurally diverse components manifesting antiprotozoal activity; for example, those in cobra venom are cytotoxins. In [...] Read more.
Protozoal infections are a world-wide problem. The toxicity and somewhat low effectiveness of the existing drugs require the search for new ways of protozoa suppression. Snake venom contains structurally diverse components manifesting antiprotozoal activity; for example, those in cobra venom are cytotoxins. In this work, we aimed to characterize a novel antiprotozoal component(s) in the Bungarus multicinctus krait venom using the ciliate Tetrahymena pyriformis as a model organism. To determine the toxicity of the substances under study, surviving ciliates were registered automatically by an original BioLaT-3.2 instrument. The krait venom was separated by three-step liquid chromatography and the toxicity of the obtained fractions against T. pyriformis was analyzed. As a result, 21 kDa protein toxic to Tetrahymena was isolated and its amino acid sequence was determined by MALDI TOF MS and high-resolution mass spectrometry. It was found that antiprotozoal activity was manifested by β-bungarotoxin (β-Bgt) differing from the known toxins by two amino acid residues. Inactivation of β-Bgt phospholipolytic activity with p-bromophenacyl bromide did not change its antiprotozoal activity. Thus, this is the first demonstration of the antiprotozoal activity of β-Bgt, which is shown to be independent of its phospholipolytic activity. Full article
(This article belongs to the Special Issue Editorial Board Members’ Collection Series in Drug Discovery)
Show Figures

Figure 1

16 pages, 2234 KB  
Article
Exploration of the Main Antibiofilm Substance of Lactobacillus plantarum ATCC 14917 and Its Effect against Streptococcus mutans
by Jingheng Liang, Yan Zhou, Guihua Tang, Ruixue Wu and Huancai Lin
Int. J. Mol. Sci. 2023, 24(3), 1986; https://doi.org/10.3390/ijms24031986 - 19 Jan 2023
Cited by 13 | Viewed by 2915
Abstract
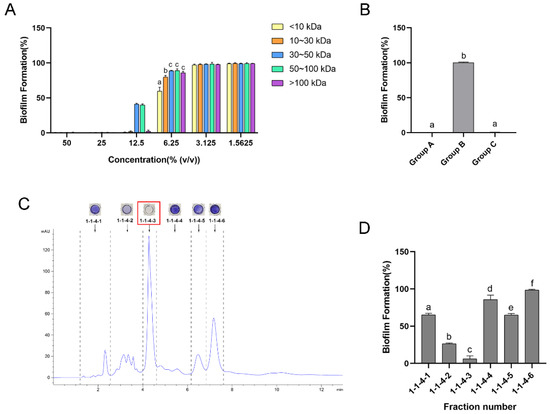
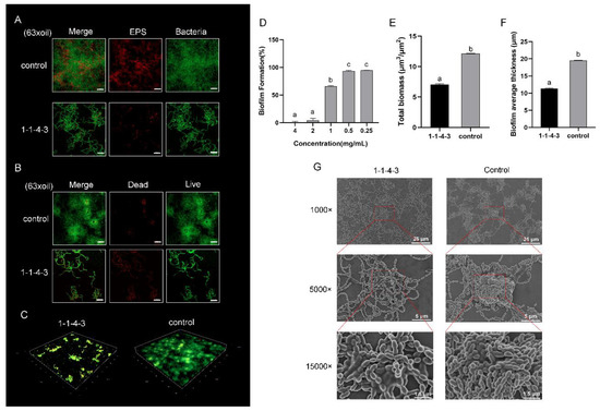
Dental plaque, a complex biofilm system established by cariogenic bacteria such as Streptococcus mutans (S. mutans), is the initiator of dental caries. Studies have found that the cell-free supernatant (CFS) of Lactobacilli could inhibit S. mutans biofilm formation. However, the main [...] Read more.
Dental plaque, a complex biofilm system established by cariogenic bacteria such as Streptococcus mutans (S. mutans), is the initiator of dental caries. Studies have found that the cell-free supernatant (CFS) of Lactobacilli could inhibit S. mutans biofilm formation. However, the main antibiofilm substance of the Lactobacilli CFS that acts against S. mutans is unclear. The present study found that the CFS of Lactobacillus plantarum (L. plantarum) ATCC 14917 had the strongest antibiofilm effect among the five tested oral Lactobacilli. Further bioassay-guided isolation was performed to identify the main antibiofilm substance. The antibiofilm effect of the end product, named 1-1-4-3, was observed and the structure of it was elucidated by using Q-TOF MS, 2D NMR and HPLC. The results showed that several components in the CFS had an antibiofilm effect; however, the effect of 1-1-4-3 was the strongest, as it could reduce the generation of exopolysaccharides and make the biofilm looser and thinner. After structure elucidation and validation, 1-1-4-3 was identified as a mixture of lactic acid (LA) and valine. Additionally, LA was shown to be the main antibiofilm substance in 1-1-4-3. In summary, this study found that the antibiofilm effect of the L. plantarum CFS against S. mutans was attributable to the comprehensive effect of multiple components, among which LA played a dominant role. Full article
(This article belongs to the Section Molecular Microbiology)
Show Figures

Figure 1

Back to TopTop