Sign in to use this feature.

Years

Between: -

Subjects

remove_circle_outline
remove_circle_outline
remove_circle_outline
remove_circle_outline
remove_circle_outline
remove_circle_outline
remove_circle_outline
remove_circle_outline
remove_circle_outline

Journals

remove_circle_outline
remove_circle_outline
remove_circle_outline
remove_circle_outline
remove_circle_outline
remove_circle_outline
remove_circle_outline

Article Types

Countries / Regions

remove_circle_outline
remove_circle_outline
remove_circle_outline

Search Results (530)

Search Parameters:
Keywords = Italian consumers

Order results
Result details
Results per page
Select all
Export citation of selected articles as:
22 pages, 532 KB  
Article
Understanding Italian Consumers’ Intentions Toward Sustainable 3D-Printed Savory Snacks: An Extended Theory of Planned Behavior Approach
by Antonella Cammarelle, Ilaria Russo, Naomi di Santo, Maria De Salvo, Antonio Seccia, Roberta Sisto, Rosaria Viscecchia and Biagia De Devitiis
Sustainability 2026, 18(8), 3874; https://doi.org/10.3390/su18083874 - 14 Apr 2026
Viewed by 193
Abstract
To address climate change, reducing food loss along the production and supply chain is a global priority. Addressing this challenge requires a shift in agrifood systems toward greater sustainability, in which new technologies and novel foods appear as promising strategies. Among emerging novel [...] Read more.
To address climate change, reducing food loss along the production and supply chain is a global priority. Addressing this challenge requires a shift in agrifood systems toward greater sustainability, in which new technologies and novel foods appear as promising strategies. Among emerging novel foods, 3D-printed foods are an interesting new food technology for food loss reduction, resource optimization, and by-product valorization. However, to reach market success, it needs consumer acceptance, a topic far unexplored, particularly in the Italian context. To fill the literature gap, this article investigates Italian consumers’ intention toward 3D-printed savory snacks using an extended Theory of Planned Behavior, based upon the relevant literature. Survey data were collected, and partial least squares structural equation modeling was performed to test research hypotheses. Results show that attitude and subjective norms are the strongest predictors of purchase intention. In addition, perceived usefulness is shown to be a powerful construct, positively impacting attitude and subjective norms, while self-identity as a green consumer reinforces perceptions of the benefits of 3D-printed foods. Sensory appeal impacts consumer attitude. These insights have practical policy and micro-level applications, suggesting tailored strategies, educational campaigns, and supportive policies and marketing campaigns for fostering acceptance of 3D printing in the agrifood sector. Full article
(This article belongs to the Section Sustainable Food)
22 pages, 745 KB  
Article
Quality Expectations and Willingness to Pay of German, Italian, and Turkish Strawberry Consumers
by Eda Yaşa Özeltürkay, Stefano Predieri, Chiara Medoro, Edoardo Gatti, Marta Cianciabella, Giulia Maria Daniele, Luca Mazzoni, Saila Karhu, Terhi Latvala, Ebru Kafkas, Duygu Ayvaz Sönmez, Klaus Olbricht and Bruno Mezzetti
Horticulturae 2026, 12(4), 451; https://doi.org/10.3390/horticulturae12040451 - 5 Apr 2026
Viewed by 333
Abstract
This study investigated consumer expectations and perceived quality of strawberries across different geographical contexts to identify the main drivers of purchasing behavior within a cross-country framework. An online survey was conducted among consumers in Italy, Germany, and Turkey to explore consumption habits, purchasing [...] Read more.
This study investigated consumer expectations and perceived quality of strawberries across different geographical contexts to identify the main drivers of purchasing behavior within a cross-country framework. An online survey was conducted among consumers in Italy, Germany, and Turkey to explore consumption habits, purchasing channels, sensory expectations, product perceptions, and willingness to pay (WTP) for specific product attributes. Results confirmed a high level of consumer appreciation for strawberries across all countries, primarily driven by their sensory characteristics. However, purchasing behavior and consumption patterns were strongly influenced by cultural and market-related factors. Visual attributes were confirmed to be key cues guiding product choice; however, label indications related to sensory traits and functional properties exerted a greater influence. Flavor, firmness, and overall taste balance represented critical determinants of consumer satisfaction. Differences across demographic groups were also observed, with younger and male consumers reporting lower levels of satisfaction with key sensory attributes, including juiciness, aroma, and freshness. Cross-country comparisons revealed heterogeneous WTP patterns, with Turkish consumers showing a greater propensity to pay premium prices for quality-related, local, organic, and environmentally friendly attributes compared with German and Italian consumers. Overall, the findings highlight the combined influence of sensory quality, cultural context, and sociodemographic characteristics in shaping strawberry perception and purchasing behavior. These insights may support breeders, producers, and retailers in developing targeted product strategies and market positioning across different geographical areas and consumer segments. Full article
(This article belongs to the Special Issue Consumer Preferences for Horticultural Products)
Show Figures

Figure 1

15 pages, 277 KB  
Article
Passing the Thread: The Intergenerational Transmission of Textile Practices
by Romana Andò and Leonardo Campagna
Societies 2026, 16(4), 119; https://doi.org/10.3390/soc16040119 - 1 Apr 2026
Viewed by 373
Abstract
This article examines the resurgence of a series of diverse practices from mending and sewing, to embroidery, knitting and crochet, which are traditionally situated in broader debates about gender and domestic labor but also care work, everyday life, and sustainability. While recently reframed [...] Read more.
This article examines the resurgence of a series of diverse practices from mending and sewing, to embroidery, knitting and crochet, which are traditionally situated in broader debates about gender and domestic labor but also care work, everyday life, and sustainability. While recently reframed as feminist and eco-conscious practices, these crafts have only been partially explored in their material, symbolic, and emotional aspects due to their association with the feminine and domestic sphere, their invisibility within public discourse, and the stigma attached to repair in consumer capitalist societies. Drawing on an ethnographic study conducted between 2023 and 2025, the research examines the intergenerational transmission of these skills within eleven Italian families. Semi-structured dyadic interviews were carried out with at least two members of each family, predominantly women, exploring learning processes, everyday uses, emotional meaning, and their influence on clothing consumption. Findings reveal a complex and discontinuous trajectory of transmission, shaped by gender expectations, class dynamics, and shifting cultural meanings: while older generations often learned these crafts out of necessity and social obligation, younger generations approach them as creative hobbies, tools for self-expression, or forms of sustainable consumption. Across generations, however, the crafts emerge as powerful affective languages through which care, memory, and relational bonds are materialized in clothing. Full article
11 pages, 742 KB  
Article
Valorizing Oregano Distillation Wastewater in New Pasta Formulations: Physical, Sensory and Chemical Characteristics
by Alessandro Gallina, Maria Concetta Di Bella, Enrica Pistorio, Edoardo Marco Napoli and Maria Grazia Melilli
Foods 2026, 15(6), 1092; https://doi.org/10.3390/foods15061092 - 20 Mar 2026
Viewed by 562
Abstract
The agro-food industry faces significant environmental and economic challenges due to waste production. To promote sustainability, it is essential to valorize agricultural by-products, such as wastewater from essential oil distillation. Despite being a disposal burden, this wastewater retains valuable compounds with high antioxidant [...] Read more.
The agro-food industry faces significant environmental and economic challenges due to waste production. To promote sustainability, it is essential to valorize agricultural by-products, such as wastewater from essential oil distillation. Despite being a disposal burden, this wastewater retains valuable compounds with high antioxidant and antibacterial potential, making it an ideal ingredient for functional foods. Given that pasta and bread are daily staples in the Italian diet, they represent a strategic opportunity to improve public nutritional intake. In this study, a novel pasta formulation was developed by replacing 50% or 100% of the processing water with wastewater derived from oregano distillation. The investigation focused on the quality of the cooking process and the composition of phenolic compounds. A sensory analysis was also conducted to assess consumer acceptance. The enriched pasta demonstrated positive sensory characteristics, with an overall appreciation around 7, and higher levels of phenolic compounds (up to 0.79 mg GAE/g) in relation to the control sample (0.14 mgGAE/g). This highlights the potential of these rich raw materials for use in sustainable food and represents a sustainable strategy to improve the nutritional profile of pasta. Full article
Show Figures

Graphical abstract

15 pages, 854 KB  
Article
Understanding Acceptance of Genome-Edited Crops and Foods: The Role of Trust, Attitudes, and Perceived Literacy in Italy
by Michele Paleologo, Alessandra Lanubile, Marco Camardo Leggieri, Paolo Gomarasca and Guendalina Graffigna
Foods 2026, 15(6), 1007; https://doi.org/10.3390/foods15061007 - 12 Mar 2026
Viewed by 281
Abstract
Genome-editing (GE) techniques are gaining relevance in the agri-food system for their potential to enhance crop resilience and sustainability, raising questions about consumer acceptance and responsible innovation. Understanding public willingness to buy (WTB) GE foods is therefore essential. While trust in science is [...] Read more.
Genome-editing (GE) techniques are gaining relevance in the agri-food system for their potential to enhance crop resilience and sustainability, raising questions about consumer acceptance and responsible innovation. Understanding public willingness to buy (WTB) GE foods is therefore essential. While trust in science is often cited as a key driver, its effects are not straightforward. This study examines mechanisms linking trust in science to WTB GE foods, testing the mediating role of attitudes and the moderating role of perceived literacy. A cross-sectional online survey was conducted with a representative sample of Italian adults. Using structural equation modelling, we tested three models: a mediation model, a model including a direct path between trust and WTB, and a moderated model incorporating perceived literacy. Trust predicted more favourable attitudes toward GE, and attitudes were strongly associated with WTB. However, when controlling for attitudes, the direct effect of trust on WTB was negative. Perceived literacy significantly moderated this relationship: higher perceived literacy strengthened the negative trust–WTB association. Overall, generalized trust in science is not sufficient for public acceptance of GE crops and foods. Communication strategies should move beyond trust-building and foster informed, critically engaged consumers. Full article
(This article belongs to the Section Sensory and Consumer Sciences)
Show Figures

Figure 1

25 pages, 480 KB  
Article
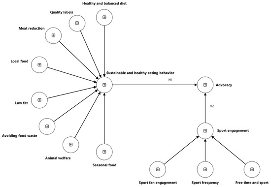
Sustainable and Healthy Eating and Sport Engagement as Drivers of Advocacy: A Structural Equation Model (SEM) Study
by Emanuela Conti, Alessio Travasi and Fabio Musso
Sustainability 2026, 18(5), 2477; https://doi.org/10.3390/su18052477 - 3 Mar 2026
Viewed by 369
Abstract
Sustainability and healthy eating have emerged as key areas of interest and concern among younger generations in recent decades. Another prominent feature of this cohort is their increasing engagement with sport, both as practicing sport and as sport fans. Participation in sporting activities [...] Read more.
Sustainability and healthy eating have emerged as key areas of interest and concern among younger generations in recent decades. Another prominent feature of this cohort is their increasing engagement with sport, both as practicing sport and as sport fans. Participation in sporting activities and enthusiasm for sports frequently align with the principles of sustainable and healthy living. Despite extensive theoretical interest and a growing body of research on young consumers’ concern for environmental sustainability and personal balanced nutrition, the interrelations among these domains remain underexplored. The connection with sport engagement has received even less scholarly attention. This study investigates how sustainable and healthy eating behaviors (SHEB), together with sport engagement, influence advocacy for sustainable and healthy food practices among young Italian consumers. Drawing on Social Practice Theory, Behavioral Spillover Theory and Diffusion of Innovation Theory, we develop and test a structural equation model (SEM) using data from 220 respondents. We tested the sustainable and healthy eating (SHE) scale and found that, among Italian Gen Z consumers, only three practices—meat reduction, concern for animal welfare, and seasonal food consumption—significantly represent the higher-order construct. Although the original scale includes eight dimensions, our results indicate that, in this cohort, SHE behaviors are effectively captured by this more focused set of practices. Moreover, both higher-order constructs examined in the model (SHEB and SPORT) significantly contribute to explaining advocacy for sustainable and healthy eating. Moreover, there are no significant differences among male and females. These findings contribute to consumer research on the interplay between sustainable and healthy lifestyle behaviors by identifying sport engagement as a novel and meaningful driver of consumer advocacy toward sustainable and healthy eating. Full article
Show Figures

Figure 1

27 pages, 1926 KB  
Review
From Invasive to Innovative: A Review of Socio-Economic and Ecological Pathways for the Sustainable Management of the Blue Crab (Callinectes sapidus) and Its Recorded Sightings in the Mediterranean
by Elettra Della Ceca, Samanta Corsetti, Gianni Sagratini, Sauro Vittori and Germana Borsetta
Sci 2026, 8(2), 48; https://doi.org/10.3390/sci8020048 - 19 Feb 2026
Viewed by 948
Abstract
The Atlantic blue crab (Callinectes sapidus) has rapidly expanded across the Mediterranean Sea, forming self-sustaining populations in coastal and transitional ecosystems. Its ecological plasticity, high reproductive potential, and tolerance to wide salinity and temperature ranges have enabled a rapid basin-wide colonization, [...] Read more.
The Atlantic blue crab (Callinectes sapidus) has rapidly expanded across the Mediterranean Sea, forming self-sustaining populations in coastal and transitional ecosystems. Its ecological plasticity, high reproductive potential, and tolerance to wide salinity and temperature ranges have enabled a rapid basin-wide colonization, particularly evident in Italian lagoons and estuaries. This invasion has generated substantial ecological alterations, such as predation on bivalves, competition with native decapods, and disruptions of trophic dynamics, as well as significant economic losses for fisheries and aquaculture sectors, especially in northern Adriatic clam-farming areas. Social perceptions vary widely, and management actions remain fragmented, limiting the effectiveness of control and mitigation efforts. This review analyzes the scientific and gray literature published from its first Mediterranean records to 2025, synthesizing evidence on the species’ distribution, ecological impacts, socio-economic consequences, and existing regulatory responses, with a focus on the Mediterranean basin and Italy. Studies on consumers’ and fishers’ perceptions are examined to identify emerging opportunities for sustainable utilization. By integrating ecological and socio-economic dimensions, the review outlines priority knowledge gaps and management needs, providing a science-based framework to support coordinated monitoring, adaptive control strategies, and potential valorization pathways consistent with the EU Green Deal, the Blue Economy, and Circular Bioeconomy principles. Full article
Show Figures

Figure 1

24 pages, 4394 KB  
Article
A Code-Conforming Computer Vision Framework for Visual Inspection of Reinforced and Prestressed Concrete Bridges
by Giuseppe Santarsiero, Valentina Picciano, Nicola Ventricelli and Angelo Masi
Sensors 2026, 26(4), 1242; https://doi.org/10.3390/s26041242 - 14 Feb 2026
Viewed by 484
Abstract
The assessment of structural degradation in reinforced concrete bridges is a crucial task for infrastructure maintenance and safety. Traditional inspection methods are often time-consuming, dependent on expert interpretation and weather conditions. This study explores the potential of artificial intelligence to support inspectors in [...] Read more.
The assessment of structural degradation in reinforced concrete bridges is a crucial task for infrastructure maintenance and safety. Traditional inspection methods are often time-consuming, dependent on expert interpretation and weather conditions. This study explores the potential of artificial intelligence to support inspectors in the detection of typical deterioration patterns in reinforced (RC) and prestressed concrete (PRC) bridges, developing the VIADUCT (Visual Inspection and Automated Damage Understanding by Computer vision Techniques) software tool. Unlike previous studies, focusing only on a limited variety of possible defects (e.g., cracks, water stains), this study aims to train a deep learning model to be able to recognise a larger range of defects, such as those foreseen by the current Italian code for the assessment of existing bridges. The methodology relies on the YOLOv8n object detection model, which was trained, validated, and tested using a dataset including 1045 either wide-angle or detailed photographs taken during routine inspections. With these kinds of images being challenging for object detection algorithms (they include large parts of the background), multimodal attention mechanisms were implemented in the Graphical User Interface (GUI) through the semantic segmentation of the bridge surface using both the SAM and the U-Net model, as well as a tile reduction approach. These attention mechanisms allow the object detection model to focus on the relevant portions of the image (i.e., the bridge), while suppressing background information. Despite the limitation of the small size dataset used for training, results showed promising detection capabilities and precision. Furthermore, VIADUCT is ready to accept and use newer and more efficient versions of the object detection model, as soon as they become available. Full article
(This article belongs to the Section Sensing and Imaging)
Show Figures

Figure 1

27 pages, 1248 KB  
Article
An Analysis of Food Waste Production and Behavioural Patterns Among Generation Z in Five European Countries
by Neven Voća, Francesco Donsi, Mirela Alina Sandu, Viktoria Voronova, Jana Šic Žlabur, Giovanni De Feo, Ana Virsta, Marija Klõga, Jelena Lubura Stošić, Anamarija Peter, Gina Vasile Scăețeanu, Sanja Ostojić, Ivan Brandić, Gianpiero Pataro, Dario Balaban, Darko Micić, Jona Šurić, Saša Đurović, Alessandra Procentese and Lato Pezo
Foods 2026, 15(4), 696; https://doi.org/10.3390/foods15040696 - 13 Feb 2026
Cited by 1 | Viewed by 465
Abstract
Food waste remains a global challenge, particularly among younger generations. This study examines the attitudes and behaviours of 330 Generation Z individuals (aged 18–24 years) from Italy, Estonia, Croatia, Romania, and Serbia using an extended Theory of Planned Behaviour (TPB). The TPB model [...] Read more.
Food waste remains a global challenge, particularly among younger generations. This study examines the attitudes and behaviours of 330 Generation Z individuals (aged 18–24 years) from Italy, Estonia, Croatia, Romania, and Serbia using an extended Theory of Planned Behaviour (TPB). The TPB model was expanded to include moral social values, awareness of health risks, and good provider identity. A mixed-methods approach was applied, combining 7-day food waste diaries, visual plate-waste analysis, and self-administered questionnaires. Food recognition analysis showed that Estonian participants wasted less food per meal (3.43%) than those from Italy, Serbia, Croatia, and Romania (12.53%, 12.57%, 14.53%, and 17.18%). Nationality-specific patterns emerged: Romanians mainly discarded meat and potatoes, while participants from Estonia, Croatia, and Serbia wasted fruit and vegetables; Italians most frequently wasted fish and dairy. The extended TPB effectively predicted intentions to reduce food waste, identifying key behavioural determinants that can inform targeted interventions for young consumers. Full article
(This article belongs to the Section Food Security and Sustainability)
Show Figures

Figure 1

24 pages, 1000 KB  
Article
Testing Motivational Appeals to Promote Legume-Enriched Foods
by Marco Gaetani, Valentina Carfora, Laura Picciafoco and Patrizia Catellani
Nutrients 2026, 18(4), 552; https://doi.org/10.3390/nu18040552 - 7 Feb 2026
Viewed by 388
Abstract
Background/Objectives: Legume-enriched foods are conventional products reformulated with the addition of legumes and, as such, represent a sustainable alternative to animal proteins. This study investigated the effectiveness of messages based on different food choice motives to encourage search, consumption, and future intention to [...] Read more.
Background/Objectives: Legume-enriched foods are conventional products reformulated with the addition of legumes and, as such, represent a sustainable alternative to animal proteins. This study investigated the effectiveness of messages based on different food choice motives to encourage search, consumption, and future intention to consume these foods. Methods: The study involved a representative sample of 1361 Italian adults randomly assigned to one of seven experimental conditions (i.e., health, price, sensory appeal, natural content, convenience, sustainability, mood) or a control condition. Participants received three prefactual gain messages over one week. A moderated serial mediation model was estimated to test whether the effects of message exposure on future intention to consume were mediated by product search and consumption, and whether these effects varied according to participants’ baseline intention to replace animal food with plant-based alternatives (i.e., intenders vs. non-intenders). Results: Reading messages focusing on mood (B = 0.337, p = 0.021), sustainability (B = 0.441, p = 0.002), health (B = 0.333, p = 0.029), and convenience (B = 0.364, p = 0.017) were associated with increased intention to consume legume-enriched foods. However, only reading sustainability messages showed a positive serial indirect effect on intention via search and consumption (B = 0.036, p = 0.044), while reading mood messages was associated with increased intention via search only (B = 0.243, p = 0.048). Among non-intenders, reading mood and health messages were associated with increased intention only when they first stimulated search behavior. Conversely, among intenders, only reading sustainability messages was associated with increased consumption. Conclusions: These results demonstrate the persuasive power of sustainability appeals in promoting legume-enriched food consumption and support the effectiveness of using recommendation messages tailored to the recipient’s stage of change in terms of replacing animal food with plant-based alternatives. Full article
Show Figures

Figure 1

21 pages, 793 KB  
Article
Assessing Energy and Waste Impacts in Orthopaedic Departments: A Case Study from an Italian Public Hospital
by Anna Savio, Beatrice Marchi, Andrea Roletto, Pierangelo Guizzi, Giuseppe Milano, Lucio Enrico Zavanella and Simone Zanoni
Energies 2026, 19(3), 836; https://doi.org/10.3390/en19030836 - 5 Feb 2026
Viewed by 454
Abstract
Hospitals are major consumers of natural resources, and their continuous 24/7 demands exert significant environmental repercussions. Notably, energy utilization and waste generation constitute primary determinants of the ecological footprint associated with healthcare facilities. This study aims to provide a replicable framework for estimating [...] Read more.
Hospitals are major consumers of natural resources, and their continuous 24/7 demands exert significant environmental repercussions. Notably, energy utilization and waste generation constitute primary determinants of the ecological footprint associated with healthcare facilities. This study aims to provide a replicable framework for estimating operational carbon account of orthopedic hospital operations using readily available data, without requiring expert-level life cycle assessment tools. A three-level analysis was applied to a case study in a large Italian public hospital, focusing on CO2e emissions from energy consumption and hazardous waste generation. Operational data from the hospital and detailed audits of orthopedic procedures were used to estimate energy consumption, ventilation loads, and waste volumes. Results showed that HVAC systems dominated energy-related emissions, while surgical waste was a major contributor at the meso- and micro-levels. Several mitigation strategies were proposed, including reducing off-hours air exchange rates and improving waste segregation, leading to potential emission reductions. The study highlights that even a simplified carbon accounting approach can generate valuable insights for healthcare managers, supporting internal benchmarking and sustainability action. Full article
Show Figures

Figure 1

29 pages, 5462 KB  
Article
Hourly Attributional Prospective Life Cycle Assessment of the Italian Electricity Grid
by Juan Diego Cortés Castelblanco, Giuseppe Muliere and Jacopo Famiglietti
Sustainability 2026, 18(3), 1506; https://doi.org/10.3390/su18031506 - 2 Feb 2026
Viewed by 439
Abstract
The environmental profile of the electricity grid varies throughout the year, especially with the introduction of renewables, given their high level of discontinuity. Additionally, positive energy districts emerged as a solution for decarbonizing the building sector, thanks to high levels of self-consumed electricity [...] Read more.
The environmental profile of the electricity grid varies throughout the year, especially with the introduction of renewables, given their high level of discontinuity. Additionally, positive energy districts emerged as a solution for decarbonizing the building sector, thanks to high levels of self-consumed electricity and the benefits of exporting electricity to the national grid. Most life cycle assessment studies assume a retrospective and static background system for these evaluations. This study presents a prospective attributional life cycle assessment of the Italian national electricity grid for 2024–2040. Hourly factors were derived from a cost-optimization energy model, plus ecoinvent and PREMISE for background modeling. The model projects a sharp decline in fossil-based generation and a significant expansion of solar photovoltaics and wind, which together exceed half of national production by 2040. A total of 16 impact categories were evaluated, revealing decreasing trends in climate change (255 to 141–100 gCO2-eq/kWhe) and others, and rising temporal variability in mineral/metal resource depletion and land use due to renewable intermittency. Applying the method to a positive energy district in Bologna shows that time-resolved factors offer clearer insights than annual averages, especially for season-dependent impacts, and demonstrate substantial reductions in impact by 2040, alongside notable differences between consuming and exporting electricity. Full article
(This article belongs to the Special Issue Energy, Environmental Policy and Sustainable Development)
Show Figures

Figure 1

12 pages, 605 KB  
Article
Improving Microbiological Monitoring of Hospital Surfaces: Loop-Mediated Isothermal Amplification (LAMP) as a New Approach for Rapid Nosocomial Pathogens Detection
by Federica Marino, Caterina Bonincontro, Laura Caligaris, Derelitto Carlo, Luna Girolamini and Sandra Cristino
Int. J. Environ. Res. Public Health 2026, 23(2), 174; https://doi.org/10.3390/ijerph23020174 - 30 Jan 2026
Viewed by 422
Abstract
Hospital environments are recognized as significant reservoirs of nosocomial pathogens, contributing to the onset of healthcare-associated infections (HAIs). Timely microbiological monitoring is essential to mitigate infection risks. However, gold-standard methods based on culture and biochemical techniques are time-consuming and may underestimate microbial contamination, [...] Read more.
Hospital environments are recognized as significant reservoirs of nosocomial pathogens, contributing to the onset of healthcare-associated infections (HAIs). Timely microbiological monitoring is essential to mitigate infection risks. However, gold-standard methods based on culture and biochemical techniques are time-consuming and may underestimate microbial contamination, potentially delaying interventions. This study proposes a novel approach for surface monitoring using loop-mediated isothermal amplification (LAMP) for the rapid detection of key nosocomial pathogens, such as Pseudomonas aeruginosa, Staphylococcus aureus, and Enterococcus spp. A total of 145 surface samples were collected from six Italian hospitals and analyzed by both standard culture and LAMP methods, following two different incubation times (6 and 9 h) using pre-enrichment medium. Comparison with the reference method revealed that the LAMP assay achieved a sensitivity of 1.00 for all target pathogens at both 6 and 9 h of incubation. Specificity values were slightly higher at 6 h compared to 9 h: 0.93 vs 0.90 for P. aeruginosa, 0.91 vs 0.89 for Enterococcus spp., while remaining 0.92 for S. aureus, at both incubation times. These results suggest that a 6-h incubation period offers an optimal balance between speed and diagnostic accuracy, making LAMP a promising tool for rapid microbiological surveillance in healthcare settings. Full article
(This article belongs to the Special Issue Infection Prevention and Control in Health Care)
Show Figures

Graphical abstract

16 pages, 9211 KB  
Article
Inorganic Arsenic in Rice-Based Beverages: Occurrence in Products Available on the Italian Market and Dietary Exposure Assessment
by Marilena D’Amato, Anna Chiara Turco, Teresa D’Amore, Francesco Vitale, Federico Marini, Paolo Stacchini and Angela Sorbo
Foods 2026, 15(2), 383; https://doi.org/10.3390/foods15020383 - 21 Jan 2026
Viewed by 691
Abstract
Arsenic occurs in food in both inorganic (iAs) and organic (oAs) forms. Inorganic arsenic is highly toxic and classified as carcinogenic to humans, whereas oAs species, such as arsenobetaine (AB), monomethylarsonic acid (MMA), and dimethylarsinic acid (DMA), generally exhibit lower toxicity. Rice and [...] Read more.
Arsenic occurs in food in both inorganic (iAs) and organic (oAs) forms. Inorganic arsenic is highly toxic and classified as carcinogenic to humans, whereas oAs species, such as arsenobetaine (AB), monomethylarsonic acid (MMA), and dimethylarsinic acid (DMA), generally exhibit lower toxicity. Rice and rice-based products represent major contributors to dietary iAs exposure. Within this context, the present study provides an updated assessment of the occurrence of iAs and oAs in rice-based beverages available on the Italian market. A method for the simultaneous determination of iAs, AB, DMA, and MMA was developed and validated, and it exhibits adequate sensitivity to ensure robust occurrence data, eliminating left-censoring for iAs. A comprehensive analysis of twenty-five representative rice-based beverages was conducted, revealing that the contamination profiles exhibited a high degree of homogeneity, with iAs as the predominant species. All samples complied with the European maximum level for iAs in non-alcoholic rice-based beverages. When combined with recent Italian consumption data, these results enabled age-specific dietary exposure assessment. Although rice drinks contribute marginally to overall population exposure, estimated intakes for regular consumers in early childhood are associated with a small margin of exposure, raising potential concern for vulnerable subgroups. The increasing diversification of dietary habits and the rising consumption of plant-based beverages point to the necessity of continuous monitoring of iAs. Ongoing efforts in monitoring studies, updated food consumption surveys, and effective risk communication are essential to refine exposure assessment and thereby enhance public health protection. Full article
Show Figures

Graphical abstract

12 pages, 443 KB  
Article
Awareness and Risk Behaviors Associated with Tribulus terrestris (Tt), Dietary Supplements, and Anabolic Steroids: Evidence from an Italian Questionnaire-Based Study
by Adele Minutillo, Omayema Taoussi, Simona Pichini, Francesco Paolo Busardò and Giulia Bambagiotti
Nutrients 2026, 18(2), 253; https://doi.org/10.3390/nu18020253 - 13 Jan 2026
Viewed by 766
Abstract
Background: Tribulus terrestris (Tt) is a popular herbal supplement marketed to enhance fitness performance, despite inconclusive evidence regarding its efficacy and safety. This study aimed to investigate the prevalence of TT use, awareness, and motivations for its use among recreational [...] Read more.
Background: Tribulus terrestris (Tt) is a popular herbal supplement marketed to enhance fitness performance, despite inconclusive evidence regarding its efficacy and safety. This study aimed to investigate the prevalence of TT use, awareness, and motivations for its use among recreational athletes in Italy, helping to address the lack of empirical data describing who actually uses Tt, for what purposes, and with what behavioral risks. Methods: A cross-sectional anonymous survey was administered between May and October 2024 across Italian gyms and fitness clubs using Microsoft Forms. A total of 696 individuals initiated the questionnaire; after removal of duplicate, incomplete and ineligible entries, 510 responses were analyzed. Two indicators of Tt consumption were assessed: ever use and current use, with the latter designated as the primary outcome. A multivariable logistic regression evaluated predictors of current Tt use, entering sex, age category (18–24, 25–34, 35–44, ≥45 years), and motivation for supplement consumption. Results: Current Tt use was reported by 7.8% of respondents, while 10.5% declared ever using a Tt-containing product. Motivation was the only independent predictor of Tt consumption (p = 0.012). Individuals reporting performance enhancement as their primary motivation were markedly more likely to currently use Tt, compared with those using supplements for other purposes (adjusted OR ≈ 18.5; p = 0.008). Neither sex (p = 0.918) nor age category (p = 0.519) significantly predicted Tt use. Admission of anabolic steroid use was infrequent but was linked to online purchasing from potentially unregulated sources. Conclusions: Tt consumption in fitness settings is driven predominantly by performance-oriented expectations rather than demographic characteristics. The observed discrepancy between consumer beliefs and scientific evidence suggests a pressing need for educational interventions and regulatory vigilance in sports nutrition. Public health policies should focus on improving label literacy, strengthening consumer protection, and countering misinformation within supplement marketing environments. Full article
(This article belongs to the Special Issue Dietary Supplements for Human Health and Disease)
Show Figures

Figure 1

Back to TopTop