Next Article in Journal
Convergence of Agricultural Labour Productivity in the EU: Evidence from Farms by Economic Size
Previous Article in Journal
Beyond the Resource Curse: Energy Structure and Sustainable Economic Growth in Kazakhstan
Previous Article in Special Issue
How to Build an Intention to Reduce Consumption? The Mediating Role of Self-Efficacy
 
 
Font Type:
Arial Georgia Verdana
Font Size:
Aa Aa Aa
Line Spacing:
Column Width:
Background:
Article

Sustainable and Healthy Eating and Sport Engagement as Drivers of Advocacy: A Structural Equation Model (SEM) Study

Department of Economy, Society, Politics (DESP), University of Urbino Carlo Bo, 61029 Urbino, Italy
*
Author to whom correspondence should be addressed.
Sustainability 2026, 18(5), 2477; https://doi.org/10.3390/su18052477
Submission received: 13 January 2026 / Revised: 24 February 2026 / Accepted: 26 February 2026 / Published: 3 March 2026

Abstract

Sustainability and healthy eating have emerged as key areas of interest and concern among younger generations in recent decades. Another prominent feature of this cohort is their increasing engagement with sport, both as practicing sport and as sport fans. Participation in sporting activities and enthusiasm for sports frequently align with the principles of sustainable and healthy living. Despite extensive theoretical interest and a growing body of research on young consumers’ concern for environmental sustainability and personal balanced nutrition, the interrelations among these domains remain underexplored. The connection with sport engagement has received even less scholarly attention. This study investigates how sustainable and healthy eating behaviors (SHEB), together with sport engagement, influence advocacy for sustainable and healthy food practices among young Italian consumers. Drawing on Social Practice Theory, Behavioral Spillover Theory and Diffusion of Innovation Theory, we develop and test a structural equation model (SEM) using data from 220 respondents. We tested the sustainable and healthy eating (SHE) scale and found that, among Italian Gen Z consumers, only three practices—meat reduction, concern for animal welfare, and seasonal food consumption—significantly represent the higher-order construct. Although the original scale includes eight dimensions, our results indicate that, in this cohort, SHE behaviors are effectively captured by this more focused set of practices. Moreover, both higher-order constructs examined in the model (SHEB and SPORT) significantly contribute to explaining advocacy for sustainable and healthy eating. Moreover, there are no significant differences among male and females. These findings contribute to consumer research on the interplay between sustainable and healthy lifestyle behaviors by identifying sport engagement as a novel and meaningful driver of consumer advocacy toward sustainable and healthy eating.

1. Introduction

In recent decades, sustainability and healthy eating have become central issues in public discourse and academic research [1,2], particularly in relation to younger generations [3,4]. Young consumers are increasingly recognized as key agents of change, as their food-related choices not only affect personal well-being but also have broader social, environmental, and economic implications. Growing awareness of climate change, resource depletion, and public health challenges has contributed to heightened attention to sustainable and healthy eating behaviors, positioning food consumption as a critical domain for advancing sustainable development goals [5].
Alongside this heightened interest in food-related sustainability, younger generations are also characterized by increasing engagement with sport, both in terms of active participation in leisure-time physical activity and involvement as sport fans [6,7].
Sport occupies a prominent role in the lives of young people, functioning not only as a form of physical activity but also as a social and cultural practice through which values, identities, and norms are shaped [7]. It is important to note that sport-related behaviors are frequently associated with values such as self-discipline, health consciousness, environmental awareness, and social responsibility [8,9]. These values closely align with the principles underpinning sustainable and healthy lifestyles [10,11].
Despite a growing body of research examining young consumers’ concern for sustainability [12,13] and balanced nutrition [14,15], only few and more recent studies have addressed these domains together [16,17,18]. The interrelationships between sustainable and healthy eating behaviors and other lifestyle-related practices have yet to be thoroughly empirically explored. In particular, the role of leisure time exercise, its frequency and fan sport engagement as potential drivers of pro-sustainability and pro-health food advocacy has received limited scholarly attention. While there is a well-established link between sporting participation and healthier dietary patterns [19] and the influence of sporting fandom on attitudes and behaviors through social identification processes has been demonstrated [20,21], little is known about how these dimensions may foster advocacy for sustainable and healthy eating beyond individual consumption choices.
Addressing this gap, the present study investigates the extent to which sustainable and healthy eating behaviors, together with sport-related behaviors, influence advocacy for sustainable and healthy food practices among young Italian consumers. Advocacy is conceptualized as a subsequent, congruent action emerging from consolidated everyday healthy and sustainable behaviors, as well as sport-related behaviors [22,23]. Specifically, advocacy represents an active form of engagement, encompassing behaviours such as recommending, promoting, and supporting sustainable and healthy eating within one’s social environment. By focusing on advocacy, this study moves beyond individual-level consumption to examine mechanisms through which sustainable and healthy practices may diffuse within society.
Drawing on Behavioral Spillover Theory [22,23], sustainable and healthy eating behaviors and sport-related behaviors are conceptualized as antecedent actions that foster advocacy as a subsequent, congruent behavior.
To empirically test the proposed relationships, we develop and estimate a structural equation model (SEM) using survey data collected from 220 young Italian consumers. Furthermore, given evidence of gender-based differences in food-related and sport-related behaviors, we explore whether these relationships vary between male and female respondents.
Accordingly, the study addresses the following research questions:
RQ1: 
To what extent do sustainable and healthy eating behaviors influence consumers’ advocacy for healthy and sustainable eating?
RQ2: 
How do sport-related behaviors—namely leisure-time physical activity and sport fan engagement—influence consumers’ advocacy for sustainable and healthy eating?
RQ3: 
Do the relationships between eating behaviors, sport-related behaviors, and advocacy for sustainable and healthy eating differ by gender?

2. Conceptual Background

From a sustainability-oriented perspective, everyday behaviors are embedded within interconnected social practices rather than existing as isolated choices. According to Social Practice Theory [10,11], practices are constituted by shared meanings, competences, and material arrangements embedded within broader lifestyle configurations. Consequently, healthy and sustainable practices tend to cluster into integrated bundles rather than operate independently. Within this perspective, sustainable and healthy eating behaviors (SHEB)—such as maintaining a balanced diet, choosing local and seasonal foods, reducing meat consumption, and minimizing food waste—represent elements of a broader health- and sustainability-oriented lifestyle rather than merely individual dietary choices.
As these practices become routineized, they may extend beyond private enactment. Drawing on Behavioral Spillover Theory [22,23], prior healthy and sustainable behaviors strengthen related goals and increase the likelihood of subsequent congruent actions. Advocacy—such as recommending or publicly supporting sustainable and healthy eating—can therefore be interpreted as a positive spillover effect of consolidated everyday practices. This shift from private behavior to public expression is particularly evident among younger consumers, who often use digital and social media to communicate their values and lifestyles.
Sport constitutes a practice structurally connected to sustainable and healthy eating. From a social practice perspective, sport participation embeds attention to nutrition within shared meanings (health, performance), competences (self-regulation), and material arrangements. Beyond this structural integration, engagement in sport—both active participation and fandom—may reinforce healthy and sustainability-oriented goals, fostering spillover toward healthy and sustainable practices and advocacy. Sustainable and healthy eating and sport therefore form interconnected lifestyle configurations, especially among young people for whom sport engagement—both active participation and fandom—is widespread.
Behavioral spillover processes further suggest that engagement in sport-related practices may reinforce attention to dietary quality and sustainability, increasing the likelihood that these practices extend into advocacy.
Finally, sport contexts are highly interaction-rich and visible. In line with Diffusion of Innovations theory [24], innovations and behaviors spread through social systems via communication channels, particularly when they are observable and discussed within peer networks. Sport communities, combined with young consumers’ intensive use of social media, amplify the public expression and dissemination of healthy and sustainability-oriented advocacy. In this way, private healthy and sustainability practices evolve into publicly expressed and socially diffused behaviors.
Overall, sustainable and healthy eating and sport-related activities form interconnected lifestyle practices. Through positive spillover effects and socially visible sport contexts, private sustainable behaviors can develop into publicly diffused advocacy among young consumers.

2.1. Advocacy

Advocacy is a pivotal concept in the marketing literature, as it signifies the ultimate success of a brand or organization in establishing robust, voluntary consumer support [25]. Traditionally, advocacy has been described as “the act of publicly representing an individual, organisation, or idea with the object of persuading targeted audiences to look favourably on—or accept the point of view—the individual, the organisation, the idea” [26]. In marketing terms, advocacy refers to consumers’ willingness to actively recommend, promote, or defend a brand, product, or cause, which often goes beyond mere satisfaction or loyalty to genuine endorsement [27,28]. Unlike loyalty or engagement, which imply personal adherence to a behavior, advocacy entails an active, extroverted effort to influence others’ choices. In contemporary contexts, online advocacy takes the form of electronic word-of-mouth (eWOM), whereby consumers voluntarily share opinions and recommendations through digital platforms [29]. This phenomenon is particularly salient among younger generations who intensively use digital and social media platforms to express their opinions, preferences, and values [30]. These channels enable individuals to consume responsibly, to influence others, and to contribute to the shaping of public discourse around sustainability and health. Advocacy, therefore, can be defined as the act of consumers actively supporting and promoting a brand, product, or cause, frequently in a spontaneous manner via word-of-mouth or online channels.
The extant literature has focused predominantly on the antecedents of sustainable consumption, highlighting the pervasive attitude–behavior gap—the discrepancy between consumers’ stated intentions and their actual actions [31,32]. However, scant attention has been paid to both consumption and the post-consumption phases, specifically focusing on post-consumption on the transition from adopting Sustainable and Healthy Eating (SHE) behaviors to becoming active advocates for them.
Drawing on Behavioral Spillover Theory [22,23], prior sustainable practices may reinforce broader sustainability-oriented goals and increase the likelihood of subsequent congruent behaviors. In this perspective, advocacy can be conceptualized as a coherent and subsequent behavioral outcome of enacted sustainable practices rather than merely an attitudinal expression. This study addresses this gap by examining whether young consumers’ sustainable and healthy lifestyle practices evolve into active advocacy behaviors, and whether sport-related engagement facilitates this shift from practitioner to advocate, thereby contributing to the diffusion of SHE norms and collective engagement.

2.2. Sustainable and Healthy Eating Behaviors

It is well recognized that young consumers today show a dual concern for sustainability and healthy eating. However, empirical studies specifically addressing how Italian youth navigate these issues remain scarce [33,34,35], with even less research focusing on the intersection of sustainable healthy eating behaviors (SHEB). While many consumers intuitively understand healthy eating, they are often less familiar with how it interrelates with sustainability [36]. In this framework, sustainable eating is not viewed as distinct from healthy eating; rather, they are treated as two dimensions of a holistic dietary approach. While healthy eating focuses on the nutritional impact on the individual (e.g., balanced nutrients), sustainable eating extends this concern to the environmental and social impact (e.g., local sourcing, animal welfare). Far from being mutually exclusive, these behaviors often overlap; for instance, reducing red meat consumption serves both personal cardiovascular health and the reduction in greenhouse gas emissions. Theoretically, this connection can be understood through Social Practice Theory [10,11], which posits that practices are embedded within broader lifestyle configurations and tend to cluster into integrated bundles. Within this perspective, sustainable and healthy eating behaviors—such as balanced diets, local and seasonal consumption, meat reduction, and food waste minimization—represent interconnected elements of a broader health- and sustainability-oriented lifestyle rather than isolated dietary choices.
This integrated view is consistent with the food well-being paradigm, which suggests that choices prioritizing personal health often reflect deeper concerns for environmental welfare [37,38,39], a relationship further supported by the concept of mindful consumption [40,41,42]. Moreover, lifestyle habits formed early in life play a critical role in shaping self-control and pro-social choices [43], suggesting that young adults who successfully maintain a healthy diet may be more likely to extend these behaviours outward, including through advocacy for healthy and sustainable practices.
A primary dimension of SHEB involves the search for quality and transparency. Research indicates that certifications and eco-labels are crucial for reducing information asymmetry, thereby fostering trust and encouraging responsible consumption [44]. By enhancing the credibility of products, these labels not only influence purchase decisions but also reinforce a consumer’s commitment to responsible lifestyles [45]. Closely linked to this is the preference for local and seasonal food. These practices are inherently sustainable due to shorter supply chains and lower environmental impact, while simultaneously signaling a closer attention to freshness and quality [46]. It is plausible to argue that the active effort required to seek out certified, local, or seasonal products creates a deeper cognitive investment, leading consumers to speak more positively about these choices to others.
Previous research highlights that healthy and balanced eating is closely linked to a broader sustainable lifestyle orientation. According to the food well-being paradigm, food choices that prioritize personal health often reflect deeper concerns for social and environmental welfare [37]. Similarly, the concept of mindful consumption emphasizes that individuals who are attentive to their health and well-being also tend to act responsibly toward environmental sustainability [39]. Moreover, studies in consumer research show that lifestyle habits formed early in life influence self-control and pro-social food choices, particularly among younger consumers [42]. Hence, these findings suggest that a positive attitude toward maintaining, or a real consumption of, a healthy and balanced diet may foster stronger advocacy for sustainable and healthy eating practices.
Another practice that connects the concept of healthy eating with sustainability is the use of certifications and quality labels. Prior research shows that certifications, quality labels, and eco-labels enhance transparency and traceability, foster consumer trust, and encourage responsible consumption. Environmental labels act as credibility cues that reduce information asymmetry and strengthen consumers’ trust in certified products [43]. Furthermore, labeling and certification practices positively influence purchase decisions and promote more sustainable consumption behaviors [44]. The credibility associated with these labels also increases consumers’ willingness to pay and reinforces their commitment to responsible and sustainable consumption [43,44].
Healthy eating practices, such as the consumption of local food, are often inherently sustainable, as they typically involve shorter supply chains, lower environmental impact, and greater attention to food quality and origin [38]. It can be assumed that individuals who consume local food tend to speak positively about it and engage in positive word-of-mouth.
Meat has a significantly higher environmental and climate footprint than plant-based foods and diets with lower meat consumption reduce greenhouse gas emissions and other environmental impacts [47]. A recent study shows that young adults associate sustainable diets with reducing food waste and adopting local and seasonal eating patterns, highlighting how sustainability awareness shapes their food choices and positions them as a key segment for promoting sustainable food behaviors [48].
Closely related, reducing the consumption of red meat, which typically contains higher levels of fat, and more generally adopting a low-fat diet, contributes to both environmental sustainability and healthier eating behaviors.
Beyond purchasing habits, the composition of the diet itself plays a pivotal role. Reducing meat consumption, particularly red meat, in favor of plant-based options is widely recognized for lowering greenhouse gas emissions and improving health outcomes [47]. Recent findings suggest that young adults are increasingly aware of this link, associating sustainable diets with low-meat patterns [48]. Finally, food waste reduction represents a critical behavioral bridge between health and sustainability. While young consumers often face an “attitude–behavior gap” regarding waste due to limited planning skills [49], those who master responsible food management—such as reusing leftovers and avoiding oversized portions—demonstrate a high level of engagement. However, the literature on sustainable and healthy eating behaviors among young adults or GenZ particularly their relationship with advocacy remains limited.
Consequently, in line with Behavioral Spillover Theory, individuals who actively engage in these complex behaviors—from diet shifts to waste reduction—are more likely to translate them into subsequent and socially expressed actions.
Based on this integrated framework, we hypothesize that:
H1: 
Sustainable and healthy eating behaviors (SHEB) positively influence young consumers’ advocacy for healthy and sustainable eating.

2.3. The Impact of Sport-Related Behaviors on Advocacy

Sport is naturally associated with healthy eating, as it embodies values associated with optimal physical performance, health, and overall well-being. Consequently, it serves as a credible and influential context for the promotion of healthy consumption behaviors [50,51]. From a Social Practice perspective [10,11], sport participation integrates attention to nutrition within shared meanings (health, performance), competences (self-regulation), and material arrangements, embedding dietary regulation within sport-related lifestyles. Sustainable eating and sport therefore form interconnected lifestyle configurations, particularly among young people for whom both active participation and sport fandom are widespread. Beyond this structural integration, sport engagement may also reinforce health- and sustainability-oriented goals. In line with Behavioral Spillover Theory [22,23], engaging in one behavior increases the likelihood of subsequent congruent actions when underlying goals are strengthened. Accordingly, both sport practice and fandom may foster spillover toward sustainable and healthy eating and, ultimately, advocacy, increasing the probability that these commitments extend into their public expression.
This dynamic is further supported by Social Learning Theory which highlights the role of athletes and sport organizations as influential role models. Their visible commitment to fostering healthy and sustainable lifestyles has the capacity to influence social norms, thereby encouraging imitation and advocacy behaviors among both sport participants and fans [52].
Beyond its symbolic association with health, sport is increasingly recognized as a domain that places growing emphasis on green practices and sustainability. This is demonstrated by the rising attention of sport organizations to environmental responsibility and sustainable development initiatives within their Corporate Social Responsibility (CSR) strategies [53]. At the organizational level, CSR literature in sport emphasizes that perceived authenticity is a critical determinant of meaningful fan engagement. When sporting organizations demonstrate consistency, continuity, and alignment with shared values, sustainability initiatives are more likely to be perceived as credible, thereby strengthening fan identification and engagement. It is important to note that such engagement may extend beyond sport-related outcomes and stimulate positive advocacy behaviors in other life domains, including healthy and sustainable eating.
This mechanism is particularly relevant among young consumers, who are highly engaged with sport both as active participants [54,55] and as sport fans, making sport a powerful context for influencing their attitudes and behaviors (e.g., national sport participation and fandom reports in Italy). Moreover, young people are intensive users of social media [56,57], which represents a powerful tool for the dissemination of advocacy messages. Sport contexts are characterized by strong interpersonal interaction and visibility. In line with Diffusion of Innovations theory [24], behaviors spread through social systems via communication channels, particularly when they are observable and discussed within peer networks. The combination of dense sport communities and digitally connected youth audiences facilitates the public expression and social transmission of healthy and sustainability-oriented advocacy. In this way, private health- and sustainability-related practices are transformed into publicly expressed and socially diffused behaviors.
Despite the well-established associations between sport and healthy eating, as well as between sport and sustainability, and their potential to foster advocacy, empirical research remains limited in examining how the frequency of physical exercise and sport fan engagement influence advocacy for healthy and sustainable eating behaviors.
Building on this premise, the present study adopts a broad conceptualization of sport, encompassing three components: the intensity of exercise undertaken during leisure time, the frequency of exercise, and the extent to which individuals engage with sport as fans. These dimensions collectively reflect the core concept of sport by capturing both the behavioral and cognitive/affective facets of the sporting lifestyle. While frequency and intensity measure direct physical commitment, sport fan engagement captures the psychological immersion in the sporting culture. In other words, an engaged consumer is not defined solely by athletic performance but by the integration of sport into their daily identity, making the convergence of these dimensions essential to holistically represent the construct. Previous research has highlighted the relationships among these variables. In particular, studies have examined the association between sport engagement and quality of life [58], the relationship between sport participation and health status [59], especially among young adults [60], as well as the close interconnection between sport and nutrition, whereby dietary choices must be aligned with the physiological and performance demands of physical activity [61]. This multidimensional approach is essential to fully capture the potential influence of sport-related behaviors on advocacy for sustainable and healthy eating among young consumers.
Accordingly, this study proposes the following hypothesis:
H2: 
Sport-related behaviors (leisure-time exercise, frequency of exercise, and sport fan engagement) positively influence young consumers’ advocacy for sustainable and healthy eating.

2.4. The Influence of Gender on Sustainable and Healthy Eating and Sport-Related Outcomes

As indicated by previous research in the field of sport management, significant variations have been identified among diverse forms of sport engagement. These forms include sport participation and sport fan involvement, with gender frequently emerging as a salient differentiating factor. Empirical evidence consistently shows that men tend to report higher levels of sport fandom and spectator involvement, whereas women are, on average, less intensely engaged as fans, although this gap varies by sport and cultural context [62,63,64]. Research has identified gender differences in sport participation patterns, with male participants tending to report higher participation rates and greater involvement in competitive and high-intensity sports, while female participants tend to favor recreational and health-oriented physical activities [65,66,67].
Similarly, research on advocacy, pro-social behavior, and sustainability suggests the existence of systematic gender differences. As indicated by prior studies, women demonstrate a greater propensity than men to engage in behaviors that are health-related, ethical, and sustainability-oriented. These behaviors encompass advocacy and positive word-of-mouth for responsible consumption practices [68,69,70].
However, despite these established gender differences in both sport engagement and sustainability-related advocacy, empirical studies explicitly examining gender-based variations in the relationship between sport-related behaviors and advocacy for healthy and sustainable eating remain scarce. This gap underscores the necessity of accounting for gender differences when investigating the role of sport participation and sport fan engagement in shaping advocacy behaviors.
It is hypothesized that no significant gender differences will be observed in the relationships under investigation, due to the increasing diffusion of healthy eating practices and sporting engagement among both young men and women:
H3: 
The relationships between sustainable and healthy eating behaviors and young consumers’ advocacy for sustainable and healthy eating, as well as between sport-related behaviors and young consumers’ advocacy for sustainable and healthy eating, do not significantly differ between males and females.
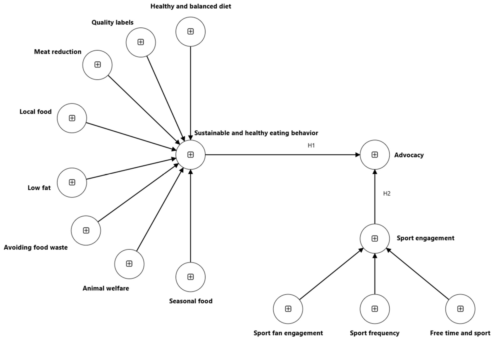
Therefore, we assume that sustainable and healthy eating behaviors and sport-related activities represent two distinct constructs that both influence advocacy. Although conceptually independent, they are logically complementary in contributing to advocacy outcomes. Accordingly, these constructs and their hypothesized relationships are summarized in Figure 1 which represents the initial theoretical model. The empirical results, focusing on the three validated factors, are presented in the Results Section.

3. Research Methodology

3.1. Research Design and Data Collection

The present study adopts a quantitative cross-sectional research design to empirically examine the proposed conceptual model. Data were gathered through an online self-administered questionnaire distributed to young Italian consumers belonging to Generation Z. Specific inclusion criteria were applied: participants were required to (i) be born between 1997 and 2012, (ii) reside in Italy, and (iii) provide complete responses. Questionnaires with incomplete responses were excluded from the analysis, accounting for approximately 15% of the initial sample. Prior to full data collection, the questionnaire underwent a validation process. A back-translation procedure was performed to ensure semantic equivalence of the items. Subsequently, a pilot test was conducted with a small group of young adults to assess the clarity and readability of the questions, and minor revisions were implemented based on their feedback.
The complete questionnaire is included in Appendix A.
The survey instrument was developed by adapting validated measurement scales from the prior literature, which were subjected to a rigorous translation–back-translation procedure to ensure semantic equivalence between the original English versions and the Italian adaptation [71]. The final survey was administered between October 2025 and December 2025 through an online questionnaire. Participation was voluntary and anonymous; respondents were provided with an informed consent form detailing the research objectives of the study and their right to withdraw at any time. In accordance with Regulation (EU) 2016/679 (GDPR) and Italian Legislative Decree No. 196/2003 (as amended by Legislative Decree No. 101/2018), no identifiable or sensitive personal data were collected, ensuring the study met all ethical and legal standards for privacy. The target population comprised Italian individuals of the Generation Z. This demographic segment was selected due to Generation Z’s strong interest in sustainability, healthy eating and physical activity. The focus on Italy is justified by the country’s deeply rooted culture of food, health, and physical fitness. The data collection process yielded a total of 220 completed questionnaires.

3.2. Measurement Scales

All constructs in the proposed model were measured using multi-item scales adapted from established instruments in the extant literature. Respondents indicated their level of agreement with each statement on a seven-point Likert-type scale ranging from 1 (“strongly disagree”) to 7 (“strongly agree”), a format widely recommended in behavioral research for capturing sufficient variance while maintaining respondent comprehension [72]. While grounded on the social practice theory, behavioral spillover theory and social diffusion mechanism, the structural model specifically tests the direct paths from eating and sport habits to advocacy.

3.2.1. Sustainable and Healthy Eating Behavior (SHEB)

SHEB was conceptualized as a multidimensional higher-order construct encompassing eight distinct but interrelated behavioral dimensions: (1) Healthy and balanced diet (HBD, 7 items), capturing behaviors related to nutritional balance and dietary quality; (2) Meat reduction (MR, 4 items), assessing efforts to decrease meat consumption; (3) Animal welfare (AW, 3 items), measuring consideration for animal welfare in food choices; (4) Quality labels (QL, 5 items), evaluating attention to food certifications and quality standards; (5) Local food (LOCALF, 3 items), reflecting preferences for locally sourced products; (6) Seasonal food (SF, 3 items), assessing consumption of seasonal products; (7) Avoiding food waste (AFW, 3 items), capturing waste reduction behaviors; and (8) Low fat (LOWF, 3 items), measuring attention to fat content in food choices. These measurement scales were adapted from Żakowska-Biemans et al. [72].
The decision to integrate healthy and sustainable items into a single second-order construct (SHEB) stems from the observation that Generation Z consumers increasingly perceive these two domains as a unified lifestyle choice. Although some previous studies have treated them in isolation, this study tests their combined effect as a single driver of advocacy, reflecting a more contemporary and integrated consumer mindset where personal environmental and health are inseparable.

3.2.2. Sport Engagement (SPORT)

Sport engagement was operationalized as a higher-order construct comprising three lower-order dimensions: (1) Free time and sport (FTS, 3 items), measuring active participation in physical activities; (2) Sport fan engagement (SFE, 4 items), adapted from Yoshida et al. [73], capturing psychological involvement and emotional attachment to sport as a spectator; and (3) Sport frequency (SPORTFREQ), assessing the regularity of physical activity engagement. The leisure-time exercise dimension was adapted from the Godin Leisure-Time Exercise Questionnaire [74], a validated instrument widely employed in health behavior research.
We conceptualized Sport Engagement as a higher-order construct capturing an individual’s overall involvement with sport, combining behavioral participation and psychological identification as a sport fan. This conceptualization aligns with sport consumer research emphasizing psychological connections to sport and related involvement processes [73,74]. Given that participation and fandom represent distinct, non-interchangeable facets that jointly define the domain of engagement, we specified the higher-order construct as formative.

3.2.3. Advocacy for Sustainable and Healthy Eating

Advocacy was measured using a four-item reflective scale capturing consumers’ propensity to actively recommend, promote, and defend healthy and sustainable eating practices within their social environment. These measurement items are based on the work of Lee and Tao [75].

3.3. Analytical Approach

The proposed research model was analyzed using Partial Least Squares Structural Equation Modeling for several reasons. First, PLS-SEM is particularly well-suited for models that incorporate both reflective and formative measurement specifications [71]. The present study includes higher-order constructs operationalized as formative composites of reflective lower-order dimensions, a configuration that PLS-SEM handles more flexibly than CB-SEM approaches. Second, PLS-SEM is advantageous when the primary research objective is to explore new relationships between variables rather than theory confirmation [71]. To the best of the authors’ knowledge, this study is one of the first to explore the relationships between sustainable and healthy eating behaviors, sport-related behaviors, and advocacy. PLS-SEM represents a methodologically appropriate choice. Third, PLS-SEM does not impose strict distributional assumptions on the data [71].

Modeling Higher-Order Constructs

The research model features two higher-order constructs: SHEB and SPORT. Both are characterized by formative relationships at the higher-order level and reflective measurement at the lower-order level. This specification reflects the theoretical conceptualization wherein the higher-order constructs are formed by their constituent dimensions, which in turn are measured through reflective indicators.
To estimate these hierarchical structures, the two-stage approach was employed following established methodological guidelines [71]. In the first stage, the measurement model comprising all lower-order constructs was estimated, and latent variable scores were extracted for each first-order dimension. In the second stage, these latent variable scores served as formative indicators of the respective higher-order constructs in the structural model estimation. This approach is recommended for complex models involving formative higher-order constructs as it avoids the interpretational difficulties associated with the repeated indicator approach while maintaining computational efficiency [71].

4. Results

The psychometric properties of each measurement scale were evaluated by examining reliability, convergent validity, and discriminant validity. Scale reliability was assessed through Cronbach’s alpha (α ≥ 0.70), composite reliability (ρc ≥ 0.70), and average variance extracted (AVE ≥ 0.50), following established thresholds in the PLS-SEM literature [71]. Convergent validity was confirmed when item loadings on their respective constructs exceeded the 0.708 threshold [71].
As reported in Table 1, the psychometric properties of lower-order constructs were generally satisfactory. Items B3, B9 and B10 were dropped because their load was well below the recommended threshold. All indicator loadings exceeded the recommended threshold of 0.708 [71], except for SF2 (0.703), which was retained given its proximity to the cutoff. Composite reliability values (Dillon-Goldstein rho) ranged from 0.819 to 0.966, all exceeding the 0.70 threshold. AVE values ranged from 0.602 to 0.876, confirming convergent validity as all constructs explain more than 50% of the variance in their indicators. Cronbach’s alpha coefficients were above 0.70 for all constructs except Seasonal Food (α = 0.678).
Regarding the Seasonal Food construct, while Cronbach’s alpha is marginally below the conventional 0.70 threshold, several considerations support its retention. First, the composite reliability (Dillon-Goldstein rho = 0.819) exceeds the recommended threshold of 0.70, and the AVE (0.602) surpasses the 0.50 cutoff, indicating adequate convergent validity [71], 2021). In PLS-SEM, composite reliability is generally considered a more appropriate measure of internal consistency than Cronbach’s alpha, as it does not assume equal indicator loadings and is better suited for latent variable models [56]. Second, the construct holds substantial theoretical relevance within the conceptualization of sustainable and healthy eating behaviors. Accordingly, the Seasonal Food dimension was retained in the model.
The higher-order constructs SHEB and SPORT were assessed following the guidelines for formative measurement models [76]. Table 2 reports the outer weights, their significance levels, and outer loadings for each dimension. For formative indicators, both metrics must be evaluated.
The evaluation of the SHEB construct revealed nuanced results. Only three of the eight dimensions met the recommended criteria: Animal Welfare (AW: w = 0.785, p < 0.000), meat reduction (MR: w = 0.351, p = 0.017), and seasonal food (SF: loading = 0.500). The remaining five dimensions showed non-significant weights and loadings below the 0.50 threshold (see Appendix B).
All three dimensions of the SPORT construct met the retention criteria. Free time and sport (FTS) showed a significant weight (w = 0.515, p = 0.033), while sport fan engagement (SFE, loading = 0.805) and sport frequency (SPORTFREQ, loading = 0.706) exhibited loadings well above the 0.50 threshold. These results support the validity of SPORT as a higher-order formative construct, with active participation (FTS) serving as the primary driver, complemented by fan engagement and exercise frequency.
Following Hair et al. [71] recommendations, indicators with non-significant weights and loadings below 0.50 should be removed from the model. Accordingly, the structural model was estimated using a revised SHEB construct comprising only the three dimensions that met the retention criteria (Animal Welfare, Meat Reduction, and Seasonal Food), while the SPORT construct retained all its original dimensions.
Discriminant validity, which ensures that constructs are empirically distinct from one another, was primarily evaluated using the heterotrait–monotrait ratio of correlations (HTMT). The HTMT criterion has been shown to outperform traditional approaches such as cross-loadings and the Fornell-Larcker criterion in detecting discriminant validity violations [77,78]. HTMT values below 0.90 indicate that constructs are conceptually distinct, with more conservative thresholds of 0.85 recommended for conceptually similar constructs [71,78]. As shown in Table 3, discriminant validity is ensured and all values fall below the recommended cut-off of 0.90, confirming that the constructs are empirically distinct. Overall, the results support the adequacy of the measurement model in terms of reliability, convergent validity, and discriminant validity. The complete HTMT matrix across all latent variables is reported in Appendix C.

4.1. Assessment of Common Method Bias

Since data for both predictor and criterion variables were collected from the same source through self-report measures at a single point in time, common method variance (CMV) represents a potential concern [79]. Both procedural and statistical remedies were implemented to mitigate and assess this threat. From a procedural standpoint, respondent anonymity was assured, and participants were encouraged to answer honestly, emphasizing that there were no correct or incorrect responses [79]. From a statistical perspective, Harman’s single-factor test was performed by entering all measurement items into an exploratory factor analysis with principal component extraction. The results revealed that no single factor accounted for the majority of variance, with the first unrotated factor explaining less than 50% of total variance, suggesting that CMV is unlikely to be a substantial concern.

4.2. Structural Model

Following the guidelines of Hair et al. [71], the structural model was assessed to test the research hypotheses. The significance of path coefficients was evaluated through the bootstrapping algorithm with 10,000 resamples, generating t-statistics and bias-corrected confidence intervals at the 95% level. Path coefficients (β) represent the standardized estimates of the hypothesized relationships between constructs; their statistical significance was determined based on p-values and confidence intervals not containing zero. [71]. The results of the structural model indicate that SHEB construct (MR, AW and SF) has a significant positive effect on ADV (β = 0.397, p < 0.000), while SPORT also shows a significant effect (β = 0.226, p = 0.006). Together, these variables explain 24.5% of the variance in ADV, thereby confirming H1 and H2.

4.3. Multi-Group Analysis (MGA)

To investigate potential differences in male and female respondents (H3), a multi-group analysis (MGA) was conducted. Prior to comparing path coefficients across groups, measurement invariance was assessed following the MICOM procedure [78], which involves evaluating configural invariance, compositional invariance, and equality of composite means and variances. Upon establishing at least partial measurement invariance, the permutation-based MGA approach was employed to test for significant differences in path coefficients between male and female subsamples [72]. As shown in Table 4, there are no statistically significant differences in the path coefficients between the two identified groups (males and females).

5. Discussion and Implications

The results of this study allow us to address the three research questions. With regard to RQ1 (“To what extent do sustainable and healthy eating behaviors influence consumers’ advocacy for healthy and sustainable eating?”), two main empirical results emerge. First, the configuration of sustainable and healthy eating (SHE) among Italian Gen Z consumers is more selective than originally theorized. Only three of the eight original dimensions of the SHE scale [72] significantly contribute to the higher-order construct in the Italian sample, indicating that SHEB is structured around three core elements: (1) ethical concern (animal welfare), (2) environmentally impactful dietary restraint (meat reduction), and (3) temporal-environmental awareness (seasonality). Second, this specific configuration exerts a positive and significant effect on advocacy (H1), demonstrating that the way SHE is cognitively and behaviorally structured has direct implications for outward-oriented engagement.
These three dimensions share a strong normative and value-based orientation. Rather than representing routine dietary management, they embody morally salient and socially interpretable practices that signal environmental consciousness. The emerging configuration is broadly consistent with Social Practice Theory [10,11], which posits that consumption practices cluster into integrated lifestyle configurations shaped by shared meanings, competences, and material arrangements. However, our findings indicate that not all components of sustainable and healthy eating proposed in the original scale occupy an equally central position within the Italian Gen Z practice configuration. Instead, only a subset of practices appears to function as structuring elements of the lifestyle pattern associated with SHEB in this context. From a measurement perspective, the findings suggest partial validation of the SHE scale [72] in the Mediterranean cohort. The scale, originally developed among Polish Gen Z consumers, does not fully replicate in the Italian context. Importantly, this does not signal measurement inadequacy; rather, it suggests that the multidimensional architecture of SHE may be culturally contingent and sensitive to generational framing. Theoretically, this configuration can be interpreted through the constructive nature of consumer decision making [80]. Consumers do not retrieve fixed and fully articulated preference structures; instead, they construct judgments by prioritizing attributes that are salient and identity-relevant. Italian young consumers appear to cognitively organize SHEB around practices that are morally expressive and symbolically charged, while more routine or institutionalized dimensions—such as healthy balanced diet, local food consumption, quality labels, low-fat choices, and food waste avoidance—do not significantly define the higher-order construct. Construal Level Theory [80] further elucidates this pattern. Dimensions that are more abstract, institutional, or system-level (e.g., quality labels or food waste avoidance) may be construed at a higher level and thus remain less concretely embedded in behavioural representations. In contrast, meat reduction, seasonal consumption, and animal welfare concerns are perceived by our respondents as more tangible, personally actionable, and normatively expressive practices. Taken together, these perspectives suggest that the more focused dimensional structure observed among Italian youth reflects adaptive cognitive and practice-based structuring of a complex construct, rather than shortcomings of the measurement model.
The second key empirical result concerns the translation of SHEB into advocacy. As previously argued, consumers construct judgments by prioritizing attributes that are salient and identity-relevant [80]. In line with this perspective, the very practices that define SHEB among Italian Gen Z—animal welfare concern, meat reduction, and seasonal consumption—are also those that significantly predict advocacy. This coherence indicates that the dimensions that structure the construct internally are the same ones that activate outward-oriented engagement. More specifically, in the Italian context, advocacy appears to be activated primarily by practices that are normatively explicit and environmentally visible. Consistent with Behavioral Spillover Theory [22,23], behaviors that strongly reinforce sustainability-related goals are more likely to extend into subsequent congruent actions, such as advocacy. The positive association observed suggests that young adults who actively engage in animal welfare protection, reduce meat consumption, and prioritize seasonal foods are more likely to promote these principles through word-of-mouth and peer influence. Together, these findings suggest that the salience- and identity-driven structuring of SHEB not only shapes how the construct is cognitively organized, but also determines its potential to generate downstream advocacy behaviors.
These findings resonate with the food well-being paradigm and mindful consumption literature [37,38,39,40,41], which link health-related behaviors to broader environmental and social orientations. However, our results refine this perspective by demonstrating that advocacy does not stem uniformly from all sustainable or health-oriented practices. Rather, it emerges from behaviors that are ethically charged, symbolically communicative, and socially interpretable. Advocacy among Italian Gen Z thus appears to be driven not by sustainable consumption per se, but by practices that are normatively loaded and identity-expressive.
The non-significance of the remaining five dimensions identified in prior research [72]—healthy balanced diet, local food consumption, quality labels, low-fat choices, and food waste avoidance—can be understood through the same theoretical lens. Dimensions that are more abstract, institutional, or system-level (e.g., quality labels or food waste avoidance) may be construed at a higher level [81] and therefore remain less concretely embedded in behavioural representations. Although conceptually related to sustainability, such practices may not occupy a central position in young consumers’ identity structures nor activate the motivational intensity required to trigger advocacy.
Moreover, behaviors such as maintaining a balanced diet or choosing low-fat products may be interpreted primarily as self-oriented health management rather than as expressions of collective environmental responsibility [37]. Similarly, quality labels and local origin—while associated with trust and transparency [43,44,46]—may function as market cues rather than moral commitments. Food waste avoidance, despite its recognized environmental relevance [49,50], is often enacted in private settings and may lack the symbolic visibility necessary to generate socially communicable engagement.
Taken together, the reduced dimensional structure of SHEB and its selective spillover into advocacy can be viewed as complementary manifestations of an underlying identity-based and salience-driven cognitive organization. For Italian Gen Z, sustainable and healthy eating appears to be anchored primarily in ethically explicit and environmentally consequential narratives—particularly those related to meat reduction and animal welfare—rather than in broader health- or quality-oriented dimensions emphasized in previous measurement frameworks.
This selective structuring of SHEB extends previous studies on young Italian consumers [14,34] and complements evidence that young adults associate sustainable diets particularly with meat reduction and seasonality patterns [44]. At the same time, our study advances the literature by moving beyond intentions and examining how enacted behaviors translate into advocacy.
Taken together, the results suggest that advocacy is most likely to emerge from practices that are morally salient, environmentally consequential, and socially expressive. This contributes to both the sustainable consumption literature and spillover research by demonstrating that not all sustainable behaviors equally generate subsequent public engagement.
While previous studies have examined how young Italian adults evaluate sustainable food choices at the level of intentions [45,48], empirical research investigating enacted behaviors and their influence on advocacy among Italian Generation Z remains limited. Our findings extend this literature by showing that specific sustainable practices—particularly those related to welfare animals, meat reduction and seasonality—are associated with advocacy behaviors. This complements prior evidence suggesting that young adults associate sustainable diets with local and seasonal patterns [44], while advancing the literature by demonstrating how these behaviors translate into outward-oriented engagement. More broadly, the study contributes to the limited body of research exploring how Italian youth navigate the intersection of health and sustainability [14,34].
Overall, advocacy appears most likely to arise from practices that are morally salient, environmentally consequential, and socially expressive—highlighting that not all sustainable behaviors equally catalyze downstream engagement.
Concerning RQ2 (“How do sport-related behaviors—namely leisure-time physical activity and sport fan engagement—influence consumers’ advocacy for healthy and sustainable eating?”), the analysis reveals that leisure-time physical activity, its intensity, and sport fan engagement (H2) positively and significantly contribute to advocacy for healthy and sustainable eating practices, although their effects are slightly weaker than those associated with healthy and sustainable eating behaviors.
These findings first confirm that sustainability-oriented lifestyles are composed of multiple, coherent practices that tend to cluster together. In line with Social Practice Theory [10,11], sport and sustainable eating can be understood as interconnected elements within broader lifestyle configurations. Sport participation embeds attention to nutrition within shared meanings related to health and performance, while fan engagement reinforces symbolic and value-based dimensions of the sporting lifestyle. The positive relationship between sport-related behaviors and advocacy suggests that these practices are not isolated but mutually reinforcing within a coherent lifestyle structure. Moreover, the results are consistent with Behavioral Spillover Theory [22,23], which posits that engagement in one behavior can increase the likelihood of subsequent congruent actions when underlying goals are strengthened. Individuals who regularly practice sport—particularly when sport is integrated into their identity as participants or fans—may activate health- and sustainability-oriented goals that extend beyond physical activity and spill over into food-related advocacy. In this sense, sport-related engagement may function as an upstream behavioral domain that reinforces the probability of expressing sustainability and healthy eating commitments publicly.
This interpretation also aligns with Social Learning Theory [51], which emphasizes the influence of visible role models such as athletes and sport organizations. When sport actors promote healthy and sustainable lifestyles—often within broader CSR initiatives [52]—they contribute to shaping norms that may extend beyond sport consumption and influence adjacent domains, including food choices and advocacy. Furthermore, consistent with Diffusion of Innovations theory [24], sport environments—characterized by high interaction and visibility—facilitate the social transmission of behaviors. Among younger generations, whose sport engagement is often intertwined with digital and social media use [55,56], these processes are amplified. As a result, advocacy behaviors related to sustainable and healthy eating may spread more readily within sport-related peer networks.
Overall, our findings extend prior research highlighting the close interconnection between sport participation, health, and nutrition [60,63] by demonstrating that sport engagement is not only associated with dietary alignment but also with outward-oriented advocacy. Young adults who combine sustainable eating practices with active sport participation and fandom are more likely to recommend, promote, or defend healthy and sustainable food choices. This goes beyond personal adherence and reflects a proactive effort to influence others, particularly within digitally connected social environments.
Finally, addressing RQ3 (“Do the relationships between eating behaviors, sport-related behaviors, and advocacy for healthy and sustainable eating differ by gender?”), we discover that there are no significant gender differences in the relationships between healthy and sustainable eating behaviors, sport-related activities, and advocacy (H3). These results diverge from earlier empirical evidence suggesting that men tend to report higher levels of sport fandom and spectator involvement, while women are typically less intensely engaged as fans—although this gender gap varies across sports and cultural contexts [64,65]. Overall, this result confirms our assumption that nowadays both young men and women are deeply concerned with key issues of broad relevance, such as healthy nutrition, physical activity, and sport fan engagement.
Several theoretical implications can be identified from the findings of this study.
First, this study contributes by jointly examining sustainable and healthy eating and sport-related practices—domains often investigated separately—and showing that these interconnected lifestyle practices foster advocacy. Consistent with Social Practice Theory [10,11], food- and sport-related behaviors operate as bundled practices within broader lifestyle configurations. Empirically, this study refines the SHE measurement framework [72] by demonstrating that, among Italian Gen Z consumers, the construct is structured around three (out of eight) morally salient practices—namely animal welfare concern, meat reduction, and seasonal food consumption—and that these dimensions are the ones that meaningfully shape the construct and drive advocacy for sustainable and healthy eating.
Second, the findings advance sustainable and healthy consumption and advocacy research by shifting the focus from intentions—the dominant approach in prior work and a key source of the attitude/intention–behavior gap (e.g., [31,32])—to enacted behaviors. In line with Behavioral Spillover Theory [22,23], advocacy emerges as a subsequent congruent behavior that extends from previously enacted sustainable practices, rather than a purely attitudinal outcome.
Third, the results refine food-related sustainability research by suggesting that not all “healthy/sustainable” dimensions equally generate advocacy: practices that are ethically charged and socially interpretable are more likely to translate into outward-oriented support, consistent with research emphasizing the normative and reflective nature of food well-being and mindful consumption [37,38,39,40,41].
Fourth, the study adds to sport–health-sustainability research by providing evidence that both sport participation and fandom positively relate to advocacy for sustainable and healthy eating. This supports the view of sport as a credible health-oriented domain [49,50] and suggests that sport functions mainly as a reinforcing context within broader lifestyle bundles [10,11]. Moreover, in line with Diffusion of Innovations theory [24], the social visibility of sport communities—amplified by young consumers’ digital connectivity [55,56]—facilitates the transmission of advocacy.
Finally, this study shows that gender does not moderate the relationship between healthy and sustainable eating behaviors, sport-related practices, and advocacy. While previous research has documented gender differences [61,62] in sport engagement and sustainability-oriented behaviors, our findings suggest that, among young consumers, these lifestyle practices translate into advocacy in similar ways for both men and women.
This study also offers several managerial and practical implications. For food companies, the findings suggest that advocacy is more likely to emerge from practices that are ethically salient and socially communicable (e.g., meat reduction, animal welfare, seasonality). Rather than focusing solely on product attributes, firms should design marketing strategies that reinforce consumers’ everyday sustainable practices. In line with Behavioral Spillover Theory, loyalty programs, digital campaigns, and community initiatives can be structured to strengthen sustainability-related goals and facilitate the transition from private behavior to public advocacy. For sport organizations, the results highlight their potential role as credible amplifiers of healthy and sustainable consumption. Given the integration of sport and dietary practices within broader lifestyle configurations, sport actors should embed coherent food-related messages into their communication strategies and offer visible sustainable food options in sport-related settings. Moving beyond a narrow focus on fitness services, sport managers can promote a holistic wellness ecosystem by fostering partnerships with local organic producers, sustainable food brands, or zero-mile delivery services. Such collaborations may reduce practical barriers to access while strengthening the alignment between performance, health, and environmental responsibility. Moreover, leveraging athletes and sport influencers as role models—consistent with Social Learning Theory—can enhance the legitimacy and visibility of sustainability-oriented behaviors. Educational workshops and performance-oriented communication strategies can frame sustainable eating not only as an ethical choice but also as performance-enhancing, thereby accelerating the progression from adoption to advocacy.
From a public policy perspective, the findings suggest that siloed interventions addressing health and environmental sustainability separately may be less effective. Policies should instead promote integrated “green active living” strategies that simultaneously encourage physical activity and sustainable consumption. Initiatives such as plogging, sustainable sport events, or urban projects combining physical activity spaces with urban agriculture can reinforce the clustering of healthy and sustainable practices. In educational contexts, particularly universities, programs should explicitly link personal health and planetary health, fostering young citizens who are not only responsible consumers but also active advocates.

6. Conclusions

This study advances understanding of how sustainable and healthy eating behaviors and sport-related practices jointly shape young consumers’ advocacy for sustainable and healthy eating. The findings demonstrate that, among Italian Gen Z, sustainable and healthy eating behaviors are conceptualized in a relatively concentrated manner, structured primarily around concrete and morally salient practices—namely meat reduction, concern for animal welfare, and seasonal food consumption.
More specifically, the configuration of sustainable and healthy eating (SHE) in this context appears more selective than originally theorized, as five dimensions proposed in prior research—healthy balanced diet, local food consumption, quality labels, low-fat choices, and food waste avoidance—do not significantly define the higher-order construct. This pattern suggests that Italian Gen Z consumers prioritize attributes that are more tangible, salient, and identity-relevant when organizing their understanding of sustainable eating.
Importantly, these three practices significantly and positively influence advocacy, while sport participation and sport fan engagement play a complementary and reinforcing role in strengthening outward-oriented support for sustainable and healthy eating.
By grounding the analysis in Social Practice Theory and Behavioral Spillover Theory, the study shows that advocacy emerges not merely from favorable attitudes but from enacted lifestyle practices embedded within interconnected configurations of food and sport. Practices that are ethically explicit and environmentally consequential are more likely to extend into outward-oriented behaviors, supporting the view that advocacy represents a subsequent and congruent stage of sustainable consumption. Sport-related engagement further strengthens this process by reinforcing health- and sustainability-oriented goals and facilitating social diffusion, particularly within digitally connected youth contexts.
Importantly, by focusing on enacted behaviors rather than intentions, this research moves beyond the traditional intention–behavior gap and demonstrates how everyday practices can translate into public endorsement and positive word-of-mouth. The absence of gender differences further suggests that, within Italian Gen Z, sustainable eating and sport-related engagement converge into similar advocacy patterns across men and women, reflecting shared lifestyle orientations toward health and sustainability.
Overall, the study contributes to healthy and sustainable consumption and the sport management literature by positioning advocacy as a natural behavioral extension of sustained lifestyle practices and by highlighting the interconnected role of food- and sport-related behaviors in the diffusion of healthy and sustainable consumption norms and practices.
This study presents some limitations that open avenues for future research. First, the exploratory nature of the study and the use of self-administered online surveys may be subject to response biases. Future research could therefore complement survey data with observational or experimental approaches. Second, the focus on young consumers within a single national context may limit the generalizability of the findings.
Comparative studies across age groups and cultural settings would allow further validation of the sustainable and healthy eating scale and deeper exploration of how advocacy narratives are constructed [69]. Qualitative research could also enrich understanding of the symbolic and communicative dimensions through which sustainable practices evolve into advocacy.

Author Contributions

Conceptualization, E.C.; Methodology, E.C.; Investigation, E.C.; Data curation, A.T.; Writing—original draft, E.C.; Writing—review & editing, A.T.; Supervision, F.M. All authors have read and agreed to the published version of the manuscript.

Funding

This research received no external funding.

Institutional Review Board Statement

Ethical review and approval were waived for this study by the Institutional Committee in accordance with the applicable Italian regulatory framework, in particular the Ministerial Decree of 8 February 2013 (Decreto Ministeriale 8 febbraio 2013—Criteri per la composizione e il funzionamento dei Comitati Etici), which limits mandatory Ethics Committee approval primarily to clinical trials and biomedical research activities.

Informed Consent Statement

Informed consent for participation was obtained from all subjects involved in the study.

Data Availability Statement

The original contributions presented in this study are included in the article. Further inquiries can be directed to the corresponding author.

Conflicts of Interest

The authors declare no conflict of interest.

Appendix A

Sustainable and Healthy Eating Behaviours (SHEB)
(7-point Likert scale)
Healthy and Balanced Diet (HBD):
  • I choose nutritious foods.
  • I choose foods that keep me healthy.
  • I avoid sugary drinks.
  • I choose foods rich in vitamins and minerals.
  • I choose foods that contain natural ingredients.
  • I choose foods that do not contain additives.
  • I try to follow a balanced diet.
  • I choose foods that do not contain artificial ingredients.
  • I choose wholemeal products.
  • I limit my salt intake.
Quality Labels (regional and organic) (QL):
  • I choose food products with regional certification.
  • When I buy food, I check certificates and quality labels.
  • Whenever possible, I buy organic food.
  • I buy regional food products.
  • I choose food produced in an environmentally friendly way.
Reduction in Meat Consumption (MR):
  • Legumes replace meat in my cooking.
  • I try to eat as many legumes as possible to reduce my meat consumption.
  • I try to eat foods rich in vegetable protein (such as legumes).
  • I avoid eating meat.
Local Food (LOCALF):
  • I buy fruit and vegetables directly from farmers.
  • Whenever possible, I choose fruit and vegetables from local markets rather than supermarkets.
  • I buy locally produced food.
Low-Fat Foods (LOWF):
  • Whenever possible, I choose low-fat food products.
  • I choose low-fat food products.
  • I avoid food products that contain a lot of fat.
Avoid Food Waste (AFW):
  • I do not waste food.
  • I try not to throw food away.
  • I reuse food leftovers.
Animal Welfare (AW):
  • I choose free-range eggs.
  • Whenever possible, I buy fish from sustainable fisheries.
  • I avoid buying beef, pork, and lamb products from intensive farms.
Seasonal Foods (SF):
  • I eat five portions of fruit and vegetables a day.
  • During the season, I shop at farmers’ markets.
  • I eat seasonal fruit and vegetables.
Free Time and Sport (FTS)
(7-point Likert scale)
  • Intense physical exercise (e.g., running, jogging, football, basketball, judo, intense swimming, long-distance cycling).
  • Moderate physical exercise (e.g., brisk walking, tennis, volleyball, light cycling, downhill skiing).
  • Light physical exercise (e.g., yoga, golf, fishing, easy walks).
Sport Frequency (SPORTFREQ)
  • Considering a typical week, how often do you engage in physical activity during your free time that is intense enough to make you sweat (increased heart rate)? (1 = Never/Rarely; 7 = Always/Often)
Sport Fan Engagement (SFE)
(7-point Likert scale)
  • I get excited when I follow a sport or a team.
  • I regularly look for information about a sport or a team.
  • I share sport-related content on social media.
  • Whenever possible, I attend or watch matches.
Advocacy (ADV)
(7-point Likert scale)
  • I would give a positive assessment of awareness-raising actions promoting sustainable and healthy eating.
  • I would actively share information to emphasize the importance of sustainable and healthy eating.
  • I would defend the promotion of sustainable and healthy eating if it were the subject of negative criticism.
  • I would enthusiastically tell others about awareness-raising activities promoting sustainable and healthy eating to emphasize their importance.

Appendix B

Table A1. Evaluation of the measurement model for higher-order constructs: weights, loadings, and collinearity assessment.
Table A1. Evaluation of the measurement model for higher-order constructs: weights, loadings, and collinearity assessment.
ItemLoadingReliability and Convergent Validity
Advocacy (first order)
ADV10.837Cronbach’s α = 0.910
Dillon-Goldstein rho = 0.937
AVE = 0.788
ADV20.894
ADV30.904
ADV40.914
SHEB (higher order)Weightp-valueLoadingVIF
AFW0.0250.8870.3841.205
AW0.7850.0000.8911.524
HBD0.0910.6570.3581.327
LOCALF−0.2150.1880.3141.604
LOWF0.0220.8820.2911.159
MR0.3510.0170.5711.162
QL0.1120.5630.4831.663
SF0.1310.4040.5001.449
SPORT (higher order)Weightp-valueLoadingVIF
FTS0.5150.0330.8671.668
SFE0.4870.0940.8051.286
SPORTFREQ0.2280.4570.7061.537

Appendix C

Table A2. Discriminant validity: heterotrait–monotrait ratio of correlations (HTMT) across all latent variables.
Table A2. Discriminant validity: heterotrait–monotrait ratio of correlations (HTMT) across all latent variables.
ADVAFWAWFTSHBDLOCALFLOWFMRQLSFSFE
AFW0.222
AW0.4720.441
FTS0.3590.1530.385
HBD0.1520.1570.2180.169
LOCALF0.1820.1800.4550.2110.176
LOWF0.2050.1370.3150.3030.3420.212
MR0.2860.1620.2860.2770.2900.2700.201
QL0.2560.0990.4590.3500.5320.5260.2850.364
SF0.3430.2330.5800.3030.3640.6190.2940.4640.510
SFE0.2830.2030.1620.5800.1010.1660.1070.0590.2970.237
SPORTFREQ0.2590.0640.1900.7510.0790.1330.2120.1130.2020.1460.409

References

  1. Berti, B. Nutrition discourse and societal attitudes across time: A corpus-based analysis of the collocation “healthy food”. Food Foodways 2025, 33, 131–149. [Google Scholar] [CrossRef]
  2. Whittall, B.; Warwick, S.M.; Guy, D.J.; Appleton, K.M. Public understanding of sustainable diets and changes towards sustainability: A qualitative study in a UK population sample. Appetite 2023, 181, 106388. [Google Scholar] [CrossRef] [PubMed]
  3. Rosenau, N.; Neumann, U.; Hamblett, S.; Ellrott, T. University students as change agents for health and sustainability: A pilot study on the effects of a teaching kitchen-based planetary health diet curriculum. Nutrients 2024, 16, 521. [Google Scholar] [CrossRef]
  4. Confetto, M.G.; Covucci, C.; Addeo, F.; Normando, M. Sustainability advocacy antecedents: How social media content influences sustainable behaviours among Generation Z. J. Consum. Mark. 2023, 40, 758–774. [Google Scholar] [CrossRef]
  5. Mensah, K.; Wieck, C.; Rudloff, B. Sustainable food consumption and Sustainable Development Goal 12: Conceptual challenges for monitoring and implementation. Sustain. Dev. 2024, 32, 1109–1119. [Google Scholar] [CrossRef]
  6. Corvo, P.; Verde, F.M.L. (Eds.) Sport and Quality of Life: Practices, Habits and Lifestyles; Springer Nature: Berlin/Heidelberg, Germany, 2022; Volume 84. [Google Scholar]
  7. Martelli, S.; Russo, G. From Whom Comes the New Question of Well-Being in Italy? Practitioners of Sport and Physical Activity. In Sport and Quality of Life: Practices, Habits and Lifestyles; Springer International Publishing: Cham, Switzerland, 2022; pp. 127–139. [Google Scholar] [CrossRef]
  8. Li, Y.; An, N. The impact of health consciousness and environmental awareness on sports enthusiasts’ purchase intentions for sustainable sports products. World 2025, 6, 20. [Google Scholar] [CrossRef]
  9. Dorah, P.S.; Dogbe, C.S.K. Generation Z’s green purchase behavior: Do green consumer knowledge, consumer social responsibility, green advertising and green consumer trust matter for sustainable development? Bus. Strategy Environ. 2024, 33, 4162–4174. [Google Scholar] [CrossRef]
  10. Warde, A. Consumption and theories of practice. J. Consum. Cult. 2005, 5, 131–153. [Google Scholar] [CrossRef]
  11. Shove, E.; Pantzar, M.; Watson, M. The Dynamics of Social Practice: Everyday Life and How It Changes; SAGE Publications: Thousand Oaks, CA, USA, 2012. [Google Scholar]
  12. Francis, J.E.; Davis, T.; Lee, H. Generation Z and sustainability: A systematic literature review. J. Consum. Behav. 2023, 22, 1081–1096. [Google Scholar] [CrossRef]
  13. Meyerding, S.G.H.; Ahrens, S. Generation Z’s perception of food healthiness: The case of Kellogg’s cereals—A qualitative study. Clean. Responsible Consum. 2024, 14, 100218. [Google Scholar] [CrossRef]
  14. Savelli, E.; Murmura, F. The intention to consume healthy food among older Gen-Z: Examining antecedents and mediators. Food Qual. Prefer. 2023, 105, 104788. [Google Scholar] [CrossRef]
  15. Halicka, E.; Kaczorowska, J.; Rejman, K.; Plichta, M. Investigating the consumer choices of Gen Z: A sustainable food system perspective. Nutrients 2025, 17, 591. [Google Scholar] [CrossRef]
  16. Helvacı, G.; Tayhan, F.; Özbey Yücel, Ü. Gender and healthy eating attitude strongly predict sustainable food literacy among young adults. Front. Public Health 2025, 13, 1606495. [Google Scholar] [CrossRef]
  17. Doan, M.H.; Drossel, A.-L.; Sassen, R. Sustainable food consumption behaviors of generations Y and Z: A comparison study. Clean. Responsible Consum. 2025, 17, 100272. [Google Scholar] [CrossRef]
  18. Sandri, E.; Capoferri, M.; Luciani, G.; Piredda, M. The link between physical activity, nutrition and health: A cross-sectional study with multivariate analysis in a young and predominantly female Spanish sample. Nutrients 2025, 17, 1486. [Google Scholar] [CrossRef] [PubMed]
  19. Wann, D.L.; Grieve, F.G.; Peetz, T.B.; Zapalac, R.K. Comparing the identity centrality of sport team identification and sport fandom. J. Sport Behav. 2021, 44, 500–519. [Google Scholar]
  20. Clarke, E. Team identification, motives, and behavior among sports fans. J. Sport Behav. 2024, 47, 102–120. [Google Scholar] [CrossRef]
  21. Ajzen, I. The theory of planned behavior. Organ. Behav. Hum. Decis. Process. 1991, 50, 179–211. [Google Scholar] [CrossRef]
  22. Truelove, H.B.; Carrico, A.R.; Weber, E.U.; Raimi, K.T.; Vandenbergh, M.P. Positive and negative spillover of pro-environmental behavior: An integrative review and theoretical framework. Glob. Environ. Change 2014, 29, 127–138. [Google Scholar] [CrossRef]
  23. Maki, A.; Carrico, A.R.; Raimi, K.T.; Truelove, H.B.; Araujo, B.; Yeung, K.L. Meta-analysis of pro-environmental behaviour spillover. Nat. Sustain. 2019, 2, 307–315. [Google Scholar] [CrossRef]
  24. Rogers, E.M. Diffusion of Innovations, 5th ed.; Free Press: Washington, DC, USA, 2003. [Google Scholar]
  25. Shimul, A.S.; Faroque, A.R.; Quader, E. Brand advocacy: A scoping review and future research agenda. J. Prod. Brand Manag. 2025; Advance online publication. [Google Scholar] [CrossRef]
  26. Edgett, R. Toward an ethical framework for advocacy in public relations. J. Public Relat. Res. 2002, 14, 1–26. [Google Scholar] [CrossRef]
  27. Keller, K.L. Building customer-based brand equity: A blueprint for creating strong brands. Mark. Manag. 2001, 10, 15–19. [Google Scholar]
  28. Fullerton, G. Creating advocates: The roles of satisfaction, trust and commitment. J. Retail. Consum. Serv. 2011, 18, 92–100. [Google Scholar] [CrossRef]
  29. Rosario, A.B.; de Valck, K.; Sotgiu, F. Conceptualizing the electronic word-of-mouth process: What we know and need to know about eWOM creation, exposure, and evaluation. J. Acad. Mark. Sci. 2020, 48, 422–448. [Google Scholar] [CrossRef]
  30. Bresciani, S.; Schmeil, A. Social media platforms for social good. In Proceedings of the 2012 6th IEEE International Conference on Digital Ecosystems and Technologies (DEST), Campione d’Italia, Italy, 18–20 June 2012; pp. 1–6. [Google Scholar]
  31. Kushwah, S.; Dhir, A.; Sagar, M. Ethical consumption intentions and choice behavior towards organic food: Moderation role of buying and environmental concerns. J. Clean. Prod. 2019, 236, 117519. [Google Scholar] [CrossRef]
  32. Emekci, S. Green consumption behaviours of consumers within the scope of TPB. J. Consum. Mark. 2019, 36, 410–417. [Google Scholar] [CrossRef]
  33. Aureli, V.; Nardi, A.; Palmieri, N.; Peluso, D.; Rossi, L. When knowledge is not enough: Understanding the barriers to sustainable food choices in Italy. Int. J. Food Sci. Nutr. 2025, 76, 560–570. [Google Scholar] [CrossRef]
  34. Savelli, E.; Travasi, A. Technological and sustainable orientation in the wine context: A focus on Gen Z. Micro Macro Mark. 2024, 33, 551–580. [Google Scholar] [CrossRef]
  35. Hazley, D.; Kearney, J.M. Consumer perceptions of healthy and sustainable eating. Proc. Nutr. Soc. 2024, 83, 254–262. [Google Scholar] [CrossRef]
  36. Block, L.G.; Grier, S.A.; Childers, T.L.; Davis, B.; Ebert, J.E.J.; Kumanyika, S.; Laczniak, R.N.; Machine, J.E.; Motley, C.M.; Peracchio, L.; et al. From nutrients to nurturance: A conceptual introduction to food well-being. J. Public Policy Mark. 2011, 30, 5–13. [Google Scholar] [CrossRef]
  37. Qazi, A.; Khoso, U.; Ahmad, F.; Hamid, S.A.R. Food as an ingredient of well-being: From food and well-being to food well-being (FWB): A comparative study. Int. J. Pharm. Healthc. Mark. 2024, 18, 276–299. [Google Scholar] [CrossRef]
  38. Varzakas, T.; Antoniadou, M. A holistic approach for ethics and sustainability in the food chain: The gateway to oral and systemic health. Foods 2024, 13, 1224. [Google Scholar] [CrossRef]
  39. Gupta, S.; Sheth, J. Mindful consumption: Its conception, measurement, and implications. J. Acad. Mark. Sci. 2024, 52, 1531–1549. [Google Scholar] [CrossRef]
  40. Kumar, R.; Prabha, V.; Kumar, V.; Saxena, S. Mindfulness in marketing & consumption: A review & research agenda. Manag. Rev. Q. 2024, 74, 977–1001. [Google Scholar] [CrossRef]
  41. Sheth, J.N.; Sethia, N.K.; Srinivas, S. Mindful consumption: A customer-centric approach to sustainability. J. Acad. Mark. Sci. 2011, 39, 21–39. [Google Scholar] [CrossRef]
  42. Mittal, C.; Griskevicius, V.; Haws, K.L. From cradle to grave: How childhood and current environments impact consumers’ subjective life expectancy and decision-making. J. Consum. Res. 2020, 47, 350–372. [Google Scholar] [CrossRef]
  43. Taufique, K.M.R.; Vocino, A.; Polonsky, M.J. The influence of eco-label knowledge and trust on pro-environmental consumer behaviour in an emerging market. J. Strateg. Mark. 2017, 25, 511–529. [Google Scholar] [CrossRef]
  44. Aminravan, M.; Ahmadi Kaliji, S.; Mulazzani, L.; Rota, C.; Camanzi, L. Ecolabels as a means to satisfy consumers’ environmental concerns, need for information, and trust in short fruit and vegetable supply chains: A cross-national study. Agric. Food Econ. 2025, 13, 24. [Google Scholar] [CrossRef]
  45. Savelli, E.; Gissi, V. Drivers of local food consumption among young consumers: Integrating intrinsic and extrinsic motivations. Sustainability 2025, 17, 8969. [Google Scholar] [CrossRef]
  46. Huang, L.; Solangi, Y.A.; Magazzino, C.; Solangi, S.A. Evaluating the efficiency of green innovation and marketing strategies for long-term sustainability in the context of environmental labeling. J. Clean. Prod. 2024, 450, 141870. [Google Scholar] [CrossRef]
  47. Ruzgys, S.; Pickering, G.J. Perceptions of a sustainable diet among young adults. Environ. Educ. Res. 2025, 31, 512–528. [Google Scholar] [CrossRef]
  48. Viluma, L.; Šuminska, J.; Silvennoinen, K. Exploring causes and potential solutions for food waste among young consumers in high-income countries. Foods 2023, 12, 2541. [Google Scholar] [CrossRef]
  49. Chang, Y.; Mansfield, A.C.; Yoo, T. Influence of game context on sport fan dietary choices: Framing food attributes to promote healthier eating. Int. J. Sports Mark. Spons. 2025, 26, 507–522. [Google Scholar] [CrossRef]
  50. Koenigstorfer, J.; Groeppel-Klein, A.; Kettenbaum, M.; Klicker, K. Eat fit. Get big? How fitness cues influence food consumption volumes. Appetite 2013, 65, 165–169. [Google Scholar] [CrossRef]
  51. del Carmen Triana, M.; Song, R.; Um, C.T.; Huang, L. Stereotypical perception in management: A review and expansion of role congruity theory. J. Manag. 2024, 50, 188–215. [Google Scholar] [CrossRef]
  52. Mamo, Y.; Anagnostopoulos, C.; Kwame Agyemang, J.A.; Andrew, D. A conceptual model for understanding the relationships between sport stakeholder and authentic CSR. Manag. Sport Leis. 2022, 31, 209–225. [Google Scholar] [CrossRef]
  53. Cachon-Zagalaz, J.; Carrasco-Venturelli, H.; Sanchez-Zafra, M.; Zagalaz-Sanchez, M.L. Motivation toward physical activity and healthy habits of adolescents: A systematic review. Children 2023, 10, 659. [Google Scholar] [CrossRef]
  54. Dorsch, T.E.; Smith, A.L.; Blazo, J.A.; Coakley, J.; Côté, J.; Wagstaff, C.R.; Warner, S.; King, M.Q. Toward an integrated understanding of the youth sport system. Res. Q. Exerc. Sport 2022, 93, 105–119. [Google Scholar] [CrossRef]
  55. Al-Samarraie, H.; Bello, K.A.; Alzahrani, A.I.; Smith, A.P.; Emele, C. Young users’ social media addiction: Causes, consequences and preventions. Inf. Technol. People 2022, 35, 2314–2343. [Google Scholar] [CrossRef]
  56. Wojdan, W.; Wdowiak, K.; Witas, A.; Drogoń, J.; Brakowiecki, W. The impact of social media on the lifestyle of young people. Pol. J. Public Health 2020, 130, 8–13. [Google Scholar] [CrossRef]
  57. Kim, C.; Kaplanidou, K. The effect of sport involvement on support for mega sport events: Why does it matter. Sustainability 2019, 11, 5687. [Google Scholar] [CrossRef]
  58. Lampek, K.; Csóka, L.; Hegedüs, R.; Zrínyi, M.; Törőcsik, M. Sports activities of 60 above Hungarian elderly—Explaining and predicting impact of exercise on health. BMC Public Health 2021, 21, 1863. [Google Scholar] [CrossRef]
  59. Lin, S.-T.; Hung, Y.-H.; Yang, M.-H. The relationships among sport participation level, flow experience, perceived health status and depression level of college students. Int. J. Environ. Res. Public Health 2023, 20, 251. [Google Scholar] [CrossRef] [PubMed]
  60. Rudolf, V.; Yulia, D. Sport nutrition: The role of macronutrients and minerals in endurance exercises. Foods Raw Mater. 2018, 6, 403–412. [Google Scholar] [CrossRef]
  61. Wann, D.L.; Schrader, M.P.; Wilson, A.M. Sport fan motivation: Questionnarie validation, comparisons by sport, and relationship to athletic motivation. J. Sport Behav. 1999, 22, 114. [Google Scholar]
  62. Pope, S. Female fans of men’s football. In Routledge Handbook of Football Studies; Routledge: Oxfordshire, UK, 2016; pp. 341–351. [Google Scholar]
  63. Owen, K.B.; Corbett, L.; Ding, D.; Eime, R.; Bauman, A. Gender differences in physical activity and sport participation in adults across 28 European countries between 2005 and 2022. Ann. Epidemiol. 2025, 101, 52–57. [Google Scholar] [CrossRef]
  64. Espada, M. Gender differences in university students’ levels of physical activity and motivational factors. Educ. Sci. 2023, 13, 340. [Google Scholar] [CrossRef]
  65. Lombardo, M.; Feraco, A.; Armani, A.; Camajani, E.; Gorini, S.; Strollo, R.; Padua, E.; Caprio, M.; Bellia, A. Gender differences in body composition, dietary patterns, and physical activity: Insights from a cross-sectional study. Front. Nutr. 2024, 11, 1414217. [Google Scholar] [CrossRef]
  66. Eime, R.M.; Young, J.A.; Harvey, J.T.; Charity, M.J.; Payne, W.R. A systematic review of the psychological and social benefits of participation in sport for children and adolescents: Informing development of a conceptual model of health through sport. Int. J. Behav. Nutr. Phys. Act. 2013, 10, 98. [Google Scholar] [CrossRef] [PubMed]
  67. Zelezny, L.C.; Chua, P.P.; Aldrich, C. New ways of thinking about environmentalism: Elaborating on gender differences in environmentalism. J. Soc. Issues 2000, 56, 443–457. [Google Scholar] [CrossRef]
  68. Dietz, T.; Kalof, L.; Stern, P.C. Gender, values, and environmentalism. Soc. Sci. Q. 2002, 83, 353–364. [Google Scholar] [CrossRef]
  69. Bulut, Z.A.; Kökalan Çımrin, F.; Doğan, O. Gender, generation and sustainable consumption: Exploring the behaviour of consumers from Izmir, Turkey. Int. J. Consum. Stud. 2017, 41, 597–604. [Google Scholar] [CrossRef]
  70. Brislin, R.W. Back-translation for cross-cultural research. J. Cross-Cult. Psychol. 1970, 1, 185–216. [Google Scholar] [CrossRef]
  71. Hair, J.F.; Astrachan, C.B.; Moisescu, O.I.; Radomir, L.; Sarstedt, M.; Vaithilingam, S.; Ringle, C.M. Executing and interpreting applications of PLS-SEM: Updates for family business researchers. J. Fam. Bus. Strategy 2021, 12, 100392. [Google Scholar] [CrossRef]
  72. Żakowska-Biemans, S.; Pieniak, Z.; Kostyra, E.; Gutkowska, K. Searching for a measure integrating sustainable and healthy eating behaviors. Nutrients 2019, 11, 95. [Google Scholar] [CrossRef]
  73. Yoshida, M.; Gordon, B.S.; Nakazawa, M.; Biscaia, R. Conceptualization and measurement of fan engagement: Empirical evidence from a professional sport context. J. Sport Manag. 2014, 28, 399–417. [Google Scholar] [CrossRef]
  74. Godin, G.; Shephard, R.J. A simple method to assess exercise behavior in the community. Can. J. Appl. Sport Sci. 1985, 10, 141–146. [Google Scholar]
  75. Lee, Y.; Tao, W. Does perceived morality of CEO activism matter? Understanding employees’ responses to CEO actions on sociopolitical issues. Manag. Decis. 2021, 59, 2329–2354. [Google Scholar] [CrossRef]
  76. Becker, J.M.; Klein, K.; Wetzels, M. Hierarchical latent variable models in PLS-SEM: Guidelines for using reflective-formative type models. Long Range Plan. 2012, 45, 359–394. [Google Scholar] [CrossRef]
  77. Henseler, J.; Hubona, G.; Ray, P.A. Using PLS path modeling in new technology research: Updated guidelines. Ind. Manag. Data Syst. 2016, 116, 2–20. [Google Scholar] [CrossRef]
  78. Roemer, E.; Schuberth, F.; Henseler, J. HTMT2–an improved criterion for assessing discriminant validity in structural equation modeling. Ind. Manag. Data Syst. 2021, 121, 2637–2650. [Google Scholar] [CrossRef]
  79. Podsakoff, P.M.; MacKenzie, S.B.; Lee, J.Y.; Podsakoff, N.P. Common method biases in behavioral research: A critical review of the literature and recommended remedies. J. Appl. Psychol. 2003, 88, 879. [Google Scholar] [CrossRef]
  80. Bettman, J.R.; Luce, M.F.; Payne, J.W. Constructive Consumer Choice Processes. J. Consum. Res. 1998, 25, 187–217. [Google Scholar] [CrossRef]
  81. Trope, Y.; Liberman, N. Construal-level theory of psychological distance. Psychol. Rev. 2010, 117, 440–463. [Google Scholar] [CrossRef] [PubMed]
Figure 1. Proposed conceptual framework.
Figure 1. Proposed conceptual framework.
Sustainability 18 02477 g001
Table 1. Evaluation of the measurement model: item loadings, reliability, and convergent validity.
Table 1. Evaluation of the measurement model: item loadings, reliability, and convergent validity.
ItemLoadingReliability and Convergent Validity
Advocacy
ADV10.844Cronbach’s α = 0.910
Dillon-Goldstein rho = 0.937
AVE = 0.788
ADV20.893
ADV30.902
ADV40.911
Avoiding food waste
AFW10.830Cronbach’s α = 0.878
Dillon-Goldstein rho = 0.920
AVE = 0.794
AFW20.935
AFW30.904
Animal welfare
AW10.918Cronbach’s α = 0.895
Dillon-Goldstein rho = 0.935
AVE = 0.826
AW20.919
AW30.890
Free time and sport
FTS10.781Cronbach’s α = 0.757
Dillon-Goldstein rho = 0.860
AVE = 0.671
FTS20.864
FTS30.810
Healthy and balanced diet
HBD10.762Cronbach’s α = 0.903
Dillon-Goldstein rho = 0.923
AVE = 0.632
HBD20.878
HBD40.776
HBD50.813
HBD60.814
HBD70.801
HBD80.708
Local food
LOCALF10.923Cronbach’s α = 0.862
Dillon-Goldstein rho = 0.915
AVE = 0.783
LOCALF20.946
LOCALF30.777
Low fat
LOWF10.865Cronbach’s α = 0.844
Dillon-Goldstein rho = 0.905
AVE = 0.761
LOWF20.941
LOWF30.806
Meat reduction
MR10.928Cronbach’s α = 0.922
Dillon-Goldstein rho = 0.945
AVE = 0.811
MR20.943
MR30.914
MR40.811
Quality labels
QL10.856Cronbach’s α = 0.918
Dillon-Goldstein rho = 0.939
AVE = 0.755
QL20.908
QL30.800
QL40.882
QL50.895
Seasonal food
SF10.802Cronbach’s α = 0.678
Dillon-Goldstein rho = 0.819
AVE = 0.602
SF20.703
SF30.818
Sport fan engagement
SFE10.918Cronbach’s α = 0.953
Dillon-Goldstein rho = 0.966
AVE = 0.876
SFE20.960
SFE30.920
SFE40.946
Table 2. Evaluation of the measurement model for higher-order constructs: weights, loadings, and collinearity assessment.
Table 2. Evaluation of the measurement model for higher-order constructs: weights, loadings, and collinearity assessment.
ItemLoadingReliability and Convergent Validity
Advocacy (first order)
ADV10.840Cronbach’s α = 0.910
Dillon-Goldstein rho = 0.937
AVE = 0.788
ADV20.896
ADV30.901
ADV40.913
HSEB (higher order)Weightp-valueLoadingVIF
AW0.7930.0000.9121.183
MR0.3890.0150.5831.105
SF0.0980.5480.5121.235
SPORT (higher order)Weightp-valueLoadingVIF
FTS0.5150.0320.8671.668
SFE0.4910.0910.8071.286
SPORTFREQ0.2240.4630.7041.537
Table 3. Discriminant validity: heterotrait–monotrait ratio of correlations (HTMT).
Table 3. Discriminant validity: heterotrait–monotrait ratio of correlations (HTMT).
ADVAWFTSMRSFSFESPORTFREQ
ADV
AW0.472
FTS0.3590.385
MR0.2860.2860.277
SF0.3430.5800.3030.464
SFE0.2830.1620.5800.0590.237
SPORTFREQ0.2590.1900.7510.1130.1460.409
Table 4. Multi-group analysis (MGA) and permutation test results for gender differences.
Table 4. Multi-group analysis (MGA) and permutation test results for gender differences.
PathGroup FemaleGroup MaleOriginal DifferencePermutation Mean Difference2.5%97.5%Permutation p Value
SHEB -> ADV0.3200.494−0.1740.008−0.2970.3010.261
SPORT -> ADV0.2950.2610.0340.006−0.3090.3250.831
Disclaimer/Publisher’s Note: The statements, opinions and data contained in all publications are solely those of the individual author(s) and contributor(s) and not of MDPI and/or the editor(s). MDPI and/or the editor(s) disclaim responsibility for any injury to people or property resulting from any ideas, methods, instructions or products referred to in the content.

Share and Cite

MDPI and ACS Style

Conti, E.; Travasi, A.; Musso, F. Sustainable and Healthy Eating and Sport Engagement as Drivers of Advocacy: A Structural Equation Model (SEM) Study. Sustainability 2026, 18, 2477. https://doi.org/10.3390/su18052477

AMA Style

Conti E, Travasi A, Musso F. Sustainable and Healthy Eating and Sport Engagement as Drivers of Advocacy: A Structural Equation Model (SEM) Study. Sustainability. 2026; 18(5):2477. https://doi.org/10.3390/su18052477

Chicago/Turabian Style

Conti, Emanuela, Alessio Travasi, and Fabio Musso. 2026. "Sustainable and Healthy Eating and Sport Engagement as Drivers of Advocacy: A Structural Equation Model (SEM) Study" Sustainability 18, no. 5: 2477. https://doi.org/10.3390/su18052477

APA Style

Conti, E., Travasi, A., & Musso, F. (2026). Sustainable and Healthy Eating and Sport Engagement as Drivers of Advocacy: A Structural Equation Model (SEM) Study. Sustainability, 18(5), 2477. https://doi.org/10.3390/su18052477

Note that from the first issue of 2016, this journal uses article numbers instead of page numbers. See further details here.

Article Metrics

Back to TopTop