Sign in to use this feature.

Years

Between: -

Subjects

remove_circle_outline
remove_circle_outline
remove_circle_outline
remove_circle_outline
remove_circle_outline

Journals

Article Types

Countries / Regions

Search Results (7)

Search Parameters:
Keywords = HMWF

Order results
Result details
Results per page
Select all
Export citation of selected articles as:
16 pages, 2717 KB  
Article
Impact of Enzymatically Extracted High Molecular Weight Fucoidan on Lipopolysaccharide-Induced Endothelial Activation and Leukocyte Adhesion
by Nora Kirsten, Julia Ohmes, Maria Dalgaard Mikkelsen, Thuan Thi Nguyen, Martina Blümel, Fanlu Wang, Deniz Tasdemir, Andreas Seekamp, Anne S. Meyer and Sabine Fuchs
Mar. Drugs 2023, 21(6), 339; https://doi.org/10.3390/md21060339 - 31 May 2023
Cited by 7 | Viewed by 3203
Abstract
The endothelial cell lining creates an interface between circulating blood and adjoining tissue and forms one of the most critical barriers and targets for therapeutical intervention. Recent studies suggest that fucoidans, sulfated and fucose-rich polysaccharides from brown seaweed, show multiple promising biological effects, [...] Read more.
The endothelial cell lining creates an interface between circulating blood and adjoining tissue and forms one of the most critical barriers and targets for therapeutical intervention. Recent studies suggest that fucoidans, sulfated and fucose-rich polysaccharides from brown seaweed, show multiple promising biological effects, including anti-inflammatory properties. However, their biological activity is determined by chemical characteristics such as molecular weight, sulfation degree, and molecular structure, which vary depending on the source, species, and harvesting and isolation method. In this study, we investigated the impact of high molecular weight (HMW) fucoidan extract on endothelial cell activation and interaction with primary monocytes (MNCs) in lipopolysaccharide (LPS)-induced inflammation. Gentle enzyme-assisted extraction combined with fractionation by ion exchange chromatography resulted in well-defined and pure fucoidan fractions. FE_F3, with a molecular weight ranging from 110 to 800 kDa and a sulfate content of 39%, was chosen for further investigation of its anti-inflammatory potential. We observed that along with higher purity of fucoidan fractions, the inflammatory response in endothelial mono- and co-cultures with MNCs was reduced in a dose-dependent manner when testing two different concentrations. This was demonstrated by a decrease in IL-6 and ICAM-1 on gene and protein levels and a reduced gene expression of TLR-4, GSK3β and NF-kB. Expression of selectins and, consequently, the adhesion of monocytes to the endothelial monolayer was reduced after fucoidan treatment. These data indicate that the anti-inflammatory effect of fucoidans increases with their purity and suggest that fucoidans might be useful in limiting the inflammatory response of endothelial cells in cases of LPS-induced bacterial infection. Full article
(This article belongs to the Special Issue Bioactive Polysaccharides from Seaweeds)
Show Figures

Graphical abstract

17 pages, 1733 KB  
Article
Identification of Antioxidative Peptides Derived from Arthrospira maxima in the Biorefinery Process after Extraction of C-Phycocyanin and Lipids
by Renao Bai, Trung T. Nguyen, Yali Zhou, Yong Diao and Wei Zhang
Mar. Drugs 2023, 21(3), 146; https://doi.org/10.3390/md21030146 - 24 Feb 2023
Cited by 16 | Viewed by 3502
Abstract
Arthrospira maxima has been identified as a sustainable source of rich proteins with diverse functionalities and bioactivities. After extracting C-phycocyanin (C-PC) and lipids in a biorefinery process, the spent biomass still contains a large proportion of proteins with potential for biopeptide production. In [...] Read more.
Arthrospira maxima has been identified as a sustainable source of rich proteins with diverse functionalities and bioactivities. After extracting C-phycocyanin (C-PC) and lipids in a biorefinery process, the spent biomass still contains a large proportion of proteins with potential for biopeptide production. In this study, the residue was digested using Papain, Alcalase, Trypsin, Protamex 1.6, and Alcalase 2.4 L at different time intervals. The resulting hydrolyzed product with the highest antioxidative activity, evaluated through their scavenging capability of hydroxyl radicals, superoxide anion, 2,2-diphenyl-1-picrylhydrazyl (DPPH), and 2,2′-azino-bis (3-ethylbenzothiazoline-6-sulfonic acid (ABTS), was selected for further fractionation and purification to isolate and identify biopeptides. Alcalase 2.4 L was found to produce the highest antioxidative hydrolysate product after four-hour hydrolysis. Fractionating this bioactive product using ultrafiltration obtained two fractions with different molecular weights (MW) and antioxidative activity. The low-molecular-weight fraction (LMWF) with MW <3 kDa had higher DPPH scavenging activity with the IC50 value of 2.97 ± 0.33 compared to 3.76 ± 0.15 mg/mL of the high-molecular-weight fraction (HMWF) with MW >3 kDa. Two stronger antioxidative fractions (F-A and F-B) with the respective significant lower IC50 values of 0.83 ± 0.22 and 1.52 ± 0.29 mg/mL were isolated from the LMWF using gel filtration with a Sephadex G-25 column. Based on LC-MS/MS analysis of the F-A, 230 peptides derived from 108 A. maxima proteins were determined. Notably, different antioxidative peptides possessing various bioactivities, including antioxidation, were detected with high predicted scores together with in silico analyses on their stability and toxicity. This study established knowledge and technology to further value-add to the spent A. maxima biomass by optimizing hydrolysis and fraction processes to produce antioxidative peptides with Alcalase 2.4 L after two products already produced in a biorefinery. These bioactive peptides have potential applications in food and nutraceutical products. Full article
(This article belongs to the Special Issue Marine Microalgal Functional Foods)
Show Figures

Figure 1

18 pages, 3029 KB  
Article
High Molecular Weight Fucoidan Restores Intestinal Integrity by Regulating Inflammation and Tight Junction Loss Induced by Methylglyoxal-Derived Hydroimidazolone-1
by Jae-Min Lim, Hee Joon Yoo and Kwang-Won Lee
Mar. Drugs 2022, 20(9), 580; https://doi.org/10.3390/md20090580 - 17 Sep 2022
Cited by 21 | Viewed by 3917
Abstract
Fucoidan from brown seaweeds has several biological effects, including preserving intestinal integrity. To investigate the intestinal protective properties of high molecular weight fucoidan (HMWF) from Undaria pinnatifida on intestinal integrity dysfunction caused by methylglyoxal-derived hydroimidazolone-1 (MG-H1), one of the dietary advanced-glycation end products [...] Read more.
Fucoidan from brown seaweeds has several biological effects, including preserving intestinal integrity. To investigate the intestinal protective properties of high molecular weight fucoidan (HMWF) from Undaria pinnatifida on intestinal integrity dysfunction caused by methylglyoxal-derived hydroimidazolone-1 (MG-H1), one of the dietary advanced-glycation end products (dAGEs) in the human-colon carcinoma-cell line (Caco-2) cells and ICR mice. According to research, dAGEs may damage the intestinal barrier by increasing gut permeability. The findings of the study showed that HMWF + MG-H1 treatment reduced by 16.8% the amount of reactive oxygen species generated by MG-H1 treatment alone. Furthermore, HMWF + MGH-1 treatment reduced MG-H1-induced monolayer integrity disruption, as measured by alterations in transepithelial electrical resistance (135% vs. 75.5%) and fluorescein isothiocyanate incorporation (1.40 × 10−6 cm/s vs. 3.80 cm/s). HMWF treatment prevented the MG-H1-induced expression of tight junction markers, including zonula occludens-1, occludin, and claudin-1 in Caco-2 cells and mouse colon tissues at the mRNA and protein level. Also, in Caco-2 and MG-H1-treated mice, HMWF plays an important role in preventing receptor for AGEs (RAGE)-mediated intestinal damage. In addition, HMWF inhibited the nuclear factor kappa B activation and its target genes leading to intestinal inflammation. These findings suggest that HMWF with price competitiveness could play an important role in preventing AGEs-induced intestinal barrier dysfunction. Full article
(This article belongs to the Special Issue Fucoidans: Structures-Based Bioactivities)
Show Figures

Graphical abstract

22 pages, 5114 KB  
Article
Ziziphus joazeiro Stem Bark Extract as a Green Corrosion Inhibitor for Mild Steel in Acid Medium
by Aparecida Cristina Mauro, Bernardo Dias Ribeiro, Rafael Garrett, Ricardo Moreira Borges, Talis Uelisson da Silva, Sérgio de Paula Machado, Joyce Rodrigues de Araujo, Sanair de Oliveira Massafra, Francisco Odencio Rodrigues de Oliveira Junior and Eliane D’Elia
Processes 2021, 9(8), 1323; https://doi.org/10.3390/pr9081323 - 29 Jul 2021
Cited by 25 | Viewed by 3414
Abstract
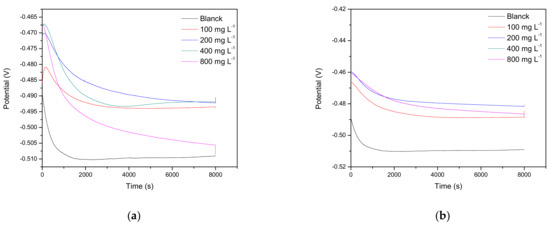
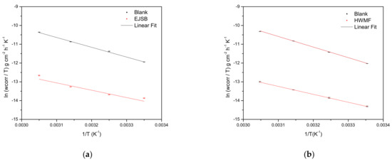
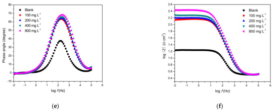
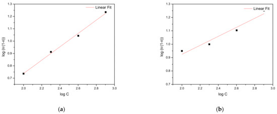
The aqueous extract of Joazeiro stem bark (EJSB) and its high molecular weight fraction (HMWF) were examined as potential corrosion inhibitors of mild steel in 1 mol L−1 hydrochloric acid media, using weight-loss measurements, potentiodynamic polarization curves and an electrochemical impedance spectroscopy [...] Read more.
The aqueous extract of Joazeiro stem bark (EJSB) and its high molecular weight fraction (HMWF) were examined as potential corrosion inhibitors of mild steel in 1 mol L−1 hydrochloric acid media, using weight-loss measurements, potentiodynamic polarization curves and an electrochemical impedance spectroscopy (EIS).Varying the concentration of the inhibitors from 100 to 800 mg L−1, the results show an increase in anticorrosive efficiency from 85.4 to 89.8 and 89.8 to 93.0% for EJSB and its HMWF, respectively, using the data of the gravimetric essay, and from 84.5 to 94.5 and 89.9 to 94.7% for EJSB and its HMWF, respectively, from the impedance data. The composition of the crude extract was chemically characterized by liquid chromatography-high resolution mass spectrometry. Additionally, scanning electron microscopy (SEM) and X-ray photoelectron spectroscopy (XPS) were used, respectively, to morphologically and chemically characterize the surface. Considering that the saponin molecules, the main constituent from juá, are responsible for its inhibitory action, quantum chemical calculations showed that the C67, C69 and O144 atoms likely have an important role in the process of electron-donation of saponin to metal, due to the higher values of ƒk+ and %HOMO observed on these atoms. Full article
(This article belongs to the Section Chemical Processes and Systems)
Show Figures

Figure 1

13 pages, 2381 KB  
Article
Characterization and Immunomodulatory Effects of High Molecular Weight Fucoidan Fraction from the Sporophyll of Undaria pinnatifida in Cyclophosphamide-Induced Immunosuppressed Mice
by Hee Joon Yoo, Dong-Ju You and Kwang-Won Lee
Mar. Drugs 2019, 17(8), 447; https://doi.org/10.3390/md17080447 - 29 Jul 2019
Cited by 85 | Viewed by 7816
Abstract
Immunomodulation involves two mechanisms, immunostimulation and immunosuppression. It is a complex mechanism that regulates the pathophysiology and pathogenesis of various diseases affecting the immune system. Immunomodulators can be used as immunostimulators to reduce the side effects of drugs that induce immunosuppression. In this [...] Read more.
Immunomodulation involves two mechanisms, immunostimulation and immunosuppression. It is a complex mechanism that regulates the pathophysiology and pathogenesis of various diseases affecting the immune system. Immunomodulators can be used as immunostimulators to reduce the side effects of drugs that induce immunosuppression. In this study, we characterized the chemical composition of high molecular weight fucoidan (HMWF) and low molecular weight fucoidan and compared their functions as natural killer (NK) cell-derived immunostimulators in vitro. We also tested the effectiveness of HMWF, which has a relatively high function in vitro, as an immunostimulator in immunosuppressed animal models. In these models, HWMF significantly restored NK cell cytotoxicity and granzyme B release to the control group level. In addition, the expression of interleukin (IL)-1β, IL-2, IL-4, IL-5, IL-12, interferon (IFN)-γ, and tumor necrosis factor (TNF)-α also increased in the spleen. This study suggests that HMWF acts as an effective immunostimulant under immunosuppressive conditions. Full article
(This article belongs to the Special Issue Marine Immunomodulators)
Show Figures

Graphical abstract

25 pages, 4605 KB  
Article
Fucoidan Extracted from the New Zealand Undaria pinnatifida—Physicochemical Comparison against Five Other Fucoidans: Unique Low Molecular Weight Fraction Bioactivity in Breast Cancer Cell Lines
by Jun Lu, Keyu Kally Shi, Shuping Chen, Junqiao Wang, Amira Hassouna, Loretta Nicole White, Fabrice Merien, Mingyong Xie, Qingjun Kong, Jinyao Li, Tianlei Ying, William Lindsey White and Shaoping Nie
Mar. Drugs 2018, 16(12), 461; https://doi.org/10.3390/md16120461 - 22 Nov 2018
Cited by 62 | Viewed by 10693
Abstract
Fucoidan, the complex fucose-containing sulphated polysaccharide varies considerably in structure, composition, and bioactivity, depending on the source, species, seasonality, and extraction method. In this study, we examined five fucoidans extracted from the same seaweed species Undaria pinnatifida but from different geological locations, and [...] Read more.
Fucoidan, the complex fucose-containing sulphated polysaccharide varies considerably in structure, composition, and bioactivity, depending on the source, species, seasonality, and extraction method. In this study, we examined five fucoidans extracted from the same seaweed species Undaria pinnatifida but from different geological locations, and compared them to the laboratory-grade fucoidan from Sigma (S). The five products differed in molecular composition. The amount of over 2 kDa low molecular weight fraction (LMWF) of the New Zealand crude fucoidan (S1) was larger than that of S, and this fraction was unique, compared to the other four fucoidans. The difference of molecular compositions between S and S1 explained our previous observation that S1 exhibited different anticancer profile in some cancer cell lines, compared with S. Since we observed this unique LMWF, we compared the cytotoxic effects of a LMWF and a high molecular weight fucoidan (HMWF) in two breast cancer cell lines—MCF-7 and MDA-MB-231. Results indicated that the molecular weight is a critical factor in determining the anti-cancer potential of fucoidan, from the New Zealand U. pinnatifida, as the LMWF exhibited a dose-dependent inhibition on the proliferation of breast cancer cells, significantly better than the HMWF, in both cell lines. A time-dependent inhibition was only observed in the MCF-7. Induction of caspase-dependent apoptosis was observed in the MDA-MB-231 cells, through the intrinsic apoptosis pathway alone, or with the extrinsic pathway. LMWF stimulated a dose-dependent NOS activation in the MDA-MB-231 cells. In conclusion, the fucoidan extracted from the New Zealand U. pinnatifida contains a unique LMWF, which could effectively inhibit the growth of breast cancer cell lines. Therefore, the LMWF from New Zealand U. pinnatifida could be used as a supplement cancer treatment. Full article
(This article belongs to the Special Issue Pre-Clinical Marine Drug Discovery)
Show Figures

Figure 1

12 pages, 388 KB  
Article
Effects of Oral Administration of Fucoidan Extracted from Cladosiphon okamuranus on Tumor Growth and Survival Time in a Tumor-Bearing Mouse Model
by Kazuo Azuma, Toshitsugu Ishihara, Hiroyuki Nakamoto, Takao Amaha, Tomohiro Osaki, Takeshi Tsuka, Tomohiro Imagawa, Saburo Minami, Osamu Takashima, Shinsuke Ifuku, Minoru Morimoto, Hiroyuki Saimoto, Hitoshi Kawamoto and Yoshiharu Okamoto
Mar. Drugs 2012, 10(10), 2337-2348; https://doi.org/10.3390/md10102337 - 22 Oct 2012
Cited by 68 | Viewed by 11323
Abstract
We evaluated the anti-tumor activities of the oral administration of fucoidan extracted from Cladosiphon okamuranus using a tumor (colon 26)-bearing mouse model. The materials used included low-molecular-weight fucoidan (LMWF: 6.5–40 kDa), intermediate-molecular-weight fucoidan (IMWF: 110–138 kDa) and high-molecular-weight fucoidan (HMWF: 300–330 kDa). [...] Read more.
We evaluated the anti-tumor activities of the oral administration of fucoidan extracted from Cladosiphon okamuranus using a tumor (colon 26)-bearing mouse model. The materials used included low-molecular-weight fucoidan (LMWF: 6.5–40 kDa), intermediate-molecular-weight fucoidan (IMWF: 110–138 kDa) and high-molecular-weight fucoidan (HMWF: 300–330 kDa). The IMWF group showed significantly suppressed tumor growth. The LMWF and HMWF groups showed significantly increased survival times compared with that observed in the control group (mice fed a fucoidan-free diet). The median survival times in the control, LMWF, IMWF and HMWF groups were 23, 46, 40 and 43 days, respectively. It was also found that oral administration of fucoidan increased the population of natural killer cells in the spleen. Furthermore, from the results of the experiment using Myd-88 knockout mice, it was found that these effects are related to gut immunity. These results suggest that fucoidan is a candidate anti-tumor functional food. Full article
(This article belongs to the Special Issue Marine Glycoconjugates)
Show Figures

Figure 1

Back to TopTop