Sign in to use this feature.

Years

Between: -

Subjects

remove_circle_outline
remove_circle_outline
remove_circle_outline

Journals

Article Types

Countries / Regions

Search Results (10)

Search Parameters:
Keywords = HCCLM3

Order results
Result details
Results per page
Select all
Export citation of selected articles as:
15 pages, 4716 KB  
Review
Coumarin–Dithiocarbamate Derivatives as Biological Agents
by Piotr Wiliński, Aleksander Kurzątkowski and Kinga Ostrowska
Int. J. Mol. Sci. 2025, 26(19), 9667; https://doi.org/10.3390/ijms26199667 - 3 Oct 2025
Viewed by 1299
Abstract
Coumarin derivatives, whether natural or synthetic, have attracted considerable interest from medicinal chemists due to their versatile biological properties. Their appealing pharmacological activities—such as anticancer, anti-inflammatory, neuroprotective, anticoagulant, and antioxidant effects—combined with the ease of their synthesis and the ability to introduce chemical [...] Read more.
Coumarin derivatives, whether natural or synthetic, have attracted considerable interest from medicinal chemists due to their versatile biological properties. Their appealing pharmacological activities—such as anticancer, anti-inflammatory, neuroprotective, anticoagulant, and antioxidant effects—combined with the ease of their synthesis and the ability to introduce chemical modifications at multiple positions have made them a widely explored class of compounds. In the scientific literature, there are many examples. On the other hand, dithiocarbamates, originally employed as pesticides and fungicides in agriculture, have recently emerged as potential therapeutic agents for the treatment of serious diseases such as cancer and microbial infections. Moreover, dithiocarbamates bearing diverse organic functionalities have demonstrated significant antifungal properties against resistant phytopathogenic fungi, presenting a promising approach to combat the growing global issue of fungal resistance. Dithiocarbamates linked to coumarin derivatives have been shown to exhibit cytotoxic activity against various human cancer cell lines, including MGC-803 (gastric), MCF-7 (breast), PC-3 (prostate), EC-109 (esophageal), H460 (non-small cell lung), HCCLM-7 (hepatocellular carcinoma), HeLa (cervical carcinoma), MDA-MB-435S (mammary adenocarcinoma), SW480 (colon carcinoma), and Hep-2 (laryngeal carcinoma). Numerous studies have revealed that the inclusion of a dithiocarbamate moiety can provide central nervous system (CNS) activity, particularly through inhibitory potency and selectivity toward acetylcholinesterase (AChE) and monoamine oxidases (MAO-A and MAO-B). Recently, it has been reported that coumarin–dithiocarbamate derivatives exhibit α-glucosidase inhibitory effects and also possess promising antimicrobial activity. This study presents an overview of recent progress in the chemistry of coumarin–dithiocarbamate derivatives, with a focus on their biological activity. Previous review papers focused on coumarin derivatives as multitarget compounds for neurodegenerative diseases and described various types of compounds, with dithiocarbamate derivatives representing only a small part of them. Our work deals exclusively with coumarin dithiocarbamates and their biological activity. Full article
(This article belongs to the Section Bioactives and Nutraceuticals)
Show Figures

Figure 1

19 pages, 4832 KB  
Article
Identification of a Difluorinated Alkoxy Sulfonyl Chloride as a Novel Antitumor Agent for Hepatocellular Carcinoma through Activating Fumarate Hydratase Activity
by Jin Jin, Xujun Liang, Wu Bi, Ruijie Liu, Sai Zhang, Yi He, Qingming Xie, Shilei Liu, Ji-Chang Xiao and Pengfei Zhang
Pharmaceuticals 2023, 16(12), 1705; https://doi.org/10.3390/ph16121705 - 8 Dec 2023
Cited by 1 | Viewed by 2169
Abstract
Fenofibrate is known as a lipid-lowering drug. Although previous studies have reported that fenofibrate exhibits potential antitumor activities, IC50 values of fenofibrate could be as high as 200 μM. Therefore, we investigated the antitumor activities of six synthesized fenofibrate derivatives. We discovered [...] Read more.
Fenofibrate is known as a lipid-lowering drug. Although previous studies have reported that fenofibrate exhibits potential antitumor activities, IC50 values of fenofibrate could be as high as 200 μM. Therefore, we investigated the antitumor activities of six synthesized fenofibrate derivatives. We discovered that one compound, SIOC-XJC-SF02, showed significant antiproliferative activity on human hepatocellular carcinoma (HCC) HCCLM3 cells and HepG2 cells (the IC50 values were 4.011 μM and 10.908 μM, respectively). We also found this compound could inhibit the migration of human HCC cells. Transmission electron microscope and flow cytometry assays demonstrated that this compound could induce apoptosis of human HCC cells. The potential binding sites of this compound acting on human HCC cells were identified by mass spectrometry-cellular thermal shift assay (MS-CETSA). Molecular docking, Western blot, and enzyme activity assay-validated binding sites in human HCC cells. The results showed that fumarate hydratase may be a potential binding site of this compound, exerting antitumor effects. A xenograft model in nude mice demonstrated the anti-liver cancer activity and the mechanism of action of this compound. These findings indicated that the antitumor effect of this compound may act via activating fumarate hydratase, and this compound may be a promising antitumor candidate for further investigation. Full article
Show Figures

Figure 1

18 pages, 2975 KB  
Article
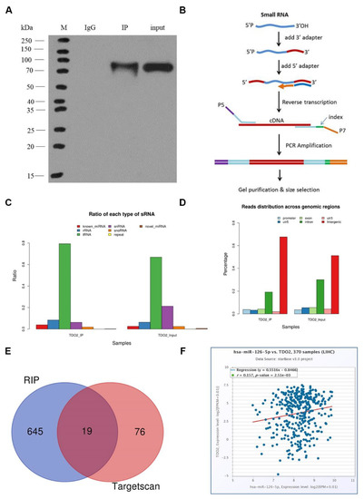
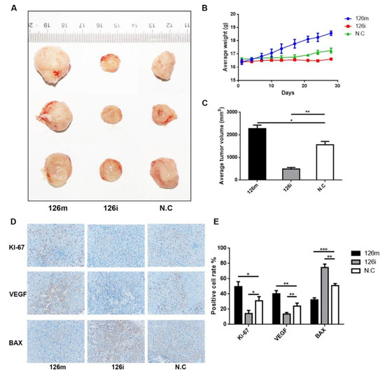
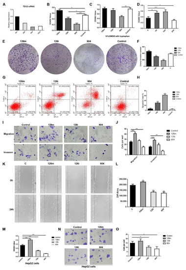
MiR-126-5p Promotes Tumor Cell Proliferation, Metastasis and Invasion by Targeting TDO2 in Hepatocellular Carcinoma
by Yang Ai, Sang Luo, Ben Wang, Shuai Xiao and Yefu Wang
Molecules 2022, 27(2), 443; https://doi.org/10.3390/molecules27020443 - 10 Jan 2022
Cited by 17 | Viewed by 3324
Abstract
TDO2 is a key enzyme in the kynurenine metabolic pathway, which is the most important pathway of tryptophan metabolism. It has been shown that miRNAs are involved in cell metastasis through interaction with target mRNAs. In this study, we found 645 miRNAs that [...] Read more.
TDO2 is a key enzyme in the kynurenine metabolic pathway, which is the most important pathway of tryptophan metabolism. It has been shown that miRNAs are involved in cell metastasis through interaction with target mRNAs. In this study, we found 645 miRNAs that could be immunoprecipitated with TDO2 through the RNA-immunoprecipitation experiment. miR-126-5p was selected as the research target, which was also confirmed by dual-luciferase reporter assay. Through qRT-PCR analysis, it was verified that the overexpression of miR-126-5p promoted the expression of TDO2, PI3K/AKT and WNT1. Meanwhile, it was verified that overexpression of miR-126-5p can promote intracellular tryptophan metabolism by HPLC. We also verified the effects of miR-126-5p on cell proliferation, migration, and invasion by cck-8, cell colony formation and trans-well assay in both HCCLM3 cells and HepG2 cells. In vivo experiments were also conducted to verify that miR-126-5p promoted tumor formation and growth via immunohistochemical detection of cell infiltration and proliferation to generate markers Ki-67, BAX, and VEGF. In conclusion, our results suggest that miR-126-5p is a biomarker and a potential new treatment target in the progression of HCC via promoting the expression of TDO2. Full article
Show Figures

Figure 1

20 pages, 5287 KB  
Article
Tryptophan Side-Chain Oxidase Enzyme Suppresses Hepatocellular Carcinoma Growth through Degradation of Tryptophan
by Yang Ai, Ben Wang, Shuai Xiao, Sang Luo and Yefu Wang
Int. J. Mol. Sci. 2021, 22(22), 12428; https://doi.org/10.3390/ijms222212428 - 18 Nov 2021
Cited by 8 | Viewed by 3610
Abstract
Tryptophan metabolism plays a role in the occurrence and development of hepatocellular carcinoma cells. By degrading certain amino acids, tumor growth can be limited while maintaining the body’s normal nutritional requirements. Tryptophan side-chain oxidase (TSO) enzyme can degrade tryptophan, and its inhibitory effect [...] Read more.
Tryptophan metabolism plays a role in the occurrence and development of hepatocellular carcinoma cells. By degrading certain amino acids, tumor growth can be limited while maintaining the body’s normal nutritional requirements. Tryptophan side-chain oxidase (TSO) enzyme can degrade tryptophan, and its inhibitory effect on hepatocellular carcinoma cells is worthy of further study. To investigate the degradation effect on tryptophan, TSO was isolated and purified from qq Pseudomonas. The reaction products were identified with high performance liquid chromatography (HPLC) and high-performance liquid chromatography tandem mass spectrometry (HPLC-MS). De novo sequencing provided the complete amino acid sequence of TSO. The results of CCK-8, colony formation, transwell, and qPCR confirmed that TSO had inhibitory effects on the proliferation and migration of HCCLM3 (human hepatocarcinoma cell line) and HepG2 cells. The results of flow cytometry confirmed its apoptotic activity. In animal experiments, we found that the tumor-suppressive effect was better in the oncotherapy group than the intraperitoneal injection group. The results of immunohistochemistry also suggested that TSO could inhibit proliferation and promote apoptosis. In conclusion, a specific enzyme that can degrade tryptophan and inhibit the growth of hepatoma cells was authenticated, and its basic information was obtained by extraction/purification and amino acid sequencing. Full article
Show Figures

Graphical abstract

13 pages, 2289 KB  
Article
Increased Oxidative Phosphorylation Is Required for Stemness Maintenance in Liver Cancer Stem Cells from Hepatocellular Carcinoma Cell Line HCCLM3 Cells
by Ge Liu, Qing Luo, Hong Li, Qiuping Liu, Yang Ju and Guanbin Song
Int. J. Mol. Sci. 2020, 21(15), 5276; https://doi.org/10.3390/ijms21155276 - 25 Jul 2020
Cited by 51 | Viewed by 5092
Abstract
Cancer stem cells (CSCs) are considered to be the main cause of tumor recurrence, metastasis, and an unfavorable prognosis. Energy metabolism is closely associated with cell stemness. However, how the stemness of liver cancer stem cells (LCSCs) is regulated by metabolic/oxidative stress remains [...] Read more.
Cancer stem cells (CSCs) are considered to be the main cause of tumor recurrence, metastasis, and an unfavorable prognosis. Energy metabolism is closely associated with cell stemness. However, how the stemness of liver cancer stem cells (LCSCs) is regulated by metabolic/oxidative stress remains poorly understood. In this study, we compare the metabolic differences between LCSCs and the hepatocellular carcinoma cell line HCCLM3, and explore the relationship between metabolism and LCSC stemness. We found that LCSCs from the hepatocellular carcinoma cell HCCLM3 exhibited more robust glucose metabolism than HCCLM3, including glycolysis, oxidative phosphorylation (OXPHOS), and pyruvate produced by glycolysis entering mitochondria for OXPHOS. Moreover, 2-deoxy-D-glucose (2-DG) enhanced the LCSC stemness by upregulating OXPHOS. In contrast, Mdivi-1 reduced the levels of OXPHOS and weakened the stemness by inhibiting mitochondrial fission. Together, our findings clarify the relationship between energy metabolism and LCSC stemness and may provide theoretical guidance and potential therapeutic approaches for liver cancer. Full article
(This article belongs to the Special Issue Biological Interfaces in Gastrointestinal Cancer)
Show Figures

Figure 1

13 pages, 1777 KB  
Article
Synthesis and Biological Evaluation of Novel Alkyl Amine Substituted Icariside II Derivatives as Potential Anticancer Agents
by Tong Wu, Ting Li, Ya-Nan Kang, Li Liu, Xi-Man Wang, Jin-Shuai Lan, Yue Ding and Tong Zhang
Molecules 2018, 23(9), 2146; https://doi.org/10.3390/molecules23092146 - 27 Aug 2018
Cited by 11 | Viewed by 3662
Abstract
A series of novel alkyl amine-substituted icariside II (ICA II) derivatives were synthesized by Mannich reactions at the 6-C position (compounds 4ad) and changing the carbon chain length at the 7-OH position (compounds 7ah), and their in [...] Read more.
A series of novel alkyl amine-substituted icariside II (ICA II) derivatives were synthesized by Mannich reactions at the 6-C position (compounds 4ad) and changing the carbon chain length at the 7-OH position (compounds 7ah), and their in vitro antitumor activity towards human breast cancer lines (MCF-7 and MDA-MB-231) and human hepatoma cell lines (HepG2 and HCCLM3-LUC) were evaluated by the MTT assay. Compared with ICA II, most of the twelve derivatives showed good micromole level activity and a preliminary structure-activity relationship (SAR) for the anticancer activity was obtained. Compound 7g showed the most potent inhibitory activity for the four cancer cell lines (13.28 μM for HCCLM3-LUC, 3.96 μM for HepG2, 2.44 μM for MCF-7 and 4.21 μM for MDA-MB-231), which was 2.94, 5.54, 12.56 and 7.72-fold stronger than that of ICA II. The preliminary SAR showed that the introduction of a alkyl amine substituent at 6-C was not favorable for the anticancer activity, while most of the 7-O-alkylamino derivatives exhibited good antitumor activity and the anticancer activity 7-O-alkylamino derivatives were influenced by the alkyl chain length and the different terminal amine substituents. Furthermore, the effects of compound 7g on apoptosis and cell cycle of MCF-7 cells were further investigated, which showed that compound 7g triggered apoptosis and arrested the cell cycle at the G0/G1 phase in MCF-7 cells. Our findings indicate that compound 7g may be a promising anticancer drug candidate lead. Full article
(This article belongs to the Section Natural Products Chemistry)
Show Figures

Graphical abstract

12 pages, 465 KB  
Article
The Effects of the CCR6/CCL20 Biological Axis on the Invasion and Metastasis of Hepatocellular Carcinoma
by Dongshu Du, Yeliu Liu, Haixin Qian, Bo Zhang, Xiaojun Tang, Ti Zhang and Weidong Liu
Int. J. Mol. Sci. 2014, 15(4), 6441-6452; https://doi.org/10.3390/ijms15046441 - 16 Apr 2014
Cited by 39 | Viewed by 7047
Abstract
Chemokines and their receptors have recently been shown to play major roles in cancer metastasis. Chemokine receptor 6 (CCR6) and its ligand, CCL20, were highly expressed in a variety of human cancers. In our present study, we aimed to clarify whether CCR6/CCL20 was [...] Read more.
Chemokines and their receptors have recently been shown to play major roles in cancer metastasis. Chemokine receptor 6 (CCR6) and its ligand, CCL20, were highly expressed in a variety of human cancers. In our present study, we aimed to clarify whether CCR6/CCL20 was correlated with the migration of hepatocellular carcinoma (HCC). RT-PCR and Western blot results showed that CCR6 was overexpressed in different invasive potential HCC cell lines (p < 0.05), while the expression of CCL20 had no obvious difference (p > 0.05). CCR6 was suppressed by siRNA in HCCLM6, and then the biological behaviors of HCCLM6 cells were observed. The results showed that the CCR6/CCL20 biological axis increased the capacity of proliferation and adhesion, as well as the chemotactic migration and the level of cytokines related to degraded extracellular matrix. In conclusion, these findings indicate that CCR6 indeed participates in regulating the migration and invasion of HCC, and it might become a prognostic factor of HCC. Full article
(This article belongs to the Section Biochemistry)
Show Figures

14 pages, 444 KB  
Article
Antisense Oligonucleotide Against Clusterin Regulates Human Hepatocellular Carcinoma Invasion Through Transcriptional Regulation of Matrix Metalloproteinase-2 and E-Cadherin
by Dong Chen, Yan Wang, Kejun Zhang, Xuelong Jiao, Bomin Yan and Jun Liang
Int. J. Mol. Sci. 2012, 13(8), 10594-10607; https://doi.org/10.3390/ijms130810594 - 23 Aug 2012
Cited by 28 | Viewed by 7931 | Correction
Abstract
Secreted clusterin (sCLU) has been shown to be overexpressed in metastatic hepatocellular carcinoma (HCC) tissue, and its overexpression in HCC cells increases cell migration and the formation of liver metastatic tumor nodules in vivo. In this study, we tested the hypothesis that [...] Read more.
Secreted clusterin (sCLU) has been shown to be overexpressed in metastatic hepatocellular carcinoma (HCC) tissue, and its overexpression in HCC cells increases cell migration and the formation of liver metastatic tumor nodules in vivo. In this study, we tested the hypothesis that sCLU plays a role in the invasiveness of human HCC and may be associated with its metastatic spread. HCCLM3, a human hepatocellular carcinoma cell line, was transiently transfected with an antisense oligonucleotide (ASO) against sCLU (OGX-011). HepG2 liver hepatocellular cells were transiently transfected with the pc.DNA3.1-sCLU plasmid to overexpress sCLU, and subsequently evaluated for effects on invasion and the expression of molecules involved in invasion. We observed that suppression of the sCLU gene significantly reduced the invasive capability of the highly invasive HCCLM3 cells, and vice versa in the low invasive HepG2 cell line. The results revealed that knockdown of sCLU by OGX-011 resulted in a significant increase in the expression of E-cadherin and a decrease in matrix metalloproteinase-2 (MMP-2) gene transcription. Overexpression of sCLU by transfection with pc.DNA3.1-sCLU significantly decreased the expression of E-cadherin and increased MMP-2 gene transcription. These data were further verified by reverse transcription-PCR and Western blot analysis. A significant reduction in MMP-2 expression and an increase in E-cadherin expression in sCLU-knockdown HCCLM3 cells were observed, as well as a significant increase in MMP-2 expression and a decrease in E-cadherin expression in HepG2 cells overexpressing sCLU. These data indicate a role for sCLU in augmenting MMP-2 transcription and decreasing E-cadherin expression. Our data show the involvement of sCLU in human HCC invasion, and demonstrate that silencing sCLU gene expression inhibits the invasion of human HCC cells by inhibiting MMP-2 expression and promoting E-cadherin expression. Thus, OGX-011 could be an effective therapeutic agent for HCC. Full article
(This article belongs to the Special Issue Molecular Mechanisms of Organ-Specific Toxicity)
Show Figures

1 pages, 115 KB  
Correction
Xiao Han, et al., GHGKHKNK Octapeptide (P-5m) Inhibits Metastasis of HCCLM3 Cell Lines via Regulation of MMP-2 Expression in in Vitro and in Vivo Studies. Molecules, 2012, 17, 1357-1372
by Xiao Han, Dong-Mei Yan, Xiang-Feng Zhao, Hiroshi Matsuura, Wei-Guang Ding, Peng Li, Shuang Jiang, Bai-Rong Du, Pei-Ge Du and Xun Zhu
Molecules 2012, 17(6), 6996; https://doi.org/10.3390/molecules17066996 - 6 Jun 2012
Viewed by 5001
Abstract
The authors wish to make the following correction to this paper [1]: the correct name of the fourth author is Hiroshi Matsuura. [...] Full article
16 pages, 1627 KB  
Article
GHGKHKNK Octapeptide (P-5m) Inhibits Metastasis of HCCLM3 Cell Lines via Regulation of MMP-2 Expression in in Vitro and in Vivo Studies
by Xiao Han, Dong-Mei Yan, Xiang-Feng Zhao, Matsuura Hiroshi, Wei-Guang Ding, Peng Li, Shuang Jiang, Bai-Rong Du, Pei-Ge Du and Xun Zhu
Molecules 2012, 17(2), 1357-1372; https://doi.org/10.3390/molecules17021357 - 2 Feb 2012
Cited by 11 | Viewed by 11304 | Correction
Abstract
P-5m, an octapeptide derived from domain 5 of HKa, was initially found to inhibit the invasion and migration of melanoma cells. The high metastatic potential of melanoma cells was prevented by the HGK motif in the P-5m peptide in vitro and in an [...] Read more.
P-5m, an octapeptide derived from domain 5 of HKa, was initially found to inhibit the invasion and migration of melanoma cells. The high metastatic potential of melanoma cells was prevented by the HGK motif in the P-5m peptide in vitro and in an experimental lung metastasis model, suggesting that P-5m may play an important role in the regulation of tumor metastasis. The aim of this study was to measure the effect of P-5m on tumor metastasis of human hepatocarcinoma cell line (HCCLM3) in vitro and in vivo in a nude mouse model of hepatocellular carcinoma (HCC), and detect the mechanisms involved in P-5m-induced anti-metastasis. By gelatin zymography, matrix metallo-proteinases 2 (MMP-2) activity in HCCLM3 was dramatically diminished by P-5m peptide. In addition, the migration and metastasis of HCCLM3 cells was also inhibited by the peptide in vitro. In an orthotopic model of HCC in nude mice, P-5m treatment effectively reduced the lung metastasis as well as the expression of MMP-2 in the tumor tissues. Overall, these observations indicate an important role for P-5m peptide in HCC invasion and metastasis, at least partially through modulation MMP-2 expression. These data suggests that P-5m may have therapeutic potential in metastatic human hepatocarcinoma. Full article
Show Figures

Figure 1

Back to TopTop