Sign in to use this feature.

Years

Between: -

Subjects

remove_circle_outline
remove_circle_outline

Journals

Article Types

Countries / Regions

Search Results (6)

Search Parameters:
Keywords = Earth-based Moon observation geometry

Order results
Result details
Results per page
Select all
Export citation of selected articles as:
17 pages, 5564 KB  
Article
Comparison Study of Earth Observation Characteristics between Moon-Based Platform and L1 Point of Earth-Moon System
by Runbo Dong, Huadong Guo and Guang Liu
Remote Sens. 2024, 16(3), 513; https://doi.org/10.3390/rs16030513 - 29 Jan 2024
Cited by 4 | Viewed by 2900
Abstract
The unceasing quest for a profound comprehension of the Earth system propels the continuous evolution of novel methods for Earth observation. Of these, the Lagrange points situated in the cislunar space proffer noteworthy prospects for space-based Earth observation. Although extant research predominantly centers [...] Read more.
The unceasing quest for a profound comprehension of the Earth system propels the continuous evolution of novel methods for Earth observation. Of these, the Lagrange points situated in the cislunar space proffer noteworthy prospects for space-based Earth observation. Although extant research predominantly centers on Moon-based Earth observation and the L1 point within the Sun-Earth system, the realm of cislunar space remains relatively unexplored. This paper scrutinizes the overarching characteristics of the L1 point within the Earth-Moon system concerning Earth observation. A pivotal enhancement is introduced through the incorporation of the halo orbit. This research comprehensively analyzes the relative motion between the halo orbiter and the Earth, achieved via orbit determination within a rotating coordinate system, followed by a transformation into the Earth coordinate system. Subsequently, numerical simulations employing ephemeris data unveil the observing geometry and Earth observation characteristics, encompassing the distribution of nadir points, viewing angles, and the spatiotemporal ground coverage. As a point of reference, we also present a case study involving a Moon-based platform. Our findings reveal that the motion of the halo orbit, perpendicular to the lunar orbital plane, results in a broader range of nadir point latitudes, which can extend beyond 42°N/S, contingent upon the orbit’s size. Additionally, it manifests a more intricate latitude variation, characterized by the bimodal peaks of the proposed temporal complexity curve. The viewing angles and the spatiotemporal ground coverage closely resemble those of Moon-based platforms, with a marginal enhancement in coverage frequency for polar regions. Consequently, it can be deduced that the Earth observation characteristics of the L1 point within the Earth-Moon system bear a close resemblance to those of Moon-based platforms. Nevertheless, considering the distinct advantages of Moon-based platforms, the lunar surface remains the paramount choice, boasting the highest potential for Earth observation within cislunar space. In summation, this study demonstrates the Earth observation characteristics of the L1 point within the Earth-Moon system, emphasizing the distinctions between this and Moon-based platforms. Full article
Show Figures

Figure 1

17 pages, 27859 KB  
Article
Simulation Study of the Lunar Spectral Irradiances and the Earth-Based Moon Observation Geometry
by Yi Lian, Qianqian Renyang, Tianqi Tang, Hu Zhang, Jinsong Ping, Zhiguo Meng, Wenxiao Li and Huichun Gao
Atmosphere 2023, 14(8), 1212; https://doi.org/10.3390/atmos14081212 - 27 Jul 2023
Cited by 1 | Viewed by 3200
Abstract
As a radiant light source within the dynamic range of most spacecraft payloads, the Moon provides an excellent reference for on-orbit radiometric calibration. This research hinges on the precise simulation of lunar spectral irradiances and Earth-based Moon observation geometry. The paper leverages the [...] Read more.
As a radiant light source within the dynamic range of most spacecraft payloads, the Moon provides an excellent reference for on-orbit radiometric calibration. This research hinges on the precise simulation of lunar spectral irradiances and Earth-based Moon observation geometry. The paper leverages the Hapke model to simulate the temporal changes in lunar spectral irradiances, utilizing datasets obtained from the Lunar Reconnaissance Orbiter Camera (LROC). The research also details the transformation process from the lunar geographic coordinate system to the instantaneous projection coordinate system, thereby delineating the necessary observational geometry. The insights offered by this study have the potential to enhance future in-orbit spacecraft calibration procedures, thereby boosting the fidelity of data gathered from satellite observations. Full article
(This article belongs to the Special Issue Recent Advance in Energy Budget and Earth-Atmosphere Coupling)
Show Figures

Figure 1

15 pages, 5077 KB  
Communication
Analysis of Geometric Characteristics and Coverage for Moon-Based/Spaceborne Bistatic SAR Earth Observation
by Ke Zhang, Huadong Guo, Di Jiang and Chunming Han
Remote Sens. 2023, 15(8), 2151; https://doi.org/10.3390/rs15082151 - 19 Apr 2023
Cited by 9 | Viewed by 2752
Abstract
With the rapid development of Earth system science, a new understanding of the complete Earth system has highlighted the crucial importance of integrated observations, especially in research involving large-scale geoscience phenomena. As an active sensor with all-time and all-weather capabilities, synthetic aperture radar [...] Read more.
With the rapid development of Earth system science, a new understanding of the complete Earth system has highlighted the crucial importance of integrated observations, especially in research involving large-scale geoscience phenomena. As an active sensor with all-time and all-weather capabilities, synthetic aperture radar (SAR) has been widely used in recent decades for Earth observation. However, the existing spaceborne, airborne, and ground-based SAR systems have difficulty providing temporally consistent and spatially continuous Earth observation data on a global scale. As Earth’s only natural satellite, the Moon is a very promising Earth observation platform. By deploying a transmitter on the Moon and a receiver on the high-orbit satellite, a Moon-based/spaceborne bistatic synthetic aperture radar (MS-BiSAR) can be formed. In this paper, the MS-BiSAR geometric model of Earth observation was established using ephemeris and orbit propagators with reference system transformations, and three different MS-BiSAR configurations were used to calculate and analyze their geometric characteristics and Earth observation coverage. The results show that with the advantage of wide swaths, continuous observation capabilities, and large coverage, such an MS-BiSAR could significantly contribute to monitoring and understanding large-scale geoscience phenomena. Full article
Show Figures

Figure 1

27 pages, 7469 KB  
Article
Simulation of Earth’s Outward Radiative Flux and Its Radiance in Moon-Based View
by Haolu Shang, Yixing Ding, Huadong Guo, Guang Liu, Xiaoyu Liu, Jie Wu, Lei Liang, Hao Jiang and Guoqiang Chen
Remote Sens. 2021, 13(13), 2535; https://doi.org/10.3390/rs13132535 - 29 Jun 2021
Cited by 15 | Viewed by 3327
Abstract
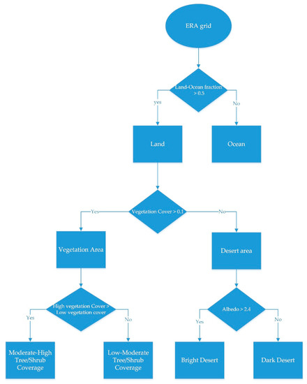
To study the Earth’s energy balance and to extend exoplanet research, the Earth’s outward radiative flux and its radiance in the Moon-based view were simulated according to the Earth–Sun–Moon geometry model, with the help of ERA5. A framework was developed to identify the [...] Read more.
To study the Earth’s energy balance and to extend exoplanet research, the Earth’s outward radiative flux and its radiance in the Moon-based view were simulated according to the Earth–Sun–Moon geometry model, with the help of ERA5. A framework was developed to identify the angular distribution model (ADM) of Earth’s surface and its scene types, according to the surface and atmospheric data from ERA5. Our simulation shows that the specific viewing geometry controls the periodical variations in the Moon-based view radiative flux and its radiance, which reflect the orbital period of the Moon. The seasonal variations in shortwave and longwave radiative flux follow the energy balance in general, which is probably influenced by the Earth albedo. The derived global ADM would help to identify the anisotropic factor of observations at DSCOVR. Our simulations prove that Moon-based observation is a valuable source for Earth observation and that the orbital information of exoplanets could be derived from the radiance observation. Full article
Show Figures

Graphical abstract

19 pages, 6790 KB  
Article
Estimating the Earth’s Outgoing Longwave Radiation Measured from a Moon-Based Platform
by Hanlin Ye, Huadong Guo, Guang Liu, Jinsong Ping, Lu Zhang and Yiwen Zhang
Remote Sens. 2021, 13(11), 2201; https://doi.org/10.3390/rs13112201 - 4 Jun 2021
Cited by 15 | Viewed by 4622
Abstract
Moon-based Earth observations have attracted significant attention across many large-scale phenomena. As the only natural satellite of the Earth, and having a stable lunar surface as well as a particular orbit, Moon-based Earth observations allow the Earth to be viewed as a single [...] Read more.
Moon-based Earth observations have attracted significant attention across many large-scale phenomena. As the only natural satellite of the Earth, and having a stable lunar surface as well as a particular orbit, Moon-based Earth observations allow the Earth to be viewed as a single point. Furthermore, in contrast with artificial satellites, the varied inclination of Moon-based observations can improve angular samplings of specific locations on Earth. However, the potential for estimating the global outgoing longwave radiation (OLR) from the Earth with such a platform has not yet been fully explored. To evaluate the possibility of calculating OLR using specific Earth observation geometry, we constructed a model to estimate Moon-based OLR measurements and investigated the potential of a Moon-based platform to acquire the necessary data to estimate global mean OLR. The primary method of our study is the discretization of the observational scope into various elements and the consequent integration of the OLR of all elements. Our results indicate that a Moon-based platform is suitable for global sampling related to the calculation of global mean OLR. By separating the geometric and anisotropic factors from the measurement calculations, we ensured that measured values include the effects of the Moon-based Earth observation geometry and the anisotropy of the scenes in the observational scope. Although our results indicate that higher measured values can be achieved if the platform is located near the center of the lunar disk, a maximum difference between locations of approximately 9 × 104 W m−2 indicates that the effect of location is too small to remarkably improve observation performance of the platform. In conclusion, our analysis demonstrates that a Moon-based platform has the potential to provide continuous, adequate, and long-term data for estimating global mean OLR. Full article
(This article belongs to the Special Issue Lunar Remote Sensing and Applications)
Show Figures

Graphical abstract

20 pages, 5686 KB  
Article
Simulation Study of Moon-Based InSAR Observation for Solid Earth Tides
by Kai Wu, Ce Ji, Lei Luo and Xinyuan Wang
Remote Sens. 2020, 12(1), 123; https://doi.org/10.3390/rs12010123 - 1 Jan 2020
Cited by 14 | Viewed by 5571
Abstract
The observation of solid earth tides (SET) provides an important basis for understanding the structure of the earth’s interior, and has long been the focus of research in geoscience. However, actually, there still exist some limitations in capturing its global-scale information only with [...] Read more.
The observation of solid earth tides (SET) provides an important basis for understanding the structure of the earth’s interior, and has long been the focus of research in geoscience. However, actually, there still exist some limitations in capturing its global-scale information only with ground stations. Remote sensing technology can realize large-scale deformation monitoring of high point density constantly. However, it is still difficult for the artificial satellite system to meet the requirements of SET monitoring in terms of field of view and temporal resolution now. In this work, the moon is hypothesized as a new platform for SET observation combined with interferometric synthetic aperture radar (InSAR) technology. Based on the tidal model and lunar ephemeris, the spatial and temporal characteristics of the SET from the lunar view were analyzed. Furthermore, the calculations demonstrate that more abundant SET information can be observed in this view. After comparing various observation modes, the single-station with repeat-pass differential InSAR was selected for this simulation. We mainly considered the restriction of observation geometry on moon-based InSAR under three signal bandwidths, thereby providing a reference for the sensor design. The results demonstrate that the moon-based platform offers the potential to become an optimal SET observation method. Full article
(This article belongs to the Special Issue Lunar Remote Sensing and Applications)
Show Figures

Graphical abstract

Back to TopTop