Sign in to use this feature.

Years

Between: -

Subjects

remove_circle_outline
remove_circle_outline
remove_circle_outline
remove_circle_outline
remove_circle_outline
remove_circle_outline
remove_circle_outline

Journals

Article Types

Countries / Regions

Search Results (6)

Search Parameters:
Keywords = Delone sets

Order results
Result details
Results per page
Select all
Export citation of selected articles as:
24 pages, 1811 KB  
Article
Exploring the Determinants of FinTech Adoption Among University Students: A Second-Order Construct Analysis
by Razaz Houssien Felimban and Latifa Saad Alzahrani
Sustainability 2025, 17(22), 10215; https://doi.org/10.3390/su172210215 - 14 Nov 2025
Cited by 1 | Viewed by 1678
Abstract
How individuals and organizations interface with the digital economy has been largely influenced by transformations ushered in on the global financial map by the rapidly expanding Financial Technology (FinTech). This paper seeks to shed light on the successes of FinTech, namely on how [...] Read more.
How individuals and organizations interface with the digital economy has been largely influenced by transformations ushered in on the global financial map by the rapidly expanding Financial Technology (FinTech). This paper seeks to shed light on the successes of FinTech, namely on how it contributed to sustainability through financial inclusion, reduction in reliance on cash and the promotion of an innovation-driven economy known for being paperless. Based on contributions from students at Taif University in Saudi Arabia, determinants of FinTech adoption intentions are analyzed using data from n = 544. Our study focuses on evaluating the effects of financial, technical and external factors on adoption behavior by using a two-prong approach: first, we use the DeLone and McLean IS Success Model; then we employ a Second-Order Construct using Structural Equation Modelling (SEM). The results indicated that the strongest effects on attitudes stem from technical factors—information, system and service quality. Additionally, they also show that adoption intention is considerably shaped by financial as well as external dimensions. The Saudi Vision 2030 has set national goals of digital transformation, financial inclusion and human capital empowerment. This study provides a modest contribution to those goals by fostering FinTech adoption among the youth. Furthermore, its findings also offer educators, policymakers and Fintech providers a platform to enhance literacy, strengthen trust and develop sustainable digital finance ecosystems in line with the Kingdom’s Vision 2030 objectives. Full article
Show Figures

Figure 1

23 pages, 1544 KB  
Article
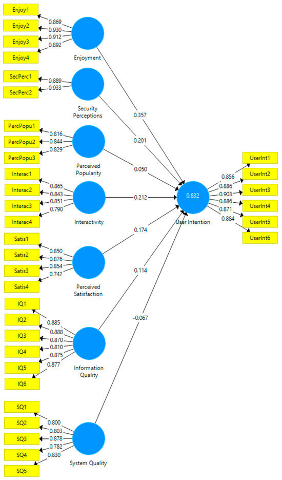
Predicting the Acceptance of Informal Learning Technologies: A Case of the TikTok Application
by Ahmed Al-Azawei and Ali Alowayr
Educ. Sci. 2025, 15(3), 362; https://doi.org/10.3390/educsci15030362 - 14 Mar 2025
Viewed by 3654
Abstract
Earlier research focused on investigating the acceptance of educational technologies applied in formal learning settings. Understanding the factors that can lead to the adoption of other dominant technologies in social communication for informal learning is an area that remains under-studied. Moreover, previous literature [...] Read more.
Earlier research focused on investigating the acceptance of educational technologies applied in formal learning settings. Understanding the factors that can lead to the adoption of other dominant technologies in social communication for informal learning is an area that remains under-studied. Moreover, previous literature focused on the use of structural equation modeling (SEM) to predict technology acceptance, whereas the application of data mining algorithms is rare in this direction of research. This study, therefore, aims to (1) propose an integrated framework based on the DeLone and McLean information system model, the diffusion theory, the interactivity theory, the intrinsic motivation theory, and the security perceptions, (2) predict the adoption of TikTok as a learning means in an informal educational space, and (3) compare the performance of data mining techniques and SEM in predicting users’ behavioral intention towards TikTok acceptance. A cross-sectional survey research design is adopted to achieve the research goals. Data from 143 participants are collected and analyzed based on the convenience sampling technique. The partial least square, Support Vector Classifier, and Random Forest techniques are used to identify the predictability of the proposed framework. The findings suggest that the most influential constructs on TikTok adoption are perceived enjoyment, interactivity, security perceptions, and perceived satisfaction. Such factors explain about 83.2% of the variance of behavioral intention towards the adoption of TikTok for informal learning. The study also shows a clear similarity between the findings of SEM and data mining techniques in their overall prediction rate. The key implications of this research are twofold. First, it proposes a modified framework that explains a high variance of TikTok acceptance. Second, in informal learning contexts, particular constructs such as enjoyment, security, interactivity, and satisfaction can affect technology adoption more than information or system quality. Full article
Show Figures

Figure 1

10 pages, 1652 KB  
Article
Singly Resonant Multiphoton Processes Involving Autoionizing States in the Be-like CIII Ion
by Viorica Stancalie
Symmetry 2022, 14(12), 2528; https://doi.org/10.3390/sym14122528 - 30 Nov 2022
Cited by 2 | Viewed by 1740
Abstract
In this paper, we investigate the applicability of different theories on the intensity-dependent ionization rate for C2+ atomic targets at different laser wavelengths (frequency) and at linear polarization. We use the analytical formulas and draw conclusions, from numerical comparison with the results [...] Read more.
In this paper, we investigate the applicability of different theories on the intensity-dependent ionization rate for C2+ atomic targets at different laser wavelengths (frequency) and at linear polarization. We use the analytical formulas and draw conclusions, from numerical comparison with the results from ab initio ‘two-state model’ R-matrix Floquet calculation, on their correct predictions of the ionization rate. The single-photon ionization has been studied in the vicinity of the 1s2 (2Po)2pns (1Po), n = 5–12 autoionizing resonances at non-perturbative laser intensity. The results obtained from Perelomov–Popov–Terent’ev and Ammosov–Delone–Krainov models are compared in a region away from resonance where the two-state model description is not as good. To quantify the deviation between theoretical models, we analyze the ratio between different data sets as functions of the Keldysh parameter. We conclude that the results obtained with the model of Perelemov–Popov–Terent’ev are the closest to the ab initio R-matrix Floquet calculation. Full article
(This article belongs to the Section Physics)
Show Figures

Figure 1

18 pages, 6168 KB  
Article
Prototiles and Tilings from Voronoi and Delone Cells of the Root Lattice An
by Nazife Ozdes Koca, Abeer Al-Siyabi, Mehmet Koca and Ramazan Koc
Symmetry 2019, 11(9), 1082; https://doi.org/10.3390/sym11091082 - 28 Aug 2019
Cited by 4 | Viewed by 5966
Abstract
The orthogonal projections of the Voronoi and Delone cells of root lattice A n onto the Coxeter plane display various rhombic and triangular prototiles including thick and thin rhombi of Penrose, Amman–Beenker tiles, Robinson triangles, and Danzer triangles to name a few. We [...] Read more.
The orthogonal projections of the Voronoi and Delone cells of root lattice A n onto the Coxeter plane display various rhombic and triangular prototiles including thick and thin rhombi of Penrose, Amman–Beenker tiles, Robinson triangles, and Danzer triangles to name a few. We point out that the symmetries representing the dihedral subgroup of order 2 h involving the Coxeter element of order h = n + 1 of the Coxeter–Weyl group a n play a crucial role for h -fold symmetric tilings of the Coxeter plane. After setting the general scheme we give samples of patches with 4-, 5-, 6-, 7-, 8-, and 12-fold symmetries. The face centered cubic (f.c.c.) lattice described by the root lattice A 3 , whose Wigner–Seitz cell is the rhombic dodecahedron projects, as expected, onto a square lattice with an h = 4 -fold symmetry. Full article
(This article belongs to the Special Issue Mathematical Crystallography 2019)
Show Figures

Graphical abstract

17 pages, 778 KB  
Review
The Local Theory for Regular Systems in the Context of t-Bonded Sets
by Mikhail Bouniaev and Nikolay Dolbilin
Symmetry 2018, 10(5), 159; https://doi.org/10.3390/sym10050159 - 14 May 2018
Cited by 1 | Viewed by 3506
Abstract
The main goal of the local theory for crystals developed in the last quarter of the 20th Century by a geometry group of Delone (Delaunay) at the Steklov Mathematical Institute is to find and prove the correct statements rigorously explaining why the crystalline [...] Read more.
The main goal of the local theory for crystals developed in the last quarter of the 20th Century by a geometry group of Delone (Delaunay) at the Steklov Mathematical Institute is to find and prove the correct statements rigorously explaining why the crystalline structure follows from the pair-wise identity of local arrangements around each atom. Originally, the local theory for regular and multiregular systems was developed with the assumption that all point sets under consideration are ( r , R ) -systems or, in other words, Delone sets of type ( r , R ) in d-dimensional Euclidean space. In this paper, we will review the recent results of the local theory for a wider class of point sets compared with the Delone sets. We call them t-bonded sets. This theory, in particular, might provide new insight into the case for which the atomic structure of matter is a Delone set of a “microporous” character, i.e., a set that contains relatively large cavities free from points of the set. Full article
(This article belongs to the Special Issue Mathematical Crystallography)
Show Figures

Figure 1

15 pages, 244 KB  
Article
On the Notions of Symmetry and Aperiodicity for Delone Sets
by Michael Baake and Uwe Grimm
Symmetry 2012, 4(4), 566-580; https://doi.org/10.3390/sym4040566 - 10 Oct 2012
Cited by 5 | Viewed by 8468
Abstract
Non-periodic systems have become more important in recent years, both theoretically and practically. Their description via Delone sets requires the extension of many standard concepts of crystallography. Here, we summarise some useful notions of symmetry and aperiodicity, with special focus on the concept [...] Read more.
Non-periodic systems have become more important in recent years, both theoretically and practically. Their description via Delone sets requires the extension of many standard concepts of crystallography. Here, we summarise some useful notions of symmetry and aperiodicity, with special focus on the concept of the hull of a Delone set. Our aim is to contribute to a more systematic and consistent use of the different notions. Full article
(This article belongs to the Special Issue Crystal Symmetry and Structure)
Show Figures

Figure 1

Back to TopTop