Sign in to use this feature.

Years

Between: -

Subjects

remove_circle_outline
remove_circle_outline
remove_circle_outline
remove_circle_outline
remove_circle_outline
remove_circle_outline
remove_circle_outline
remove_circle_outline
remove_circle_outline

Journals

remove_circle_outline
remove_circle_outline
remove_circle_outline
remove_circle_outline
remove_circle_outline
remove_circle_outline
remove_circle_outline
remove_circle_outline
remove_circle_outline
remove_circle_outline
remove_circle_outline
remove_circle_outline
remove_circle_outline
remove_circle_outline

Article Types

Countries / Regions

remove_circle_outline
remove_circle_outline
remove_circle_outline
remove_circle_outline

Search Results (1,053)

Search Parameters:
Keywords = D–P algorithm

Order results
Result details
Results per page
Select all
Export citation of selected articles as:
27 pages, 5730 KB  
Article
Research on Energy Management Strategy of PHEV Based on Multi-Sensor Information Fusion
by Long Li, Jianguo Xi, Xianya Xu and Yihao Wang
World Electr. Veh. J. 2026, 17(3), 159; https://doi.org/10.3390/wevj17030159 - 20 Mar 2026
Abstract
To further explore the energy-saving potential of power-split hybrid electric vehicles, this paper addresses issues in traditional Radial Basis Function (RBF) neural network-based vehicle speed prediction methods, which rely solely on time-varying information from historical speed sequences of the host vehicle, leading to [...] Read more.
To further explore the energy-saving potential of power-split hybrid electric vehicles, this paper addresses issues in traditional Radial Basis Function (RBF) neural network-based vehicle speed prediction methods, which rely solely on time-varying information from historical speed sequences of the host vehicle, leading to problems such as idle overestimation, large local prediction errors, and low prediction accuracy across different time horizons. An improved RBF neural network-based vehicle speed prediction method that integrates multi-sensor information is proposed. This method identifies the driver’s driving intention through a fuzzy inference system, extracts historical speed sequences within a fixed time window in a rolling manner, and integrates inter-vehicle motion characteristic parameters obtained through fusion of millimeter-wave radar and camera data. These multi-dimensional influencing factors are used as inputs to the RBF neural network for vehicle speed prediction. Based on this, an energy management optimization model for the vehicle is established, with the goal of optimizing fuel economy. The model predictive control (MPC) strategy is employed, and the Dynamic Programming (DP) algorithm is used to solve for the real-time optimal torque distribution among various power sources within a limited time horizon. Finally, simulation validation is conducted on the MATLAB/Simulink platform under the CHTC-B driving cycle, CCBC driving cycle, and actual road driving cycle. The results show that, compared with the traditional method adopting Radial Basis Function (RBF) neural network-based vehicle speed prediction and rule-based energy management, the proposed method improves the vehicle’s fuel economy by 4.11%. Full article
(This article belongs to the Section Vehicle and Transportation Systems)
Show Figures

Figure 1

63 pages, 13996 KB  
Article
Teaching and Research Optimization Algorithms Based on Social Networks for Global Optimization and Real Problems
by Xinyi Huang, Guangyuan Jin and Yi Fang
Symmetry 2026, 18(3), 529; https://doi.org/10.3390/sym18030529 - 19 Mar 2026
Abstract
The modeling and control of photovoltaic and other engineering systems highly depend on the accuracy of parameter identification. However, parameter extraction for photovoltaic equivalent models typically presents a high-dimensional, strongly nonlinear, and multimodal global optimization problem. Traditional analytical or gradient-based methods are sensitive [...] Read more.
The modeling and control of photovoltaic and other engineering systems highly depend on the accuracy of parameter identification. However, parameter extraction for photovoltaic equivalent models typically presents a high-dimensional, strongly nonlinear, and multimodal global optimization problem. Traditional analytical or gradient-based methods are sensitive to initial values and easily fall into local optima. To address this issue, this paper proposes a multi-strategy improvement teaching–learning-based optimization algorithm (SNTLBO). A social learning network structure with symmetric interaction topology is introduced into the classical TLBO framework to characterize the knowledge propagation relationships among individuals. Through this symmetric and balanced information exchange mechanism, learners can be guided not only by the teacher but also by multiple neighbors within the network, enabling more diverse and symmetric exploration of the search space and enhancing population diversity and global search capability. Furthermore, a teacher reputation mechanism is constructed, where historical performance is used to weight teacher influence, strengthening the guidance of high-quality solutions and accelerating convergence. Meanwhile, an adaptive teaching factor is designed to dynamically adjust the teaching intensity based on the distance between the teacher and students in the solution space, maintaining a dynamic balance (symmetry) between exploration and exploitation. To evaluate the performance of the proposed algorithm, SNTLBO is systematically compared with 11 advanced optimization algorithms on two benchmark test suites, CEC2017 (30D, 50D) and CEC2022 (10D, 20D). Non-parametric statistical tests are conducted to assess significance. The results demonstrate that SNTLBO shows competitive advantages in terms of convergence speed, solution accuracy, and stability. Finally, SNTLBO is applied to the parameter estimation of single-diode, double-diode, triple-diode, quadruple-diode, and photovoltaic module models. Experimental results show that the proposed algorithm achieves higher identification accuracy and robustness in terms of RMSE, IAE, and I–V/P–V curve fitting, verifying its effectiveness and practical value for complex global optimization and practical engineering applications. Full article
(This article belongs to the Special Issue Symmetry and Asymmetry in Optimization Algorithms and System Control)
Show Figures

Figure 1

30 pages, 2796 KB  
Article
Information Recovery Under Partial Observation: A Methodological Analysis of Multi-Informant Questionnaire Data
by Nawaphol Thepnarin and Adisorn Leelasantitham
Information 2026, 17(3), 290; https://doi.org/10.3390/info17030290 - 15 Mar 2026
Viewed by 146
Abstract
This study examines information recovery under structured partial observation in multi-informant questionnaire systems. Rather than predicting an external ground truth, we evaluate the recoverability of an operational full-information decision rulewhen only partial informant views are available. In the empirical SNAP-IV calibration study, this [...] Read more.
This study examines information recovery under structured partial observation in multi-informant questionnaire systems. Rather than predicting an external ground truth, we evaluate the recoverability of an operational full-information decision rulewhen only partial informant views are available. In the empirical SNAP-IV calibration study, this reference is intentionally defined as a deterministic function of the combined informant views, so the combined-view result is treated only as an oracle-style ceiling and the substantive analysis concerns how single-view recovery degrades when one informant is withheld. To examine whether a similar qualitative pattern extends beyond this calibration setting, we additionally evaluate a latent-state simulation in which the reference decision is generated from an unobserved latent state and informant views are noisy observations. Across both settings, single-view recoverability declines as inter-rater disagreement increases, whereas combined-view representations remain more stable. In the empirical study, combined-view models achieved near-ceiling recovery performance (e.g., 90.9% for Logistic Regression and 91.3% for MLP), while Teacher-only recovery dropped from approximately 78% to 63% under higher disagreement (p=0.0005, Cohen’s d=1.9). Additional non-learned single-rater score-threshold baselines exhibited the same qualitative degradation pattern, indicating that the effect is not specific to fitted machine learning models. Importantly, this work is methodological: it does not propose new learning algorithms or clinical prediction models, but instead presents a conceptual–methodological framework, together with model-agnostic recoverability quantities, for quantifying missing-view information loss under incomplete, heterogeneous observations. Full article
(This article belongs to the Section Information Theory and Methodology)
Show Figures

Figure 1

17 pages, 2169 KB  
Article
Stratification of Pro-Atherogenic Phenotypes in Prediabetes Using Machine Learning
by Liana Signorini, Waldemar Volanski, Ademir Luiz do Prado, Glaucio Valdameri, Mauren Isfer Anghebem, Vivian Rotuno Moure, Marcel Henrique Marcondes Sari, Geraldo Picheth and Fabiane Gomes de Moraes Rego
Biomedicines 2026, 14(3), 651; https://doi.org/10.3390/biomedicines14030651 - 13 Mar 2026
Viewed by 167
Abstract
Background/Objectives: Prediabetes is a metabolic condition involving various phenotypes of glucose metabolism. Prediabetes increases the risk of heart disease, among other conditions. Hence, we employed machine learning tools to characterize phenotypes associated with cardiovascular disease using routine laboratory biomarkers. Methods: We processed laboratory [...] Read more.
Background/Objectives: Prediabetes is a metabolic condition involving various phenotypes of glucose metabolism. Prediabetes increases the risk of heart disease, among other conditions. Hence, we employed machine learning tools to characterize phenotypes associated with cardiovascular disease using routine laboratory biomarkers. Methods: We processed laboratory records of over 1,000,000 de-identified individuals, resulting in a sample of 3024 individuals classified as prediabetic (fasting blood glucose 100–125 mg/dL combined with HbA1c 5.7–6.4%). Lipid profile parameters (total cholesterol [TC], HDL-C, LDL-C, and triglycerides) and associated indices (atherogenic index of plasma, Log10(TG/HDL-C), triglyceride–glucose index [TyG], TC/HDL-C, and LDL-C/HDL-C, among others) were analyzed using the k-means algorithm. Two groups emerged based on biomarker concentrations, a pro-atherogenic cluster (P-AC; n = 1113) and a less-atherogenic cluster (L-AC; n = 1911) for cardiovascular disease. Results: We assessed the performance of biomarkers in the P-AC and L-AC clusters using a receiver operating characteristic curve. Triglycerides (area under the curve [AUC] 0.977), AIP (AUC 0.978), and triglyceride–glucose index (AUC 0.974) showed sensitivity and specificity >90%. The TC/HDL-C (AUC 0.903) and LDL-C/HDL-C (AUC 0.865) indices also performed well, with sensitivity and specificity of 80%. Binomial logistic regression applied to the groups generated by k-means using the biomarkers AIP and LDL-C/HDL-C showed an AUC of 0.984 and accuracy above 93%. Conclusions: The k-means algorithm enabled the identification of a P-AC for cardiovascular disease among prediabetics using cost-effective laboratory biomarkers that are widely accessible in laboratories. Individuals classified as P-AC may benefit from differentiated treatment to minimize this factor. Full article
Show Figures

Figure 1

16 pages, 1171 KB  
Article
Three-Dimensional Quantitative Analysis of Maxillary Arch Morphology Across Sagittal and Vertical Skeletal Patterns
by Reem M. Al-Eryani, R. Lale Taner, K. Müfide Dinçer and Orhan Özdiler
Appl. Sci. 2026, 16(6), 2708; https://doi.org/10.3390/app16062708 - 12 Mar 2026
Viewed by 151
Abstract
Background: Contemporary three-dimensional morphometric analysis emphasizes quantitative modeling of anatomical interactions. However, the interplay between sagittal and vertical dimensions in determining maxillary transverse morphology remains inadequately characterized. This study introduces the Sagittal Modulation Effect (SME) framework—a model characterizing how sagittal relationships modify [...] Read more.
Background: Contemporary three-dimensional morphometric analysis emphasizes quantitative modeling of anatomical interactions. However, the interplay between sagittal and vertical dimensions in determining maxillary transverse morphology remains inadequately characterized. This study introduces the Sagittal Modulation Effect (SME) framework—a model characterizing how sagittal relationships modify the association between vertical pattern and maxillary arch morphology. Methods: A retrospective cross-sectional analysis was conducted on 165 skeletally mature adults (mean age: 25.4 ± 4.8 years), stratified into skeletal Class I, II, and III groups (n = 55 each). Lateral cephalometric analysis and 3D maxillary digital models were obtained. A validated automated algorithm performed arch morphometric analyses. The primary hypothesis was tested using multiple linear regression with interaction terms, validated via bootstrap analysis and cross-validation. Results: A significant SME was identified (p < 0.001). The inverse correlation between SN-MP and maxillary width intensified progressively: minimal in Class I (r = −0.047, p_adj = 0.891), moderate in Class II (r = −0.387, p_adj_ = 0.024), and strong in Class III (r = −0.645, p_adj_ < 0.001). Regression confirmed significant interaction effects (SN-MP × Class III: β = −0.45, p < 0.001; SN-MP × Class II: β = −0.31, p = 0.003). Exploratory analysis identified cohort-specific statistical descriptors associated with narrower arches: SN-MP > 34.2° in Class III (AUC = 0.84) and SN-MP > 36.5° in Class II (AUC = 0.78). These require external validation. Conclusions: This study provides evidence that sagittal classification modulates the vertical–transverse relationship. The SME framework offers class-specific coefficients and exploratory stratification tools for future research pending multi-center validation. Full article
Show Figures

Figure 1

33 pages, 10726 KB  
Article
Hybrid Model Predictive Control-Oriented Online Optimal Energy Management Approach for Dual-Mode Power-Split Hybrid Electric Vehicles
by Xunming Li, Lei Guo, Lin Bo, Xuzhao Hou, Nan Zhang and Yunlong Hou
World Electr. Veh. J. 2026, 17(3), 140; https://doi.org/10.3390/wevj17030140 - 9 Mar 2026
Viewed by 212
Abstract
Compared with rule-based and optimization energy management strategies, online optimal energy management control strategies for a dual-mode power-split hybrid electric vehicles (PSHEVs) are able to achieve better fuel economy and real-time performance. Global online optimization of a finite time domain energy management strategy [...] Read more.
Compared with rule-based and optimization energy management strategies, online optimal energy management control strategies for a dual-mode power-split hybrid electric vehicles (PSHEVs) are able to achieve better fuel economy and real-time performance. Global online optimization of a finite time domain energy management strategy based on the hybrid model predictive control (HMPC) algorithm is proposed in this study. To reduce the computing time, a linearized predictive model is built; because dual-mode PSHEVs can be considered hybrid systems that include continuous and discrete states, the hybrid states can be expressed uniformly. Therefore, a mixed logical dynamic (MLD) predictive model is built based on hybrid system theory, and an HMPC energy management strategy is proposed based on the MLD predictive model. To solve the optimal control problem online to obtain the optimal control sequence, the optimal control problem is converted into a mixed-integer linear programming (MILP) problem. The HMPC-based energy management strategy is compared with dynamic programming (DP)-based and rule-based energy management strategies over two different driving cycles. Simulation results indicate that the HMPC-based EMS achieves 80.60% and 83.79% of the fuel economy performance obtained by the DP-based EMS. In comparison, the rule-based EMS only achieves 66.46% and 70.51% of the DP-based control performance. Therefore, the HMPC-based energy management strategy is favorable for real-time control while effectively improving fuel economy. Full article
(This article belongs to the Section Energy Supply and Sustainability)
Show Figures

Figure 1

19 pages, 3692 KB  
Article
Automated Processing and Deviation Analysis of 3D Pipeline Point Clouds Based on Geometric Features
by Shaofeng Jin, Kangrui Fu, Chengzhen Yang and Huanhuan Rui
J. Imaging 2026, 12(3), 115; https://doi.org/10.3390/jimaging12030115 - 9 Mar 2026
Viewed by 325
Abstract
To meet the strict non-contact measurement requirements for the assembly of aircraft engine pipelines and to overcome the limitations of the traditional three-dimensional laser scanning workflow, this study proposes an automated pipeline point cloud processing and deviation analysis framework. Through a standardized three-dimensional [...] Read more.
To meet the strict non-contact measurement requirements for the assembly of aircraft engine pipelines and to overcome the limitations of the traditional three-dimensional laser scanning workflow, this study proposes an automated pipeline point cloud processing and deviation analysis framework. Through a standardized three-dimensional laser scanning procedure, high-resolution pipeline point clouds are obtained and preprocessed. Based on the geometric characteristics of the pipeline, automated algorithms for point cloud feature segmentation, axis extraction, and model registration are developed. Particularly, the three-dimensional extended Douglas–Peucker (DP) algorithm is introduced to achieve efficient point cloud downsampling while retaining necessary geometric and structural features. These algorithms are fully integrated into a unified software platform, supporting one-click operation, and can automatically analyze and obtain five key types of pipeline deviations: angular deviation, radial deviation, axial deviation, roundness error, and diameter error. The platform also provides intuitive visualization effects and comprehensive report generation functions to facilitate quantitative inspection and analysis. Test results show that the proposed method significantly improves the processing efficiency and measurement reliability of complex pipeline systems. The developed framework provides a powerful practical solution for the automated geometric inspection of aircraft engine pipelines and lays a solid foundation for subsequent quality assessment tasks. Full article
Show Figures

Figure 1

19 pages, 2404 KB  
Article
Metabolic Flux Analysis of Escherichia coli Based on Kinetic Model and Genome-Scale Metabolic Network Model
by Zhiren Gan, Jingyan Jiang, Mengxuan Zhou, Qihang Tao, Jinpeng Yang, Renquan Guo, Xueliang Li, Jian Ding and Zhenggang Xie
Fermentation 2026, 12(3), 134; https://doi.org/10.3390/fermentation12030134 - 4 Mar 2026
Viewed by 442
Abstract
The application of Genome-Scale Metabolic Network Models (GSMM) in fermentation optimization is hampered by challenges in differentiating viable from dead cells and parameter distortion induced by conventional detection methods. Using E. coli BL21(DE3) as the model organism, this study developed a flux analysis [...] Read more.
The application of Genome-Scale Metabolic Network Models (GSMM) in fermentation optimization is hampered by challenges in differentiating viable from dead cells and parameter distortion induced by conventional detection methods. Using E. coli BL21(DE3) as the model organism, this study developed a flux analysis strategy that couples cell kinetics with GSMM. Key parameters were estimated using the gradient descent algorithm, thereby enabling precise prediction of viable cell concentration and glucose consumption dynamics. Integrating this with the Quadratic Programming-based parsimonious Flux Balance Analysis (QP-pFBA) algorithm, intracellular metabolic reaction fluxes were quantified. Results demonstrated that the model can effectively differentiate viable from dead cells; Batch D, adopting the gradient-increasing feeding strategy, achieved the maximum specific growth rate (μmax) of 0.6457, the highest among the four batches. Moreover, key metabolic reaction fluxes were highly correlated with the feeding strategy. This framework forgoes specialized, high-cost equipment and offers robust cross-strain/process adaptability, thereby greatly advancing GSMM utility. It provides a powerful tool for precise fermentation control and accelerates the shift toward data-driven biomanufacturing. Full article
(This article belongs to the Special Issue Applied Microorganisms and Industrial/Food Enzymes, 3rd Edition)
Show Figures

Figure 1

27 pages, 6205 KB  
Article
FAL-YOLO: A Keypoint Detection Method for Harvest Crates in Farmland Environments Based on an Improved YOLOv8-Pose Algorithm
by Jing Huang, Shengjun Shi, Shilei Lyu, Zhihui Chen, Yikai Lin and Zhen Li
Agriculture 2026, 16(5), 570; https://doi.org/10.3390/agriculture16050570 - 2 Mar 2026
Viewed by 262
Abstract
To address the challenges of harvest crate localization caused by varying illumination, partial occlusion, and background interference in unstructured farmland environments, as well as the high costs and low efficiency associated with traditional manual harvesting, this paper proposes FAL-YOLO, a lightweight keypoint detection [...] Read more.
To address the challenges of harvest crate localization caused by varying illumination, partial occlusion, and background interference in unstructured farmland environments, as well as the high costs and low efficiency associated with traditional manual harvesting, this paper proposes FAL-YOLO, a lightweight keypoint detection model. Using YOLOv8n-Pose as the baseline framework, the model integrates a C2f-ContextGuided backbone and a Slim-Neck feature fusion layer. Furthermore, a LSCD-LQE lightweight detection head is designed, and an Inner-MPDIoU loss function is introduced to enhance keypoint detection performance under complex backgrounds and occluded conditions. Experimental results on the self-constructed farmland harvest crate dataset indicate that FAL-YOLO requires only 1.71 M parameters and 4.5 GFLOPs of computational cost, representing reductions of 44.5% and 45.8% compared to YOLOv8n-Pose, while achieving an mAP@0.5 of 94.9%, corresponding to an improvement of 1.2%. Additionally, by establishing correspondences between keypoints and the 3D model through the PnP algorithm, the 3D pose of the crate can be reconstructed, providing reliable spatial input for robotic arm manipulation. The results demonstrate that FAL-YOLO achieves an effective balance between model lightweightness and detection accuracy, providing an efficient solution for automatic identification and grasping of harvest crates in farmland environments. Full article
(This article belongs to the Special Issue Advances in Precision Agriculture in Orchard)
Show Figures

Figure 1

37 pages, 20396 KB  
Article
Comparative Analysis of Peer-to-Peer Energy Trading with Multi-Objective Optimization in Rooftop Photovoltaics-Powered Residential Community
by Mohammad Zeyad, Berk Celik, Timothy M. Hansen, Fabrice Locment and Manuela Sechilariu
Energies 2026, 19(5), 1231; https://doi.org/10.3390/en19051231 - 1 Mar 2026
Viewed by 530
Abstract
The rapid growth of distributed solar energy, such as rooftop photovoltaics (PVs), has revolutionized conventional power systems into more distributed networks, enabling end-users to engage in and trade within the energy market. Maximizing the benefits of rooftop PV panels for residential end-users, including [...] Read more.
The rapid growth of distributed solar energy, such as rooftop photovoltaics (PVs), has revolutionized conventional power systems into more distributed networks, enabling end-users to engage in and trade within the energy market. Maximizing the benefits of rooftop PV panels for residential end-users, including increased renewable energy use and reduced reliance on the utility grid, remains an essential challenge in conventional centralized markets. Moreover, reducing energy consumption may lead to increased peak demand, decreased self-consumption, reduced system flexibility, and reduced grid stability. Therefore, this study presents a transactive energy market framework that integrates home energy management systems (HEMSs) with multi-objective optimization and an aggregator-based, distributed peer-to-peer (P2P) trading strategy to increase rooftop PV utilization and reduce grid dependency within an intra-residential community. The HEMS is structured to integrate rooftop PV production, battery energy storage systems, and smart appliances to offer flexibility through demand response programs in balancing supply and demand by scheduling appliances during periods of rooftop PV production and lower grid prices. Multi-objective (i.e., minimizing energy consumption cost and peak load) optimization problems are solved using the Non-Dominated Sorting Genetic Algorithm-II (NSGA-II) by achieving a Pareto-optimal solution. To validate the reliability and optimality of the NSGA-II results, the same problem formulation is solved using a mixed-integer linear programming approach. Moreover, a Strategic Double Auction with Dynamic Pricing (SDA-DP) strategy is proposed to support P2P trading among consumers and prosumers and thereafter compared with a rule-based zero-intelligence strategy with market-matching rules to analyze the trading performance of the proposed SDA-DP. The results of this comparative analysis (for 10 households, year-long simulation with 15 min time resolution) demonstrate that compared to the baseline case, integrating NSGA-II optimization with SDA-DP trading significantly enhances rooftop PV utilization by 35.11%, reduces grid dependency by 34.04%, and reduces electricity consumption costs by 30.53%, with savings of €1.93 to €6.67 for a single day after participating in the proposed P2P market. Full article
(This article belongs to the Special Issue New Trends in Photovoltaic Power System)
Show Figures

Figure 1

19 pages, 4237 KB  
Article
Intelligent Measurement of Concrete Crack Width Based on U-Net Deep Learning and Binocular Vision 3D Reconstruction
by Dedong Xiao, Gaoxin Wang, Kai Wang, Shukui Liu, Guangbin Shang, Qi-Ang Wang, Xiaohua Fan, Minghui Hu, Richeng Liu, Guozhao Chen and Zhihao Chen
Appl. Sci. 2026, 16(5), 2355; https://doi.org/10.3390/app16052355 - 28 Feb 2026
Viewed by 244
Abstract
The concrete cracking problem can seriously affect the durability and safety of civil structures. Accurately and quickly measuring the width of concrete cracks can help control defect development in a timely manner. Current research mainly relies on pixel detection of two-dimensional images, which [...] Read more.
The concrete cracking problem can seriously affect the durability and safety of civil structures. Accurately and quickly measuring the width of concrete cracks can help control defect development in a timely manner. Current research mainly relies on pixel detection of two-dimensional images, which lacks real three-dimensional information about crack lesions. Detection results are also obviously affected by various factors, such as shooting distance and posture, resulting in poor accuracy. Therefore, this paper presents an engineering-integrated solution that combines U-Net-based crack segmentation with binocular vision 3D reconstruction. The focus is placed on the practical deployment of the integrated pipeline, the optimization of key parameters under real inspection conditions, and the experimental validation of measurement accuracy on actual concrete cracks. Firstly, the U-Net deep learning algorithm is used to automatically identify and segment the concrete crack region; then, a binocular vision-based 3D reconstruction pipeline is adopted, and a parallax rejection algorithm based on a “double-threshold” decision is proposed to improve the fidelity of crack disparity maps, and the effect of the filter window size on the concrete crack region is analyzed; finally, an intelligent measurement method based on the 3D reconstruction model is proposed, and the measurement results of concrete crack width can be calculated directly from the 3D reconstruction model. The results show that (1) the model can identify the characteristics of the crack, and the detection effect at 4:00 p.m. is the best, because at this time the light is more uniform with less shadow and moderate contrast between the crack and its background; (2) the reconstruction of the 3D point cloud model of the concrete crack with a filtering window of size 9 × 9 is the best; (3) the maximum error between the calculated and measured values of crack width is 0.31mm, the minimum error is 0.07mm, and the average error is 0.15 mm, which indicates that the measurement accuracy reaches the sub-millimetre level and verifies the validity of the proposed method in this paper. Full article
(This article belongs to the Section Civil Engineering)
Show Figures

Figure 1

14 pages, 1772 KB  
Article
Accuracy of Deep Learning-Driven MR Arthrography of the Shoulder: Compressed 3D in Comparison to Standard FSE Sequences
by Gianluca Tripodi, Flavio Spoto, Giuseppe Ocello, Leonardo Monterubbiano, Paolo Avanzi and Giovanni Foti
Osteology 2026, 6(1), 4; https://doi.org/10.3390/osteology6010004 - 27 Feb 2026
Viewed by 234
Abstract
Background/Objectives: Magnetic resonance arthrography is the reference standard for evaluating glenoid labral lesions. Deep learning (DL) reconstruction algorithms may accelerate 3D acquisitions while maintaining image quality. This study assesses the diagnostic accuracy of DL-based isotropic 3D MR imaging for detecting glenoid labral lesions. [...] Read more.
Background/Objectives: Magnetic resonance arthrography is the reference standard for evaluating glenoid labral lesions. Deep learning (DL) reconstruction algorithms may accelerate 3D acquisitions while maintaining image quality. This study assesses the diagnostic accuracy of DL-based isotropic 3D MR imaging for detecting glenoid labral lesions. Methods: This prospective study included 128 consecutive patients (79 men, 49 women; mean age 38.4 years) undergoing shoulder MR arthrography between June 2023 and April 2025. DL-based 3D sequences (acquisition time: 3:26) were compared with conventional multiplanar TSE and PD-FS sequences (acquisition time: 24–28 min). Two independent radiologists assessed glenoid labral lesions, bone marrow edema, and rotator cuff abnormalities using a four-point Likert scale. Sensitivity, specificity, and interobserver agreement were calculated. Results: DL-based 3D sequences demonstrated 94.7–95.1% sensitivity and 100% specificity for glenoid labral lesions, with excellent interobserver agreement (κ = 0.812). The area under the ROC curve was 0.894. Combined 3D protocols (T1 + PD-FS) showed superior accuracy (97.8%) compared to single sequences (90.5%, p = 0.012). For bone marrow edema, sensitivity was 82.9% with 100% specificity. Rotator cuff evaluation achieved 75% sensitivity with 100% specificity. Conclusions: DL-based isotropic 3D sequences provide high diagnostic accuracy for glenoid labral pathology while reducing scan time by 75%. Combined T1 and PD-FS protocols optimize performance. These findings support selective implementation of DL-accelerated 3D protocols in shoulder MR arthrography, particularly for labral assessment, while acknowledging that conventional protocols may remain preferable in specific clinical scenarios. Full article
Show Figures

Figure 1

48 pages, 1088 KB  
Article
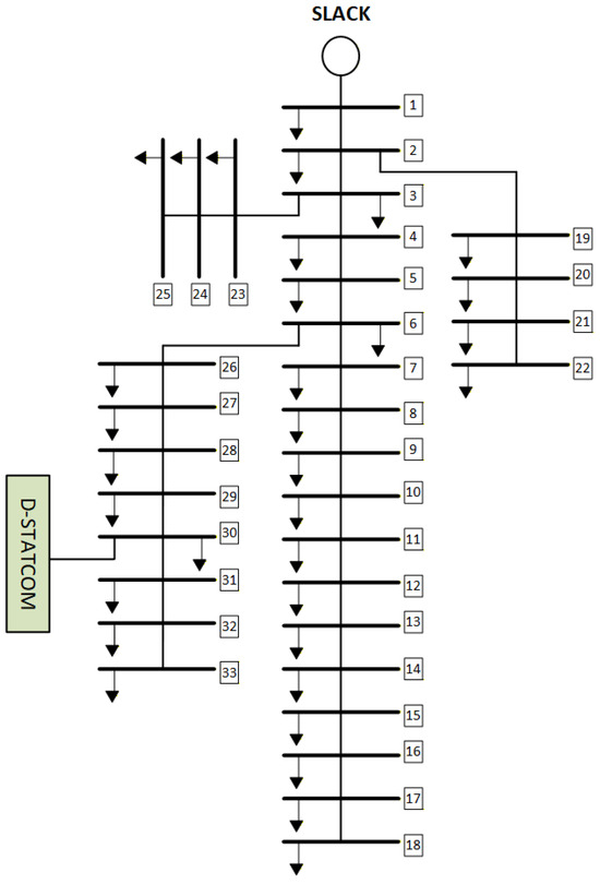
Genetic Algorithm-Based Dynamic Volt–VAR Control Using D-STATCOM for Voltage Profile Enhancement in Distribution Systems
by Wilmer Toapanta and Alexander Aguila Téllez
Energies 2026, 19(5), 1170; https://doi.org/10.3390/en19051170 - 26 Feb 2026
Viewed by 307
Abstract
This paper proposes a quasi-dynamic Volt–Var control strategy for radial distribution networks based on the optimal sizing of a distribution static synchronous compensator (D-STATCOM) using a genetic algorithm (GA). The objective is to enhance voltage regulation and reduce technical energy losses under variable [...] Read more.
This paper proposes a quasi-dynamic Volt–Var control strategy for radial distribution networks based on the optimal sizing of a distribution static synchronous compensator (D-STATCOM) using a genetic algorithm (GA). The objective is to enhance voltage regulation and reduce technical energy losses under variable loading conditions while preserving nonlinear AC power flow fidelity. The IEEE 33-bus test system was modeled in DIgSILENT PowerFactory (v2021), and the D-STATCOM installation bus was selected based on a rigorous literature-supported placement criterion derived from optimization-based studies. Three representative demand scenarios—minimum, average, and maximum loading—were defined to approximate quasi-dynamic operation over a daily cycle. The GA was implemented in MATLAB (R2023b) to solve a normalized nonlinear multi-objective optimization problem that simultaneously minimizes total active power losses and the aggregate voltage deviation index. The optimized reactive power capacities obtained were 0.49 Mvar, 1.1933 Mvar, and 2.30 Mvar for the minimum, average, and maximum demand scenarios, respectively. These configurations achieved active power loss reductions of 27.5%, 24.602%, and 23.44% under the corresponding loading levels while improving voltage regulation at the critical bus (bus 18) and maintaining system voltages within the admissible 0.95–1.05 p.u. range. Through quasi-dynamic interpolation of operating points, the daily performance assessment showed a 24.11% reduction in total energy losses and a 38.28% decrease in the average voltage deviation. A statistical robustness analysis confirmed stable convergence behavior across independent executions. The results demonstrate that the proposed framework provides a computationally efficient, planning-oriented approach for reactive power compensation in distribution systems subject to demand variability. Full article
Show Figures

Figure 1

17 pages, 1607 KB  
Article
Detect and Trace: An Australian Field Trial Using Machine-Learning Tools to Combat Illegal Wildlife Trade
by Phoebe Meagher, Joseph Cincotta, Ha Tran Hong Phan, Kaikai Shen, Brad Dolman, Kate J. Brandis, Daniele Pelliccia, Christopher M. Poole, Kimberly Vinette Herrin, Justine K. O’Brien, Brendan E. Allman, Debashish Mazumder, Patricia S. Gadd and Vanessa Pirotta
Animals 2026, 16(5), 731; https://doi.org/10.3390/ani16050731 - 26 Feb 2026
Viewed by 332
Abstract
The illegal wildlife trade is a global problem that continues to harm individuals, wildlife populations, ecosystems, and humans at an increasing rate. While efforts are underway globally to address the issue through a coordinated approach, the testing of new technologies in real-world settings [...] Read more.
The illegal wildlife trade is a global problem that continues to harm individuals, wildlife populations, ecosystems, and humans at an increasing rate. While efforts are underway globally to address the issue through a coordinated approach, the testing of new technologies in real-world settings remains limited. Here, we present the outcomes of an opportunistic Australian trial that tested two machine-learning tools during real-world seizures, including associated radiation-exposure safety data. During the seven-month trial, 116 animals were intercepted, representing reptiles and crustacea across five Genera: Tiliqua, Egernia, Oedura, Chelodina, and Euastacus. Of the 18 seized consignments, totalling 48 parcels, scanned through the RTT®110 CT X-ray baggage scanner, automated AI detected smuggled wildlife 56% of the time using the most successful algorithm (AT.3), and captured 48 high-resolution 3D X-ray images, which allowed identification of concealed wildlife. In addition, 33 Tiliqua sp. were scanned using the Olympus Vanta pXRF and the data analysed using previously published machine-learning provenance models. Common blue-tongue lizards (Tiliqua scincoides) were less likely to be wild-caught than shingleback lizards (Tiliqua rugosa). Alongside expert statements, provenance results were provided to enforcement agencies. Following the trial, there was a significant reduction in the number of seized parcels being exported through postal pathways. This trial demonstrates the impact of integrating new technology to support intelligence-led enforcement processes and reduce wildlife trafficking. Full article
Show Figures

Figure 1

34 pages, 4233 KB  
Article
An Enhanced Rothe–Jacobi Spectral Algorithm for Hyperbolic Telegraphic Models with Variable Coefficients: Balancing Temporal and Spatial Convergence
by Hany Mostafa Ahmed
Mathematics 2026, 14(5), 774; https://doi.org/10.3390/math14050774 - 25 Feb 2026
Viewed by 148
Abstract
This study introduces a high-order numerical scheme for solving 1D second-order hyperbolic telegraph equations (HTEs) with variable coefficients. We employ a generalized temporal discretization (TD) of order p via the Rothe approach, combined with a spatial spectral collocation (SCM) method using generalized shifted [...] Read more.
This study introduces a high-order numerical scheme for solving 1D second-order hyperbolic telegraph equations (HTEs) with variable coefficients. We employ a generalized temporal discretization (TD) of order p via the Rothe approach, combined with a spatial spectral collocation (SCM) method using generalized shifted Jacobi polynomials (GSJPs). By utilizing a Galerkin-type basis that structurally satisfies homogeneous boundary conditions (HBCs)—including Dirichlet or Neumann types—we achieve a global error bound of O((Δτ)p+Ns), where Δτ denotes the temporal step size and s represents the spatial regularity of the exact solution (ExaS). The proposed algorithm, Rothe-GSJP, allows for an optimal balance between the temporal and spatial parameters, minimizing computational effort for high-precision engineering applications such as Phase-Locked Loop (PLL) modeling. Numerical experiments performed on an i9-10850 workstation show that the scheme always reaches the machine precision floor of 1016. While the framework supports temporal orders up to p=6, the results indicate that p{2,3,4} provides an optimal balance between high-order precision and absolute stability. The Rothe-GSJP method proves to be a robust, efficient, and highly accurate alternative to traditional solvers for hyperbolic systems. Full article
(This article belongs to the Section E4: Mathematical Physics)
Show Figures

Figure 1

Back to TopTop