Hybrid Model Predictive Control-Oriented Online Optimal Energy Management Approach for Dual-Mode Power-Split Hybrid Electric Vehicles
Abstract
1. Introduction
2. Nonlinear Models of a Dual-Mode Power-Split HEV
2.1. The Powertrain of a Dual-Mode Power-Split HEV
- (1)
- Configuration of the dual-mode power-split HEV
- (2)
- Modes of operation of the dual-mode power-split HEV
- (3)
- Key parameters of the dual-mode power-split HEV
2.2. Dual-Mode Power-Split HEV Dynamics
- (1)
- The engine, motor, and battery are regarded as quasi-static models, ignoring fast dynamic transients such as thermal response and mechanical vibration.
- (2)
- The fuel consumption rate of the engine and the efficiency characteristics of the motor are obtained from steady-state experimental MAPs.
- (3)
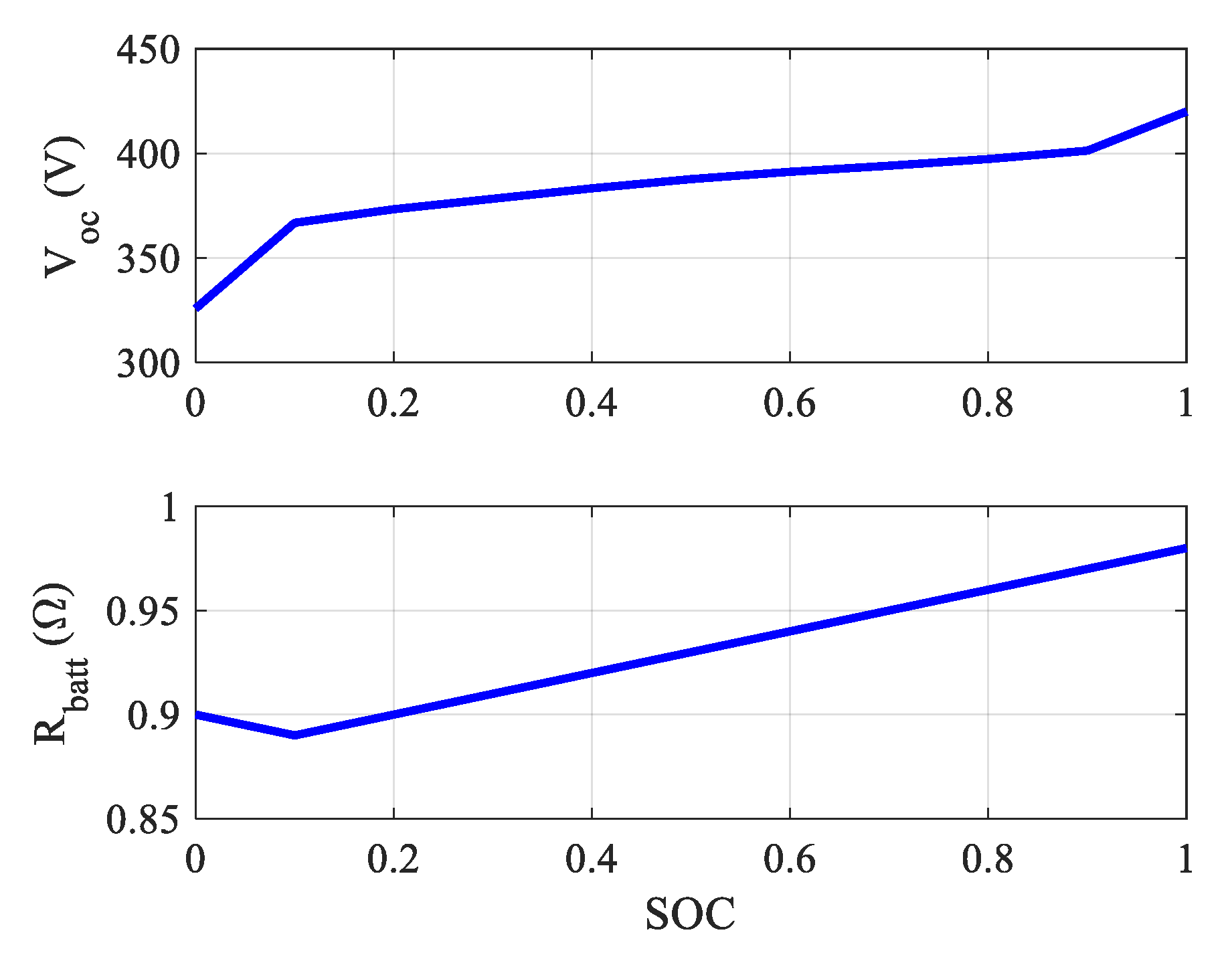
- The battery is described by an equivalent circuit model, where the open-circuit voltage and internal resistance are functions of state of charge (SOC) only.
- (4)
- The effects of temperature, component aging, and signal delay are neglected to focus on the design and verification of the HMPC-based energy management strategy.
2.2.1. Engine Model
2.2.2. Permanent Magnet Synchronous Motor Model
2.2.3. Power Battery Model
2.2.4. Power-Coupled Machine Model
2.2.5. Vehicle Dynamic Model
3. Prediction Models for a Dual-Mode Power-Split HEV
3.1. Equivalent Model Between Electric Energy and Fuel
3.2. State and Output Variable Update Models
- (1)
- EVT1 mode:
- (2)
- EVT2 mode:
3.3. Propositional Calculus and Linear Integer Programming
- (1)
- EVT1 mode:
- (2)
- EVT2 mode:
3.4. MLD Prediction Model of a Dual-Mode Power-Split HEV
4. Energy Management Strategy for Dual-Mode Power-Split HEV
4.1. The Framework of the HMPC-Based EMS
- Urban conditions: Strengthen constraints on regenerative braking and limit frequent engine start–stop to improve economy and ride comfort.
- Highway conditions: Enforce tighter constraints on the high-efficiency region of the engine and SOC maintenance to enhance fuel economy.
- Hill-climbing/high-load conditions: Prioritize hard constraints on power demand and dynamically allow short-term power margins while avoiding over-limit operation of the engine and battery.
- Downhill/coasting conditions: Focus on energy recovery and strictly enforce the upper SOC limit to prevent over-charging.
4.2. HMPC-Based Optimal Control Problem
4.3. MILP Associated with Hybrid MPC
5. Verification and Discussion
5.1. Simulation and Discussion
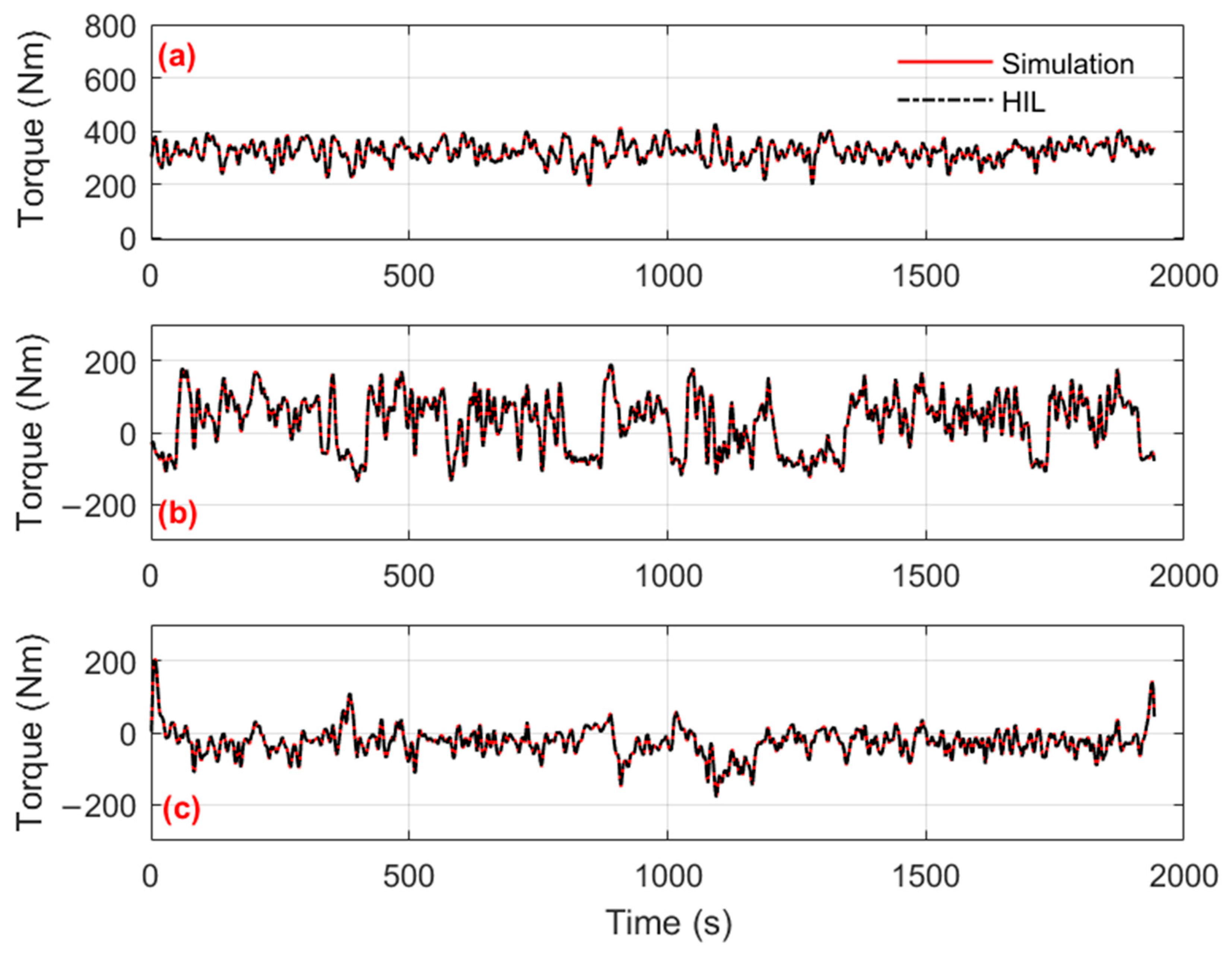
5.2. Hardware-in-the-Loop Experiment
6. Conclusions
Supplementary Materials
Author Contributions
Funding
Data Availability Statement
Acknowledgments
Conflicts of Interest
Abbreviations
| PSHEV | power-split hybrid electric vehicle |
| HEV | hybrid electric vehicle |
| PHEV | plug-in hybrid electric vehicle |
| HMPC | hybrid model predictive control |
| MLD | mixed logical dynamic |
| MILP | mixed-integer linear programming |
| DP | dynamic programming |
| AHS | Allison hybrid system |
| PMSM | permanent magnet synchronous motors |
| EMS | energy management strategy |
| GA | genetic algorithm |
| PSO | particle swarm optimisation |
| SA | simulated annealing |
| QP | quadratic programming |
| PMP | Pontryagin’s minimum principle |
| SDP | stochastic dynamic programming |
| PHEB | plug-in hybrid electric bus |
| NSGA-II | non-dominated sorting genetic algorithm-II |
| EACA | enhanced ant colony algorithm |
| RL | reinforcement learning |
| MPC | model predictive control |
| ECMS | equivalent consumption minimization strategy |
| NMPC | nonlinear model predictive control |
| FCHEV | fuel cell hybrid electric vehicle |
| eMPC | explicit model predictive control algorithm |
| SMPC | stochastic model predictive control |
| AI | artificial intelligence |
| RMPC | robust model predictive control |
| CDSMPC | cooperative distributed stochastic model predictive control |
| HYSDEL | hybrid system description language |
| SOC | state of charge |
| HCU | hybrid control unit |
| EVT1 | input power-split mode |
| EVT2 | compound power-split mode |
References
- Chen, Z.; Mi, C.C.; Xia, B.; You, C. Energy management of power-split plug-in hybrid electric vehicles based on simulated annealing and Pontryagin’s minimum principle. J. Power Sources 2014, 272, 160–168. [Google Scholar] [CrossRef]
- Yu, H.; Tarsitano, D.; Hu, X.; Cheli, F. Real time energy management strategy for a fast charging electric urban bus powered by hybrid energy storage system. Energy 2016, 112, 322–331. [Google Scholar] [CrossRef]
- Wirasingha, S.G.; Emadi, A. Classification and Review of Control Strategies for Plug-In Hybrid Electric Vehicles. IEEE Trans. Veh. Technol. 2011, 60, 111–122. [Google Scholar] [CrossRef]
- Wang, J.; Wang, J.; Wang, Q.; Zeng, X. Control rules extraction and parameters optimization of energy management for bus series-parallel AMT hybrid powertrain. J. Frankl. Inst. 2018, 355, 2283–2312. [Google Scholar] [CrossRef]
- Khayyam, H.; Bab-Hadiashar, A. Adaptive intelligent energy management system of plug-in hybrid electric vehicle. Energy 2014, 69, 319–335. [Google Scholar] [CrossRef]
- Zhang, S.; Xiong, R.; Zhang, C.; Sun, F. An optimal structure selection and parameter design approach for a dual-motor-driven system used in an electric bus. Energy 2016, 96, 437–448. [Google Scholar] [CrossRef]
- Chen, Z.; Mi, C.C.; Xu, J.; Gong, X.; You, C. Energy Management for a Power-Split Plug-in Hybrid Electric Vehicle Based on Dynamic Programming and Neural Networks. IEEE Trans. Veh. Technol. 2014, 63, 1567–1580. [Google Scholar] [CrossRef]
- Chen, Z.; Xiong, R.; Cao, J. Particle swarm optimization-based optimal power management of plug-in hybrid electric vehicles considering uncertain driving conditions. Energy 2016, 96, 197–208. [Google Scholar] [CrossRef]
- Li, L.; Zhang, Y.; Yang, C.; Jiao, X.; Zhang, L.; Song, J. Hybrid genetic algorithm-based optimization of powertrain and control parameters of plug-in hybrid electric bus. J. Frankl. Inst.-Eng. Appl. Math. 2015, 352, 776–801. [Google Scholar] [CrossRef]
- Hui, S. Multi-objective optimization for hydraulic hybrid vehicle based on adaptive simulated annealing genetic algorithm. Eng. Appl. Artif. Intell. 2010, 23, 27–33. [Google Scholar] [CrossRef]
- Sousa, T.; Vale, Z.; Carvalho, J.P.; Pinto, T.; Morais, H. A hybrid simulated annealing approach to handle energy resource management considering an intensive use of electric vehicles. Energy 2014, 67, 81–96. [Google Scholar] [CrossRef]
- Chen, Z.; Mi, C.C.; Xiong, R.; Xu, J.; You, C. Energy management of a power-split plug-in hybrid electric vehicle based on genetic algorithm and quadratic programming. J. Power Sources 2014, 248, 416–426. [Google Scholar] [CrossRef]
- Ebbesen, S.; Elbert, P.; Guzzella, L. Battery State-of-Health Perceptive Energy Management for Hybrid Electric Vehicles. IEEE Trans. Veh. Technol. 2012, 61, 2893–2900. [Google Scholar] [CrossRef]
- Chen, B.-C.; Wu, Y.-Y.; Tsai, H.-C. Design and analysis of power management strategy for range extended electric vehicle using dynamic programming. Appl. Energy 2014, 113, 1764–1774. [Google Scholar] [CrossRef]
- Zhang, H.; Wang, J.; Wang, Y.-Y. Optimal Dosing and Sizing Optimization for a Ground-Vehicle Diesel-Engine Two-Cell Selective Catalytic Reduction System. IEEE Trans. Veh. Technol. 2016, 65, 4740–4751. [Google Scholar] [CrossRef]
- Zhang, H.; Chen, Y.; Wang, J.; Yang, S. Cycle-based optimal NOx emission control of selective catalytic reduction systems with dynamic programming algorithm. Fuel 2015, 141, 200–206. [Google Scholar] [CrossRef]
- Murphey, Y.L.; Park, J.; Chen, Z.; Kuang, M.L.; Masrur, M.A.; Phillips, A.M. Intelligent Hybrid Vehicle Power Control-Part I: Machine Learning of Optimal Vehicle Power. IEEE Trans. Veh. Technol. 2012, 61, 3519–3530. [Google Scholar] [CrossRef]
- Li, L.; Yan, B.; Song, J.; Zhang, Y.; Jiang, G.; Li, L. Two-step optimal energy management strategy for single-shaft series-parallel powertrain. Mechatronics 2016, 36, 147–158. [Google Scholar] [CrossRef]
- Zeng, X.; Wang, J. A two-level stochastic approach to optimize the energy management strategy for fixed-route hybrid electric vehicles. Mechatronics 2016, 38, 93–102. [Google Scholar] [CrossRef]
- Hou, C.; Xu, L.; Wang, H.; Ouyang, M.; Peng, H. Energy management of plug-in hybrid electric vehicles with unknown trip length. J. Frankl. Inst. 2015, 352, 500–518. [Google Scholar] [CrossRef]
- Li, L.; Zhou, L.; Yang, C.; Xiong, R.; You, S.; Han, Z. A novel combinatorial optimization algorithm for energy management strategy of plug-in hybrid electric vehicle. J. Frankl. Inst. 2017, 354, 6588–6609. [Google Scholar] [CrossRef]
- Liu, T.; Hu, X.; Li, S.E.; Cao, D. Reinforcement Learning Optimized Look-Ahead Energy Management of a Parallel Hybrid Electric Vehicle. IEEE/ASME Trans. Mechatron. 2017, 22, 1497–1507. [Google Scholar] [CrossRef]
- Liu, C.; Yang, X.; Li, X.; Qin, C. Optimization of Orderly-Charging Strategy of Multi-Zone Electric Vehicle Based on Reinforcement Learning. World Electr. Veh. J. 2026, 17, 47. [Google Scholar] [CrossRef]
- Zhang, C.; Vahidi, A.; Pisu, P.; Li, X.; Tennant, K. Role of Terrain Preview in Energy Management of Hybrid Electric Vehicles. IEEE Trans. Veh. Technol. 2010, 59, 1139–1147. [Google Scholar] [CrossRef]
- Chen, Z.; Li, L.; Yan, B.; Yang, C.; Martinez, C.M.; Cao, D. Multimode Energy Management for Plug-In Hybrid Electric Buses Based on Driving Cycles Prediction. IEEE Trans. Intell. Transp. Syst. 2016, 17, 2811–2821. [Google Scholar] [CrossRef]
- Huang, Y.; Wang, H.; Khajepour, A.; He, H.; Ji, J. Model predictive control power management strategies for HEVs: A review. J. Power Sources 2017, 341, 91–106. [Google Scholar] [CrossRef]
- Guo, Y.; Gao, H.; Wu, Q.; Østergaard, J.; Yu, D.; Shahidehpour, M. Distributed coordinated active and reactive power control of wind farms based on model predictive control. Int. J. Electr. Power Energy Syst. 2019, 104, 78–88. [Google Scholar] [CrossRef]
- Xiang, C.; Ding, F.; Wang, W.; He, W. Energy management of a dual-mode power-split hybrid electric vehicle based on velocity prediction and nonlinear model predictive control. Appl. Energy 2017, 189, 640–653. [Google Scholar] [CrossRef]
- Xiang, C.; Ding, F.; Wang, W.; He, W.; Qi, Y. MPC-based energy management with adaptive Markov-chain prediction for a dual-mode hybrid electric vehicle. Sci. China Technol. Sci. 2017, 60, 737–748. [Google Scholar] [CrossRef]
- Raceanu, M.; Bizon, N.; Iliescu, M.; Carcadea, E.; Marinoiu, A.; Varlam, M. Real-Time Energy Management of a Dual-Stack Fuel Cell Hybrid Electric Vehicle Based on a Commercial SUV Platform Using a CompactRIO Controller. World Electr. Veh. J. 2026, 17, 8. [Google Scholar] [CrossRef]
- Taghavipour, A.; Azad, N.L.; McPhee, J. Real-time predictive control strategy for a plug-in hybrid electric powertrain. Mechatronics 2015, 29, 13–27. [Google Scholar] [CrossRef]
- Liu, H.; Li, X.; Wang, W.; Han, L.; Xiang, C. Markov velocity predictor and radial basis function neural network-based real-time energy management strategy for plug-in hybrid electric vehicles. Energy 2018, 152, 427–444. [Google Scholar] [CrossRef]
- Li, L.; You, S.; Yang, C.; Yan, B.; Song, J.; Chen, Z. Driving-behavior-aware stochastic model predictive control for plug-in hybrid electric buses. Appl. Energy 2016, 162, 868–879. [Google Scholar] [CrossRef]
- Sajjad, H.B.; Malik, F.H.; Abid, M.I.; Khan, M.O.; Haider, Z.M.; Arshad, M.J. Data-Driven AI Modeling of Renewable Energy-Based Smart EV Charging Stations Using Historical Weather and Load Data. World Electr. Veh. J. 2026, 17, 37. [Google Scholar] [CrossRef]
- Zhang, Y.; Chu, L.; Fu, Z.; Xu, N.; Guo, C.; Zhang, X.; Chen, Z.; Wang, P. Optimal energy management strategy for parallel plug-in hybrid electric vehicle based on driving behavior analysis and real time traffic information prediction. Mechatronics 2017, 46, 177–192. [Google Scholar] [CrossRef]
- Huang, H.; Li, D.; Lin, Z.; Xi, Y. An improved robust model predictive control design in the presence of actuator saturation. Automatica 2011, 47, 861–864. [Google Scholar] [CrossRef]
- Torrisi, F.D.; Bemporad, A. HYSDEL—A Tool for Generating Computational Hybrid Models for Analysis and Synthesis Problems. IEEE Trans. Control. Syst. Technol. 2004, 12, 235–249. [Google Scholar] [CrossRef]
- Li, X.; Han, L.; Liu, H.; Wang, W.; Xiang, C. Real-time optimal energy management strategy for a dual-mode power-split hybrid electric vehicle based on an explicit model predictive control algorithm. Energy 2019, 172, 1161–1178. [Google Scholar] [CrossRef]
- Ripaccioli, G.; Bemporad, A.; Assadian, F.; Dextreit, C.; Cairano, S.D.; Kolmanovsky, I.V. Hybrid Modeling, Identification, and Predictive Control: An Application to Hybrid Electric Vehicle Energy Management. In Hybrid Systems: Computation and Control, International Conference, HSCC 2009, San Francisco, CA, USA, 13–15 April 2009; Springer: Berlin/Heidelberg, Germany, 2009; pp. 321–335. [Google Scholar]
- GB/T 19754-2005; Test Methods for Energy Consumption of Heavy-Duty Hybrid Electric Vehicle. National Technical Committee of Auto Standardization: Tianjin, China, 2005.
- Li, X.; Wang, W.; Yuan, Y.; Li, H.H.; Qiu, S. An online optimal energy management strategy for a dual-mode power-split hybrid electric vehicle based on hybrid MPC Algorithm. J. Phys. Conf. Ser. 2021, 1754, 012135. [Google Scholar] [CrossRef]
- Bemporad, A.; Morari, M. Control of systems integrating logic, dynamics, and constraints. Automatica 1999, 35, 407–427. [Google Scholar] [CrossRef]






















| Power-Split Mode | Engine | MGA | MGB | CL1 | B1 |
|---|---|---|---|---|---|
| EVT1 | On | Generator | Motor | ○ | ● |
| EVT2 | On | Motor | Generator | ● | ○ |
| Parameter | Value | Description |
|---|---|---|
| rw | 0.388 m | Radius of wheels |
| Af | 3.24 m2 | Frontal area of the vehicle |
| f | 0.015 | Friction coefficient |
| Cd | 0.5 | Drag coefficient |
| if | 4.24 | Gear ratio of final drive |
| k1 | 2.13 | PG1’s inherent parameter |
| k2 | 2.13 | PG2’s inherent parameter |
| k3 | 3.13 | PG3’s inherent parameter |
| m | 8000 kg | Vehicle mass |
| Cmax | 36 Ah | Battery capacity |
| Voc | 360 V | Battery voltage |
| Pemax | 120 kW | Engine rated power |
| Temax | 600 Nm | Engine maximum torque |
| Pmmax | 110 kW | Peak power of MGA and MGB |
| Pmrate | 60 kW | Rate power of MGA and MGB |
| Tmmax | 200 Nm | Peak torque of MGA and MGB |
| Driving Cycles | Strategies | End SOC | Fuel (L/100 km) | Equivalent Fuel (L/100 km) | Percentage of DP Control Effect (%) | Strategy Elapsed Time (s) |
|---|---|---|---|---|---|---|
| Cycle 1 | DP | 65.0% | 15.6683 | 15.6683 | 100 | 39,730 |
| HMPC | 65.0% | 19.4360 | 19.4360 | 80.60 | 706.69 | |
| Rule | 64.5% | 23.4565 | 23.5764 | 66.46 | 51.17 | |
| Cycle 2 | DP | 65.0% | 14.6530 | 14.6530 | 100 | 89,513 |
| HMPC | 65.0% | 17.4868 | 17.4868 | 83.79 | 892.58 | |
| Rule | 63.9% | 20.6006 | 20.7803 | 70.51 | 49.19 |
| Np (s) | Strategy Elapsed Time (s) | Equivalent Fuel Consumption (L/100 km) |
|---|---|---|
| 5 | 892.58 | 16.1996 |
| 10 | 1574.375 | 16.2066 |
| 15 | 2852.1875 | 16.1976 |
| 30 | 8240.0625 | 16.2080 |
| 40 | 14,173.9843 | 16.2376 |
| 50 | 21,307.4531 | 16.2001 |
| 80 | 56,533.9375 | 16.2492 |
| Driving Pattern | Strategy | Simulation | HIL |
|---|---|---|---|
| Driving Cycle 2 | HMPC | 17.49 (L/100 km) | 18.68 (L/100 km) |
Disclaimer/Publisher’s Note: The statements, opinions and data contained in all publications are solely those of the individual author(s) and contributor(s) and not of MDPI and/or the editor(s). MDPI and/or the editor(s) disclaim responsibility for any injury to people or property resulting from any ideas, methods, instructions or products referred to in the content. |
© 2026 by the authors. Published by MDPI on behalf of the World Electric Vehicle Association. Licensee MDPI, Basel, Switzerland. This article is an open access article distributed under the terms and conditions of the Creative Commons Attribution (CC BY) license.
Share and Cite
Li, X.; Guo, L.; Bo, L.; Hou, X.; Zhang, N.; Hou, Y. Hybrid Model Predictive Control-Oriented Online Optimal Energy Management Approach for Dual-Mode Power-Split Hybrid Electric Vehicles. World Electr. Veh. J. 2026, 17, 140. https://doi.org/10.3390/wevj17030140
Li X, Guo L, Bo L, Hou X, Zhang N, Hou Y. Hybrid Model Predictive Control-Oriented Online Optimal Energy Management Approach for Dual-Mode Power-Split Hybrid Electric Vehicles. World Electric Vehicle Journal. 2026; 17(3):140. https://doi.org/10.3390/wevj17030140
Chicago/Turabian StyleLi, Xunming, Lei Guo, Lin Bo, Xuzhao Hou, Nan Zhang, and Yunlong Hou. 2026. "Hybrid Model Predictive Control-Oriented Online Optimal Energy Management Approach for Dual-Mode Power-Split Hybrid Electric Vehicles" World Electric Vehicle Journal 17, no. 3: 140. https://doi.org/10.3390/wevj17030140
APA StyleLi, X., Guo, L., Bo, L., Hou, X., Zhang, N., & Hou, Y. (2026). Hybrid Model Predictive Control-Oriented Online Optimal Energy Management Approach for Dual-Mode Power-Split Hybrid Electric Vehicles. World Electric Vehicle Journal, 17(3), 140. https://doi.org/10.3390/wevj17030140
