Sign in to use this feature.

Years

Between: -

Subjects

remove_circle_outline
remove_circle_outline
remove_circle_outline
remove_circle_outline
remove_circle_outline
remove_circle_outline
remove_circle_outline
remove_circle_outline
remove_circle_outline

Journals

remove_circle_outline
remove_circle_outline
remove_circle_outline
remove_circle_outline
remove_circle_outline
remove_circle_outline
remove_circle_outline
remove_circle_outline
remove_circle_outline
remove_circle_outline
remove_circle_outline

Article Types

Countries / Regions

remove_circle_outline
remove_circle_outline
remove_circle_outline

Search Results (411)

Search Parameters:
Keywords = Chinese criteria

Order results
Result details
Results per page
Select all
Export citation of selected articles as:
17 pages, 1571 KB  
Article
Ambient Air Pollution Exposure and Acute Osteoarthritis Exacerbations: A National Case-Crossover Analysis of 8 Million Outpatient Visits in China
by Chao Li, Hong Zhang, Wenhui Chang, Yunlong Song, Yuchen Zhang, Ping Chen, Hongwei Zhang, Ge Li and Shaowei Wu
Toxics 2026, 14(1), 1; https://doi.org/10.3390/toxics14010001 - 19 Dec 2025
Abstract
While the inflammatory properties of ambient air pollution may exacerbate osteoarthritis (OA), evidence on the population-level impact of multi-pollutant mixtures remains limited. This study quantifies the acute effects of short-term exposure to a complex mixture of six-criteria air pollutants on OA outpatient visits. [...] Read more.
While the inflammatory properties of ambient air pollution may exacerbate osteoarthritis (OA), evidence on the population-level impact of multi-pollutant mixtures remains limited. This study quantifies the acute effects of short-term exposure to a complex mixture of six-criteria air pollutants on OA outpatient visits. In total, 8,146,141 OA visits from two national health insurance databases across 192 Chinese cities (2013–2017) were analyzed using a two-stage, time-stratified case-crossover design, combining conditional logistic regression with random-effects meta-analysis. The results showed that an interquartile range increase in the concentrations of PM2.5, PM10, NO2, SO2, O3, and CO was associated with significant increases in OA visits of 1.75%, 2.26%, 4.01%, 3.42%, 1.98%, and 1.87%, respectively. NO2 and SO2 demonstrated the strongest associations across OA subtypes. Multi-pollutant models confirmed that the risk of OA visits increased significantly under combined pollutant exposure. Population attributable fractions ranged from 2.15% for PM2.5 to 6.41% for NO2. This large-scale analysis provides novel evidence that transient exposure to complex pollution mixtures, rather than to individual pollutants, drives OA-related healthcare demand, with gaseous pollutants (NO2/SO2) being critical components. Our findings advocate for integrative air quality management strategies targeting co-emitted pollutants to mitigate OA exacerbations. Full article
Show Figures

Figure 1

11 pages, 363 KB  
Article
Identifying Myocardial Infarction and Ischemic Stroke Events in China Real-World Data: A Validation Study in Tianjin Regional Healthcare Database
by Jiamei Liu, Zizhao Zhang, Yin Liu, Liming Zhao, Zhenna Huang, Xuxiao Ye, Jeff L. Lange, Nafeesa Dhalwani, Fan Yang, Kangyin Chen, Hao Zhang and Jifang Zhou
Pharmacoepidemiology 2025, 4(4), 28; https://doi.org/10.3390/pharma4040028 - 15 Dec 2025
Viewed by 147
Abstract
Objectives: Real-world evidence that supports decision-making must meet numerous criteria, including validated identification of clinical outcomes. This study aimed to develop and validate a method for identifying new cases of myocardial infarction (MI) and ischemic stroke (IS) within real-world clinical data in China. [...] Read more.
Objectives: Real-world evidence that supports decision-making must meet numerous criteria, including validated identification of clinical outcomes. This study aimed to develop and validate a method for identifying new cases of myocardial infarction (MI) and ischemic stroke (IS) within real-world clinical data in China. Methods: Algorithms to identify MI and IS events were developed using ICD-10-CM codes and Chinese diagnosis keywords within the Tianjin Regional Healthcare Database. Validation followed predefined criteria: MI required cardiac troponin elevation and ischemic symptoms or cardiac troponin elevation and electrocardiogram changes; IS required clinical symptoms and neuroimaging confirmation of cerebral Magnetic Resonance Imaging (MRI) or Computerized Tomography (CT) reports. Positive predictive value (PPV) with 95% confidence intervals (CI) was calculated for each outcome. Results: Among 304 MI and 302 IS cases randomly selected, approximately half were identified using ICD-10-CM codes and half through Chinese diagnosis keywords. Overall PPV for MI was 69% (95% CI: 63–74%), with similar PPVs across identification methods. PPV increased to 88% for inpatient MI and 97% for primary inpatient MI. For IS, overall PPV was 65% (95% CI: 58–71%), with higher PPV for cases identified by ICD-10-CM codes (76%) compared to keyword-only cases (56%). PPV increased to 76% for inpatient IS and 91% for primary inpatient IS. Conclusions: The use of ICD-10-CM codes and Chinese diagnosis keywords in primary inpatient diagnoses provides a validated approach for the identification of clinical outcomes of MI and IS within real-world clinical data in China. Full article
Show Figures

Figure 1

21 pages, 7157 KB  
Article
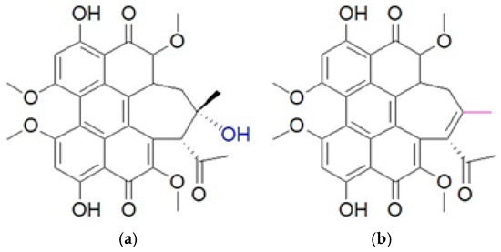
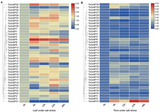
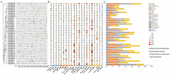
Comprehensive Updated Genome-Wide Identification and Expression Patterns of the TaGeBP Gene Family in Wheat
by Shuqing Zhang, Jianwen Ding, Tianao Li, Yuxuan Zhao, Dengan Xu, Jianbin Zeng, Wenxing Liu, Mei Qu, Wujun Ma and Xuehuan Dai
Int. J. Mol. Sci. 2025, 26(24), 11972; https://doi.org/10.3390/ijms262411972 - 12 Dec 2025
Viewed by 152
Abstract
The GLABROUS1 Enhancer Binding Protein (GeBP) family, plant-specific transcription factors with a non-classical Leu-zipper motif, plays crucial roles in plant development and stress responses. Although GeBP genes have been characterized in several Gramineae crops, including a preliminary genome-wide identification of 11 GeBP genes [...] Read more.
The GLABROUS1 Enhancer Binding Protein (GeBP) family, plant-specific transcription factors with a non-classical Leu-zipper motif, plays crucial roles in plant development and stress responses. Although GeBP genes have been characterized in several Gramineae crops, including a preliminary genome-wide identification of 11 GeBP genes in common wheat (Triticum aestivum L.), a comprehensive and systematic analysis of the TaGeBP family remains lacking. In this study, 37 TaGeBP genes were identified in the wheat genome (cv. Chinese Spring), representing a substantially higher number than the 11 reported in the prior study. This discrepancy is likely attributable to the integration of updated genome assemblies, refined gene identification criteria, and comprehensive domain validation. Phylogenetic analysis classified these 37 TaGeBPs into four distinct groups, with members within the same subgroup sharing conserved exon–intron architectures and protein motif compositions. Promoter cis-acting element analysis revealed significant enrichment of motifs associated with abiotic stress responses and phytohormone signaling, implying potential involvement of TaGeBPs in mediating plant adaptive processes. Evolutionary analysis indicated that TaGeBP family expansion was primarily driven by allopolyploidization and segmental duplication, with purifying selection constraining their sequence divergence. Members within the same subgroup shared similar exon–intron structures and conserved protein motifs. Promoter analysis revealed that TaGeBP genes are enriched with cis-elements related to stress and phytohormone responses, suggesting their potential involvement in adaptive processes. Gene expansion in the TaGeBP family was mainly driven by allopolyploidization and segmental duplication, with evolution dominated by purifying selection. Tissue-specific expression profiling demonstrated that most TaGeBPs are preferentially expressed in roots and spikes, with varying expression patterns across different tissues. Under salt and drought stresses, qRT-PCR results indicated diverse response profiles among TaGeBPs. Furthermore, subcellular localization confirmed the nuclear presence of selected TaGeBPs, supporting their predicted role as transcription factors. These findings offer important insights for further functional characterization of TaGeBP genes, particularly regarding their roles in abiotic stress tolerance. Full article
(This article belongs to the Section Molecular Genetics and Genomics)
Show Figures

Figure 1

19 pages, 642 KB  
Review
Photodynamic Action of Hypocrellin A and Hypocrellin B against Cancer—A Review
by Jinju Huang, Siu Kan Law, Albert Wing Nang Leung and Chuanshan Xu
Pharmaceuticals 2025, 18(12), 1847; https://doi.org/10.3390/ph18121847 - 3 Dec 2025
Viewed by 385
Abstract
Cancer is a major global health concern, affecting nearly 20 million individuals annually, according to the International Agency for Research on Cancer (IARC). There are some unconventional and conventional treatments for cancer. Typically, they span a wide spectrum of conventional and advanced therapeutic [...] Read more.
Cancer is a major global health concern, affecting nearly 20 million individuals annually, according to the International Agency for Research on Cancer (IARC). There are some unconventional and conventional treatments for cancer. Typically, they span a wide spectrum of conventional and advanced therapeutic approaches, such as photodynamic therapy (PDT). This has long been valued for its non-invasive, targeted, and minimally toxic approach in the management of cancer. More importantly, PDT results in fewer operative and post-operative major complications, faster recovery times, reduced operating time, and saved costs. There are two types of photosensitizers in PDT, including synthetics (e.g., hematoporphyrin derivative, photofrin II, verteporfin) and natural (e.g., Hypocrellin A (HA) and Hypocrellin B (HB)). Nine electronic databases—WanFang Data, PubMed, ScienceDirect, Scopus, Web of Science, Springer Link, SciFinder, and the China National Knowledge Infrastructure (CNKI)—were systematically searched for this review, covering the literature published within the past 20 to 30 years (time range), without language restrictions. Studies were included if they were identified using the keywords Hypocrellin A, Hypocrellin B, photodynamic therapy, and cancer (inclusion criteria). All eligible papers were collected, critically analyzed, and summarized. Duplicate records were excluded during the screening process (exclusion criteria). HA and HB, derived from the fungus Hypocrella bambusae, offer a natural alternative with lower toxicity. However, these compounds are still in the in vitro or in vivo, and must meet rigorous standards for “quality”, “safety”, “efficacy”, “pharmacokinetics”, as well as “regulatory compliance” before entering clinical trials. “Curcumin” is a successful PS for traditional Chinese medicine used in PDT during clinical study and it is used as a benchmark for HB. Currently, scientists are paying attention to “nanotechnology” that enhances hypocrellin’s properties in PDT for achieving clinical goals, but further investigations are required. Full article
(This article belongs to the Special Issue Photodynamic Therapy: 3rd Edition)
Show Figures

Figure 1

13 pages, 618 KB  
Article
Efficacy of Isoniazid–Rifampicin Preventive Therapy in Adolescent Contacts in School Outbreaks: A Retrospective Cohort Study in Eastern China
by Zhan Wang, Rong Wang, Wenjin Wang, Wenxin Jiang, Xinru Fei, Jingxian Ning, Yuchen Pan, Limei Zhu, Wei Lu and Qiao Liu
Pathogens 2025, 14(12), 1203; https://doi.org/10.3390/pathogens14121203 - 26 Nov 2025
Viewed by 307
Abstract
Adolescents are underprioritized in tuberculosis (TB) control, and the effect of TB preventive therapy (TPT) in this group is unstudied in China. This study evaluated the protective effect of TPT in Chinese adolescents during TB outbreaks. Data on TB outbreaks and contact screening [...] Read more.
Adolescents are underprioritized in tuberculosis (TB) control, and the effect of TB preventive therapy (TPT) in this group is unstudied in China. This study evaluated the protective effect of TPT in Chinese adolescents during TB outbreaks. Data on TB outbreaks and contact screening in six cities (2019–2021) were collected. Adolescents eligible for TPT were identified via tuberculin skin test or interferon-gamma assay and grouped by TPT. Follow-up until 31 December 2023, tracked TB onset. The protective effect was analyzed using KM survival curves and COX models. From January 2019 to December 2021, 136 school TB outbreaks were reported, involving 10,837 adolescent contacts. Among these, 624 adolescent contacts met the criteria for TPT (latent TB infection) at baseline; 277 (44.4%) initiated a 3-month isoniazid plus rifampicin preventive therapy (TPT group), while 347 (55.6%) did not receive TPT (non-TPT group). By 31 December 2023, 11 of these 624 adolescent contacts developed active TB, with 1 patient in the TPT group and 10 patients in the non-TPT group. The cumulative incidence of TB was 0.36% in the TPT group vs. 2.88% in the non-TPT group (χ2 = 5.65, p = 0.017). This corresponds to an approximate 87% reduction in TB incidence among adolescent contacts who received TPT compared to those who did not. TPT reduced TB incidence by ~90% among adolescent contacts. Timely, comprehensive, and standardized TPT is recommended to minimize TB risks in educational settings and achieve a TB-free campus. Full article
Show Figures

Figure 1

15 pages, 332 KB  
Article
Not New Poems but Translations: Ezra Pound’s Image-Centered Cathay from Chinese Tang Poetry
by Iulia Elena Cîndea and Diana Ștefania Jerpel
Humanities 2025, 14(12), 229; https://doi.org/10.3390/h14120229 - 25 Nov 2025
Viewed by 349
Abstract
This article reassesses Ezra Pound’s Cathay as translation from Chinese Tang poetry rather than autonomous modernist verse. Building on Pound’s own poetics and compact coordinates from Chinese lyric theory, we argue that Cathay maintains translational fidelity by preserving and sharpening images while accepting [...] Read more.
This article reassesses Ezra Pound’s Cathay as translation from Chinese Tang poetry rather than autonomous modernist verse. Building on Pound’s own poetics and compact coordinates from Chinese lyric theory, we argue that Cathay maintains translational fidelity by preserving and sharpening images while accepting losses in prosodic form and thinning some culture-specific encyclopaedias. Methodologically, we conduct a qualitative, contrastive microanalysis of two Li Bai poems “送友人” (Taking Leave of a Friend) and “长干行” (The River-Merchant’s Wife: A Letter), aligning the Chinese text, a neutral interlinear gloss, and Pound’s English version. A coding scheme tracks image handling, cultural markers, prosody, and the balance of phanopoeia, melopoeia, and logopoeia alongside domestication/foreignization choices. Findings show a stable hierarchy—image (phanopoeia)–stance (logopoeia)–sound/form (melopoeia)—that aligns with Chinese esthetic dynamics of yi/xiang (idea/form) and qing/jing (emotion/scene). Pound’s practice preserves correlative imagery (mountains/river/sunset; moss/leaves/butterflies) and voice, while paratextual titling, address terms, folklore allusions, toponyms, and a fifth-month calendar line reveal domestications, distortions, or omissions traceable to mediation via Fenollosa’s notes. We propose mechanism-sensitive criteria for evaluating distant-pair lyric translation: not formal replication, but reconstruction of the poem’s image–scene–emotion economy. On that basis, Cathay functions as translation—at justified costs. Rather than resolving the long-standing debate on Cathay, we offer a mechanism-sensitive account of how, in two central Li Bai poems, Pound’s image-centred poetics yields a limited but defensible form of translational fidelity within a relay-translation setting. Full article
23 pages, 1991 KB  
Article
A Lightweight Multicriteria Recommendation Mechanism for Enhancing Doctor–Patient Matching Efficiency on Online Consultation Platforms
by Hongying Fei and Shihui Li
Systems 2025, 13(12), 1048; https://doi.org/10.3390/systems13121048 - 21 Nov 2025
Viewed by 368
Abstract
This study focuses on doctor recommendation mechanisms for online consultation platforms (OCPs), and aims to develop a lightweight multi-criteria decision framework that enhances doctor–patient matching efficiency by mitigating patients’ disproportionate preference for renowned physicians from tertiary hospitals. The proposed framework operates in two [...] Read more.
This study focuses on doctor recommendation mechanisms for online consultation platforms (OCPs), and aims to develop a lightweight multi-criteria decision framework that enhances doctor–patient matching efficiency by mitigating patients’ disproportionate preference for renowned physicians from tertiary hospitals. The proposed framework operates in two stages. In the first stage, symptom-related keywords provided by patients in their consultation comments are extracted using a text presentation model selected through comparative experiments. Based on these extracted features, a pool of candidate physicians is constructed by matching patient symptoms with physicians’ professional expertise, utilizing both historical consultation records and physicians’ background information. In the second stage, the recommendation priority is determined using an entropy-weighted TOPSIS model, which evaluates multiple criteria including the alignment between physician competencies and patient needs, while simultaneously promoting the utilization of underused medical resources. Experiments conducted on historical data from HaoDaiFu, a representative Chinese OCP, demonstrate that the proposed framework significantly increases the exposure opportunities for lower-usage and newly registered physicians, alleviates consultation congestion around highly reputed doctors, and maintains comparable recommendation accuracy. Consequently, the developed multi-criteria decision framework effectively improves doctor–patient matching efficiency and contributes to more balanced medical resource allocation and enhanced service accessibility. Full article
Show Figures

Figure 1

20 pages, 664 KB  
Systematic Review
Design of Trials for Cerebral Small Vessel Disease and Vascular Cognitive Impairment
by Elizabeth Phan, Shi Pei Loo and Terence J. Quinn
Neurol. Int. 2025, 17(11), 181; https://doi.org/10.3390/neurolint17110181 - 4 Nov 2025
Viewed by 1164
Abstract
Background/Objectives: Cerebral small vessel disease (cSVD) and vascular cognitive impairment (VCI) are major contributors to stroke and dementia. Despite their importance, there are few effective treatments for cSVD and VCI. Variability in cSVD/VCI populations, intervention targets, and outcome selection may contribute to inconsistencies [...] Read more.
Background/Objectives: Cerebral small vessel disease (cSVD) and vascular cognitive impairment (VCI) are major contributors to stroke and dementia. Despite their importance, there are few effective treatments for cSVD and VCI. Variability in cSVD/VCI populations, intervention targets, and outcome selection may contribute to inconsistencies and challenges in clinical trial design. We reviewed the design of cSVD and VCI clinical trials to describe current practice in the selection of populations, interventions, and outcomes. Methods: We systematically searched Ovid Medline, Embase, and PsychInfo databases for recently completed cSVD/VCI trials and searched online trial registries (ClinicalTrials.gov, European Union Clinical Trials Register, and International Clinical Trials Registry Platform) for ongoing cSVD/VCI trials. We determined the use of specific categories of inclusion and exclusion criteria, interventions, and outcomes in the included trials and described these as counts and percentages. Results: We included a total of 82 cSVD trials and 120 VCI trials. Neuroimaging features were most frequently used as inclusion criteria for cSVD (88%) and cognition for VCI (88%). There was substantial variation in eligible ages for participation. Both cSVD and VCI trials largely excluded patients with comorbidities, vascular risk factors, and neuropsychiatric disorders, with a notable proportion of cSVD trials excluding on the basis of functional impairment. The most studied intervention classes were repurposed cardiovascular drugs (40%) for cSVD and Traditional Chinese Medicine (35%) in VCI. The most common primary outcome category was neuroimaging for cSVD (53%) and cognition for VCI (86%). Notably, functional outcomes were underused in both cSVD and VCI trials (13% and 12%, respectively, for primary outcomes). Conclusions: We have identified substantial variability in all aspects of cSVD and VCI clinical trial design. Inconsistent neuroimaging criteria and exclusions based on common long-term conditions limit the generalisability of findings. There is a need for greater focus on clinical outcomes, particularly functional ability, to better reflect treatment impact. Increased integration and standardisation of cSVD and VCI trial design is needed to accelerate progress in developing treatments. Full article
(This article belongs to the Special Issue Cognitive Impairment After Stroke)
Show Figures

Figure 1

29 pages, 333 KB  
Article
Factors Influencing Chinese Consumers’ Attitudes and Behaviors in the Organic Food Market—In the Context of Sustainable Consumption
by Karolina Łopacińska
Sustainability 2025, 17(20), 9172; https://doi.org/10.3390/su17209172 - 16 Oct 2025
Viewed by 1844
Abstract
The objective of this article is to identify and analyze the factors shaping the behavior of Chinese consumers in the organic product market, with a particular focus on young members of Generations Y and Z. These factors are examined in the context of [...] Read more.
The objective of this article is to identify and analyze the factors shaping the behavior of Chinese consumers in the organic product market, with a particular focus on young members of Generations Y and Z. These factors are examined in the context of organic consumption and sustainable development, taking into account global and local trends in the organic food market as well as the role of consumers in stimulating clean production and a circular economy. The article applies a research approach that combines a review of the literature with an analysis of quantitative data. In 2022, an online survey was conducted among 1012 Chinese users of the most popular social media platforms, primarily WeChat and Sina Weibo. The respondents were young consumers from Generations Y and Z. The sample was drawn from the IMAS International online panel. The study identified the characteristics attributed to organic food, the frequency and structure of purchases (product categories and share of organic products in the shopping basket), key motives and choice criteria, barriers to purchase, sources of information on organic products, and the role of promotional tools in shaping attitudes and behaviors. The results show that pro-environmental consumption fosters sustainable development and cleaner production, with younger generations emerging as the driving force behind sustainable consumption. The analysis revealed both stimulating and limiting factors influencing the development of sustainable consumption, and highlighted the critical role of digital channels in shaping consumer attitudes and decisions. The study also discusses implications for market stakeholders (producers, distributors, educational institutions, and policymakers) in leveraging the potential of young Chinese consumers as a catalyst for cleaner production and the circular economy. Full article
32 pages, 3249 KB  
Review
Centipeda minima: A Review of Phytochemistry, Pharmacology, and Predictive Analysis on Quality Markers
by Zhihong Shang, Yishuo Wang, Tianxin Zhu, Wenjing Niu, Tianai Lu and Rui Lou
Molecules 2025, 30(20), 4072; https://doi.org/10.3390/molecules30204072 - 13 Oct 2025
Viewed by 853
Abstract
As a traditional Chinese medicinal herb, Centipeda minima (L.) A. Braun & Asch is known for its effects in dispersing wind-cold, clearing nasal passages, and relieving coughs. Current research has identified various chemical constituents isolated from C. minima, including volatile oils, flavonoids, [...] Read more.
As a traditional Chinese medicinal herb, Centipeda minima (L.) A. Braun & Asch is known for its effects in dispersing wind-cold, clearing nasal passages, and relieving coughs. Current research has identified various chemical constituents isolated from C. minima, including volatile oils, flavonoids, organic acids, and terpenoids. These compounds demonstrate multiple pharmacological activities such as anti-inflammatory, antioxidant, anti-allergic, and anti-tumour effects. This review summarizes the chemical constituents, pharmacological effects, and clinical applications of C. minima. Furthermore, based on the concept of Quality Markers (Q-Markers) in Chinese medicine, potential Q-Markers for C. minima are predicted and analyzed from five perspectives: botanical phylogeny, specificity of chemical composition, measurability of constituents, traditional efficacy, and medicinal properties. Compounds including brevilin A, arnicolide C, arnicolide D, and helenalin are proposed as candidate Q-Markers for C. minima, providing a scientific basis for elucidating its pharmacologically active substances and establishing quality evaluation criteria. Full article
(This article belongs to the Special Issue Advancement in Phytochemistry and Pharmacology of Medicinal Plants)
Show Figures

Graphical abstract

14 pages, 872 KB  
Article
Associations Between Dietary Iron, SNP rs2794720, and Metabolic Syndrome Risk in Chinese Males and Females: A Community-Based Study in a Chinese Metropolis
by Zihan Hu, Hongwei Liu, Zhengyuan Wang, Jiajie Zang, Fan Wu and Zhenni Zhu
Nutrients 2025, 17(20), 3185; https://doi.org/10.3390/nu17203185 - 10 Oct 2025
Viewed by 525
Abstract
Background: Metabolic syndrome, a cardiovascular risk cluster, is recognized as a global health priority influenced by gene–diet interactions. The rs2794720 polymorphism has not been previously reported in relation to metabolic syndrome. This study examined the associations between dietary iron, SNP rs2794720, and metabolic [...] Read more.
Background: Metabolic syndrome, a cardiovascular risk cluster, is recognized as a global health priority influenced by gene–diet interactions. The rs2794720 polymorphism has not been previously reported in relation to metabolic syndrome. This study examined the associations between dietary iron, SNP rs2794720, and metabolic syndrome in Chinese metropolitan population, with a focus on sex-specific and genotype-specific effects. Methods: A community-based cross-sectional study enrolled 2639 adults (1254 males, 1385 females) from Shanghai, China. Anthropometric measurements, laboratory analyses, and genotyping for the participants were performed. Dietary assessment utilized the 3-day 24 h dietary recall method. Metabolic syndrome was identified by the presence of at least three out of five metabolic abnormalities according to the NCEP—ATP III criteria. Results: After adjusting for confounders, in males, metabolic syndrome risk was associated with dietary iron (p = 0.002) but not with rs2794720 (p = 0.731). In females, metabolic syndrome risk was associated with rs2794720 (p = 0.014) and dietary iron (p = 0.016), with a significant interaction observed between rs2794720 and dietary iron (p = 0.047). Stratified by rs2794720, among females lacking the C allele, there was a linear trend between dietary iron and metabolic syndrome risk (p = 0.048). Compared to the reference group (lowest-intake GG homozygotes), the Q2–Q4 Ors (95% CI) were 5.31 (1.08, 39.52), 5.50 (1.16, 40.28), and 8.40 (1.80, 41.44)), while the major allele carriers did not show this trend (p = 0.704); compared to the reference group, the Q1–Q4 ORs(95% CI) were 6.13 (1.68, 39.66), 7.53 (2.06, 48.86), 8.10 (2.20, 52.60), and 7.84 (2.07, 51.70)). Conclusions: Our study first identified rs2794720 as a novel SNP associated with metabolic syndrome in Chinese females. The association between dietary iron and metabolic syndrome risk was unique to GG homozygotes (the minority), whereas CC/CG genotypes (the majority) showed no such association. Full article
(This article belongs to the Section Nutrition and Metabolism)
Show Figures

Figure 1

15 pages, 744 KB  
Article
Assessing the Value of Omalizumab for Pediatric Asthma in China: A Multicriteria Decision Analysis
by Yuncui Yu, Wang Cao, Yue Xiao, Jing Wei, Huijie Huang, Ang Li, Mingyang Zhao, Lihua Hu, Chittawan Poonsiri, Yot Teerawattananon, Alec Morton and Peng Guo
Healthcare 2025, 13(19), 2385; https://doi.org/10.3390/healthcare13192385 - 23 Sep 2025
Viewed by 904
Abstract
Background/Objectives: This study aimed to apply a multicriteria decision analysis to assess the comprehensive value of omalizumab for moderate to severe pediatric asthma in China. Methods: A multidisciplinary panel of 17 experts assessed the value of omalizumab plus the standard of [...] Read more.
Background/Objectives: This study aimed to apply a multicriteria decision analysis to assess the comprehensive value of omalizumab for moderate to severe pediatric asthma in China. Methods: A multidisciplinary panel of 17 experts assessed the value of omalizumab plus the standard of care (SOC) using SOC alone as a comparator. We developed a hierarchical criteria system with six main domains and 15 specific criteria. To establish a comprehensive evidence matrix, we integrated findings from a systematic literature review (SLR) and a real-world pharmacovigilance study based on the FAERS database. The overall estimated value of each strategy was obtained by combining the criterion weights with the score of each strategy in each criterion. A sensitivity analysis was conducted to validate the robustness of the results. Results: According to the AHP methods, the following weights were assigned to the criteria: safety (38.55%), effectiveness (28.85%), economics (9.65%), innovation (8.24%), accessibility (7.84%), and applicability (6.88%). Based on the evidence matrix, omalizumab plus SOC scored higher than the SOC in effectiveness (2.53 vs. 1.94) and innovation (0.70 vs. 0.15). When the weight and score of each strategy in each criterion were combined, the overall estimated values were 7.40 points for omalizumab plus SOC and 7.19 points for SOC. Conclusions: Adding omalizumab was assessed as a conditionally recommended strategy for treating moderate to severe asthma in Chinese children. Full article
Show Figures

Figure 1

18 pages, 2182 KB  
Article
Drought Tolerance Evaluation and Classification of Foxtail Millet Core Germplasms Using Comprehensive Tolerance Indices
by Yun Zhao, Jun Liu, Zaituniguli Kuerban, Hui Wang, Baiyi Yang, Hong-Jin Wang, Xiangwei Hu, Nadeem Bhanbhro and Guojun Feng
Life 2025, 15(9), 1485; https://doi.org/10.3390/life15091485 - 22 Sep 2025
Cited by 1 | Viewed by 757
Abstract
Drought stress critically constrains agricultural productivity in arid and semi-arid regions, necessitating the development of drought-tolerant crop varieties for sustainable food security. This study evaluated drought tolerance in 222 foxtail millet (Setaria italica) germplasms from diverse Chinese agroecological zones from 2021–2023 [...] Read more.
Drought stress critically constrains agricultural productivity in arid and semi-arid regions, necessitating the development of drought-tolerant crop varieties for sustainable food security. This study evaluated drought tolerance in 222 foxtail millet (Setaria italica) germplasms from diverse Chinese agroecological zones from 2021–2023 at a specialized identification site in Xinjiang. Field experiments used a randomized complete block design comparing normal irrigation (3000 m3/ha) with drought stress (1800 m3/ha) across 12 morpho-agronomic traits including plant height, spike characteristics, biomass, and yield components. Drought stress significantly reduced all parameters, with yield exhibiting the highest sensitivity (drought tolerance coefficient = 0.58). Principal component analysis indicated that the first three components explained 82.70% of phenotypic variance, with yield-related parameters contributing the most to genotypic differentiation. Integrated evaluation using comprehensive drought tolerance coefficient (DTC), drought resistance index (DRI), and D-values classified germplasms into five categories: highly resistant (4.50%), resistant (11.71%), moderately resistant (57.21%), sensitive (16.22%), and highly sensitive (10.36%). Correlation and stepwise regression analyses identified five critical indicators: stem basal thickness, single plant biomass, spike weight, grain weight per spike, and yield. The predictive model demonstrated exceptional accuracy (R2 = 0.9998), enabling efficient screening using the targeted traits. The elite germplasms T125 (92) and Baogu 23 (135) consistently ranked as the most drought-tolerant across all methods. These findings establish a robust methodological framework for evaluating drought tolerance in foxtail millet and provide practical selection criteria for developing climate-resilient cultivars. The identified germplasms and evaluation indices significantly contribute to agricultural sustainability in water-limited environments, supporting food security in regions that are increasingly affected by climate-induced drought stress. Full article
Show Figures

Figure 1

19 pages, 2245 KB  
Systematic Review
Systematic Literature Review of Research on the Effectiveness of Art Therapy for Chinese Patients with Depressive Disorder
by Guochao Xu, Bo Ram Park and Bo Hyun Kim
Int. J. Environ. Res. Public Health 2025, 22(9), 1443; https://doi.org/10.3390/ijerph22091443 - 17 Sep 2025
Viewed by 1432
Abstract
This study aimed to systematically review literature on the effects of art therapy in Chinese patients with depression. The review was conducted in accordance with the guidelines of the preferred reporting items for systematic reviews and meta-analyses. We used four Chinese databases (CNKI, [...] Read more.
This study aimed to systematically review literature on the effects of art therapy in Chinese patients with depression. The review was conducted in accordance with the guidelines of the preferred reporting items for systematic reviews and meta-analyses. We used four Chinese databases (CNKI, CBM, WF, and VIP) to identify studies and dissertations published in China between January 2008 and December 2023, retrieving 368 studies. We applied the inclusion/exclusion criteria based on the Participant, Intervention, Comparison, Outcome, Time, and Study Design criteria and assessed the risk of bias; 34 studies were included. Studies began in 2008 and their number increased in 2018. They mostly comprised research articles. Intervention targets were most often adolescents (≤19 years old) diagnosed with depressive disorder. Art therapy interventions were conducted and comprised 6–10 group therapy sessions that lasted 60–90 min each. Of the 12 techniques used, painting was the most common. Second, art therapy effectively improved affective, social, cognitive, self, and physical aspects. Given the slow development of art therapy in research and clinical practice, we believe our study makes valuable contributions to its advancement in China. Full article
Show Figures

Figure 1

19 pages, 2911 KB  
Article
Industrial Diffusion Processes in Peri-Urban Environments: A State-of-the-Art Analysis of Current and Future Dimensions
by Fernando Toro Sánchez, Francisco Javier Castellano-Álvarez and Rafael Robina-Ramírez
Urban Sci. 2025, 9(9), 378; https://doi.org/10.3390/urbansci9090378 - 17 Sep 2025
Viewed by 655
Abstract
Various scientific disciplines (economics, geography, sociology, urban planning, and environmental sciences) have analysed industrialization processes in peri-urban environments. This has given rise to a wide and diverse bibliography on which this bibliometric study, using the most advanced computer tools, offers a comprehensive overview [...] Read more.
Various scientific disciplines (economics, geography, sociology, urban planning, and environmental sciences) have analysed industrialization processes in peri-urban environments. This has given rise to a wide and diverse bibliography on which this bibliometric study, using the most advanced computer tools, offers a comprehensive overview that helps to structure existing knowledge. To this end, the Web of Science and Scopus databases were used, which, after applying inclusion and exclusion criteria and detecting duplicate works, identified a total of 626 documents involving 1484 authors. The results identify two basic lines of research, each relating to the processes of urbanization and industrialization. They also show that, since the approval of the SDGs by the UN in 2015, studies on industrialization in peri-urban environments have been growing significantly. Chinese scientific output stands out among the proliferation of these works. This study also offers a dynamic view of the lines of work that could experience greater future development and that are associated with the challenges inherent in the processes of urbanization and industrialization. Among the former are problems arising from migration or access to housing; among the latter are the challenges of land use transformation, environmental problems, and those linked to inequality. Full article
(This article belongs to the Special Issue Rural–Urban Transformation and Regional Development: 2nd Edition)
Show Figures

Figure 1

Back to TopTop