Sign in to use this feature.

Years

Between: -

Subjects

remove_circle_outline
remove_circle_outline
remove_circle_outline
remove_circle_outline
remove_circle_outline
remove_circle_outline
remove_circle_outline
remove_circle_outline
remove_circle_outline

Journals

Article Types

Countries / Regions

Search Results (34)

Search Parameters:
Keywords = Cebus

Order results
Result details
Results per page
Select all
Export citation of selected articles as:
18 pages, 3811 KB  
Article
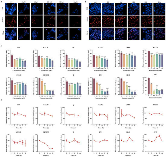
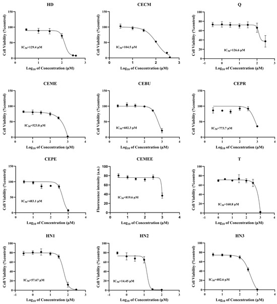
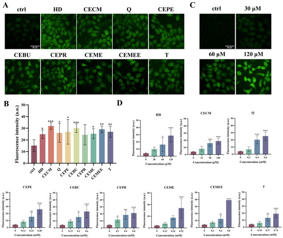
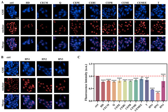
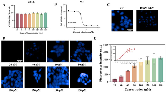
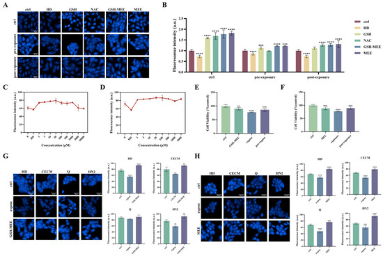
In Situ Evaluation of the GSH Depletion Ability of Various Alkylating Agents and the Protective Effect of Several Active Thiol Compounds Based on High-Content Cell Analysis
by Jing Guo, Zhi Li, Jiao Wang, Bo Ma, Liang Zhang, Hairui Wang, Jianfeng Wu and Jianwei Xie
Toxics 2025, 13(12), 1016; https://doi.org/10.3390/toxics13121016 - 24 Nov 2025
Viewed by 389
Abstract
The depletion degree of reduced glutathione is a critical indicator for assessing the toxicity of alkylating agents. In the present research, we have developed a novel method to evaluate the glutathione (GSH) depletion induced by a series of alkylating agents and the protective [...] Read more.
The depletion degree of reduced glutathione is a critical indicator for assessing the toxicity of alkylating agents. In the present research, we have developed a novel method to evaluate the glutathione (GSH) depletion induced by a series of alkylating agents and the protective effect of various active thiol compounds based on a high-content cell analysis system. The cytotoxicity of some alkylating agents was first assessed using the CCK-8 assay. The results showed that bis(2-Choroethyl) methylamine (nitrogen mustard, HN2) and 1,2-bis(2-chloroethythio) ethane (Q) exhibited the highest cytotoxicity, with IC50 values of 14.45 μM and 23.27 μM, respectively. The cytotoxicity of 2-choroethylchoromethylsufide (CECM) and bis(2-choroethylthioethyl) ether (T) was comparable to that of bis(2-choroethyl) sulfide (HD), and bis(2-choroethylthiomethyl) ether (CEMEE) showed the lowest cytotoxicity. At the same exposure dose, Q exhibited the strongest GSH depletion ability, followed by HD > CECM > CEPR(1,3-bis(2-Chloroethylthio)-n-propane) > CEBU(1,4-bis(2-Chloroethylthio)-n-butane) > CEPE(1,5-bis(2-Chloroethylthio)-n-pentane) > CEME(bis(2-Chloroethylthio) methane) > T(bis(2-Choroethylthioethyl) ether) > CEMEE, and the depletion ability of nitrogen mustard compounds followed the order HN2 > HN1(bis(2-Choroethyl) ethylamine) > HN3(tri(2-Choroethyl) amine). In addition, the protective effect of four active thiol compounds was investigated. The results revealed that reduced glutathione ethyl ester (GSH-MEE) was most effective in preventing GSH depletion, whereas glutathione monoethyl ester (MEE) showed the highest efficacy in restoring GSH levels. The proposed method holds significant potential for analyzing the damaging effects of various alkylating agents and screening protective drugs. Full article
Show Figures

Graphical abstract

22 pages, 1868 KB  
Article
Selection of Animal Welfare Indicators for Primates in Rescue Centres Using the Delphi Method: Cebus albifrons as a Case Study
by Victoria Eugenia Pereira Bengoa and Xavier Manteca
Animals 2025, 15(17), 2473; https://doi.org/10.3390/ani15172473 - 22 Aug 2025
Viewed by 1461
Abstract
Wildlife rescue centres face considerable challenges in promoting animal welfare and enhancing the care and housing conditions of animals under professional supervision. These challenges are further compounded by the diversity of species admitted, each with distinct specific needs. In Colombia and other Latin [...] Read more.
Wildlife rescue centres face considerable challenges in promoting animal welfare and enhancing the care and housing conditions of animals under professional supervision. These challenges are further compounded by the diversity of species admitted, each with distinct specific needs. In Colombia and other Latin American countries, primates are among the most frequently rescued and behaviourally complex mammalian taxa, requiring particular attention. In response, this study aimed to assess the content validity of proposed animal welfare indicators for Cebus albifrons through a Delphi consultation process and to develop two species-specific assessment protocols: a daily-use tool for keepers and a comprehensive protocol for professional audits. A panel of 23 experts in primate care and rehabilitation participated in two consultation rounds to evaluate and prioritise the indicators based on their content validity, perceived reliability, and practicality. Indicators were classified as either animal-based (direct measures) or resource- and management-based (indirect measures). After each round, experts received summarised feedback to refine their responses and facilitate consensus building. Of the 39 initially proposed indicators, 28 were validated for inclusion in the extended protocol and 10 selected for the daily-use checklist. Among these, 20 indicators in the extended protocol and 6 in the daily protocol were resource- or management-based—such as adequate food provision, physical enrichment, and habitat dimensions—highlighting their practical applicability and relevance in identifying welfare issues and risk factors. Although these indirect indicators were more numerous, the top-ranked indicators in both protocols were animal-based, including signs of pain, affiliative behaviours, and abnormal repetitive behaviours. These are essential for accurately reflecting the animals’ welfare state and are therefore critical components of welfare assessment in captive non-human primates. This study demonstrates that welfare assessment tools can be effectively tailored to the specific needs of wildlife rescue centres, providing a robust foundation for enhancing welfare practices. These protocols not only offer practical approaches for assessing welfare but also underscore the importance of embedding animal welfare as a priority alongside conservation efforts. Future research should aim to refine these tools further, assess their implementation, and evaluate inter- and intra-observer reliability to ensure consistency across different settings. Full article
(This article belongs to the Section Animal Welfare)
Show Figures

Figure 1

15 pages, 1654 KB  
Article
Comparative Genomic Hybridization (CGH) in New World Monkeys (Primates) Reveals the Distribution of Repetitive Sequences in Cebinae and Callitrichinae
by Vanessa Milioto, Vincenzo Arizza, Aiti Vizzini, Polina L. Perelman, Melody E. Roelke-Parker and Francesca Dumas
Biology 2025, 14(1), 22; https://doi.org/10.3390/biology14010022 - 29 Dec 2024
Cited by 2 | Viewed by 1466
Abstract
The intraspecies and interspecies Comparative Genomic Hybridization (CGH) between the closely related Cebidae species, capuchin monkeys (Cebus capucinus, Sapajus apella), and the tamarins (Saguinus mystax, Leontocebus fuscicollis) was performed to analyze their genomes. In particular, this approach determines [...] Read more.
The intraspecies and interspecies Comparative Genomic Hybridization (CGH) between the closely related Cebidae species, capuchin monkeys (Cebus capucinus, Sapajus apella), and the tamarins (Saguinus mystax, Leontocebus fuscicollis) was performed to analyze their genomes. In particular, this approach determines balanced and unbalanced repetitive DNA sequence distribution and reveals dynamics during evolution. Capuchin monkeys are considered the most ancestral group with conserved syntenies compared to the hypothetical ancestral New World monkeys’ karyotype. Also, more derived karyotypes of phylogenetically distant species from the Saguinus and Leontocebus genera are analyzed here. The distribution of repetitive sequences has been traditionally studied through classical staining methods of cytogenetics. It has been hypothesized that repeats are species-specific and their conservation across closely related species are also common; their role in the genome has been extensively studied even though its role in speciation is not well studied and understood. The CGH shows bright signals with balanced and imbalanced DNA involving different genome regions: such as predominantly repetitive DNA at centromeric positions, and interstitial distribution with extended blocks. Cross-species CGH demonstrated the origin of some heterochromatic regions and identified apomorphic heterochromatin expansion events. The uncovered distribution of repetitive sequences is analyzed from an evolutionary perspective to elucidate the genomic dynamics of the repetitive sequences at the level of chromosomal organization. Full article
(This article belongs to the Section Zoology)
Show Figures

Figure 1

11 pages, 1683 KB  
Brief Report
Possible Spreading of SARS-CoV-2 from Humans to Captive Non-Human Primates in the Peruvian Amazon
by Andrea Tavera Gonzales, Jhonathan Bazalar Gonzales, Thalía Silvestre Espejo, Milagros Leiva Galarza, Carmen Rodríguez Cueva, Dennis Carhuaricra Huamán, Luis Luna Espinoza and Abelardo Maturrano Hernández
Animals 2024, 14(5), 732; https://doi.org/10.3390/ani14050732 - 27 Feb 2024
Cited by 3 | Viewed by 3122
Abstract
Human-to-animal transmission events of SARS-CoV-2 (Severe Acute Respiratory Syndrome Coronavirus 2) have been reported in both domestic and wild species worldwide. Despite the high rates of contagion and mortality during the COVID-19 (Coronavirus Diseases 2019) pandemic in Peru, no instances of natural virus [...] Read more.
Human-to-animal transmission events of SARS-CoV-2 (Severe Acute Respiratory Syndrome Coronavirus 2) have been reported in both domestic and wild species worldwide. Despite the high rates of contagion and mortality during the COVID-19 (Coronavirus Diseases 2019) pandemic in Peru, no instances of natural virus infection have been documented in wild animals, particularly in the Amazonian regions where human–wildlife interactions are prevalent. In this study, we conducted a surveillance investigation using viral RNA sequencing of fecal samples collected from 76 captive and semi-captive non-human primates (NHPs) in the Loreto, Ucayali, and Madre de Dios regions between August 2022 and February 2023. We detected a segment of the RNA-dependent RNA polymerase (RdRp) gene of SARS-CoV-2 by metagenomic sequencing in a pooled fecal sample from captive white-fronted capuchins (Cebus unicolor) at a rescue center in Bello Horizonte, Ucayali. Phylogenetic analysis further confirmed that the retrieved partial sequence of the RdRp gene matched the SARS-CoV-2 genome. This study represents the first documented instance of molecular SARS-CoV-2 detection in NHPs in the Peruvian Amazon, underscoring the adverse impact of anthropic activities on the human–NHP interface and emphasizing the importance of ongoing surveillance for early detection and prediction of future emergence of new SARS-CoV-2 variants in animals. Full article
Show Figures

Figure 1

11 pages, 259 KB  
Article
The Role of Catholic Life Formation in Fostering Sustainable Environmental Attitudes among Selected Filipino SHS Students
by Rito Baring, Peb Hinojales Villacrucis, Jake T. Barcenas, Noel Arsolon, Maria Antonette Dandan, Jojit Foronda, Milver Legitimas, Loreto Pancho, Josefina Bernados Ranara, Dwight Jimenez Ypanto and Jessica Magallon-Avenido
Religions 2024, 15(3), 287; https://doi.org/10.3390/rel15030287 - 26 Feb 2024
Cited by 2 | Viewed by 6157
Abstract
A relevant Religious Education needs to confront the life-threatening global issues humanity faces today. The present study investigates how Catholic Life Formation (CLF) through religious instruction may predict environmental attitudes among students in Cebu City, Philippines. This study analyzes how the following variables [...] Read more.
A relevant Religious Education needs to confront the life-threatening global issues humanity faces today. The present study investigates how Catholic Life Formation (CLF) through religious instruction may predict environmental attitudes among students in Cebu City, Philippines. This study analyzes how the following variables may influence Christian environmentalism: students’ reception of CLF inputs, Catholic Social Teachings (CST) perceptions, and students’ beliefs and environmental responses (STB) from a sample of 491 Grade 12 SH students of a private university in Cebu, Philippines. This descriptive quantitative survey used ordinal logistic regression to test our model. We adopted a two-step procedure to gather data: First, an open-ended interview was used to tease the themes and viewpoints of students. Second, incorporating the qualitative output from the interviews, a survey was conducted using a researcher-made self-report paired with the Christian Environmentalism Scale (CES) to describe student attitudes toward the environment. The findings are discussed with respect to Religious Education and CLF environmental advocacy. Full article
(This article belongs to the Special Issue Climate Crisis and Religions/Spirituality)
12 pages, 4323 KB  
Article
Simulation and Experiment Study on Cone End Billet Method in Upsetting Billet with a Large Height-to-Diameter Ratio
by Junkai Fan, Zhenpeng Liu, Wei Liu and Chengpeng Wang
Appl. Sci. 2023, 13(17), 9523; https://doi.org/10.3390/app13179523 - 23 Aug 2023
Cited by 3 | Viewed by 1742
Abstract
A novel upsetting method, called Cone End Billet Upsetting (CEBU), is proposed in this paper to control bulging during the upsetting of large height-to-diameter ratio (LHDR) billets. This new upsetting method is mainly characterized by prefabricating a conical shape at the billet end, [...] Read more.
A novel upsetting method, called Cone End Billet Upsetting (CEBU), is proposed in this paper to control bulging during the upsetting of large height-to-diameter ratio (LHDR) billets. This new upsetting method is mainly characterized by prefabricating a conical shape at the billet end, which aims to reduce the friction effect between the billet end and the anvil. In order to validate CEBU, the metal flow characteristics during upsetting of LHDR billets with traditional upsetting (TU) and CEBU were analyzed and compared by the finite element method. Experiments were also carried out to examine the deformation characteristics and microstructure of pure copper samples. The results show that, compared with TU, CEBU has a great advantage in restraining bulging and enhancing the compaction effect of upsetting. Meanwhile, bulging can be eliminated in CEBU with a 50% reduction ratio. In addition, aided by the cone end, the metal flow is no longer sensitive to the friction effect at the billet end. From the point of view of restraining bulging, a small taper angle is necessary prior to use. Furthermore, to avoid instability deformation, the height-to-diameter ratio of the billet should be below 3.0. CEBU is effective in suppressing the generation of bulging, but it also increases the pre-forming process for the end of the billet. The study on CEBU in this article is under laboratory conditions, and exploring the industrial application of CEBU will be the focus of our future research. Full article
(This article belongs to the Special Issue New Insights in Material Forming)
Show Figures

Figure 1

12 pages, 2154 KB  
Article
Extensive Independent Amplification of Platy-1 Retroposons in Tamarins, Genus Saguinus
by Jessica M. Storer, Jerilyn A. Walker, Thomas O. Beckstrom and Mark A. Batzer
Genes 2023, 14(7), 1436; https://doi.org/10.3390/genes14071436 - 13 Jul 2023
Viewed by 1517
Abstract
Platy-1 retroposons are short interspersed elements (SINEs) unique to platyrrhine primates. Discovered in the common marmoset (Callithrix jacchus) genome in 2016, these 100 bp mobile element insertions (MEIs) appeared to be novel drivers of platyrrhine evolution, with over 2200 full-length members [...] Read more.
Platy-1 retroposons are short interspersed elements (SINEs) unique to platyrrhine primates. Discovered in the common marmoset (Callithrix jacchus) genome in 2016, these 100 bp mobile element insertions (MEIs) appeared to be novel drivers of platyrrhine evolution, with over 2200 full-length members across 62 different subfamilies, and strong evidence of ongoing proliferation in C. jacchus. Subsequent characterization of Platy-1 elements in Aotus, Saimiri and Cebus genera, suggested that the widespread mobilization detected in marmoset (family Callithrichidae) was perhaps an anomaly. Two additional Callithrichidae genomes are now available, a scaffold level genome assembly for Saguinus imperator (tamarin; SagImp_v1) and a chromosome-level assembly for Saguinus midas (Midas tamarin; ASM2_v1). Here, we report that each tamarin genome contains over 11,000 full-length Platy-1 insertions, about 1150 are shared by both Saguinus tamarins, 7511 are unique to S. imperator, and another 8187 are unique to S. midas. Roughly 325 are shared among the three callithrichids. We identified six new Platy-1 subfamilies derived from Platy-1-8, with the youngest new subfamily, Platy-1-8c_Saguinus, being the primary source of the Saguinus amplification burst. This constitutes the largest expansion of Platy-1 MEIs reported to date and the most extensive independent SINE amplification between two closely related species. Full article
(This article belongs to the Special Issue Mobile-Element-Related Genetic Variation)
Show Figures

Figure 1

23 pages, 1442 KB  
Review
Plant Diversity in the Diet of Costa Rican Primates in Contrasting Habitats: A Meta-Analysis
by Óscar M. Chaves, Vanessa Morales-Cerdas, Jazmín Calderón-Quirós, Inés Azofeifa-Rojas, Pablo Riba-Hernández, Daniela Solano-Rojas, Catalina Chaves-Cordero, Eduardo Chacón-Madrigal and Amanda D. Melin
Diversity 2023, 15(5), 602; https://doi.org/10.3390/d15050602 - 28 Apr 2023
Cited by 4 | Viewed by 4630
Abstract
In human-modified tropical landscapes, the survival of arboreal vertebrates, particularly primates, depends on their plant dietary diversity. Here, we assess the diversity of plants included in the diet of Costa Rican non-human primates, CR-NHP (i.e., Alouatta palliata palliata, Ateles geoffroyi, Cebus [...] Read more.
In human-modified tropical landscapes, the survival of arboreal vertebrates, particularly primates, depends on their plant dietary diversity. Here, we assess the diversity of plants included in the diet of Costa Rican non-human primates, CR-NHP (i.e., Alouatta palliata palliata, Ateles geoffroyi, Cebus imitator, and Saimiri oerstedii) inhabiting different habitat types across the country. Specifically, we analyzed 37 published and unpublished datasets to assess: (i) richness and dietary α-plant diversity, (ii) the β-diversity of dietary plant species and the relative importance of plant species turnover and nestedness contributing to these patterns, and (iii) the main ecological drivers of the observed patterns in dietary plants. Dietary data were available for 34 Alouatta, 16 Cebus, eight Ateles, and five Saimiri groups. Overall dietary plant species richness was higher in Alouatta (476 spp.), followed by Ateles (329 spp.), Cebus (236 spp.), and Saimiri (183 spp.). However, rarefaction curves showed that α-diversity of plant species was higher in Ateles than in the other three primate species. The γ-diversity of plants was 868 species (95% C.I. = 829–907 species). The three most frequently reported food species for all CR-NHP were Spondias mombin, Bursera simaruba, and Samanea saman, and the most consumed plant parts were leaves, fruits, and flowers. In general, plant species turnover, rather than nestedness, explained the dissimilarity in plant diet diversity (βsim > 0.60) of CR-NHP. Finally, primate species, habitat type (life zone and disturbance level) and, to a lesser degree, study province, were the best predictors of the dietary plant assemblages. Our findings suggest that CR-NHP diets are diverse, even in severely disturbed habitats. Full article
(This article belongs to the Special Issue Ecology, Diversity, and Conservation of Primates)
Show Figures

Figure 1

8 pages, 528 KB  
Article
Prevalence and Molecular Characterisation of Blastocystis sp. Infecting Free-Ranging Primates in Colombia
by Silvia Rondón, Serena Cavallero, Andrés Link, Camila González and Stefano D’Amelio
Pathogens 2023, 12(4), 569; https://doi.org/10.3390/pathogens12040569 - 6 Apr 2023
Cited by 7 | Viewed by 2105
Abstract
Infection with Blastocystis sp. has been reported in free-living and captive non-human primates (NHPs); however, surveys on Blastocystis sp. from north-western South America are scarce. This study aimed to identify Blastocystis sp. in free-ranging NHPs living in Colombia. A total of 212 faecal [...] Read more.
Infection with Blastocystis sp. has been reported in free-living and captive non-human primates (NHPs); however, surveys on Blastocystis sp. from north-western South America are scarce. This study aimed to identify Blastocystis sp. in free-ranging NHPs living in Colombia. A total of 212 faecal samples were collected from Ateles hybridus, Cebus versicolor, Alouatta seniculus, Aotus griseimembra, Sapajus apella, and Saimiri cassiquiarensis. Smears and flotation were used for morphological identification. For samples microscopically classified as positive for Blastocystis sp., we used conventional PCR to amplify and sequence two regions of the SSU rRNA gene and used Maximum Likelihood methods and Median Joining Network analyses for phylogenetic analyses. Via microscopy, 64 samples were Blastocystis sp. positive. Through molecular analyses, 18 sequences of Blastocystis sp. subtype 8 (ST8) were obtained. Strain and allele assignment together with a comparative phylogenetic approach confirmed that the sequences were ST8. Alleles 21, 156, and 157 were detected. Median Joining network analyses showed one highly frequent haplotype shared by specimens from Colombia and Peru and close relationships between haplotypes circulating in NHPs from Colombia, Ecuador, Brazil, and Mexico. This survey could support the elaboration of a more accurate epidemiological picture of the Blastocystis sp. infecting NHPs. Full article
(This article belongs to the Special Issue Parasitic Diseases of Domestic, Wild, and Exotic Animals (Volume II))
Show Figures

Figure 1

16 pages, 572 KB  
Article
An Extended Technology Adoption Model with Perceived Visual Attractiveness to Assess Academic Web Portals
by Jose Maria S. Garcia II, Melanie M. Himang, Celbert M. Himang, Gerry Ritz R. Densing, Marie Joy B. Alit, Noel P. Burgos, Miriam F. Bongo and Lanndon A. Ocampo
Trends High. Educ. 2023, 2(1), 152-167; https://doi.org/10.3390/higheredu2010010 - 27 Feb 2023
Cited by 4 | Viewed by 5791
Abstract
The educational system in the Philippines has been slowly progressing in terms of its technological infrastructures, such as web portals. Such a pattern in web portal development prompts stakeholders to carefully consider the adoption constructs, in order for limited and scarce resources to [...] Read more.
The educational system in the Philippines has been slowly progressing in terms of its technological infrastructures, such as web portals. Such a pattern in web portal development prompts stakeholders to carefully consider the adoption constructs, in order for limited and scarce resources to be wisely allocated. Therefore, this paper intends to assess an academic web portal by extending the classical technology acceptance model (TAM) framework with the addition of perceived visual attractiveness. A case study in a state university in Cebu, Philippines, in which 418 undergraduate students participated, was performed to explore relationships among constructs. Using structural equation modeling, the results indicated that perceived attractiveness poses a significant influence on perceived ease of use and perceived usefulness, which thereby significantly impacts perceived attitude and behavioral intention. Such results can aid stakeholders in managing resources in the development of academic web portals by focusing on important constructs such as perceived visual attractiveness. Full article
Show Figures

Figure 1

16 pages, 2726 KB  
Article
Groundwater Vulnerability Indicator Assessment of Karst Island Water Resources: Enhancement of the Freshwater Lens Assessment Protocol
by Robert Michael DiFilippo, Carlos Primo David and Lee Bosher
Water 2022, 14(24), 4071; https://doi.org/10.3390/w14244071 - 13 Dec 2022
Cited by 2 | Viewed by 5510
Abstract
Karst islands such as those found in the Philippine Archipelago present challenges for local stakeholders to manage their water resources sustainably. Anthropogenic climate change, an increasing population and changes in land use and industry have all combined to altering the water balance on [...] Read more.
Karst islands such as those found in the Philippine Archipelago present challenges for local stakeholders to manage their water resources sustainably. Anthropogenic climate change, an increasing population and changes in land use and industry have all combined to altering the water balance on these islands. The freshwater lens is susceptible to saltwater intrusion through human drivers (such as over-abstraction) and natural processes (including variable precipitation and storm surges). The dynamics of such freshwater lenses involve an interplay between physical, chemical and socio-economical processes; therefore, finding a solution necessitates an interdisciplinary approach and a range of data collection strategies. This approach was formalized in a Freshwater Lens Assessment Protocol (FLAP) and expanded through the application of a Vulnerability Indicator Assessment (VIA). The VIA provides an accessible framework for data integration and an improved knowledge base, from which it is possible to make better decisions and establish effective management programs to protect and maintain this vital resource. The FLAP approach and VIA analysis were developed and tested on Bantayan Island (Cebu Province) in the Philippines. The results of the analysis reveal areas of saltwater intrusion vulnerability located along coastal boundary margins, mapped structural discontinuities and zones of upconing due to over-pumping. We infer that the VIA forms an appropriate, cost-effective interdisciplinary tool that synthesizes data sets through hazard characterization, integrates stakeholder knowledge pertaining to water resource management and operational policy, assesses the risk and assigns a risk designation for groundwater vulnerability to saltwater intrusion. Full article
(This article belongs to the Section Hydrogeology)
Show Figures

Figure 1

20 pages, 1376 KB  
Article
First Molecular Identification of Trypanosomes and Absence of Babesia sp. DNA in Faeces of Non-Human Primates in the Ecuadorian Amazon
by Gabriel Carrillo-Bilbao, Juan-Carlos Navarro, Sarah Martin-Solano, María-Augusta Chávez-Larrea, Cristina Cholota-Iza and Claude Saegerman
Pathogens 2022, 11(12), 1490; https://doi.org/10.3390/pathogens11121490 - 7 Dec 2022
Cited by 5 | Viewed by 3307
Abstract
Trypanosomes are a group of pathogens distributed in the continents of Africa, America, Asia and Europe, and they affect all vertebrates including the neotropical primate group. Information about the trypanosome’s diversity, phylogeny, ecology and pathology in non-human primates (NHPs) from the neotropical region [...] Read more.
Trypanosomes are a group of pathogens distributed in the continents of Africa, America, Asia and Europe, and they affect all vertebrates including the neotropical primate group. Information about the trypanosome’s diversity, phylogeny, ecology and pathology in non-human primates (NHPs) from the neotropical region is scarce. The objective of the study was to identify Trypanosoma and Babesia molecularly in NHPs under the phylogenetic species concept. We extracted DNA from a total of 76 faecal samples collected between 2019 and 2021, from a total of 11 non-human primate species of which 46 are from captive NHPs and 30 are free-living NHPs in the Western Amazon region of Ecuador. We did not detect DNA of Babesia sp. by polymerase chain reaction test in any of the faecal samples. However, the nested-PCR-based method revealed Trypanosoma parasites by ITS gene amplification in two faecal samples; one for the species Leontocebus lagonotus (from the captive population) and a second one for Cebus albifrons (from the free-ranging population). Maximum parsimony and likelihood methods with the Kimura2+G+I model inferred the evolutionary history of the two records, which showed an evolutionary relationship with the genus Trypanosoma. Two sequences are monophyletic with Trypanosoma. However, the number of sequences available in GenBank for their species identification is limited. The two samples present different molecular identifications and evolutionary origins in the tree topology. We are most likely referring to two different species, and two different localities of infection. We suggest that health management protocols should be implemented to prevent the transmission of blood-borne pathogens such as Trypanosoma sp. among captive populations. In addition, these protocols also protect the personnel of wildlife rehabilitation centers working in close proximity to NHPs and vice versa. Full article
Show Figures

Figure 1

13 pages, 1888 KB  
Article
Cebidae Alu Element Alignments and a Complex Non-Human Primate Radiation
by Jessica M. Storer, Jerilyn A. Walker, Morgan A. Brown and Mark A. Batzer
Life 2022, 12(10), 1655; https://doi.org/10.3390/life12101655 - 20 Oct 2022
Viewed by 2121
Abstract
Phylogenetic relationships among Cebidae species of platyrrhine primates are presently under debate. Studies prior to whole genome sequence (WGS) availability utilizing unidirectional Alu repeats linked Callithrix and Saguinus as sister taxa, based on a limited number of genetic markers and specimens, while the [...] Read more.
Phylogenetic relationships among Cebidae species of platyrrhine primates are presently under debate. Studies prior to whole genome sequence (WGS) availability utilizing unidirectional Alu repeats linked Callithrix and Saguinus as sister taxa, based on a limited number of genetic markers and specimens, while the relative positions of Cebus, Saimiri and Aotus remained controversial. Multiple WGS allowed computational detection of Alu-genome junctions, however random mutation and evolutionary decay of these short-read segments prevented phylogenetic resolution. In this study, WGS for four Cebidae genomes of marmoset, squirrel monkey, owl monkey and capuchin were analyzed for full-length Alu elements and each locus was compared to the other three genomes in all possible combinations using orthologous region sequence alignments. Over 2000 candidates were aligned and subjected to visual inspection. Approximately 34% passed inspection and were considered shared in their respective category, 48% failed due to the target being present in all four genomes, having N’s in the sequence or other sequence quality anomalies, and 18% were determined to represent near parallel insertions (NP). Wet bench locus specific PCR confirmed the presence of shared Alu insertions in all phylogenetically informative categories, providing evidence of extensive incomplete lineage sorting (ILS) and an abundance of Alu proliferation during the complex radiation of Cebidae taxa. Full article
(This article belongs to the Special Issue Genomic Impact of Transposable Elements)
Show Figures

Figure 1

14 pages, 1581 KB  
Article
Mapping Retrotransposon LINE-1 Sequences into Two Cebidae Species and Homo sapiens Genomes and a Short Review on Primates
by Vanessa Milioto, Polina L. Perelman, Laura La Paglia, Larisa Biltueva, Melody Roelke and Francesca Dumas
Genes 2022, 13(10), 1742; https://doi.org/10.3390/genes13101742 - 27 Sep 2022
Cited by 7 | Viewed by 2425
Abstract
This work focuses on the distribution of LINE-1 (a Long Interspersed Nuclear Element) in primates and its role during evolution and as a constituent of the architecture of primate genomes. To pinpoint the LINE-1 repeat distribution and its role among primates, LINE-1 probes [...] Read more.
This work focuses on the distribution of LINE-1 (a Long Interspersed Nuclear Element) in primates and its role during evolution and as a constituent of the architecture of primate genomes. To pinpoint the LINE-1 repeat distribution and its role among primates, LINE-1 probes were mapped onto chromosomes of Homo sapiens (Hominidae, Catarrhini), Sapajus apella, and Cebus capucinus (Cebidae, Platyrrhini) using fluorescence in situ hybridisation (FISH). The choice of platyrrhine species are due to the fact they are taxa characterised by a high level of rearrangements; for this reason, they could be a useful model for the study of LINE-1 and chromosome evolution. LINE-1 accumulation was found in the two Cebidae at the centromere of almost all acrocentric chromosomes 16–22 and on some bi-armed chromosomes. LINE-1 pattern was similar in the two species but only for chromosomes 6, 8, 10, and 18, due to intrachromosomal rearrangements in agreement with what was previously hypothesised as through g banding. LINE-1 interstitial accumulation was found in humans on the 1, 8, 9, 13–15, and X chromosomes; on chromosomes 8, 9, and 13–15, the signal was also at the centromeric position. This is in agreement with recent and complete molecular sequence analysis of human chromosomes 8 and some acrocentric ones. Thus, the hypothesis regarding a link between LINE-1 and centromeres as well as a link with rearrangements are discussed. Indeed, data analysis leads us to support a link between LINE-1 and inter- and intrachromosomal rearrangements, as well as a link between LINE-1 and structural functions at centromeres in primates. Full article
(This article belongs to the Special Issue Chromosome Evolution and Karyotype Analysis)
Show Figures

Figure 1

13 pages, 1435 KB  
Article
Recently Integrated Alu Elements in Capuchin Monkeys: A Resource for Cebus/Sapajus Genomics
by Jessica M. Storer, Jerilyn A. Walker, Catherine E. Rockwell, Grayce Mores, Thomas O. Beckstrom, Joseph D. Orkin, Amanda D. Melin, Kimberley A. Phillips, Christian Roos and Mark A. Batzer
Genes 2022, 13(4), 572; https://doi.org/10.3390/genes13040572 - 24 Mar 2022
Cited by 4 | Viewed by 4579
Abstract
Capuchins are platyrrhines (monkeys found in the Americas) within the Cebidae family. For most of their taxonomic history, the two main morphological types of capuchins, gracile (untufted) and robust (tufted), were assigned to a single genus, Cebus. Further, all tufted capuchins were [...] Read more.
Capuchins are platyrrhines (monkeys found in the Americas) within the Cebidae family. For most of their taxonomic history, the two main morphological types of capuchins, gracile (untufted) and robust (tufted), were assigned to a single genus, Cebus. Further, all tufted capuchins were assigned to a single species, Cebus apella, despite broad geographic ranges spanning Central and northern South America. In 2012, tufted capuchins were assigned to their genus, Sapajus, with eight currently recognized species and five Cebus species, although these numbers are still under debate. Alu retrotransposons are a class of mobile element insertion (MEI) widely used to study primate phylogenetics. However, Alu elements have rarely been used to study capuchins. Recent genome-level assemblies for capuchins (Cebus imitator; [Cebus_imitator_1.0] and Sapajus apella [GSC_monkey_1.0]) facilitated large scale ascertainment of young lineage-specific Alu insertions. Reported here are 1607 capuchin specific and 678 Sapajus specific Alu insertions along with candidate oligonucleotides for locus-specific PCR assays for many elements. PCR analyses identified 104 genus level and 51 species level Alu insertion polymorphisms. The Alu datasets reported in this study provide a valuable resource that will assist in the classification of archival samples lacking phenotypic data and for the study of capuchin phylogenetic relationships. Full article
(This article belongs to the Special Issue Mobile Elements in Phylogenomic Reconstructions)
Show Figures

Figure 1

Back to TopTop