Sign in to use this feature.

Years

Between: -

Subjects

remove_circle_outline
remove_circle_outline
remove_circle_outline
remove_circle_outline

Journals

Article Types

Countries / Regions

Search Results (15)

Search Parameters:
Keywords = CD166/ALCAM

Order results
Result details
Results per page
Select all
Export citation of selected articles as:
36 pages, 700 KB  
Review
Biomarkers in Lupus Nephritis: An Evidence-Based Comprehensive Review
by Alexandra Vrabie, Bogdan Obrișcă, Bogdan Marian Sorohan and Gener Ismail
Life 2025, 15(10), 1497; https://doi.org/10.3390/life15101497 - 23 Sep 2025
Viewed by 1720
Abstract
Background and Objectives: Lupus nephritis (LN) is a major cause of mortality and morbidity in patients with systemic lupus erythematosus (SLE). Biomarkers derived from blood, urine, and multi-omics techniques are essential for enabling access to less invasive methods for LN evaluation and [...] Read more.
Background and Objectives: Lupus nephritis (LN) is a major cause of mortality and morbidity in patients with systemic lupus erythematosus (SLE). Biomarkers derived from blood, urine, and multi-omics techniques are essential for enabling access to less invasive methods for LN evaluation and personalized precision medicine. Materials and Methods: The purpose of this work was to review the studies that addressed the potential role of urinary and serological biomarkers for the diagnosis, disease activity, response to treatment, and renal outcome of adult patients with LN, published over the past decade, and summarize their results with a particular emphasis being directed towards the available traditional tools. Results: Traditional biomarkers used for the diagnosis and surveillance of LN are proteinuria, urinary sediment, estimated glomerular filtration rate (eGFR), anti-double-stranded deoxyribonucleic acid (anti-dsDNA), anti-C1q, and serum complement levels. Anti-dsDNA, serum C3, and proteinuria are the conventional biomarkers with the strongest clinical evidence, with overall moderate ability in predicting LN from non-renal SLE, disease activity, renal flares, response to therapy, and prognosis. The last decade has brought significant progress in our understanding regarding the pathogenesis of LN and, consequently, several molecules, either alone or in combination panels, have emerged as potential novel biomarkers, some of them outperforming conventional biomarkers. Promising results have been suggested for urinary activated leukocyte cell adhesion molecule (ALCAM), soluble cluster of differentiation 163 (CD163), C-X-C motif chemokine ligand 10 (CXCL10), monocyte chemoattractant protein 1 (MCP-1), neutrophil gelatinase-associated lipocalin (NGAL), tumor necrosis factor-like weak inducer of apoptosis (TWEAK), and vascular cell adhesion molecule 1 (VCAM-1). Conclusions: Despite the intensive research of the last decade, no novel biomarker has entered clinical practice, and we continue to rely on traditional biomarkers to assess non-invasively LN and guide its treatment. Novel biomarkers should be validated in multiple longitudinal independent cohorts, compared with conventional biomarkers, and integrated with renal histology information in order to optimize the management of LN patients. Full article
Show Figures

Figure 1

26 pages, 7367 KB  
Article
CD133 and CD166 Stem Cells Markers Expression, Clinicopathological Parameters, and Fragmentation Response Patterns of ypT3 Rectal Cancer Following Neoadjuvant Chemoradiotherapy
by Diana Lavinia Pricope, Adriana Grigoraș, Gabriel Mihail Dimofte, Cristina Terinte and Cornelia Amalinei
Biomedicines 2025, 13(6), 1300; https://doi.org/10.3390/biomedicines13061300 - 26 May 2025
Cited by 1 | Viewed by 771
Abstract
Background: The effectiveness of neoadjuvant chemoradiotherapy (nCRT) is variable in locally advanced rectal cancer (LARC) patients, the ypT3 stage having a minimal or moderate response. The aim of our study was the evaluation of the association between CD133 (Prominin1) and CD166 (ALCAM) [...] Read more.
Background: The effectiveness of neoadjuvant chemoradiotherapy (nCRT) is variable in locally advanced rectal cancer (LARC) patients, the ypT3 stage having a minimal or moderate response. The aim of our study was the evaluation of the association between CD133 (Prominin1) and CD166 (ALCAM) expression, survival parameters, and clinicopathological characteristics of a subgroup of LARC patients who achieved ypT3, showing post-nCRT and TME tumor fragmentation response and the assessment of these CSCs biomarkers value as indicators of the nCRT tumor response. Methods: Our study group comprised 60 LARC patients who achieved ypT3 status and exhibited a tumor fragmentation pattern following nCRT. Clinicopathological parameter and survival evaluations, along with CD133 and CD166 immunohistochemistry and scoring, were performed and the associations between different parameters were tested. Results: High CD133 expression was significantly associated with ypN category (p = 0.018), lymphovascular invasion (LVI) (p = 0.009), perineural invasion (PnI) (p = 0.006), and tumor grading (p = 0.047), while high CD166 expression was significantly associated with LVI (p = 0.020) and PnI (p = 0.028). Tumors with high CD133 and CD166 expressions were associated with decreased overall survival (OS) (p = 0.004 and p = 0.006). Cox regression analysis identified high CD133 and CD166 expression as independent factors associated with reduced survival (HR = 3.237, p = 0.014 and HR = 2.866, p = 0.020). Conclusions: Our results support the hypothesis that CD133 and CD166 are putative CSC biomarkers associated with aggressive behavior and a poor prognosis in LARC, offering opportunities for personalized targeted therapies. Full article
(This article belongs to the Section Molecular and Translational Medicine)
Show Figures

Figure 1

14 pages, 635 KB  
Review
CD6 in Human Disease
by Mikel Gurrea-Rubio, David A. Fox and Javier S. Castresana
Cells 2025, 14(4), 272; https://doi.org/10.3390/cells14040272 - 13 Feb 2025
Cited by 2 | Viewed by 2321
Abstract
CD6 is a cell surface protein expressed by T cells, a subset of NK cells, a small population of B cells, and thymocytes. CD6 has multiple and complex functions due to its distinct functional epitopes that mediate interactions with several ligands including CD166 [...] Read more.
CD6 is a cell surface protein expressed by T cells, a subset of NK cells, a small population of B cells, and thymocytes. CD6 has multiple and complex functions due to its distinct functional epitopes that mediate interactions with several ligands including CD166 (ALCAM) and CD318 (CDCP1). An additional molecule, CD44, is being investigated as a potential new ligand of CD6. CD6 plays critical roles in lymphocyte activation, proliferation, and adhesion to antigen-presenting, epithelial, and cancer cells. CD6 is a risk gene for multiple autoimmune diseases, possibly related to its numerous roles in regulating CD4+T-cell responses. Additionally, CD6 is a potential target for cancer immunotherapy. Here, we dissect the role of CD6 in the pathogenesis of more than 15 diseases and discuss recent data supporting the use of CD6-targeted therapy in humans. Full article
(This article belongs to the Special Issue Molecular Mechanisms and Therapeutic Targets of Autoimmune Diseases)
Show Figures

Graphical abstract

14 pages, 1522 KB  
Article
Urinary Immune Complexes Reflect Renal Pathology in Lupus Nephritis
by Chenling Tang, Aygun Teymur and Tianfu Wu
Diagnostics 2024, 14(24), 2787; https://doi.org/10.3390/diagnostics14242787 - 12 Dec 2024
Cited by 1 | Viewed by 2785
Abstract
Background/Objectives: Lupus nephritis (LN) is a serious complication of systemic lupus erythematosus (SLE), involving immune complex deposition in the kidneys. While renal biopsy is the diagnostic gold standard, its invasiveness limits frequent use, driving the need for non-invasive urinary biomarkers to monitor disease [...] Read more.
Background/Objectives: Lupus nephritis (LN) is a serious complication of systemic lupus erythematosus (SLE), involving immune complex deposition in the kidneys. While renal biopsy is the diagnostic gold standard, its invasiveness limits frequent use, driving the need for non-invasive urinary biomarkers to monitor disease progression and response to treatment. This study aimed to identify and validate urinary biomarkers for LN. Methods: Data from 10 LN-related omics databases, including urine, PBMCs, and kidney tissue, were analyzed. Differentially expressed proteins (DEPs) and genes (DEGs) were identified, and candidate biomarkers were validated via ELISA in an independent cohort of 87 urine samples. Results: We identified 78 biomarkers, with 14 overlapping across transcriptomic categories. Novel urinary biomarkers, including SERPING1, SLPI, and CD48, were validated. Urinary CD163, VCAM1, and ALCAM levels showed significant differences between LN and healthy controls, while urinary immune complexes (ICx) demonstrated superior diagnostic performance, with urinary ALCAM-ICx and CCL21-ICx achieving the highest AUC values. Conclusions: Our findings highlight the potential of urinary immune complexes and antigens as non-invasive biomarkers for LN. ALCAM, CD163, and SERPING1-ICx, in particular, were found as promising candidates for a urinary biomarker panel to aid in the diagnosis and monitoring of LN. Full article
(This article belongs to the Section Clinical Laboratory Medicine)
Show Figures

Figure 1

21 pages, 6301 KB  
Review
Molecular Determinants Involved in the Docking and Uptake of Tumor-Derived Extracellular Vesicles: Implications in Cancer
by Irene Clares-Pedrero, Almudena Rocha-Mulero, Miguel Palma-Cobo, Beatriz Cardeñes, María Yáñez-Mó and Carlos Cabañas
Int. J. Mol. Sci. 2024, 25(6), 3449; https://doi.org/10.3390/ijms25063449 - 19 Mar 2024
Cited by 5 | Viewed by 2940
Abstract
Extracellular vesicles produced by tumor cells (TEVs) influence all stages of cancer development and spread, including tumorigenesis, cancer progression, and metastasis. TEVs can trigger profound phenotypic and functional changes in target cells through three main general mechanisms: (i) docking of TEVs on target [...] Read more.
Extracellular vesicles produced by tumor cells (TEVs) influence all stages of cancer development and spread, including tumorigenesis, cancer progression, and metastasis. TEVs can trigger profound phenotypic and functional changes in target cells through three main general mechanisms: (i) docking of TEVs on target cells and triggering of intra-cellular signaling; (ii) fusion of TEVs and target cell membranes with release of TEVs molecular cargo in the cytoplasm of recipient cell; and (iii) uptake of TEVs by recipient cells. Though the overall tumor-promoting effects of TEVs as well as the general mechanisms involved in TEVs interactions with, and uptake by, recipient cells are relatively well established, current knowledge about the molecular determinants that mediate the docking and uptake of tumor-derived EVs by specific target cells is still rather deficient. These molecular determinants dictate the cell and organ tropism of TEVs and ultimately control the specificity of TEVs-promoted metastases. Here, we will review current knowledge on selected specific molecules that mediate the tropism of TEVs towards specific target cells and organs, including the integrins, ICAM-1 Inter-Cellular Adhesion Molecule), ALCAM (Activated Leukocyte Cell Adhesion Molecule), CD44, the metalloproteinases ADAM17 (A Disintegrin And Metalloproteinase member 17) and ADAM10 (A Disintegrin And Metalloproteinase member 10), and the tetraspanin CD9. Full article
(This article belongs to the Special Issue Editorial Board Members’ Collection Series: Cancer Metastasis)
Show Figures

Figure 1

13 pages, 942 KB  
Review
CD6 and Its Interacting Partners: Newcomers to the Block of Cancer Immunotherapies
by Lucía Aragón-Serrano, Laura Carrillo-Serradell, Violeta Planells-Romeo, Marcos Isamat, María Velasco-de Andrés and Francisco Lozano
Int. J. Mol. Sci. 2023, 24(24), 17510; https://doi.org/10.3390/ijms242417510 - 15 Dec 2023
Cited by 6 | Viewed by 4067
Abstract
Cancer management still requires more potent and safer treatments, of which immunomodulatory receptors on the lymphocyte surface have started to show promise in new cancer immunotherapies (e.g., CTLA-4 and PD-1). CD6 is a signal-transducing transmembrane receptor, mainly expressed by all T cells and [...] Read more.
Cancer management still requires more potent and safer treatments, of which immunomodulatory receptors on the lymphocyte surface have started to show promise in new cancer immunotherapies (e.g., CTLA-4 and PD-1). CD6 is a signal-transducing transmembrane receptor, mainly expressed by all T cells and some B and NK cell subsets, whose endogenous ligands (CD166/ALCAM, CD318/CDCP-1, Galectins 1 and 3) are overexpressed by malignant cells of different lineages. This places CD6 as a potential target for novel therapies against haematological and non-haematological malignancies. Recent experimental evidence for the role of CD6 in cancer immunotherapies is summarised in this review, dealing with diverse and innovative strategies from the classical use of monoclonal antibodies to soluble recombinant decoys or the adoptive transfer of immune cells engineered with chimeric antigen receptors. Full article
Show Figures

Figure 1

23 pages, 4587 KB  
Article
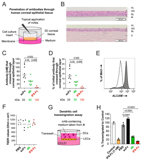
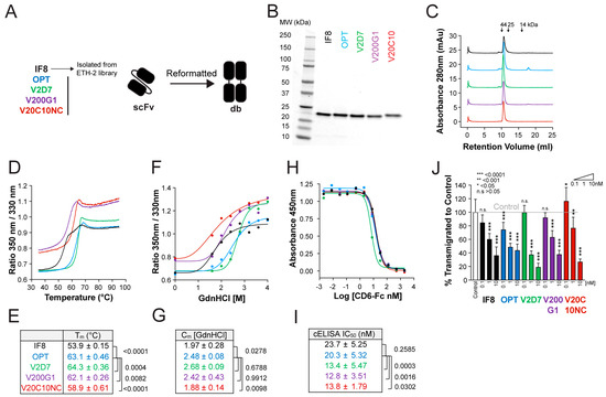
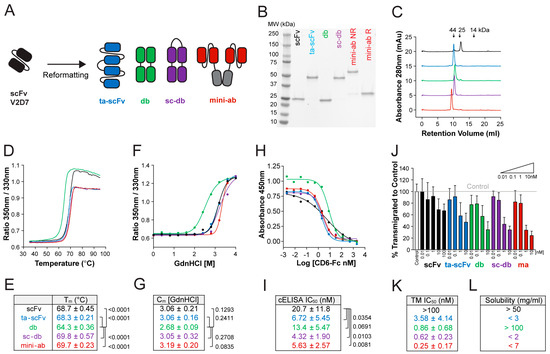
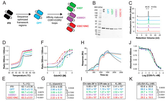
Optimization and Characterization of Novel ALCAM-Targeting Antibody Fragments for Transepithelial Delivery
by Aline Bauer, Sven Klassa, Anja Herbst, Cristina Maccioni, William Abhamon, Noria Segueni, Yulia Kaluzhny, Morgan Campbell Hunter and Cornelia Halin
Pharmaceutics 2023, 15(7), 1841; https://doi.org/10.3390/pharmaceutics15071841 - 27 Jun 2023
Cited by 2 | Viewed by 2246
Abstract
Activated leukocyte cell adhesion molecule (ALCAM) is a cell adhesion molecule that supports T cell activation, leukocyte migration, and (lymph)angiogenesis and has been shown to contribute to the pathology of various immune-mediated disorders, including asthma and corneal graft rejection. In contrast to monoclonal [...] Read more.
Activated leukocyte cell adhesion molecule (ALCAM) is a cell adhesion molecule that supports T cell activation, leukocyte migration, and (lymph)angiogenesis and has been shown to contribute to the pathology of various immune-mediated disorders, including asthma and corneal graft rejection. In contrast to monoclonal antibodies (mAbs) targeting ALCAM’s T cell expressed binding partner CD6, no ALCAM-targeting mAbs have thus far entered clinical development. This is likely linked with the broad expression of ALCAM on many different cell types, which increases the risk of eliciting unwanted treatment-induced side effects upon systemic mAb application. Targeting ALCAM in surface-exposed tissues, such as the lungs or the cornea, by a topical application could circumvent this issue. Here, we report the development of various stability- and affinity-improved anti-ALCAM mAb fragments with cross-species reactivity towards mouse, rat, monkey, and human ALCAM. Fragments generated in either mono- or bivalent formats potently blocked ALCAM–CD6 interactions in a competition ELISA, but only bivalent fragments efficiently inhibited ALCAM–ALCAM interactions in a leukocyte transmigration assay. The different fragments displayed a clear size-dependence in their ability to penetrate the human corneal epithelium. Furthermore, intranasal delivery of anti-ALCAM fragments reduced leukocyte infiltration in a mouse model of asthma, confirming ALCAM as a target for topical application in the lungs. Full article
(This article belongs to the Section Biologics and Biosimilars)
Show Figures

Figure 1

22 pages, 6592 KB  
Article
Activated Leukocyte Cell Adhesion Molecule (ALCAM), a Potential ‘Seed’ and ‘Soil’ Receptor in the Peritoneal Metastasis of Gastrointestinal Cancers
by Yi Ming Yang, Lin Ye, Fiona Ruge, Ziqian Fang, Ke Ji, Andrew J. Sanders, Shuqin Jia, Chunyi Hao, Q. Ping Dou, Jiafu Ji and Wen G. Jiang
Int. J. Mol. Sci. 2023, 24(1), 876; https://doi.org/10.3390/ijms24010876 - 3 Jan 2023
Cited by 7 | Viewed by 5118
Abstract
Activated Leukocyte Cell Adhesion Molecule (ALCAM/CD166) is a cell–cell adhesion protein conferring heterotypic and homotypic interactions between cells of the same type and different types. It is aberrantly expressed in various cancer types and has been shown to be a regulator of cancer [...] Read more.
Activated Leukocyte Cell Adhesion Molecule (ALCAM/CD166) is a cell–cell adhesion protein conferring heterotypic and homotypic interactions between cells of the same type and different types. It is aberrantly expressed in various cancer types and has been shown to be a regulator of cancer metastasis. In the present study, we investigated potential roles of ALCAM in the peritoneal transcoelomic metastasis in gastrointestinal cancers, a metastatic type commonly occurred in gastro-intestinal and gynaecological malignancies and resulting in poor clinical outcomes. Specifically, we studied whether ALCAM acts as both a ‘seed’ receptor in these tumour cells and a ‘soil’ receptor in peritoneal mesothelial cells during cancer metastasis. Gastric cancer and pancreatic cancer tissues with or without peritoneal metastasis were compared for their levels of ALCAM expression. The impact of ALCAM expression in these tumours was also correlated to the patients’ clinical outcomes, namely peritoneal metastasis-free survival. In addition, cancer cells of gastric and pancreatic origins were used to create cell models with decreased or increased levels of ALCAM expression by genetic knocking down or overexpression, respectively. Human peritoneal mesothelial cells were also genetically transfected to generate cell models with different profiles of ALCAM expression. These cell models were used in the tumour-mesothelial interaction assay to assess if and how the interaction was influenced by ALCAM. Both gastric and pancreatic tumour tissues from patients who developed peritoneal metastases had higher levels of ALCAM transcript than those without. Patients who had tumours with high levels of ALCAM had a much shorter peritoneal metastasis free survival compared with those who had low ALCAM expression (p = 0.006). ALCAM knockdown of the mesothelial cell line MET5A rendered the cells with reduced interaction with both gastric cancer cells and pancreatic cancer cells. Likewise, levels of ALCAM in both human gastric and pancreatic cancer cells were also a determining factor for their adhesiveness to mesothelial cells, a process that was likely to be triggered the phosphorylation of the SRC kinase. A soluble ALCAM (sALCAM) was found to be able to inhibit the adhesiveness between cancer cells and mesothelial cells, mechanistically behaving like a SRC kinase inhibitor. ALCAM is an indicator of peritoneal metastasis in both gastric and pancreatic cancer patients. It acts as not only a potential peritoneal ‘soil’ receptor of tumour seeding but also a ‘soil’ receptor in peritoneal mesothelial cells during cancer metastasis. These findings have an important therapeutic implication for treating peritoneal transcoelomic metastases. Full article
(This article belongs to the Special Issue State-of-the-Art Molecular Oncology in UK)
Show Figures

Figure 1

17 pages, 5502 KB  
Article
Single-Cell Transcriptomics Unveils the Dedifferentiation Mechanism of Lung Adenocarcinoma Stem Cells
by Zhenhua Pan, Meidi Zhang, Fengyu Zhang, Hongli Pan, Yongwen Li, Yi Shao, Xin Yuan, Ju Wang and Jun Chen
Int. J. Mol. Sci. 2023, 24(1), 482; https://doi.org/10.3390/ijms24010482 - 28 Dec 2022
Cited by 8 | Viewed by 3388
Abstract
Lung adenocarcinoma (LUAD) is a major subtype of lung cancer, and its prognosis is still poor due to therapy resistance, metastasis, and recurrence. In recent years, increasing evidence has shown that the existence of lung cancer stem cells is responsible for the propagation, [...] Read more.
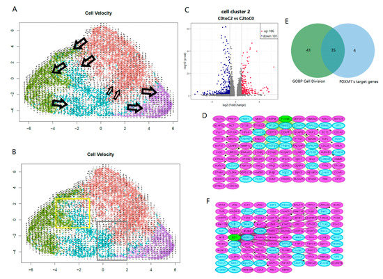
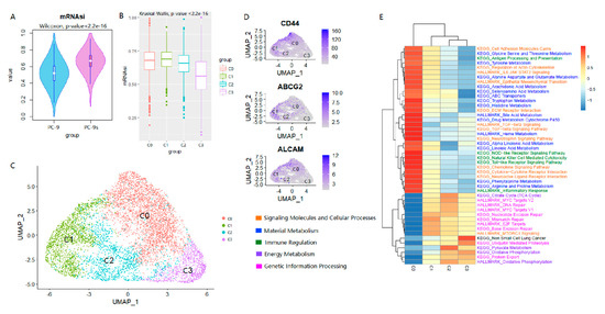
Lung adenocarcinoma (LUAD) is a major subtype of lung cancer, and its prognosis is still poor due to therapy resistance, metastasis, and recurrence. In recent years, increasing evidence has shown that the existence of lung cancer stem cells is responsible for the propagation, metastasis, therapy resistance, and recurrence of the tumor. During their transition to cancer stem cells, tumor cells need to inhibit cell differentiation and acquire invasive characteristics. However, our understanding of the property and role of such lung cancer stem cells is still limited. In this study, lung adenocarcinoma cancer stem cells (LCSCs) were enriched from the PC-9 cell line in a serum-free condition. PC-9 cells grew into spheres and showed higher survival rates when exposed to gefitinib: the drug used for the treatment of LUAD. Additionally, we found that the canonical stemness marker protein CD44 was significantly increased in the enriched LCSCs. Then, LCSCs were inoculated into the groin of nude mice for 1.5 months, and tumors were detected in the animals, indicating the strong stemness of the cells. After that, we performed single-cell RNA sequencing (scRNA-seq) on 7320 LCSCs and explored the changes in their transcriptomic signatures. We identified cell populations with a heterogeneous expression of cancer stem marker genes in LCSCs and subsets with different degrees of differentiation. Further analyses revealed that the activation of the FOXM1 (oncoprotein) transcription factor is a key factor in cell dedifferentiation, which enables tumor cells to acquire an epithelial-mesenchymal transition phenotype and increases the LCSC surface marker CD44. Moreover, we found that the combination of CD44, ABCG2, and ALCAM was a specific marker for LCSCs. In summary, this study identified the potential factors and molecular mechanisms underlying the stemness properties of LUAD cancer cells; it could also provide insight into developing novel and effective therapeutic approaches. Full article
(This article belongs to the Section Molecular Oncology)
Show Figures

Figure 1

30 pages, 474 KB  
Review
Current Insights on Biomarkers in Lupus Nephritis: A Systematic Review of the Literature
by Leonardo Palazzo, Julius Lindblom, Chandra Mohan and Ioannis Parodis
J. Clin. Med. 2022, 11(19), 5759; https://doi.org/10.3390/jcm11195759 - 28 Sep 2022
Cited by 34 | Viewed by 8873
Abstract
Lupus nephritis (LN) is a major cause of morbidity and mortality among patients with systemic lupus erythematosus (SLE). However, promising emerging biomarkers pave the way toward an improved management of patients with LN. We have reviewed the literature over the past decade, and [...] Read more.
Lupus nephritis (LN) is a major cause of morbidity and mortality among patients with systemic lupus erythematosus (SLE). However, promising emerging biomarkers pave the way toward an improved management of patients with LN. We have reviewed the literature over the past decade, and we herein summarise the most relevant biomarkers for diagnosis, monitoring, and prognosis in LN. An initial systematic search of Medline was conducted to identify pertinent articles. A total of 104 studies were selected to be included in this review. Several diagnostic biomarkers, including MCP-1, TWEAK, NGAL, and uric acid, exhibited good ability to differentiate LN patients from non-renal SLE patients. Several cytokines and chemokines, including IL-10, IL-17, MCP-1, and IP-10, hold promise for assessing LN disease activity, as do cell adhesion molecules (CAMs). Angiogenesis-related and haemostasis-related proteins have also displayed potential for monitoring disease activity. Biomarkers of responses to therapy include Axl, CD163, and BAFF, whereas VCAM-1, ALCAM, and ANCAs have been reported as prognostic markers, along with traditional markers. In addition, novel renal tissue biomarkers may prove to be a useful complement to histological evaluations. The overall heterogeneity of the inclusion criteria and outcome measures across different studies, along with a lack of validation in multi-centre cohorts, call for future collaborative efforts. Nevertheless, we foresee that several biomarkers hold promise toward optimisation of the management of LN, with the use of integrated omics and panels of less invasive biomarkers paving the way towards personalised medicine. Full article
(This article belongs to the Special Issue Clinical Advances in Lupus Nephritis)
18 pages, 2555 KB  
Article
Assessing Putative Markers of Colorectal Cancer Stem Cells: From Colonoscopy to Gene Expression Profiling
by Irina Florina Cherciu Harbiyeli, Daniela Elena Burtea, Elena Tatiana Ivan, Ioana Streață, Elena Raluca Nicoli, Daniel Uscatu, Mircea-Sebastian Șerbănescu, Mihai Ioana, Peter Vilmann and Adrian Săftoiu
Diagnostics 2022, 12(10), 2280; https://doi.org/10.3390/diagnostics12102280 - 21 Sep 2022
Cited by 5 | Viewed by 2729
Abstract
Cancer stem cells (CSCs) are proposed to be involved in colorectal cancer (CRC) initiation, growth, and metastasis. The aim of our pilot study was to assess possible correlations between the clinicopathological characteristics of CRC patients and CSCs gene expression patterns, in order to [...] Read more.
Cancer stem cells (CSCs) are proposed to be involved in colorectal cancer (CRC) initiation, growth, and metastasis. The aim of our pilot study was to assess possible correlations between the clinicopathological characteristics of CRC patients and CSCs gene expression patterns, in order to provide insight into new methods for patient stratification and targeted therapeutic strategies. Our study involved 60 CRC patients, and the following three specific CSC genes were targeted: PROM1/CD133, ALCAM/CD166 and HCAM /CD44. Data are presented as relative mRNA expression of target genes to GAPDH. The expression of total CD133 and CD166 was assessed in paired samples of CRC tumors and adjacent tissue, while CD44 was assessed in similar samples. The qRT-PCR analysis detected all three targeted genes to different extents, in both normal and tumor tissue. In nine cases (15.69%), total CD133 had a higher expression in tumor tissue, whilst in 28 cases (47.06%) the expression was higher in non-malignant peritumor tissue. The total CD166 expression was increased in tumor tissue compared with paired non-invaded peritumor samples in eight cases (13.73%), whilst in eight cases (13.73%) the expression was higher in non-malignant peritumor tissue. Total CD44 expression was higher in tumor tissue compared with paired non-invaded peritumor samples in 47 cases (78.95%). In the remaining cases the difference between paired samples was biologically insignificant. In conclusion, our study suggests that qRT-PCR is feasible in assessing the gene expression profiles of CSCs from CRC, and a promising pathway to be followed for determining how often a person needs screening by colonoscopy and at which age to start. This could improve CRC diagnosis and early patient stratification, and open the way for new oncologic treatment development. Full article
(This article belongs to the Special Issue Advances in the Diagnosis of Gastrointestinal Diseases)
Show Figures

Figure 1

20 pages, 3740 KB  
Article
ALCAM/CD166 Is Involved in the Binding and Uptake of Cancer-Derived Extracellular Vesicles
by Beatriz Cardeñes, Irene Clares, Tamara Bezos, Víctor Toribio, Soraya López-Martín, Almudena Rocha, Héctor Peinado, María Yáñez-Mó and Carlos Cabañas
Int. J. Mol. Sci. 2022, 23(10), 5753; https://doi.org/10.3390/ijms23105753 - 20 May 2022
Cited by 17 | Viewed by 5051
Abstract
Colorectal cancer (CRC) and ovarian cancer (OvC) patients frequently develop peritoneal metastasis, a condition associated with a very poor prognosis. In these cancers, tumor-derived extracellular vesicles (EVs) cause immunosuppression, facilitate the direct attachment and invasion of cancer cells through the mesothelium, induce the [...] Read more.
Colorectal cancer (CRC) and ovarian cancer (OvC) patients frequently develop peritoneal metastasis, a condition associated with a very poor prognosis. In these cancers, tumor-derived extracellular vesicles (EVs) cause immunosuppression, facilitate the direct attachment and invasion of cancer cells through the mesothelium, induce the conversion of peritoneal mesothelial cells (PMCs) into cancer-associated fibroblasts (CAFs) and transfer a more aggressive phenotype amongst cancer cells. Although the promoting role of EVs in CRC and OvC peritoneal metastasis is well established, the specific molecules that mediate the interactions between tumor-derived EVs and immune and non-immune target cells remain elusive. Here, we employed the SKOV-3 (ovarian adenocarcinoma) and Colo-320 (colorectal adenocarcinoma) human cell lines as model systems to study the interactions and uptake of EVs produced by ovarian carcinoma and colorectal carcinoma cells, respectively. We established that the adhesion molecule ALCAM/CD166 is involved in the interaction of cancer-derived EVs with recipient cancer cells (a process termed “EV binding” or “EV docking”) and in their subsequent uptake by these cells. The identification of ALCAM/CD166 as a molecule mediating the docking and uptake of CRC and OvC-derived EVs may be potentially exploited to block the peritoneal metastasis cascade promoted by EVs in CRC and OvC patients. Full article
Show Figures

Figure 1

28 pages, 1681 KB  
Review
The Clinical and Theranostic Values of Activated Leukocyte Cell Adhesion Molecule (ALCAM)/CD166 in Human Solid Cancers
by Yiming Yang, Andrew J. Sanders, Q. Ping Dou, David G. Jiang, Amber Xinyu Li and Wen G. Jiang
Cancers 2021, 13(20), 5187; https://doi.org/10.3390/cancers13205187 - 15 Oct 2021
Cited by 18 | Viewed by 4308
Abstract
Activated leukocyte cell adhesion molecule (ALCAM), also known as CD166, is a cell adhesion protein that is found in multiple cell types. ALCAM has multiple and diverse roles in various physiological and pathological conditions, including inflammation and cancer. There has been compelling evidence [...] Read more.
Activated leukocyte cell adhesion molecule (ALCAM), also known as CD166, is a cell adhesion protein that is found in multiple cell types. ALCAM has multiple and diverse roles in various physiological and pathological conditions, including inflammation and cancer. There has been compelling evidence of ALCAM’s prognostic value in solid cancers, indicating that it is a potential therapeutic target. The present article overviews the recent findings and progress in ALCAM and its involvement in cancer, with a primary focus on its clinical connections in cancer and therapeutic values. Full article
(This article belongs to the Special Issue Cell Adhesion Molecules in Metastasis)
Show Figures

Figure 1

14 pages, 2213 KB  
Article
CD85k Contributes to Regulatory T Cell Function in Chronic Viral Infections
by Anna Estrada Brull, Felix Rost, Josua Oderbolz, Florian R. Kirchner, Salomé Leibundgut-Landmann, Annette Oxenius and Nicole Joller
Int. J. Mol. Sci. 2021, 22(1), 31; https://doi.org/10.3390/ijms22010031 - 22 Dec 2020
Cited by 3 | Viewed by 4256
Abstract
Regulatory T cells (Tregs) prevent excessive immune responses and limit immune pathology upon infections. To fulfill this role in different immune environments elicited by different types of pathogens, Tregs undergo functional specialization into distinct subsets. During acute type 1 immune responses, type 1 [...] Read more.
Regulatory T cells (Tregs) prevent excessive immune responses and limit immune pathology upon infections. To fulfill this role in different immune environments elicited by different types of pathogens, Tregs undergo functional specialization into distinct subsets. During acute type 1 immune responses, type 1 Tregs are induced and recruited to the site of ongoing Th1 responses to efficiently control Th1 responses. However, whether a similar specialization process also takes place following chronic infections is still unknown. In this study, we investigated Treg specialization in persistent viral infections using lymphocytic choriomeningitis virus (LCMV) and murine cytomegalovirus (MCMV) infection as models for chronic and latent infections, respectively. We identify CD85k as a Th1-specific co-inhibitory receptor with sustained expression in persistent viral infections and show that recombinant CD85k inhibits LCMV-specific effector T cells. Furthermore, expression of the CD85k ligand ALCAM is induced on LCMV-specific and exhausted T cells during chronic LCMV infection. Finally, we demonstrate that type 1 Tregs arising during chronic LCMV infection suppress Th1 effector cells in an ALCAM-dependent manner. These results extend the current knowledge of Treg specialization from acute to persistent viral infections and reveal an important functional role of CD85k in Treg-mediated suppression of type 1 immunity. Full article
(This article belongs to the Special Issue Recent Advances in T Cell Immunity)
Show Figures

Figure 1

24 pages, 6016 KB  
Article
Identification of Pathways in Liver Repair Potentially Targeted by Secretory Proteins from Human Mesenchymal Stem Cells
by Sandra Winkler, Madlen Hempel, Sandra Brückner, Hans-Michael Tautenhahn, Roland Kaufmann and Bruno Christ
Int. J. Mol. Sci. 2016, 17(7), 1099; https://doi.org/10.3390/ijms17071099 - 9 Jul 2016
Cited by 22 | Viewed by 7557
Abstract
Background: The beneficial impact of mesenchymal stem cells (MSC) on both acute and chronic liver diseases has been confirmed, although the molecular mechanisms behind it remain elusive. We aim to identify factors secreted by undifferentiated and hepatocytic differentiated MSC in vitro in order [...] Read more.
Background: The beneficial impact of mesenchymal stem cells (MSC) on both acute and chronic liver diseases has been confirmed, although the molecular mechanisms behind it remain elusive. We aim to identify factors secreted by undifferentiated and hepatocytic differentiated MSC in vitro in order to delineate liver repair pathways potentially targeted by MSC. Methods: Secreted factors were determined by protein arrays and related pathways identified by biomathematical analyses. Results: MSC from adipose tissue and bone marrow expressed a similar pattern of surface markers. After hepatocytic differentiation, CD54 (intercellular adhesion molecule 1, ICAM-1) increased and CD166 (activated leukocyte cell adhesion molecule, ALCAM) decreased. MSC secreted different factors before and after differentiation. These comprised cytokines involved in innate immunity and growth factors regulating liver regeneration. Pathway analysis revealed cytokine-cytokine receptor interactions, chemokine signalling pathways, the complement and coagulation cascades as well as the Januskinase-signal transducers and activators of transcription (JAK-STAT) and nucleotide-binding oligomerization domain-like receptor (NOD-like receptor) signalling pathways as relevant networks. Relationships to transforming growth factor β (TGF-β) and hypoxia-inducible factor 1-α (HIF1-α) signalling seemed also relevant. Conclusion: MSC secreted proteins, which differed depending on cell source and degree of differentiation. The factors might address inflammatory and growth factor pathways as well as chemo-attraction and innate immunity. Since these are prone to dysregulation in most liver diseases, MSC release hepatotropic factors, potentially supporting liver regeneration. Full article
(This article belongs to the Special Issue Advances in Cell Transplantation)
Show Figures

Graphical abstract

Back to TopTop