Sign in to use this feature.

Years

Between: -

Subjects

remove_circle_outline
remove_circle_outline
remove_circle_outline
remove_circle_outline
remove_circle_outline

Journals

Article Types

Countries / Regions

Search Results (29)

Search Parameters:
Keywords = Biosimilar 2

Order results
Result details
Results per page
Select all
Export citation of selected articles as:
60 pages, 981 KB  
Review
Innovative Formulation Strategies for Biosimilars: Trends Focused on Buffer-Free Systems, Safety, Regulatory Alignment, and Intellectual Property Challenges
by Tomas Gabriel Bas
Pharmaceuticals 2025, 18(6), 908; https://doi.org/10.3390/ph18060908 - 17 Jun 2025
Cited by 3 | Viewed by 2776
Abstract
The formulation of biosimilar products critically determines their stability, safety, immunogenicity, and market accessibility. This article presents a novel integrative framework for biosimilar formulation that balances scientific, regulatory, and intellectual property dimensions, offering a holistic perspective rarely unified in the literature. It highlights [...] Read more.
The formulation of biosimilar products critically determines their stability, safety, immunogenicity, and market accessibility. This article presents a novel integrative framework for biosimilar formulation that balances scientific, regulatory, and intellectual property dimensions, offering a holistic perspective rarely unified in the literature. It highlights the growing trend toward buffer-free, high-concentration systems that leverage protein self-buffering to improve patient comfort and formulation stability. The article also addresses regulatory flexibility from the FDA and EMA, which allows scientifically justified deviations from reference formulations to ensure pharmaceutical equivalence and minimize immunogenicity. A novelty of this article is its comprehensive analysis of how digital innovations, such as Quality-by-Design, Process-Analytical-Technology, and AI-based in silico simulations, are transforming formulation design and bioprocess optimization to reduce immunogenic risks and enhance bioequivalence. Two important key takeaways emerge: (1) strategic innovation in formulation, especially using buffer-free and high concentration systems, improve product stability and patient tolerability while complying with regulatory standards; and (2) intellectual property challenges, including patent thickets, strongly influence formulation decisions, making early legal-strategic alignment essential for market entry. The article confirms that practical recommendations for the selection of recombinant therapeutic protein formulations can effectively guide developers and regulators toward safer, more efficient, and commercially viable biosimilar products. Full article
(This article belongs to the Special Issue Biosimilars Development Strategies)
Show Figures

Figure 1

40 pages, 2483 KB  
Review
Biological and Biosimilar Medicines in Contemporary Pharmacotherapy for Metabolic Syndrome
by Wiktoria Górecka, Daria Berezovska, Monika Mrozińska, Grażyna Nowicka and Monika E. Czerwińska
Pharmaceutics 2025, 17(6), 768; https://doi.org/10.3390/pharmaceutics17060768 - 11 Jun 2025
Viewed by 1969
Abstract
The discovery of new drugs offers valuable alternatives, particularly for treating diseases that are resistant to existing therapies or involving complex, multi-organ conditions such as metabolic syndrome. Although treatment algorithms are generally well established and primarily based on synthetic pharmaceuticals, they are increasingly [...] Read more.
The discovery of new drugs offers valuable alternatives, particularly for treating diseases that are resistant to existing therapies or involving complex, multi-organ conditions such as metabolic syndrome. Although treatment algorithms are generally well established and primarily based on synthetic pharmaceuticals, they are increasingly being supplemented by biological and biosimilar agents. This trend is particularly evident in the development and advancement of anti-diabetic and hypolipemic therapies. This review explores advances in the treatment of hypercholesterolemia and hypertriglyceridemia, elevated lipoprotein(a) [Lp(a)], diabetes, and obesity associated with metabolic syndrome. It focuses mainly on biopharmaceuticals such as proteins and nucleotide-based drugs (antisense oligonucleotides, small interfering RNA), but also on dipeptidyl peptidase-4 (DPP-4) inhibitors classified as incretin drugs along with glucagon-like peptide-1 (GLP-1) analogues. Due to the substantial role of SGLT-2 (sodium/glucose cotransporter 2) inhibitors in novel diabetes therapies, especially for managing cardiovascular risk, this group of compounds was also included in this review. Many clinical data in the field of effectiveness of biopharmaceuticals in metabolic disorders are provided. Therefore, in this review, we mainly include a brief history of drug development and approval, first synthesis and structure modifications, which relevantly influence pharmacokinetics, and safety. We provide only brief comparison of biological drugs with metformin and sulphonylureas derivatives. Databases such as PubMed, Scopus, and Google Scholar are searched for the period between 2000 and 2024. Full article
(This article belongs to the Section Biologics and Biosimilars)
Show Figures

Graphical abstract

14 pages, 550 KB  
Article
Effectiveness of Etanercept Biosimilar Initiating for Etanercept-Naive Patients, Using Ultrasound, Clinical, and Biomarker Assessments in Outcomes of Real-World Therapy (ENPORT-NGSK Study): An Interventional, Multicenter, Open-Label, Single-Arm Clinical Trial
by Remi Sumiyoshi, Shin-ya Kawashiri, Toshimasa Shimizu, Tomohiro Koga, Rieko Kiya, Shigeki Tashiro, Yurika Kawazoe, Shuntaro Sato, Yukitaka Ueki, Takahisa Suzuki, Tamami Yoshitama, Yoshifumi Tada, Naoki Hosogaya, Hiroshi Yamamoto and Atsushi Kawakami
J. Clin. Med. 2025, 14(5), 1775; https://doi.org/10.3390/jcm14051775 - 6 Mar 2025
Viewed by 1140
Abstract
Background/Objectives: This study aimed to investigate the effectiveness of etanercept biosimilar 1 under real-world clinical conditions in patients with rheumatoid arthritis (RA), using not only clinical evaluation but also musculoskeletal ultrasound (MSUS). Methods: This multicenter, interventional, open-label, single-arm clinical trial conducted [...] Read more.
Background/Objectives: This study aimed to investigate the effectiveness of etanercept biosimilar 1 under real-world clinical conditions in patients with rheumatoid arthritis (RA), using not only clinical evaluation but also musculoskeletal ultrasound (MSUS). Methods: This multicenter, interventional, open-label, single-arm clinical trial conducted a 24-week follow-up. Patients with RA with moderate to high disease activity received weekly subcutaneous injections of etanercept biosimilar 1 at 50 mg/dose for 24 weeks. The effectiveness was evaluated with clinical indices and MSUS. Results: Twenty-three patients were evaluated during the study period. The primary endpoint involves a change in the Global OMERACT-EULAR Synovitis Score by MSUS in bilateral second–fifth metacarpophalangeal joints from baseline, demonstrating median (IQR) values of 0 (−4, 1), including 4 (1, 9.8) and 2 (0, 5) at baseline and 24 weeks, respectively. The clinical endpoints exhibited a good treatment response, with 15 (68%) and 18 (86%) patients achieving low disease activity or remission at 12 weeks and 24 weeks, respectively. Additionally, MSUS scores improved at both 12 and 24 weeks compared to baseline. The patients who achieved power doppler remission (total power doppler score = 0) at 24 weeks demonstrated a shorter disease duration and no previous use of biological disease-modifying antirheumatic drugs compared to those with no power doppler remission. Conclusions: Etanercept biosimilar 1 exhibited significant improvements not only in clinical indices but also in MSUS assessment, indicating its effectiveness at the structural level. Full article
(This article belongs to the Section Pharmacology)
Show Figures

Figure 1

59 pages, 1891 KB  
Review
Advances in Biologic Therapies for Allergic Diseases: Current Trends, Emerging Agents, and Future Perspectives
by Ewa Alska, Dariusz Łaszczych, Katarzyna Napiórkowska-Baran, Bartłomiej Szymczak, Alicja Rajewska, Aleksandra Ewa Rubisz, Paulina Romaniuk, Katarzyna Wrzesień, Natalia Mućka and Zbigniew Bartuzi
J. Clin. Med. 2025, 14(4), 1079; https://doi.org/10.3390/jcm14041079 - 8 Feb 2025
Cited by 7 | Viewed by 5836
Abstract
Biologic therapies have revolutionized the treatment of severe allergic diseases, including asthma, atopic dermatitis (AD), chronic spontaneous urticaria (CSU), chronic rhinosinusitis with nasal polyps (CRSwNP), eosinophilic gastrointestinal diseases (EGIDs), and allergic rhinitis (AR). These molecularly targeted agents provide significant benefits for patients unresponsive [...] Read more.
Biologic therapies have revolutionized the treatment of severe allergic diseases, including asthma, atopic dermatitis (AD), chronic spontaneous urticaria (CSU), chronic rhinosinusitis with nasal polyps (CRSwNP), eosinophilic gastrointestinal diseases (EGIDs), and allergic rhinitis (AR). These molecularly targeted agents provide significant benefits for patients unresponsive to conventional treatments by addressing underlying immune mechanisms, particularly type 2 inflammation driven by cytokines such as IL-4, IL-5, and IL-13. Recent advancements include biologics targeting alarmins like thymic stromal lymphopoietin (TSLP) and IL-33, which may address both type 2 and non-type 2 inflammation, broadening their therapeutic scope. Despite their effectiveness, biologics remain expensive, posing socioeconomic challenges, and there are concerns regarding long-term safety and inter-individual variability in responses. Promising innovations such as bispecific antibodies and ultra-long-acting agents are under investigation, alongside digital health tools like remote biomarker monitoring and AI-driven decision support systems, which aim to enhance personalized care. However, disparities in access, particularly for underserved populations, underscore the need for policy reforms and affordable biosimilars. This review synthesizes recent findings and emerging trends, highlighting the evolving role of biologics in transforming allergic disease management and offering insights into future research directions. Full article
(This article belongs to the Section Pharmacology)
Show Figures

Figure 1

9 pages, 235 KB  
Article
The Efficacy, Safety, and Persistence of Therapy after Non-Medical Switching from an Originator Adalimumab in Inflammatory Bowel Disease: Real-Life Experience from Two Tertiary Centres
by Teodora Spataru, Remus Popescu, Monica State, Mihai Pahomeanu, Bogdan Mateescu and Lucian Negreanu
Pharmaceuticals 2024, 17(10), 1319; https://doi.org/10.3390/ph17101319 - 2 Oct 2024
Cited by 1 | Viewed by 1517
Abstract
During the last two decades, an increased number of molecules with multiple mechanisms of action have been approved for the treatment of inflammatory bowel disease (IBD), with a substantial increase in the costs related to therapy, which has become a concern for payers, [...] Read more.
During the last two decades, an increased number of molecules with multiple mechanisms of action have been approved for the treatment of inflammatory bowel disease (IBD), with a substantial increase in the costs related to therapy, which has become a concern for payers, regulators, and healthcare professionals. Biosimilars are biologic medical products that are highly structurally similar to their reference products; have no clinically meaningful differences in terms of immunogenicity, safety, or effectiveness; and are available at a lower price. Materials and Methods: This was an observational prospective study conducted in two IBD centres in Bucharest and included 53 patients, 27 male (M) and 26 female (F), diagnosed with IBD according to standard clinical, endoscopic, radiological, and histological criteria, who were non-medically switched at the indication of the National Insurance House to a biosimilar of Adalimumab. Aims: The aim was to determine the rates of clinical remission, adverse effects, and treatment persistence at one year. Results: No significant differences were found in terms of the faecal calprotectin (FC) and C-reactive protein (CRP) levels 6 and 12 months after changing from the originator biologic treatment to a biosimilar. Only one patient required a change in their biological treatment following the clinical and biological loss of response. The main adverse effect reported by the patients was pain at the injection site. Of the 53 patients, only 2 reported pain at the injection site, and 1 patient reported experiencing abdominal pain and rectal bleeding immediately after the switch, but no recurrence was observed clinically or endoscopically. Conclusions: This observational study is the first to be carried out in Romania that shows that, after a non-medical switch, biosimilars of Adalimumab are as efficient and safe as the originator Adalimumab in the clinical treatment of patients with IBD. Full article
(This article belongs to the Special Issue Pharmacotherapy of Inflammatory Bowel Disease)
20 pages, 3018 KB  
Article
Define Critical Parameters of Trastuzumab-Mediated ADCC Assays via Assay Optimization Processes, Focusing on the Impact of Cryopreserved Effector Cells on Assay Performance
by Hanjing Peng, Yukinori Endo and Wen Jin Wu
Cancers 2024, 16(13), 2367; https://doi.org/10.3390/cancers16132367 - 27 Jun 2024
Cited by 3 | Viewed by 4359
Abstract
The mechanisms of mAb-induced ADCC have been well established. However, the ADCC bioassays used to quantify mAb-induced ADCC require continued development/refinement to properly assess and compare the potency of newly developed therapeutic mAbs and biosimilars to meet regulatory requirements. We used trastuzumab and [...] Read more.
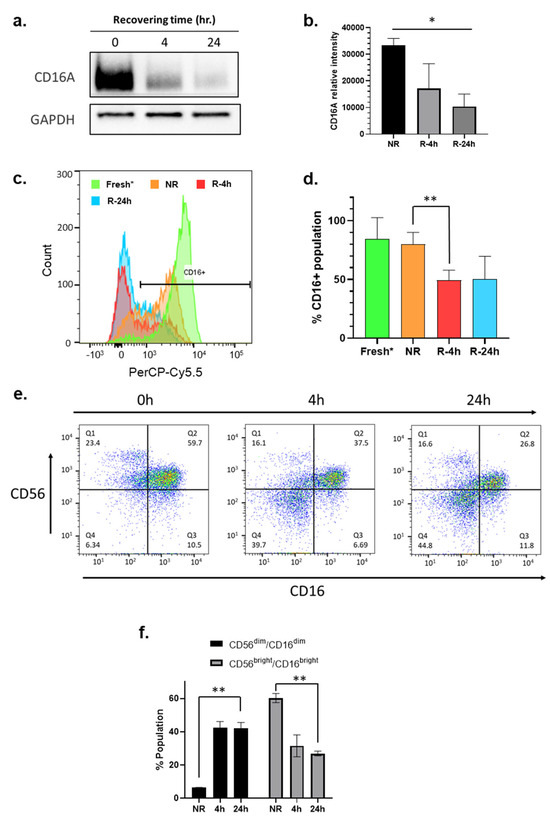
The mechanisms of mAb-induced ADCC have been well established. However, the ADCC bioassays used to quantify mAb-induced ADCC require continued development/refinement to properly assess and compare the potency of newly developed therapeutic mAbs and biosimilars to meet regulatory requirements. We used trastuzumab and a lactate dehydrogenase (LDH)-based ADCC bioassay as a model to define critical parameters of the ADCC bioassay, describing how several bioassay parameters, including preparation of effector cells, E/T ratio, target cell selection, bioassay media components, and treatment time can influence the data quality of the ADCC activity. We confirm that a 4 to 24 h recovery cultivation is required to restore peripheral blood mononuclear cells (PBMCs) and natural killer (NK) cell activity toward ADCC when using cryopreserved PBMCs. Furthermore, we delineated the cellular mechanisms underlying the restored ADCC activity following the recovery cultivation. We observed that CD69, an early marker of NK cell activation, was upregulated and a new subset CD56dim/CD16dim population was dramatically increased in the recovered NK cells, which led to an increase in expression and secretion of perforin, granzyme B, and cytokine production. This study provides comprehensive technical insights into ADCC bioassay optimization to inform trastuzumab biosimilar development. The knowledge gained from this study can also be leveraged to guide bioassay development for therapeutic mAbs with ADCC as the primary mechanism of action. Full article
(This article belongs to the Section Methods and Technologies Development)
Show Figures

Figure 1

14 pages, 254 KB  
Article
Patient’s and Consultant’s Views and Perceptions on Switching from an Originator Biologic to Biosimilar Medication: A Qualitative Study
by D. C. Rosembert, M. J. Twigg and D. J. Wright
Pharmacy 2024, 12(2), 65; https://doi.org/10.3390/pharmacy12020065 - 7 Apr 2024
Cited by 3 | Viewed by 2564
Abstract
The aim of this study was to describe the opinions of patients undergoing treatment with originator biologics and medical consultants managing their conditions and identify the barriers and enablers to transitioning from originator biologics to equivalent biosimilars. This study was undertaken prior to [...] Read more.
The aim of this study was to describe the opinions of patients undergoing treatment with originator biologics and medical consultants managing their conditions and identify the barriers and enablers to transitioning from originator biologics to equivalent biosimilars. This study was undertaken prior to biosimilar switching at a large teaching hospital in the United Kingdom. Five gastroenterology, rheumatology, and dermatology consultants were interviewed. Two focus groups were conducted with patients prescribed infliximab (n = 2) and etanercept originators (n = 7). Four main themes emerged, as follows: (1) ‘Benefit to the NHS’; (2) ‘Evidence for efficacy and safety’; (3) ‘Team roles’; and (4) ‘Effective communication during switching’, with sub-themes such as (4a) ‘What patients want to know’ and (4b) ‘How it should be communicated’. Recognition of the ability to save NHS money was an enabler for both patients and consultants, with patients wanting to be reassured that the money saved would be used to benefit other patients. Consultants did not always believe that biosimilars had similar efficacy as the originators or that the manufacturing standards were the same. Effective interventions to address these concerns are required. Offering patients the opportunity to revert back to their originator if necessary was seen as an enabler, as was the provision of readily available mechanisms for reporting suspected adverse events resulting from switching. The role of pharmacy in the process of switching from originator biologics to biosimilars can range from educating consultants regarding the safety and efficacy of biosimilars, explaining the rationale for switching patients, and providing a route for reporting adverse events. Full article
14 pages, 1948 KB  
Communication
Exploring the Combined Action of Adding Pertuzumab to Branded Trastuzumab versus Trastuzumab Biosimilars for Treating HER2+ Breast Cancer
by Emma Franco-Mateos, Virginia Souza-Egipsy, Laura García-Estévez, José Pérez-García, María Gion, Laia Garrigós, Patricia Cortez, Cristina Saavedra, Patricia Gómez, Carolina Ortiz, Víctor L. Cruz, Javier Ramos, Javier Cortés and Juan F. Vega
Int. J. Mol. Sci. 2024, 25(7), 3940; https://doi.org/10.3390/ijms25073940 - 1 Apr 2024
Viewed by 2108
Abstract
The binding activity of various trastuzumab biosimilars versus the branded trastuzumab towards the glycosylated extracellular domain of the human epidermal growth factor receptor 2 (HER2) target in the presence of pertuzumab was investigated. We employed size exclusion chromatography with tetra-detection methodology to simultaneously [...] Read more.
The binding activity of various trastuzumab biosimilars versus the branded trastuzumab towards the glycosylated extracellular domain of the human epidermal growth factor receptor 2 (HER2) target in the presence of pertuzumab was investigated. We employed size exclusion chromatography with tetra-detection methodology to simultaneously determine absolute molecular weight, concentration, molecular size, and intrinsic viscosity. All trastuzumab molecules in solution exhibit analogous behavior in their binary action towards HER2 regardless of the order of addition of trastuzumab/pertuzumab. This analogous behavior of all trastuzumab molecules, including biosimilars, highlights the robustness and consistency of their binding activity towards HER2. Furthermore, the addition of HER2 to a mixture of trastuzumab and pertuzumab leads to increased formation of high-order HER2 complexes, up to concentrations of one order of magnitude higher than in the case of sequential addition. The observed increase suggests a potential synergistic effect between these antibodies, which could enhance their therapeutic efficacy in HER2-positive cancers. These findings underscore the importance of understanding the complex interplay between therapeutic antibodies and their target antigens, providing valuable insights for the development of more effective treatment strategies. Full article
Show Figures

Graphical abstract

10 pages, 1144 KB  
Article
Adalimumab Biosimilar in Pediatric Inflammatory Bowel Disease: A Retrospective Study from the Sicilian Network for Inflammatory Bowel Disease (SN-IBD)
by Valeria Dipasquale, Salvatore Pellegrino, Marco Ventimiglia, Michele Citrano, Francesco Graziano, Maria Cappello, Anita Busacca, Ambrogio Orlando, Salvatore Accomando, Claudio Romano and Sicilian Network for Inflammatory Bowel Disease
Healthcare 2024, 12(3), 404; https://doi.org/10.3390/healthcare12030404 - 4 Feb 2024
Cited by 2 | Viewed by 2194
Abstract
Background: The utilization of anti-tumor necrosis factor-α (anti-TNF-α) biosimilars in inflammatory bowel disease (IBD) is constantly increasing. However, pediatric data are limited. This study aimed to assess the effectiveness and safety of adalimumab biosimilar (ADL-BioS) in pediatric IBD patients. Methods: All consecutive pediatric [...] Read more.
Background: The utilization of anti-tumor necrosis factor-α (anti-TNF-α) biosimilars in inflammatory bowel disease (IBD) is constantly increasing. However, pediatric data are limited. This study aimed to assess the effectiveness and safety of adalimumab biosimilar (ADL-BioS) in pediatric IBD patients. Methods: All consecutive pediatric IBD patients from the Sicilian Network for Inflammatory Bowel Disease cohort treated with ADL-BioS from 2019 to 2021 were recruited. Remission at weeks 14 and 52, treatment persistence, and adverse events were the endpoints of this study. Factors associated with clinical remission and treatment persistence were examined. Results: There were 41 patients in total. Nine (22%) patients were switched from the reference product to ADL-BioS. Two patients had multiple switches. Eleven months was the median follow-up period. Clinical remission was attained by 70.7% and 72.0% of patients on weeks 14 and 52, respectively. Four (9.8%) adverse events occurred (10.1/100 person-year). Treatment persistence was 85.4% at 1 and 2 years. Patients with a longer duration of disease had a higher probability of stopping their treatment (p = 0.036). Conclusions: This is the first real-world study that particularly addresses the use of ADL-BioS in pediatric IBD. With high rates of treatment persistence and a low frequency of non-serious side effects, ADL-BioS seems to be effective. Full article
Show Figures

Figure 1

16 pages, 2498 KB  
Article
Naphthoquinone Derivatives from Angustimassarina populi CF-097565 Display Anti-Tumour Activity in 3D Cultures of Breast Cancer Cells
by Thomas A. Mackenzie, Fernando Reyes, Marta Martínez, Víctor González-Menéndez, Isabel Sánchez, Olga Genilloud, José R. Tormo and María C. Ramos
Molecules 2024, 29(2), 425; https://doi.org/10.3390/molecules29020425 - 15 Jan 2024
Cited by 6 | Viewed by 2377
Abstract
Cancer is one of the leading causes of death worldwide, with breast cancer being the second cause of cancer-related mortality among women. Natural Products (NPs) are one of the main sources for drug discovery. During a screening campaign focused on the identification of [...] Read more.
Cancer is one of the leading causes of death worldwide, with breast cancer being the second cause of cancer-related mortality among women. Natural Products (NPs) are one of the main sources for drug discovery. During a screening campaign focused on the identification of extracts from Fundación MEDINA’s library inhibiting the proliferation of cancer cell lines, a significant bioactivity was observed in extracts from cultures of the fungus Angustimassarina populi CF-097565. Bioassay-guided fractionation of this extract led to the identification and isolation of herbarin (1), 1-hydroxydehydroherbarin (4) plus other three naphthoquinone derivatives of which 3 and 5 are new natural products and 2 is herein described from a natural source for the first time. Four of these compounds (1, 3, 4 and 5) confirmed a specific cytotoxic effect against the human breast cancer cell line MCF-7. To evaluate the therapeutic potential of the compounds isolated, their efficacy was validated in 3D cultures, a cancer model of higher functionality. Additionally, an in-depth study was carried out to test the effect of the compounds in terms of cell mortality, sphere disaggregation, shrinkage, and morphology. The cell profile of the compounds was also compared to that of known cytotoxic compounds with the aim to distinguish the drug mode of action (MoA). The profiles of 1, 3 and 4 showed more biosimilarity between them, different to 5, and even more different to other known cytotoxic agents, suggesting an alternative MoA responsible for their cytotoxicity in 3D cultures. Full article
(This article belongs to the Special Issue Advances in Natural Products and Their Biological Activities)
Show Figures

Graphical abstract

12 pages, 935 KB  
Article
Efficacy and Safety of Adalimumab Biosimilar GP2017 in Patients with Inflammatory Bowel Disease
by Marta Vernero, Cristina Bezzio, Davide G. Ribaldone, Stefania Costa, Davide Scalvini, Elisa Tribocco, Gianpiero Manes and Simone Saibeni
J. Clin. Med. 2023, 12(21), 6839; https://doi.org/10.3390/jcm12216839 - 29 Oct 2023
Cited by 9 | Viewed by 2520
Abstract
(1) Background: GP2017 is one of the biosimilar drugs of adalimumab, one of the anti-TNF agents used for inflammatory bowel disease (IBD). To date, there is little real-world data about the use of GP2017 in IBD patients. The aim of our study was [...] Read more.
(1) Background: GP2017 is one of the biosimilar drugs of adalimumab, one of the anti-TNF agents used for inflammatory bowel disease (IBD). To date, there is little real-world data about the use of GP2017 in IBD patients. The aim of our study was to evaluate the effectiveness and safety of this biosimilar in an IBD population. (2) Methods: This is an observational retrospective study including patients that were all treated with GP2017 as a first step or as a switch from the originator or other biosimilars. The clinical activity was evaluated at baseline and after 6 and 12 months of therapy. The therapy discontinuation and side effects were also evaluated. (3) Results: a total of 72 patients were included (65 with Crohn’s disease and 7 with ulcerative colitis). Of the 29 patients starting GP2017 as a first adalimumab therapy, clinical remission was achieved in 58.6%. Of the patients starting GP2017 as a switch from the originator (33 patients) or other biosimilars (10 patients), clinical remission was maintained in 78.8% and in 70%, respectively. Regarding the safety, only 11 patients experienced non-serious side effects. During the follow-up, nine patients suspended treatment mainly due to side effects or secondary failure. (4) Conclusions: GP2017 is an effective and safe therapy for IBD patients. Full article
(This article belongs to the Section Gastroenterology & Hepatopancreatobiliary Medicine)
Show Figures

Graphical abstract

8 pages, 255 KB  
Brief Report
Rituximab Biosimilar BCD020 Shows Superior Efficacy above Conventional Non-Biologics Treatment in Pediatric Lupus Nephritis: The Data of Retrospective Cohort Study
by Mikhail Kostik, Elvira Kalashnikova, Raupov Rinat, Eugenia Isupova, Ekaterina Gaidar, Anton A. Soloviev, Vera Masalova, Ludmila Snegireva, Tatyana Kornishina, Natalia Abramova, Evgeny Suspitsin, Lubov Sorokina, Maria Kaneva, Margarita F. Dubko, Natalia Lubimova, Ekaterina Kuchuinskaya, Olga Kalashnikova and Vyacheslav Chasnyk
Biomedicines 2023, 11(5), 1503; https://doi.org/10.3390/biomedicines11051503 - 22 May 2023
Cited by 5 | Viewed by 2662
Abstract
Background: Pediatric lupus nephritis (LN) is one of the most serious manifestations of systemic lupus erythematosus (SLE) in children, determining the outcomes of the disease. There are no standardized treatment protocols for pediatric LN, and the role of biologics has not yet been [...] Read more.
Background: Pediatric lupus nephritis (LN) is one of the most serious manifestations of systemic lupus erythematosus (SLE) in children, determining the outcomes of the disease. There are no standardized treatment protocols for pediatric LN, and the role of biologics has not yet been conclusively defined. Objectives: analyze the safety and efficacy of rituximab biosimilar BCD020 in pediatric patients with lupus nephritis. Methods: in a retrospective cohort study, the data from the case histories of 25 patients with LN (10 boys and 15 girls) with an onset age of 13 (9–16) years, who failed conventional non-biologic treatment or developed corticosteroid dependence/toxicity, were included. The diagnosis was made using Systemic Lupus International Collaborating Clinics (SLICC) classification criteria. Rituximab biosimilar BCD020 was prescribed in a dosage of 375 mg/m2 every week (2–4 infusions) with repeated courses every 6–12 months (2–4 infusions) according to disease activity, B-cell depletion, and IgG levels. The dynamics of clinical and laboratory data, the activity of the disease by SLEDAI, and corticosteroid doses were assessed at the onset and during the rituximab trial. Results: The main patient’s characteristics were: Pre-rituximab non-biologic conventional treatment included: cyclophosphamide 15 (60%), MMF 8 (32%), azathioprine 3 (12%), hydroxychloroquine 12 (48%), and pulse therapy of methylprednisolone followed by oral methylprednisolone 25 (100%). The time before rituximab was 7.0 (3.0–24.0) months, and the whole observation period was 7.0 (0; 24) months. The initial pre-rituximab treatment slightly reduced SLEDAI levels and the proportion of patients with LN. A significant reduction of SLEDAI, the anti-dsDNA level, proteinuria, hematuria, C4 complement, ESR, and the median corticosteroid dose by 80% from the initial value, as well as the proportion of patients without corticosteroids, was observed after rituximab administration. Two deaths were observed due to catastrophic SLE with macrophage activation syndrome, accompanied by a severe infection (invasive aspergillosis, n = 2). Three patients developed serious adverse events: pneumonia (n = 2), transient agranulocytosis (n = 1) after the third rituximab infusion, and meningitis, caused by Listeria monocytosis, after the first rituximab infusion. Eight patients received antibacterial treatment for different respiratory infections without hospital admissions. Conclusions: Rituximab biosimilar BCD020 showed effectiveness in LN, whereas previous non-biologic treatment was insufficiently effective. Randomized controlled trials are required to evaluate the efficacy and safety of rituximab and evaluate the benefits when compared with conventional SLE treatment. Full article
(This article belongs to the Special Issue Systemic Lupus Erythematosus: From Molecular Mechanisms to Therapies)
10 pages, 700 KB  
Article
Comparison of Efficacy and Safety of Original and Biosimilar Adalimumab in Active Rheumatoid Arthritis in a Real-World National Cohort
by Claudiu Costinel Popescu, Corina Delia Mogoșan, Luminița Enache and Cătălin Codreanu
Medicina 2022, 58(12), 1851; https://doi.org/10.3390/medicina58121851 - 15 Dec 2022
Cited by 9 | Viewed by 2857
Abstract
Background and Objectives: Real-world evidence should reflect the evidence obtained from controlled trials; therefore, the study aimed to compare biosimilar adalimumab (bADA) to original adalimumab (oADA) in terms of efficacy and safety in a real-life national cohort of rheumatoid arthritis (RA) patients. Materials [...] Read more.
Background and Objectives: Real-world evidence should reflect the evidence obtained from controlled trials; therefore, the study aimed to compare biosimilar adalimumab (bADA) to original adalimumab (oADA) in terms of efficacy and safety in a real-life national cohort of rheumatoid arthritis (RA) patients. Materials and Methods: The following study is a prospective observational study in which we analyzed patients treated with reimbursed biologics from the Romanian Registry of Rheumatic Diseases (RRBR). RA cases must fulfill the 2010 classification criteria, as well as specific inclusion and exclusion criteria. The RRBR database was queried for all RA patients starting oADA or bADA (FKB327, GP2017, MSB11022, SB5 available) from 2 May 2019 (the first bADA initiation) until 26 March 2022 (study search date). Results: The study included 441 patients who started oADA (48.3%) or bADA (51.7%) in the same time period. At baseline, patients starting bADA had a significantly higher mean age and lower prevalence of women. After the first six months of treatment, there were no significant differences between the oADA and bADA regarding rates of Boolean (15.0% vs. 12.3%, p = 0.401), DAS28-CRP (32.4% vs. 34.2%, p = 0.686) and SDAI (16.4% vs. 14.0%, p = 0.483) remission rates. There were 107 cases of adverse events (AE): 81.3% on oADA and 18.7% on bADA. Notably, 51.4% of AE were infections. Regarding severity, 49.5% of AEs were mild, 34.6% were moderate, and 15.9% were severe. Conclusion: Biosimilar adalimumab showed similar efficacy and safety to original adalimumab after the first six months of treatment in RA patients from a national registry. Full article
Show Figures

Figure 1

13 pages, 797 KB  
Review
Identification of Barriers Preventing Biosimiliar Oncology Medication Adoption
by John Hair, Thomas Maryon and Cristian Lieneck
Medicina 2022, 58(11), 1533; https://doi.org/10.3390/medicina58111533 - 27 Oct 2022
Cited by 3 | Viewed by 2177
Abstract
(1) Background: A biosimilar is a biologic medical product that has been approved by the United States Food and Federal Drug Administration (FDA) and is an almost identical copy of an original biologic product yet manufactured by a different company. Biosimilars are often [...] Read more.
(1) Background: A biosimilar is a biologic medical product that has been approved by the United States Food and Federal Drug Administration (FDA) and is an almost identical copy of an original biologic product yet manufactured by a different company. Biosimilars are often assumed to be the same as generic medications, while often made from living organisms. Through clinical trials, biosimilars have been shown to be both as safe and as effective as their originator products. Biosimilars have also proven they can reduce the costs to both insurance companies and patients in many circumstances. However, despite their cost savings, biosimilar manufacturers continue to face barriers in having oncologists and cancer centers prescribe them for their patients. This review aims to identify barriers associated with medical provider prescriptive behaviors related to biosimilars for patients. (2) Methods: Reviewers analyzed 27 articles and identified common themes. (3) Results: After a thorough literature review, the researchers identified seven barriers to prescribing of biosimilars: physician comfort in originators instead of biosimilars, patient reluctance to switch from a current biologic to a biosimilar, provider profits associated with an originator biologic, lack of stakeholder education on biosimilars, lack of provider team knowledge of biosimilars, lack of knowledge surrounding the biosimilar FDA approval process, and hesitancy to stock multiple drugs for a specific indication. (4) Conclusions: This review’s findings of identified barriers to use of biosimilars provides insight for healthcare providers and organizations surrounding prescribing practices and potential treatment benefits for cancer patients who may benefit from biosimilar treatment medications. Full article
(This article belongs to the Section Pharmacology)
Show Figures

Figure 1

9 pages, 1194 KB  
Article
Adalimumab Originator vs. Biosimilar in Hidradenitis Suppurativa: A Multicentric Retrospective Study
by Martina Burlando, Gabriella Fabbrocini, Claudio Marasca, Paolo Dapavo, Andrea Chiricozzi, Dalma Malvaso, Valentina Dini, Anna Campanati, Annamaria Offidani, Annunziata Dattola, Raffaele Dante Caposiena Caro, Luca Bianchi, Marina Venturini, Paolo Gisondi, Claudio Guarneri, Giovanna Malara, Caterina Trifirò, Piergiorigio Malagoli, Maria Concetta Fargnoli, Stefano Piaserico, Luca Carmisciano, Riccardo Castelli and Aurora Parodiadd Show full author list remove Hide full author list
Biomedicines 2022, 10(10), 2522; https://doi.org/10.3390/biomedicines10102522 - 9 Oct 2022
Cited by 24 | Viewed by 3688
Abstract
This study aimed to compare adalimumab originator vs. biosimilar in HS patients, and to evaluate the effect of a switch to a biosimilar, or a switch back to the originator, in terms of treatment ineffectiveness. Patients with a diagnosis of HS were enrolled [...] Read more.
This study aimed to compare adalimumab originator vs. biosimilar in HS patients, and to evaluate the effect of a switch to a biosimilar, or a switch back to the originator, in terms of treatment ineffectiveness. Patients with a diagnosis of HS were enrolled from 14 Italian sites. Treatment ineffectiveness was measured using Hurley score. The major analyses were 1) comparison between the two treatment groups (non-switcher analysis), and 2) the cross-over trend of Hurley score between treatment switchers (switcher analysis). Cox and Poisson regression models were used to compare the treatment ineffectiveness between groups. A total of 326 patients were divided into four groups: 171 (52.5%) taking originator; 61 (18.7%) patients taking biosimilar; 66 (20.2%) switchers; 28 (8.6%) switchers from originator to biosimilar and switched. A greater loss of efficacy was observed in the group allocated to the biosimilar than the originator group. The switcher analysis showed an effectiveness loss in the biosimilar compared to the originator. These results seem to indicate that a switch from one drug to the other may lead to a greater risk of inefficacy. A return to the previous treatment also does not ensure efficaciousness. Full article
Show Figures

Figure 1

Back to TopTop