Sign in to use this feature.

Years

Between: -

Subjects

remove_circle_outline
remove_circle_outline
remove_circle_outline
remove_circle_outline
remove_circle_outline

Journals

Article Types

Countries / Regions

Search Results (10)

Search Parameters:
Keywords = Aplodinotus grunniens

Order results
Result details
Results per page
Select all
Export citation of selected articles as:
17 pages, 1107 KB  
Article
Impact of Pickling Pretreatment on the Meat Quality of Frozen–Thawed Freshwater Drum (Aplodinotus grunniens)
by Wanwen Chen, Sharifa Mohamed Miraji, Lanxian Yang, Jian Wu, Xueyan Ma, Wu Jin, Liufu Wang, Yufeng Wang, Pao Xu, Hao Cheng and Haibo Wen
Foods 2025, 14(22), 3845; https://doi.org/10.3390/foods14223845 - 10 Nov 2025
Viewed by 630
Abstract
The freshwater drum (Aplodinotus grunniens) is a promising aquaculture species due to its strong environmental adaptability, tolerance to low temperatures, rapid growth rate, high nutritional value, high-quality texture (garlic-clove-shaped flesh), and absence of intermuscular bones. Nevertheless, processing technologies related to freshwater [...] Read more.
The freshwater drum (Aplodinotus grunniens) is a promising aquaculture species due to its strong environmental adaptability, tolerance to low temperatures, rapid growth rate, high nutritional value, high-quality texture (garlic-clove-shaped flesh), and absence of intermuscular bones. Nevertheless, processing technologies related to freshwater drum remain largely unexplored. Salting pretreatment serves as a viable strategy for enhancing the quality attributes of frozen fish products. This study investigated the effects of different sodium chloride (NaCl) pickling concentrations (0.25, 1, and 3 mol/L) on the physicochemical properties and quality attributes of frozen–thawed freshwater drum (Aplodinotus grunniens). Results indicated that elevated NaCl concentrations (1–3 mol/L) significantly (p < 0.05) shortened the transit time through the maximum ice crystal formation zone during freezing, effectively mitigating structural damage to myofibrillar networks. As the NaCl concentration increased from 0 to 3 mol/L, the water content decreased from 71.26 ± 0.22% to 68.64 ± 0.50%, while the salt content increased from 0.31 ± 0.01% to 8.46 ± 0.12%. Pickling pretreatment markedly enhanced water-holding capacity and improved texture profiles, including hardness, springiness, gumminess, and chewiness. Histological analysis revealed preserved myofibril integrity in high-salt-treated samples, supported by reduced fluorescence intensity of myofibrillar proteins, indicating mitigated freeze-induced denaturation. Low-field NMR confirmed salt-induced redistribution of water states, with decreased free water proportion. Our results identify that pretreatment with NaCl at concentrations ≥ 1 mol/L is an effective strategy to preserve the post-thaw quality. Due to 3 mol/L NaCl resulting in a relatively high salt content, 1 mol/L NaCl pretreatment is more suitable for maintaining the quality of freeze–thawed freshwater drums. Full article
Show Figures

Figure 1

14 pages, 829 KB  
Article
Rearing Time–Salinity Synergy in Osmoregulation: Ionic Homeostasis and Textural Enhancement in Adult Freshwater Drums (Aplodinotus grunniens)
by Sharifa Mohamed Miraji, Wanwen Chen, Haibo Wen, Liufu Wang, Wu Jin, Xueyan Ma, Pao Xu and Hao Cheng
Fishes 2025, 10(9), 437; https://doi.org/10.3390/fishes10090437 - 2 Sep 2025
Cited by 1 | Viewed by 753
Abstract
This study demonstrates that rearing duration (14 and 30 days) and environmental salinity (0, 4, 8, and 12 parts per thousand (ppt) of NaCl) synergistically modulate osmoregulation and muscle texture in adult freshwater drums (Aplodinotus grunniens). Salinity significantly reduced the hepatosomatic [...] Read more.
This study demonstrates that rearing duration (14 and 30 days) and environmental salinity (0, 4, 8, and 12 parts per thousand (ppt) of NaCl) synergistically modulate osmoregulation and muscle texture in adult freshwater drums (Aplodinotus grunniens). Salinity significantly reduced the hepatosomatic index at 30 days (p < 0.05). Furthermore, serum biochemical indices were markedly affected. Higher salinity and prolonged rearing time decreased triglycerides, total cholesterol, and low-density lipoprotein (LDL), while high-density lipoprotein (HDL) levels increased at 14 days (p < 0.05), indicating improved lipid metabolism efficiency. Crucially, osmotic pressure remained stable across salinities at 14 days but exhibited a dose-dependent increase at 30 days (p < 0.05), driven primarily by elevated Na+ and Cl concentrations. Salinity (8–12 ppt) markedly enhanced water-holding capacity, reducing cooking loss (~58%), centrifugal loss (~74%), drip loss (~83%), and thaw loss (~84%) versus 0 ppt controls (p < 0.05). Concurrently, key texture parameters also significantly improved, as reflected by hardness, chewiness, resilience, and gumminess. These enhancements might be attributed to hyperosmotic stress-induced cellular dehydration and ionic strength-mediated protein cross-linking. Full article
Show Figures

Figure 1

21 pages, 2104 KB  
Article
Salinity Tolerance in Freshwater Drum (Aplodinotus grunniens): Investigating Biochemical, Antioxidant, Digestive Enzyme, and Gene Expression Responses to Acute Salinity Stress
by Justice Frimpong Amankwah, Wu Jin, Xueyan Ma, Pao Xu, Haibo Wen, Kennedy Emeka Amuneke, Brian Pelekelo Munganga, Kang Li, Jingwei Liu and Hongxia Li
Animals 2025, 15(7), 1015; https://doi.org/10.3390/ani15071015 - 1 Apr 2025
Cited by 1 | Viewed by 1727
Abstract
Variations in salinity levels in aquaculture significantly influence fish physiology, impacting population dynamics and industry viability. This study aimed to examine the physiological response of the freshwater drum (Aplodinotus grunniens) to differing salinity conditions, assessing its potential for cultivation in brackish [...] Read more.
Variations in salinity levels in aquaculture significantly influence fish physiology, impacting population dynamics and industry viability. This study aimed to examine the physiological response of the freshwater drum (Aplodinotus grunniens) to differing salinity conditions, assessing its potential for cultivation in brackish water environments. Fish averaging 45 ± 0.1 g were subjected to acute salinity tests across three groups: a control group at 0‰ and experimental groups at 7.5‰ and 15‰ over four days. The initial findings indicated that A. grunniens could tolerate salinity levels up to 15‰ without adverse effects. Key biochemical markers, such as aspartate aminotransferase and alanine aminotransferase, exhibited significant fluctuations but decreased over time. Antioxidant enzyme activity increased relative to the control, while malondialdehyde levels declined, indicating effective oxidative stress management. Additionally, digestive enzymes like amylase and lipase demonstrated adaptability to changing salinity. The expression of heat shock proteins 70 and 90 in the gills and livers varied initially but showed no sustained changes. Overall, the results suggest that A. grunniens possesses notable resilience to salinity variations, indicating its suitability for brackish water aquaculture and highlighting the optimal salinity ranges for promoting growth. Full article
Show Figures

Figure 1

16 pages, 910 KB  
Article
Effect of Different Salinities on the Biochemical Properties and Meat Quality of Adult Freshwater Drum (Aplodinotus grunniens) During Temporary Rearing
by Wanwen Chen, Sharifa Mohamed Miraji, Yu Tian, Xueyan Ma, Wu Jin, Haibo Wen, Gangchun Xu, Pao Xu and Hao Cheng
Antioxidants 2024, 13(10), 1273; https://doi.org/10.3390/antiox13101273 - 21 Oct 2024
Cited by 2 | Viewed by 1462
Abstract
Salinity is a significant environmental component that affects the physiological state of aquatic species. This study aimed to investigate whether water salinity had an impact on the biochemical properties and meat quality of adult Aplodinotus grunniens during temporary rearing of 7 days. Salinity [...] Read more.
Salinity is a significant environmental component that affects the physiological state of aquatic species. This study aimed to investigate whether water salinity had an impact on the biochemical properties and meat quality of adult Aplodinotus grunniens during temporary rearing of 7 days. Salinity caused increased osmotic pressure and antioxidant enzyme activities of Aplodinotus grunniens, which were attributed to the increase in the content of alanine and glutamate. It raised the hardness and shear force with an increase in salinity, leading to an increase in water-holding capacity. Salinity enhanced the DHA ratio with a decrease in the atherosclerotic index and thrombosis index. Combined with the increase in flavor amino acids and nucleotides, salinity enhanced the umami taste of Aplodinotus grunniens. These findings suggest that temporary rearing in salinity might be a practical approach to improving the meat quality of adult Aplodinotus grunniens. Full article
(This article belongs to the Section Health Outcomes of Antioxidants and Oxidative Stress)
Show Figures

Figure 1

20 pages, 6080 KB  
Article
A High-Fat-Diet-Induced Microbiota Imbalance Correlates with Oxidative Stress and the Inflammatory Response in the Gut of Freshwater Drum (Aplodinotus grunniens)
by Miaomiao Xue, Pao Xu, Haibo Wen, Jianxiang Chen, Qingyong Wang, Jiyan He, Changchang He, Changxin Kong, Xiaowei Li, Hongxia Li and Changyou Song
Antioxidants 2024, 13(3), 363; https://doi.org/10.3390/antiox13030363 - 18 Mar 2024
Cited by 17 | Viewed by 2798
Abstract
Lipids are critical nutrients for aquatic animals, and excessive or insufficient lipid intake can lead to physiological disorders, which further affect fish growth and health. In aquatic animals, the gut microbiota has an important regulatory role in lipid metabolism. However, the effects of [...] Read more.
Lipids are critical nutrients for aquatic animals, and excessive or insufficient lipid intake can lead to physiological disorders, which further affect fish growth and health. In aquatic animals, the gut microbiota has an important regulatory role in lipid metabolism. However, the effects of a high-fat diet on physical health and microbiota diversity in the gut of freshwater drum (Aplodinotus grunniens) are unclear. Therefore, in the present study, a control group (Con, 6%) and a high-fat diet group (HFD, 12%) were established for a 16-week feeding experiment in freshwater drum to explore the physiological changes in the gut and the potential regulatory mechanisms of bacteria. The results indicated that a high-fat diet inhibited antioxidant and immune capacity while increasing inflammation, apoptosis and autophagy in gut cells. Transcriptome analysis revealed significant enrichment in immune-related, apoptosis-related and disease-related pathways. Through 16S rRNA analysis, a total of 31 genus-level differentially abundant bacterial taxa were identified. In addition, a high-fat diet reduced gut microbial diversity and disrupted the ecological balance of the gut microbiota (Ace, Chao, Shannon and Simpson indices). Integrated analysis of the gut microbiota combined with physiological indicators and the transcriptome revealed that gut microbial disorders were associated with intestinal antioxidants, immune and inflammatory responses, cell apoptosis and autophagy. Specifically, genus-level bacterial taxa in Proteobacteria (Plesiomonas, Arenimonas, Erythrobacter and Aquabacteriumb) could serve as potential targets controlling the response to high-fat-diet stimulation. Full article
(This article belongs to the Special Issue Natural Antioxidants and Aquatic Animal Health)
Show Figures

Figure 1

20 pages, 5146 KB  
Article
Peroxisome Proliferator-Activated Receptor Signaling-Mediated 13-S-Hydroxyoctadecenoic Acid Is Involved in Lipid Metabolic Disorder and Oxidative Stress in the Liver of Freshwater Drum, Aplodinotus grunniens
by Miaomiao Xue, Pao Xu, Haibo Wen, Jianxiang Chen, Qingyong Wang, Jiyan He, Changchang He, Changxin Kong, Changyou Song and Hongxia Li
Antioxidants 2023, 12(8), 1615; https://doi.org/10.3390/antiox12081615 - 15 Aug 2023
Cited by 10 | Viewed by 2961
Abstract
The appropriate level of dietary lipids is essential for the nutrient requirements, rapid growth, and health maintenance of aquatic animals, while excessive dietary lipid intake will lead to lipid deposition and affect fish health. However, the symptoms of excessive lipid deposition in the [...] Read more.
The appropriate level of dietary lipids is essential for the nutrient requirements, rapid growth, and health maintenance of aquatic animals, while excessive dietary lipid intake will lead to lipid deposition and affect fish health. However, the symptoms of excessive lipid deposition in the liver of freshwater drums (Aplodinotus grunniens) remain unclear. In this study, a 4-month rearing experiment feeding with high-fat diets and a 6-week starvation stress experiment were conducted to evaluate the physiological alteration and underlying mechanism associated with lipid deposition in the liver of A. grunniens. From the results, high-fat-diet-induced lipid deposition was associated with increased condition factor (CF), viscerosomatic index (VSI), and hepatosomatic index (HSI). Meanwhile, lipid deposition led to physiological and metabolic disorders, inhibited antioxidant capacity, and exacerbated the burden of lipid metabolism. Lipid deposition promoted fatty acid synthesis but suppressed catabolism. Specifically, the transcriptome and metabolome showed significant enrichment of lipid metabolism and antioxidant pathways. In addition, the interaction analysis suggested that peroxisome proliferator-activated receptor (PPAR)-mediated 13-S-hydroxyoctadecenoic acid (13 (s)-HODE) could serve as the key target in regulating lipid metabolism and oxidative stress during lipid deposition in A. grunniens. Inversely, with a lipid intake restriction experiment, PPARs were confirmed to regulate lipid expenditure and physiological homeostasis in A. grunniens. These results uncover the molecular basis of and provide specific molecular targets for fatty liver control and prevention, which are of great importance for the sustainable development of A. grunniens. Full article
(This article belongs to the Special Issue Antioxidant Defenses in Fish)
Show Figures

Figure 1

16 pages, 5067 KB  
Article
Validation and Functional Analysis of Reference and Tissue-Specific Genes in Adipose Tissue of Freshwater Drum, Aplodinotus grunniens, under Starvation and Hypothermia Stress
by Miaomiao Xue, Haibo Wen, Pao Xu, Jianxiang Chen, Qingyong Wang, Yongkai Tang, Xueyan Ma, Guohua Lv, Hongxia Li and Changyou Song
Cells 2023, 12(9), 1328; https://doi.org/10.3390/cells12091328 - 6 May 2023
Cited by 3 | Viewed by 3784
Abstract
Adipose tissue is critical to the growth, development, and physiological health of animals. Reference genes play an essential role in normalizing the expression of mRNAs. Tissue-specific genes are preferred for their function and expression in specific tissues or cell types. Identification of these [...] Read more.
Adipose tissue is critical to the growth, development, and physiological health of animals. Reference genes play an essential role in normalizing the expression of mRNAs. Tissue-specific genes are preferred for their function and expression in specific tissues or cell types. Identification of these genes contributes to understanding the tissue–gene relationship and the etiology and discovery of new tissue-specific targets. Therefore, reference genes and tissue-specific genes in the adipose tissue of Aplodinotus grunniens were identified to explore their function under exogenous starvation (1 d, 2 w, 6 w) and hypothermic stress (18 °C and 10 °C for 2 d and 8 d) in this study. Results suggest that 60SRP was the most stable reference gene in adipose tissue. Meanwhile, eight genes were validated as tissue-specific candidates from the high-throughput sequencing database, while seven of them (ADM2, β2GP1, CAMK1G, CIDE3, FAM213A, HSL, KRT222, and NCEH1) were confirmed in adipose tissue. Additionally, these seven tissue-specific genes were active in response to starvation and hypothermic stress in a time- or temperature-dependent manner. These results demonstrate that adipose-specific genes can be identified using stable internal reference genes, thereby identifying specific important functions under starvation and hypothermic stress, which provides tissue-specific targets for adipose regulation in A. grunniens. Full article
(This article belongs to the Special Issue The Molecular and Cellular Basis for Fish Health)
Show Figures

Figure 1

15 pages, 2725 KB  
Article
PPAR Signaling Maintains Metabolic Homeostasis under Hypothermia in Freshwater Drum (Aplodinotus grunniens)
by Ningyuan Wu, Haibo Wen, Pao Xu, Jianxiang Chen, Miaomiao Xue, Jianlin Li, Meiyao Wang, Changyou Song and Hongxia Li
Metabolites 2023, 13(1), 102; https://doi.org/10.3390/metabo13010102 - 8 Jan 2023
Cited by 20 | Viewed by 3583
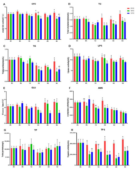
Abstract
Aplodinotus grunniens, known as freshwater drum, is a kind of eurythermal freshwater fish that is widely distributed in North America. In 2019, our research group reached a milestone on its artificial breeding and cultivation and have investigated its physiological adaption to the [...] Read more.
Aplodinotus grunniens, known as freshwater drum, is a kind of eurythermal freshwater fish that is widely distributed in North America. In 2019, our research group reached a milestone on its artificial breeding and cultivation and have investigated its physiological adaption to the environment, providing a breakthrough and prospects for aquaculture. However, its adaptability and metabolic homeostasis to hypothermia is not fully understood. In this experiment, cold stress was conducted at 18 °C (LT18) and 10 °C (LT10) with 25 °C as control (Con) for 8 days to explore the effects of short-term hypothermia on the physiology and metabolism of freshwater drum. From the results, the level of free essential amino acids in LT18 and LT10 decreased significantly after 2 days cold stress compared with Con. Furthermore, plasma total triglyceride (TG) content and lipase (LPS) activity were decreased at LT10 for 2d. With RNA-seq in the liver, metabolic-related signaling, especially amino acid synthesis and lipid metabolism, was inhibited by hypothermia. Specifically, the PPAR signaling pathway is correlated with the inhibition of lipid and amino acid metabolism induced by hypothermia. These data confirmed that PPAR signaling maintains lipid and amino acid metabolic homeostasis during cold stress. These results give a theoretical foundation for hypothermia resistance in the area of metabolic homeostasis for freshwater drum. Full article
(This article belongs to the Section Animal Metabolism)
Show Figures

Figure 1

19 pages, 4124 KB  
Article
Hypothermia-Mediated Apoptosis and Inflammation Contribute to Antioxidant and Immune Adaption in Freshwater Drum, Aplodinotus grunniens
by Jianxiang Chen, Hongxia Li, Pao Xu, Yongkai Tang, Shenyan Su, Guangxiang Liu, Ningyuan Wu, Miaomiao Xue, Fan Yu, Wenrong Feng, Changyou Song and Haibo Wen
Antioxidants 2022, 11(9), 1657; https://doi.org/10.3390/antiox11091657 - 26 Aug 2022
Cited by 22 | Viewed by 4957
Abstract
Hypothermia-exposure-induced oxidative stress dysregulates cell fate and perturbs cellular homeostasis and function, thereby disturbing fish health. To evaluate the impact of hypothermia on the freshwater drum (Aplodinotus grunniens), an 8-day experiment was conducted at 25 °C (control group, Con), 18 °C [...] Read more.
Hypothermia-exposure-induced oxidative stress dysregulates cell fate and perturbs cellular homeostasis and function, thereby disturbing fish health. To evaluate the impact of hypothermia on the freshwater drum (Aplodinotus grunniens), an 8-day experiment was conducted at 25 °C (control group, Con), 18 °C (LT18), and 10 °C (LT10) for 0 h, 8 h, 1 d, 2 d, and 8 d. Antioxidant and non-specific immune parameters reveal hypothermia induced oxidative stress and immunosuppression. Liver ultrastructure alterations indicate hypothermia induced mitochondrial enlargement, nucleoli aggregation, and lipid droplet accumulation under hypothermia exposure. With the analysis of the transcriptome, differentially expressed genes (DEGs) induced by hypothermia were mainly involved in metabolism, immunity and inflammation, programmed cell death, and disease. Furthermore, the inflammatory response and apoptosis were evoked by hypothermia exposure in different immune organs. Interactively, apoptosis and inflammation in immune organs were correlated with antioxidation and immunity suppression induced by hypothermia exposure. In conclusion, these results suggest hypothermia-induced inflammation and apoptosis, which might be the adaptive mechanism of antioxidation and immunity in the freshwater drum. These findings contribute to helping us better understand how freshwater drum adjust to hypothermia stress. Full article
(This article belongs to the Special Issue Oxidative Stress in Aquatic Organisms)
Show Figures

Figure 1

17 pages, 2299 KB  
Article
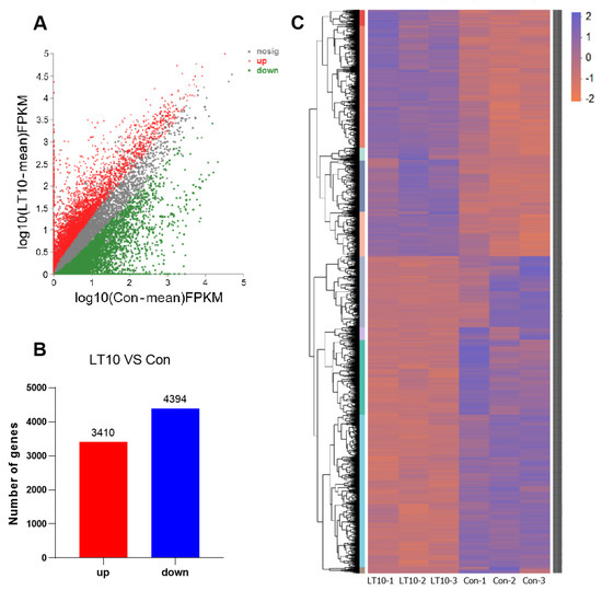
miR-1/AMPK-Mediated Glucose and Lipid Metabolism under Chronic Hypothermia in the Liver of Freshwater Drum, Aplodinotus grunniens
by Jianxiang Chen, Changyou Song, Haibo Wen, Guangxiang Liu, Ningyuan Wu, Hongxia Li, Miaomiao Xue and Pao Xu
Metabolites 2022, 12(8), 697; https://doi.org/10.3390/metabo12080697 - 27 Jul 2022
Cited by 12 | Viewed by 3984
Abstract
Our previous study demonstrated that low temperature could induce hepatic inflammation and suppress the immune and oxidation resistance of freshwater drum. However, the metabolism, especially the glucose and lipid metabolism involved, is poorly studied. To further explore the chronic hypothermia response of freshwater [...] Read more.
Our previous study demonstrated that low temperature could induce hepatic inflammation and suppress the immune and oxidation resistance of freshwater drum. However, the metabolism, especially the glucose and lipid metabolism involved, is poorly studied. To further explore the chronic hypothermia response of freshwater drum, an 8-day hypothermia experiment was conducted at 10 °C to investigate the effect of chronic hypothermia on glucose and lipid metabolism via biochemical and physiological indexes, and metabolic enzyme activities, miRNAs and mRNA-miRNA integrate analysis in the liver. Plasma and hepatic biochemical parameters reveal chronic hypothermia-promoted energy expenditure. Metabolic enzyme levels uncover that glycolysis was enhanced but lipid metabolism was suppressed. Differentially expressed miRNAs induced by hypothermia were mainly involved in glucose and lipid metabolism, programmed cell death, disease, and cancerization. Specifically, KEGG enrichment indicates that AMPK signaling was dysregulated. mRNA-miRNA integrated analysis manifests miR-1 and AMPK, which were actively co-related in the regulatory network. Furthermore, transcriptional expression of key genes demonstrates hypothermia-activated AMPK signaling by miR-1 and subsequently inhibited the downstream glucogenic and glycogenic gene expression and gene expression of fatty acid synthesis. However, glycogenesis was alleviated to the control level while fatty acid synthesis was still suppressed at 8 d. Meanwhile, the gene expressions of glycolysis and fatty acid oxidation were augmented under hypothermia. In conclusion, these results suggest that miR-1/AMPK is an important target for chronic hypothermia control. It provides a theoretical basis for hypothermia resistance on freshwater drum. Full article
Show Figures

Figure 1

Back to TopTop