Sign in to use this feature.

Years

Between: -

Subjects

remove_circle_outline
remove_circle_outline
remove_circle_outline
remove_circle_outline

Journals

Article Types

Countries / Regions

Search Results (38)

Search Parameters:
Keywords = ADAM-17 ectodomain shedding

Order results
Result details
Results per page
Select all
Export citation of selected articles as:
19 pages, 4290 KB  
Article
ADAM10 Knockout from Human Glioblastoma and Colon Cancer Cells Modulates Diverse Signalling Networks and Inhibits Tumour Growth In Vivo
by Hengkang Yan, Sakshi Arora, Linda Hii, Carmen Llerena, Mary E. Vail, Amr Allam, James R. W. Conway, Joel R. Steele, Han-Chung Lee, Ralf B. Schittenhelm, Andrew M. Scott and Peter W. Janes
Int. J. Mol. Sci. 2025, 26(21), 10684; https://doi.org/10.3390/ijms262110684 - 3 Nov 2025
Viewed by 736
Abstract
ADAM10 is a transmembrane metalloprotease that regulates diverse signalling functions via the shedding of membrane protein ectodomains, and is implicated in tumour development, including glioblastoma multiforme (GBM) and gastrointestinal (GI) cancers, where high ADAM10 expression is associated with poor prognosis. We assessed the [...] Read more.
ADAM10 is a transmembrane metalloprotease that regulates diverse signalling functions via the shedding of membrane protein ectodomains, and is implicated in tumour development, including glioblastoma multiforme (GBM) and gastrointestinal (GI) cancers, where high ADAM10 expression is associated with poor prognosis. We assessed the role of ADAM10 by gene knockout (KO) in U251 GBM cells, and its effects on protein shedding and protein expression on cell proliferation and on the growth of tumour xenografts in mice. The growth of tumours was severely delayed, relative to modest effects on proliferation in vitro, suggesting roles particularly in the context of the tumour microenvironment (TME). Proteomics analysis of KO cell-conditioned medium showed decreased levels of known ADAM10 targets such as Notch and Eph receptors and ligands, as well as other proteins involved in cell–cell adhesion, migration, signalling, metabolism, differentiation, and development, including angiogenesis. KO cell and tumour lysate analysis also showed modulation of proteins associated with metabolic and catalytic activity, cell–matrix organisation and differentiation. Similar effects were also observed in the SW620 colon cancer model, indicating broader significance. Furthermore, expression of the associated protein sets also correlated with ADAM10 expression in human GBM and colon cancer specimens (TCGA datasets), indicating clinical relevance. Collagens and proteins associated with matrix deposition and fibril organisation were notably reduced in ADAM10 KO GBM tumours, and histology confirmed decreased collagen fibrils and blood vessels. Unexpectedly, increased chondrocyte differentiation was evident in ADAM10 KO U251 tumours, suggesting a role for ADAM10 in maintaining an undifferentiated phenotype in vivo. Together, our data indicate the importance of ADAM10 in diverse signalling mechanisms in tumours and the TME that promote tumour development. Full article
(This article belongs to the Special Issue Advanced Molecular Research in Brain Tumors)
Show Figures

Figure 1

19 pages, 1650 KB  
Review
Updates on Inflammatory Molecular Pathways Mediated by ADAM17 in Autoimmunity
by Margherita Sisto and Sabrina Lisi
Cells 2024, 13(24), 2092; https://doi.org/10.3390/cells13242092 - 18 Dec 2024
Cited by 2 | Viewed by 3868
Abstract
ADAM17 is a member of the disintegrin and metalloproteinase (ADAM) family of transmembrane proteases with immunoregulatory activity in multiple signaling pathways. The functional ADAM17 is involved in the shedding of the ectodomain characterizing many substrates belonging to growth factors, cytokines, receptors, and adhesion [...] Read more.
ADAM17 is a member of the disintegrin and metalloproteinase (ADAM) family of transmembrane proteases with immunoregulatory activity in multiple signaling pathways. The functional ADAM17 is involved in the shedding of the ectodomain characterizing many substrates belonging to growth factors, cytokines, receptors, and adhesion molecules. The ADAM17-dependent pathways are known to be crucial in tumor development and progression and in the modulation of many pathological and physiological processes. In the last decade, ADAM17 was considered the driver of several autoimmune pathologies, and numerous substrate-mediated signal transduction pathways were identified. However, the discoveries made to date have led researchers to try to clarify the multiple mechanisms in which ADAM17 is involved and to identify any molecular gaps between the different transductional cascades. In this review, we summarize the most recent updates on the multiple regulatory activities of ADAM17, focusing on reported data in the field of autoimmunity. Full article
(This article belongs to the Special Issue Advances in Cellular and Molecular Treatment of Autoimmune Diseases)
Show Figures

Figure 1

14 pages, 2324 KB  
Article
TRPV4 Mediates Alveolar Epithelial Barrier Integrity and Induces ADAM10-Driven E-Cadherin Shedding
by Lena Schaller, Thomas Gudermann and Alexander Dietrich
Cells 2024, 13(20), 1717; https://doi.org/10.3390/cells13201717 - 17 Oct 2024
Cited by 5 | Viewed by 2541
Abstract
Transient receptor potential vanilloid 4 (TRPV4) channels have been associated with numerous pulmonary pathologies, including hypertension, asthma, and acute lung injury. However, their role in the alveolar epithelium remains unclear. We performed impedance-based resistance measurements in primary differentiated alveolar epithelial type I (AT1) [...] Read more.
Transient receptor potential vanilloid 4 (TRPV4) channels have been associated with numerous pulmonary pathologies, including hypertension, asthma, and acute lung injury. However, their role in the alveolar epithelium remains unclear. We performed impedance-based resistance measurements in primary differentiated alveolar epithelial type I (AT1) cells from wild-type (WT) and TRPV4-deficient (TRPV4−/−) C57/BL6J mice to detect changes in AT1 barrier integrity upon TRPV4 activation. Both pharmacological (GSK1016790A) and a low pH-driven activation of TRPV4 were quantified, and the downstream effects on adherens junctions were assessed through the Western blotting of epithelial cadherin (E-cadherin) protein levels. Importantly, a drop in pH caused a rapid decrease in AT1 barrier resistance and increased the formation of a ~35 kDa E-cadherin C-terminal fragment, with both effects significantly reduced in TRPV4−/− AT1 cells. Similarly, the pharmacological activation of TRPV4 in AT1 cells triggered an immediate transient loss of barrier resistance and the formation of the same E-cadherin fragment, which was again diminished by TRPV4 deficiency. Moreover, TRPV4-mediated E-cadherin cleavage was significantly reduced by GI254023X, an antagonist of a disintegrin and metalloprotease 10 (ADAM10). Our results confirm the role of TRPV4 in regulating alveolar epithelial barrier permeability and provide insight into a novel signaling pathway by which TRPV4-induced Ca2+ influx stimulates metalloprotease-driven ectodomain shedding. Full article
(This article belongs to the Section Cell Signaling)
Show Figures

Figure 1

15 pages, 2581 KB  
Article
ADAM12-Generated Basigin Ectodomain Binds β1 Integrin and Enhances the Expression of Cancer-Related Extracellular Matrix Proteins
by Kasper J. Mygind, Denise Nikodemus, Sebastian Gnosa, Ramya Kweder, Nicolai J. Wewer Albrechtsen, Marie Kveiborg, Janine T. Erler and Reidar Albrechtsen
Int. J. Mol. Sci. 2024, 25(11), 5871; https://doi.org/10.3390/ijms25115871 - 28 May 2024
Cited by 4 | Viewed by 2069
Abstract
Desmoplasia is a common feature of aggressive cancers, driven by a complex interplay of protein production and degradation. Basigin is a type 1 integral membrane receptor secreted in exosomes or released by ectodomain shedding from the cell surface. Given that soluble basigin is [...] Read more.
Desmoplasia is a common feature of aggressive cancers, driven by a complex interplay of protein production and degradation. Basigin is a type 1 integral membrane receptor secreted in exosomes or released by ectodomain shedding from the cell surface. Given that soluble basigin is increased in the circulation of patients with a poor cancer prognosis, we explored the putative role of the ADAM12-generated basigin ectodomain in cancer progression. We show that recombinant basigin ectodomain binds β1 integrin and stimulates gelatin degradation and the migration of cancer cells in a matrix metalloproteinase (MMP)- and β1-integrin-dependent manner. Subsequent in vitro and in vivo experiments demonstrated the altered expression of extracellular matrix proteins, including fibronectin and collagen type 5. Thus, we found increased deposits of collagen type 5 in the stroma of nude mice tumors of the human tumor cell line MCF7 expressing ADAM12—mimicking the desmoplastic response seen in human cancer. Our findings indicate a feedback loop between ADAM12 expression, basigin shedding, TGFβ signaling, and extracellular matrix (ECM) remodeling, which could be a mechanism by which ADAM12-generated basigin ectodomain contributes to the regulation of desmoplasia, a key feature in human cancer progression. Full article
(This article belongs to the Section Molecular Oncology)
Show Figures

Figure 1

21 pages, 6069 KB  
Article
Regulation of Mertk Surface Expression via ADAM17 and γ-Secretase Proteolytic Processing
by Kevin C. Lahey, Christopher Varsanyi, Ziren Wang, Ahmed Aquib, Varsha Gadiyar, Alcina A. Rodrigues, Rachael Pulica, Samuel Desind, Viralkumar Davra, David C. Calianese, Dongfang Liu, Jong-Hyun Cho, Sergei V. Kotenko, Mariana S. De Lorenzo and Raymond B. Birge
Int. J. Mol. Sci. 2024, 25(8), 4404; https://doi.org/10.3390/ijms25084404 - 17 Apr 2024
Cited by 7 | Viewed by 5961
Abstract
Mertk, a type I receptor tyrosine kinase and member of the TAM family of receptors, has important functions in promoting efferocytosis and resolving inflammation under physiological conditions. In recent years, Mertk has also been linked to pathophysiological roles in cancer, whereby, in several [...] Read more.
Mertk, a type I receptor tyrosine kinase and member of the TAM family of receptors, has important functions in promoting efferocytosis and resolving inflammation under physiological conditions. In recent years, Mertk has also been linked to pathophysiological roles in cancer, whereby, in several cancer types, including solid cancers and leukemia/lymphomas. Mertk contributes to oncogenic features of proliferation and cell survival as an oncogenic tyrosine kinase. In addition, Mertk expressed on macrophages, including tumor-associated macrophages, promotes immune evasion in cancer and is suggested to act akin to a myeloid checkpoint inhibitor that skews macrophages towards inhibitory phenotypes that suppress host T-cell anti-tumor immunity. In the present study, to better understand the post-translational regulation mechanisms controlling Mertk expression in monocytes/macrophages, we used a PMA-differentiated THP-1 cell model to interrogate the regulation of Mertk expression and developed a novel Mertk reporter cell line to study the intracellular trafficking of Mertk. We show that PMA treatment potently up-regulates Mertk as well as components of the ectodomain proteolytic processing platform ADAM17, whereas PMA differentially regulates the canonical Mertk ligands Gas6 and Pros1 (Gas6 is down-regulated and Pros1 is up-regulated). Under non-stimulated homeostatic conditions, Mertk in PMA-differentiated THP1 cells shows active constitutive proteolytic cleavage by the sequential activities of ADAM17 and the Presenilin/γ-secretase complex, indicating that Mertk is cleaved homeostatically by the combined sequential action of ADAM17 and γ-secretase, after which the cleaved intracellular fragment of Mertk is degraded in a proteasome-dependent mechanism. Using chimeric Flag-Mertk-EGFP-Myc reporter receptors, we confirm that inhibitors of γ-secretase and MG132, which inhibits the 26S proteasome, stabilize the intracellular fragment of Mertk without evidence of nuclear translocation. Finally, the treatment of cells with active γ-carboxylated Gas6, but not inactive Warfarin-treated non-γ-carboxylated Gas6, regulates a distinct proteolytic itinerary-involved receptor clearance and lysosomal proteolysis. Together, these results indicate that pleotropic and complex proteolytic activities regulate Mertk ectodomain cleavage as a homeostatic negative regulatory event to safeguard against the overactivation of Mertk. Full article
Show Figures

Figure 1

15 pages, 2032 KB  
Article
Diabetic Endothelial Cell Glycogen Synthase Kinase 3β Activation Induces VCAM1 Ectodomain Shedding
by Masuma Akter Brishti, Somasundaram Raghavan, Kennedy Lamar, Udai P. Singh, Daniel M. Collier and M. Dennis Leo
Int. J. Mol. Sci. 2023, 24(18), 14105; https://doi.org/10.3390/ijms241814105 - 14 Sep 2023
Cited by 6 | Viewed by 2472
Abstract
Soluble cell adhesion molecules (sCAMs) are secreted ectodomain fragments of surface adhesion molecules, ICAM1 and VCAM1. sCAMs have diverse immune functions beyond their primary function, impacting immune cell recruitment and activation. Elevated sVCAM1 levels have been found to be associated with poor cardiovascular [...] Read more.
Soluble cell adhesion molecules (sCAMs) are secreted ectodomain fragments of surface adhesion molecules, ICAM1 and VCAM1. sCAMs have diverse immune functions beyond their primary function, impacting immune cell recruitment and activation. Elevated sVCAM1 levels have been found to be associated with poor cardiovascular disease (CVD) outcomes, supporting VCAM1’s role as a potential diagnostic marker and therapeutic target. Inhibiting sVCAM1’s release or its interaction with immune cells could offer cardioprotection in conditions such as diabetes. Membrane-bound surface adhesion molecules are widely expressed in a wide variety of cell types with higher expression in endothelial cells (ECs). Still, the source of sCAMs in the circulation is not clear. Hypothesizing that endothelial cells (ECs) could be a potential source of sCAMs, this study investigated whether dysfunctional EC signaling mechanisms during diabetes cause VCAM1 ectodomain shedding. Our results from samples from an inducible diabetic mouse model revealed increased sVCAM1 plasma levels in diabetes. Protein analysis indicated upregulated VCAM1 expression and metalloproteases ADAM10 and ADAM17 in diabetic ECs. ADAMs are known for proteolytic cleavage of adhesion molecules, contributing to inflammation. GSK3β, implicated in EC VCAM1 expression, was found to be activated in diabetic ECs. GSK3β activation in control ECs increased ADAM10/17 and VCAM1. A GSK3β inhibitor reduced active GSK3β and VCAM1 ectodomain shedding. These findings suggest diabetic ECs with elevated GSK3β activity led to VCAM1 upregulation and ADAM10/17-mediated sVCAM1 shedding. This mechanism underscores the potential therapeutic role of GSK3β inhibition in reducing the levels of circulating sVCAM1. The complex roles of sCAMs extend well beyond CVD. Thus, unraveling the intricate involvement of sCAMs in the initiation and progression of vascular disease, particularly in diabetes, holds significant therapeutic potential. Full article
(This article belongs to the Special Issue Molecular Mechanisms of Endothelial Dysfunction 3.0)
Show Figures

Figure 1

16 pages, 2621 KB  
Article
A Metalloproteinase Cocktail from the Venom of Protobothrops flavoviridis Cleaves Amyloid Beta Peptides at the α-Cleavage Site
by Eugene Futai, Hajime Kawasaki, Shinichi Sato, Khadija Daoudi, Masafumi Hidaka, Taisuke Tomita and Tomohisa Ogawa
Toxins 2023, 15(8), 500; https://doi.org/10.3390/toxins15080500 - 12 Aug 2023
Cited by 4 | Viewed by 4356
Abstract
A disintegrin and metalloproteinase (ADAM) family proteins are a major class of membrane-anchored multidomain proteinases that are responsible for the shedding of cell surface protein ectodomains, including amyloid precursor protein (APP). Human ADAM 9, 10, and 17 proteolyze APPs and produce non-amyloid-genic p3 [...] Read more.
A disintegrin and metalloproteinase (ADAM) family proteins are a major class of membrane-anchored multidomain proteinases that are responsible for the shedding of cell surface protein ectodomains, including amyloid precursor protein (APP). Human ADAM 9, 10, and 17 proteolyze APPs and produce non-amyloid-genic p3 peptides, instead of neurotoxic amyloid-β peptides (Aβs; Aβ40 and Aβ42), which form fibrils and accumulate in the brain of patients with Alzheimer’s disease (AD). The ADAM family is closely related to snake venom metalloproteinases (SVMPs), which are derived from ancestral ADAMs but act as soluble proteinases. To test the therapeutic potential of SVMPs, we purified SVMPs from Protobothrops flavoviridis venom using metal ion affinity and pooled into a cocktail. Thus, 9 out of 11 SVMPs in the P. flavoviridis genome were identified in the cocktail. SVMPs inhibited Aβ secretion when added to human cell culture medium without affecting APP proteolysis. SVMPs degraded synthetic Aβ40 and Aβ42 peptides at the same cleavage site (α-site of APP) as ADAM9, 10, and 17. SVMPs did not degrade Aβ fibrils but interfered with their formation, assessed using thioflavin-T. Thus, SVMPs have therapeutic potential for AD as an Aβ-degrading protease, and the finding adds to the discovery of bioactive peptides from venoms as novel therapeutics. Full article
(This article belongs to the Special Issue Potential Therapeutic Applications of Animal Venoms and Toxins)
Show Figures

Figure 1

14 pages, 2150 KB  
Article
Ectodomain Shedding by ADAM17 Increases the Release of Soluble CD40 from Human Endothelial Cells under Pro-Inflammatory Conditions
by Anton Klersy, Sören Meyer, Florian Leuschner, Thorsten Kessler, Markus Hecker and Andreas H. Wagner
Cells 2023, 12(15), 1926; https://doi.org/10.3390/cells12151926 - 25 Jul 2023
Cited by 4 | Viewed by 11852
Abstract
Background: Homozygosity for the C allele of the −1T>C single nucleotide polymorphism (SNP) of the CD40 gene (rs1883832) is associated with susceptibility to coronary heart disease (CHD), enhanced CD40 expression, and shedding. The disintegrin metalloprotease ADAM17 can cleave various cell surface proteins. This [...] Read more.
Background: Homozygosity for the C allele of the −1T>C single nucleotide polymorphism (SNP) of the CD40 gene (rs1883832) is associated with susceptibility to coronary heart disease (CHD), enhanced CD40 expression, and shedding. The disintegrin metalloprotease ADAM17 can cleave various cell surface proteins. This study investigates an association between ADAM17-mediated CD40 shedding and inflammation in CC genotype human endothelial cells. Methods: Human umbilical vein endothelial cells (HUVEC) carrying the CC genotype were stimulated with soluble CD40 ligand (sCD40L) or tumor necrosis factor-α (TNFα). Messenger RNA and protein expression were determined with standard methods. Levels of high sensitive c-reactive protein (hs-CRP), interleukin-6 (IL-6), and sCD40 in plasma samples from patients with CHD were assessed using ELISA. Results: ADAM17 surface abundance was elevated following stimulation with CD40L and TNFα just as its regulator iRhom2. Inhibition of ADAM17 prevented TNFα-induced sCD40 and soluble vascular cell adhesion molecule-1 release into the conditioned medium and reinforced CD40 surface abundance. Secondary to inhibition of ADAM17, stimulation with CD40L or TNFα upregulated monocyte chemoattractant protein-1 mRNA and protein. Levels of sCD40 and the inflammatory biomarkers hs-CRP and IL-6 were positively correlated in the plasma of patients with CHD. Conclusions: We provide a mechanism by which membrane-bound CD40 is shed from the endothelial cell surface by ADAM17, boosting sCD40 formation and limiting downstream CD40 signaling. Soluble CD40 may represent a robust biomarker for CHD, especially in conjunction with homozygosity for the C allele of the −1T>C SNP of the CD40 gene. Full article
(This article belongs to the Special Issue Cardiovascular Biomarkers: Current Status and Future Directions)
Show Figures

Graphical abstract

23 pages, 2227 KB  
Review
ADAM10 and ADAM17, Major Regulators of Chronic Kidney Disease Induced Atherosclerosis?
by Sanne L. Maas, Marjo M. P. C. Donners and Emiel P. C. van der Vorst
Int. J. Mol. Sci. 2023, 24(8), 7309; https://doi.org/10.3390/ijms24087309 - 15 Apr 2023
Cited by 12 | Viewed by 5988
Abstract
Chronic kidney disease (CKD) is a major health problem, affecting millions of people worldwide, in particular hypertensive and diabetic patients. CKD patients suffer from significantly increased cardiovascular disease (CVD) morbidity and mortality, mainly due to accelerated atherosclerosis development. Indeed, CKD not only affects [...] Read more.
Chronic kidney disease (CKD) is a major health problem, affecting millions of people worldwide, in particular hypertensive and diabetic patients. CKD patients suffer from significantly increased cardiovascular disease (CVD) morbidity and mortality, mainly due to accelerated atherosclerosis development. Indeed, CKD not only affects the kidneys, in which injury and maladaptive repair processes lead to local inflammation and fibrosis, but also causes systemic inflammation and altered mineral bone metabolism leading to vascular dysfunction, calcification, and thus, accelerated atherosclerosis. Although CKD and CVD individually have been extensively studied, relatively little research has studied the link between both diseases. This narrative review focuses on the role of a disintegrin and metalloproteases (ADAM) 10 and ADAM17 in CKD and CVD and will for the first time shed light on their role in CKD-induced CVD. By cleaving cell surface molecules, these enzymes regulate not only cellular sensitivity to their micro-environment (in case of receptor cleavage), but also release soluble ectodomains that can exert agonistic or antagonistic functions, both locally and systemically. Although the cell-specific roles of ADAM10 and ADAM17 in CVD, and to a lesser extent in CKD, have been explored, their impact on CKD-induced CVD is likely, yet remains to be elucidated. Full article
Show Figures

Figure 1

10 pages, 1936 KB  
Article
Leishmania Infection-Induced Proteolytic Processing of SIRPα in Macrophages
by Hana Hirai, Jing Hong, Wataru Fujii, Chizu Sanjoba and Yasuyuki Goto
Pathogens 2023, 12(4), 593; https://doi.org/10.3390/pathogens12040593 - 13 Apr 2023
Cited by 3 | Viewed by 2824
Abstract
The shedding of cell surface receptors may bring synergistic outcomes through the loss of receptor-mediated cell signaling and competitive binding of the shed soluble receptor to its ligand. Thus, soluble receptors have both biological importance and diagnostic importance as biomarkers in immunological disorders. [...] Read more.
The shedding of cell surface receptors may bring synergistic outcomes through the loss of receptor-mediated cell signaling and competitive binding of the shed soluble receptor to its ligand. Thus, soluble receptors have both biological importance and diagnostic importance as biomarkers in immunological disorders. Signal regulatory protein α (SIRPα), one of the receptors responsible for the ‘don’t-eat-me’ signal, is expressed by myeloid cells where its expression and function are in part regulated by proteolytic cleavage. However, reports on soluble SIRPα as a biomarker are limited. We previously reported that mice with experimental visceral leishmaniasis (VL) manifest anemia and enhanced hemophagocytosis in the spleen accompanied with decreased SIRPα expression. Here, we report increased serum levels of soluble SIRPα in mice infected with Leishmania donovani, a causative agent of VL. Increased soluble SIRPα was also detected in a culture supernatant of macrophages infected with L. donovani in vitro, suggesting the parasite infection promotes ectodomain shedding of SIRPα on macrophages. The release of soluble SIRPα was partially inhibited by an ADAM proteinase inhibitor in both LPS stimulation and L. donovani infection, suggesting a shared mechanism for cleavage of SIRPα in both cases. In addition to the ectodomain shedding of SIRPα, both LPS stimulation and L. donovani infection induced the loss of the cytoplasmic region of SIRPα. Although the effects of these proteolytic processes or changes in SIRPα still remain unclear, these proteolytic regulations on SIRPα during L. donovani infection may explain hemophagocytosis and anemia induced by infection, and serum soluble SIRPα may serve as a biomarker for hemophagocytosis and anemia in VL and the other inflammatory disorders. Full article
Show Figures

Figure 1

23 pages, 3013 KB  
Article
ER-PM Junctions on GABAergic Interneurons Are Organized by Neuregulin 2/VAP Interactions and Regulated by NMDA Receptors
by Detlef Vullhorst, Mara S. Bloom, Neha Akella and Andres Buonanno
Int. J. Mol. Sci. 2023, 24(3), 2908; https://doi.org/10.3390/ijms24032908 - 2 Feb 2023
Cited by 4 | Viewed by 3291
Abstract
Neuregulins (NRGs) signal via ErbB receptors to regulate neural development, excitability, synaptic and network activity, and behaviors relevant to psychiatric disorders. Bidirectional signaling between NRG2/ErbB4 and NMDA receptors is thought to homeostatically regulate GABAergic interneurons in response to increased excitatory neurotransmission or elevated [...] Read more.
Neuregulins (NRGs) signal via ErbB receptors to regulate neural development, excitability, synaptic and network activity, and behaviors relevant to psychiatric disorders. Bidirectional signaling between NRG2/ErbB4 and NMDA receptors is thought to homeostatically regulate GABAergic interneurons in response to increased excitatory neurotransmission or elevated extracellular glutamate levels. Unprocessed proNRG2 forms discrete clusters on cell bodies and proximal dendrites that colocalize with the potassium channel Kv2.1 at specialized endoplasmic reticulum-plasma membrane (ER-PM) junctions, and NMDA receptor activation triggers rapid dissociation from ER-PM junctions and ectodomain shedding by ADAM10. Here, we elucidate the mechanistic basis of proNRG2 clustering at ER-PM junctions and its regulation by NMDA receptors. Importantly, we demonstrate that proNRG2 promotes the formation of ER-PM junctions by directly binding the ER-resident membrane tether VAP, like Kv2.1. The proNRG2 intracellular domain harbors two non-canonical, low-affinity sites that cooperatively mediate VAP binding. One of these is a cryptic and phosphorylation-dependent VAP binding motif that is dephosphorylated following NMDA receptor activation, thus revealing how excitatory neurotransmission promotes the dissociation of proNRG2 from ER-PM junctions. Therefore, proNRG2 and Kv2.1 can independently function as VAP-dependent organizers of neuronal ER-PM junctions. Based on these and prior studies, we propose that proNRG2 and Kv2.1 serve as co-regulated downstream effectors of NMDA receptors to homeostatically regulate GABAergic interneurons. Full article
(This article belongs to the Section Molecular Neurobiology)
Show Figures

Figure 1

18 pages, 4472 KB  
Article
A Bioengineering Strategy to Control ADAM10 Activity in Living Cells
by Francesco Pastore, Martina Battistoni, Raimondo Sollazzo, Pietro Renna, Fabiola Paciello, Domenica Donatella Li Puma, Eugenio Barone, Onur Dagliyan, Cristian Ripoli and Claudio Grassi
Int. J. Mol. Sci. 2023, 24(2), 917; https://doi.org/10.3390/ijms24020917 - 4 Jan 2023
Cited by 5 | Viewed by 4444
Abstract
A Disintegrin and Metalloprotease 10, also known as ADAM10, is a cell surface protease ubiquitously expressed in mammalian cells where it cuts several membrane proteins implicated in multiple physiological processes. The dysregulation of ADAM10 expression and function has been implicated in pathological conditions, [...] Read more.
A Disintegrin and Metalloprotease 10, also known as ADAM10, is a cell surface protease ubiquitously expressed in mammalian cells where it cuts several membrane proteins implicated in multiple physiological processes. The dysregulation of ADAM10 expression and function has been implicated in pathological conditions, including Alzheimer’s disease (AD). Although it has been suggested that ADAM10 is expressed as a zymogen and the removal of the prodomain results in its activation, other potential mechanisms for the ADAM10 proteolytic function and activation remain unclear. Another suggested mechanism is post-translational modification of the cytoplasmic domain, which regulates ADAM10-dependent protein ectodomain shedding. Therefore, the precise and temporal activation of ADAM10 is highly desirable to reveal the fine details of ADAM10-mediated cleavage mechanisms and protease-dependent therapeutic applications. Here, we present a strategy to control prodomain and cytosolic tail cleavage to regulate ADAM10 shedding activity without the intervention of small endogenous molecule signaling pathways. We generated a series of engineered ADAM10 analogs containing Tobacco Etch Virus protease (TEV) cleavage site (TEVcs), rendering ADAM10 cleavable by TEV. This strategy revealed that, in the absence of other stimuli, the TEV-mediated removal of the prodomain could not activate ADAM10. However, the TEV-mediated cleavage of the cytosolic domain significantly increased ADAM10 activity. Then, we generated ADAM10 with a minimal constitutively catalytic activity that increased significantly in the presence of TEV or after activating a chemically activatable TEV. Our results revealed a bioengineering strategy for controlling the ADAM10 activity in living cells, paving the way to obtain spatiotemporal control of ADAM10. Finally, we proved that our approach of controlling ADAM10 promoted α-secretase activity and the non-amyloidogenic cleavage of amyloid-β precursor protein (APP), thereby increasing the production of the neuroprotective soluble ectodomain (sAPPα). Our bioengineering strategy has the potential to be exploited as a next-generation gene therapy for AD. Full article
(This article belongs to the Collection Feature Papers in Molecular Neurobiology)
Show Figures

Figure 1

16 pages, 3885 KB  
Article
Identification of Molecular Determinants in iRhoms1 and 2 That Contribute to the Substrate Selectivity of Stimulated ADAM17
by Yi Zhao, Eliud Morales Dávila, Xue Li, Beiyu Tang, Ariana I. Rabinowitsch, Jose Manuel Perez-Aguilar and Carl P. Blobel
Int. J. Mol. Sci. 2022, 23(21), 12796; https://doi.org/10.3390/ijms232112796 - 24 Oct 2022
Cited by 10 | Viewed by 3347
Abstract
The metalloprotease ADAM17 is a key regulator of the TNFα, IL-6R and EGFR signaling pathways. The maturation and function of ADAM17 is controlled by the seven-membrane-spanning proteins iRhoms1 and 2. The functional properties of the ADAM17/iRhom1 and ADAM17/iRhom2 complexes differ, in that stimulated [...] Read more.
The metalloprotease ADAM17 is a key regulator of the TNFα, IL-6R and EGFR signaling pathways. The maturation and function of ADAM17 is controlled by the seven-membrane-spanning proteins iRhoms1 and 2. The functional properties of the ADAM17/iRhom1 and ADAM17/iRhom2 complexes differ, in that stimulated shedding of most ADAM17 substrates tested to date can be supported by iRhom2, whereas iRhom1 can only support stimulated shedding of very few ADAM17 substrates, such as TGFα. The first transmembrane domain (TMD1) of iRhom2 and the sole TMD of ADAM17 are important for the stimulated shedding of ADAM17 substrates by iRhom2. However, little is currently known about how the iRhoms interact with different substrates to control their stimulated shedding by ADAM17. To provide new insights into this topic, we tested how various chimeras between iRhom1 and iRhom2 affect the stimulated processing of the EGFR-ligands TGFα (iRhom1- or 2-dependent) and EREG (iRhom2-selective) by ADAM17. This uncovered an important role for the TMD7 of the iRhoms in determining their substrate selectivity. Computational methods utilized to characterize the iRhom1/2/substrate interactions suggest that the substrate selectivity is determined, at least in part, by a distinct accessibility of the substrate cleavage site to stimulated ADAM17. These studies not only provide new insights into why the substrate selectivity of stimulated iRhom2/ADAM17 differs from that of iRhom1/ADAM17, but also suggest new approaches for targeting the release of specific ADAM17 substrates. Full article
(This article belongs to the Collection Feature Papers Collection in Biochemistry)
Show Figures

Figure 1

24 pages, 7697 KB  
Article
ADAM10 and ADAM17—Novel Players in Retinoblastoma Carcinogenesis
by Dario Van Meenen, Annika Doege, Emily Alefeld, André Haase, Manfred Beier, Tobias Kiefer, Eva Biewald, Klaus Metz, Oliver Dräger, Maike Anna Busch and Nicole Dünker
Int. J. Mol. Sci. 2022, 23(20), 12621; https://doi.org/10.3390/ijms232012621 - 20 Oct 2022
Cited by 3 | Viewed by 4684
Abstract
A disintegrin and metalloproteinase (ADAM) family proteins, acting as sheddases, are important factors in a number of pathologies, including cancer, and have been suggested as promising therapeutic targets. The study presented focuses on the involvement of ADAM10 and ADAM17 in retinoblastoma (RB), the [...] Read more.
A disintegrin and metalloproteinase (ADAM) family proteins, acting as sheddases, are important factors in a number of pathologies, including cancer, and have been suggested as promising therapeutic targets. The study presented focuses on the involvement of ADAM10 and ADAM17 in retinoblastoma (RB), the most common malignant intraocular childhood tumor. A significant correlation between ADAM17 expression levels and RB laterality and RB staging was observed. Levels of ADAM10 or ADAM17 regulating miRNAs miR-145, -152, and -365 were significantly downregulated in RB cell lines, and reduced miR levels with simultaneously upregulated ADAM10 and ADAM17 expression were found in RB patients. The involvement of both ADAMs analyzed in ectodomain shedding of the neuronal cell adhesion molecule L1 (L1CAM), shown to induce pro-tumorigenic effects in RB, was confirmed. Lentiviral ADAM10 and ADAM17 single or ADAM10/17 double knockdown (KD) induced caspase-dependent apoptosis and reduced cell viability, proliferation, growth, and colony formation capacity of RB cells. Moreover, differential phosphorylation of the serine/threonine kinase AKT was observed following ADAM17 KD in RB cells. Chicken chorioallantoic membrane (CAM) assays revealed that ADAM17 and ADAM10/17 depletion decreases the tumorigenic and migration potential of RB cells in vivo. Thus, ADAMs are potential novel targets for future therapeutic RB approaches. Full article
Show Figures

Figure 1

21 pages, 15531 KB  
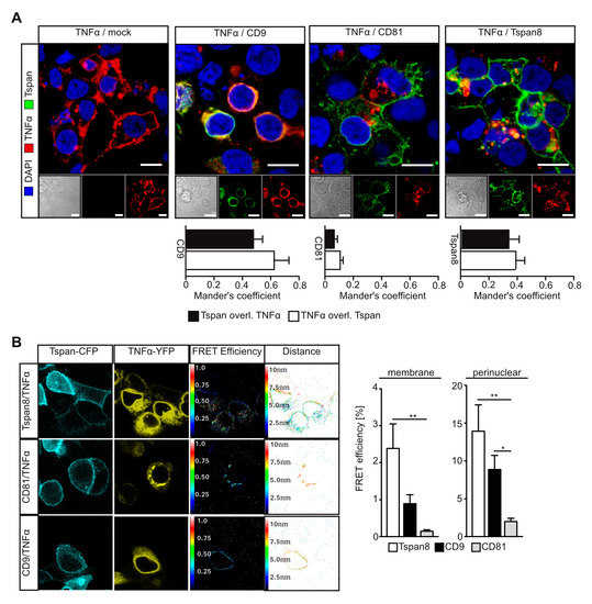
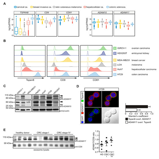
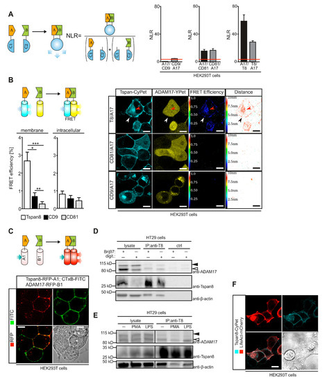
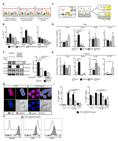
Article
Tetraspanin 8 Subfamily Members Regulate Substrate-Specificity of a Disintegrin and Metalloprotease 17
by Miryam Müller, Claire Saunders, Anke Senftleben, Johannes P. W. Heidbuechel, Birgit Halwachs, Julia Bolik, Nina Hedemann, Christian Röder, Dirk Bauerschlag, Stefan Rose-John and Dirk Schmidt-Arras
Cells 2022, 11(17), 2683; https://doi.org/10.3390/cells11172683 - 29 Aug 2022
Cited by 10 | Viewed by 3454
Abstract
Ectodomain shedding is an irreversible process to regulate inter- and intracellular signaling. Members of the a disintegrin and metalloprotease (ADAM) family are major mediators of ectodomain shedding. ADAM17 is involved in the processing of multiple substrates including tumor necrosis factor (TNF) α and [...] Read more.
Ectodomain shedding is an irreversible process to regulate inter- and intracellular signaling. Members of the a disintegrin and metalloprotease (ADAM) family are major mediators of ectodomain shedding. ADAM17 is involved in the processing of multiple substrates including tumor necrosis factor (TNF) α and EGF receptor ligands. Substrates of ADAM17 are selectively processed depending on stimulus and cellular context. However, it still remains largely elusive how substrate selectivity of ADAM17 is regulated. Tetraspanins (Tspan) are multi-membrane-passing proteins that are involved in the organization of plasma membrane micro-domains and diverse biological processes. Closely related members of the Tspan8 subfamily, including CD9, CD81 and Tspan8, are associated with cancer and metastasis. Here, we show that Tspan8 subfamily members use different strategies to regulate ADAM17 substrate selectivity. We demonstrate that in particular Tspan8 associates with both ADAM17 and TNF α and promotes ADAM17-mediated TNF α release through recruitment of ADAM17 into Tspan-enriched micro-domains. Yet, processing of other ADAM17 substrates is not altered by Tspan8. We, therefore, propose that Tspan8 contributes to tumorigenesis through enhanced ADAM17-mediated TNF α release and a resulting increase in tissue inflammation. Full article
Show Figures

Figure 1

Back to TopTop