Sign in to use this feature.

Years

Between: -

Subjects

remove_circle_outline
remove_circle_outline
remove_circle_outline
remove_circle_outline
remove_circle_outline

Journals

Article Types

Countries / Regions

Search Results (25)

Search Parameters:
Keywords = 2-hydroxymelatonin

Order results
Result details
Results per page
Select all
Export citation of selected articles as:
18 pages, 1545 KB  
Article
Identification of Gut Microbiome Signatures Associated with Serotonin Pathway in Tryptophan Metabolism of Patients Undergoing Hemodialysis
by Tien-Hsiang Kuo, Ping-Hsun Wu, Po-Yu Liu, Yun-Shiuan Chuang, Chi-Jung Tai, Mei-Chuan Kuo, Yi-Wen Chiu and Yi-Ting Lin
Int. J. Mol. Sci. 2025, 26(21), 10463; https://doi.org/10.3390/ijms262110463 - 28 Oct 2025
Cited by 1 | Viewed by 809
Abstract
Serotonin, a tryptophan metabolite, exerts a significant influence on both brain and gut functionality. While previous research has elucidated the intricate dynamics of the gut–brain axis, the interplay between serotonin pathway metabolites and gut microbiota in individuals undergoing hemodialysis remains largely unexplored. Therefore, [...] Read more.
Serotonin, a tryptophan metabolite, exerts a significant influence on both brain and gut functionality. While previous research has elucidated the intricate dynamics of the gut–brain axis, the interplay between serotonin pathway metabolites and gut microbiota in individuals undergoing hemodialysis remains largely unexplored. Therefore, this study aimed to investigate gut microbiota composition corresponding to serotonin pathway metabolite levels among patients with hemodialysis. A total of 85 patients undergoing hemodialysis were selected. Their gut microbiota was analyzed using shotgun metagenomic sequencing profiling. The serotonin pathway metabolites, including 5-hydroxytryptophan (5-HTP), serotonin, 5-methoxytryptophan (5-MTP), 5-methoxytryptamine, melatonin, and 6-hydroxymelatonin, were analyzed with the liquid chromatograph–tandem mass spectrometer. The robust linear discriminant analysis Effect Size (LEfSe) was employed to reveal the gut microbiota signature according to levels of serotonin pathway metabolites. A significant β-diversity difference in 5-Methoxytryptamine (p = 0.037) was found, while no variance in α-diversity was detected. Using LefSe analysis, we identified an enriched Tannerellaceae family in the high-hydroxytryptophan (5-HTP) group, the Odoribacteraceae family in the high-serotonin group, the Eubacteriales order in the high-5-methoxytryptophan (5-MTP) group, the Prevotella copri species in the high-5-Methoxytryptamine group, and the Clostridium genus in the high-melatonin group. In contrast, an enriched Clostridiaceae family in the low-5-HTP group, the Clostridiaceae family in the low-serotonin group, and the Bacteroides ovatus species in the low-5-MTP group were found. Distinct gut microbiota signatures linked to serotonin pathway metabolites were identified in patients undergoing hemodialysis. These findings provide insights for future gut–brain axis research and may guide methods to modulate gut microbiota to influence serotonin metabolites. Full article
(This article belongs to the Section Molecular Microbiology)
Show Figures

Figure 1

13 pages, 2439 KB  
Article
2-Hydroxymelatonin Induces Husk-Imposed Vivipary in the Transgenic Rice Overexpressing Melatonin 2-Hydroxylase
by Kyungjin Lee and Kyoungwhan Back
Biomolecules 2025, 15(10), 1412; https://doi.org/10.3390/biom15101412 - 4 Oct 2025
Cited by 1 | Viewed by 891
Abstract
Pre-harvest sprouting (PHS) reduces the quality and quantity of crop seeds. PHS can be imposed through the embryo or husk pathway of cereal crops. Most reported PHS seeds are imposed via the embryo pathway. Here, we generated transgenic rice plants overexpressing rice melatonin [...] Read more.
Pre-harvest sprouting (PHS) reduces the quality and quantity of crop seeds. PHS can be imposed through the embryo or husk pathway of cereal crops. Most reported PHS seeds are imposed via the embryo pathway. Here, we generated transgenic rice plants overexpressing rice melatonin 2-hydroxylase (OsM2H), which catalyzes the hydroxylation of melatonin to 2-hydroxymelatonin (2-OHM). OsM2H overexpression (M2H-OE) showed PHS under paddy conditions. Germination assays revealed that intact seeds harvested at 26 and 36 days after heading (DAH) showed PHS, whereas dehusked seeds did not, indicating husk-imposed PHS. Overproduction of 2-OHM was observed in M2H-OE seeds compared to wild-type control. In addition, M2H-OE lines produced more hydrogen peroxide than the wild-type. 2-OHM-induced reactive oxygen species resulted in the induction of OsGA3ox2, a gibberellin (GA) biosynthesis gene, and repression of OsGA2ox3, a GA degradation gene, in caryopses at 2 DAH, but in the induction of the ABA degradation gene OsABA8ox3 in intact seeds at 26 DAH. In addition, M2H-OE seedlings were longer and showed increased levels of hydrogen peroxide and OsGA3ox2 expression versus the wild-type. This is the first report showing that 2-OHM can induce PHS via the husk pathway in rice seeds through the induction of GA biosynthetic and ABA degradation genes. Full article
(This article belongs to the Special Issue New Insights into Hormonal Control of Plant Growth and Development)
Show Figures

Figure 1

29 pages, 5163 KB  
Article
Effect of Exogenous Melatonin Supply on Potato Plants Grown In Vitro
by Andrea Kun-Nemes, Dóra Farkas, Emese Szilágyi-Tolnai, Mónika Éva Fazekas, Melinda Paholcsek, László Stündl, Piroska Bíróné Molnár, Zoltán Cziáky, Judit Dobránszki and Judit Gálné Remenyik
Antioxidants 2025, 14(8), 917; https://doi.org/10.3390/antiox14080917 - 25 Jul 2025
Viewed by 2101
Abstract
Plant growth regulators of natural origin are becoming increasingly important in crop production to protect plants against various abiotic stresses and often to modulate plant pathological processes. These compounds offer the potential to enhance plant health exogenously by protecting plants against oxidative stress. [...] Read more.
Plant growth regulators of natural origin are becoming increasingly important in crop production to protect plants against various abiotic stresses and often to modulate plant pathological processes. These compounds offer the potential to enhance plant health exogenously by protecting plants against oxidative stress. Melatonin has been studied previously; however, the role of exogenous melatonin in abiotic stress tolerance and the underlying mechanisms are still less understood. In this study, potato plants were grown in vitro to study the effects of exogenous melatonin and ultrasound treatment (latter as an abiotic stress). The measured parameters included morphological data and the concentrations of melatonin and its degradation products, indole-3-acetic acid and salicylic acid, at 0 h, 24 h, 1 week, and 4 weeks after treatment. In addition, the expression levels of the genes responsible for the production of enzymes involved in melatonin synthesis were traced by RT-qPCR analysis. Melatonin added to the culture medium was taken up by the in vitro plantlets, and it participated both in the plant stress reaction and stress mitigation when an abiotic stress reaction was triggered by ultrasound. Among the degradation products, we detected N-acetyl-5-methoxykynuramine, 6-hydroxymelatonin, and 5-methoxytryptamine by UHPLC-MS. Among the enzymes involved in the synthesis of melatonin and indole-3-acetic acid, the expression levels of COMT, SNAT, TSB, TAA, ASMT, TPH, AANAT, ASMT, and TSA were measured and no pattern was observed in response to the treatments. Full article
Show Figures

Figure 1

17 pages, 5080 KB  
Article
Tryptophan Metabolites in the Progression of Liver Diseases
by Maria Reshetova, Pavel Markin, Svetlana Appolonova, Ismail Yunusov, Oksana Zolnikova, Elena Bueverova, Natiya Dzhakhaya, Maria Zharkova, Elena Poluektova, Roman Maslennikov and Vladimir Ivashkin
Biomolecules 2024, 14(11), 1449; https://doi.org/10.3390/biom14111449 - 15 Nov 2024
Cited by 5 | Viewed by 3436
Abstract
The aim of this study was to investigate the levels of various tryptophan metabolites in patients with alcoholic liver disease (ALD) and metabolic-associated fatty liver disease (MAFLD) at different stages of the disease. The present study included 44 patients diagnosed with MAFLD, 40 [...] Read more.
The aim of this study was to investigate the levels of various tryptophan metabolites in patients with alcoholic liver disease (ALD) and metabolic-associated fatty liver disease (MAFLD) at different stages of the disease. The present study included 44 patients diagnosed with MAFLD, 40 patients diagnosed with ALD, and 14 healthy individuals in the control group. The levels of tryptophan and its 16 metabolites (3-OH anthranilic acid, 5-hydroxytryptophan, 5-methoxytryptamine, 6-hydroxymelatonin, indole-3-acetic acid, indole-3-butyric, indole-3-carboxaldehyde, indole-3-lactic acid, indole-3-propionic acid, kynurenic acid, kynurenine, melatonin, quinolinic acid, serotonin, tryptamine, and xanthurenic acid) in the serum were determined via high-performance liquid chromatography and tandem mass spectrometry. In patients with cirrhosis resulting from MAFLD and ALD, there are significant divergent changes in the serotonin and kynurenine pathways of tryptophan catabolism as the disease progresses. All patients with cirrhosis showed a decrease in serotonin levels (MAFLDp = 0.038; ALDp < 0.001) and an increase in kynurenine levels (MAFLDp = 0.032; ALDp = 0.010). A negative correlation has been established between serotonin levels and the FIB-4 index (p < 0.001). The decrease in serotonin pathway metabolites was associated with manifestations of portal hypertension (p = 0.026), the development of hepatocellular insufficiency (p = 0.008) (hypoalbuminemia; hypocoagulation), and jaundice (p < 0.001), while changes in the kynurenine pathway metabolite xanthurenic acid were associated with the development of hepatic encephalopathy (p = 0.044). Depending on the etiological factors of cirrhosis, disturbances in the metabolic profile may be involved in various pathogenetic pathways. Full article
(This article belongs to the Section Molecular Medicine)
Show Figures

Figure 1

18 pages, 4125 KB  
Article
Integrating 16S rRNA Sequencing and LC-MS-Based Metabolomics to Evaluate the Effects of Dietary Crude Protein on Ruminal Morphology, Fermentation Parameter and Digestive Enzyme Activity in Tibetan Sheep
by Zhenling Wu, Fengshuo Zhang, Quyangangmao Su, Qiurong Ji, Kaina Zhu, Yu Zhang, Shengzhen Hou and Linsheng Gui
Animals 2024, 14(15), 2149; https://doi.org/10.3390/ani14152149 - 24 Jul 2024
Cited by 8 | Viewed by 2446
Abstract
The dietary crude protein level could affect ruminal fermentation parameters and the microflora of ruminants. The present study’s aim was to investigate the effects of different protein level diets on ruminal morphology, fermentation parameters, digestive enzyme activity, microflora and metabolites of Tibetan sheep. [...] Read more.
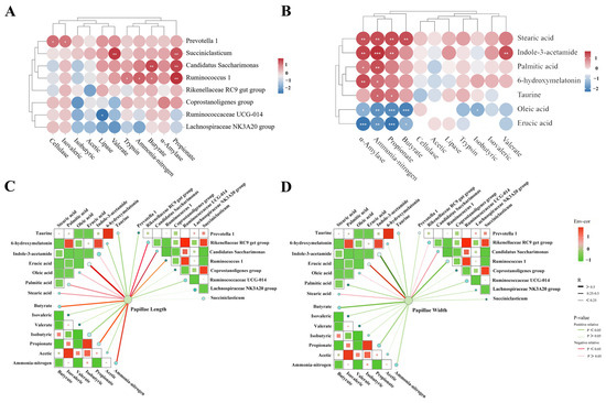
The dietary crude protein level could affect ruminal fermentation parameters and the microflora of ruminants. The present study’s aim was to investigate the effects of different protein level diets on ruminal morphology, fermentation parameters, digestive enzyme activity, microflora and metabolites of Tibetan sheep. Ninety weaned lambs (initial weight of 15.40 ± 0.81 kg, 2 months old) were selected and randomly divided into three groups (six pens/treatment, five rams/pen). Dietary treatments were formulated with 13.03% (high protein, HP), 11.58% (moderate protein, MP) and 10.20% (low protein, LP), respectively. Compared with LP, both papillae length and papillae width were significantly promoted in HP and MP (p < 0.05). The concentrations of ammonia nitrogen, total VFAs, propionic acids and butyric acids in HP were significantly increased compared to those in MP and LP (p < 0.05). The activities of protease and α-amylase in HP were significantly greater than those of LP (p < 0.05). For the ruminal microbial community, higher proportions of phylum Prevotella 1 and Succiniclasticum and genus Rikenellaceae RC9 gut group and Ruminococcus 1 were observed in HP (p < 0.05). A total of 60 differential metabolites (DMs) (28 up, 32 down) between HP and MP; 73 DMs (55 up, 18 down) between HP and LP; and 65 DMs (49 up, 16 down) between MP and LP were identified. Furthermore, four pathways of the biosynthesis of unsaturated fatty acids, tryptophan metabolism, bile secretion and ABC transporters were significantly different (p < 0.05). The abundance of phylum Prevotella 1 was negatively associated with stearic acid and palmitic acid but positively associated with the taurine. The abundance of genus Ruminococcus 1 was negatively associated with stearic acid, oleic acid, erucic acid, Indole-3-acetamide and palmitic acid but positively associated with 6-hydroxymelatonin. In conclusion, a 13.03% CP level improved ruminal morphology, fermentation parameters and digestive enzyme activities through modulating the microbial community and regulating metabolism in Tibetan sheep. Full article
(This article belongs to the Section Animal Nutrition)
Show Figures

Figure 1

17 pages, 2115 KB  
Article
Enhanced In Vitro Plant Morphogenesis of Tobacco: Unveiling Indoleamine-Modulated Adaptogenic Properties of Tulsi (Ocimum sanctum L.)
by Vanessa Vongnhay, Mukund R. Shukla, Murali-Mohan Ayyanath, Karthika Sriskantharajah and Praveen K. Saxena
Plants 2024, 13(10), 1370; https://doi.org/10.3390/plants13101370 - 15 May 2024
Cited by 3 | Viewed by 2327
Abstract
The medicinal plant tulsi (Ocimum sanctum L.) is acknowledged for its invigorating and healing properties that enhance resilience to stress in various human and animal models by modulating antioxidant compounds. While extensive research has documented these effects in humans, the adaptogenic potential [...] Read more.
The medicinal plant tulsi (Ocimum sanctum L.) is acknowledged for its invigorating and healing properties that enhance resilience to stress in various human and animal models by modulating antioxidant compounds. While extensive research has documented these effects in humans, the adaptogenic potential of tulsi in stressful in vitro plant systems has not been explored. This study aimed to elucidate the adaptogenic properties of tulsi leaf extract on the in vitro regeneration of tobacco leaf explants through an investigation of the indoleamines at different developmental stages. Shoot regeneration from leaf explants on the medium supplemented with tulsi extract (20%) was compared to the control, and the differences in indoleamine compounds were analyzed using ultra-performance liquid chromatography. Treatment of the explants with the extract resulted in an almost two-fold increase in the number of regenerants after four weeks of culture, and 9% of the regenerants resembled somatic embryo-like structures. The occurrence of browning in the extract-treated explants stopped on day 10, shoots began to develop, and a significant concentration of tryptamine and N-acetyl-serotonin accumulated. A comparative analysis of indoleamine compounds in intact and cut tobacco leaves also revealed the pivotal role of melatonin and 2-hydroxymelatonin functioning as antioxidants during stress adaptation. This study demonstrates that tulsi is a potent adaptogen that is capable of modulating plant morphogenesis in vitro, paving the way for further investigations into the role of adaptogens in plant stress biology. Full article
(This article belongs to the Special Issue In Vitro Morphogenesis of Plants)
Show Figures

Figure 1

19 pages, 6161 KB  
Article
Melatonin and Its Metabolites Can Serve as Agonists on the Aryl Hydrocarbon Receptor and Peroxisome Proliferator-Activated Receptor Gamma
by Andrzej T. Slominski, Tae-Kang Kim, Radomir M. Slominski, Yuwei Song, Shariq Qayyum, Wojciech Placha, Zorica Janjetovic, Konrad Kleszczyński, Venkatram Atigadda, Yuhua Song, Chander Raman, Cornelis J. Elferink, Judith Varady Hobrath, Anton M. Jetten and Russel J. Reiter
Int. J. Mol. Sci. 2023, 24(20), 15496; https://doi.org/10.3390/ijms242015496 - 23 Oct 2023
Cited by 50 | Viewed by 4159
Abstract
Melatonin is widely present in Nature. It has pleiotropic activities, in part mediated by interactions with high-affinity G-protein-coupled melatonin type 1 and 2 (MT1 and MT2) receptors or under extreme conditions, e.g., ischemia/reperfusion. In pharmacological concentrations, it is given to counteract the massive [...] Read more.
Melatonin is widely present in Nature. It has pleiotropic activities, in part mediated by interactions with high-affinity G-protein-coupled melatonin type 1 and 2 (MT1 and MT2) receptors or under extreme conditions, e.g., ischemia/reperfusion. In pharmacological concentrations, it is given to counteract the massive damage caused by MT1- and MT2-independent mechanisms. The aryl hydrocarbon receptor (AhR) is a perfect candidate for mediating the latter effects because melatonin has structural similarity to its natural ligands, including tryptophan metabolites and indolic compounds. Using a cell-based Human AhR Reporter Assay System, we demonstrated that melatonin and its indolic and kynuric metabolites act as agonists on the AhR with EC50’s between 10−4 and 10−6 M. This was further validated via the stimulation of the transcriptional activation of the CYP1A1 promoter. Furthermore, melatonin and its metabolites stimulated AhR translocation from the cytoplasm to the nucleus in human keratinocytes, as demonstrated by ImageStream II cytometry and Western blot (WB) analyses of cytoplasmic and nuclear fractions of human keratinocytes. These functional analyses are supported by in silico analyses. We also investigated the peroxisome proliferator-activated receptor (PPAR)γ as a potential target for melatonin and metabolites bioregulation. The binding studies using a TR-TFRET kit to assay the interaction of the ligand with the ligand-binding domain (LBD) of the PPARγ showed agonistic activities of melatonin, 6-hydroxymelatonin and N-acetyl-N-formyl-5-methoxykynuramine with EC50’s in the 10−4 M range showing significantly lower affinities that those of rosiglitazone, e.g., a 10−8 M range. These interactions were substantiated by stimulation of the luciferase activity of the construct containing PPARE by melatonin and its metabolites at 10−4 M. As confirmed by the functional assays, binding mode predictions using a homology model of the AhR and a crystal structure of the PPARγ suggest that melatonin and its metabolites, including 6-hydroxymelatonin, 5-methoxytryptamine and N-acetyl-N-formyl-5-methoxykynuramine, are excellent candidates to act on the AhR and PPARγ with docking scores comparable to their corresponding natural ligands. Melatonin and its metabolites were modeled into the same ligand-binding pockets (LBDs) as their natural ligands. Thus, functional assays supported by molecular modeling have shown that melatonin and its indolic and kynuric metabolites can act as agonists on the AhR and they can interact with the PPARγ at high concentrations. This provides a mechanistic explanation for previously reported cytoprotective actions of melatonin and its metabolites that require high local concentrations of the ligands to reduce cellular damage under elevated oxidative stress conditions. It also identifies these compounds as therapeutic agents to be used at pharmacological doses in the prevention or therapy of skin diseases. Full article
(This article belongs to the Special Issue Vitamin D, Melatonin and Their Precursors in Natural Product)
Show Figures

Figure 1

17 pages, 2880 KB  
Article
Melanogenesis Is Directly Affected by Metabolites of Melatonin in Human Melanoma Cells
by Jack K. S. Möller, Kinga Linowiecka, Maciej Gagat, Anna A. Brożyna, Marek Foksiński, Agnieszka Wolnicka-Glubisz, Elżbieta Pyza, Russel J. Reiter, Meri K. Tulic, Andrzej T. Slominski, Kerstin Steinbrink and Konrad Kleszczyński
Int. J. Mol. Sci. 2023, 24(19), 14947; https://doi.org/10.3390/ijms241914947 - 6 Oct 2023
Cited by 6 | Viewed by 4681 | Correction
Abstract
Melatonin (N-acetyl-5-methoxytryptamine, MEL), its kynurenic (N1-acetyl-N2-formyl-5-methoxykynurenine, AFMK) and indolic derivatives (6-hydroxymelatonin, 6(OH)MEL and 5-methoxytryptamine, 5-MT) are endogenously produced in human epidermis. Melatonin, produced by the pineal gland, brain and peripheral organs, displays a diversity of [...] Read more.
Melatonin (N-acetyl-5-methoxytryptamine, MEL), its kynurenic (N1-acetyl-N2-formyl-5-methoxykynurenine, AFMK) and indolic derivatives (6-hydroxymelatonin, 6(OH)MEL and 5-methoxytryptamine, 5-MT) are endogenously produced in human epidermis. Melatonin, produced by the pineal gland, brain and peripheral organs, displays a diversity of physiological functions including anti-inflammatory, immunomodulatory, and anti-tumor capacities. Herein, we assessed their regulatory effect on melanogenesis using amelanotic (A375, Sk-Mel-28) and highly pigmented (MNT-1, melanotic) human melanoma cell lines. We discovered that subjected compounds decrease the downstream pathway of melanin synthesis by causing a significant drop of cyclic adenosine monophosphate (cAMP) level, the microphthalmia-associated transcription factor (MITF) and resultant collapse of tyrosinase (TYR) activity, and melanin content comparatively to N-phenylthiourea (PTU, a positive control). We observed a reduction in pigment in melanosomes visualized by the transmission electron microscopy. Finally, we assessed the role of G-protein-coupled seven-transmembrane-domain receptors. Obtained results revealed that nonselective MT1 and MT2 receptor antagonist (luzindole) or selective MT2 receptor antagonist (4-P-PDOT) did not affect dysregulation of the melanin pathway indicating a receptor-independent mechanism. Our findings, together with the current state of the art, provide a convenient experimental model to study the complex relationship between metabolites of melatonin and the control of pigmentation serving as a future and rationale strategy for targeted therapies of melanoma-affected patients. Full article
(This article belongs to the Special Issue Melatonin and Vitamins: New Insights into Cancer Therapies)
Show Figures

Figure 1

15 pages, 3239 KB  
Article
Ultraviolet Radiation-Induced Mitochondrial Disturbances Are Attenuated by Metabolites of Melatonin in Human Epidermal Keratinocytes
by Chantal E. Holtkamp, Dawid Warmus, Klaudia Bonowicz, Maciej Gagat, Kinga Linowiecka, Agnieszka Wolnicka-Glubisz, Russel J. Reiter, Markus Böhm, Andrzej T. Slominski, Kerstin Steinbrink and Konrad Kleszczyński
Metabolites 2023, 13(7), 861; https://doi.org/10.3390/metabo13070861 - 20 Jul 2023
Cited by 14 | Viewed by 3370
Abstract
Melatonin (N-acetyl-5-methoxytryptamine) is recognized as an effective antioxidant produced by the pineal gland, brain and peripheral organs, which also has anti-inflammatory, immunomodulatory, and anti-tumour capacities. Melatonin has been reported as a substance that counteracts ultraviolet radiation B (UVB)-induced intracellular disturbances. Nevertheless, [...] Read more.
Melatonin (N-acetyl-5-methoxytryptamine) is recognized as an effective antioxidant produced by the pineal gland, brain and peripheral organs, which also has anti-inflammatory, immunomodulatory, and anti-tumour capacities. Melatonin has been reported as a substance that counteracts ultraviolet radiation B (UVB)-induced intracellular disturbances. Nevertheless, the mechanistic actions of related molecules including its kynurenic derivatives (N1-acetyl-N2-formyl-5-methoxykynurenine (AFMK)), its indolic derivatives (6-hydroxymelatonin (6(OH)MEL) and 5-methoxytryptamine (5-MT)) and its precursor N-acetylserotonin (NAS) are only poorly understood. Herein, we treated human epidermal keratinocytes with UVB and assessed the protective effect of the studied substances in terms of the maintenance of mitochondrial function or their radical scavenging capacity. Our results show that UVB caused the significant elevation of catalase (CAT) and superoxide dismutase (Mn-SOD), the dissipation of mitochondrial transmembrane potential (mtΔΨ), a reduction in ATP synthesis, and the enhanced release of cytochrome c into cytosol, leading subsequently to UVB-mediated activation of the caspases and apoptosis (appearance of sub-G1 population). Our findings, combined with data reported so far, indicate the counteracting and beneficial actions of melatonin and its molecular derivatives against these deleterious changes within mitochondria. Therefore, they define a path to the development of novel strategies delaying mitochondrial aging and promoting the well-being of human skin. Full article
(This article belongs to the Special Issue Melatonin and Vitamin: Perspectives for Diseases and Health)
Show Figures

Figure 1

8 pages, 536 KB  
Study Protocol
Melatonin versus Sleep Deprivation for Sleep Induction in Nap Electroencephalography: Protocol for a Prospective Randomized Crossover Trial in Children and Young Adults with Epilepsy
by Costanza Varesio, Valentina Franco, Ludovica Pasca, Massimiliano Celario, Cinzia Fattore, Guido Fedele, Paola Rota, Michela Palmisani and Valentina De Giorgis
Metabolites 2023, 13(3), 383; https://doi.org/10.3390/metabo13030383 - 4 Mar 2023
Cited by 2 | Viewed by 3758
Abstract
Electroencephalography (EEG) continues to be a pivotal investigation in children with epilepsy, providing diagnostic evidence and supporting syndromic classification. In the pediatric population, electroencephalographic recordings are frequently performed during sleep, since this procedure reduces the number of artifacts and activates epileptiform abnormalities. To [...] Read more.
Electroencephalography (EEG) continues to be a pivotal investigation in children with epilepsy, providing diagnostic evidence and supporting syndromic classification. In the pediatric population, electroencephalographic recordings are frequently performed during sleep, since this procedure reduces the number of artifacts and activates epileptiform abnormalities. To date, no shared guidelines are available for sleep induction in EEG. Among the interventions used in the clinical setting, melatonin and sleep deprivation represent the most used methods. The main purpose of this study is to test the non-inferiority of 3–5 mg melatonin versus sleep deprivation in achieving sleep in nap electroencephalography in children and young adult patients with epilepsy. To test non-inferiority, a randomized crossover trial is proposed where 30 patients will be randomized to receive 3–5 mg melatonin or sleep deprivation. Each enrolled subject will perform EEG recordings during sleep in the early afternoon for a total of 60 EEGs. In the melatonin group, the study drug will be administered a single oral dose 30 min prior to the EEG recording. In the sleep deprivation group, parents will be required to subject the child to sleep deprivation the night before registration. Urinary and salivary concentrations of melatonin and of its main metabolite 6-hydroxymelatonin will be determined by using a validated LC-MS method. The present protocol aims to offer a standardized protocol for sleep induction to be applied to EEG recordings in those of pediatric age. In addition, melatonin metabolism and elimination will be characterized and its potential interference in interictal abnormalities will be assessed. Full article
(This article belongs to the Section Pharmacology and Drug Metabolism)
Show Figures

Figure 1

19 pages, 5118 KB  
Article
Melatonin Activation by Cytochrome P450 Isozymes: How Does CYP1A2 Compare to CYP1A1?
by Thirakorn Mokkawes and Sam P. de Visser
Int. J. Mol. Sci. 2023, 24(4), 3651; https://doi.org/10.3390/ijms24043651 - 11 Feb 2023
Cited by 14 | Viewed by 6555
Abstract
Cytochrome P450 enzymes are versatile enzymes found in most biosystems that catalyze mono-oxygenation reactions as a means of biosynthesis and biodegradation steps. In the liver, they metabolize xenobiotics, but there are a range of isozymes with differences in three-dimensional structure and protein chain. [...] Read more.
Cytochrome P450 enzymes are versatile enzymes found in most biosystems that catalyze mono-oxygenation reactions as a means of biosynthesis and biodegradation steps. In the liver, they metabolize xenobiotics, but there are a range of isozymes with differences in three-dimensional structure and protein chain. Consequently, the various P450 isozymes react with substrates differently and give varying product distributions. To understand how melatonin is activated by the P450s in the liver, we did a thorough molecular dynamics and quantum mechanics study on cytochrome P450 1A2 activation of melatonin forming 6-hydroxymelatonin and N-acetylserotonin products through aromatic hydroxylation and O-demethylation pathways, respectively. We started from crystal structure coordinates and docked substrate into the model, and obtained ten strong binding conformations with the substrate in the active site. Subsequently, for each of the ten substrate orientations, long (up to 1 μs) molecular dynamics simulations were run. We then analyzed the orientations of the substrate with respect to the heme for all snapshots. Interestingly, the shortest distance does not correspond to the group that is expected to be activated. However, the substrate positioning gives insight into the protein residues it interacts with. Thereafter, quantum chemical cluster models were created and the substrate hydroxylation pathways calculated with density functional theory. These relative barrier heights confirm the experimental product distributions and highlight why certain products are obtained. We make a detailed comparison with previous results on CYP1A1 and identify their reactivity differences with melatonin. Full article
(This article belongs to the Special Issue New Molecular Research and Perspective: Enzyme and Its Catalysis)
Show Figures

Figure 1

20 pages, 1287 KB  
Review
Melatonin as Modulator for Sulfur and Nitrogen Mustard-Induced Inflammation, Oxidative Stress and DNA Damage: Molecular Therapeutics
by Eva Ramos, Emilio Gil-Martín, Cristóbal De Los Ríos, Javier Egea, Francisco López-Muñoz, René Pita, Antonio Juberías, Juan J. Torrado, Dolores R. Serrano, Russel J. Reiter and Alejandro Romero
Antioxidants 2023, 12(2), 397; https://doi.org/10.3390/antiox12020397 - 6 Feb 2023
Cited by 32 | Viewed by 4789
Abstract
Sulfur and nitrogen mustards, bis(2-chloroethyl)sulfide and tertiary bis(2-chloroethyl) amines, respectively, are vesicant warfare agents with alkylating activity. Moreover, oxidative/nitrosative stress, inflammatory response induction, metalloproteinases activation, DNA damage or calcium disruption are some of the toxicological mechanisms of sulfur and nitrogen mustard-induced injury that [...] Read more.
Sulfur and nitrogen mustards, bis(2-chloroethyl)sulfide and tertiary bis(2-chloroethyl) amines, respectively, are vesicant warfare agents with alkylating activity. Moreover, oxidative/nitrosative stress, inflammatory response induction, metalloproteinases activation, DNA damage or calcium disruption are some of the toxicological mechanisms of sulfur and nitrogen mustard-induced injury that affects the cell integrity and function. In this review, we not only propose melatonin as a therapeutic option in order to counteract and modulate several pathways involved in physiopathological mechanisms activated after exposure to mustards, but also for the first time, we predict whether metabolites of melatonin, cyclic-3-hydroxymelatonin, N1-acetyl-N2-formyl-5-methoxykynuramine, and N1-acetyl-5-methoxykynuramine could be capable of exerting a scavenger action and neutralize the toxic damage induced by these blister agents. NLRP3 inflammasome is activated in response to a wide variety of infectious stimuli or cellular stressors, however, although the precise mechanisms leading to activation are not known, mustards are postulated as activators. In this regard, melatonin, through its anti-inflammatory action and NLRP3 inflammasome modulation could exert a protective effect in the pathophysiology and management of sulfur and nitrogen mustard-induced injury. The ability of melatonin to attenuate sulfur and nitrogen mustard-induced toxicity and its high safety profile make melatonin a suitable molecule to be a part of medical countermeasures against blister agents poisoning in the near future. Full article
(This article belongs to the Special Issue Free-Radical Scavenging and Antioxidant Properties of Melatonin)
Show Figures

Figure 1

19 pages, 5358 KB  
Article
Lactobacillus acidophilus (LA) Fermenting Astragalus Polysaccharides (APS) Improves Calcium Absorption and Osteoporosis by Altering Gut Microbiota
by Junhua Zhou, Jing Cheng, Liu Liu, Jianming Luo and Xichun Peng
Foods 2023, 12(2), 275; https://doi.org/10.3390/foods12020275 - 6 Jan 2023
Cited by 50 | Viewed by 5255
Abstract
Lactobacillus acidophilus (LA) and Astragalus polysaccharides (APS) have each been shown to have anti-osteoporotic activity, and the aim of this study was to further investigate whether the LA fermenting APS was more effective in improving calcium absorption and osteoporosis than the unfermented mixed [...] Read more.
Lactobacillus acidophilus (LA) and Astragalus polysaccharides (APS) have each been shown to have anti-osteoporotic activity, and the aim of this study was to further investigate whether the LA fermenting APS was more effective in improving calcium absorption and osteoporosis than the unfermented mixed solution (MS). We found that the fermentation solution (FS) intervention improved the calcium absorption, BMD, and bone microarchitecture in osteoporotic rats and resulted in better inhibition of osteoclast differentiation markers ACP-5 and pro-inflammatory cytokines TNF-α and IL-6 and promotion of osteoblast differentiation marker OCN. This better performance may be due to the improved restoration of the relative abundance of specific bacteria associated with improved calcium absorption and osteoporosis such as Lactobacillus, Allobaculum, and UCG-005. Several key metabolites, including indicaxanthin, chlorogenic acid, and 3-hydroxymelatonin, may also be the key to the better improvement. In conclusion, the LA fermenting APS can better improve calcium absorption and osteoporosis by increasing active metabolites and altering gut microbiota. This finding should become a solid foundation for the development of LA fermenting APS in functional foods. Full article
Show Figures

Graphical abstract

2 pages, 175 KB  
Abstract
Selective Biomarkers of Oxidative Stress in Ischemic Stroke
by Hanna Pawluk, Renata Kołodziejska, Grzegorz Grześk, Mariusz Kozakiewicz, Grzegorz Kozera, Mateusz Pawluk, Agnieszka Kosinska, Magdalena Grześk, Elżbieta Grzechowiak and Alina Woźniak
Med. Sci. Forum 2022, 14(1), 57; https://doi.org/10.3390/ECMC2022-13156 - 1 Nov 2022
Viewed by 1017
Abstract
Stroke is a serious health problem all over the world and the second most common cause of death and permanent disability in people, after heart attacks. Oxidative stress plays an important role in the pathogenesis of acute ischemic stroke (AIS). The aim of [...] Read more.
Stroke is a serious health problem all over the world and the second most common cause of death and permanent disability in people, after heart attacks. Oxidative stress plays an important role in the pathogenesis of acute ischemic stroke (AIS). The aim of our study was to evaluate the temporal profile of the melatonin metabolite 6-hydroxymelatonin sulphate (6-SM) in the urine and carbonyl groups in the serum of patients with acute ischemic stroke treated with intravenous thrombolysis. There were statistically significant differences between the values of 6-SM and carbonyls compared to the control group. Statistical differences were also found in the concentrations of the examined parameters depending on the type of stroke. The correlations between the concentrations of 6-SM and the carbonyl groups measured in various time intervals and between the concentration of biomarkers and mortality was also evaluated. The results indicate increased oxidative stress and the intense increase in the concentration of carbonyl groups in patients with AIS, which could be potential markers of protein damage in thrombolytic patients. Melatonin supplementation in AIS patients can also be considered, as it can effectively prevent both behavioral and neurophysiological defects caused by cerebral hypoxia and ischemia. Full article
(This article belongs to the Proceedings of The 8th International Electronic Conference on Medicinal Chemistry)
14 pages, 531 KB  
Article
Biological Assessment of Potential Exposure to Occupational Substances in Current Semiconductor Workers with at Least 5 Years of Employment
by Kyungsik Kim, Ho Kyung Sung, Jieun Jang, Chang-Mo Kang, Kwan Lee and Sue K. Park
Int. J. Environ. Res. Public Health 2022, 19(14), 8737; https://doi.org/10.3390/ijerph19148737 - 18 Jul 2022
Cited by 2 | Viewed by 2875
Abstract
Background: this study aimed to conduct a biological assessment of the potential exposure to carcinogenic substances in current semiconductor workers. Methods: A cross-sectional study was conducted on 306 semiconductor workers. The assessed biomarkers were as follows: (benzene) urine S-phenylmercapturic, trans,trans-muconic acid, blood benzene; [...] Read more.
Background: this study aimed to conduct a biological assessment of the potential exposure to carcinogenic substances in current semiconductor workers. Methods: A cross-sectional study was conducted on 306 semiconductor workers. The assessed biomarkers were as follows: (benzene) urine S-phenylmercapturic, trans,trans-muconic acid, blood benzene; (trichloroethylene) urine trichloroacetic acid; (2-ethoxyethanol) 2-ethoxyacetic acid; (arsine) urine arsenic3+, arsenic5+, monomethylarsonic, dimethylarsinic acid, arsenobetaine; (shift work) 6-hydroxymelatonin; (smoking) cotinine, and (radiation). The detection rate of these materials is defined as more than the biological exposure index (BEI) or the previous reference value. Results: Some workers exposed to trans,trans-muconic acid, trichloroacetic acid, and arsenic5+ showed high BEI levels. Generally, there was no difference according to job categories, and workers were suspected to be exposed to other sources. The melatonin concentration tended to decrease when working at night, and cotinine was identified as an excellent surrogate marker for smoking. In the case of radiation exposure, there was no significant difference in the number of stable chromosome translocation in 19 semiconductor workers. Their estimated radiation exposure level was below the limit of detection (LOD) or near the LOD level. Conclusion: In this study, most carcinogens were below the BEI level, but verification through re-measurement was needed for workers who were identified to have a high BEI level. For continuous monitoring, a prospective cohort is necessary to deal with the healthy worker effect and assess additional materials. Full article
(This article belongs to the Special Issue Workers’ Health in the New Emerging IT Industry)
Show Figures

Figure 1

Back to TopTop