Sign in to use this feature.

Years

Between: -

Article Types

Countries / Regions

Search Results (152)

Search Parameters:
Journal = Entropy
Section = Astrophysics, Cosmology, and Black Holes

Order results
Result details
Results per page
Select all
Export citation of selected articles as:
14 pages, 283 KB  
Article
Correction to the Entropy of a Charged Rotating Accelerated Black Hole Due to Lorentz Invariance Violation
by Cong Wang, Hui-Ying Wang and Shu-Zheng Yang
Entropy 2026, 28(1), 62; https://doi.org/10.3390/e28010062 - 5 Jan 2026
Viewed by 207
Abstract
In the spacetime of a charged rotating accelerated black hole, the dynamics equations of fermions and bosons are modified by Lorentz invariance violation (LIV). The correction effects of LIV on the quantum tunneling radiation of this black hole are investigated. New expressions for [...] Read more.
In the spacetime of a charged rotating accelerated black hole, the dynamics equations of fermions and bosons are modified by Lorentz invariance violation (LIV). The correction effects of LIV on the quantum tunneling radiation of this black hole are investigated. New expressions for the quantum tunneling rate, Hawking temperature, and Bekenstein–Hawking entropy of this black hole, which depend on the charge parameter and acceleration parameter, are derived, incorporating LIV correction terms. The physical implications of these results are discussed in depth. Full article
(This article belongs to the Special Issue Black Hole Information Problem: Challenges and Perspectives)
75 pages, 1361 KB  
Review
Matrix Quantum Mechanics and Entanglement Entropy: A Review
by Jackson R. Fliss and Alexander Frenkel
Entropy 2026, 28(1), 58; https://doi.org/10.3390/e28010058 - 31 Dec 2025
Viewed by 310
Abstract
We review aspects of entanglement entropy in the quantum mechanics of N×N matrices, i.e., matrix quantum mechanics (MQM), at large N. In doing so, we review standard models of MQM and their relation to string theory, D-brane physics, and emergent [...] Read more.
We review aspects of entanglement entropy in the quantum mechanics of N×N matrices, i.e., matrix quantum mechanics (MQM), at large N. In doing so, we review standard models of MQM and their relation to string theory, D-brane physics, and emergent non-commutative geometries. We overview, in generality, definitions of subsystems and entanglement entropies in theories with gauge redundancy and discuss the additional structure required for definining subsystems in MQMs possessing a U(N) gauge redundancy. In connecting these subsystems to non-commutative geometry, we review several works on ‘target space entanglement,’ and entanglement in non-commutative field theories, highlighting the conditions in which target space entanglement entropy displays an ‘area law’ at large N. We summarize several example calculations of entanglement entropy in non-commutative geometries and MQMs. We review recent work in connecting the area law entanglement of MQM to the Ryu–Takayanagi formula, highlighting the conditions in which U(N) invariance implies a minimal area formula for the entanglement entropy at large N. Finally, we make comments on open questions and research directions. Full article
(This article belongs to the Special Issue Coarse and Fine-Grained Aspects of Gravitational Entropy)
Show Figures

Figure 1

15 pages, 291 KB  
Article
Entropy of a Quasi-de Sitter Spacetime and the Role of Specific Heat
by Orlando Luongo, Maryam Azizinia and Kuantay Boshkayev
Entropy 2026, 28(1), 43; https://doi.org/10.3390/e28010043 - 30 Dec 2025
Viewed by 222
Abstract
We investigate the thermodynamic properties of a generalized de Sitter-like configuration. This investigation proceeds in two essential steps: (1) first, we construct a spacetime whose energy–momentum tensor asymptotically reproduces quintessence while maintaining isotropic pressures, despite being fueled by a nonconstant energy–momentum tensor; (2) [...] Read more.
We investigate the thermodynamic properties of a generalized de Sitter-like configuration. This investigation proceeds in two essential steps: (1) first, we construct a spacetime whose energy–momentum tensor asymptotically reproduces quintessence while maintaining isotropic pressures, despite being fueled by a nonconstant energy–momentum tensor; (2) second, we define a finite domain of validity for the solution, within which an additional Cauchy horizon emerges. Afterwards, we analyze the thermodynamic behavior of this configuration and compare it with the standard de Sitter case. Our results indicate that the extra parameter introduced in the metric does not lead to a positive specific heat; this value remains negative, suggesting that the role of such a parameter is thermodynamically nonessential. Full article
28 pages, 419 KB  
Perspective
The Wafold: Curvature-Driven Termination and Dimensional Compression in Black Holes
by Javier Viaña
Entropy 2026, 28(1), 22; https://doi.org/10.3390/e28010022 - 24 Dec 2025
Viewed by 346
Abstract
This work explores a geometric description of black holes in which spacetime terminates on a curvature-triggered hypersurface rather than extending to an interior singularity. We study the implications of a scenario in which, upon reaching a critical curvature threshold, the three-dimensional spatial geometry [...] Read more.
This work explores a geometric description of black holes in which spacetime terminates on a curvature-triggered hypersurface rather than extending to an interior singularity. We study the implications of a scenario in which, upon reaching a critical curvature threshold, the three-dimensional spatial geometry compresses into a thin, closed boundary identified here as the wafold. Beyond this, the manifold would no longer continue, and all mass–energy and information would be confined to the hypersurface itself. This framework combines two well-explored paths: (1) curvature-driven geometric compression, in which extreme curvature forces the bulk degrees of freedom to become supported on a thin hypersurface (without altering the underlying dimensionality of spacetime), and (2) the motivation underlying the holographic principle, namely that black-hole entropy scales with surface area rather than volume, suggesting that information is governed by a boundary geometry rather than a bulk volume. We elaborate a dimensional conversion law that would be required to describe the collapse of spatial volume into surface area as a conserved flux of geometric capacity across the wafold, and we analyze the resulting consequences of treating this hypersurface as the terminal boundary of the manifold. Full article
(This article belongs to the Special Issue Black Hole Information Problem: Challenges and Perspectives)
Show Figures

Figure 1

17 pages, 301 KB  
Article
Entropy and Variational Formulation of Relativistic Fluid Dynamics
by Asher Yahalom
Entropy 2025, 27(12), 1260; https://doi.org/10.3390/e27121260 - 16 Dec 2025
Viewed by 297
Abstract
In this work, the earlier variational analysis of classical non-barotropic flows is extended to the special relativistic non-barotropic case. Specifically, we present a new Eulerian variational formulation for relativistic non-barotropic flows, based on six functions. This allows the canonical derivation of the energy–momentum [...] Read more.
In this work, the earlier variational analysis of classical non-barotropic flows is extended to the special relativistic non-barotropic case. Specifically, we present a new Eulerian variational formulation for relativistic non-barotropic flows, based on six functions. This allows the canonical derivation of the energy–momentum tensor. Full article
10 pages, 279 KB  
Article
On the Stochastic Dynamics for the Regularized Kappa-Distributed Plasmas
by Ran Guo
Entropy 2025, 27(11), 1138; https://doi.org/10.3390/e27111138 - 5 Nov 2025
Viewed by 461
Abstract
The generalized fluctuation–dissipation relations that produce the regularized Kappa distributions are studied. The two-variable Fokker–Planck equation, as well as its reductions in the absence of potential and in the overdamped limit, are considered. All these Fokker–Planck equations have the regularized Kappa distributions as [...] Read more.
The generalized fluctuation–dissipation relations that produce the regularized Kappa distributions are studied. The two-variable Fokker–Planck equation, as well as its reductions in the absence of potential and in the overdamped limit, are considered. All these Fokker–Planck equations have the regularized Kappa distributions as the stationary solutions if the friction and diffusion coefficients satisfy the generalized fluctuation–dissipation relations. In addition, we prove that the principle of detailed balance holds for all the stationary solutions derived in this work. Full article
(This article belongs to the Special Issue Nonextensive Statistical Mechanics in Astrophysics)
Show Figures

Figure A1

14 pages, 295 KB  
Article
Correction to Temperature and Bekenstein–Hawking Entropy of Kiselev Black Hole Surrounded by Quintessence
by Cong Wang
Entropy 2025, 27(11), 1135; https://doi.org/10.3390/e27111135 - 4 Nov 2025
Viewed by 466
Abstract
This paper studies a rotating Kiselev black hole surrounded by dark energy, whose spacetime metric is a solution to the Einstein field equations. Quintessence is a scalar field with negative pressure, related to the state parameter ω of the dark energy surrounding this [...] Read more.
This paper studies a rotating Kiselev black hole surrounded by dark energy, whose spacetime metric is a solution to the Einstein field equations. Quintessence is a scalar field with negative pressure, related to the state parameter ω of the dark energy surrounding this black hole. Based on Lorentz-breaking, WKB approximation theory, and quantum tunneling radiation theory, we investigate the characteristic of quantum tunneling radition of spin-1/2 fermions and the result of the correction entropy in this special type of black hole. Additionally, we explore the significance of new expressions for physical quantities such as the Hawking temperature and Bekenstein–Hawking entropy of this black hole. Full article
15 pages, 1252 KB  
Article
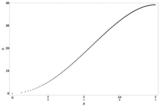
Information–Entropy Analysis of Stellar Evolutionary Stages with Application to FS CMa Objects
by Zeinulla Zhanabaev, Aigerim Akniyazova and Yeskendyr Ashimov
Entropy 2025, 27(11), 1106; https://doi.org/10.3390/e27111106 - 26 Oct 2025
Viewed by 568
Abstract
Theoretical foundations are presented for the application of information–entropy methods from statistical physics to the determination of stellar evolutionary stages. A balance equation involving normalized conditional information and entropy is proposed. The conditional information is defined as the difference between the entropy of [...] Read more.
Theoretical foundations are presented for the application of information–entropy methods from statistical physics to the determination of stellar evolutionary stages. A balance equation involving normalized conditional information and entropy is proposed. The conditional information is defined as the difference between the entropy of the phase space and the conditional probability entropy. A correspondence is demonstrated between theoretical predictions and observational data from stellar emission spectra with respect to their evolutionary classification. The proposed methodology is further applied to the analysis of complex FS CMa-type objects, which exhibit dusty and gaseous structures with components at different evolutionary stages. In this context, the conditional information derived from asymmetric spectral lines is shown to be consistent with the theoretical criteria for the evolutionary status of single, binary, and unclassified stars. Full article
(This article belongs to the Section Astrophysics, Cosmology, and Black Holes)
Show Figures

Figure 1

28 pages, 1237 KB  
Article
Counting Cosmic Cycles: Past Big Crunches, Future Recurrence Limits, and the Age of the Quantum Memory Matrix Universe
by Florian Neukart, Eike Marx and Valerii Vinokur
Entropy 2025, 27(10), 1043; https://doi.org/10.3390/e27101043 - 7 Oct 2025
Viewed by 1275
Abstract
We present a quantitative theory of contraction and expansion cycles within the Quantum Memory Matrix (QMM) cosmology. In this framework, spacetime consists of finite-capacity Hilbert cells that store quantum information. Each non-singular bounce adds a fixed increment of imprint entropy, defined as the [...] Read more.
We present a quantitative theory of contraction and expansion cycles within the Quantum Memory Matrix (QMM) cosmology. In this framework, spacetime consists of finite-capacity Hilbert cells that store quantum information. Each non-singular bounce adds a fixed increment of imprint entropy, defined as the cumulative quantum information written irreversibly into the matrix and distinct from coarse-grained thermodynamic entropy, thereby providing an intrinsic, monotonic cycle counter. By calibrating the geometry–information duality, inferring today’s cumulative imprint from CMB, BAO, chronometer, and large-scale-structure constraints, and integrating the modified Friedmann equations with imprint back-reaction, we find that the Universe has already completed Npast=3.6±0.4 cycles. The finite Hilbert capacity enforces an absolute ceiling: propagating the holographic write rate and accounting for instability channels implies only Nfuture=7.8±1.6 additional cycles before saturation halts further bounces. Integrating Kodama-vector proper time across all completed cycles yields a total cumulative age tQMM=62.0±2.5Gyr, compared to the 13.8±0.2Gyr of the current expansion usually described by ΛCDM. The framework makes concrete, testable predictions: an enhanced faint-end UV luminosity function at z12 observable with JWST, a stochastic gravitational-wave background with f2/3 scaling in the LISA band from primordial black-hole mergers, and a nanohertz background with slope α2/3 accessible to pulsar-timing arrays. These signatures provide near-term opportunities to confirm, refine, or falsify the cyclical QMM chronology. Full article
Show Figures

Figure 1

13 pages, 281 KB  
Article
Entropy Modifications of Charged Accelerating Anti-de Sitter Black Hole
by Cong Wang, Jie Zhang and Shu-Zheng Yang
Entropy 2025, 27(9), 900; https://doi.org/10.3390/e27090900 - 25 Aug 2025
Cited by 2 | Viewed by 992
Abstract
The Lorentz-breaking theory not only modifies the geometric structure of curved spacetime but also significantly alters the quantum dynamics of bosonic and fermionic fields in black hole spacetime, leading to observable physical effects on Hawking temperature and Bekenstein–Hawking entropy. This study establishes the [...] Read more.
The Lorentz-breaking theory not only modifies the geometric structure of curved spacetime but also significantly alters the quantum dynamics of bosonic and fermionic fields in black hole spacetime, leading to observable physical effects on Hawking temperature and Bekenstein–Hawking entropy. This study establishes the first systematic theoretical framework for entropy modifications of charged accelerating Anti-de Sitter black holes, incorporating gauge-invariant corrections derived from Lorentz-violating quantum field equations in curved spacetime. The obtained analytical expression coherently integrates semi-classical approximations with higher-order quantum perturbative contributions. Furthermore, the methodologies employed and the resultant conclusions are subjected to rigorous analysis, establishing their physical significance for advancing fundamental investigations into black hole entropy. Full article
13 pages, 452 KB  
Article
Two Dynamical Scenarios for Binned Master Sample Interpretation
by Giovanni Montani, Elisa Fazzari, Nakia Carlevaro and Maria Giovanna Dainotti
Entropy 2025, 27(9), 895; https://doi.org/10.3390/e27090895 - 24 Aug 2025
Cited by 3 | Viewed by 888
Abstract
We analyze two different scenarios for the late universe dynamics, resulting in Hubble parameters deviating from the ΛCDM, mainly for the presence of an additional free parameter, which is the dark energy parameter. The first model consists of a pure evolutionary dark [...] Read more.
We analyze two different scenarios for the late universe dynamics, resulting in Hubble parameters deviating from the ΛCDM, mainly for the presence of an additional free parameter, which is the dark energy parameter. The first model consists of a pure evolutionary dark energy paradigm as a result of its creation by the gravitational field of the expanding universe. The second model also considers an interaction of the evolutionary dark energy with the matter component, postulated via the conservation of the sum of their ideal energy–momentum tensors. These two models are then compared via the diagnostic tool of the effective running Hubble constant, with the binned data of the so-called “Master sample” for the Type Ia Supernovae. The comparison procedures, based on a standard MCMC analysis, lead to a clear preference of data for the dark energy–matter interaction model, which is associated with a phantom matter equation of state parameter (very close to −1) when, being left free by data (it has a flat posterior), it is fixed in order to reproduce the decreasing power-law behavior of the effective running Hubble constant, already discussed in the literature. Full article
Show Figures

Figure 1

11 pages, 745 KB  
Article
Information Storage in a Black Hole’s Gravitational Field
by Dongshan He, Jinfang Li and Qian Qiu
Entropy 2025, 27(8), 870; https://doi.org/10.3390/e27080870 - 16 Aug 2025
Viewed by 1532
Abstract
The key to resolving the black hole information loss paradox lies in clarifying the origin of black hole entropy and the mechanism by which black holes store information. By applying thermodynamic principles, we demonstrate that the entropy of a gravitational field is negative [...] Read more.
The key to resolving the black hole information loss paradox lies in clarifying the origin of black hole entropy and the mechanism by which black holes store information. By applying thermodynamic principles, we demonstrate that the entropy of a gravitational field is negative and proportional to the strength of the field, indicating that gravitational fields possess information storage capacity. For Schwarzschild black holes, we further demonstrate that information conventionally attributed to the black hole’s interior is in fact encoded within its external gravitational field. During black hole evaporation, the emitted particles transmit this information via gravitational correlations. This study advances our understanding of gravitational field entropy and provides valuable insights toward resolving the black hole information loss problem. Full article
(This article belongs to the Special Issue Black Hole Information Problem: Challenges and Perspectives)
Show Figures

Figure 1

17 pages, 386 KB  
Article
A Horizon-as-Apparatus Model That Reproduces Black Hole Thermodynamics
by Daegene Song
Entropy 2025, 27(8), 859; https://doi.org/10.3390/e27080859 - 14 Aug 2025
Viewed by 1179
Abstract
We present a measurement-driven model in which the black hole horizon functions as a classical apparatus, with Planck-scale patches acting as detectors for quantum field modes. This approach reproduces the Bekenstein–Hawking area law SBH=A4p2 and provides [...] Read more.
We present a measurement-driven model in which the black hole horizon functions as a classical apparatus, with Planck-scale patches acting as detectors for quantum field modes. This approach reproduces the Bekenstein–Hawking area law SBH=A4p2 and provides a concrete statistical interpretation of the 1/4 factor, while adhering to established principles rather than deriving the entropy anew from first principles. Each patch generates a thermal ensemble (∼0.25 nat per mode), and summing over area-scaling patches yields the total entropy. Quantum simulations incorporating a realistic Hawking spectrum produce Sk=0.257 nat (3% above 0.25 nat), and we outline testable predictions for analogue systems. Our main contribution is the horizon-as-apparatus mechanism and its information-theoretic bookkeeping. Full article
(This article belongs to the Special Issue Coarse and Fine-Grained Aspects of Gravitational Entropy)
Show Figures

Figure 1

9 pages, 262 KB  
Article
The Hyperbolically Symmetric Black Hole
by Luis Herrera and Louis Witten
Entropy 2025, 27(8), 831; https://doi.org/10.3390/e27080831 - 5 Aug 2025
Viewed by 912
Abstract
We describe some properties of the hyperbolically symmetric black hole (hereafter referred to as the HSBH) proposed a few years ago. We start by explaining the main motivation behind such an idea, and we determine the main differences between [...] Read more.
We describe some properties of the hyperbolically symmetric black hole (hereafter referred to as the HSBH) proposed a few years ago. We start by explaining the main motivation behind such an idea, and we determine the main differences between this scenario and the classical black hole (hereafter referred to as the CBH) scenario. Particularly important are the facts that, in the HSBH scenario, (i) test particles in the region inside the horizon experience a repulsive force that prevents them from reaching the center, (ii) test particles may cross the horizon outward only along the symmetry axis, and (iii) the spacetime within the horizon is static but not spherically symmetric. Next, we examine the differences between the two models of black holes in light of the Landauer principle and the Hawking results on the eventual evaporation of the black hole and the paradox resulting thereof. Finally, we explore what observational signature could be invoked to confirm or dismiss the model. Full article
81 pages, 1285 KB  
Review
Mock Modularity at Work, or Black Holes in a Forest
by Sergei Alexandrov
Entropy 2025, 27(7), 719; https://doi.org/10.3390/e27070719 - 2 Jul 2025
Cited by 3 | Viewed by 828
Abstract
Mock modular forms, first invented by Ramanujan, provide a beautiful generalization of the usual modular forms. In recent years, it was found that they capture the generating functions of the number of microstates of BPS black holes appearing in compactifications of string theory [...] Read more.
Mock modular forms, first invented by Ramanujan, provide a beautiful generalization of the usual modular forms. In recent years, it was found that they capture the generating functions of the number of microstates of BPS black holes appearing in compactifications of string theory with 8 and 16 supercharges. This review describes these results and their applications, which range from the actual computation of these generating functions for both compact and non-compact compactification manifolds (encoding, respectively, Donaldson–Thomas and Vafa–Witten topological invariants) to the construction of new non-commutative structures on moduli spaces of Calabi–Yau threefolds. Full article
(This article belongs to the Section Astrophysics, Cosmology, and Black Holes)
Show Figures

Figure 1

Back to TopTop