Hierarchical Controlled Hybrid Quantum Communication Based on Six-Qubit Entangled States in IoT
Abstract
:1. Introduction
2. Hierarchical Controlled Hybrid Quantum Communication Scheme in the IoT
2.1. Application Scenario
2.2. Specific Communication Plan
- Step 1:
 
- Step 2:
 
- Step 3:
 
- Step 4:
 
3. Experimental Verification
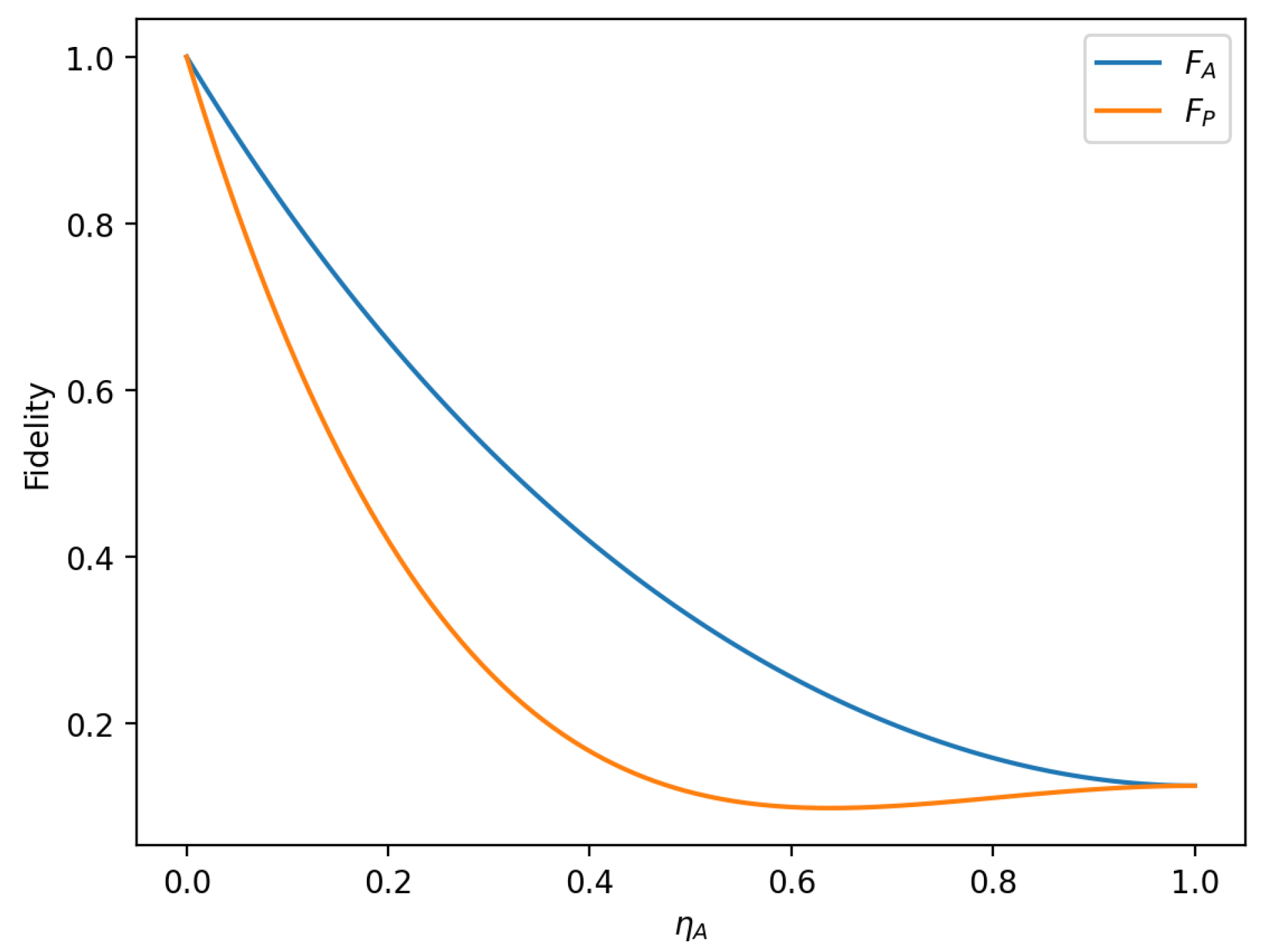
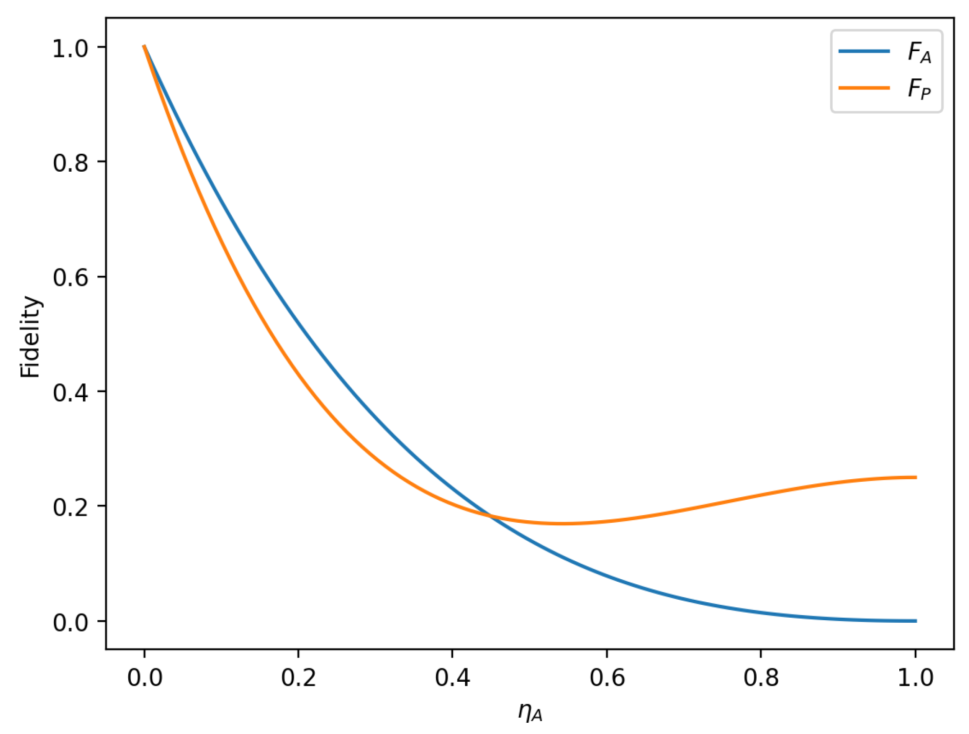
4. Impact of Quantum Noise on Hybrid Quantum Communication Schemes
- Amplitude-damping noise: This particular noise engenders the disappearance or attenuation of photons, thereby diminishing both the signal strength and the signal-to-noise ratio. Amplitude-damping noise primarily arises from factors such as fibre-optic transmission losses, reflection in optical devices, and scattering;
 - Phase-damping noise: This particular noise induces random variations in the phase of photons, thereby disrupting the quantum superposition and entanglement states. Phase-damping noise primarily stems from factors such as temperature fluctuations, mechanical vibrations, and electromagnetic interference;
 - Displacement noise: This noise engenders random displacements in the position of photons, thereby altering their wavelength or frequency. Displacement noise primarily arises from factors such as the Doppler effect, fibre dispersion, and nonlinear effects;
 - Rotational noise: This particular noise induces random rotations in the polarization direction of photons, thereby altering their polarization state. Rotational noise primarily stems from factors such as fibre birefringence, the Faraday effect, and magnetic fields.
 
5. Conclusions
Author Contributions
Funding
Data Availability Statement
Acknowledgments
Conflicts of Interest
References
- Xie, Y.M.; Lu, Y.S.; Weng, C.X.; Cao, X.Y.; Jia, Z.Y.; Bao, Y.; Wang, Y.; Fu, Y.; Yin, H.L.; Chen, Z.B. Breaking the Rate-Loss Bound of Quantum Key Distribution with Asynchronous Two-Photon Interference. PRX Quantum 2022, 3, 020315. [Google Scholar] [CrossRef]
 - Zhou, L.; Lin, J.; Xie, Y.M.; Lu, Y.S.; Jing, Y.; Yin, H.L.; Yuan, Z. Experimental Quantum Communication Overcomes the Rate-Loss Limit without Global Phase Tracking. Phys. Rev. Lett. 2023, 130, 250801. [Google Scholar] [CrossRef] [PubMed]
 - Yin, H.L.; Fu, Y.; Li, C.L.; Weng, C.X.; Li, B.H.; Gu, J.; Lu, Y.S.; Huang, S.; Chen, Z.B. Experimental quantum secure network with digital signatures and encryption. Natl. Sci. Rev. 2022, 10, nwac228. [Google Scholar] [CrossRef] [PubMed]
 - Liao, Q.; Liu, X.; Ou, B.; Fu, X. Continuous-Variable Quantum Secret Sharing Based on Multi-Ring Discrete Modulation. IEEE Trans. Commun. 2023, 71, 6051–6060. [Google Scholar] [CrossRef]
 - Zhou, N.R.; Zhang, T.F.; Xie, X.W.; Wu, J.Y. Hybrid quantum–classical generative adversarial networks for image generation via learning discrete distribution. Signal Process. Image Commun. 2023, 110, 116891. [Google Scholar] [CrossRef]
 - Gong, L.H.; Pei, J.J.; Zhang, T.F.; Zhou, N.R. Quantum convolutional neural network based on variational quantum circuits. Opt. Commun. 2024, 550, 129993. [Google Scholar] [CrossRef]
 - Rahman, M.S.; Hossam-E-Haider, M. Quantum IoT: A Quantum Approach in IoT Security Maintenance. In Proceedings of the 2019 International Conference on Robotics, Electrical and Signal Processing Techniques (ICREST), Dhaka, Bangladesh, 10–12 January 2019; pp. 269–272. [Google Scholar] [CrossRef]
 - Mumtaz, S.; Guizani, M. An overview of quantum computing and quantum communication systems. IET Quantum Commun. 2021, 2, 136–138. [Google Scholar] [CrossRef]
 - Fernández-Caramés, T.M. From Pre-Quantum to Post-Quantum IoT Security: A Survey on Quantum-Resistant Cryptosystems for the Internet of Things. IEEE Internet Things J. 2020, 7, 6457–6480. [Google Scholar] [CrossRef]
 - Cheng, C.; Lu, R.; Petzoldt, A.; Takagi, T. Securing the Internet of Things in a Quantum World. IEEE Commun. Mag. 2017, 55, 116–120. [Google Scholar] [CrossRef]
 - Al-Mohammed, H.A.; Yaacoub, E. On The Use of Quantum Communications for Securing IoT Devices in the 6G Era. In Proceedings of the 2021 IEEE International Conference on Communications Workshops (ICC Workshops), Montreal, QC, Canada, 14–23 June 2021; pp. 1–6. [Google Scholar] [CrossRef]
 - Al-Mohammed, H.A.; Al-Ali, A.; Yaacoub, E.; Qidwai, U.; Abualsaud, K.; Rzewuski, S.; Flizikowski, A. Machine Learning Techniques for Detecting Attackers During Quantum Key Distribution in IoT Networks with Application to Railway Scenarios. IEEE Access 2021, 9, 136994–137004. [Google Scholar] [CrossRef]
 - Liu, G.; Han, J.; Zhou, Y.; Liu, T.; Chen, J.; Pryss, R. QSLT: A Quantum-Based Lightweight Transmission Mechanism against Eavesdropping for IoT Networks. Wirel. Commun. Mob. Comput. 2022, 2022, 4809210. [Google Scholar] [CrossRef]
 - Bennett, C.H.; Brassard, G.; Crépeau, C.; Jozsa, R.; Peres, A.; Wootters, W.K. Teleporting an unknown quantum state via dual classical and Einstein-Podolsky-Rosen channels. Phys. Rev. Lett. 1993, 70, 1895–1899. [Google Scholar] [CrossRef]
 - Li, D.; Zheng, Y.; Liu, X.; Liu, M. Hierarchical Quantum Teleportation of Arbitrary Single-Qubit State by Using Four-Qubit Cluster State. Int. J. Theor. Phys. 2021, 60, 1911–1919. [Google Scholar] [CrossRef]
 - Li, D.; Zheng, Y.; Liu, X.; Zhou, J.; Tan, Y.; Yang, X.; Liu, M. Hierarchical Quantum Information Splitting of an Arbitrary Two-Qubit State Based on a Decision Tree. Mathematics 2022, 10, 4571. [Google Scholar] [CrossRef]
 - Zheng, Y.; Li, D.; Liu, X.; Liu, M.; Zhou, J.; Yang, X.; Tan, Y.; Wang, R. Quantum Teleportation of Unknown Seven-Qubit Entangled State Using Four-Qubit Entangled State. Int. J. Theor. Phys. 2022, 61, 220. [Google Scholar] [CrossRef]
 - Liu, X.; Li, D.; Zheng, Y.; Liu, M.; Yang, X.; Zhou, J.; Tan, Y.; Wang, R. Quantum Information Splitting of an Arbitrary Five-Qubit State Using Four-Qubit Entangled States. Int. J. Theor. Phys. 2022, 61, 138. [Google Scholar] [CrossRef]
 - Karlsson, A.; Bourennane, M. Quantum teleportation using three-particle entanglement. Phys. Rev. A 1998, 58, 4394–4400. [Google Scholar] [CrossRef]
 - Chen, X.B.; Zhang, N.; Lin, S.; Wen, Q.Y.; Zhu, F.C. Quantum circuits for controlled teleportation of two-particle entanglement via a W state. Optics Commun. 2008, 281, 2331–2335. [Google Scholar] [CrossRef]
 - Na, C.; Dongxiao, Q.; Hong, Y.; Changxing, P. Perfect quantum controlled teleportation via a novel three-particle partially entangled channel. J. China Univ. Posts Telecommun. 2015, 22, 45–50. [Google Scholar] [CrossRef]
 - Shi, L.; Zhou, K.; Wei, J.; Zhu, Y.; Zhu, Q. Quantum Controlled Teleportation of Arbitrary Two-Qubit State via Entangled States. Adv. Math. Phys. 2018, 2018, 4575438. [Google Scholar] [CrossRef]
 - Chen, J.; Li, D.; Liu, M.; Yang, Y.; Zhou, Q. Quantum Controlled Teleportation of Bell State Using Seven-Qubit Entangled State. Int. J. Theor. Phys. 2020, 59, 1402–1412. [Google Scholar] [CrossRef]
 - Lo, H.K. Classical-communication cost in distributed quantum-information processing: A generalization of quantum-communication complexity. Phys. Rev. A 2000, 62, 012313. [Google Scholar] [CrossRef]
 - Fang, S.H.; Jiang, M. Bidirectional and Asymmetric Controlled Quantum Information Transmission via Five-qubit Brown State. Int. J. Theor. Phys. 2017, 56, 1530–1536. [Google Scholar] [CrossRef]
 - Sang, Z.W. Bidirectional Controlled Quantum Information Transmission by Using a Five-Qubit Cluster State. Int. J. Theor. Phys. 2017, 56, 3400–3404. [Google Scholar] [CrossRef]
 - Ma, P.C.; Chen, G.B.; Li, X.W.; Zhan, Y.B. Schemes for Hybrid Bidirectional Controlled Quantum Communication via Multi-qubit Entangled States. Int. J. Theor. Phys. 2017, 57, 443–452. [Google Scholar] [CrossRef]
 - Wang, X.W.; Xia, L.X.; Wang, Z.Y.; Zhang, D.Y. Hierarchical quantum-information splitting. Opt. Commun. 2010, 283, 1196–1199. [Google Scholar] [CrossRef]
 - Shukla, C.; Pathak, A. Hierarchical quantum communication. Phys. Lett. A 2013, 377, 1337–1344. [Google Scholar] [CrossRef]
 - Shukla, C.; Thapliyal, K.; Pathak, A. Hierarchical joint remote state preparation in noisy environment. Quantum Inf. Process. 2017, 16, 205. [Google Scholar] [CrossRef]
 - Chen, N.; Yan, B.; Chen, G.; Zhang, M.J.; Pei, C.X. Deterministic hierarchical joint remote state preparation with six-particle partially entangled state*. Chin. Phys. B 2018, 27, 090304. [Google Scholar] [CrossRef]
 - Wang, N.N.; Ma, S.Y.; Li, X. Hierarchical controlled quantum communication via the χ state under noisy environment. Mod. Phys. Lett. A 2020, 35, 2050306. [Google Scholar] [CrossRef]
 - Ma, S.; Wang, N. Hierarchical Remote Preparation of an Arbitrary Two-Qubit State with Multiparty. Quantum Inf. Process. 2021, 20, 276. [Google Scholar] [CrossRef]
 












| Alice’s Measurement Result | State of the Remaining Qubits | 
|---|---|
| Alice’s Measurement Result | Bob’s Measurement Result | State of the Remaining Qubits | 
|---|---|---|
| State before Charlie Measured | Charlie’s Measurement Result | State of the Remaining Qubits | Bob’s Operation | 
|---|---|---|---|
| I | |||
| I | |||
| I | |||
| I | |||
| State before David Measured | David’s Measurement Result | State of Qubits | Alice’s Operation | 
|---|---|---|---|
| I | |||
| I | |||
| I | |||
| I | |||
| I | |||
| I | |||
| I | |||
| I | |||
| Measurer | Measurement Result | Classical Information | 
|---|---|---|
| Alice | 00 | |
| 01 | ||
| 10 | ||
| 11 | ||
| Bob | 0 | |
| 1 | ||
| Charlie/David | 0 | |
| 1 | 
| Protocal | States | Shots | Frequency (%) | 
|---|---|---|---|
| QTP | 4098 | 50.02% | |
| 4094 | 49.97% | ||
| RSP | 2696 | 32.91% | |
| 5496 | 67.08% | 
Disclaimer/Publisher’s Note: The statements, opinions and data contained in all publications are solely those of the individual author(s) and contributor(s) and not of MDPI and/or the editor(s). MDPI and/or the editor(s) disclaim responsibility for any injury to people or property resulting from any ideas, methods, instructions or products referred to in the content.  | 
© 2023 by the authors. Licensee MDPI, Basel, Switzerland. This article is an open access article distributed under the terms and conditions of the Creative Commons Attribution (CC BY) license (https://creativecommons.org/licenses/by/4.0/).
Share and Cite
Hua, X.; Li, D.; Fu, Y.; Zhu, Y.; Jiang, Y.; Zhou, J.; Yang, X.; Tan, Y. Hierarchical Controlled Hybrid Quantum Communication Based on Six-Qubit Entangled States in IoT. Sensors 2023, 23, 9111. https://doi.org/10.3390/s23229111
Hua X, Li D, Fu Y, Zhu Y, Jiang Y, Zhou J, Yang X, Tan Y. Hierarchical Controlled Hybrid Quantum Communication Based on Six-Qubit Entangled States in IoT. Sensors. 2023; 23(22):9111. https://doi.org/10.3390/s23229111
Chicago/Turabian StyleHua, Xiaoyu, Dongfen Li, You Fu, Yonghao Zhu, Yangyang Jiang, Jie Zhou, Xiaolong Yang, and Yuqiao Tan. 2023. "Hierarchical Controlled Hybrid Quantum Communication Based on Six-Qubit Entangled States in IoT" Sensors 23, no. 22: 9111. https://doi.org/10.3390/s23229111
APA StyleHua, X., Li, D., Fu, Y., Zhu, Y., Jiang, Y., Zhou, J., Yang, X., & Tan, Y. (2023). Hierarchical Controlled Hybrid Quantum Communication Based on Six-Qubit Entangled States in IoT. Sensors, 23(22), 9111. https://doi.org/10.3390/s23229111
        
                                                
