Discrepancy Study of the Chemical Constituents of Panax Ginseng from Different Growth Environments with UPLC-MS-Based Metabolomics Strategy
Abstract
1. Introduction
2. Results and Discussion
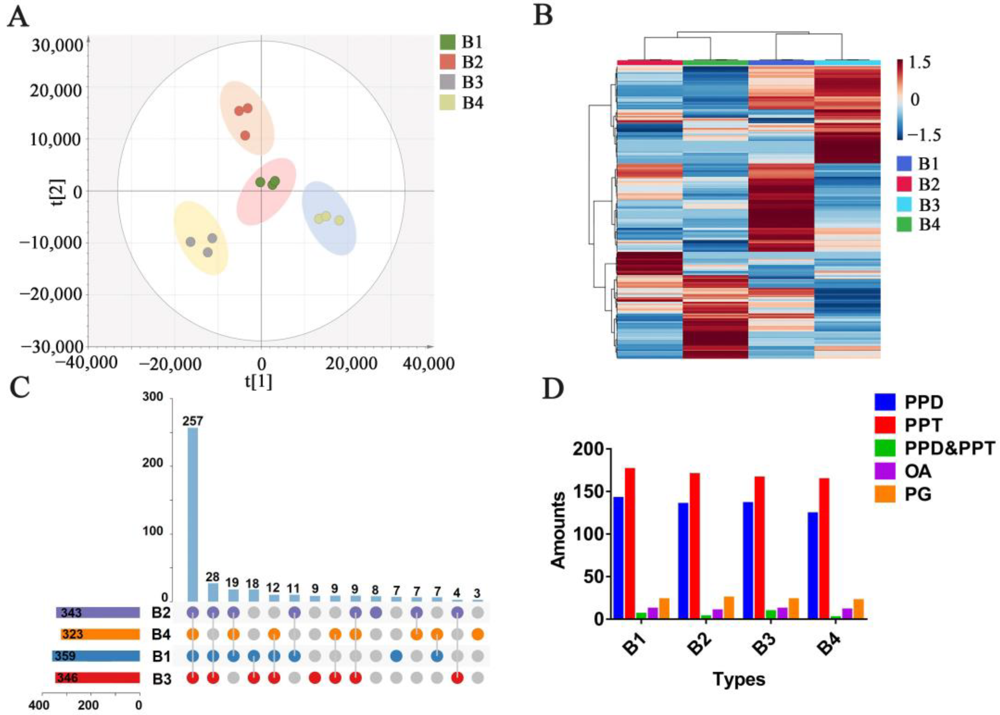
2.1. Analysis of Untargeted Potential Metabolites
2.2. The Fragmentation Regularity of Untargeted Potential Metabolites
2.3. Chemometrics Analysis for 41 Targeted Compounds
2.4. Discussion
3. Experimental
3.1. Materials
3.2. Standard Samples, Chemicals, and Reagents
3.3. Preparation of Standard Solution and Samples
3.4. Instruments, Conditions, and Parameters of Analysis
3.5. Method of Non-Targeted Analysis
3.6. Quantitative Analysis of Marker References
4. Conclusions
Supplementary Materials
Author Contributions
Funding
Institutional Review Board Statement
Informed Consent Statement
Data Availability Statement
Acknowledgments
Conflicts of Interest
Sample Availability
Abbreviations
References
- Chen, W.; Balan, P.; Popovich, D.G. Ginsenosides analysis of New Zealand–grown Forest Panax ginseng by LC−QTOF−MS/MS. J. Ginseng Res. 2011, 44, 552–562. [Google Scholar] [CrossRef]
- Gillis, C.N. Panax ginseng pharmacology: A nitric oxide link? Biochem. Pharmacol. 1997, 54, 1–8. [Google Scholar] [CrossRef] [PubMed]
- Kim, J.H.; Kim, D.H.; Jo, S.; Cho, M.J.; Cho, Y.R.; Lee, Y.J.; Byun, S. Immunomodulatory functional foods and their molecular mechanisms. Exp. Mol. Med. 2022, 54, 1–11. [Google Scholar] [CrossRef] [PubMed]
- Zhou, R.; He, D.; Xie, J.; Zhou, Q.; Zeng, H.; Li, H.; Huang, L. The Synergistic Effects of Polysaccharides and Ginsenosides From American Ginseng (Panax quinquefolius L.) Ameliorating Cyclophosphamide-Induced Intestinal Immune Disorders and Gut Barrier Dysfunctions Based on Microbiome-Metabolomics Analysis. Front. Immunol. 2021, 12, 665901. [Google Scholar] [CrossRef] [PubMed]
- So, S.H.; Lee, J.W.; Kim, Y.S.; Hyun, S.H.; Han, C.K. Red ginseng monograph. J. Ginseng Res. 2018, 42, 549–561. [Google Scholar] [CrossRef]
- Ru, W.; Wang, D.; Xu, Y.; He, X.; Sun, Y.E.; Qian, L.; Zhou, X.; Qin, Y. Chemical constituents and bioactivities of Panax ginseng (C. A. Mey.). Drug Discov. Ther. 2015, 9, 23–32. [Google Scholar] [CrossRef]
- Zhou, P.; Xie, W.; He, S.; Sun, Y.; Meng, X.; Sun, G.; Sun, X. Ginsenoside Rb1 as an Anti-Diabetic Agent and Its Underlying Mechanism Analysis. Cells 2019, 8, 204. [Google Scholar] [CrossRef]
- Sun, M.; Ye, Y.; Xiao, L.; Duan, X.; Zhang, Y.; Zhang, H. Anticancer effects of ginsenoside Rg3 (Review). Int. J. Mol. Med. 2017, 39, 507–518. [Google Scholar] [CrossRef]
- Gao, X.F.; Zhang, J.J.; Gong, X.J.; Li, K.K.; Zhang, L.X.; Li, W. Ginsenoside Rg5: A Review of Anticancer and Neuroprotection with Network Pharmacology Approach. Am. J. Chin. Med. 2022, 50, 2033–2056. [Google Scholar] [CrossRef]
- Xiaodan, S.; Ying, C. Role of ginsenoside Rh2 in tumor therapy and tumor microenvironment immunomodulation. Biomed. Pharmacother. 2022, 156, 113912. [Google Scholar] [CrossRef]
- Yue, P.Y.; Mak, N.K.; Cheng, Y.K.; Leung, K.W.; Ng, T.B.; Fan, D.T.; Yeung, H.W.; Wong, R.N. Pharmacogenomics and the Yin/Yang actions of ginseng: Anti−tumor, angiomodulating and steroid−like activities of ginsenosides. Chin. Med. 2007, 15, 2–6. [Google Scholar] [CrossRef] [PubMed]
- Irfan, M.; Kwak, Y.S.; Han, C.K.; Hyun, S.H.; Rhee, M.H. Adaptogenic effects of Panax ginseng on modulation of cardiovascular functions. J. Ginseng Res. 2020, 44, 538–543. [Google Scholar] [CrossRef]
- Cheng, Z.; Zhang, M.; Ling, C.; Zhu, Y.; Ren, H.; Hong, C.; Qin, J.; Liu, T.; Wang, J. Neuroprotective Effects of Ginsenosides against Cerebral Ischemia. Molecules 2019, 24, 1102. [Google Scholar] [CrossRef] [PubMed]
- Chen, Y.Y.; Liu, Q.P.; An, P.; Jia, M.; Luan, X.; Tang, J.Y.; Zhang, H. Ginsenoside Rd: A promising natural neuroprotective agent. Phytomedicine 2022, 95, 153883. [Google Scholar] [CrossRef] [PubMed]
- Huang, X.; Li, N.; Pu, Y.; Zhang, T.; Wang, B. Neuroprotective Effects of Ginseng Phytochemicals: Recent Perspectives. Molecules 2019, 24, 2939. [Google Scholar] [CrossRef] [PubMed]
- Huang, Q.; Su, H.; Qi, B.; Wang, Y.; Yan, K.; Wang, X.; Li, X.; Zhao, D. A SIRT1 Activator, Ginsenoside Rc, Promotes Energy Metabolism in Cardiomyocytes and Neurons. J. Am. Chem. Soc. 2021, 143, 1416–1427. [Google Scholar] [CrossRef]
- Lorz, L.R.; Kim, M.Y.; Cho, J.Y. Medicinal potential of Panax ginseng and its ginsenosides in atopic dermatitis treatment. J. Ginseng Res. 2020, 44, 8–13. [Google Scholar] [CrossRef]
- Kim, K. Effect of ginseng and ginsenosides on melanogenesis and their mechanism of action. J. Ginseng Res. 2015, 39, 1–6. [Google Scholar] [CrossRef]
- Wu, L.; Zhang, A.L.; Di, Y.M.; Shergis, J.L.; Chen, Y.; Guo, X.; Wen, Z.; Thien, F.; Worsnop, C.; Lin, L.; et al. Panax ginseng therapy for chronic obstructive pulmonary disease: A clinical trial protocol and pilot study. Chin. Med. 2014, 14, 19–20. [Google Scholar] [CrossRef]
- Liu, H.; Lv, C.; Lu, J. Panax ginseng C. A. Meyer as a potential therapeutic agent for organ fibrosis disease. Chin. Med. 2020, 15, 124. [Google Scholar] [CrossRef]
- Li, X.; Mo, N.; Li, Z. Ginsenosides: Potential therapeutic source for fibrosis-associated human diseases. J. Ginseng Res. 2020, 44, 386–398. [Google Scholar] [CrossRef] [PubMed]
- Yu, C.; Wang, C.Z.; Zhou, C.J.; Wang, B.; Han, L.; Zhang, C.F.; Wu, X.H.; Yuan, C.S. Adulteration and cultivation region identification of American ginseng using HPLC coupled with multivariate analysis. J. Pharm. Biomed. Anal. 2014, 99, 8–15. [Google Scholar] [CrossRef]
- Gao, Y.; Liu, Y.; Yang, X.; Zhang, T.Y.; Hou, Y.; Wang, P.W.; Liu, Y.L.; Yuan, L.L.; Zhang, H.T.; Wu, C.F.; et al. Pseudoginsenoside−F11 ameliorates thromboembolic stroke injury in rats by reducing thrombo inflammation. Neurochem. Int. 2021, 149, 105108. [Google Scholar] [CrossRef]
- Chen, L.H.; Zhang, Y.B.; Yang, X.W.; Xu, W.; Wang, Y.P. Characterization and quantification of ginsenosides from the root of Panax quinquefolius L. by integrating untargeted metabolites and targeted analysis using UPLC-Triple TOF-MS coupled with UFLC-ESI-MS/MS. Food Chem. 2022, 384, 132466. [Google Scholar] [CrossRef]
- Liu, L.; Cui, Z.X.; Zhang, Y.B.; Xu, W.; Yang, X.W.; Zhong, L.J.; Zhang, P.; Gong, Y. Identification and quantification analysis of the chemical constituents from Mahonia fortune using Q-Exactive HF Mass Spectrometer and UPLC-ESI-MS/MS. J. Pharm. Biomed. Anal. 2021, 196, 113903. [Google Scholar] [CrossRef]
- Wang, R.; Sun, J.; Lassabliere, B.; Yu, B.; Liu, S.Q. UPLC-Q-TOF-MS based metabolomics and chemometric analyses for green tea fermented with Saccharomyces boulardii CNCM I-745 and Lactiplantibacillus plantarum 299V. Curr. Res. Food Sci. 2022, 5, 471–478. [Google Scholar] [CrossRef]
- Yang, F.Y.; Xu, R.L.; Niu, W.; Huo, J.G.; Ju, J.M. UPLC-Q-TOF-MS analysis of chemical constituents of classical prescription Yiguanjian standard decoction. Zhongguo Zhong Yao Za Zhi 2022, 47, 2134–2147. [Google Scholar] [PubMed]
- Wang, Y.; Li, Y.; Chen, B.; Deng, X.; Luo, Q.; Zao, X. UPLC-Q-TOF-MS/MS Analysis of Phenolic Compounds from the Fruit of Cephalostachyum fuchsianum Gamble and Their Antioxidant and Cytoprotective Activities. Molecules 2022, 27, 3767. [Google Scholar] [CrossRef] [PubMed]
- Zhang, Z.M.; Chen, M.J.; Zou, J.F.; Jiang, S.; Shang, E.X.; Qian, D.W.; Duan, J.A. UPLC-Q-TOF/MS based fecal metabolomics reveals the potential anti-diabetic effect of Xiexin Decoction on T2DM rats. J. Chromatogr. B. Analyt. Technol. Biomed. Life Sci. 2021, 1173, 122683. [Google Scholar] [CrossRef]
- Cain, N.; Marji, C.; von Wuthenau, K.; Segelke, T.; Fischer, M. Food Targeting: Determination of the Cocoa Shell Content (Theobroma cacao L.) in Cocoa Products by LC-QqQ-MS/MS. Metabolites 2020, 10, 91. [Google Scholar] [CrossRef] [PubMed]
- Mari, A.; Montoro, P.; D’Urso, G.; Macchia, M.; Pizza, C.; Piacente, S. Metabolic profiling of Vitex agnus castus leaves, fruits and sprouts: Analysis by LC/ESI/(QqQ)MS and (HR) LC/ESI/(Orbitrap)/MS n. J. Pharm. Biomed. Anal. 2015, 102, 215–221. [Google Scholar] [CrossRef]
- Dai, D.; Zhang, C.F.; Williams, S.; Yuan, C.S.; Wang, C.Z. Ginseng on Cancer: Potential Role in Modulating Inflammation–Mediated Angiogenesis. Am. J. Chin. Med. 2017, 45, 13–22. [Google Scholar] [CrossRef] [PubMed]
- Tung, N.H.; Shoyama, Y. Eastern blotting analysis and isolation of two new dammarane−type saponins from American ginseng. Chem. Pharm. Bull. 2012, 60, 1329–1333. [Google Scholar] [CrossRef] [PubMed]
- Wang, H.Y.; Hua, H.Y.; Liu, X.Y.; Liu, J.H.; Yu, B.Y. In vitro biotransformation of red ginseng extract by human intestinal microflora: Metabolites identification and metabolic profile elucidation using LC−Q−TOF/MS. J. Pharm. Biomed. Anal. 2014, 98, 296–306. [Google Scholar] [CrossRef]
- Kaennakam, S.; Aree, T.; Yahuafai, J.; Siripong, P.; Tip−Pyang, S. Erythrosaponins A−J, triterpene saponins from the roots and stem bark of Gardenia erythroclada. Phytochemistry 2018, 152, 36–44. [Google Scholar] [CrossRef] [PubMed]
- Duan, S.; Qi, W.; Zhang, S.; Huang, K.; Yuan, D. Ultra−high−performance liquid chromatography coupled with electrospray ionization/quadrupole time−of−flight mass spectrometry for the rapid analysis of constituents in the traditional Chinese medicine formula Wu Ji Bai Feng Pill. J. Sep. Sci. 2017, 40, 3977–3986. [Google Scholar] [CrossRef] [PubMed]
- Han, M.; Hou, J.G.; Dong, C.M.; Li, W.; Yu, H.L.; Zheng, Y.N.; Chen, L. Isolation, synthesis and structures of ginsenoside derivatives and their anti−tumor bioactivity. Molecules 2010, 15, 399–406. [Google Scholar] [CrossRef]
- Wang, J.; Yang, J.L.; Zhou, P.P.; Meng, X.H.; Shi, Y.P. Further New Gypenosides from Jiaogulan (Gynostemma pentaphyllum). J. Agric. Food Chem. 2017, 65, 5926–5934. [Google Scholar] [CrossRef]
- Liu, J.Q.; Wang, C.F.; Chen, J.C.; Tu, S.H.; Gu, H.F.; Hu, W.X.; Qiu, M.H. Six New Triterpenoid Glycosides from Gynostemma pentaphyllum. Helvetica 2009, 92, 2737–2745. [Google Scholar] [CrossRef]
- Qiu, S.; Yang, W.Z.; Yao, C.L.; Shi, X.J.; Li, J.Y.; Lou, Y.; Duan, Y.N.; Wu, W.Y.; Guo, D.A. Malonylginsenosides with Potential Antidiabetic Activities from the Flower Buds of Panax ginseng. J. Nat. Prod. 2017, 80, 899–908. [Google Scholar] [CrossRef]
- Ren, Y.; Ai, J.; Liu, X.; Liang, S.; Zheng, Y.; Deng, X.; Li, Y.; Wang, J.; Deng, X.; Chen, L.L. Anticoagulant active ingredients identification of total saponin extraction of different Panax medicinal plants based on grey relational analysis combined with UPLC−MS and molecular docking. J. Ethnopharmacol. 2020, 260, 112955. [Google Scholar] [CrossRef]
- Liang, Z.; Chen, Y.; Xu, L.; Qin, M.; Yi, T.; Chen, H.; Zhao, Z. Localization of ginsenosides in the rhizome and root of Panax ginseng by laser microdissection and liquid chromatography−quadrupole/time of flight−mass spectrometry. J. Pharm. Biomed. Anal. 2015, 105, 121–133. [Google Scholar] [CrossRef] [PubMed]
- Yoshikawa, M.; Morikawa, T.; Yashiro, K.; Murakami, T.; Matsuda, H. Bioactive saponins and glycosides. XIX. Notoginseng (3): Immunological adjuvant activity of notoginsenosides and related saponins: Structures of notoginsenosides−L, −M, and −N from the roots of Panax notoginseng (Burk.) F. H. Chen. Chem. Pharm. Bull. 2001, 49, 1452–1456. [Google Scholar] [CrossRef] [PubMed]
- Wang, J.R.; Yau, L.F.; Zhang, R.; Xia, Y.; Ma, J.; Ho, H.M.; Hu, P.; Hu, M.; Liu, L.; Jiang, Z.H. Transformation of ginsenosides from notoginseng by artificial gastric juice can increase cytotoxicity toward cancer cells. J. Agric. Food Chem. 2014, 62, 2558–2573. [Google Scholar] [CrossRef]
- Saleh, F.S.; Mao, L.; Ohsaka, T. A promising dehydrogenase−based bioanode for a glucose biosensor and glucose/O2 biofuel cell. Analyst 2012, 137, 2233–2238. [Google Scholar] [CrossRef] [PubMed]
- Teng, R.W.; Ang, C.; McManus, D.; Armstrong, D.; Mau, S.; Bacic, A. Regioselective acylation of ginsenosides by Novozyme 435 to generate molecular diversity. Helvetica 2004, 87, 1860–1872. [Google Scholar] [CrossRef]
- Li, W.; Gu, C.; Zhang, H.; Awang, D.V.; Fitzloff, J.F.; Fong, H.H.; van Breemen, R.B. Use of high−performance liquid chromatography−tandem mass spectrometry to distinguish Panax ginseng C. A. Meyer (Asian ginseng) and Panax quinquefolius L. (North American ginseng). Anal. Chem. 2000, 72, 5417–5422. [Google Scholar] [CrossRef]
- Kochkin, D.V.; Kachala, V.V.; Shashkov, A.S.; Chizhov, A.O.; Chirva, V.Y.; Nosov, A.M. Malonyl−ginsenoside content of a cell−suspension culture of Panax japonicus var. repens. Phytochemistry 2013, 93, 18–26. [Google Scholar] [CrossRef]
- Kim, Y.J.; Zhang, D.; Yang, D.C. Biosynthesis and biotechnological production of ginsenosides. Biotechnol. Adv. 2015, 33, 717–735. [Google Scholar] [CrossRef]
- Zhou, Q.L.; Zhu, D.N.; Yang, X.W.; Xu, W.; Wang, Y.P. Development and validation of a UFLC−MS/MS method for simultaneous quantification of sixty−six saponins and their six aglycones: Application to comparative analysis of red ginseng and white ginseng. J. Pharm. Biomed. Anal. 2018, 159, 153–165. [Google Scholar] [CrossRef]






Disclaimer/Publisher’s Note: The statements, opinions and data contained in all publications are solely those of the individual author(s) and contributor(s) and not of MDPI and/or the editor(s). MDPI and/or the editor(s) disclaim responsibility for any injury to people or property resulting from any ideas, methods, instructions or products referred to in the content. |
© 2023 by the authors. Licensee MDPI, Basel, Switzerland. This article is an open access article distributed under the terms and conditions of the Creative Commons Attribution (CC BY) license (https://creativecommons.org/licenses/by/4.0/).
Share and Cite
Sun, Y.; Liu, X.; Fu, X.; Xu, W.; Guo, Q.; Zhang, Y. Discrepancy Study of the Chemical Constituents of Panax Ginseng from Different Growth Environments with UPLC-MS-Based Metabolomics Strategy. Molecules 2023, 28, 2928. https://doi.org/10.3390/molecules28072928
Sun Y, Liu X, Fu X, Xu W, Guo Q, Zhang Y. Discrepancy Study of the Chemical Constituents of Panax Ginseng from Different Growth Environments with UPLC-MS-Based Metabolomics Strategy. Molecules. 2023; 28(7):2928. https://doi.org/10.3390/molecules28072928
Chicago/Turabian StyleSun, Yizheng, Xiaoyan Liu, Xiaojie Fu, Wei Xu, Qingmei Guo, and Youbo Zhang. 2023. "Discrepancy Study of the Chemical Constituents of Panax Ginseng from Different Growth Environments with UPLC-MS-Based Metabolomics Strategy" Molecules 28, no. 7: 2928. https://doi.org/10.3390/molecules28072928
APA StyleSun, Y., Liu, X., Fu, X., Xu, W., Guo, Q., & Zhang, Y. (2023). Discrepancy Study of the Chemical Constituents of Panax Ginseng from Different Growth Environments with UPLC-MS-Based Metabolomics Strategy. Molecules, 28(7), 2928. https://doi.org/10.3390/molecules28072928

