Adaptive Absolute Ego-Motion Estimation Using Wearable Visual-Inertial Sensors for Indoor Positioning
Abstract
1. Introduction
2. Related Work
3. Sensors
3.1. Camera
3.1.1. Camera Model
3.1.2. Intrinsic Camera Parameters
3.1.3. Extrinsic Camera Parameters
3.1.4. From World to Pixel Coordinates
3.2. Visual IMU System
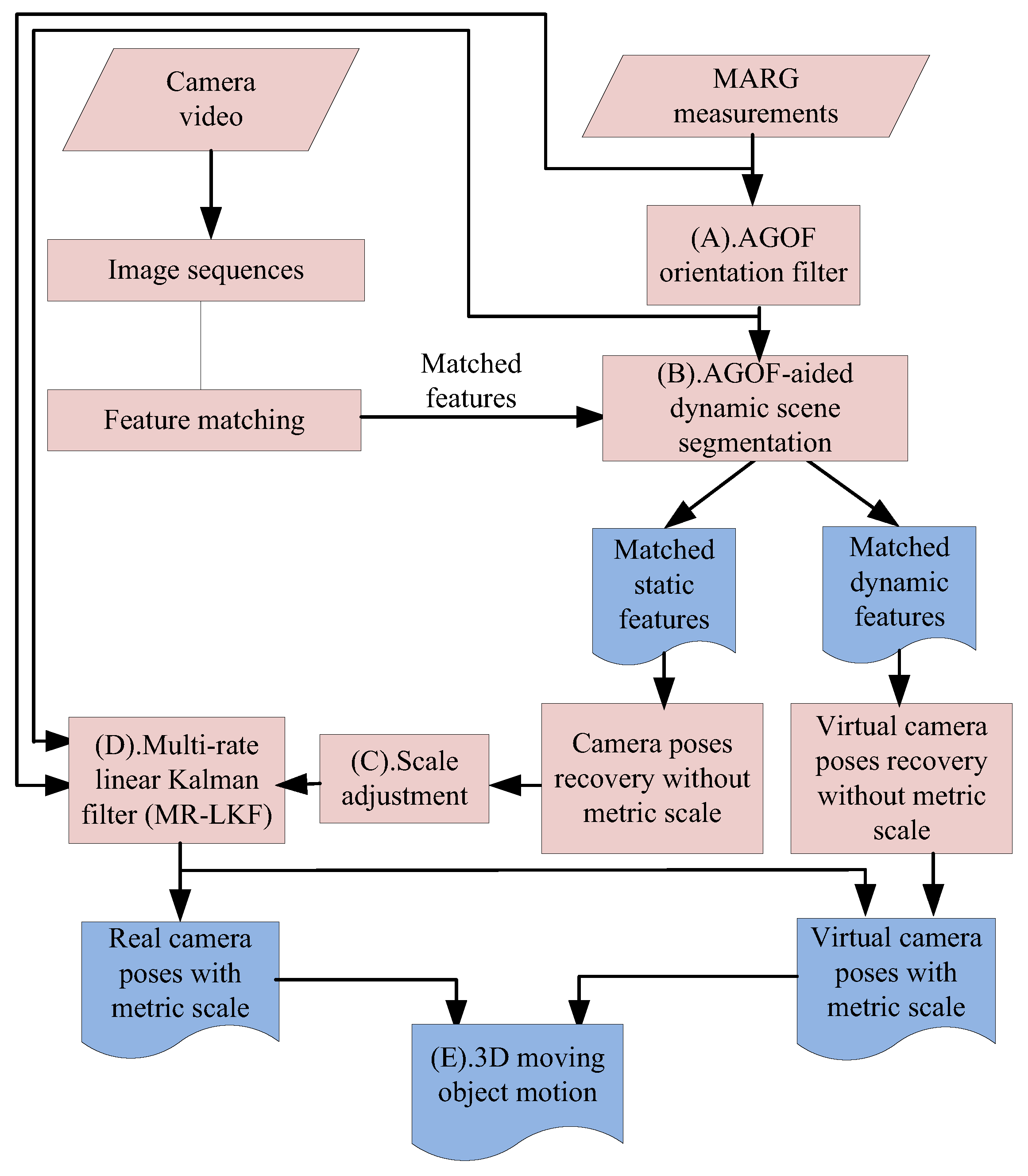
4. Motion Estimation
4.1. AGOF-Aided Dynamic Scene Segmentation
4.1.1. Homography Recovery
4.1.2. Epipolar Geometry
4.2. Real and Virtual Camera Motion Recovery
4.2.1. Relative Motion Recovery for Real Camera
4.2.2. Relative Motion Recovery for Virtual Camera
4.2.3. Scale Adjustment
4.2.4. Camera Absolute Motion Recovery
4.3. Motion Estimation for 3D Object
5. Multi-Rate Linear Kalman Filter
5.1. State Vector Definition
5.2. Dynamic Model
5.3. Measurement Model
6. Experimental Results and Analysis
6.1. Experimental Setup
6.2. Experimental Results
6.2.1. Experiment I: Straight-Line Motion Estimation in a Hallway
6.2.2. Experiment II: Curve Motion Estimation in an Office Room
6.2.3. Experiment III: Semicircle Motion Estimation in A Home-Based Environment
6.2.4. Experiment IV: Closed-Loop Motion Estimation
6.2.5. Experiment V: Motion Estimation with Moving Objects in an Office-Based Environment
6.3. Experimental Analysis
6.3.1. Scale Factor Analysis
6.3.2. Accuracy Analysis
6.3.3. Dynamic Scene Segmentation Analysis
6.3.4. Scale Adjustment and Estimation Analysis
7. Conclusions
Supplementary Materials
Acknowledgments
Author Contributions
Conflicts of Interest
References
- Aging Statistics from Administration on Aging. Available online: https://aoa.acl.gov/Aging-Statistics/index.aspx (accessed on 24 October 2017).
- Tian, Y.; Wei, H.; Tan, J. An Adaptive-Gain Complementary Filter for Real-Time Human Motion Tracking With MARG Sensors in Free-Living Environments. IEEE Trans. Neural Syst. Rehabilit. Eng. 2013, 21, 254–264. [Google Scholar] [CrossRef] [PubMed]
- Davison, A. Real-time simultaneous localisation and mapping with a single camera. In Proceedings of the ICCV ’03 Proceedings of the Ninth IEEE International Conference on Computer Vision, Washington, DC, USA, 13–16 October 2003; Volume 2, pp. 1403–1410. [Google Scholar]
- Klein, G.; Murray, D. Parallel Tracking and Mapping for Small AR Workspaces. In Proceedings of the 6th IEEE and ACM International Symposium on Mixed and Augmented Reality, Nara, Japan, 13–16 November 2007; pp. 225–234. [Google Scholar]
- Forster, C.; Pizzoli, M.; Scaramuzza, D. SVO: Fast Semi-Direct Monocular Visual Odometry. In Proceedings of the IEEE International Conference on Robotics and Automation (ICRA), Hong Kong, China, 31 May–7 June 2014; pp. 15–22. [Google Scholar]
- Engel, J.; Cremers, D. Semi-dense Visual Odometry for a Monocular Camera. In Proceedings of the IEEE International Conference on Computer Vision, Sydney, Australia, 1–8 December 2014; pp. 1449–1456. [Google Scholar]
- Randeniya, D.; Sarkar, S.; Gunaratne, M. Vision-IMU Integration Using a Slow-Frame-Rate Monocular Vision System in an Actual Roadway Setting. IEEE Trans. Intell. Transp. Syst. 2010, 11, 256–266. [Google Scholar] [CrossRef]
- Tardif, J.; George, M.; Laverne, M. A New Approach to Vision-Aided Inertial Navigation. In Proceedings of the IEEE/RSJ International Conference on Intelligent Robots and Systems, Taipei, Taiwan, 18–22 October 2010; pp. 4161–4168. [Google Scholar]
- Scharstein, D.; Szeliski, R. A Taxonomy and Evaluation of Dense Two-Frame Stereo Correspondence Algorithms. Int. J. Comput. Vis. 2002, 47, 7–42. [Google Scholar] [CrossRef]
- Hartley, R.; Zisserman, A. Multiple View Geometry in Computer Vision; The Press Syndicate of the University of Cambridge: Cambridge, UK, 2003. [Google Scholar]
- Pollefeys, M.; Van Gool, L.; Vergauwen, M.; Verbiest, F.; Cornelis, K.; Tops, J.; Koch, R. Visual Modeling with a Hand-Held Camera. Int. J. Comput. Vis. 2004, 59, 207–232. [Google Scholar] [CrossRef]
- Jebara, T.; Azarbayejani, A.; Pentland, A. 3D structure from 2D motion. IEEE Signal Process. Mag. 1999, 16, 66–84. [Google Scholar]
- Chiuso, A.; Favaro, P.; Jin, H.; Soatto, S. Structure from motion causally integrated over time. IEEE Trans. Pattern Anal. Mach. Intell. 2002, 24, 523–535. [Google Scholar] [CrossRef]
- Esteban, I.; Dijk, J.; Groen, F. FIT3D toolbox: Multiple view geometry and 3D reconstruction for matlab. In Electro-Optical Remote Sensing, Photonic Technologies, and Applications IV; SPIE: Bellingham, WA, USA, 2010. [Google Scholar]
- You, S.; Neumann, U.; Azuma, R. Hybrid Inertial and Vision Tracking for Augmented Reality Registration. In Proceedings of the IEEE Virtual Reality, Houston, TX, USA, 13–17 March 1999; pp. 260–267. [Google Scholar]
- Huster, A.; Frew, E.; Rock, S. Relative position estimation for AUVs by fusing bearing and inertial rate sensor measurements. In Proceedings of the OCEANS ’02 MTS/IEEE, Biloxi, MI, USA, 29–31 October 2002; Volume 3, pp. 1863–1870. [Google Scholar]
- Bleser, G.; Stricker, D. Advanced Tracking Through Efficient Image Processing and Visual-Inertial Sensor Fusion. Comput. Graph. 2009, 33, 59–72. [Google Scholar] [CrossRef]
- Peter Corke, J.L.; Dias, J. An introduction to inertial and vision sensing. Int. J. Robot. Res. 2007, 26, 519–535. [Google Scholar] [CrossRef]
- Gemeiner, P.; Einramhof, P.; Vincze, M. Simultaneous motion and structure estimation by fusion of inertial and vision data. Int. J. Robot. Res. 2007, 26, 591–605. [Google Scholar] [CrossRef]
- Maes, K.; Lourens, E.; Nimmen, K.V.; Reynders, E.; Roeck, G.D.; Lombaert, G. Design of sensor networks for instantaneous inversion of modally reduced order models in structural dynamics. Mech. Syst. Signal Process. 2015, 52–53, 628–644. [Google Scholar] [CrossRef]
- Lourens, E.; Papadimitriou, C.; Gillijns, S.; Reynders, E.; Roeck, G.D.; Lombaert, G. Joint input-response estimation for structural systems based on reduced-order models and vibration data from a limited number of sensors. Mech. Syst. Signal Process. 2012, 29, 310–327. [Google Scholar] [CrossRef]
- Azam, S.E.; Chatzi, E.; Papadimitriou, C. A dual Kalman filter approach for state estimation via output-only acceleration measurements. Mech. Syst. Signal Process. 2015, 60–61, 866–886. [Google Scholar] [CrossRef]
- Azam, S.E.; Chatzi, E.; Papadimitriou, C.; Smyth, A. Experimental Validation of the Dual Kalman Filter for Online and Real-Time State and Input Estimation. In Proceedings of the IMAC XXXIII, Orlando, FL, USA, 2–5 February 2015; pp. 1–13. [Google Scholar]
- Chen, J.; Pinz, A. Structure and Motion by Fusion of Inertial and Vision-Based Tracking. In Proceedings of the 28th OAGM/AAPR Conference, Hagenberg, Austria, 17–18 June 2004; Volume 179, pp. 55–62. [Google Scholar]
- Li, M.; Mourikis, A.I. High-Precision, Consistent EKF-Based Visual-Inertial Odometry; Sage Publications, Inc.: Thousand Oaks, CA, USA, 2013. [Google Scholar]
- Panahandeh, G.; Jansson, M. Vision-Aided Inertial Navigation Based on Ground Plane Feature Detection. IEEE/ASME Trans. Mechatron. 2014, 19, 1206–1215. [Google Scholar]
- Diel, D.D.; DeBitetto, P.; Teller, S. Epipolar Constraints for Vision-Aided Inertial Navigation. In Proceedings of the IEEE Workshop on Motion and Video Computing, Breckenridge, CO, USA, 5–7 January 2005; Volume 2, pp. 221–228. [Google Scholar]
- Liu, C.; Prior, S.D.; Teacy, W.L.; Warner, M. Computationally efficient visual-inertial sensor fusion for Global Positioning System-denied navigation on a small quadrotor. Adv. Mech. Eng. 2016, 8. [Google Scholar] [CrossRef]
- Madgwick, S.O.H.; Harrison, A.J.L.; Vaidyanathan, R. Estimation of IMU and MARG orientation using a gradient descent algorithm. In Proceedings of the IEEE International Conference on Rehabilitation Robotics, Zurich, Switzerland, 29 June–1 July 2011; p. 5975346. [Google Scholar]
- Tian, Y.; Hamel, W.R.; Tan, J. Accurate Human Navigation Using Wearable Monocular Visual and Inertial Sensors. IEEE Trans. Instrum. Meas. 2014, 63, 203–213. [Google Scholar] [CrossRef]
- Lowe, D. Distinctive image features from scale-invariant keypoints. Int. J. Comput. Vis. 2004, 60, 91–110. [Google Scholar] [CrossRef]
- Horn, B.K. Recovering Baseline and Orientaiton from Essential Matrix. J. Opt. Soc. Am. 1990, M, 1–10. [Google Scholar]
- Esteban, I.; Dorst, L.; Dijk, J. Closed form solution for the scale ambiguity problem in monocular visual odometry. In Proceedings of the Third International Conference on Intelligent Robotics and Applications, Shanghai, China, 10–12 November 2010; Part I. pp. 665–679. [Google Scholar]
- Lobo, J.; Dias, J. Vision and Inertial Sensor Cooperation Using Gravity as a Vertical Reference. IEEE Trans. Pattern Anal. Mach. Intell. 2003, 25, 1597–1608. [Google Scholar] [CrossRef]



















| Reference | OS | FFT | OFP | OPSP | SE | DFSV |
|---|---|---|---|---|---|---|
| Chen et al. [24] | vision + Gyro + Acc | EKF | x | x | x | 16 |
| . Diel et al. [27] | Gyro | KF | x | x | x | 18 |
| Bleser et al. [17] | vision + Gyro + Acc | EKF | x | x | x | 16–22 |
| Randeniya et al. [7] | vision + Gyro + Acc | DKF | x | x | x | 17 |
| Tardif et al. [8] | vision + Gyro + Acc | EKF | x | x | x | 15 |
| Li et al. [25] | vision + Gyro + Acc | EKF | x | x | x | 17 |
| Panahandeh et al. [26] | vision + Gyro + Acc | UKF | x | x | x | 16 |
| Liu et al. [28] | vision + Gyro + Acc | KF | x | √ | x | 13 |
| This paper | Mag + Gyro + Acc | MR-LKF | √ | √ | √ | 13 |
| Symbol | Meaning | Symbol | Meaning |
|---|---|---|---|
| t | time | f | focal length |
| s | sensor frame | 2D image point | |
| c | camera frame | 3D point | |
| e | earth frame | camera principal point | |
| gravity in e | K | camera intrinsic parameter | |
| acceleration in s | fundamental matrix | ||
| angular velocity in s | essential matrix | ||
| magnetic field in s | baseline between two consecutive views | ||
| final orientation from s to e at t | relative rotation from frame 2 to 1 | ||
| relative orientation from c to s | epipolar line | ||
| relative translation from c to s | epipole | ||
| compensated angular velocity in s at t | sample rate of camera | ||
| compensated acceleration in s at t | reciprocal of the scale factor | ||
| sample rate of sensor | camera ego-motion in homogeneous representation |
| Trajectory Type and Length (m) | Mean Error (m) | Maximum Error (m) | Mean Error over the Trajectory |
|---|---|---|---|
| Experiment I: 12 | 0.17 | 0.28 | 1.42% |
| Experiment II: 12.5 | 0.3 | 0.55 | 2.4% |
| Experiment III: 0.69 | 0.015 | 0.03 | 2.2% |
| Experiment V: 1 | 0.035 | 0.12 | 3.5% |
© 2018 by the authors. Licensee MDPI, Basel, Switzerland. This article is an open access article distributed under the terms and conditions of the Creative Commons Attribution (CC BY) license (http://creativecommons.org/licenses/by/4.0/).
Share and Cite
Tian, Y.; Chen, Z.; Lu, S.; Tan, J. Adaptive Absolute Ego-Motion Estimation Using Wearable Visual-Inertial Sensors for Indoor Positioning. Micromachines 2018, 9, 113. https://doi.org/10.3390/mi9030113
Tian Y, Chen Z, Lu S, Tan J. Adaptive Absolute Ego-Motion Estimation Using Wearable Visual-Inertial Sensors for Indoor Positioning. Micromachines. 2018; 9(3):113. https://doi.org/10.3390/mi9030113
Chicago/Turabian StyleTian, Ya, Zhe Chen, Shouyin Lu, and Jindong Tan. 2018. "Adaptive Absolute Ego-Motion Estimation Using Wearable Visual-Inertial Sensors for Indoor Positioning" Micromachines 9, no. 3: 113. https://doi.org/10.3390/mi9030113
APA StyleTian, Y., Chen, Z., Lu, S., & Tan, J. (2018). Adaptive Absolute Ego-Motion Estimation Using Wearable Visual-Inertial Sensors for Indoor Positioning. Micromachines, 9(3), 113. https://doi.org/10.3390/mi9030113

