Tracking the Evolution of Cutaneous Melanoma by Multiparameter Flow Sorting and Genomic Profiling
Abstract
1. Introduction
2. Results
2.1. Patients
2.2. Multiparameter Ploidy Sorting for Detection and Isolation of Tumor Populations
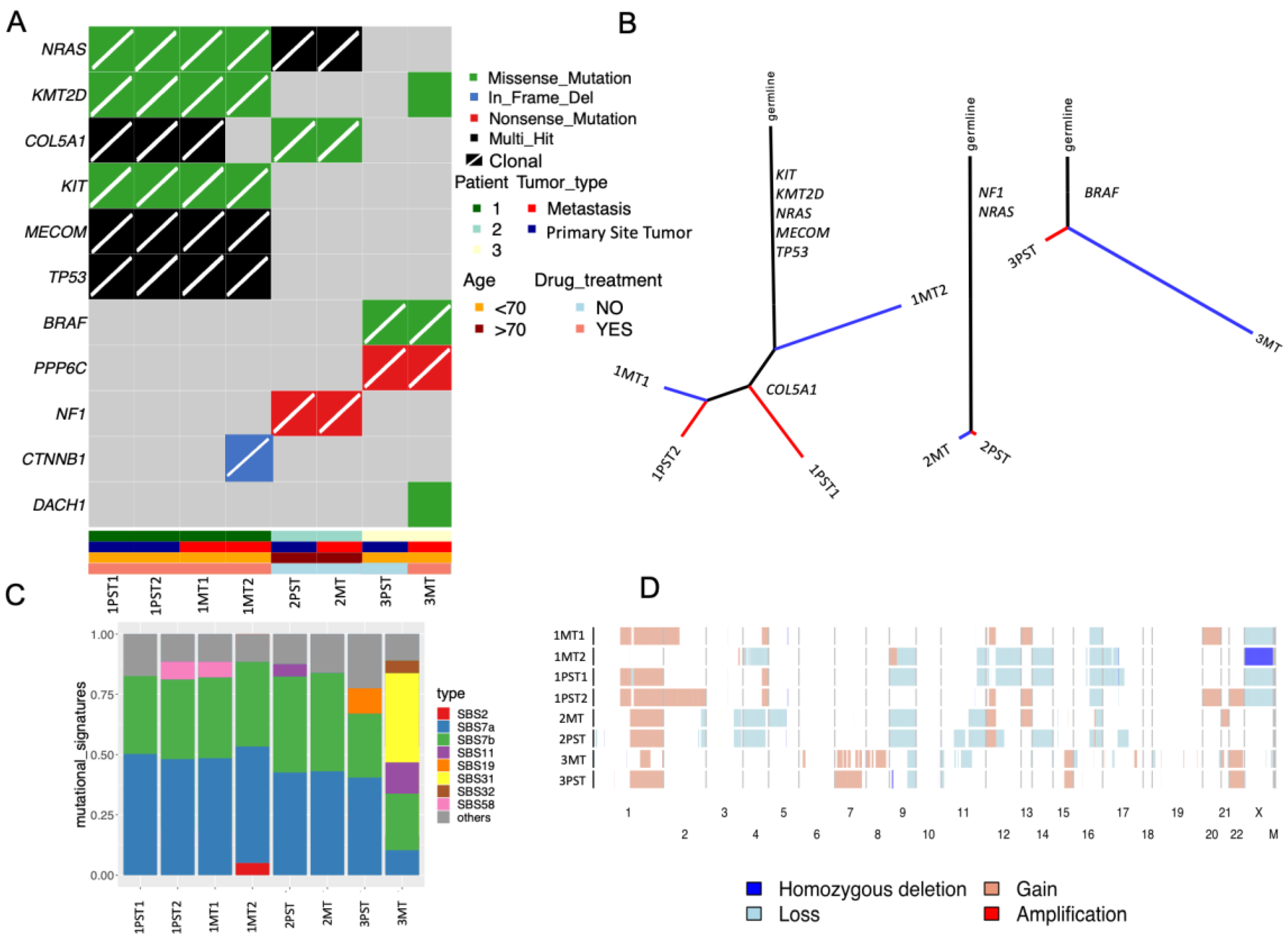
2.3. Genomic Profiling of Sorted Tumor Populations in Three Melanoma Patients
2.4. Analysis of Sorted Tumor Populations Reveals Distinct Clonal Origins of Metastases
3. Discussion
4. Materials and Methods
4.1. Clinical Cohort
4.2. Nuclei Isolation and Multiparameter Flow Sorting
4.3. Tumor Purity and Ploidy Assessments
4.4. DNA Extraction and Quantification
4.5. Library Preparation and Whole Exome Sequencing
4.6. Reads Alignment and Variant Annotation
4.7. Copy Number Alterations and Clonality Analysis
4.8. Phylogenetic Analysis and Mutational Signatures
Supplementary Materials
Author Contributions
Funding
Institutional Review Board Statement
Informed Consent Statement
Data Availability Statement
Acknowledgments
Conflicts of Interest
References
- Vanni, I.; Tanda, E.T.; Spagnolo, F.; Andreotti, V.; Bruno, W.; Ghiorzo, P. The Current State of Molecular Testing in the BRAF-Mutated Melanoma Landscape. Front. Mol. Biosci. 2020, 7, 113. [Google Scholar] [CrossRef]
- Tate, J.G.; Bamford, S.; Jubb, H.C.; Sondka, Z.; Beare, D.M.; Bindal, N.; Boutselakis, H.; Cole, C.G.; Creatore, C.; Dawson, E.; et al. COSMIC: The Catalogue of Somatic Mutations in Cancer. Nucleic Acids Res. 2019, 47, D941–D947. [Google Scholar] [CrossRef] [PubMed]
- Ismail, R.K.; Suijkerbuijk, K.P.; de Boer, A.; van Dartel, M.; Hilarius, D.L.; Pasmooij, A.; van Zeijl, M.C.; Aarts, M.J.; Berkmortel, F.W.v.D.; Blank, C.U.; et al. Long-term survival of patients with advanced melanoma treated with BRAF-MEK inhibitors. Melanoma Res. 2022, 32, 460–468. [Google Scholar] [CrossRef] [PubMed]
- Silva, I.P.; Long, G.V. Systemic therapy in advanced melanoma: Integrating targeted therapy and immunotherapy into clinical practice. Curr. Opin. Oncol. 2017, 29, 484–492. [Google Scholar] [CrossRef]
- Guo, W.; Wang, H.; Li, C. Signal pathways of melanoma and targeted therapy. Signal Transduct. Target. Ther. 2021, 6, 424. [Google Scholar] [CrossRef]
- The Cancer Genome Atlas Network. Genomic Classification of Cutaneous Melanoma. Cell 2015, 161, 1681–1696. [Google Scholar] [CrossRef] [PubMed]
- Krauthammer, M.; Kong, Y.; Ha, B.H.; Evans, P.; Bacchiocchi, A.; McCusker, J.P.; Cheng, E.; Davis, M.J.; Goh, G.; Choi, M.; et al. Exome sequencing identifies recurrent somatic RAC1 mutations in melanoma. Nat. Genet. 2012, 44, 1006–1014. [Google Scholar] [CrossRef] [PubMed]
- Hayward, N.K.; Wilmott, J.S.; Waddell, N.; Johansson, P.A.; Field, M.A.; Nones, K.; Patch, A.-M.; Kakavand, H.; Alexandrov, L.B.; Burke, H.; et al. Whole-genome landscapes of major melanoma subtypes. Nature 2017, 545, 175–180. [Google Scholar] [CrossRef] [PubMed]
- Bolli, N.; Avet-Loiseau, H.; Wedge, D.C.; Van Loo, P.; Alexandrov, L.B.; Martincorena, I.; Dawson, K.J.; Iorio, F.; Nik-Zainal, S.; Bignell, G.R.; et al. Heterogeneity of genomic evolution and mutational profiles in multiple myeloma. Nat. Commun. 2014, 5, 2997. [Google Scholar] [CrossRef]
- Rabbie, R.; Ansari-Pour, N.; Cast, O.; Lau, D.; Scott, F.; Welsh, S.J.; Parkinson, C.; Khoja, L.; Moore, L.; Tullett, M.; et al. Multi-site clonality analysis uncovers pervasive heterogeneity across melanoma metastases. Nat. Commun. 2020, 11, 4306. [Google Scholar] [CrossRef] [PubMed]
- Makohon-Moore, A.P.; Lipson, E.J.; Hooper, J.E.; Zucker, A.; Hong, J.; Bielski, C.M.; Hayashi, A.; Tokheim, C.; Baez, P.; Kappagantula, R.; et al. The Genetic Evolution of Treatment-Resistant Cutaneous, Acral, and Uveal Melanomas. Clin. Cancer Res. 2020, 27, 1516–1525. [Google Scholar] [CrossRef]
- Vergara, I.A.; Mintoff, C.P.; Sandhu, S.; McIntosh, L.; Young, R.J.; Wong, S.Q.; Colebatch, A.; Cameron, D.L.; Kwon, J.L.; Wolfe, R.; et al. Evolution of late-stage metastatic melanoma is dominated by aneuploidy and whole genome doubling. Nat. Commun. 2021, 12, 1434. [Google Scholar] [CrossRef] [PubMed]
- Spain, L.; Coulton, A.; Lobon, I.; Rowan, A.; Schnidrig, D.; Shepherd, S.T.; Shum, B.; Byrne, F.; Goicoechea, M.; Piperni, E.; et al. Late-Stage Metastatic Melanoma Emerges through a Diversity of Evolutionary Pathways. Cancer Discov. 2023, 13, 1364–1385. [Google Scholar] [CrossRef] [PubMed]
- Shain, A.H. Melanoma Genomics: Shifting Focus from Inter- to Intrapatient Variation. Cancer Discov. 2023, 13, 1294–1296. [Google Scholar] [CrossRef] [PubMed]
- Lorber, T.; Andor, N.; Dietsche, T.; Perrina, V.; Juskevicius, D.; Pereira, K.; Greer, S.U.; Krause, A.; Müller, D.C.; Prince, S.S.; et al. Exploring the spatiotemporal genetic heterogeneity in metastatic lung adenocarcinoma using a nuclei flow-sorting approach. J. Pathol. 2019, 247, 199–213. [Google Scholar] [CrossRef] [PubMed]
- Krause, A.; Roma, L.; Lorber, T.; Dietsche, T.; Perrina, V.; Müller, D.C.; Lardinois, D.; Ruiz, C.; Prince, S.S.; Piscuoglio, S.; et al. Genomic evolutionary trajectory of metastatic squamous cell carcinoma of the lung. Transl. Lung Cancer Res. 2021, 10, 1792–1803. [Google Scholar] [CrossRef] [PubMed]
- Bolovan, L.M.; Ceausu, M.; Stanciu, A.E.; Panait, M.E.; Busca, A.; Hotnog, C.M.; Bleotu, C.; Gales, L.N.; Georgescu, M.T.; Prunoiu, V.M.; et al. Correlation Studies between S100 Protein Level and Soluble MIA or Tissue MelanA and gp100 (HMB45) Expression in Cutaneous Melanoma. J. Pers. Med. 2023, 13, 898. [Google Scholar] [CrossRef]
- Aisner, D.L.; Maker, A.; Rosenberg, S.A.; Berman, D.M. Loss of S100 antigenicity in metastatic melanoma. Hum. Pathol. 2005, 36, 1016–1019. [Google Scholar] [CrossRef]
- Carter, S.L.; Cibulskis, K.; Helman, E.; McKenna, A.; Shen, H.; Zack, T.; Laird, P.W.; Onofrio, R.C.; Winckler, W.; A Weir, B.; et al. Absolute quantification of somatic DNA alterations in human cancer. Nat. Biotechnol. 2012, 30, 413–421. [Google Scholar] [CrossRef] [PubMed]
- Gerlinger, M.; Rowan, A.J.; Horswell, S.; Math, M.; Larkin, J.; Endesfelder, D.; Gronroos, E.; Martinez, P.; Matthews, N.; Stewart, A.; et al. Intratumor heterogeneity and branched evolution revealed by multiregion sequencing. N. Engl. J. Med. 2012, 366, 883–892. [Google Scholar] [CrossRef] [PubMed]
- Do, H.; Dobrovic, A. Dramatic reduction of sequence artefacts from DNA isolated from formalin-fixed cancer biopsies by treatment with uracil-DNA glycosylase. Oncotarget 2012, 3, 546–558. [Google Scholar] [CrossRef] [PubMed]
- Krishan, A.; Dandekar, P.D. DAPI Fluorescence in Nuclei Isolated from Tumors. J. Histochem. Cytochem. 2005, 53, 1033–1036. [Google Scholar] [CrossRef] [PubMed]
- Corver, W.E.; ter Haar, N.T. High-Resolution Multiparameter DNA Flow Cytometry for Accurate Ploidy Assessment and the Detection and Sorting of Tumor and Stromal Subpopulations from Paraffin-Embedded Tissues. Curr. Protoc. 2023, 3, e825. [Google Scholar] [CrossRef] [PubMed]
- Søndergaard, K.; Larsen, J.K.; Møller, U.; Christensen, I.J.; Hou-Jensen, K. DNA ploidy-characteristics of human malignant melanoma analysed by flow cytometry and compared with histology and clinical course. Virchows Arch. B Cell Pathol. Incl. Mol. Pathol. 1982, 42, 43–52. [Google Scholar] [CrossRef] [PubMed]
- Taylor-Weiner, A.; Stewart, C.; Giordano, T.; Miller, M.; Rosenberg, M.; Macbeth, A.; Lennon, N.; Rheinbay, E.; Landau, D.-A.; Wu, C.J.; et al. DeTiN: Overcoming tumor-in-normal contamination. Nat. Methods 2018, 15, 531–534. [Google Scholar] [CrossRef] [PubMed]
- Tirosh, I.; Izar, B.; Prakadan, S.M.; Wadsworth, M.H.; Treacy, D.; Trombetta, J.J.; Rotem, A.; Rodman, C.; Lian, C.; Murphy, G.; et al. Dissecting the Multicellular Ecosystem of Metastatic Melanoma by Single-Cell RNA-Seq. Science 2016, 352, 189–196. [Google Scholar] [CrossRef]
- Morita, R.; Fujimoto, A.; Hatta, N.; Takehara, K.; Takata, M. Comparison of Genetic Profiles Between Primary Melanomas and their Metastases Reveals Genetic Alterations and Clonal Evolution During Progression. J. Investig. Dermatol. 1998, 111, 919–924. [Google Scholar] [CrossRef] [PubMed]
- König, D.; Sandholzer, M.T.; Uzun, S.; Zingg, A.; Ritschard, R.; Thut, H.; Glatz, K.; Kappos, E.A.; Schaefer, D.J.; Kettelhack, C.; et al. Melanoma Clonal Heterogeneity Leads to Secondary Resistance after Adoptive Cell Therapy with Tumor-Infiltrating Lymphocytes. Cancer Immunol. Res. 2024, 12, 814–821. [Google Scholar] [CrossRef] [PubMed]
- Kerkour, T.; Zhou, C.; Hollestein, L.; Mooyaart, A. Genetic Concordance in Primary Cutaneous Melanoma and Matched Metastasis: A Systematic Review and Meta-Analysis. Int. J. Mol. Sci. 2023, 24, 16281. [Google Scholar] [CrossRef] [PubMed]
- Martínez-Jiménez, F.; Movasati, A.; Brunner, S.R.; Nguyen, L.; Priestley, P.; Cuppen, E.; Van Hoeck, A. Pan-cancer whole-genome comparison of primary and metastatic solid tumours. Nature 2023, 618, 333–341. [Google Scholar] [CrossRef] [PubMed]
- Harbst, K.; Lauss, M.; Cirenajwis, H.; Isaksson, K.; Rosengren, F.; Törngren, T.; Kvist, A.; Johansson, M.C.; Vallon-Christersson, J.; Baldetorp, B.; et al. Multiregion Whole-Exome Sequencing Uncovers the Genetic Evolution and Mutational Heterogeneity of Early-Stage Metastatic Melanoma. Cancer Res. 2016, 76, 4765–4774. [Google Scholar] [CrossRef] [PubMed]
- Szikriszt, B.; Póti, Á; Németh, E.; Kanu, N.; Swanton, C.; Szüts, D. A comparative analysis of the mutagenicity of platinum-containing chemotherapeutic agents reveals direct and indirect mutagenic mechanisms. Mutagenesis 2021, 36, 75–86. [Google Scholar] [CrossRef]
- Vlajnic, T.; Chijioke, O.; Roma, L.; Prince, S.S.; Zellweger, T.; Rentsch, C.A.; Bubendorf, L. Loss of MTAP Expression by Immunohistochemistry Is a Surrogate Marker for Homozygous 9p21.3 Deletion in Urothelial Carcinoma. Mod. Pathol. 2024, 37, 100495. [Google Scholar] [CrossRef] [PubMed]
- Brune, M.M.; Prince, S.S.; Vlajnic, T.; Chijioke, O.; Roma, L.; König, D.; Bubendorf, L. MTAP as an emerging biomarker in thoracic malignancies. Lung Cancer 2024, 197, 107963. [Google Scholar] [CrossRef]
- Shain, A.H.; Yeh, I.; Kovalyshyn, I.; Sriharan, A.; Talevich, E.; Gagnon, A.; Dummer, R.; North, J.P.; Pincus, L.B.; Ruben, B.S.; et al. The Genetic Evolution of Melanoma from Precursor Lesions. N. Engl. J. Med. 2015, 373, 1926–1936. [Google Scholar] [CrossRef] [PubMed]
- Ruiz, C.; Lenkiewicz, E.; Evers, L.; Holley, T.; Robeson, A.; Kiefer, J.; Demeure, M.J.; Hollingsworth, M.A.; Shen, M.; Prunkard, D.; et al. Advancing a clinically relevant perspective of the clonal nature of cancer. Proc. Natl. Acad. Sci. USA 2011, 108, 12054–12059. [Google Scholar] [CrossRef]
- Corver, W.E.; ter Haar, N.T. High-Resolution Multiparameter DNA Flow Cytometry for the Detection and Sorting of Tumor and Stromal Subpopulations from Paraffin-Embedded Tissues. Curr. Protoc. Cytom. 2009, 50, 6.27.1–6.27.21. [Google Scholar] [CrossRef] [PubMed]
- Holley, T.; Lenkiewicz, E.; Evers, L.; Tembe, W.; Ruiz, C.; Gsponer, J.R.; Rentsch, C.A.; Bubendorf, L.; Stapleton, M.; Amorese, D.; et al. Deep Clonal Profiling of Formalin Fixed Paraffin Embedded Clinical Samples. PLoS ONE 2012, 7, e50586. [Google Scholar] [CrossRef]
- Shen, R.; Seshan, V.E. FACETS: Allele-specific copy number and clonal heterogeneity analysis tool for high-throughput DNA sequencing. Nucleic Acids Res. 2016, 44, e131. [Google Scholar] [CrossRef] [PubMed]
- Roma, L.; Ercan, C.; Conticelli, F.; Akyürek, N.; Prince, S.S.; Mertz, K.D.; Diebold, J.; Lardinois, D.; Piscuoglio, S.; Ng, C.K.; et al. Tracing Tumor Heterogeneity of Pleomorphic Carcinoma of the Lung. J. Thorac. Oncol. 2024, 19, 1284–1296. [Google Scholar] [CrossRef]
- Li, H.; Durbin, R. Fast and accurate short read alignment with Burrows—Wheeler transform. Bioinformatics 2009, 25, 1754–1760. [Google Scholar] [CrossRef]
- McKenna, A.; Hanna, M.; Banks, E.; Sivachenko, A.; Cibulskis, K.; Kernytsky, A.; Garimella, K.; Altshuler, D.; Gabriel, S.; Daly, M.; et al. The Genome Analysis Toolkit: A MapReduce framework for analyzing next-generation DNA sequencing data. Genome Res. 2010, 20, 1297–1303. [Google Scholar] [CrossRef] [PubMed]
- Krause, A.; Roma, L.; Lorber, T.; Habicht, J.; Lardinois, D.; De Filippo, M.R.; Prince, S.S.; Piscuoglio, S.; Ng, C.; Bubendorf, L. Deciphering the clonal relationship between glandular and squamous components in adenosquamous carcinoma of the lung using whole exome sequencing. Lung Cancer 2020, 150, 132–138. [Google Scholar] [CrossRef] [PubMed]
- Cingolani, P.; Platts, A.; Wang, L.L.; Coon, M.; Nguyen, T.; Wang, L.; Land, S.J.; Lu, X.; Ruden, D.M. A program for annotating and predicting the effects of single nucleotide polymorphisms, SnpEff: SNP in the genome of Drosophila melanogaster strain w1118;iso-2;iso-3. Fly 2012, 6, 80–92. [Google Scholar] [CrossRef]
- Mayakonda, A.; Lin, D.-C.; Assenov, Y.; Plass, C.; Koeffler, H.P. Maftools: Efficient and comprehensive analysis of somatic variants in cancer. Genome Res. 2018, 28, 1747–1756. [Google Scholar] [CrossRef]
- Bailey, M.H.; Tokheim, C.; Porta-Pardo, E.; Sengupta, S.; Bertrand, D.; Weerasinghe, A.; Colaprico, A.; Wendl, M.C.; Kim, J.; Reardon, B.; et al. Comprehensive Characterization of Cancer Driver Genes and Mutations. Cell 2018, 173, 371–385.E18. [Google Scholar] [CrossRef] [PubMed]
- Wickham, H. Ggplot2: Elegant Graphics for Data Analysis; Springer: Berlin/Heidelberg, Germany, 2016. [Google Scholar]
- Wei, T.; Simko, V. R Package “Corrplot”: Visualization of a Correlation Matrix. 2024. Available online: https://github.com/taiyun/corrplot (accessed on 16 February 2025).
- Leshchiner, I.; Mroz, E.A.; Cha, J.; Rosebrock, D.; Spiro, O.; Bonilla-Velez, J.; Faquin, W.C.; Lefranc-Torres, A.; Lin, D.T.; Michaud, W.A.; et al. Inferring early genetic progression in cancers with unobtainable premalignant disease. Nat. Cancer 2023, 4, 550–563. [Google Scholar] [CrossRef]
- Murugaesu, N.; Wilson, G.A.; Birkbak, N.J.; Watkins, T.B.; McGranahan, N.; Kumar, S.; Abbassi-Ghadi, N.; Salm, M.; Mitter, R.; Horswell, S.; et al. Tracking the Genomic Evolution of Esophageal Adenocarcinoma through Neoadjuvant Chemotherapy. Cancer Discov. 2015, 5, 821–831. [Google Scholar] [CrossRef] [PubMed]
- Manders, F.; Brandsma, A.M.; de Kanter, J.; Verheul, M.; Oka, R.; van Roosmalen, M.J.; van der Roest, B.; van Hoeck, A.; Cuppen, E.; van Boxtel, R. MutationalPatterns: The one stop shop for the analysis of mutational processes. BMC Genom. 2022, 23, 134. [Google Scholar] [CrossRef] [PubMed]



| Patient | Age at the Time of Biopsy | Sex | Drug Treatment | Biopsies (Site) | Pathology | Biopsy ID | 
|---|---|---|---|---|---|---|
| 1 | 63 | Female | No drug treatment | Left thigh | Primary nodular melanoma pT4a | na * | 
| 64 | low dose Interferon alpha 2b | Lymph node left groin | Lymph node metastasis (1 out of 11 positive) | 1MT2 | ||
| 64 | low dose Interferon alpha 2b | Subcutis primary site, left thigh | Subcutaneous local recurrence | 1PST | ||
| 65 | low dose Interferon alpha 2b | Subcutis left thigh | Subcutaneous in transit metastasis left thigh. Flow cytometry DNA index: 1.4. | 1MT1 | ||
| 2 | 89 | Female | na | Lymph node right axilla | Lymph node metastasis (3 out of 17 positive), right axilla. Flow cytometry DNA index: 0.9. | 2MT | 
| 89 | na | Right axilla | Local subcutaneous recurrence Flow cytometry DNA index: 0.9. | 2PST | ||
| 3 | 65 | Female | No drug treatment | Abdomen | Primary nodular melanoma pT4a | 3PST | 
| 65 | Neoadjuvant chemotherapy **, Interferon-alpha and Interleukin 2 | Breast | Subcutaneous in transit metastasis left breast. | 3MT | 
| Patient ID | Biopsy | Population ID | Ploidy (FACS) | Purity Before Sorting (FACS) | Purity After Sorting (WES) | 
|---|---|---|---|---|---|
| 1 | Primary site | 1PST1 | 1.7 | 19% | 88% | 
| 1PST2 | 2.7 | 41% | 95% | ||
| Skin metastasis | 1MT1 | 2.6 | 80% | 91% | |
| Lymph node metastasis | 1MT2 | 2.7 | 40% | 93% | |
| 2 | Primary site | 2PST | 1.9 | 80% | 88% | 
| Lymph node metastasis | 2MT | 1.9 | 88% | 96% | |
| 3 | Primary site | 3PST | 3.0 | 87% | 91% | 
| Breast metastasis | 3MT | 3.1 | 78% | 87% | 
| Disclaimer/Publisher’s Note: The statements, opinions and data contained in all publications are solely those of the individual author(s) and contributor(s) and not of MDPI and/or the editor(s). MDPI and/or the editor(s) disclaim responsibility for any injury to people or property resulting from any ideas, methods, instructions or products referred to in the content. | 
© 2025 by the authors. Licensee MDPI, Basel, Switzerland. This article is an open access article distributed under the terms and conditions of the Creative Commons Attribution (CC BY) license (https://creativecommons.org/licenses/by/4.0/).
Share and Cite
Roma, L.; Lorber, T.; Rau, S.; Barrett, M.T.; Ercan, C.; Panebianco, F.; Piscuoglio, S.; Glatz, K.; Bubendorf, L.; Ruiz, C. Tracking the Evolution of Cutaneous Melanoma by Multiparameter Flow Sorting and Genomic Profiling. Int. J. Mol. Sci. 2025, 26, 1758. https://doi.org/10.3390/ijms26041758
Roma L, Lorber T, Rau S, Barrett MT, Ercan C, Panebianco F, Piscuoglio S, Glatz K, Bubendorf L, Ruiz C. Tracking the Evolution of Cutaneous Melanoma by Multiparameter Flow Sorting and Genomic Profiling. International Journal of Molecular Sciences. 2025; 26(4):1758. https://doi.org/10.3390/ijms26041758
Chicago/Turabian StyleRoma, Luca, Thomas Lorber, Sabrina Rau, Michael T. Barrett, Caner Ercan, Federica Panebianco, Salvatore Piscuoglio, Katharina Glatz, Lukas Bubendorf, and Christian Ruiz. 2025. "Tracking the Evolution of Cutaneous Melanoma by Multiparameter Flow Sorting and Genomic Profiling" International Journal of Molecular Sciences 26, no. 4: 1758. https://doi.org/10.3390/ijms26041758
APA StyleRoma, L., Lorber, T., Rau, S., Barrett, M. T., Ercan, C., Panebianco, F., Piscuoglio, S., Glatz, K., Bubendorf, L., & Ruiz, C. (2025). Tracking the Evolution of Cutaneous Melanoma by Multiparameter Flow Sorting and Genomic Profiling. International Journal of Molecular Sciences, 26(4), 1758. https://doi.org/10.3390/ijms26041758
 
        



 
       