Effect of Adding Different Commercial Propylene Glycol Alginates on the Properties of Mealworm-Flour-Formulated Bread and Steamed Bread
Abstract
:1. Introduction
2. Materials and Methods
2.1. Materials
2.2. Preparation of Wheat Flour Formulated with Mealworm Flour
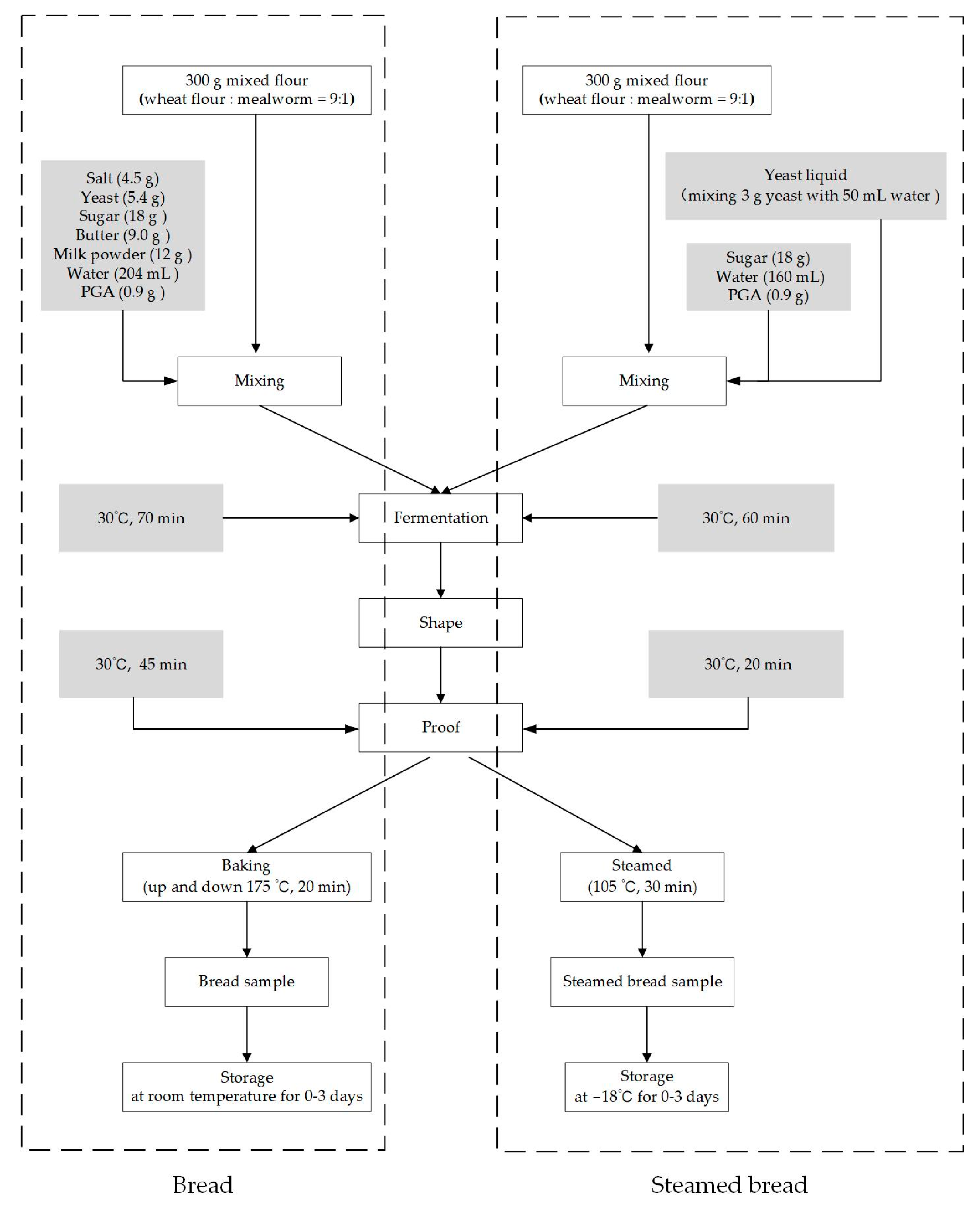
2.3. Bread Preparation
2.4. Steamed Bread Preparation
2.5. Colorimetric Analysis of Bread and Steamed Bread
2.6. Specific Volume Analysis of Bread and Steamed Bread
2.7. Porosity Analysis of Bread and Steamed Bread
2.8. Texture
2.8.1. Texture Analysis of Bread
2.8.2. Texture Analysis of Steamed Bread
2.9. Moisture Content of Fresh Bread Crumb and Steamed Bread Crumb
2.10. Statistical Analysis
3. Results
3.1. Bread Characteristics
3.1.1. Specific Volume, Color, Porosity, and Moisture Content
3.1.2. Texture Analysis
3.2. Steamed Bread Characteristics
3.2.1. Specific Volume, Color, Porosity, and Moisture Content
3.2.2. Texture Analysis
4. Discussion
5. Conclusions
Author Contributions
Funding
Data Availability Statement
Conflicts of Interest
References
- Borges, M.M.; da Costa, D.V.; Trombete, F.M.; Câmara, A.K.F.I. Edible insects as a sustainable alternative to food products: An insight into quality aspects of reformulated bakery and meat products. Curr. Opin. Food Sci. 2022, 46, 100864. [Google Scholar] [CrossRef]
- Su, Y.; Chen, J.; Zhao, M.; Liao, H.; Zhao, M.; Du, Y.; Lu, M. Insects are a delicacy: Exploring consumer acceptance and market demand for edible insects in China. J. Insects Food Feed. 2023, 9, 389–398. [Google Scholar] [CrossRef]
- EFSA Panel on Nutrition, N.F.; Allergens, F.; Turck, D.; Bohn, T.; Castenmiller, J.; De Henauw, S.; Hirsch-Ernst, K.I.; Maciuk, A.; Mangelsdorf, I.; McArdle, H.J.; et al. Safety of frozen and dried formulations from whole yellow mealworm (Tenebrio molitor larva) as a novel food pursuant to Regulation (EU) 2015/2283. EFSA J. 2021, 19, e06778. [Google Scholar] [CrossRef] [PubMed]
- Xie, X.; Yuan, Z.; Fu, K.; An, J.; Deng, L. Effect of partial substitution of flour with mealworm (Tenebrio molitor L.) powder on dough and biscuit properties. Foods 2022, 11, 2156. [Google Scholar] [CrossRef]
- Xie, X.; Cai, K.; Yuan, Z.; Shang, L.; Deng, L. Effect of Mealworm flour Substitution on the Properties of High-Gluten Wheat Dough and Bread Based on Different Baking Methods. Foods 2022, 11, 4057. [Google Scholar] [CrossRef]
- Roncolini, A.; Milanović, V.; Cardinali, F.; Osimani, A.; Garofalo, C.; Sabbatini, R.; Clementi, F.; Pasquini, M.; Mozzon, M.; Foligni, R. Protein fortification with mealworm (Tenebrio molitor L.) powder: Effect on textural, microbiological, nutritional and sensory features of bread. PLoS ONE 2019, 14, e0211747. [Google Scholar] [CrossRef]
- Zhang, F.; Cao, C.; Kong, B.; Sun, F.; Shen, X.; Yao, X.; Liu, Q. Pre-dried mealworm larvae flour could partially replace lean meat in frankfurters: Effect of pre-drying methods and replacement ratios. Meat Sci. 2022, 188, 108802. [Google Scholar] [CrossRef]
- Kim, T.K.; Yong, H.I.; Cha, J.Y.; Park, S.Y.; Jung, S.; Choi, Y.S. Drying-induced restructured jerky analog developed using a combination of edible insect protein and textured vegetable protein. Food Chem. 2022, 373, 131519. [Google Scholar] [CrossRef]
- Kowalski, S.; Mikulec, A.; Mickowska, B.; Skotnicka, M.; Mazurek, A. Wheat bread supplementation with various edible insect flours. Influence of chemical composition on nutritional and technological aspects. LWT 2022, 159, 113220. [Google Scholar] [CrossRef]
- Son, Y.-J.; Choi, S.Y.; Hwang, I.-K.; Nho, C.W.; Kim, S.H. Could Defatted Mealworm (Tenebrio molitor) and Mealworm Oil Be Used as Food Ingredients? Foods 2020, 9, 40. [Google Scholar] [CrossRef]
- Khuenpet, K.; Pakasap, C.; Vatthanakul, S.; Kitthawee, S. Effect of larval-stage mealworm (Tenebrio molitor) powder on qualities of bread. Int. J. Agric. Technol. 2020, 16, 283–296. [Google Scholar]
- González, C.M.; Garzón, R.; Rosell, C.M. Insects as ingredients for bakery goods. A comparison study of H. illucens, A. domestica and T. molitor flours. Innov. Food Sci. Emerg. Technol. 2019, 51, 205–210. [Google Scholar] [CrossRef]
- Culetu, A.; Duta, D.E.; Papageorgiou, M.; Varzakas, T. The Role of Hydrocolloids in Gluten-Free Bread and Pasta; Rheology, Characteristics, Staling and Glycemic Index. Foods 2021, 10, 3121. [Google Scholar] [CrossRef] [PubMed]
- Alamri, M.S.; Mohamed, A.A.; Hussain, S.; Ibraheem, M.A.; Qasem, A.A.A.; Shamlan, G.; Hakeem, M.J.; Ababtain, I.A. Functionality of Cordia and Ziziphus Gums with Respect to the Dough Properties and Baking Performance of Stored Pan Bread and Sponge Cakes. Foods 2022, 11, 460. [Google Scholar] [CrossRef]
- Steiner, A.B. Manufacture of Glycol Alginates. Google Patents US2426125A, 19 August 1947. [Google Scholar]
- Tabara, A.; Miyajima, C.; Moki, N.; Kasahara, F.; Seguchi, M. Improvement of bread making properties by the addition of alginates. Food Sci. Technol. Res. 2016, 22, 145–151. [Google Scholar] [CrossRef]
- Zhao, F.; Li, Y.; Li, C.; Ban, X.; Cheng, L.; Hong, Y.; Gu, Z.; Li, Z. Co-supported hydrocolloids improve the structure and texture quality of gluten-free bread. LWT 2021, 152, 112248. [Google Scholar] [CrossRef]
- Xi, C.; Sun, Z.; Chen, X.; Ding, X.; Zhang, T. Characterization of coacervation behavior between whey protein isolate and propylene glycol alginate: A morphology, spectroscopy, and thermodynamics study. Food Chem. X 2022, 15, 100402. [Google Scholar] [CrossRef]
- Wang, L.; Wei, Z.; Xue, C. The presence of propylene glycol alginate increased the stability and intestine-targeted delivery potential of carboxymethyl starch-stabilized emulsions. Food Res. Int. 2022, 157, 111387. [Google Scholar] [CrossRef]
- Xu, D.; Hu, Y.; Wu, F.; Jin, Y.; Xu, X.; Gänzle, M.G. Comparison of the Functionality of Exopolysaccharides Produced by Sourdough Lactic Acid Bacteria in Bread and Steamed Bread. J. Agric. Food Chem. 2020, 68, 8907–8914. [Google Scholar] [CrossRef]
- Begum, Y.A.; Chakraborty, S.; Deka, S.C. Bread fortified with dietary fibre extracted from culinary banana bract: Its quality attributes and in vitro starch digestibility. Int. J. Food Sci. Technol. 2020, 55, 2359–2369. [Google Scholar] [CrossRef]
- Shyu, Y.-S.; Hwang, J.-Y.; Hsu, C.-K. Improving the rheological and thermal properties of wheat dough by the addition of γ-polyglutamic acid. LWT—Food Sci. Technol. 2008, 41, 982–987. [Google Scholar] [CrossRef]
- Gao, Y.; Liu, T.; Su, C.; Li, Q.; Yu, X. Fortification of Chinese steamed bread with flaxseed flour and evaluation of its physicochemical and sensory properties. Food Chem. X 2022, 13, 100267. [Google Scholar] [CrossRef] [PubMed]
- Wang, P.; Lee, T.-C.; Xu, X.; Jin, Z. The contribution of glutenin macropolymer depolymerization to the deterioration of frozen steamed bread dough quality. Food Chem. 2016, 211, 27–33. [Google Scholar] [CrossRef]
- Fadda, C.; Sanguinetti, A.M.; Del Caro, A.; Collar, C.; Piga, A. Bread Staling: Updating the View. Compr. Rev. Food Sci. Food Saf. 2014, 13, 473–492. [Google Scholar] [CrossRef] [PubMed]
- Atudorei, D.; Atudorei, O.; Codină, G.G. Dough rheological properties, microstructure and bread quality of wheat-germinated bean composite flour. Foods 2021, 10, 1542. [Google Scholar] [CrossRef]
- Zhu, F. Influence of ingredients and chemical components on the quality of Chinese steamed bread. Food Chem. 2014, 163, 154–162. [Google Scholar] [CrossRef]
- Nilsen-Nygaard, J.; Hattrem, M.N.; Draget, K.I. Propylene glycol alginate (PGA) gelled foams: A systematic study of surface activity and gelling properties as a function of degree of esterification. Food Hydrocoll. 2016, 57, 80–91. [Google Scholar] [CrossRef]
- Garzón, R.; Hernando, I.; Llorca, E.; Rosell, C.M. Understanding the effect of emulsifiers on bread aeration during breadmaking. J. Sci. Food Agric. 2018, 98, 5494–5502. [Google Scholar] [CrossRef]
- Horstmann, S.W.; Axel, C.; Arendt, E.K. Water absorption as a prediction tool for the application of hydrocolloids in potato starch-based bread. Food Hydrocoll. 2018, 81, 129–138. [Google Scholar] [CrossRef]
- Peressini, D.; Pin, M.; Sensidoni, A. Rheology and breadmaking performance of rice-buckwheat batters supplemented with hydrocolloids. Food Hydrocoll. 2011, 25, 340–349. [Google Scholar] [CrossRef]
- Xie, X.; Wu, X.; Shen, Y.; Song, M.; Xu, C.; Zhang, B.; Aziz, U.; Xu, X. Effect of poly-γ-glutamic acid on hydration and structure of wheat gluten. J. Food Sci. 2020, 85, 3214–3219. [Google Scholar] [CrossRef] [PubMed]
- Wang, F.C.; Sun, X.S. Frequency Dependence of Viscoelastic Properties of Bread Crumb and Relation to Bread Staling. Cereal Chem. 2002, 79, 108–114. [Google Scholar] [CrossRef]
- López-Tenorio, J.A.; Rodríguez-Sandoval, E.; Sepúlveda-Valencia, J.U. The Influence of Different Emulsifiers on the Physical and Textural Characteristics of Gluten-Free Cheese Bread. J. Texture Stud. 2015, 46, 227–239. [Google Scholar] [CrossRef]
- Gray, J.A.; Bemiller, J.N. Bread Staling: Molecular Basis and Control. Compr. Rev. Food Sci. Food Saf. 2003, 2, 1–21. [Google Scholar] [CrossRef]
- Ananingsih, V.K.; Sim, E.Y.L.; Chen, X.D.; Zhou, W. Heat Transfer during Steaming of Bread. Int. J. Food Eng. 2014, 10, 613–623. [Google Scholar] [CrossRef]
- Gao, S.; Hong, J.; Liu, C.; Zheng, X.; Li, L.; Tian, X. Comparative study of different fermentation and cooking methods on dough rheology and the quality of Chinese steamed/baked bread. J. Food Process. Preserv. 2022, 46, e16221. [Google Scholar] [CrossRef]
- Chhanwal, N.; Anandharamakrishnan, C. Temperature- and Moisture-Based Modeling for Prediction of Starch Gelatinization and Crumb Softness during Bread-Baking Process. J. Texture Stud. 2014, 45, 462–476. [Google Scholar] [CrossRef]
- Altamirano-Fortoul, R.; Le-Bail, A.; Chevallier, S.; Rosell, C.M. Effect of the amount of steam during baking on bread crust features and water diffusion. J. Food Eng. 2012, 108, 128–134. [Google Scholar] [CrossRef]





| Sample Code | High-Gluten Wheat Flour (g) | Mealworm Flour (g) | Yeast (g) | Salt (g) | Sugar (g) | Milk Powder (g) | Butter (g) | Water a (mL) | Q (g) | M (g) | Y (g) |
|---|---|---|---|---|---|---|---|---|---|---|---|
| CB | 270 | 30 | 5.4 | 4.5 | 18 | 12 | 9.0 | 204 | - | - | - |
| QB | 270 | 30 | 5.4 | 4.5 | 18 | 12 | 9.0 | 204 | 0.9 | - | - |
| MB | 270 | 30 | 5.4 | 4.5 | 18 | 12 | 9.0 | 204 | - | 0.9 | - |
| YB | 270 | 30 | 5.4 | 4.5 | 18 | 12 | 9.0 | 204 | - | - | 0.9 |
| Sample Code | Whole Wheat Flour (g) | Mealworm Flour (g) | Yeast (g) | Sugar (g) | Water a (mL) | Q (g) | M (g) | Y (g) |
|---|---|---|---|---|---|---|---|---|
| CSB | 270 | 30 | 3 | 18 | 210 | - | - | - |
| QSB | 270 | 30 | 3 | 18 | 210 | 0.9 | - | - |
| MSB | 270 | 30 | 3 | 18 | 210 | - | 0.9 | - |
| YSB | 270 | 30 | 3 | 18 | 210 | - | - | 0.9 |
| L* | a* | b* | Specific Volume (mL/g) | Porosity (%) | Moisture Content (%) | |
|---|---|---|---|---|---|---|
| CB | 63.87 ± 3.12 a | 0.89 ± 0.18 b | 16.57 ± 0.74 a | 2.17 ± 0.25 b | 29.42 ± 1.50 b | 36.15 ± 0.48 b |
| QB | 63.82 ± 2.78 a | 1.56 ± 0.28 ab | 14.71 ± 1.87 a | 3.34 ± 0.03 a | 31.91 ± 0.30 a | 37.64 ± 1.14 a |
| MB | 62.13 ± 4.12 a | 1.84 ± 0.18 a | 15.09 ± 0.61 a | 3.40 ± 0.02 a | 28.23 ± 0.84 b | 36.69 ± 0.60 ab |
| YB | 67.79 ± 1.43 a | 1.47 ± 0.37 ab | 17.53 ± 2.29 a | 3.36± 0.04 a | 34.15 ± 0.54 a | 36.85 ± 0.29 ab |
| Hardness (N) | Springiness | Chewiness (N) | Gumminess (N) | Cohesiveness | Resilience | |
|---|---|---|---|---|---|---|
| Day 0 | ||||||
| CB | 9.77 ± 0.21 ef | 0.88 ± 0.02 abc | 5.81 ± 0.17 cde | 6.64 ± 0.17 cdef | 0.68 ± 0.03 abcde | 0.33 ± 0.01 cdef |
| QB | 5.52 ± 0.03 i | 0.92 ± 0.03 a | 4.10 ± 0.49 ef | 4.44 ± 0.40 fgh | 0.80 ± 0.07 a | 0.47 ± 0.05 ab |
| MB | 4.95 ± 0.03 i | 0.92 ± 0.02 ab | 3.53 ± 0.16 ef | 3.85 ± 0.09 gh | 0.78 ± 0.02 ab | 0.48 ± 0.00 a |
| YB | 4.57 ± 0.38 i | 0.88 ± 0.00 abc | 2.90 ± 0.22 f | 3.28 ± 0.23 h | 0.72 ± 0.02 abcd | 0.38 ± 0.02 cde |
| Day 1 | ||||||
| CB | 14.01 ± 0.27 b | 0.84 ± 0.02 cd | 7.00 ± 0.78 bc | 8.34 ± 0.75 bc | 0.60 ± 0.06 cde | 0.26 ± 0.03 fg |
| QB | 8.54 ± 0.47 gh | 0.91 ± 0.01 ab | 5.77 ± 0.08 cde | 6.31 ± 0.05 cdef | 0.74 ± 0.04 abc | 0.39 ± 0.02 bcd |
| MB | 8.41 ± 0.31 h | 0.91 ± 0.02 ab | 5.42 ± 0.20 cde | 5.97 ± 0.32 defg | 0.71 ± 0.01 abcd | 0.40 ± 0.01 abc |
| YB | 7.86 ± 0.20 h | 0.87 ± 0.01 abcd | 4.48 ± 0.41 def | 5.18 ± 0.41 efgh | 0.66 ± 0.04 abcde | 0.31 ± 0.02 def |
| Day 2 | ||||||
| CB | 20.22 ± 0.67 a | 0.84 ± 0.05 cd | 10.62 ± 1.97 a | 12.65 ± 1.63 a | 0.63 ± 0.08 bcde | 0.27 ± 0.03 fg |
| QB | 11.15 ± 0.26 d | 0.87 ± 0.03 abcd | 5.60 ± 0.49 cde | 6.42 ± 0.37 cdef | 0.58 ± 0.04 de | 0.26 ± 0.03 fg |
| MB | 13.35 ± 0.24 bc | 0.90 ± 0.03 abc | 7.04 ± 0.24 bc | 7.86 ± 0.53 cd | 0.59 ± 0.03 cde | 0.30 ± 0.03 ef |
| YB | 9.54 ± 0.40 fg | 0.85 ± 0.03 bcd | 5.14 ± 0.63 cdef | 6.05 ± 0.67 cdefg | 0.63 ± 0.07 bcde | 0.27 ± 0.03 fg |
| Day 3 | ||||||
| CB | 20.01 ± 0.67 a | 0.81 ± 0.01 d | 8.44 ± 1.52 ab | 10.48 ± 1.85 ab | 0.52 ± 0.10 e | 0.21 ± 0.06 g |
| QB | 10.76 ± 0.20 de | 0.88 ± 0.01 abc | 6.42 ± 0.25 bcd | 7.29 ± 0.33 cde | 0.68 ± 0.03 abcde | 0.29 ± 0.01 efg |
| MB | 12.47 ± 0.39 c | 0.88 ± 0.01 abc | 7.00 ± 0.78 bc | 7.94 ± 0.92 cd | 0.64 ± 0.06 bcde | 0.31 ± 0.03 def |
| YB | 10.70 ± 0.27 de | 0.87 ± 0.02 abcd | 5.75 ± 0.74 cde | 6.65 ± 0.76 cdef | 0.62 ± 0.07 bcde | 0.25 ± 0.03 fg |
| L* | a* | b* | Specific Volume (mL/g) | Porosity (%) | Moisture Content (%) | |
|---|---|---|---|---|---|---|
| CSB | 56.75 ± 0.75 b | 4.96 ± 0.70 a | 22.51 ± 0.51 a | 1.72 ± 0.056 b | 42.16 ± 2.31 a | 45.47 ± 0.12 c |
| QSB | 61.55 ± 1.49 a | 5.64 ± 0.90 a | 26.13 ± 0.68 a | 2.23 ± 0.030 a | 38.98 ± 0.34 b | 46.90 ± 0.15 a |
| MSB | 60.10 ± 1.34 ab | 5.55 ± 0.46 a | 21.86 ± 1.59 b | 1.22 ± 0.038 c | 29.63 ± 0.46 c | 46.42 ± 0.27 ab |
| YSB | 57.91 ± 1.72 b | 5.69 ± 0.02 a | 25.91 ± 0.85 a | 1.51 ± 0.16 b | 39.7 ± 0.79 b | 46.14 ± 0.57 bc |
| Hardness (N) | Springiness | Chewiness (N) | Gumminess (N) | Cohesiveness | Resilience | |
|---|---|---|---|---|---|---|
| Day 0 | ||||||
| CSB | 72.17 ± 1.72 b | 0.70 ± 0.01 g | 28.73 ± 0.69 efgh | 40.87 ± 0.33 abcde | 0.57 ± 0.01 b | 0.22 ± 0.00 g |
| QSB | 65.33 ± 1.69 de | 0.88 ± 0.01 abcd | 43.56 ± 6.37 ab | 49.48 ± 6.65 ab | 0.76 ± 0.08 a | 0.39 ± 0.02 abcd |
| MSB | 68.35 ± 3.21 bcd | 0.91 ± 0.02 a | 45.27 ± 3.01 a | 49.71 ± 2.45 ab | 0.73 ± 0.06 ab | 0.44 ± 0.04 a |
| YSB | 43.97 ± 1.48 k | 0.76 ± 0.01 fg | 21.91 ± 3.23 h | 28.86 ± 3.80 f | 0.66 ± 0.06 ab | 0.27 ± 0.03 efg |
| Day 1 | ||||||
| CSB | 73.19 ± 0.97 b | 0.81 ± 0.03 def | 41.58 ± 3.75 abc | 51.30 ± 5.86 a | 0.70 ± 0.09 ab | 0.28 ± 0.04 efg |
| QSB | 67.05 ± 0.52 cde | 0.87 ± 0.03 abcd | 39.25 ± 1.62 abcd | 44.91 ± 0.54 abc | 0.67 ± 0.05 ab | 0.35 ± 0.01 bcde |
| MSB | 54.29 ± 2.14 ghi | 0.91 ± 0.01 a | 36.56 ± 0.89 abcdef | 40.17 ± 1.36 bcde | 0.74 ± 0.06 ab | 0.42 ± 0.04 ab |
| YSB | 57.69 ± 1.53 fg | 0.82 ± 0.03 cdef | 33.37 ± 5.39 cdefg | 40.57 ± 5.06 bcde | 0.70 ± 0.09 ab | 0.31 ± 0.04 def |
| Day 2 | ||||||
| CSB | 79.80 ± 1.41 a | 0.84 ± 0.01 bcde | 42.79 ± 0.81 abc | 51.27 ± 1.20 a | 0.64 ± 0.01 ab | 0.29 ± 0.01 efg |
| QSB | 55.37 ± 1.90 gh | 0.88 ± 0.02 abcd | 34.00 ± 2.03 bcdefg | 38.70 ± 2.02 cdef | 0.70 ± 0.06 ab | 0.33 ± 0.02 cde |
| MSB | 56.57 ± 0.21 g | 0.88 ± 0.04 abc | 37.82 ± 4.10 abcde | 42.79 ± 3.66 abcd | 0.76 ± 0.06 a | 0.45 ± 0.04 a |
| YSB | 51.05 ± 1.33 hi | 0.77 ± 0.04 ef | 24.75 ± 4.24 gh | 31.92 ± 3.94 ef | 0.63 ± 0.08 ab | 0.25 ± 0.03 fg |
| Day 3 | ||||||
| CSB | 70.53 ± 0.60 bc | 0.81 ± 0.03 def | 37.61 ± 2.10 abcde | 46.33 ± 3.56 abc | 0.66 ± 0.06 ab | 0.27 ± 0.01 efg |
| QSB | 62.31 ± 0.68 ef | 0.82 ± 0.03 cdef | 34.01 ± 4.27 bcdefg | 41.19 ± 3.87 abcde | 0.66 ± 0.07 ab | 0.32 ± 0.03 def |
| MSB | 45.85 ± 1.99 jk | 0.89 ± 0.01 ab | 29.28 ± 1.50 defgh | 32.80 ± 1.72 def | 0.72 ± 0.01 ab | 0.41 ± 0.02 abc |
| YSB | 49.43 ± 2.18 ij | 0.84 ± 0.01 bcd | 27.60 ± 1.53 fgh | 32.82 ± 1.69 def | 0.66 ± 0.01 ab | 0.30 ± 0.01 ef |
Disclaimer/Publisher’s Note: The statements, opinions and data contained in all publications are solely those of the individual author(s) and contributor(s) and not of MDPI and/or the editor(s). MDPI and/or the editor(s) disclaim responsibility for any injury to people or property resulting from any ideas, methods, instructions or products referred to in the content. |
© 2023 by the authors. Licensee MDPI, Basel, Switzerland. This article is an open access article distributed under the terms and conditions of the Creative Commons Attribution (CC BY) license (https://creativecommons.org/licenses/by/4.0/).
Share and Cite
Xie, X.; Zhao, X.; Meng, F.; Ren, Y.; An, J.; Deng, L. Effect of Adding Different Commercial Propylene Glycol Alginates on the Properties of Mealworm-Flour-Formulated Bread and Steamed Bread. Foods 2023, 12, 3641. https://doi.org/10.3390/foods12193641
Xie X, Zhao X, Meng F, Ren Y, An J, Deng L. Effect of Adding Different Commercial Propylene Glycol Alginates on the Properties of Mealworm-Flour-Formulated Bread and Steamed Bread. Foods. 2023; 12(19):3641. https://doi.org/10.3390/foods12193641
Chicago/Turabian StyleXie, Xinyuan, Xiaolong Zhao, Fanjian Meng, Yupeng Ren, Jianhui An, and Lingli Deng. 2023. "Effect of Adding Different Commercial Propylene Glycol Alginates on the Properties of Mealworm-Flour-Formulated Bread and Steamed Bread" Foods 12, no. 19: 3641. https://doi.org/10.3390/foods12193641
APA StyleXie, X., Zhao, X., Meng, F., Ren, Y., An, J., & Deng, L. (2023). Effect of Adding Different Commercial Propylene Glycol Alginates on the Properties of Mealworm-Flour-Formulated Bread and Steamed Bread. Foods, 12(19), 3641. https://doi.org/10.3390/foods12193641

