Chlorine-Induced Toxicity on Murine Cornea: Exploring the Potential Therapeutic Role of Antioxidants
Abstract
1. Introduction
2. Materials and Methods
2.1. Materials
2.2. Cell Culture
2.3. LDH Toxicity Assay
2.4. Cell Proliferation
2.5. In Vitro Scratch Assay
2.6. Mitochondria Membrane Potential Assay
2.7. Chlorine Treatment on Naïve Murine Eyes
2.8. Ex vivo Model of Human and Murine Cornea Culture
2.9. Histology
2.10. Detection of ROS (O2− and H2O2) in Tissues
2.11. Statistical Analysis
3. Results
3.1. Cytotoxicity Assay of Antioxidants and Cl2 on HCECs
3.2. Cell Proliferation of Antioxidants on Cl2-Treated HCECs
3.3. Effect of Antioxidant on Cl2-Induced ROS Production in HCECs
3.4. Mitochondrial Membrane Potential in HCECs
3.5. Wound-Healing Assay to Detect Cell Migration of HCECs
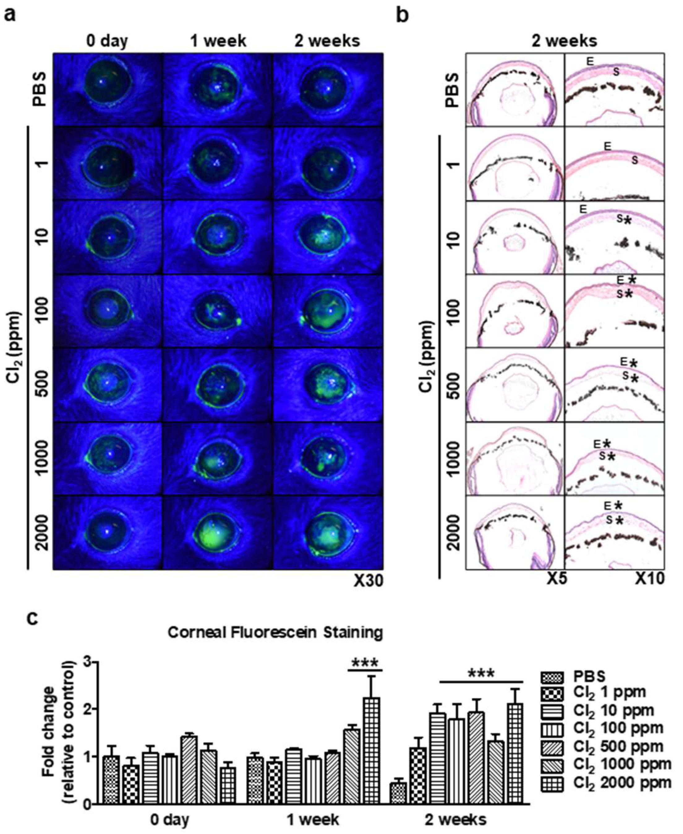
3.6. In Vivo Evaluation of Cl2 Impact on Mice Eyes
3.7. Ex Vivo Evaluation of Cl2 Effects
4. Discussion
5. Conclusions
Supplementary Materials
Author Contributions
Funding
Institutional Review Board Statement
Informed Consent Statement
Data Availability Statement
Acknowledgments
Conflicts of Interest
References
- Sridhar, M.S. Anatomy of cornea and ocular surface. Indian J. Ophthalmol. 2018, 66, 190–194. [Google Scholar] [CrossRef]
- Wilson, S.E. Corneal wound healing. Exp. Eye Res. 2020, 197, 108089. [Google Scholar] [CrossRef] [PubMed]
- Andley, U.P.; Rhim, J.S.; Chylack, L.T., Jr.; Fleming, T.P. Propagation and immortalization of human lens epithelial cells in culture. Investig. Ophthalmol. Vis. Sci. 1994, 35, 3094–3102. [Google Scholar]
- Balasubramanian, D. Ultraviolet radiation and cataract. J. Ocul. Pharmacol. Ther. 2000, 16, 285–297. [Google Scholar] [CrossRef] [PubMed]
- Zigman, S. Lens UVA photobiology. J. Ocul. Pharmacol. Ther. 2000, 16, 161–165. [Google Scholar] [CrossRef] [PubMed]
- Van Kuijk, F.J. Effects of ultraviolet light on the eye: Role of protective glasses. Environ. Health Perspect. 1991, 96, 177–184. [Google Scholar] [CrossRef] [PubMed]
- Tenkate, T.D. Occupational exposure to ultraviolet radiation: A health risk assessment. Environ. Health Perspect. 1999, 14, 187–209. [Google Scholar] [CrossRef] [PubMed]
- Roberts, J.E. Ocular phototoxicity. J. Photochem. Photobiol. B 2001, 64, 136–143. [Google Scholar] [CrossRef] [PubMed]
- Brennan, L.A.; Kantorow, M. Mitochondrial function and redox control in the aging eye: Role of MsrA and other repair systems in cataract and macular degenerations. Exp. Eye Res. 2009, 88, 195–203. [Google Scholar] [CrossRef]
- Taylor, H.R.; Munoz, B.; West, S.; Bressler, N.M.; Bressler, S.B.; Rosenthal, F.S. Visible light and risk of age-related macular degeneration. Trans. Am. Ophthalmol. Soc. 1990, 88, 163–173, discussion 173–178. [Google Scholar]
- Morescalchi, F.; Duse, S.; Gambicorti, E.; Romano, M.R.; Costagliola, C.; Semeraro, F. Proliferative vitreoretinopathy after eye injuries: An overexpression of growth factors and cytokines leading to a retinal keloid. Mediat. Inflamm. 2013, 2013, 269787. [Google Scholar] [CrossRef]
- Shoham, A.; Hadziahmetovic, M.; Dunaief, J.L.; Mydlarski, M.B.; Schipper, H.M. Oxidative stress in diseases of the human cornea. Free Radic. Biol. Med. 2008, 45, 1047–1055. [Google Scholar] [CrossRef] [PubMed]
- Ljubimov, A.V.; Saghizadeh, M. Progress in corneal wound healing. Prog. Retin. Eye Res. 2015, 49, 17–45. [Google Scholar] [CrossRef] [PubMed]
- Wang, G.; Yang, F.; Zhou, W.; Xiao, N.; Luo, M.; Tang, Z. The initiation of oxidative stress and therapeutic strategies in wound healing. Biomed. Pharmacother. 2023, 157, 114004. [Google Scholar] [CrossRef] [PubMed]
- Kunkemoeller, B.; Kyriakides, T.R. Redox Signaling in Diabetic Wound Healing Regulates Extracellular Matrix Deposition. Antioxid. Redox Signal. 2017, 27, 823–838. [Google Scholar] [CrossRef]
- He, L.; He, T.; Farrar, S.; Ji, L.; Liu, T.; Ma, X. Antioxidants Maintain Cellular Redox Homeostasis by Elimination of Reactive Oxygen Species. Cell. Physiol. Biochem. 2017, 44, 532–553. [Google Scholar] [CrossRef]
- Rose, R.C.; Richer, S.P.; Bode, A.M. Ocular oxidants and antioxidant protection. Proc. Soc. Exp. Biol. Med. 1998, 217, 397–407. [Google Scholar] [CrossRef]
- Tan, B.L.; Norhaizan, M.E.; Liew, W.P.; Sulaiman Rahman, H. Antioxidant and Oxidative Stress: A Mutual Interplay in Age-Related Diseases. Front. Pharmacol. 2018, 9, 1162. [Google Scholar] [CrossRef]
- Babizhayev, M.A.; Yegorov, Y.E. Reactive Oxygen Species and the Aging Eye: Specific Role of Metabolically Active Mitochondria in Maintaining Lens Function and in the Initiation of the Oxidation-Induced Maturity Onset Cataract—A Novel Platform of Mitochondria-Targeted Antioxidants with Broad Therapeutic Potential for Redox Regulation and Detoxification of Oxidants in Eye Diseases. Am. J. Ther. 2016, 23, e98–e117. [Google Scholar] [CrossRef] [PubMed]
- Hallberg, C.K.; Trocme, S.D.; Ansari, N.H. Acceleration of corneal wound healing in diabetic rats by the antioxidant trolox. Res. Commun. Mol. Pathol. Pharmacol. 1996, 93, 3–12. [Google Scholar]
- Tsai, C.Y.; Woung, L.C.; Yen, J.C.; Tseng, P.C.; Chiou, S.H.; Sung, Y.J.; Liu, K.T.; Cheng, Y.H. Thermosensitive chitosan-based hydrogels for sustained release of ferulic acid on corneal wound healing. Carbohydr. Polym. 2016, 135, 308–315. [Google Scholar] [CrossRef] [PubMed]
- Shukla, A.; Rasik, A.M.; Dhawan, B.N. Asiaticoside-induced elevation of antioxidant levels in healing wounds. Phytother. Res. 1999, 13, 50–54. [Google Scholar] [CrossRef]
- Chen, J.; Lan, J.; Liu, D.; Backman, L.J.; Zhang, W.; Zhou, Q.; Danielson, P. Ascorbic Acid Promotes the Stemness of Corneal Epithelial Stem/Progenitor Cells and Accelerates Epithelial Wound Healing in the Cornea. Stem. Cells Transl. Med. 2017, 6, 1356–1365. [Google Scholar] [CrossRef] [PubMed]
- Kant, V.; Gopal, A.; Pathak, N.N.; Kumar, P.; Tandan, S.K.; Kumar, D. Antioxidant and anti-inflammatory potential of curcumin accelerated the cutaneous wound healing in streptozotocin-induced diabetic rats. Int. Immunopharmacol. 2014, 20, 322–330. [Google Scholar] [CrossRef] [PubMed]
- Chen, Y.; Mehta, G.; Vasiliou, V. Antioxidant defenses in the ocular surface. Ocul. Surf. 2009, 7, 176–185. [Google Scholar] [CrossRef]
- Fecondo, J.V.; Augusteyn, R.C. Superoxide dismutase, catalase and glutathione peroxidase in the human cataractous lens. Exp. Eye Res. 1983, 36, 15–23. [Google Scholar] [CrossRef]
- Imam, M.U.; Zhang, S.; Ma, J.; Wang, H.; Wang, F. Antioxidants Mediate Both Iron Homeostasis and Oxidative Stress. Nutrients 2017, 9, 671. [Google Scholar] [CrossRef] [PubMed]
- Oresajo, C.; Pillai, S.; Manco, M.; Yatskayer, M.; McDaniel, D. Antioxidants and the skin: Understanding formulation and efficacy. Dermatol. Ther. 2012, 25, 252–259. [Google Scholar] [CrossRef]
- Gerber, L.E.; Erdman, J.W., Jr. Effect of dietary retinyl acetate, beta-carotene and retinoic acid on wound healing in rats. J. Nutr. 1982, 112, 1555–1564. [Google Scholar] [CrossRef]
- Gujral, G.S.; Askari, S.N.; Ahmad, S.; Zakir, S.M.; Saluja, K. Topical vitamin C, vitamin E, and acetylcysteine as corneal wound healing agents: A comparative study. Indian J. Ophthalmol. 2020, 68, 2935–2939. [Google Scholar] [CrossRef]
- Reins, R.Y.; Hanlon, S.D.; Magadi, S.; McDermott, A.M. Effects of Topically Applied Vitamin D during Corneal Wound Healing. PLoS ONE 2016, 11, e0152889. [Google Scholar] [CrossRef]
- Ringsdorf, W.M., Jr.; Cheraskin, E. Vitamin C and human wound healing. Oral Surg. Oral Med. Oral Pathol. 1982, 53, 231–236. [Google Scholar] [CrossRef] [PubMed]
- Serbecic, N.; Beutelspacher, S.C. Anti-oxidative vitamins prevent lipid-peroxidation and apoptosis in corneal endothelial cells. Cell Tissue Res. 2005, 320, 465–475. [Google Scholar] [CrossRef] [PubMed]
- Jelodar, G.; Akbari, A.; Nazifi, S. The prophylactic effect of vitamin C on oxidative stress indexes in rat eyes following exposure to radiofrequency wave generated by a BTS antenna model. Int. J. Radiat. Biol. 2013, 89, 128–131. [Google Scholar] [CrossRef] [PubMed]
- Serbecic, N.; Beutelspacher, S.C. Vitamins inhibit oxidant-induced apoptosis of corneal endothelial cells. Jpn. J. Ophthalmol. 2005, 49, 355–362. [Google Scholar] [CrossRef] [PubMed]
- Choi, S.I.; Dadakhujaev, S.; Ryu, H.; Im Kim, T.; Kim, E.K. Melatonin protects against oxidative stress in granular corneal dystrophy type 2 corneal fibroblasts by mechanisms that involve membrane melatonin receptors. J. Pineal Res. 2011, 51, 94–103. [Google Scholar] [CrossRef] [PubMed]
- Siu, A.W.; Maldonado, M.; Sanchez-Hidalgo, M.; Tan, D.X.; Reiter, R.J. Protective effects of melatonin in experimental free radical-related ocular diseases. J. Pineal Res. 2006, 40, 101–109. [Google Scholar] [CrossRef] [PubMed]
- Wang, B.; Zuo, X.; Peng, L.; Wang, X.; Zeng, H.; Zhong, J.; Li, S.; Xiao, Y.; Wang, L.; Ouyang, H.; et al. Melatonin ameliorates oxidative stress-mediated injuries through induction of HO-1 and restores autophagic flux in dry eye. Exp. Eye Res. 2021, 205, 108491. [Google Scholar] [CrossRef] [PubMed]
- Jiang, T.; Chang, Q.; Cai, J.; Fan, J.; Zhang, X.; Xu, G. Protective Effects of Melatonin on Retinal Inflammation and Oxidative Stress in Experimental Diabetic Retinopathy. Oxidative Med. Cell. Longev. 2016, 2016, 3528274. [Google Scholar] [CrossRef]
- Lundmark, P.O.; Pandi-Perumal, S.R.; Srinivasan, V.; Cardinali, D.P. Role of melatonin in the eye and ocular dysfunctions. Vis. Neurosci. 2006, 23, 853–862. [Google Scholar] [CrossRef]
- Gul, M.; Emre, S.; Esrefoglu, M.; Vard, N. Protective effects of melatonin and aminoguanidine on the cornea in streptozotocin-induced diabetic rats. Cornea 2008, 27, 795–801. [Google Scholar] [CrossRef]
- Kubota, M.; Shimmura, S.; Kubota, S.; Miyashita, H.; Kato, N.; Noda, K.; Ozawa, Y.; Usui, T.; Ishida, S.; Umezawa, K.; et al. Hydrogen and N-acetyl-L-cysteine rescue oxidative stress-induced angiogenesis in a mouse corneal alkali-burn model. Investig. Ophthalmol. Vis. Sci. 2011, 52, 427–433. [Google Scholar] [CrossRef]
- Kim, E.C.; Meng, H.; Jun, A.S. N-Acetylcysteine increases corneal endothelial cell survival in a mouse model of Fuchs endothelial corneal dystrophy. Exp. Eye Res. 2014, 127, 20–25. [Google Scholar] [CrossRef] [PubMed]
- Balci, Y.I.; Acer, S.; Yagci, R.; Kucukatay, V.; Sarbay, H.; Bozkurt, K.; Polat, A. N-acetylcysteine supplementation reduces oxidative stress for cytosine arabinoside in rat model. Int. Ophthalmol. 2017, 37, 209–214. [Google Scholar] [CrossRef]
- Lee, S.Y.; Usui, S.; Zafar, A.B.; Oveson, B.C.; Jo, Y.J.; Lu, L.; Masoudi, S.; Campochiaro, P.A. N-Acetylcysteine promotes long-term survival of cones in a model of retinitis pigmentosa. J. Cell. Physiol. 2011, 226, 1843–1849. [Google Scholar] [CrossRef] [PubMed]
- Tsai, T.Y.; Chen, T.C.; Wang, I.J.; Yeh, C.Y.; Su, M.J.; Chen, R.H.; Tsai, T.H.; Hu, F.R. The effect of resveratrol on protecting corneal epithelial cells from cytotoxicity caused by moxifloxacin and benzalkonium chloride. Investig. Ophthalmol. Vis. Sci. 2015, 56, 1575–1584. [Google Scholar] [CrossRef]
- Shetty, R.; Subramani, M.; Murugeswari, P.; Anandula, V.R.; Matalia, H.; Jayadev, C.; Ghosh, A.; Das, D. Resveratrol Rescues Human Corneal Epithelial Cells Cultured in Hyperosmolar Conditions: Potential for Dry Eye Disease Treatment. Cornea 2020, 39, 1520–1532. [Google Scholar] [CrossRef] [PubMed]
- Lancon, A.; Frazzi, R.; Latruffe, N. Anti-Oxidant, Anti-Inflammatory and Anti-Angiogenic Properties of Resveratrol in Ocular Diseases. Molecules 2016, 21, 304. [Google Scholar] [CrossRef] [PubMed]
- Zhou, X.; Ruan, Q.; Ye, Z.; Chu, Z.; Xi, M.; Li, M.; Hu, W.; Guo, X.; Yao, P.; Xie, W. Resveratrol accelerates wound healing by attenuating oxidative stress-induced impairment of cell proliferation and migration. Burns 2021, 47, 133–139. [Google Scholar] [CrossRef]
- Bryl, A.; Falkowski, M.; Zorena, K.; Mrugacz, M. The Role of Resveratrol in Eye Diseases-A Review of the Literature. Nutrients 2022, 14, 2974. [Google Scholar] [CrossRef] [PubMed]
- Galiniak, S.; Aebisher, D.; Bartusik-Aebisher, D. Health benefits of resveratrol administration. Acta Biochim. Pol. 2019, 66, 13–21. [Google Scholar] [CrossRef]
- Tsao, Y.T.; Wu, W.C.; Chen, K.J.; Yeh, L.K.; Hwang, Y.S.; Hsueh, Y.J.; Chen, H.C.; Cheng, C.M. Analysis of aqueous humor total antioxidant capacity and its correlation with corneal endothelial health. Bioeng. Transl. Med. 2021, 6, e10199. [Google Scholar] [CrossRef] [PubMed]
- Higuchi, A. Development of New Pharmaceutical Candidates With Antioxidant Activity for the Treatment of Corneal Disorders. Cornea 2019, 38 (Suppl. S1), S45–S49. [Google Scholar] [CrossRef]
- Vottonen, L.; Koskela, A.; Felszeghy, S.; Wylegala, A.; Kryszan, K.; Gurubaran, I.S.; Kaarniranta, K.; Wylegala, E. Oxidative Stress and Cellular Protein Accumulation Are Present in Keratoconus, Macular Corneal Dystrophy, and Fuchs Endothelial Corneal Dystrophy. J. Clin. Med. 2023, 12, 4332. [Google Scholar] [CrossRef]
- Stoddard, A.R.; Koetje, L.R.; Mitchell, A.K.; Schotanus, M.P.; Ubels, J.L. Bioavailability of antioxidants applied to stratified human corneal epithelial cells. J. Ocul. Pharmacol. Ther. 2013, 29, 681–687. [Google Scholar] [CrossRef] [PubMed]
- Al-Shami, K.; Almurabi, S.; Shatnawi, J.; Qasagsah, K.; Shatnawi, G.; Nashwan, A.J. Ophthalmic Manifestations of Chlorine Gas Exposure: What Do We Know So Far? Cureus 2023, 15, e35590. [Google Scholar] [CrossRef] [PubMed]
- Nodelman, V.; Ultman, J.S. Longitudinal distribution of chlorine absorption in human airways: A comparison to ozone absorption. J. Appl. Physiol. 1999, 87, 2073–2080. [Google Scholar] [CrossRef]
- Na, W.; Wang, Y.; Li, A.; Zhu, X.; Xue, C.; Ye, Q. Acute chlorine poisoning caused by an accident at a swimming pool. Toxicol. Ind. Health 2021, 37, 513–519. [Google Scholar] [CrossRef]
- Morim, A.; Guldner, G.T. Chlorine Gas Toxicity; StatPearls: Treasure Island, FL, USA, 2023. [Google Scholar]
- Das, R.; Blanc, P.D. Chlorine gas exposure and the lung: A review. Toxicol. Ind. Health 1993, 9, 439–455. [Google Scholar] [CrossRef]
- D’Alessandro, A.; Kuschner, W.; Wong, H.; Boushey, H.A.; Blanc, P.D. Exaggerated responses to chlorine inhalation among persons with nonspecific airway hyperreactivity. Chest 1996, 109, 331–337. [Google Scholar] [CrossRef]
- Kanikowska, A.; Napiorkowska-Baran, K.; Graczyk, M.; Kucharski, M.A. Influence of chlorinated water on the development of allergic diseases—An overview. Ann. Agric. Environ. Med. 2018, 25, 651–655. [Google Scholar] [CrossRef]
- Morris, J.B.; Wilkie, W.S.; Shusterman, D.J. Acute respiratory responses of the mouse to chlorine. Toxicol. Sci. 2005, 83, 380–387. [Google Scholar] [CrossRef]
- Jurkuvenaite, A.; Benavides, G.A.; Komarova, S.; Doran, S.F.; Johnson, M.; Aggarwal, S.; Zhang, J.; Darley-Usmar, V.M.; Matalon, S. Upregulation of autophagy decreases chlorine-induced mitochondrial injury and lung inflammation. Free Radic. Biol. Med. 2015, 85, 83–94. [Google Scholar] [CrossRef] [PubMed]
- Mackie, E.; Svendsen, E.; Grant, S.; Michels, J.E.; Richardson, W.H. Management of chlorine gas-related injuries from the Graniteville, South Carolina, train derailment. Disaster Med. Public Health Prep. 2014, 8, 411–416. [Google Scholar] [CrossRef] [PubMed]
- Govier, P.; Coulson, J.M. Civilian exposure to chlorine gas: A systematic review. Toxicol. Lett. 2018, 293, 249–252. [Google Scholar] [CrossRef] [PubMed]
- Racioppi, F.; Daskaleros, P.A.; Besbelli, N.; Borges, A.; Deraemaeker, C.; Magalini, S.I.; Martinez Arrieta, R.; Pulce, C.; Ruggerone, M.L.; Vlachos, P. Household bleaches based on sodium hypochlorite: Review of acute toxicology and poison control center experience. Food Chem. Toxicol. 1994, 32, 845–861. [Google Scholar] [CrossRef]
- Ingram, T.A., 3rd. Response of the human eye to accidental exposure to sodium hypochlorite. J. Endod. 1990, 16, 235–238. [Google Scholar] [CrossRef] [PubMed]
- Jones, E.; Palmer, I.; Wessely, S. Enduring beliefs about effects of gassing in war: Qualitative study. BMJ 2007, 335, 1313–1315. [Google Scholar] [CrossRef]
- Slaughter, R.J.; Watts, M.; Vale, J.A.; Grieve, J.R.; Schep, L.J. The clinical toxicology of sodium hypochlorite. Clin. Toxicol. 2019, 57, 303–311. [Google Scholar] [CrossRef]
- Ishioka, M.; Kato, N.; Kobayashi, A.; Dogru, M.; Tsubota, K. Deleterious effects of swimming pool chlorine on the corneal epithelium. Cornea 2008, 27, 40–43. [Google Scholar] [CrossRef]
- Regalado Farreras, D.C.; Puente, C.G.; Estrela, C. Sodium hypochlorite chemical burn in an endodontist’s eye during canal treatment using operating microscope. J. Endod. 2014, 40, 1275–1279. [Google Scholar] [CrossRef]
- An, S.; Anwar, K.; Ashraf, M.; Lee, H.; Jung, R.; Koganti, R.; Ghassemi, M.; Djalilian, A.R. Wound-Healing Effects of Mesenchymal Stromal Cell Secretome in the Cornea and the Role of Exosomes. Pharmaceutics 2023, 15, 1486. [Google Scholar] [CrossRef]
- An, S.; Shen, X.; Anwar, K.; Ashraf, M.; Lee, H.; Koganti, R.; Ghassemi, M.; Djalilian, A.R. Therapeutic Potential of Mesenchymal Stem Cell-Secreted Factors on Delay in Corneal Wound Healing by Nitrogen Mustard. Int. J. Mol. Sci. 2022, 23, 11510. [Google Scholar] [CrossRef] [PubMed]
- Gidfar, S.; Milani, F.Y.; Milani, B.Y.; Shen, X.; Eslani, M.; Putra, I.; Huvard, M.J.; Sagha, H.; Djalilian, A.R. Rapamycin Prolongs the Survival of Corneal Epithelial Cells in Culture. Sci. Rep. 2017, 7, 40308. [Google Scholar] [CrossRef] [PubMed]
- Bilgihan, K.; Bilgihan, A.; Adiguzel, U.; Sezer, C.; Yis, O.; Akyol, G.; Hasanreisoglu, B. Keratocyte apoptosis and corneal antioxidant enzyme activities after refractive corneal surgery. Eye 2002, 16, 63–68. [Google Scholar] [CrossRef] [PubMed]
- Jurja, S.; Negreanu-Pirjol, T.; Vasile, M.; Hincu, M.; Ciuluvica, R.; Negreanu-Pirjol, B.S. Comparative antioxidant activity of various ophthalmic product types for artificial tears under different experimental conditions. Exp. Ther. Med. 2022, 23, 330. [Google Scholar] [CrossRef]








Disclaimer/Publisher’s Note: The statements, opinions and data contained in all publications are solely those of the individual author(s) and contributor(s) and not of MDPI and/or the editor(s). MDPI and/or the editor(s) disclaim responsibility for any injury to people or property resulting from any ideas, methods, instructions or products referred to in the content. |
© 2024 by the authors. Licensee MDPI, Basel, Switzerland. This article is an open access article distributed under the terms and conditions of the Creative Commons Attribution (CC BY) license (https://creativecommons.org/licenses/by/4.0/).
Share and Cite
An, S.; Anwar, K.; Ashraf, M.; Han, K.-Y.; Djalilian, A.R. Chlorine-Induced Toxicity on Murine Cornea: Exploring the Potential Therapeutic Role of Antioxidants. Cells 2024, 13, 458. https://doi.org/10.3390/cells13050458
An S, Anwar K, Ashraf M, Han K-Y, Djalilian AR. Chlorine-Induced Toxicity on Murine Cornea: Exploring the Potential Therapeutic Role of Antioxidants. Cells. 2024; 13(5):458. https://doi.org/10.3390/cells13050458
Chicago/Turabian StyleAn, Seungwon, Khandaker Anwar, Mohammadjavad Ashraf, Kyu-Yeon Han, and Ali R. Djalilian. 2024. "Chlorine-Induced Toxicity on Murine Cornea: Exploring the Potential Therapeutic Role of Antioxidants" Cells 13, no. 5: 458. https://doi.org/10.3390/cells13050458
APA StyleAn, S., Anwar, K., Ashraf, M., Han, K.-Y., & Djalilian, A. R. (2024). Chlorine-Induced Toxicity on Murine Cornea: Exploring the Potential Therapeutic Role of Antioxidants. Cells, 13(5), 458. https://doi.org/10.3390/cells13050458
