Application of Graph Models to the Identification of Transcriptomic Oncometabolic Pathways in Human Hepatocellular Carcinoma
Abstract
1. Introduction
2. Materials and Methods
2.1. Data Collection
2.2. Normalization and Filtering Method
2.3. Gene Set Adaptation Based on Graph-Based Statistics
2.4. Sample Enrichment with ssGSEA
2.5. Statistical Analysis Based on ssGSEA Score
2.6. Ridgeplot and Heatmap Visualization
2.7. Survival Analysis
2.8. Estimation of Gene Dependency and Gene Effect with DepMap Portal
2.9. Statistical Analysis
3. Results
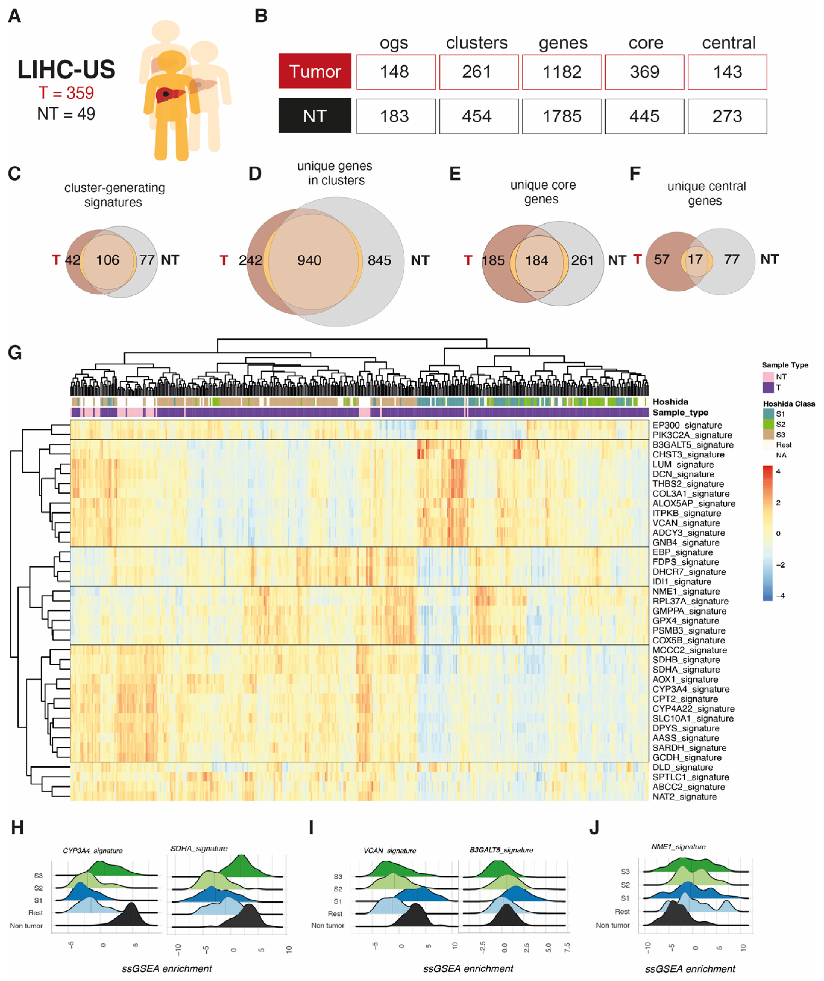
3.1. Graphs Generate Highly Compacted Metabolic Signatures
3.2. Metabolic Clusters Are Tumor-Specific and Associated with Molecular Subtypes in the TCGA LIHC Cohort
- The largest group of pathways included a varied array of typically hepatic metabolic functions, some related to fatty acid metabolism and transport, such as Cytochrome P450 Family 4 Subfamily A Member 22 (CYP4A22) or Carnitine Palmitoyltransferase 2 (CPT2), which is involved in mitochondrial long-chain fatty acid transport. Others related to the catabolism of amino acids, such as Glutaryl-CoA Dehydrogenase (GCDH), an important enzyme in the degradation of lysine, hydroxylysine, and tryptophan; Sarcosine Dehydrogenase (SARDH) involved in glycine cleavage; Alpha-Aminoadipic Semialdehyde Synthase (AASS), in charge of lysine degradation; and Methylcrotonoyl-CoA Carboxylase 2 (MCCC2), involved in the catabolism of leucine. Some additional pathways related to this group included those centered in enzymes of the respiratory chain, such as the subunits of the Succinate Dehydrogenase (SDHA and B) and enzymes and transporters involved in the processing of drugs and xenobiotics (CYP3A4, AOX1, NAT2, and ABCC2).
- The second largest group of pathways included functions related to metabolic aspects of extracellular matrix (ECM) organization and cell adhesion, such as signatures centered in Lumican (LUM), Decorin (DCN), Versican (VCAN), thrombospondin 2 (THBS2) and Collagen Type III Alpha 1 Chain (COL3A1); pathways related to inflammation, including the leukotriene biosynthesis pathway centered in Arachidonate 5-Lipoxygenase Activating Protein (ALOXAP5); and pathways related to the modification of glucosamine glycans, such as those centered in the Carbohydrate Sulfotransferase 3 (CHST3) and the Beta-1,3-Galactosyltransferase 5 (B3GALT5) genes.
- A third group was composed of signatures related to nucleotide synthesis, such as the Nucleoside Diphosphate Kinase 1 (NME1), protein synthesis (RPL17A-driven signature), mitochondrial function (COX5B), glutathione (GPX4) and cytoplasmic glycosylation pathways (GMPPA).
- The fourth group included gene sets related to mevalonate and cholesterol biosynthesis, such as Isopentenyl-diphosphate Delta Isomerase 1 (IDI1), Farnesyl Diphosphate Synthase (FDPS), 7-Dehydrocholesterol Reductase (DHCR7), and the Emopamil-Binding Protein (EBP).
- Interestingly, a residual group with ssGSEA values unrelated to any of the four mentioned groups encompassed transcriptional regulators and nuclear factors such as the ones included in the mediator complex and nuclear co-repressors included in the EP300 community, and a PIK3C2A-centered signature, with genes involved in inositol-phosphate metabolism.
3.3. TP53 and CTNNB1 Mutant Tumors Are Metabolically Diverse
3.4. The Survival of Patients with Low Metabolic Tumors Is Worse in the LIHC and LIRI Cohorts
3.5. Mevalonate, N-Glycan and Sphingolipid Biosynthesis Pathways Shape Tumor Metabolism in Human HCC
3.6. HCC Metabolic Vulnerabilities in Mevalonate, N-Glycan, and Sphingolipid Pathays as New Targets for Therapy
4. Discussion
5. Conclusions
Supplementary Materials
Author Contributions
Funding
Institutional Review Board Statement
Informed Consent Statement
Data Availability Statement
Acknowledgments
Conflicts of Interest
References
- Subramanian, A.; Tamayo, P.; Mootha, V.K.; Mukherjee, S.; Ebert, B.L.; Gillette, M.A.; Paulovich, A.; Pomeroy, S.L.; Golub, T.R.; Lander, E.S.; et al. Gene set enrichment analysis: A knowledge-based approach for interpreting genome-wide expression profiles. Proc. Natl. Acad. Sci. USA 2005, 102, 15545–15550. [Google Scholar] [CrossRef]
- Hänzelmann, S.; Castelo, R.; Guinney, J. GSVA: Gene set variation analysis for microarray and RNA-Seq data. BMC Bioinform. 2013, 14, 7. [Google Scholar] [CrossRef]
- Wang, H.; Robinson, J.L.; Kocabas, P.; Gustafsson, J.; Anton, M.; Cholley, P.E.; Huang, S.; Gobom, J.; Svensson, T.; Uhlen, M.; et al. Genome-scale metabolic network reconstruction of model animals as a platform for translational research. Proc. Natl. Acad. Sci. USA 2021, 118, e2102344118. [Google Scholar] [CrossRef]
- Liberzon, A.; Birger, C.; Thorvaldsdóttir, H.; Ghandi, M.; Mesirov, J.P.; Tamayo, P. The Molecular Signatures Database Hallmark Gene Set Collection. Cell Syst. 2015, 1, 417–425. [Google Scholar] [CrossRef]
- Sung, H.; Ferlay, J.; Siegel, R.L.; Laversanne, M.; Soerjomataram, I.; Jemal, A.; Bray, F. Global Cancer Statistics 2020: GLOBOCAN Estimates of Incidence and Mortality Worldwide for 36 Cancers in 185 Countries. CA Cancer J. Clin. 2021, 71, 209–249. [Google Scholar] [CrossRef]
- Llovet, J.M.; Kelley, R.K.; Villanueva, A.; Singal, A.G.; Pikarsky, E.; Roayaie, S.; Lencioni, R.; Koike, K.; Zucman-Rossi, J.; Finn, R.S. Hepatocellular carcinoma. Nat. Rev. Dis. Prim. 2021, 7, 6. [Google Scholar] [CrossRef]
- Berasain, C.; Arechederra, M.; Argemí, J.; Fernández-Barrena, M.G.; Avila, M.A. Loss of liver function in chronic liver disease: An identity crisis. J. Hepatol. 2023, 78, 401–414. [Google Scholar] [CrossRef]
- Edmondson , H.A.; Steiner, P.E. Primary carcinoma of the liver: A study of 100 cases among 48,900 necropsies. Cancer 1954, 7, 462–503. [Google Scholar] [CrossRef]
- Gnocchi, D.; Sabbà, C.; Massimi, M.; Mazzocca, A. Metabolism as a New Avenue for Hepatocellular Carcinoma Therapy. Int. J. Mol. Sci. 2023, 24, 3710. [Google Scholar] [CrossRef]
- Bidkhori, G.; Benfeitas, R.; Elmas, E.; Kararoudi, M.N.; Arif, M.; Uhlen, M.; Nielsen, J.; Mardinoglu, A. Metabolic network-based identification and prioritization of anticancer targets based on expression data in hepatocellular carcinoma. Front. Physiol. 2018, 9, 393144. [Google Scholar] [CrossRef]
- Yang, C.; Huang, X.; Liu, Z.; Qin, W.; Wang, C. Metabolism-associated molecular classification of hepatocellular carcinoma. Mol. Oncol. 2020, 14, 896–913. [Google Scholar] [CrossRef]
- Ye, M.; Li, X.; Chen, L.; Mo, S.; Liu, J.; Huang, T.; Luo, F.; Zhang, J. A High-Throughput Sequencing Data-Based Classifier Reveals the Metabolic Heterogeneity of Hepatocellular Carcinoma. Cancers 2023, 15, 592. [Google Scholar] [CrossRef]
- Cheng, Z.; Li, L.; Zhang, Y.; Ren, Y.; Gu, J.; Wang, X.; Zhao, H.; Lu, H. HBV-infected hepatocellular carcinoma can be robustly classified into three clinically relevant subgroups by a novel analytical protocol. Brief. Bioinform. 2023, 24, bbac601. [Google Scholar] [CrossRef]
- Hoshida, Y.; Nijman, S.M.B.; Kobayashi, M.; Chan, J.A.; Brunet, J.P.; Chiang, D.Y.; Villanueva, A.; Newell, P.; Ikeda, K.; Hashimoto, M.; et al. Integrative transcriptome analysis reveals common molecular subclasses of human hepatocellular carcinoma. Cancer Res. 2009, 69, 7385–7392. [Google Scholar] [CrossRef]
- Chiang, D.Y.; Villanueva, A.; Hoshida, Y.; Peix, J.; Newell, P.; Minguez, B.; LeBlanc, A.C.; Donovan, D.J.; Thung, S.N.; Solé, M.; et al. Focal gains of VEGFA and molecular classification of hepatocellular carcinoma. Cancer Res. 2008, 68, 6779–6788. [Google Scholar] [CrossRef]
- Robinson, M.D.; McCarthy, D.J.; Smyth, G.K. edgeR: A Bioconductor package for differential expression analysis of digital gene expression data. Bioinformatics 2010, 26, 139–140. [Google Scholar] [CrossRef] [PubMed] [PubMed Central]
- Ognyanova, K. Network Analysis and Visualization with R and igraph. In Proceedings of the NetSciX 2016 School of Code Workshop, Wroclaw, Poland, 11–13 January 2016; pp. 1–64. [Google Scholar]
- Wu, T.; Hu, E.; Xu, S.; Chen, M.; Guo, P.; Dai, Z.; Feng, T.; Zhou, L.; Tang, W.; Zhan, L.; et al. clusterProfiler 4.0: A universal enrichment tool for interpreting omics data. Innovation 2021, 2, 100141. [Google Scholar] [CrossRef]
- Mercatelli, D.; Lopez-Garcia, G.; Giorgi, F.M. corto: A lightweight R package for gene network inference and master regulator analysis. Bioinformatics 2020, 36, 3916–3917. Available online: https://academic.oup.com/bioinformatics/article/36/12/3916/5814206 (accessed on 29 April 2024). [CrossRef]
- Kolde, R. Package “Pheatmap”: Pretty Heatmaps, Version 1.0.12. 2019, pp. 1–8. Available online: https://CRAN.R-project.org/package=pheatmap (accessed on 29 April 2024).
- Wickham, H. Elegant Graphics for Data Analysis: ggplot2. In Applied Spatial Data Analysis with R; Springer: Berlin/Heidelberg, Germany, 2008; pp. 21–54. [Google Scholar]
- Therneau, T.M.; Lumley, T.; Atkinson, E.; Crowson, C. Package “Survival” Title Survival Analysis Priority Recommended. 2022. Available online: https://github.com/therneau/survival (accessed on 29 April 2024).
- Kassambara, A.; Marcin, K.; Przemyslaw, B.; Scheipl, F. Package ‘Survminer’ R Topics Documented. 2021. Available online: https://cran.r-project.org/web/packages/survminer/survminer.pdf (accessed on 29 April 2024).
- Meyers, R.M.; Bryan, J.G.; McFarland, J.M.; Weir, B.A.; Sizemore, A.E.; Xu, H.; Dharia, N.V.; Montgomery, P.G.; Cowley, G.S.; Pantel, S.; et al. Computational correction of copy number effect improves specificity of CRISPR-Cas9 essentiality screens in cancer cells. Nat. Genet. 2017, 49, 1779–1784. [Google Scholar] [CrossRef]
- Ghandi, M.; Huang, F.W.; Jané-Valbuena, J.; Kryukov, G.V.; Lo, C.C.; McDonald, E.R.; Barretina, J.; Gelfand, E.T.; Bielski, C.M.; Li, H.; et al. Next-generation characterization of the Cancer Cell Line Encyclopedia. Nature 2019, 569, 503–508. [Google Scholar] [CrossRef]
- Liu, J.; Zhang, C.; Hu, W.; Feng, Z. Tumor suppressor p53 and metabolism. J. Mol. Cell Biol. 2019, 11, 284–292. [Google Scholar] [CrossRef]
- Liu, J.; Zhang, C.; Hu, W.; Feng, Z. Tumor suppressor p53 and its mutants in cancer metabolism. Cancer Lett. 2015, 356, 197–203. [Google Scholar] [CrossRef]
- Monga, S.P.S. Role of Wnt/β-catenin signaling in liver metabolism and cancer. Int. J. Biochem. Cell Biol. 2011, 43, 1021–1029. [Google Scholar] [CrossRef]
- Yang, J.; Lv, Z.; Huang, J.; Zhao, Y.; Li, Y. High expression of NME1 correlates with progression and poor prognosis in patients of hepatocellular carcinoma. Int. J. Clin. Exp. Pathol. 2017, 10, 8561–8568. Available online: http://www.ncbi.nlm.nih.gov/pubmed/31966710 (accessed on 29 April 2024).
- Fu, L.; Ding, H.; Bai, Y.; Cheng, L.; Hu, S.; Guo, Q. IDI1 inhibits the cGAS-Sting signaling pathway in hepatocellular carcinoma. Heliyon 2024, 10, e27205. [Google Scholar] [CrossRef]
- Berardi, F.; Abate, C.; Ferorelli, S.; de Robertis, A.F.; Leopoldo, M.; Colabufo, N.A.; Niso, M.; Perrone, R. Novel 4-(4-aryl)cyclohexyl-1-(2-pyridyl)piperazines as Delta(8)-Delta(7) sterol isomerase (emopamil binding protein) selective ligands with antiproliferative activity. J. Med. Chem. 2008, 51, 7523–7531. [Google Scholar] [CrossRef]
- Chen, Z.; Chen, G.; Zhao, H. FDPS promotes glioma growth and macrophage recruitment by regulating CCL20 via Wnt/β-catenin signalling pathway. J. Cell. Mol. Med. 2020, 24, 9055–9066. [Google Scholar] [CrossRef]
- Molina-Sánchez, P.; Ruiz de Galarreta, M.; Yao, M.A.; Lindblad, K.E.; Bresnahan, E.; Bitterman, E.; Martin, T.C.; Rubenstein, T.; Nie, K.; Golas, J.; et al. Cooperation Between Distinct Cancer Driver Genes Underlies Intertumor Heterogeneity in Hepatocellular Carcinoma. Gastroenterology 2020, 159, 2203–2220.e14. [Google Scholar] [CrossRef]
- Wang, L.; Chen, Z.; Chen, D.; Kan, B.; He, Y.; Cai, H. Farnesyl diphosphate synthase promotes cell proliferation by regulating gene expression and alternative splicing profiles in HeLa cells. Oncol. Lett. 2023, 25, 145. [Google Scholar] [CrossRef]
- Li, Y.; Sundquist, K.; Zhang, N.; Wang, X.; Sundquist, J.; Memon, A.A. Mitochondrial related genome-wide Mendelian randomization identifies putatively causal genes for multiple cancer types. EBioMedicine 2023, 88, 104432. [Google Scholar] [CrossRef]
- Sui, Z.; Zhou, J.; Cheng, Z.; Lu, P. Squalene epoxidase (SQLE) promotes the growth and migration of the hepatocellular carcinoma cells. Tumour Biol. 2015, 36, 6173–6179. [Google Scholar] [CrossRef]
- Zhang, Z.; Wu, W.; Jiao, H.; Chen, Y.; Ji, X.; Cao, J.; Yin, F.; Yin, W. Squalene epoxidase promotes hepatocellular carcinoma development by activating STRAP transcription and TGF-β/SMAD signalling. Br. J. Pharmacol. 2023, 180, 1562–1581. [Google Scholar] [CrossRef]
- Alcedo, K.P.; Guerrero, A.; Basrur, V.; Fu, D.; Richardson, M.L.; McLane, J.S.; Tsou, C.-C.; Nesvizhskii, A.I.; Welling, T.H.; Lebrilla, C.B.; et al. Tumor-Selective Altered Glycosylation and Functional Attenuation of CD73 in Human Hepatocellular Carcinoma. Hepatol. Commun. 2019, 3, 1400–1414. [Google Scholar] [CrossRef]
- Pinho, S.S.; Reis, C.A. Glycosylation in cancer: Mechanisms and clinical implications. Nat. Rev. Cancer 2015, 15, 540–555. [Google Scholar] [CrossRef]
- Bangarh, R.; Khatana, C.; Kaur, S.; Sharma, A.; Kaushal, A.; Siwal, S.S.; Tuli, H.S.; Dhama, K.; Thakur, V.K.; Saini, R.V.; et al. Aberrant protein glycosylation: Implications on diagnosis and Immunotherapy. Biotechnol. Adv. 2023, 66, 108149. [Google Scholar] [CrossRef]
- Yue, J.; Huang, R.; Lan, Z.; Xiao, B.; Luo, Z. Abnormal glycosylation in glioma: Related changes in biology, biomarkers and targeted therapy. Biomark. Res. 2023, 11, 54. [Google Scholar] [CrossRef]
- Zhu, W.-K.; Xu, W.-H.; Wang, J.; Huang, Y.-Q.; Abudurexiti, M.; Qu, Y.-Y.; Zhu, Y.-P.; Zhang, H.-L.; Ye, D.-W. Decreased SPTLC1 expression predicts worse outcomes in ccRCC patients. J. Cell. Biochem. 2020, 121, 1552–1562. [Google Scholar] [CrossRef]
- Kong, Z.; Guo, X.; Zhao, Z.; Wu, W.; Luo, L.; Zhu, Z.; Yin, S.; Cai, C.; Wu, W.; Wang, D.; et al. SPTLC1 inhibits cell growth via modulating Akt/FOXO1 pathway in renal cell carcinoma cells. Biochem. Biophys. Res. Commun. 2019, 520, 1–7. [Google Scholar] [CrossRef]
- Taouji, S.; Higa, A.; Delom, F.; Palcy, S.; Mahon, F.-X.; Pasquet, J.-M.; Bossé, R.; Ségui, B.; Chevet, E. Phosphorylation of serine palmitoyltransferase long chain-1 (SPTLC1) on tyrosine 164 inhibits its activity and promotes cell survival. J. Biol. Chem. 2013, 288, 17190–17201. [Google Scholar] [CrossRef]
- Grammatikos, G.; Schoell, N.; Ferreirós, N.; Bon, D.; Herrmann, E.; Farnik, H.; Köberle, V.; Piiper, A.; Zeuzem, S.; Kronenberger, B.; et al. Serum sphingolipidomic analyses reveal an upregulation of C16-ceramide and sphingosine-1-phosphate in hepatocellular carcinoma. Oncotarget 2016, 7, 18095–18105. [Google Scholar] [CrossRef]
- Jakobi, K.; Beyer, S.; Koch, A.; Thomas, D.; Schwalm, S.; Zeuzem, S.; Pfeilschifter, J.; Grammatikos, G. Sorafenib Treatment and Modulation of the Sphingolipid Pathway Affect Proliferation and Viability of Hepatocellular Carcinoma In Vitro. Int. J. Mol. Sci. 2020, 21, 2409. [Google Scholar] [CrossRef]
- Paul, B.; Lewinska, M.; Andersen, J.B. Lipid alterations in chronic liver disease and liver cancer. JHEP Rep. Innov. Hepatol. 2022, 4, 100479. [Google Scholar] [CrossRef]
- Zeng, Y.; Yao, X.; Chen, L.; Yan, Z.; Liu, J.; Zhang, Y.; Feng, T.; Wu, J.; Liu, X. Sphingosine-1-phosphate induced epithelial-mesenchymal transition of hepatocellular carcinoma via an MMP-7/ syndecan-1/TGF-β autocrine loop. Oncotarget 2016, 7, 63324–63337. [Google Scholar] [CrossRef]
- Guertin, D.A.; Wellen, K.E. Acetyl-CoA metabolism in cancer. Nat. Rev. Cancer 2023, 23, 156–172. [Google Scholar] [CrossRef]
- Chen, G.; Bao, B.; Cheng, Y.; Tian, M.; Song, J.; Zheng, L.; Tong, Q. Acetyl-CoA metabolism as a therapeutic target for cancer. Biomed. Pharmacother. 2023, 168, 115741. [Google Scholar] [CrossRef]
- Sangro, B.; Chan, S.L.; Kelley, R.K.; Lau, G.; Kudo, M.; Sukeepaisarnjaroen, W.; Yarchoan, M.; De Toni, E.N.; Furuse, J.; Kang, Y.K.; et al. Four-year overall survival update from the phase III HIMALAYA study of tremelimumab plus durvalumab in unresectable hepatocellular carcinoma. Ann. Oncol. Off. J. Eur. Soc. Med. Oncol. 2024, 35, 448–457. [Google Scholar] [CrossRef]
- Cheng, A.-L.; Qin, S.; Ikeda, M.; Galle, P.R.; Ducreux, M.; Kim, T.-Y.; Lim, H.Y.; Kudo, M.; Breder, V.; Merle, P.; et al. Updated efficacy and safety data from IMbrave150: Atezolizumab plus bevacizumab vs. sorafenib for unresectable hepatocellular carcinoma. J. Hepatol. 2022, 76, 862–873. [Google Scholar] [CrossRef]






| Hierarchical Cluster | Signature Name | Function |
|---|---|---|
| Group 1 Liver-specific | CYP4A22, CPT2 | Fatty acid metabolism and transport |
| GCDH | Lysine, hydroxylysine, and tryptophan metabolism | |
| SARDH | Glycine cleavage | |
| AASS | Lysine catabolism | |
| MCCC2 | Leucine catabolism | |
| SDHA, SDHB | Respiratory chain reaction | |
| CYP3A4, AOX1 | Detoxification and metabolism of xenobiotics | |
| Group 2 ECM metabolism | LUM, DCN, VCAN, THBS2, COL3A1 | Extracellular matrix, organization, and cell adhesion |
| ALOXAP5 | Leukotriene metabolism | |
| CHST3, B3GALT5 | Modification of glucosamine glycans | |
| Group 3 Proliferation | NME1 | Nucleotide metabolism |
| RPL37A | Protein synthesis | |
| COX5B | Oxidative phosphorylation | |
| GPX4 | Glutathione management | |
| GMPPA | Cytoplasmic glycosylation | |
| Group 4 Cholesterol | IDI1, FDPS, DHCR7, EBP | Mevalonate and cholesterol biosynthesis |
| Group 5 | EP300 | Nuclear factors |
| PIK3C2A | Inositol phosphate metabolism | |
| Unclustered | DLD | Glycolysis |
| SPTLC1 | Sphingolipid metabolism | |
| ABCC2 | Glucuronidation and transport of bilirubin | |
| NAT2 | Metabolism of drugs |
Disclaimer/Publisher’s Note: The statements, opinions and data contained in all publications are solely those of the individual author(s) and contributor(s) and not of MDPI and/or the editor(s). MDPI and/or the editor(s) disclaim responsibility for any injury to people or property resulting from any ideas, methods, instructions or products referred to in the content. |
© 2024 by the authors. Licensee MDPI, Basel, Switzerland. This article is an open access article distributed under the terms and conditions of the Creative Commons Attribution (CC BY) license (https://creativecommons.org/licenses/by/4.0/).
Share and Cite
Barace, S.; Santamaría, E.; Infante, S.; Arcelus, S.; De La Fuente, J.; Goñi, E.; Tamayo, I.; Ochoa, I.; Sogbe, M.; Sangro, B.; et al. Application of Graph Models to the Identification of Transcriptomic Oncometabolic Pathways in Human Hepatocellular Carcinoma. Biomolecules 2024, 14, 653. https://doi.org/10.3390/biom14060653
Barace S, Santamaría E, Infante S, Arcelus S, De La Fuente J, Goñi E, Tamayo I, Ochoa I, Sogbe M, Sangro B, et al. Application of Graph Models to the Identification of Transcriptomic Oncometabolic Pathways in Human Hepatocellular Carcinoma. Biomolecules. 2024; 14(6):653. https://doi.org/10.3390/biom14060653
Chicago/Turabian StyleBarace, Sergio, Eva Santamaría, Stefany Infante, Sara Arcelus, Jesus De La Fuente, Enrique Goñi, Ibon Tamayo, Idoia Ochoa, Miguel Sogbe, Bruno Sangro, and et al. 2024. "Application of Graph Models to the Identification of Transcriptomic Oncometabolic Pathways in Human Hepatocellular Carcinoma" Biomolecules 14, no. 6: 653. https://doi.org/10.3390/biom14060653
APA StyleBarace, S., Santamaría, E., Infante, S., Arcelus, S., De La Fuente, J., Goñi, E., Tamayo, I., Ochoa, I., Sogbe, M., Sangro, B., Hernaez, M., Avila, M. A., & Argemi, J. (2024). Application of Graph Models to the Identification of Transcriptomic Oncometabolic Pathways in Human Hepatocellular Carcinoma. Biomolecules, 14(6), 653. https://doi.org/10.3390/biom14060653

