Development of BCMA-Targeted Bispecific Natural Killer Cell Engagers for Multiple Myeloma Treatment
Abstract
1. Introduction
2. Materials and Methods
2.1. Cell Culture and Plasmids
2.2. Vector Construction
2.3. Generation of Stably Transfected CHO Cell Pools and NKCE Production
2.4. Purification with Protein A and SEC
2.5. NK Cell Isolation
2.6. Antigen-Binding Assay
2.7. CD107a Upregulation in NK Cells
2.8. In Vitro MM Cell Killing Assay
2.9. Cytokine Measurement by ELISA
2.10. Detection of NKCE-Induced NK-MM Cell Doublets
2.11. Statistical Analysis
3. Results
3.1. Design of BCMA × CD16 NKCEs in Various Formats
3.2. Production of NKCEs
3.3. Comparison of Purification Efficiencies of NKCEs in Various Formats
3.4. Antigen Binding Capacities of NKCEs in Different Formats
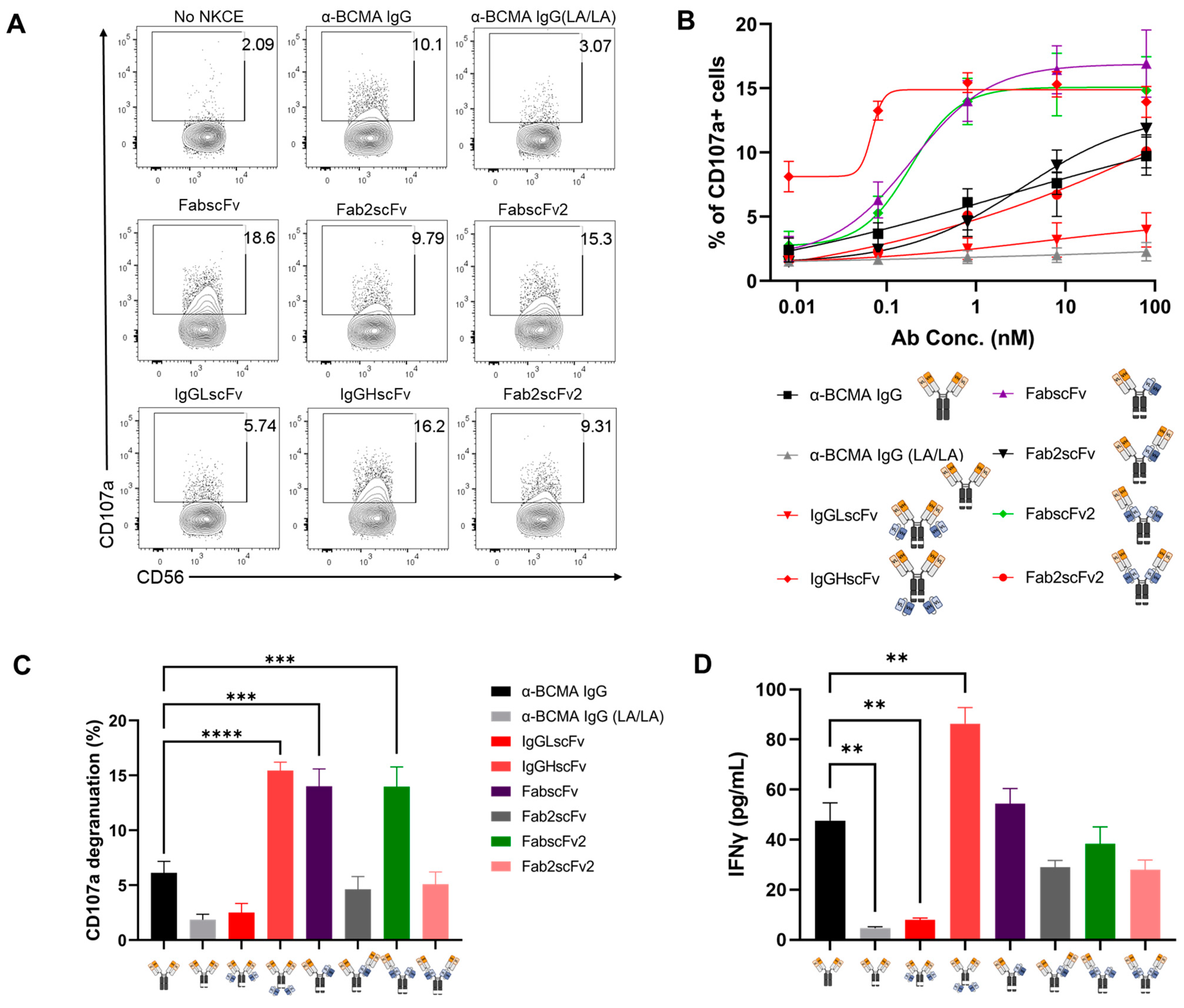
3.5. Functional Characterization of NKCEs in Various Formats
3.6. Immunological Synapse Formation Induced by Various NKCEs
4. Discussion
Supplementary Materials
Author Contributions
Funding
Institutional Review Board Statement
Informed Consent Statement
Data Availability Statement
Acknowledgments
Conflicts of Interest
References
- Dimopoulos, M.A.; Richardson, P.G.; Moreau, P.; Anderson, K.C. Current treatment landscape for relapsed and/or refractory multiple myeloma. Nat. Rev. Clin. Oncol. 2015, 12, 42–54. [Google Scholar] [CrossRef] [PubMed]
- Palumbo, A.; Anderson, K. Multiple Myeloma. N. Engl. J. Med. 2011, 364, 1046–1060. [Google Scholar] [CrossRef] [PubMed]
- Rodriguez-Otero, P.; van de Donk, N.W.C.J.; Pillarisetti, K.; Cornax, I.; Vishwamitra, D.; Gray, K.; Hilder, B.; Tolbert, J.; Renaud, T.; Masterson, T.; et al. GPRC5D as a novel target for the treatment of multiple myeloma: A narrative review. Blood Cancer J. 2024, 14, 24. [Google Scholar] [CrossRef] [PubMed]
- Stewart, A.K.; Rajkumar, S.V.; Dimopoulos, M.A.; Masszi, T.; Špička, I.; Oriol, A.; Hájek, R.; Rosiñol, L.; Siegel, D.S.; Mihaylov, G.G.; et al. Carfilzomib, lenalidomide, and dexamethasone for relapsed multiple myeloma. N. Engl. J. Med. 2015, 372, 142–152. [Google Scholar] [CrossRef] [PubMed]
- Palumbo, A.; Chanan-Khan, A.; Weisel, K.; Nooka, A.K.; Masszi, T.; Beksac, M.; Spicka, I.; Hungria, V.; Munder, M.; Mateos, M.V.; et al. Daratumumab, Bortezomib, and Dexamethasone for Multiple Myeloma. N. Engl. J. Med. 2016, 375, 754–766. [Google Scholar] [CrossRef]
- Lonial, S.; Dimopoulos, M.; Palumbo, A.; White, D.; Grosicki, S.; Spicka, I.; Walter-Croneck, A.; Moreau, P.; Mateos, M.V.; Magen, H.; et al. Elotuzumab Therapy for Relapsed or Refractory Multiple Myeloma. N. Engl. J. Med. 2015, 373, 621–631. [Google Scholar] [CrossRef]
- Lu, J.; Jiang, G. The journey of CAR-T therapy in hematological malignancies. Mol. Cancer 2022, 21, 194. [Google Scholar] [CrossRef]
- Huo, J.; Huang, Y.; Zheng, Z.; Tay, X.N.; Mahfut, F.B.; Zhang, W.; Lam, K.P.; Yang, Y.; Xu, S. Development of a T cell-redirecting bispecific antibody targeting B-cell maturation antigen for the suppression of multiple myeloma cell growth. Antib. Ther. 2022, 5, 138–149. [Google Scholar] [CrossRef]
- Khanam, R.; Faiman, B.; Batool, S.; Najmuddin, M.M.; Usman, R.; Kuriakose, K.; Ahmed, A.; Rehman, M.E.U.; Roksana, Z.; Syed, Z.; et al. Management of Adverse Reactions for BCMA-Directed Therapy in Relapsed Multiple Myeloma: A Focused Review. J. Clin. Med. 2023, 12, 5539. [Google Scholar] [CrossRef]
- Morvan, M.G.; Lanier, L.L. NK cells and cancer: You can teach innate cells new tricks. Nat. Rev. Cancer 2016, 16, 7–19. [Google Scholar] [CrossRef]
- Zhang, M.; Lam, K.-P.; Xu, S. Natural Killer Cell Engagers (NKCEs): A new frontier in cancer immunotherapy. Front. Immunol. 2023, 14, 1207276. [Google Scholar] [CrossRef] [PubMed]
- Bryceson, Y.T.; March, M.E.; Ljunggren, H.G.; Long, E.O. Activation, coactivation, and costimulation of resting human natural killer cells. Immunol. Rev. 2006, 214, 73–91. [Google Scholar] [CrossRef]
- Affimed. Affimed Provides Clinical Response Update on Afm24-102 Trial in Egfr-Wildtype Non-Small Cell Lung Cancer. 2024. Available online: https://www.affimed.com/affimed-provides-clinical-response-update-on-afm24-102-trial-in-egfr-wildtype-non-small-cell-lung-cancer/ (accessed on 30 September 2024).
- Kerbauy, L.N.; Marin, N.D.; Kaplan, M.; Banerjee, P.P.; Berrien-Elliott, M.M.; Becker-Hapak, M.; Basar, R.; Foster, M.; Garcia Melo, L.; Neal, C.C.; et al. Combining AFM13, a Bispecific CD30/CD16 Antibody, with Cytokine-Activated Blood and Cord Blood-Derived NK Cells Facilitates CAR-like Responses Against CD30(+) Malignancies. Clin. Cancer Res. 2021, 27, 3744–3756. [Google Scholar] [CrossRef] [PubMed]
- Ong, H.K.; Nguyen, N.T.B.; Bi, J.; Yang, Y. Vector design for enhancing expression level and assembly of knob-into-hole based FabscFv-Fc bispecific antibodies in CHO cells. Antib. Ther. 2022, 5, 288–300. [Google Scholar] [CrossRef] [PubMed]
- McCall, A.M.; Adams, G.P.; Amoroso, A.R.; Nielsen, U.B.; Zhang, L.; Horak, E.; Simmons, H.; Schier, R.; Marks, J.D.; Weiner, L.M. Isolation and characterization of an anti-CD16 single-chain Fv fragment and construction of an anti-HER2/neu/anti-CD16 bispecific scFv that triggers CD16-dependent tumor cytolysis. Mol. Immunol. 1999, 36, 433–445. [Google Scholar] [CrossRef]
- Xu, D.; Alegre, M.L.; Varga, S.S.; Rothermel, A.L.; Collins, A.M.; Pulito, V.L.; Hanna, L.S.; Dolan, K.P.; Parren, P.W.; Bluestone, J.A.; et al. In vitro characterization of five humanized OKT3 effector function variant antibodies. Cell Immunol. 2000, 200, 16–26. [Google Scholar] [CrossRef]
- Merchant, A.M.; Zhu, Z.; Yuan, J.Q.; Goddard, A.; Adams, C.W.; Presta, L.G.; Carter, P. An efficient route to human bispecific IgG. Nat. Biotechnol. 1998, 16, 677–681. [Google Scholar] [CrossRef]
- Zhong, Z.; Zhang, M.; Ning, Y.; Mao, G.; Li, X.; Deng, Q.; Chen, X.; Zuo, D.; Zhao, X.; Xie, E.; et al. Development of a bispecific antibody targeting PD-L1 and TIGIT with optimal cytotoxicity. Sci. Rep. 2022, 12, 18011. [Google Scholar] [CrossRef]
- Alter, G.; Malenfant, J.M.; Altfeld, M. CD107a as a functional marker for the identification of natural killer cell activity. J. Immunol. Methods 2004, 294, 15–22. [Google Scholar] [CrossRef]
- Alarcón, B.; Mestre, D.; Martínez-Martín, N. The immunological synapse: A cause or consequence of T-cell receptor triggering? Immunology 2011, 133, 420–425. [Google Scholar] [CrossRef]
- Orange, J.S. Formation and function of the lytic NK-cell immunological synapse. Nat. Rev. Immunol. 2008, 8, 713–725. [Google Scholar] [CrossRef] [PubMed]
- Rolin, C.; Zimmer, J.; Seguin-Devaux, C. Bridging the gap with multispecific immune cell engagers in cancer and infectious diseases. Cell. Mol. Immunol. 2024, 21, 643–661. [Google Scholar] [CrossRef] [PubMed]
- Na, B.-R.; Jun, C.-D. In vitro Assessment of Immunological Synapse Formation by Flow Cytometry. Bio-Protocol 2016, 6, e1758. [Google Scholar] [CrossRef]
- Yuan, Y.; Li, J.; Chen, J.; Han, L.; Wang, L.; Yue, Y.; Liu, J.; Zhang, B.; Yuan, Y.; Wu, M.; et al. Characterization of a novel T cell-engaging bispecific antibody for elimination of L1CAM-positive tumors. Biomed. Pharmacother. 2024, 174, 116565. [Google Scholar] [CrossRef] [PubMed]
- Kipriyanov, S.M.; Moldenhauer, G.; Schuhmacher, J.; Cochlovius, B.; Von der Lieth, C.-W.; Matys, E.R.; Little, M. Bispecific tandem diabody for tumor therapy with improved antigen binding and pharmacokinetics11Edited by J. Karn. J. Mol. Biol. 1999, 293, 41–56. [Google Scholar] [CrossRef]
- Aschmoneit, N.; Kühl, L.; Seifert, O.; Kontermann, R.E. Fc-comprising scDb-based trivalent, bispecific T-cell engagers for selective killing of HER3-expressing cancer cells independent of cytokine release. J. Immunother. Cancer 2021, 9, e003616. [Google Scholar] [CrossRef]
- Na, B.-R.; Kim, H.-R.; Piragyte, I.; Oh, H.-M.; Kwon, M.-S.; Akber, U.; Lee, H.-S.; Park, D.-S.; Song, W.K.; Park, Z.-Y.; et al. TAGLN2 regulates T cell activation by stabilizing the actin cytoskeleton at the immunological synapse. J. Cell Biol. 2015, 209, 143–162. [Google Scholar] [CrossRef]
- Bhat, R.; Watzl, C. Serial killing of tumor cells by human natural killer cells--Enhancement by therapeutic antibodies. PLoS ONE 2007, 2, e326. [Google Scholar] [CrossRef]
- Mao, R.; Kong, W.; He, Y. The affinity of antigen-binding domain on the antitumor efficacy of CAR T cells: Moderate is better. Front. Immunol. 2022, 13, 1032403. [Google Scholar] [CrossRef]







| Format | Post Protein A Purification | ||
|---|---|---|---|
| SEC Analysis | |||
| HMW (%) | POI (%) | LMW (%) | |
| α-BCMA IgG | 0.60 | 97.83 | 1.56 |
| α-BCMA-LA IgG | 0.62 | 97.34 | 2.04 |
| IgGLscFv | 4.81 | 71.46 | 23.73 |
| IgGHscFv | 3.14 | 95.85 | 1.01 |
| FabscFv | 3.27 | 95.30 | 1.42 |
| Fab2scFv | 2.70 | 94.33 | 2.97 |
| FabscFv2 | 3.51 | 92.95 | 3.54 |
| Fab2scFv2 | 0.28 | 96.71 | 3.01 |
Disclaimer/Publisher’s Note: The statements, opinions and data contained in all publications are solely those of the individual author(s) and contributor(s) and not of MDPI and/or the editor(s). MDPI and/or the editor(s) disclaim responsibility for any injury to people or property resulting from any ideas, methods, instructions or products referred to in the content. |
© 2024 by the authors. Licensee MDPI, Basel, Switzerland. This article is an open access article distributed under the terms and conditions of the Creative Commons Attribution (CC BY) license (https://creativecommons.org/licenses/by/4.0/).
Share and Cite
Zhang, M.; Loh, H.P.; Goh Fang, S.; Yang, Y.; Lam, K.-P.; Xu, S. Development of BCMA-Targeted Bispecific Natural Killer Cell Engagers for Multiple Myeloma Treatment. Antibodies 2024, 13, 97. https://doi.org/10.3390/antib13040097
Zhang M, Loh HP, Goh Fang S, Yang Y, Lam K-P, Xu S. Development of BCMA-Targeted Bispecific Natural Killer Cell Engagers for Multiple Myeloma Treatment. Antibodies. 2024; 13(4):97. https://doi.org/10.3390/antib13040097
Chicago/Turabian StyleZhang, Minchuan, Han Ping Loh, Shiyi Goh Fang, Yuansheng Yang, Kong-Peng Lam, and Shengli Xu. 2024. "Development of BCMA-Targeted Bispecific Natural Killer Cell Engagers for Multiple Myeloma Treatment" Antibodies 13, no. 4: 97. https://doi.org/10.3390/antib13040097
APA StyleZhang, M., Loh, H. P., Goh Fang, S., Yang, Y., Lam, K.-P., & Xu, S. (2024). Development of BCMA-Targeted Bispecific Natural Killer Cell Engagers for Multiple Myeloma Treatment. Antibodies, 13(4), 97. https://doi.org/10.3390/antib13040097

