Boar Sperm Cryopreservation Improvement Using Semen Extender Modification by Dextran and Pentaisomaltose
Abstract
:Simple Summary
Abstract
1. Introduction
2. Materials and Methods
2.1. In Silico Prediction of Dextran and Pentaisomaltose Interaction with Sperm Surface Protein
2.1.1. Protein Structure Preparation and Molecular Docking
2.1.2. MD Simulation
2.2. Semen Collection
2.3. Sperm Cryopreservation
2.4. In Vitro Analyses of Sperm Qualitative Parameters
2.4.1. Sperm Motility by Computer-Assisted Sperm Analysis (CASA)
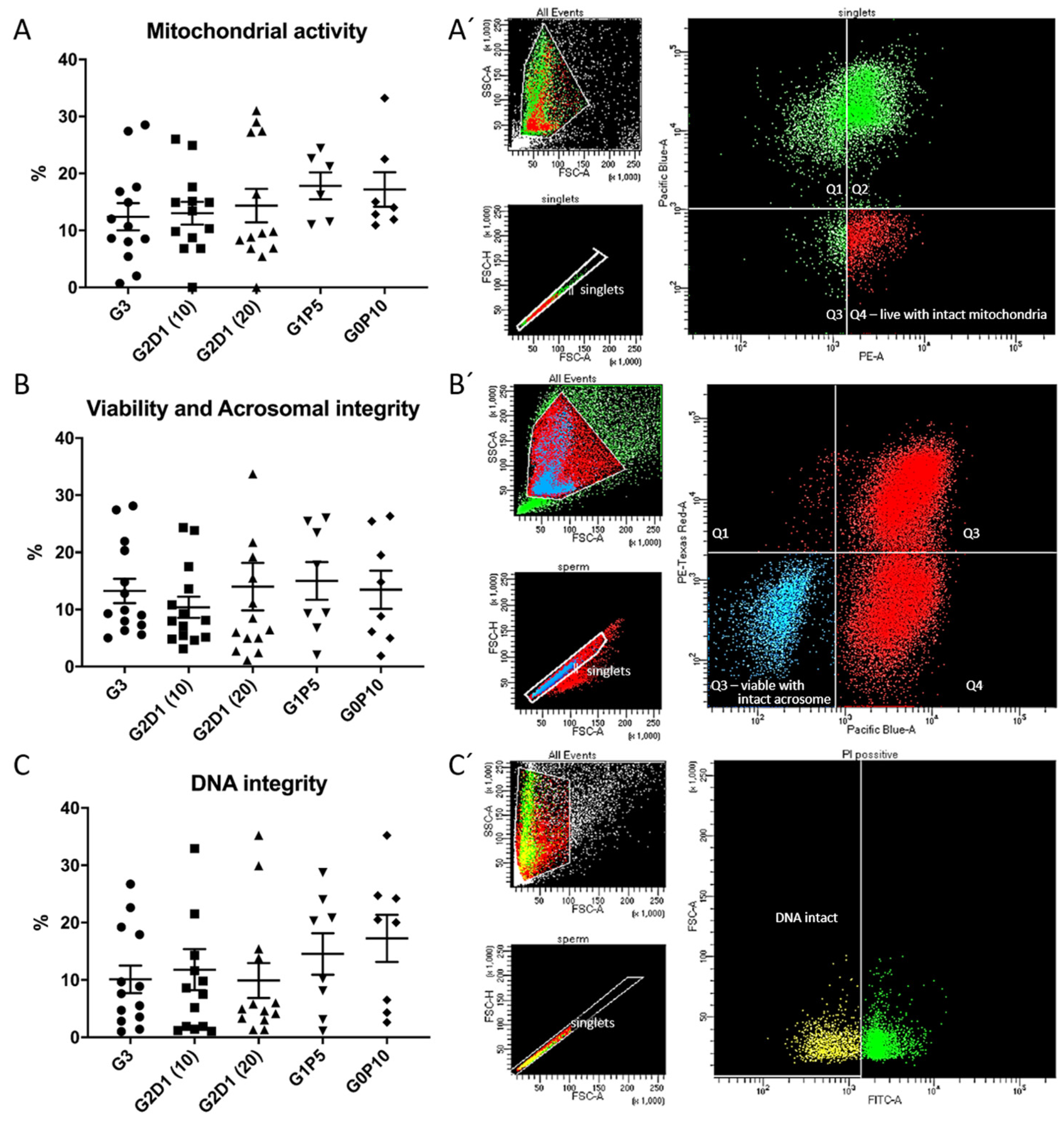
2.4.2. Sperm Mitochondrial Integrity
2.4.3. Simultaneous Analysis of Sperm Viability and Acrosome Integrity
2.4.4. Analysis of Sperm DNA Integrity
2.5. Flow Cytometry Analysis
2.6. Statistical Analysis
3. Results
3.1. In Silico Study of Sperm Surface Protein Interaction with Dextran and Pentaisomaltose
3.2. MD Simulation Analysis
3.2.1. RMSD Analysis
3.2.2. Radius of Gyration (Rg) Analysis
3.2.3. Hydrogen Bond Analysis
3.2.4. Solvent Accessible Surface Area (SASA) Analysis
3.2.5. Interaction Energy (Coul-SR and LJ-SR) Analysis
3.3. In Vitro Testing of the Effect of Dextran and Pentaisomaltose on Sperm Qualitative Parameters
4. Discussion
5. Conclusions
Author Contributions
Funding
Institutional Review Board Statement
Data Availability Statement
Acknowledgments
Conflicts of Interest
References
- Yeste, M. Sperm cryopreservation update: Cryodamage, markers, and factors affecting the sperm freezability in pigs. Theriogenology 2016, 85, 47–64. [Google Scholar] [CrossRef] [PubMed]
 - Jovičić, M.; Chmelíková, E.; Sedmíková, M. Cryopreservation of boar semen. Czech J. Anim. Sci. 2020, 65, 115–123. [Google Scholar] [CrossRef]
 - Mazur, P.; Leibo, S.P.; Seidel, G.E. Cryopreservation of the Germplasm of Animals Used in Biological and Medical Research: Importance, Impact, Status, and Future Directions. Biol. Reprod. 2008, 78, 2–12. [Google Scholar] [CrossRef] [PubMed] [Green Version]
 - Techakumphu, M.; Buranaamnuay, K.; Tantasuparuk, W.; Am-I, N. Improvement of Semen Quality by Feed Supplement and Semen Cryopreservation in Swine. In Success in Artificial Insemination—Quality of Semen and Diagnostics Employed, 1st ed.; Lemma, A., Ed.; InTech: Rijeka, Croatia, 2013; pp. 17–37. [Google Scholar]
 - Hammerstedt, R.H.; Graham, J.K.; Nolan, J.P. Cryopreservation of mammalian sperm: What we ask them to survive. J. Androl. 1990, 11, 73–88. [Google Scholar] [PubMed]
 - Watson, P.F. The causes of reduced fertility with cryopreserved semen. Anim. Reprod. Sci. 2000, 60–61, 481–492. [Google Scholar] [CrossRef]
 - Layek, S.S.; Mohanty, T.K.; Kumaresan, A.; Parks, J.E. Cryopreservation of bull semen: Evolution from egg yolk based to soybean based extenders. Anim. Reprod. Sci. 2016, 172, 1–9. [Google Scholar] [CrossRef] [PubMed]
 - Koshimoto, C.; Gamliel, E.; Mazur, P. Effect of Osmolality and Oxygen Tension on the Survival of Mouse Sperm Frozen to Various Temperatures in Various Concentrations of Glycerol and Raffinose. Cryobiology 2000, 41, 204–231. [Google Scholar] [CrossRef] [PubMed]
 - Büyükleblebici, S.; Tuncer, P.B.; Bucak, M.N.; Eken, A.; Sarıözkan, S.; Taşdemir, U.; Endirlik, B.Ü. Cryopreservation of bull sperm: Effects of extender supplemented with different cryoprotectants and antioxidants on sperm motility, antioxidant capacity and fertility results. Anim. Reprod. Sci. 2014, 150, 77–83. [Google Scholar] [CrossRef] [PubMed]
 - Holt, W.V. Basic aspects of frozen storage of semen. Anim. Reprod. Sci. 2000, 62, 3–22. [Google Scholar] [CrossRef]
 - Ciani, F.; Cocchia, N.; Esposito, L.; Avallone, L. Fertility cryopreservation. In Advances in Embryo Transfer, 1st ed.; Wu, B., Ed.; InTech: Rijeka, Croatia, 2012; pp. 225–248. [Google Scholar]
 - Sieme, H. Semen extenders for frozen semen. In Equine Reproduction, 2nd ed.; McKinnon, A.O., Ed.; Wiley-Blackwell: Hoboken, NJ, USA, 2011; pp. 296–297. [Google Scholar]
 - Graham, J.K. Principles of cryopreservation. In Equine Reproduction, 2nd ed.; McKinnon, A.O., Ed.; Wiley-Blackwell: Hoboken, NJ, USA, 2011; pp. 2959–2963. [Google Scholar]
 - Fahy, G.M. The relevance of cryoprotectant “toxicity” to cryobiology. Cryobiology 1986, 23, 1–13. [Google Scholar] [CrossRef]
 - Hammerstedt, R.H.; Graham, J.K. Cryopreservation of poultry sperm: The enigma of glycerol. Cryobiology 1992, 29, 26–38. [Google Scholar] [CrossRef]
 - Watson, P. Recent developments and concepts in the cryopreservation of spermatozoa and the assessment of their post-thawing function. Reprod. Fertil. Dev. 1995, 7, 871. [Google Scholar] [CrossRef] [PubMed]
 - Slavik, T. Effect of glycerol on the penetrating ability of fresh ram spermatozoa with zona-free hamster eggs. Reproduction 1987, 79, 99–103. [Google Scholar] [CrossRef] [PubMed]
 - Neville, W.J.; Macpherson, J.W.; Reinhart, B. The Contraceptive Action of Glycerol in Chickens. Poult. Sci. 1971, 50, 1411–1415. [Google Scholar] [CrossRef] [PubMed]
 - Abdelhakeam, A.A.; Graham, E.F.; Vazquez, I.A. Studies on the presence and absence of glycerol in unfrozen and frozen ram semen: Fertility trials and the effect of dilution methods on freezing ram semen in the absence of glycerol. Cryobiology 1991, 28, 36–42. [Google Scholar] [CrossRef]
 - Wilmut, I.; Polge, C. The fertilizing capacity of boar semen stored in the presence of glycerol at 20, 5 and −79 °C. Reproduction 1974, 38, 105–113. [Google Scholar] [CrossRef] [PubMed] [Green Version]
 - Demick, D.S.; Voss, J.L.; Pickett, B.W. Effect of Cooling, Storage, Glycerolization and Spermatozoal Numbers on Equine Fertility1. J. Anim. Sci. 1976, 43, 633–637. [Google Scholar] [CrossRef] [PubMed]
 - Holt, W.V. Alternative strategies for the long-term preservation of spermatozoa. Reprod. Fertil. Dev. 1997, 9, 309. [Google Scholar] [CrossRef] [PubMed]
 - Manásková, P.; Mészárosová, A.; Liberda, J.; Voburka, Z.; Tichá, M.; Jonáková, V. Aggregated forms of heparin-binding and non-heparin-binding proteins of boar seminal plasma and their binding properties. Folia Biol. 1999, 45, 193–201. [Google Scholar]
 - Jonáková, V.; Manásková, P.; Kraus, M.; Liberda, J.; Tichá, M. Sperm surface proteins in mammalian fertilization. Mol. Reprod. Dev. 2000, 56, 275–277. [Google Scholar] [CrossRef]
 - Töpfer-Petersen, E.; Romero, A.; Varela, P.F.; Ekhlasi-Hundrieser, M.; Dostálová, Z.; Sanz, L.; Calvete, J.J. Spermadhesins: A new protein family. Facts, hypotheses and perspectives. Andrologia 1998, 30, 217–224. [Google Scholar] [CrossRef] [PubMed]
 - Novak, S.; Ruiz-Sanchez, A.; Dixon, W.T.; Foxcroft, G.R.; Dyck, M.K. Seminal Plasma Proteins as Potential Markers of Relative Fertility in Boars. J. Androl. 2010, 31, 188–200. [Google Scholar] [CrossRef] [PubMed] [Green Version]
 - Sur, V.P.; Sen, M.K.; Komrskova, K. In Silico Identification and Validation of Organic Triazole Based Ligands as Potential Inhibitory Drug Compounds of SARS-CoV-2 Main Protease. Molecules 2021, 26, 6199. [Google Scholar] [CrossRef]
 - Assal, R.; Abou-Elkacem, L.; Tocchio, A.; Pasley, S.; Matosevic, S.; Kaplan, D.L.; Zylberberg, C.; Demirci, U. Bioinspired Preservation of Natural Killer Cells for Cancer Immunotherapy. Adv. Sci. 2019, 6, 1802045. [Google Scholar] [CrossRef] [Green Version]
 - Svalgaard, J.D.; Munthe-Fog, L.; Ballesteros, O.R.; Brooks, P.T.; Rangatchew, F.; Vester-Glowinski, P.V.; Haastrup, E.K.; Fischer-Nielsen, A. Cryopreservation of adipose-derived stromal/stem cells using 1–2% Me2SO (DMSO) in combination with pentaisomaltose: An effective and less toxic alternative to comparable freezing media. Cryobiology 2020, 96, 207–213. [Google Scholar] [CrossRef]
 - Svalgaard, J.D.; Talkhoncheh, M.S.; Haastrup, E.K.; Munthe-Fog, L.; Clausen, C.; Hansen, M.B.; Andersen, P.; Gørløv, J.S.; Larsson, J.; Fischer-Nielsen, A. Pentaisomaltose, an Alternative to DMSO. Engraftment of Cryopreserved Human CD34+ Cells in Immunodeficient NSG Mice. Cell Transplant. 2018, 27, 1407–1412. [Google Scholar] [CrossRef] [PubMed] [Green Version]
 - Svalgaard, J.D.; Haastrup, E.K.; Reckzeh, K.; Holst, B.; Glovinski, P.V.; Gørløv, J.S.; Hansen, M.B.; Moench, K.T.; Clausen, C.; Fischer-Nielsen, A. Low-molecular-weight carbohydrate Pentaisomaltose may replace dimethyl sulfoxide as a safer cryoprotectant for cryopreservation of peripheral blood stem cells. Transfusion 2016, 56, 1088–1095. [Google Scholar] [CrossRef] [PubMed]
 - Sur, V.P.; Mazumdar, A.; Vimberg, V.; Stefani, T.; Androvic, L.; Kracikova, L.; Laga, R.; Kamenik, Z.; Komrskova, K. Specific Inhibition of VanZ-Mediated Resistance to Lipoglycopeptide Antibiotics. Int. J. Mol. Sci. 2021, 23, 97. [Google Scholar] [CrossRef] [PubMed]
 - Lustykova, A.; Frydrychova, S.; Lipensky, J.; Vejnar, J.; Rozkot, M. Practical aspects of porcine semen collection for conservation and utilization of farm animal genetic resources. Res. Pig Breed. 2008, 2, 22–25. [Google Scholar]
 - Verstegen, J.; Iguer-Ouada, M.; Onclin, K. Computer assisted semen analyzers in andrology research and veterinary practice. Theriogenology 2002, 57, 149–179. [Google Scholar] [CrossRef]
 - Nygaard, M.; Kragelund, B.B.; Papaleo, E.; Lindorff-Larsen, K. An Efficient Method for Estimating the Hydrodynamic Radius of Disordered Protein Conformations. Biophys. J. 2017, 113, 550–557. [Google Scholar] [CrossRef] [PubMed] [Green Version]
 - Prakash, A.; Kumar, V.; Meena, N.K.; Lynn, A.M. Elucidation of the structural stability and dynamics of heterogeneous intermediate ensembles in unfolding pathway of the N-terminal domain of TDP-43. RSC Adv. 2018, 8, 19835–19845. [Google Scholar] [CrossRef] [Green Version]
 - Pezo, F.; Yeste, M.; Zambrano, F.; Uribe, P.; Risopatrón, J.; Sánchez, R. Antioxidants and their effect on the oxidative/nitrosative stress of frozen-thawed boar sperm. Cryobiology 2021, 98, 5–11. [Google Scholar] [CrossRef] [PubMed]
 - Wang, Y.; Zhou, Y.; Ali, M.A.; Zhang, J.; Wang, W.; Huang, Y.; Luo, B.; Zhang, H.; Qin, Z.; Zhang, Y.; et al. Comparative Analysis of piRNA Profiles Helps to Elucidate Cryoinjury between Giant Panda and Boar Sperm during Cryopreservation. Front. Vet. Sci. 2021, 8, 635013. [Google Scholar] [CrossRef] [PubMed]
 - Jofré, I.; Cuevas, M.; de Castro, L.S.; de Agostini Losano, J.D.; Torres, M.A.; Alvear, M.; Scheuermann, E.; Cesar Andrade, A.F.; Nichi, M.; Ortiz Assumpção, M.E.; et al. Antioxidant Effect of a Polyphenol-Rich Murtilla (Ugni molinae Turcz.) extract and its effect on the regulation of metabolism in refrigerated boar sperm. Oxidative Med. Cell. Longev. 2019, 2019, 2917513. [Google Scholar] [CrossRef] [PubMed] [Green Version]
 - Morrel, J.M. Artifical Insemination: Current and Future Trends. In Artifical Insemination in Farm Animals, 1st ed.; Manafi, M., Ed.; InTech: Rijeka, Croatia, 2011; pp. 1–14. [Google Scholar]
 - Morris, G.J. Rapidly cooled human sperm: No evidence of intracellular ice formation. Hum. Reprod. 2006, 21, 2075–2083. [Google Scholar] [CrossRef] [PubMed] [Green Version]
 - Leibo, S.P.; Bradley, L. Comparative cryobiology of mammalian spermatozoa. In The Male Gamete: From Basic Knowledge to Clinical Applications, 1st ed.; Gagnon, C., Ed.; Cache River Press: Viena, Austria, 1999; Volume 2, pp. 501–516. [Google Scholar]
 - Kundu, C.N.; Chakrabarty, J.; Dutta, P.; Bhattacharyya, D.; Ghosh, A.; Majumder, G.C. Introduction Effect of dextrans on cryopreservation of goat cauda epididymal spermatozoa using a chemically defined medium. Reproduction 2002, 123, 907–913. [Google Scholar] [CrossRef] [PubMed]
 - Deplazes, E.; Poger, D.; Cornell, B.; Cranfield, C.G. The effect of hydronium ions on the structure of phospholipid membranes. Phys. Chem. Chem. Phys. 2018, 20, 357–366. [Google Scholar] [CrossRef] [PubMed] [Green Version]
 - Veselský, L.; Pěknicová, J.; Čechová, D.; Kraus, M.; Geussová, G.; Jonáková, V. Characterization of Boar Spermadhesins by Monoclonal and Polyclonal Antibodies and Their Role in Binding to Oocytes. Am. J. Reprod. Immunol. 1999, 42, 187–197. [Google Scholar] [CrossRef] [PubMed]
 - Talevi, R.; Gualtieri, R. Molecules involved in sperm-oviduct adhesion and release. Theriogenology 2010, 73, 796–801. [Google Scholar] [CrossRef]
 - Gloria, A.; Toscani, T.; Robbe, D.; Parrillo, S.; de Amicis, I.; Contri, A. Cryopreservation of turkey spermatozoa without permeant cryoprotectants. Anim. Reprod. Sci. 2019, 211, 106218. [Google Scholar] [CrossRef] [PubMed]
 - Kimizuka, N.; Viriyarattanasak, C.; Suzuki, T. Ice nucleation and supercooling behavior of polymer aqueous solutions. Cryobiology 2008, 56, 80–87. [Google Scholar] [CrossRef]
 - Viudes-de-Castro, M.P.; Talaván, A.G.; Vicente, J.S. Evaluation of dextran for rabbit sperm cryopreservation: Effect on frozen–thawed rabbit sperm quality variables and reproductive performance. Anim. Reprod. Sci. 2021, 226, 106714. [Google Scholar] [CrossRef] [PubMed]
 - Mocé, E.; Grasseau, I.; Blesbois, E. Cryoprotectant and freezing-process alter the ability of chicken sperm to acrosome react. Anim. Reprod. Sci. 2010, 122, 359–366. [Google Scholar] [CrossRef]
 - Khan, I.M.; Cao, Z.; Liu, H.; Khan, A.; Rahman, S.U.; Khan, M.Z.; Sathanawongs, A.; Zhang, Y. Impact of Cryopreservation on Spermatozoa Freeze-Thawed Traits and Relevance OMICS to Assess Sperm Cryo-Tolerance in Farm Animals. Front. Vet. Sci. 2021, 8, 60918. [Google Scholar] [CrossRef] [PubMed]
 - Kim, S.; Lee, Y.J.; Ji, D.B.; Kim, Y.J. Evaluation of Different Cryoprotectants (CPAs) in Boar Semen Cryopreservation. J. Vet. Med Sci. 2011, 73, 961–963. [Google Scholar] [CrossRef] [PubMed] [Green Version]
 - Yeste, M.; Rodríguez-Gil, J.E.; Bonet, S. Artificial insemination with frozen-thawed boar sperm. Mol. Reprod. Dev. 2017, 84, 802–813. [Google Scholar] [CrossRef] [Green Version]
 - Caamaño, J.N.; Tamargo, C.; Parrilla, I.; Martínez-Pastor, F.; Padilla, L.; Salman, A.; Fueyo, C.; Fernández, Á.; Merino, M.J.; Iglesias, T.; et al. Post-Thaw Sperm Quality and Functionality in the Autochthonous Pig Breed Gochu Asturcelta. Animals 2021, 11, 1885. [Google Scholar] [CrossRef] [PubMed]
 - Andrabi, S.M.H.; Maxwell, W.M.C. A review on reproductive biotechnologies for conservation of endangered mammalian species. Anim. Reprod. Sci. 2007, 99, 223–243. [Google Scholar] [CrossRef] [PubMed]
 - Evans, N.; Yarwood, R. The Politicization of Livestock: Rare Breeds and Countryside Conservation. Sociol. Rural. 2000, 40, 228–248. [Google Scholar] [CrossRef]
 - Marsoner, T.; Egarter Vigl, L.; Manck, F.; Jaritz, G.; Tappeiner, U.; Tasser, E. Indigenous livestock breeds as indicators for cultural ecosystem services: A spatial analysis within the Alpine Space. Ecol. Indic. 2018, 94, 55–63. [Google Scholar] [CrossRef]
 - Woelders, H.; Windig, J.; Hiemstra, S. How Developments in Cryobiology, Reproductive Technologies and Conservation Genomics Could Shape Gene Banking Strategies for (Farm) Animals. Reprod. Domest. Anim. 2012, 47, 264–273. [Google Scholar] [CrossRef] [PubMed]
 




Publisher’s Note: MDPI stays neutral with regard to jurisdictional claims in published maps and institutional affiliations.  | 
© 2022 by the authors. Licensee MDPI, Basel, Switzerland. This article is an open access article distributed under the terms and conditions of the Creative Commons Attribution (CC BY) license (https://creativecommons.org/licenses/by/4.0/).
Share and Cite
Simonik, O.; Bubenickova, F.; Tumova, L.; Frolikova, M.; Sur, V.P.; Beran, J.; Havlikova, K.; Hackerova, L.; Spevakova, D.; Komrskova, K.; et al. Boar Sperm Cryopreservation Improvement Using Semen Extender Modification by Dextran and Pentaisomaltose. Animals 2022, 12, 868. https://doi.org/10.3390/ani12070868
Simonik O, Bubenickova F, Tumova L, Frolikova M, Sur VP, Beran J, Havlikova K, Hackerova L, Spevakova D, Komrskova K, et al. Boar Sperm Cryopreservation Improvement Using Semen Extender Modification by Dextran and Pentaisomaltose. Animals. 2022; 12(7):868. https://doi.org/10.3390/ani12070868
Chicago/Turabian StyleSimonik, Ondrej, Filipa Bubenickova, Lucie Tumova, Michaela Frolikova, Vishma Pratap Sur, Jan Beran, Katerina Havlikova, Lenka Hackerova, Daniela Spevakova, Katerina Komrskova, and et al. 2022. "Boar Sperm Cryopreservation Improvement Using Semen Extender Modification by Dextran and Pentaisomaltose" Animals 12, no. 7: 868. https://doi.org/10.3390/ani12070868
APA StyleSimonik, O., Bubenickova, F., Tumova, L., Frolikova, M., Sur, V. P., Beran, J., Havlikova, K., Hackerova, L., Spevakova, D., Komrskova, K., & Postlerova, P. (2022). Boar Sperm Cryopreservation Improvement Using Semen Extender Modification by Dextran and Pentaisomaltose. Animals, 12(7), 868. https://doi.org/10.3390/ani12070868
        
                                                
