Abstract
The evolving landscape of digital education, particularly in professional programs such as Master of Business Administration (MBA) programs, presents unique challenges in effectively transforming tacit professional knowledge into explicit academic understanding. While various pedagogical models address digital learning broadly, few offer structured frameworks that meet the specific needs of educators and students in digital MBA programs. This study addresses this gap by proposing an adapted integration of the Socialization, Externalization, Combination, and Internalization (SECI) model, originally developed by Nonaka and Takeuchi, with multi-layered ‘ba’ (shared context) and distributed leadership principles. The research problem centers on the lack of systematic models that bridge professional experience with academic theory in digital, collaborative environments. The originality of this work lies in the development of the Cadence of Course Design Model—a structured, iterative framework specifically designed to enhance knowledge creation in digital MBA programs. A mixed-methods approach evaluated this model’s effectiveness, combining pre- and post-course surveys with qualitative reflections. Results indicate significant improvement in students’ comprehension (from 3.1 to 4.3 on a five-point scale), strongly confirming hypothesis H1. While students reported high satisfaction with distributed leadership aspects, the correlation between perceived effectiveness and actual improvement was not statistically significant, and high satisfaction with distributed-leadership dynamics; however, the latter did not show a direct statistical link to learning gains, indicating partial support for H2. This study contributes to educational theory by demonstrating how knowledge management principles can complement existing pedagogical models, enhancing student engagement and professional readiness in digitally mediated learning environments.
1. Introduction
The rapid evolution of digital education is reshaping how learners acquire, share, and transform knowledge. Traditional pedagogical models often struggle to keep pace with technological advancements and the evolving needs of modern learners, necessitating new frameworks that enhance both theoretical understanding and practical application. The Socialization, Externalization, Combination, and Internalization (SECI) model, introduced by Nonaka (1994) [1] and further developed by Nonaka and Takeuchi [2], provides a seminal framework for understanding how individuals create and convert knowledge between tacit and explicit forms. It delineates the conversion of tacit knowledge to explicit knowledge through four modes of the SECI model. While widely applied in organizational learning, its potential in digital education remains comparatively underexplored [3]. To address the needs of modern learners, educational institutions must extend knowledge management models into academic settings, emphasizing adaptable strategies that leverage technology and collaboration.
Researchers have begun extending knowledge management models into academic settings, emphasizing the need for adaptable strategies that leverage technology and collaboration. Specifically, SECI offers a lens through which educators can design and evaluate interactive, collaborative elements of digital Master of Business Administration (MBA) programs, particularly by integrating distributed leadership and the multi-layered concept of ‘ba’ (shared learning contexts). Recent trends in education point toward more collaborative and distributed forms of leadership in learning environments. Instead of a single authoritative source of knowledge, instructors and students now often share responsibility for knowledge creation. This shift reflects an increasing emphasis on distributed leadership in knowledge transformation. In response to these shifts, this research proposes an adapted framework—termed the Cadence of Course Design Model—that aligns the SECI knowledge creation process with multi-layered ‘ba’ contexts and distributed leadership principles. The concept of ‘ba’, a shared space or context for knowledge generation, is integrated at multiple levels (physical, virtual, and mental) to support student learning. By embedding knowledge creation cycles into course design and encouraging both instructors and learners to take active leadership roles, the model seeks to enrich students’ learning experiences and better prepare them for the knowledge-driven workplace.
This paper extends the SECI model’s application within online and hybrid learning environments by incorporating multi-layered ‘ba’ and distributed leadership elements to foster deeper engagement and professional readiness among students. A structured course design was implemented in a digital MBA program to operationalize this adapted model. A mixed-methods approach was used to evaluate its effectiveness, including pre- and post-course surveys to measure learning outcomes and qualitative feedback to capture student perceptions. By analyzing changes in self-reported understanding and examining correlations between the model’s use and learning outcomes, the study offers insights for educators seeking to optimize knowledge transformation in MBA programs. The findings are discussed in the context of existing literature and trends in higher education innovation [4], with implications drawn for future practice and research.
Research Question and Hypotheses
This study addresses the following research question: How does the integration of the SECI model with multi-layered ‘ba’ and distributed leadership affect knowledge transformation and learner engagement in digital MBA programs?
Based on this question, we propose two hypotheses:
H1:
The implementation of the adapted SECI model will significantly increase students’ perceived learning outcomes.
H2:
The incorporation of distributed leadership will positively influence students’ satisfaction with their learning experience.
These hypotheses guide the study’s mixed-methods evaluation, aiming to assess both cognitive gains and affective responses within the digitally mediated learning environment.
2. Literature Review
The SECI framework describes a dynamic knowledge spiral in which individuals socialize, externalize, combine, and internalize knowledge in a continuous cycle. Tacit knowledge is personal, context-specific, and hard to formalize (e.g., intuitions, skills learned through experience), whereas explicit knowledge is codified, transferable information (e.g., documents, formulas). In Socialization (Tacit-to-Tacit), individuals share experiences and observations, often through direct interaction and observation, to transfer tacit knowledge. Through Externalization (Tacit-to-Explicit), individuals articulate tacit insights into explicit concepts via dialogue, reflection, and codification (using tools like language, models, or metaphors). Combination (Explicit-to-Explicit) involves integrating and systematizing different bodies of explicit knowledge (for example, through literature reviews, databases, or meetings) into a more complex knowledge system. Finally, Internalization (Explicit-to-Tacit) occurs as individuals absorb explicit knowledge and translate it into tacit know-how, often described as “learning by doing” when applying new knowledge in practice. Nonaka’s model emphasizes that these modes do not occur in isolation but form an iterative process: as internalized knowledge becomes part of someone’s tacit repertoire, it can again be shared through socialization, thus restarting the cycle.
The SECI model has provided a robust mechanism for explaining knowledge conversion within organizations. However, applying this model to the modern educational domain reveals certain limitations. Traditional SECI theory paid less attention to the technological mediators of knowledge conversion, focusing more on human interactions in co-located settings. Contemporary education, especially in digital and remote learning environments, introduces new challenges and opportunities for knowledge transformation that were not explicitly addressed by the original model. Critics have pointed out that the SECI model’s original form under-emphasizes the role of technology and context in knowledge creation. For instance, the speed and reach of knowledge sharing in the digital age, and the use of data analytics or social media in learning, extend beyond the model’s initial scope.
In contrast, recent literature advocating pedagogical innovation highlights the necessity for educational models to transcend traditional boundaries and integrate technology. Christensen et al. [4] argue that disruptive innovations in technology demand a rethinking of how education is delivered, pushing institutions to adopt more flexible, student-centered approaches. In the same vein, Bates [5] emphasizes that digital tools can foster creative and critical thinking skills, which are essential in the knowledge era. These perspectives suggest that while the core principles of knowledge creation (as captured by SECI) remain relevant, they should be augmented with strategies that leverage digital media and address the needs of 21st-century learners.
While frameworks such as Technological Pedagogical Content Knowledge (TPACK) and the Community of Inquiry (CoI) provide essential structures for integrating technology and fostering cognitive and social presence in online learning, complementary models such as SECI can enhance specific aspects of knowledge transformation [6]. CoI, as described by Dumitru [7], emphasizes dialogical, collaborative inquiry that generates knowledge through critical engagement, offering a method to bridge learning, research, and real-world practice. The SECI model can operate within such frameworks, structuring the dynamic interplay of tacit and explicit knowledge that underpins rich, interactive learning environments. Thus, rather than positioning SECI as an alternative, this study situates it as a supportive tool to enhance established pedagogical approaches, offering a structured pathway to professional knowledge co-construction. Despite the growing body of research on digital learning, there remains a notable gap in structured course design models that specifically address the needs of professional learners in MBA programs. Existing frameworks, such as TPACK and the Community of Inquiry, provide broad guidance for integrating technology and fostering social presence, but they do not systematically address how professionals’ tacit knowledge can be transformed into shared academic insights in a digital setting. This study seeks to fill this gap by formulating the following research question: How can an adapted SECI-based framework, enriched with ‘ba’ and distributed leadership, improve knowledge transformation in digital MBA curricula? The purpose of this study is to propose and empirically assess the Cadence of Course Design Model, a structured approach tailored to enhance collaborative learning and professional knowledge application in MBA education.
2.1. The Concept of ‘Ba’ in Knowledge Creation
A crucial element related to the SECI model is the concept of ‘ba’, introduced by Nonaka and Konno [8] to describe the shared context or space for knowledge creation. ‘Ba’ can be physical (e.g., an office, classroom), virtual (e.g., an online forum or collaborative platform), mental (shared ideas or goals), or any combination of these. It represents the environment in which interactions between individuals take place, enabling the SECI processes to occur. Nonaka and Konno identified four types of ‘ba’ corresponding to the four SECI stages: Originating ba (for Socialization) is a space where individuals share feelings and experiences, building mutual trust; Dialoguing ba (for Externalization) is where individuals articulate tacit knowledge through conversation or collective reflection; Systemizing ‘ba’ (for Combination) is a structured space (often virtual or document-based) where individuals integrate explicit knowledge; and Exercising ba (for Internalization) is the setting for learning-by-doing, where individuals apply and absorb explicit knowledge through action [8].
The concept of ‘ba’ underscores that knowledge creation is context-dependent—without a supportive environment, the SECI processes may falter. In education, ‘ba’ can be thought of as not just the classroom or online learning management system, but the overall learning climate and culture. An enabling ‘ba’ encourages open communication, trust, and the freedom to experiment and make mistakes, all of which are important for students to externalize their tacit understanding and internalize new knowledge. Nonaka and Konno describe ‘ba’ as the platform that enhances individual and collective knowledge advancement, underscoring how meaningful interactions within appropriate contexts significantly amplify the process of knowledge creation.
The integration of the SECI model with the concept of ‘ba’ in educational contexts has garnered increasing attention. Educators strive to replicate organizational knowledge spaces within classroom environments; for instance, discussion forums or video conferences effectively function as virtual spaces for externalization, while collaborative tools like class wikis support knowledge systemization (combination). Von Krogh, Ichijo, and Nonaka [9] emphasize creating supportive conditions—such as promoting knowledge sharing and resource availability—which educators can adapt by designing environments that foster collaboration and collective knowledge creation. Consequently, educators act as facilitators or enablers, strategically shaping both physical and virtual contexts (‘ba’) to facilitate student engagement in SECI processes.
By applying these concepts, researchers have found that the SECI model provides a systematic framework for promoting knowledge transformation within educational settings, thereby enhancing students’ conceptual understanding and practical application skills. Tee and Lee [10], for example, demonstrated that aligning problem-based learning tasks with the SECI phases significantly advanced pre-service teachers’ technological pedagogical content knowledge, effectively bridging theory and practice. Similarly, cultivating a rich ‘ba’—combining online and offline collaborative spaces—creates an environment conducive to student-driven knowledge creation. Though Von Krogh et al. initially addressed enabling knowledge creation within business contexts, the underlying principle of fostering supportive environments is equally pertinent to academic settings. A classroom environment that encourages open knowledge exchange and creativity parallels the knowledge-friendly culture typically observed in innovative organizations.
2.2. The SECI Model in Educational Contexts
Acknowledging the utility of the SECI model, educators and researchers have adapted it across diverse educational environments. Farnese et al. [11] operationalized SECI through the development of the Knowledge Management Skills and Practices Questionnaire (KMSP-Q), providing empirical validation for the model’s knowledge conversion processes within organizational contexts. Although initially corporate-focused, their findings lend credibility to SECI’s application as an analytical framework within education. Among early adopters in educational contexts, Tee and Lee [10] employed the SECI model effectively in teacher training and professional development to nurture technological pedagogical content knowledge (TPACK). Through a carefully structured alignment—socialization matched with collaborative problem-solving, externalization aligned with reflective group discussions, combination facilitated through the integration of lesson designs, and internalization practiced during teaching experiences—they successfully enhanced educators’ readiness for technology-enhanced instruction. This structured use of the SECI model illustrates its capacity to meaningfully facilitate knowledge conversion, thereby significantly improving educational outcomes.
Another example comes from design and engineering education. Guo and Xue [12] extended the SECI model to an industrial design curriculum, illustrating its utility in fostering creativity and innovation among students. In their case study at Georgia Tech, each stage of SECI was linked to specific instructional activities: for instance, socialization occurred via team brainstorming sessions, externalization via sketching and prototyping ideas, combination through group project reviews, and internalization by building final design artifacts. They found that this structured approach not only improved students’ design skills but also enhanced their ability to manage knowledge collaboratively, addressing a previously underrepresented area of SECI application in design education.
Studies have also examined the role of the SECI model in promoting innovation and higher-order thinking skills. Songkram and Chootongchai [13] employed a structural equation modeling approach to investigate how pedagogy and IT utilization influenced innovation creation via the SECI processes. Their findings confirmed that educational strategies fostering each SECI stage (e.g., group discussion for socialization, blogging for externalization, content curation for combination, hands-on projects for internalization) significantly contributed to students’ innovative capacities. This underscores that when instructors deliberately integrate technology (like social media, forums, or simulation tools) aligned with SECI stages, students are more likely to engage in creative knowledge construction.
In business education, Ibidunni et al. [14] conceptualized a teacher–student knowledge exchange framework that blends SECI theory with Leader–Member Exchange (LMX) theory. They argued that effective knowledge transformation in higher education can be seen as a relational process: instructors and students develop mutual trust and exchange roles in knowledge creation, akin to leaders and members in a high-quality exchange relationship. Their model suggests that when students are treated as partners in knowledge generation (for example, contributing examples from their work experience or taking turns leading discussions), their preparedness for the workplace increases. This aligns with the SECI emphasis on socialization and externalization—students share tacit workplace knowledge and help make it explicit in class discussions, benefiting all participants. The study’s implication is that SECI-based knowledge activities, coupled with collaborative instructor-student dynamics, can enhance not only academic learning but also soft skills and real-world readiness.
Adaptations of SECI have even led to new variants of the model to suit specific domains. Li, Liu, and Zhou [15] introduced the Grey-SECI (G-SECI) model for complex product systems innovation, acknowledging uncertainty and “grey knowledge” (ambiguous or not yet well-understood knowledge) in the process. Although their work was in the context of large-scale industrial projects, the idea of customizing SECI for particular complexities resonates with education as well. Educational content that is ill-structured or rapidly evolving (such as emerging technologies in an MBA curriculum) might similarly require adaptations to the classical SECI model, allowing for iterative feedback and recognizing partially formed knowledge (from both students and teachers) as valuable.
Recent literature has also expanded upon how SECI can be activated through specific pedagogical approaches. In entrepreneurship education, for example, problem-based and experiential learning methods have been explicitly mapped to SECI to foster an entrepreneurial mindset. Ahmad et al. [16] found that using the SECI model in a software engineering education context (via problem-based learning tasks) effectively bridged the gap between theoretical knowledge and practical application. Students engaged in socialization by sharing coding experiences, externalized tacit programming knowledge through documentation and group explanations, combined knowledge by integrating peer feedback and multiple code sources, and internalized it by building functional software. The result was a deeper understanding of software development concepts and improved project outcomes, mirroring the benefits seen when professionals share and codify knowledge in industry. This evidence reinforces that the SECI model’s utility is not confined to corporate settings; it can be a powerful tool to design and evaluate learning activities in higher education that produce more meaningful and applicable learning
While the SECI model has been applied in various educational contexts, most studies focus on individual course components or general knowledge management. Table 1 presents a comparative summary of previous SECI-based applications in education, identifying their scope, approach, and relevance. Notably, none of these studies offer a structured, iterative model tailored for professional digital MBA curricula that integrates SECI with multi-layered ‘ba’ and distributed leadership principles. This study distinguishes itself by proposing the Cadence of Course Design Model, a comprehensive framework aimed specifically at addressing the complex, tacit-explicit knowledge needs of mid-career MBA students in digitally mediated environments. Each study enriches the understanding of how knowledge is created, shared, and transformed in digitally enhanced environments. Integrating these insights with the SECI model, as proposed in this paper, highlights its adaptability and relevance amidst evolving educational paradigms.
Table 1.
Comparison of educational concepts towards relevance to the SECI model.
This comparative analysis underscores the novelty of our approach. Unlike previous studies that adapt SECI to isolated activities or specific disciplines, our model offers a holistic, course-level design, applying SECI cycles iteratively and integrating distributed leadership to reflect real-world knowledge dynamics. Furthermore, the focus on digital MBA programs, where learners bring diverse professional experience, sets this study apart as it systematically operationalizes knowledge transformation across the entire course design, rather than at the level of isolated pedagogical tasks.
2.3. Distributed Leadership in Knowledge Creation
Alongside knowledge conversion models, the concept of distributed leadership has gained prominence in both organizational and educational contexts. Distributed leadership represents a shift from traditional hierarchical models to more collaborative and networked approaches to leading. In knowledge-intensive work, leadership is often not vested in a single individual; instead, multiple individuals share and rotate leadership functions based on expertise and context. Von Krogh et al. [3] examined leadership in organizational knowledge creation and observed an evolution from centralized leadership (where a single leader directs knowledge activities) toward distributed leadership roles (where leadership is enacted by various members as needed). In their review, they outline how leaders in knowledge-creating companies often act as coordinators, facilitators, or catalysts rather than mere commanders, reflecting the fluid nature of knowledge work where innovation can come from any level of the organization.
Cannatelli et al. [18] further expanded this framework by proposing an extended model of distributed leadership in organizational knowledge creation. They emphasize enabling leadership—leaders create environments and systems that allow knowledge to emerge organically across organizational levels. Instead of directing knowledge creation, enabling leaders provide support structures (such as communities of practice or knowledge management systems) and empower team members to take initiative in sharing and developing knowledge. This approach aligns closely with the collaborative nature of modern workplaces, where problem-solving often requires input from diverse teams and where innovation is a collective endeavor.
In educational settings, particularly in professional programs such as Master of Business Administration (MBA) programs, learners themselves bring substantial prior knowledge and expertise. This creates opportunities to apply distributed leadership principles in the classroom. For instance, an instructor might design activities where students take turns leading discussions on topics of their professional strength, effectively distributing the “leadership” of knowledge dissemination. Research has begun to explore these ideas. Wang and Kim [17] investigated collaborative teaching under the impact of the COVID-19 pandemic, noting that a distributed leadership approach among instructors (and even involving students) facilitated technology integration and adaptive teaching practices in a crisis situation. In their study, teachers in a networked leadership arrangement shared responsibilities for developing online materials, troubleshooting technical issues, and mentoring students—a scenario that mirrors distributed leadership in organizations. This collaborative approach not only reduced the burden on any single instructor but also spurred rapid knowledge sharing among faculty about what worked in remote teaching, leading to more resilient and effective instructional strategies.
The implications of distributed leadership in education are significant: it suggests that classrooms and academic programs can benefit from flattening the traditional teacher-centered hierarchy. In a knowledge creation perspective, both teachers and students become partners in learning. When students are encouraged to lead certain learning activities (for example, presenting a case study from their work experience or moderating a peer debate), they take on leadership in knowledge sharing. This experience can deepen their learning (as teaching often does) and also build leadership skills. Meanwhile, the instructor’s role shifts toward designing the process and guiding when necessary—much like an enabling leader who sets the stage and then steps back to allow participants to drive knowledge creation. Such an approach has been argued to increase engagement and accountability, as learners feel a sense of ownership over the learning process [16]. It also resonates with the needs of adult learners in an MBA setting, who value recognition of their existing knowledge and opportunities to apply it.
Overall, integrating distributed leadership with the SECI model means that the knowledge conversion activities (socialization, externalization, etc.) are not solely initiated by the instructor but can be driven by students as well. Each participant can at times be a knowledge leader—e.g., someone might lead a brainstorming session (socialization) or curate resources for the class to review (combination). This approach reflects real-world organizational dynamics and can prepare students for collaborative leadership roles in their careers.
3. Integrating the SECI Model and ‘Ba’ for Knowledge Transformation
While the potential benefits of integrating the SECI model and ‘ba’ in education are evident, there are notable challenges to its implementation. Tacit knowledge is highly personal and context-specific, making it difficult to capture in an academic assessment setting. Educators may find it challenging to encourage students to articulate or share tacit insights, especially if the learning culture is not accustomed to open knowledge exchange. Additionally, creating and maintaining an effective ‘ba’—a shared context for learning—requires intentional effort. Without a conducive environment (be it a supportive classroom atmosphere or a well-designed online platform), students may not feel comfortable sharing openly. Resistance to change in traditional educational settings can also pose hurdles. Instructors who are used to lecture-based approaches might be hesitant or unsure how to facilitate the more fluid, student-centered knowledge activities that SECI implies. Likewise, students conditioned to passively receive information might initially resist active knowledge-sharing roles.
However, the increasing emphasis on experiential learning and the ubiquity of digital tools in education present ample opportunities to leverage SECI and ‘ba’ for enhanced learning outcomes. Modern students often engage in interactive learning experiences—such as group projects, simulations, and discussions—which align naturally with the SECI processes. These forms of experiential learning encourage students to externalize what they know and internalize new insights through practice. Indeed, research in STEM education has shown that active learning approaches lead to better student performance than traditional lectures, supporting the push for methods that mirror the SECI model’s learn-by-doing philosophy. Moreover, digital technology can extend the concept of ‘ba’ beyond physical classrooms. Online forums, video conferencing, collaborative documents, and social media platforms can serve as virtual ‘ba’ spaces that transcend geographical and temporal boundaries, enabling continuous collaboration and knowledge sharing among students. For example, a learning management system (LMS) can host discussion boards for socialization, wikis for combination, and e-portfolios for externalization/internalization cycles. Such technologies make it feasible to implement each stage of SECI: students can share tacit knowledge in video chat discussions, jointly build explicit knowledge bases in cloud documents, and reflect on new knowledge through interactive simulations.
Indeed, educators have begun using these tools to support SECI-like processes. Chatti et al. [19] discuss the shift to knowledge networking in e-learning, noting that social software and online networks facilitate knowledge creation in ways traditional classrooms cannot. Similarly, semantic web technologies offer new means to manage and retrieve knowledge in learning organizations, which can support combination and internalization by connecting learners with the right information at the right time. In our context, we employed a variety of digital platforms as part of the course design to create a multi-layered ‘ba’. For instance, real-time collaboration tools and repositories were used to ensure that each stage of the SECI process had a corresponding virtual space for execution. Prior studies in educational technology have affirmed that such integrative use of ICT can enrich learning. Tammets et al. [20] demonstrated that incorporating digital learning resources and platforms into classroom teaching positively affected both teaching practices and student perceptions of the learning experience.
The COVID-19 pandemic further accelerated the adoption of digital technologies in education, forcing educators worldwide to rethink traditional approaches and rapidly transition to remote and hybrid learning. This sudden shift highlighted both challenges and opportunities for knowledge transformation. On one hand, the lack of face-to-face interaction initially hampered socialization (tacit sharing) and made it harder to observe students’ tacit cues. On the other hand, it normalized the use of online ‘ba’ spaces (like Zoom, Teams, or Slack channels) for academic discourse. Wang and Kim’s study [17] on collaborative teaching during the pandemic showed that educators who embraced distributed leadership—sharing knowledge and leadership tasks among faculty—were able to adapt more quickly and maintain knowledge flow in the transition to online teaching. Our approach in this research, although conceived before the pandemic, aligns with those lessons: by using a distributed model and multiple ‘ba’ platforms, the course was inherently resilient and adaptable to fully online or blended delivery [16]. In conditions of uncertainty or rapid change, the principles of the SECI model (flexible knowledge creation and sharing) can inform effective strategies for maintaining learning continuity.
Despite these opportunities, effective implementation of the SECI model in educational settings requires careful consideration of contextual factors, including cultural differences, technological infrastructure, and institutional readiness for pedagogical change. A one-size-fits-all approach may not work equally well everywhere. Adesina and Ocholla’s [21] comprehensive review of SECI applications noted that context—especially cultural background—significantly influences how knowledge management practices succeed or fail. In a classroom, this means that students’ cultural norms around communication and hierarchy can affect their willingness to participate in knowledge-sharing activities. In some cultures, students might hesitate to challenge or contribute openly due to deference to the teacher or fear of losing face. Thus, educators should adapt the model to ensure it fits the cultural context of their learners, perhaps by gradually building a culture of trust and open exchange. Technological limitations are another concern: not all educational institutions have access to advanced tools or stable internet connectivity. In resource-limited settings, implementing virtual ‘ba’ spaces or collaborative platforms can be constrained by infrastructure, requiring creative or lower-tech solutions. Tammets et al. [22] encountered such issues when implementing a technology-supported knowledge-building model for teachers across organizations, noting that technical issues and organizational barriers (like rigid schedules or curricula) impeded knowledge sharing. Their work underlines the importance of addressing technical training and organizational support when introducing a SECI-based model.
Various studies have demonstrated the model’s potential for enhancing learning outcomes and fostering innovation in fields ranging from teacher education to design and engineering. Key themes include the importance of an enabling context (‘ba’) for learning, the benefits of integrating technology to support knowledge conversion processes, and the value of collaborative or distributed leadership approaches in facilitating knowledge sharing. Together, these works suggest that a thoughtfully adapted SECI framework could significantly enrich learning in higher education.
However, there remains a notable research gap in the context of digital MBA education. MBA programs have unique characteristics: they are professionally oriented, often interdisciplinary, and increasingly delivered in online or hybrid formats to accommodate working adults. Learners in MBA programs bring diverse tacit knowledge from their work experience, and the curriculum spans a broad range of explicit knowledge areas (management, finance, technology, etc.). Despite this, comprehensive frameworks that integrate knowledge management principles like SECI into MBA course design are limited. Existing applications of SECI in education tend to focus on single courses or specific skills. There is a need for models tailored to the MBA context that can systematically bridge students’ practical experience (tacit knowledge) with academic theory (explicit knowledge), and do so in a digitally enhanced learning environment.
Particularly in digital MBA programs, where peer learning and networking are valuable, the intersection of distributed leadership with knowledge creation processes could yield new insights. How can instructors and students co-lead the learning process to maximize knowledge sharing? How might this improve outcomes such as engagement, retention of knowledge, or workplace preparedness? These questions have yet to be fully addressed in the literature.
4. Cadence of Course Design Model
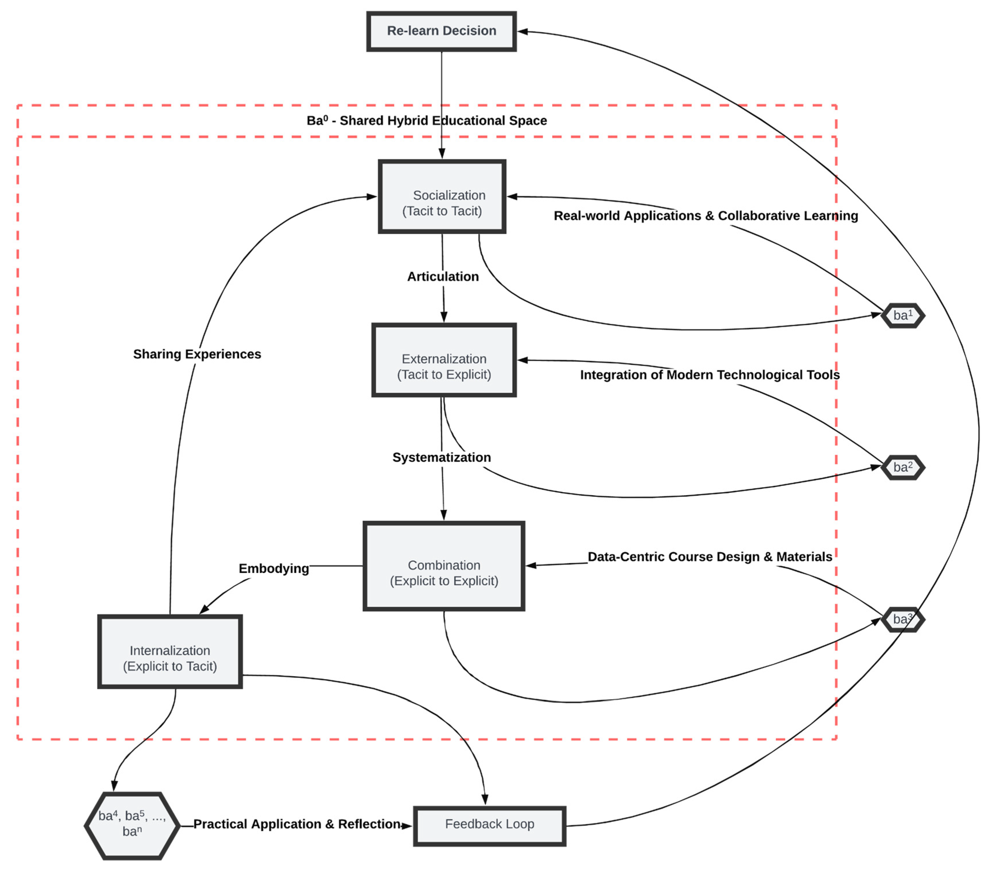
To fill these gaps, our study proposes the Cadence of Course Design Model, a structured framework that integrates the SECI model with multi-layered ‘ba’ contexts and distributed leadership principles specifically for a digital MBA course (Figure 1). The model is termed “Cadence” to emphasize the rhythmic, iterative cycles of knowledge conversion that occur throughout the course. It is characterized by a deliberate sequencing of learning activities corresponding to the four SECI modes, supported by multiple layers of ‘ba’ (learning spaces) and a sharing of leadership roles between instructor and students. Below, we describe how the model was implemented as a semester-long course, structured into modules that align with Socialization, Externalization, Combination, and Internalization phases (Table 2).
Figure 1.
Updated (Socialization → Externalization → Combination → Internalization) (SECI) Model for knowledge transformation in the course design process. Solid arrows indicate the primary sequence of the SECI cycle. The curved loop denotes iteration/recursion across successive cycles. The dotted enclosing line represents the multi-layered ba (physical, virtual, and mental spaces) that enables and surrounds all interactions in the model.
Table 2.
Mapping phases of updated SECI-model for MBA education.
Throughout the course, distributed leadership principles were intentionally applied. Operationally, this included (i) rotating case leads (students nominate and chair weekly discussions drawing on workplace examples), (ii) peer facilitation protocols (two peers act as discussant and synthesizer, producing a one-page knowledge artifact), (iii) combination sprints (time-boxed group work with a designated process owner distinct from the content lead), and (iv) retrospectives at module boundaries to surface tacit process insights into explicit improvement actions. In the digital setting, we used a ‘multi-layered ba’ toolkit: Zoom breakout rooms for Socialization, a shared wiki and Miro board for Externalization/Combination, and reflective e-portfolios for Internalization. The instructor shifted to an enabling role—seeding prompts, modeling vulnerability, and curating exemplars—so that students could safely assume leadership in knowledge creation.
We hypothesized that this design would lead to improved learning outcomes, greater engagement, and better integration of theory and practice for MBA students compared to a conventional course format.
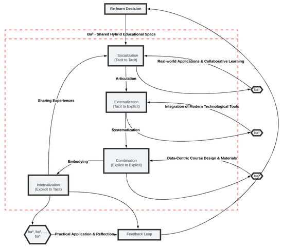
The methodology adopted in this research echoes the principles of Agile project management, a staple in software engineering known for its iterative, incremental, and collaborative approach. The survey design and implementation draw parallels to Agile’s emphasis on short delivery cycles, which aligns with the proposed modified SECI model’s focus on continuous adaptation and iterative learning [17]. A conceptual framework for course design blends traditional and innovative approaches (Figure 2). Continuous adaptation ensures that the model remains agile in response to technological and educational changes.
Figure 2.
Conceptual framework linking the SECI cycle with the Cadence of Course Design. Black thick dashed lines show the linkage between each SECI step and its corresponding Cadence block; red thick dashed lines indicate transfer of knowledge between SECI steps.
The proposed model suggests a cadence for course design where knowledge is created and applied iteratively, aligning well with active, inductive, and interactive learning styles. For emerging leaders and high-level managers, this model can be particularly effective in navigating complex business environments.
5. Methodology
5.1. Course Context and Participants
The study was conducted in a graduate-level course within a digital MBA program. The course, titled “Innovation and Digitization Management”, was delivered in a blended format (combining online and occasional in-person sessions) over a 14-week semester. A total of 30 students enrolled in the course. These participants were mid-career professionals. To preserve anonymity and encourage honest feedback, data collected from students were dissociated from their identities and used only for research purposes. For the quantitative analyses, we used a purposive sample comprising only those students who completed both the pre- and post-surveys with a valid matching code; this yielded n = 11 matched cases (degrees of freedom = 10). The broader population of interest is working-adult learners enrolled in our institution’s digital MBA program; because the analytical sample is a single intact cohort from one course, findings should be viewed as cohort-specific and not statistically generalizable to all MBA students.
5.2. Research Design
We employed a mixed-methods research design to evaluate the effectiveness of the adapted SECI model (Cadence of Course Design Model). The study was both descriptive and quasi-experimental. It was descriptive in that it documented the implementation of the course design and captured students’ experiences, and quasi-experimental in assessing changes in students’ self-reported knowledge before and after the intervention (the course) without a separate control group. The primary measures of interest were:
- Students’ understanding of the subject matter (measured before and after the course on a Likert scale),
- Perceived effectiveness of the SECI-based course design (measured after the course),
- Qualitative feedback on what aspects of the course contributed to learning.
Because all participants experienced the SECI model intervention (it was part of the course for everyone), we relied on pre- versus post-course comparisons and triangulation with qualitative data to infer the model’s impact, rather than comparing against a traditional course format.
5.3. Data Collection
All survey instruments were developed by the researchers and delivered using the university’s online survey platform (LimeSurvey Community Edition Version 6.6.3+240909). Data collection combined quantitative surveys with qualitative open-ended questions to gather a comprehensive picture of student learning outcomes and perceptions:
- Pre-Course Survey: At the beginning of the semester, students completed a questionnaire assessing their baseline understanding of key concepts covered by the course (such as knowledge management principles, innovation processes, etc.). They rated their understanding on a five-point Likert scale (1 = very low, 5 = very high) for a series of topics. They were also asked about their prior familiarity with the SECI model or similar frameworks, and their expectations for the course.
- Learning Reflections: Throughout the course, especially after major modules (Externalization and Internalization stages), students wrote short reflective notes on what they learned and how they applied it. These reflections, while primarily a learning tool, were also analyzed (with consent) to gauge ongoing internalization of knowledge.
- Post-Course Survey: At the end of the semester, students filled out a detailed survey. It included the same understanding-rating items as the pre-survey (to measure changes in self-assessed understanding). Additionally, it asked students to rate the effectiveness of the course design and activities in facilitating their learning (also on a five-point scale).
5.4. Survey Structure and Sample Items
The survey consisted of 11 questions divided into three main sections: demographics, pre-course expectations, and post-course feedback. Below are examples of the items:
- Demographic Questions:
- ○
- “Please select your major at EUAS.”
- ○
- “Your last education level before joining EUAS.”
- Pre-course Expectations:
- ○
- “What do you hope to gain from this course?”
- ○
- “Please list any specific topics or areas within the course subject that you are particularly interested in before you started the course.”
- Post-course Feedback:
- ○
- “On a scale of 1 (very low) to 5 (very high), how would you rate your understanding of the subject before taking the course?”
- ○
- “On a scale of 1 (very low) to 5 (very high), how would you rate your understanding of the subject after completing the course?”
- ○
- “On a scale of 1 (not effective) to 5 (extremely effective), how effective do you believe the model based on SECI was in aiding your learning experience?”
- ○
- “What aspects of the course did you find most valuable?”
- ○
- “What aspect of the course would you change or improve? Please, share constructive feedback.”
This structure allowed us to gather both quantitative and qualitative insights into students’ learning experiences, aligned with the research objectives. For quantitative analysis, we conducted paired-samples t-tests (two-tailed, α = 0.05) on matched pre/post items. Assumptions were checked on the pre–post difference scores (Shapiro–Wilk normality); where normality held, we report t, degrees of freedom, p-values, and 95% confidence intervals of the mean difference. Effect sizes are reported as Cohen’s d (Hedges’ g correction for small samples). Pearson product–moment correlations (two-tailed, α = 0.05) were used for associations among post-course variables, with 95% CIs obtained via Fisher’s z transformation; given the small sample, these are interpreted as exploratory. For qualitative data, we performed reflexive thematic analysis (open coding to axial coding to theme refinement) to triangulate with survey results.
5.5. Ethical Principles of the Research
This research was conducted in accordance with ethical principles for research involving human participants. All participants were informed about the research purpose and their rights before any data were collected, and participation was entirely voluntary. At the start of the course, students were presented with an online consent form explaining that the course was part of a study to improve educational practices, that their feedback and performance data would be analyzed, and that all information would be kept confidential and reported anonymously. Only those who consented proceeded with the surveys (all students did consent, and even those who might have declined would still experience the course design as part of instruction, just without their data being used).
Given that the study took place in an educational setting with minimal risk, and no sensitive personal information was collected, it was deemed low risk. The institution did not require a formal IRB approval for this classroom-based research; however, we adhered to the spirit of the Declaration of Helsinki’s guidelines for ethical research with human subjects [21]. Data were collected anonymously (students used a code to match pre- and post-surveys that was not identifiable to the instructor until final grades were submitted). This anonymity was stressed to students to ensure that their survey responses (especially criticisms or suggestions) would not influence their course grade and that they could be candid. All digital data was stored securely on password-protected university servers. After the course ended and final grades were assigned, the instructor (researcher) accessed the matched pre/post data for analysis.
6. Results
6.1. Quantitative Findings
The pre- and post-course survey results demonstrated significant improvement in students’ self-assessed understanding of course topics (Figure 3). Initially, the average self-rating of understanding was 3.1 (indicating moderate understanding). By course completion, this average increased to 4.3 (indicating between good and excellent understanding), reflecting strong empirical support for H1. Using a paired-samples t-test on matched responses (n = 11), understanding increased significantly, t(10) = 4.49, p = 0.0012, 95% CI, with a large effect size (Hedges-adjusted Cohen’s d = 1.28). Assumption checks and analysis details are described in Section 5.4.
Figure 3.
Comparative Bar Graph of Pre and Post-Course Understanding.
However, while students gave high effectiveness ratings (average rating of 4.3 out of 5), the correlation between perceived effectiveness and actual improvement in understanding was not statistically significant (r = 0.046, p = 0.89). Thus, H2 received partial support, with qualitative feedback emphasizing high satisfaction and appreciation of distributed leadership despite the absence of a direct statistical relationship to learning outcomes. Students particularly highlighted the value of collaborative, interactive elements such as workshops, real-world case studies, and peer discussions, reinforcing the model’s practical benefits and alignment with adult learning principles.
We also found interesting correlations when looking at sub-components:
- The extent to which students participated in sharing experiences during Socialization (self-reported frequency) correlated moderately with their improvement in understanding (r ≈ 0.40, p < 0.05).
- Students’ ratings of the usefulness of group projects (Combination phase) had a strong correlation with their improvement in “ability to integrate knowledge from different sources” (r ≈ 0.65).
- There was a near-perfect correlation between the pre-to-post change in understanding and the final exam performance in the course (r = 0.88, p < 0.001), which provides an external validation that the self-reported knowledge gains aligned with actual assessed knowledge.
6.2. Qualitative Findings
Qualitative feedback (Figure 4) reinforced the findings, with students highlighting the value of practical, interactive elements such as workshops, brainstorming sessions, and real-world case studies. Many reported that peer learning and active participation were key drivers of their engagement, aligning with the distributed leadership principles embedded in the course design. Students felt they learned not just from the instructor or materials, but significantly from each other, and that the course design empowered them to take an active role. The challenges identified are instructive for fine-tuning the approach: ensuring the workload is sustainable and that students are guided through the process with clear expectations. Importantly, no student suggested that the traditional lecture format would have been preferable—even those who found the course demanding still acknowledged its value. One student summed it up: “It was a lot of work, but I learned more and in a deeper way than in any lecture-based class. Now I actually feel I can take what I learned and use it immediately.” However, many suggested greater industry engagement, highlighting the need for stronger real-world applicability of the course content [16].
Figure 4.
Histogram of most popular expressions used to describe the SECI-modified course.
7. Conclusions and Discussion
7.1. Conclusions
Within this cohort, integrating the adapted SECI model with multi-layered ‘ba’ contexts and distributed leadership was associated with enhanced knowledge transformation and learner engagement in a digital MBA course. Results confirmed H1 in this sample (significant pre–post gains) and partially supported H2 (high satisfaction with collaborative dynamics without a direct statistical link to learning gains). Given the small matched sample (n = 11) and absence of a control group, inferences are preliminary and limited to this cohort; causality cannot be claimed.
The results reinforce the model’s effectiveness in bridging theoretical knowledge with practical application, underscoring its viability as a structured educational design for professional digital education environments.
Students engaged deeply with the material, with their peers, and with real-world applications, leading to improved understanding and skill development. The course functioned as a microcosm of a knowledge-creating organization, with ideas continuously flowing and evolving among participants.
The combination of improved learning outcomes and positive satisfaction ratings provides strong support for the adapted SECI model (Cadence of Course Design Model) in the context of digital MBA education. Alignment with MBA competencies. The Cadence of Course Design Model targets core MBA outcomes: leadership (rotating facilitation, case leadership, peer feedback roles), teamwork (group Externalization/Combination tasks with shared deliverables and retrospectives), and critical thinking (evidence-based justification when moving knowledge from Socialization to codified artifacts). Thus, SECI + ‘ba’ + distributed leadership interfaces with and extends established competency frameworks.
The insights gained from this implementation can inform educators seeking to incorporate knowledge management principles into pedagogy, demonstrating that with thoughtful design, a course can evolve into a vibrant, knowledge-creating community.
7.2. Discussion
The substantial improvements observed align well with prior research, such as Freeman et al. [23], confirming the efficacy of active learning strategies in management education. Moreover, the role of peer learning and shared leadership supports Ibidunni et al.’s [14] assertion that treating students as partners in knowledge creation improves both preparedness and confidence. Students effectively became co-creators and, at times, co-teachers—enhancing their mastery of content and developing leadership and communication skills essential for MBA graduates.
The Cadence of Course Design Model explicitly targets core MBA learning goals. Leadership is operationalized through rotating facilitation, case leadership, and peer feedback responsibilities; teamwork is embedded in group Externalization/Combination tasks with shared deliverables and retrospective reviews; and critical thinking is developed by requiring evidence-based justification when moving knowledge from Socialization to codified artifacts. This mapping clarifies how SECI + ‘ba’ + distributed leadership interfaces with and extends established MBA competency frameworks rather than replacing them.
Farnese et al. [11] validated SECI processes in organizations; our study extends this validation to classroom behavior and outcomes. Students’ growing ability to articulate tacit knowledge mirrors workplace patterns where knowledge sharing improves with practice. This suggests that academic environments, like organizations, can foster such capabilities through intentional design.
Cultural context also played a role. Adesina & Ocholla [21] highlighted the importance of adapting SECI applications to cultural settings. In our case, fostering early openness and trust among Estonian and international MBA students was crucial. Structured socialization activities and the instructor’s modeling of vulnerability enabled students to share tacit knowledge comfortably. Future implementations in different cultural contexts may require more time or tailored approaches to build a similarly open ‘ba’. MBA curricula have often been critiqued for being overly theoretical. Our Cadence of Course Design Model addresses this by systematically weaving practical experience with theory. The use of workplace challenges as learning material illustrates the power of leveraging learners’ tacit knowledge—an underutilized resource in education. MBA students are not merely knowledge consumers but producers of valuable insights when provided with a supportive ‘ba’. This aligns with adult learning principles, emphasizing experience-based knowledge, and SECI offers a structured way to convert such experiences into formal learning.
The findings reaffirm that while the adapted SECI model enhances engagement and understanding, its effectiveness depends on alignment with robust pedagogical strategies. The model complements, rather than replaces, frameworks like TPACK and CoI. SECI’s structured knowledge conversion aligns with TPACK’s integration of content, pedagogy, and technology, while the distributed leadership aspect echoes CoI’s social presence dimension. This synergy is vital for sustaining effective learning in digital MBA programs.
While the iterative knowledge spiral provided empirical validation of Nonaka’s SECI processes in educational settings, cultural context emerged as an influential factor. Structured activities facilitating openness and trust were critical in achieving effective knowledge sharing. Nonetheless, further analysis into potential unintended effects such as cognitive overload or inclusion barriers for students less comfortable with digital collaboration remains warranted, indicating an important area for future exploration.
7.3. Future Research
Future research should investigate the model’s adaptability across diverse educational contexts and disciplines, including undergraduate education and professional domains beyond management. Exploring individual learner differences such as personality traits or cultural backgrounds can refine personalized adaptations of the model. Do specific learning styles or personality traits affect how students engage with SECI processes? Our qualitative data suggest that introverted students may prefer reflective, written contributions over oral ones. Understanding this dynamic could help refine personalized applications of the model.
Furthermore, integrating advanced technologies like AI to facilitate adaptive, personalized learning experiences presents a promising avenue. As Tammets and Ley [22] suggest, integrating AI into teacher learning shows promise, and similar tools could support student learning by identifying engagement gaps and suggesting interventions. However, care must be taken to preserve the human-centered, social dimensions of SECI, particfularly during Socialization and Externalization phases, which rely on interpersonal dynamics.
Finally, assessing the model’s impact on innovation and creativity—particularly through objective evaluation of student outputs i.e., through expert evaluation—would strengthen the empirical basis of knowledge creation claims and validate the model’s effectiveness in fostering creative problem-solving.
Funding
This research received no external funding.
Institutional Review Board Statement
Not applicable—waiver obtained from the institution, in accordance with the national legislation. Documents available at request form the author—before the peer-review process is completed, please request the document from the editorial office of Trends in Higher Education.
Informed Consent Statement
Informed consent was obtained from all subjects involved in the study.
Data Availability Statement
The datasets used and/or analysed during the current study are available from the corresponding author upon reasonable request.
Conflicts of Interest
The author declares no conflicts of interest.
Abbreviations
The following abbreviations are used in this manuscript:
| AI | Artificial Intelligence |
| ANOVA | Analysis of Variance |
| Ba | A shared context or space for knowledge creation |
| CoI | Community of Inquiry (pedagogical framework) |
| ICT | Information and Communication Technology |
| MBA | Master of Business Administration |
| PBL | Problem-Based Learning |
| SECI | Socialization, Externalization, Combination, Internalization (Nonaka’s knowledge conversion model) |
| TPACK | Technological Pedagogical Content Knowledge |
References
- Nonaka, I. A dynamic theory of organizational knowledge creation. Organ. Sci. 1994, 5, 14–37. [Google Scholar] [CrossRef]
- Nonaka, I.; Takeuchi, H. The Knowledge-Creating Company; Oxford University Press: Oxford, UK, 1995. [Google Scholar]
- von Krogh, G.; Nonaka, I.; Rechsteiner, L. Leadership in Organizational Knowledge Creation: A Review and Framework. J. Manag. Stud. 2012, 49, 240–277. [Google Scholar] [CrossRef]
- Christensen, C.M.; Horn, M.B.; Johnson, C.W. Disrupting Class: How Disruptive Innovation Will Change the Way the World Learns; McGraw-Hill: New York, NY, USA, 2008. [Google Scholar]
- Bates, T. Teaching in a Digital Age: Guidelines for Designing Teaching and Learning; Tony Bates Associates Ltd.: Vancouver, BC, Canada, 2015. [Google Scholar]
- Mishra, P.; Koehler, M.J. Technological Pedagogical Content Knowledge: A Framework for Teacher Knowledge. Teach. Coll. Rec. 2006, 108, 1017–1054. [Google Scholar] [CrossRef]
- Dumitru, D. Communities of Inquiry. A Method to Teach. Procedia—Soc. Behav. Sci. 2012, 33, 238–242. [Google Scholar] [CrossRef][Green Version]
- Nonaka, I.; Konno, N. The Concept of “Ba”: Building a Foundation for Knowledge Creation. Calif. Manag. Rev. 1998, 40, 40–54. [Google Scholar] [CrossRef]
- von Krogh, G.; Ichijo, K.; Nonaka, I. Enabling Knowledge Creation: How to Unlock the Mystery of Tacit Knowledge and Release the Power of Innovation; Oxford University Press: New York, NY, USA, 2000. [Google Scholar]
- Tee, M.Y.; Lee, S.S. From socialisation to internalisation: Cultivating technological pedagogical content knowledge through problem-based learning. Australas. J. Educ. Technol. 2011, 27, 89–104. [Google Scholar] [CrossRef]
- Farnese, M.L.; Barbieri, B.; Chirumbolo, A.; Patriotta, G. Managing knowledge in organizations: A Nonaka’s SECI model operationalization. Front. Psychol. 2019, 10, 2730. [Google Scholar] [CrossRef] [PubMed]
- Guo, X.; Xue, Y. The professional education ecosystem of industrial design at Georgia Institute of Technology based on SECI model. In E3S Web of Conferences; EDP Sciences: Les Ulis, France, 2020; Volume 179, p. 02032. [Google Scholar]
- Songkram, N.; Chootongchai, S. Effects of pedagogy and information technology utilization on innovation creation by SECI model. Educ. Inf. Technol. 2020, 25, 4297–4315. [Google Scholar] [CrossRef]
- Ibidunni, A.S.; Ibidunni, O.M.; Akinbola, O.A.; Olokundun, M.A.; Ogunnaike, O.O. Conceptualizing a teacher–student knowledge exchange perspective: Exploring the tripartite relationships between SECI theory, LMX theory, and HEIs’ students’ preparedness for the workplace. High. Educ. Ski. Work-Based Learn. 2020, 10, 721–738. [Google Scholar] [CrossRef]
- Li, M.; Liu, H.; Zhou, J. G-SECI model-based knowledge creation for CoPS innovation: The role of grey knowledge. J. Knowl. Manag. 2018, 22, 887–911. [Google Scholar] [CrossRef]
- Ahmad, M.; Zainol, A.; Baharom, F. Knowledge transfer in software engineering education using SECI model. ARPN J. Eng. Appl. Sci. 2014, 10, 1486–1493. [Google Scholar]
- Wang, J.; Kim, E. Assessing collaborative teaching under the impact of COVID-19 pandemic: Instrument development in the context of the SECI model. In Proceedings of the IAFOR International Conference on Education—Hawaii 2023 Official Conference Proceedings, Honolulu, HI, USA, 5–8 January 2023. [Google Scholar]
- Cannatelli, B.; Smith, B.J.; Giudici, A.; Jones, J.; Conger, M. An expanded model of distributed leadership in organizational knowledge creation. Long Range Plan. 2016, 49, 737–749. [Google Scholar] [CrossRef]
- Chatti, M.A.; Jarke, M.; Frosch-Wilke, D. The future of e-learning: A shift to knowledge networking and social software. Int. J. Knowl. Learn. 2007, 3, 404–420. [Google Scholar] [CrossRef]
- Tammets, K.; Pata, K.; Laanpere, M. Promoting teachers’ learning and knowledge-building in a socio-technical system. Int. Rev. Res. Open Distrib. Learn. 2013, 14, 251–272. [Google Scholar] [CrossRef]
- Adesina, A.O.; Ocholla, D.N. The SECI model in knowledge management practices: Past, present and future. Mousaion 2019, 37, 1–22. [Google Scholar] [CrossRef] [PubMed]
- Tammets, K.; Ley, T. Integrating AI tools in teacher professional learning: A conceptual model and illustrative case. Front. Artif. Intell. 2023, 6, 1255089. [Google Scholar] [CrossRef] [PubMed]
- Freeman, S.; Eddy, S.L.; McDonough, M.; Smith, M.K.; Okoroafor, N.; Jordt, H.; Wenderoth, M.P. Active learning increases student performance in science, engineering, and mathematics. Proc. Natl. Acad. Sci. USA 2014, 111, 8410–8415. [Google Scholar] [CrossRef] [PubMed]
Disclaimer/Publisher’s Note: The statements, opinions and data contained in all publications are solely those of the individual author(s) and contributor(s) and not of MDPI and/or the editor(s). MDPI and/or the editor(s) disclaim responsibility for any injury to people or property resulting from any ideas, methods, instructions or products referred to in the content. |
© 2025 by the author. Licensee MDPI, Basel, Switzerland. This article is an open access article distributed under the terms and conditions of the Creative Commons Attribution (CC BY) license (https://creativecommons.org/licenses/by/4.0/).



