Next Article in Journal
Digital Gold or Digital Security? Unravelling the Legal Fabric of Decentralised Digital Assets
Previous Article in Journal
Advancing Safe Broiler Farming in Bangladesh: An Investigation of Management Practices, Financial Profitability, and Consumer Perceptions
 
 
Font Type:
Arial Georgia Verdana
Font Size:
Aa Aa Aa
Line Spacing:
Column Width:
Background:
Article

Appetite or Distaste for Cell-Based Seafood? An Examination of Japanese Consumer Attitudes

by
Pauline Dorothea Braun
1,* and
Andrew Knight
1,2
1
Centre for Animal Welfare, Faculty of Health and Wellbeing, University of Winchester, Sparkford Road, Winchester SO22 4NR, UK
2
School of Environment and Science, Nathan Campus, Griffith University, 170 Kessels Rd, Nathan, QLD 4111, Australia
*
Author to whom correspondence should be addressed.
Commodities 2023, 2(4), 329-354; https://doi.org/10.3390/commodities2040019
Submission received: 22 May 2023 / Revised: 8 September 2023 / Accepted: 20 September 2023 / Published: 3 October 2023

Abstract

:
Conventional seafood production contributes to some of the most alarming global problems we face at present, such as the destabilization of aquatic ecosystems, human health risks, and serious concerns for the welfare of trillions of aquatic animals each year. The increasing global appetite for seafood necessitates the development of alternative production methods that meet consumer demand, while circumventing the aforementioned problems. Among such alternatives, cell-based seafood is a promising approach. For its production, cells are taken from live aquatic animals and are cultivated in growth media, thus making the rearing, catching, and slaughtering of a great number of animals redundant. In recent years, this alternative production method has transitioned from aspiration to reality, and several cell-based seafood start-ups are preparing to launch their products. Market success, however, has been reckoned to largely depend on consumer attitudes. So far, there has been little research exploring this within Asia, and none in Japan, which has one of the highest seafood consumption footprints per capita globally. The present study explores cell-based seafood-related knowledge, attitudes and behavioral intentions of Japanese consumers (n = 110) via a questionnaire-based, quantitative analysis. Although findings suggest low awareness of the concept of cell-based seafood, attitudes and intentions were positive overall, with about 70% of participants expressing an interest in tasting, and 60% expressing a general willingness to buy cell-based seafood. Younger age was significantly associated with more positive attitudes, while prior knowledge of cell-based seafood was strongly linked to willingness to pay a premium for cell-based products. While highlighting the need for information campaigns to educate Japanese consumers about cell-based seafood, this study’s findings suggest the Japanese market to be moderately ready for the launch of such products.

1. Introduction

Conventional seafood production contributes substantially to some of the most alarming global problems we face at present: deteriorating oceanic health [1,2], increasing loss of underwater biodiversity [3,4], human health risks in terms of product contamination with mercury [5] and microplastics [6], the emergence of antimicrobial resistance [7], and serious concerns for the welfare of trillions of aquatic animals each year [8], including numerous species that are potentially capable of pain perception [9,10] and possibly sentient [11,12]. Although farm-raised and wild-caught production methods vary in their impacts, both are known to contribute to at least several of the aforementioned problems [13]. In view of a growing world population [14] and an increasing global appetite for seafood [15], the development of alternative production methods that meet consumer demand, while mitigating the problems associated with conventional production, seems vitally important. Among these alternatives, cell-based seafood is considered a promising approach [16]. Cell-based seafood is also referred to as ‘synthetic’, ‘in-vitro’, ‘artificial’, ‘clean’, ‘cultured’, ‘cell-cultured’, and ‘lab-grown’. Here, ‘cell-based’ is used, as it was found to outperform other terms by appropriately describing the technology, distinguishing products clearly from conventional products without valuation, signaling potential allergenicity, and performing well with respect to measures of consumer acceptance [17].

1.1. Background

The idea behind cell-based seafood is to grow seafood tissue for human consumption—and even for pet food [18,19]—outside the aquatic animal’s body [20]. In accordance with a forward-looking quote from Winston Churchill as early as 1931 [21], cell-based tissue engineering makes possible the targeted production of animal parts meant for consumption without investing energetic input and time into growing other body parts that will not be consumed [22]. This can be achieved by harvesting cells from a living animal and letting the cells grow in an appropriate medium in a bioreactor [20], as shown in Figure 1. Using this biotech method, cell-based seafood companies plan to create healthy and tasty alternatives to conventional products (Figure 2 and Figure 3) without harming the environment or the individual aquatic animal [20,23].
Although the development of cell-based animal products rapidly gained momentum after the first cell-based burger patty was publicly eaten in 2013 following the pioneering research of Dutch scientist Mark Post [26], cell-based seafood production is still in its infancy [27], and numerous obstacles bar the way to successful product launches [28,29].
For products to appear attractive to the widest market, the composition of growth media needs to forgo the common use of fetal bovine serum, fish embryo extract, or other substances viewed critically from an animal welfare perspective [30,31]. Moreover, the considerably high production cost of media needs to be reduced in order to make end products accessible to consumers beyond a small, wealthy elite [32]. Yet another obstacle for cell-based seafood is presented by the challenge of achieving satisfactory taste and texture of products [33]. Progress in the aforementioned areas is substantially impeded by the severe lack of transparency within the industry due to competition between independently acting start-ups supported by private investors in a venture capital model [34] and by a lack of research in tissue engineering techniques for cold-blooded animals. Respective research for warm-blooded animals is much more advanced due to its use in regenerative human medicine [32]. Despite the undeniable relevance of these and other obstacles relating to product optimization, it has been asserted that the biggest obstacle to the success of cell-based animal products might be consumer acceptance [35,36].
Although studies on consumer acceptance of cell-based meat have been conducted in numerous countries, few studies have focused on the acceptance of cell-based seafood. To date, no study has specifically examined the attitudes of Japanese consumers toward cell-based seafood. Research on this specific topic promises to be interesting for several reasons. No point in Japan lies more than 150 km from the sea [37], and large proportions of the country’s inhabitants have always relied on the sea as a vital resource [38]. Nowadays, Japan has one of the highest seafood consumption footprints per capita in the world, at about 45 kg per year [39,40]. Moreover, scandals around dolphin- and whale-hunting practices [41,42], as well as the custom of eating certain aquatic animals alive in a mode of seafood consumption called Odorigui (literally ‘dancing eating’) [43], have brought Japan negative publicity on the world stage. The perception created has been that welfare concerns for animals in general and for aquatic animals in particular are not a priority within Japanese food production systems [42,44]. The reaction of Japanese consumers when presented with an option to maintain current dietary habits while being able to avoid such animal welfare problems and resultant negative publicity promises to be interesting.

1.2. Prospects on the Global Seafood Market

With an estimated value of USD 151 billion [45], the global seafood market is a highly profitable industry, and is likely to be shaped considerably by the direction into which incipient consumer attitudinal trends will develop over coming years and decades. Whether cell-based seafood will gain a foothold on the seafood market is not easily predicted, as surveys on consumer attitudes toward cell-based animal products offer a broad range of results. The percentage of participants displaying a positive attitude toward cell-based animal products ranged from 11% in Canada [46], to 80% among U.S. and U.K. participants [47]. Consumers’ willingness to try or purchase cell-based animal products is linked to many different factors.
Key determinants include factors related to products [48,49], consumers [50,51,52,53], or to messaging strategies used to describe cell-based products [17,54,55]. While aspects relating to products and messaging strategies are mostly in the power of start-up companies to affect, the demographic makeup within different countries is not. However, knowledge about possible associations between different demographic aspects and levels of consumer acceptance might help inform successful product launches. Although general patterns and a set of demographic predictors for acceptance of cell-based animal products have been identified, academic research so far has focused largely on consumer attitudes toward cell-based meat in western countries and countries with high meat consumption. Almost no research to date has explored attitudes toward cell-based seafood. Very little has focused on Asian countries, and no such published research has yet investigated the attitudes of Japanese consumers.

2. Results

The survey collected 110 responses over three months, not reaching the target sample size of 400; thus, results, while indicative, need to be interpreted with caution. Descriptive analysis is provided for demographic data and seafood consumption data, prior knowledge, attitudes, and behavioral intentions regarding cell-based seafood, followed by inferential analysis.

2.1. Demographic Data

The vast majority of respondents (77.3%) lived in Japan, while 22.7% lived abroad, mainly in Germany. The survey results showed a significant gender imbalance, with two-thirds (66.4%) of participants being women. Additional demographic data are summarized in Tables S1 and S2 in the Supplementary Materials. Respondents were from all age groups, with people over 65 making up 8.2% of respondents. A total of 75.5% of participants had obtained a college degree. Nearly all (99.1%) of respondents lived in urban areas, of which 27.3% lived in large cities (over 1 million inhabitants) or megacities (over 10 million inhabitants). The average household size was just over two persons, and over a fifth of respondents (21.8%) indicated an annual household income of eight million Japanese Yen (≈USD 61,000) or more.

2.2. Seafood Consumption

The majority of respondents (81.8%) were frequent seafood consumers, indicating seafood consumption between once a week and several times a day, as shown in Figure 4. The largest share of respondents (40.0%) consumed seafood two or three times a week. One respondent (0.9%) stated they never ate seafood and cited ‘veganism’ as their reason.
As shown in Figure 5, the most popular place to consume seafood was at home, where respondents indicated regular seafood consumption prepared by themselves or a family member (77.1%), bought ready-to-eat from supermarkets (48.6%), or from restaurants (18.3%). Almost two-thirds (63.3%) of respondents indicated restaurants to be a usual consumption site. Only two respondents (1.8%) added a usual consumption site outside the offered response choices, namely a university canteen and a company cafeteria (each one respondent).
Participants indicated prioritizing different aspects when purchasing seafood, as shown in Figure 6. Overall, product quality and price appear to be the two most important purchasing determinants, both being rated as very or moderately important by about 95% of respondents. There was less agreement on the importance of the source of products, with a little over half of participants (52.3%) assessing the source as being very or moderately important and the rest (47.7%) as slightly or not at all important. Over a fifth of respondents (21.1%) stated that the seafood species was of little or no importance.

2.3. Cell-Based Seafood

2.3.1. Prior Knowledge and Spontaneous Feelings

Almost three-quarters of respondents (74.5%) had not heard of cell-based seafood or were unsure about this; only 25.5% stated they had awareness of cell-based seafood prior to the survey.
Figure 7 depicts spontaneous emotional states that cell-based seafood aroused in participants. Overall, the most salient emotion was interest, with almost half of participants (46%) indicating they were extremely or very interested, followed by positive (30%) and excited (27%). Fewer participants indicated clearly negative emotional states; about a quarter (24%) stated they were extremely or very worried, and only 7% experienced a pronounced feeling of disgust.

2.3.2. Interest in Tasting and Likeliness to Purchase

The prevalence of interest as salient emotional state is further reiterated by 71.8% of participants indicating interest in tasting cell-based seafood (Figure 8). Only 10.9% were not interested, and close to a fifth of all respondents (17.3%) were unsure.
Interest, however, does not necessarily equate to willingness to purchase; as shown on the left in Figure 9, some 60% of participants indicated they would be extremely likely or likely to buy cell-based seafood if it were available. Combining results from Figure 8 and Figure 9, we can deduce that 11.8% (71.8–60%) of participants were merely interested in tasting the novel food product but not in becoming a purchaser. The large proportion of participants choosing the option ‘neither likely nor unlikely’ to purchase (23.6%) seems to indicate a high level of indecisiveness and uncertainty, as can be expected regarding new, unfamiliar foods. According to results depicted on the right side of Figure 9, almost a fifth of respondents (19%) could be expected to replace all of their conventional seafood diet with cell-based products. This rather optimistic result should be interpreted with caution, as it might reflect socio-psychological effects leading to respondents assessing their own behavior incorrectly in foresight scenarios [56,57] or tending to choose options perceived as more accepted or desired by society [58].
As shown in Figure 10, the vast majority of respondents (88.2%) expressed unwillingness to pay a higher price for cell-based seafood than for conventional products. Of the small minority (11.8%) who indicated willingness to pay a higher price, most (92.3%) would pay a slightly or moderately higher price, and only a few (7.7%) would pay a much higher price.
As depicted in Figure 11, respondents’ interest in purchasing cell-based products varied for different seafood species. Most participants showed an interest in purchasing cell-based versions derived from species readily consumed by the general public [59], such as salmon (81.4%) and bluefin tuna (67.6%). Cell-based versions of horse mackerel and amberjack were the least popular of the readily consumed species, with just under a third of participants expressing a purchase interest. This was undercut only by a species not normally consumed at all: the zebrafish. This species was added as an option in response to Potter et al. [34], arguing that, as probably the most intensively researched and best understood fish species, the zebrafish might be particularly suitable for the swift development of cell-based seafood. Some respondents expressed interest in purchasing additional species, namely oysters, spiny lobster, sea urchin, cod roe, and swordfish.

2.3.3. Opinions within the Context of Traditional and Modern Food Production

Participants were asked to express their opinions on three different statements, of which one supported progress in food production, accepting possible dietary changes (‘progressive’); one of which promoted protection and respect for the sea as a valuable resource (‘neutral’); and one of which favored the preservation of tradition and culinary cultural heritage at the expense of progress (‘conservative’). As apparent in Figure 12, agreement was strongest for the neutral statement, with 87.3% confirming agreement or strong agreement. The conservative statement, on the other side, was the least popular, with only about a third of participants (32.7%) expressing agreement. While 22.7% confirmed strong disagreement, a remarkably large share of participants (44.5%) neither agreed nor disagreed. While this could indicate indifference, it could also indicate reluctance to express opinions honestly, e.g., if concerned views might be perceived as outdated or socially undesirable. The progressive statement received agreement by almost 80% of participants. Again, this optimistic result should be interpreted with caution, as (although the survey was focused on cell-based seafood) some participants might have perceived ‘progress in food development’ as, for example, more sustainable fishing or aquaculture practices, and not necessarily as the development of cell-based alternatives.

2.3.4. Positive and Negative Terms Selected to Describe Cell-Based Seafood

As evident in Figure 13, of the six positive and six negative terms offered to describe cell-based seafood, the three most frequently selected terms were positive; around two-thirds of participants selected ‘future-oriented’ (69.1%) or ‘fascinating’ (66.4%), and 43.6% rated the development of cell-based seafood as ‘necessary’. Around one-third of participants (33.6%) perceived cell-based seafood as ‘unnatural’, and about a fifth of participants as ‘weird’ (20.9%) or ‘scary’ (17.3%). In general, positive terms were selected much more frequently than negative terms. Men chose positive terms almost six times more often than negative terms, and women chose positive terms around two and a half times as often. Compared to men, women were twice as likely to choose negative terms and slightly less likely to choose positive terms.

2.4. Summary of Qualitative Results

2.4.1. Aspects Characterized by Uncertainty

Toward the end of the survey, participants were asked to express their attitudes more freely by responding to some optional open-ended questions. To the question “Is there something about cell-based seafood that remains unclear to you?”, 52 respondents (47.3%) replied, expressing uncertainty about 10 key aspects, namely (in priority order), product safety, production process, taste and texture, effects on body, price, quality assurance, genetic modification and cloning, nutritional value, product popularity, and the impact on the ecosystem (Figure 14). A specific aspect about which the sample’s one vegan participant desired clarity was whether cell-based seafood could be produced from cells taken from previously produced cell-based seafood, thus making the repeated cell collection from live animals redundant. This confirmed expectations that this aspect and the other aforementioned aspects should be addressed by cell-based seafood start-up companies to maximize consumer acceptance.

2.4.2. Prerequisites for Consumption

In total, 79 participants (71.8%) answered an optional question about personal prerequisites for consumption. As shown in Figure S1 in the Supplementary Materials, about one-third (32.9%) (in each case) stated they wanted cell-based seafood to be tasty, proven safe, and cheap before they considered consumption. Less than a fifth of respondents (17.7%) cited easy product availability as an important prerequisite, and 7.6% considered quality assurance and 3.8% health promotion to be prerequisites for consumption. Five respondents (6.3%) stated they would eat cell-based seafood only if conventional seafood became unavailable or too expensive as a consequence of dwindling fish stocks.

2.4.3. Concerns about Consumption

In total, 25 participants (22.7%) provided information about personal concerns about consumption. In line with findings regarding the main prerequisites for consumption, a large share of respondents (20%) expressed concern about an expected unsatisfactory taste, and 16% stated they feared products might be unsafe (Figure 15). Some 12% stated they believed cell-based seafood to be unnatural or unnecessary, and 8% expressed concern about product quality, unknown ingredients, and price. Moreover, 4% of respondents believed products to be unhealthy or were worried about unknown bodily effects. A fifth of respondents expressed general concern not covered by the other categories, stating they felt uneasy or repelled by this new, unfamiliar concept or reluctant to consume cell-based seafood without having received more detailed information.

2.5. Inferential Analysis

To explore statistically significant associations, a series of chi-square and Fisher’s exact tests were calculated between 9 possible predictor variables (Table 1) and 13 variables relating to participants’ attitudes and behavioral intentions toward cell-based seafood (Table 2).
Holm–Bonferroni post hoc tests were performed to further examine any significant differences between groups with adjusted p-values, as displayed in Table 3 and Table 4.

2.5.1. Significance after Post Hoc Analysis

Two of the possible predictor variables were found to have a significant association with attitude variables after the Holm–Bonferroni adjustment of p-values: participants’ ages and their prior knowledge about cell-based seafood (Table 5). When asked about how much they experienced certain spontaneous emotional states with regard to cell-based seafood, a weak association (phi coefficient = 0.280) was detected, with younger participants being significantly more likely to feel not at all or only slightly disgusted (padjusted = 0.039). Moreover, an association of medium strength (phi coefficient = 0.433) between respondents’ prior knowledge and their willingness to pay a higher price for cell-based seafood was found to be highly significant (padjusted < 0.001). In our sample, respondents who had previously heard of cell-based seafood were over 14 times more likely to indicate a willingness to pay a higher price for such products.

2.5.2. Age

Although chi-square analysis found younger people to be significantly more interested in tasting cell-based seafood (p = 0.005), more excited (p = 0.017), more positive (p = 0.049), and more likely to choose at least three positive terms to describe the concept (p = 0.031), the post hoc adjustment found these weak associations (phi coefficient for all between −0.3 and 0.3) to be non-significant. Nevertheless, in our sample, participants under the age of 45 scored higher in all positive attitude parameters analyzed.

2.5.3. Gender

Men were more interested in tasting cell-based seafood (p > 0.05), more likely to replace all of their conventional seafood diet with cell-based products (p > 0.05), and less disgusted (p > 0.05) and less worried (p > 0.05) when compared to women. Moreover, men selected greater numbers of positive terms to describe cell-based seafood and were over four times more likely to be willing to pay a higher price than women (p = 0.020). However, none of these observed weak associations (phi coefficient for all between −0.3 and 0.3) were statistically significant after post hoc analysis.

2.5.4. Size of Town or City

People living in smaller cities were almost five times as likely to agree to pay a higher price for cell-based products than people living in large or mega cities (p = 0.018) and were about twice as likely to replace all of their conventional seafood diet (p > 0.05). Although they scored higher in eight of the nine parameters for a positive attitude, the size of the participants’ town or city did not show any significant associations after p-values were adjusted.

2.5.5. Household Size

Results of chi-square analysis suggested that people living alone displayed considerably more positive attitudes than people living with at least one other person. Single-household participants were significantly more likely to buy cell-based seafood (p = 0.004) and more likely to replace all of their conventional seafood diet with cell-based products (p = 0.017). Although the significance of these findings was not supported by post hoc tests, it is noteworthy that, in our sample, people living alone were over three times as likely to indicate willingness to purchase cell-based seafood and to replace all of their conventional diet than people living in larger households.

2.5.6. Annual Household Income

People whose indicated annual household income was less than six million Japanese Yen (~USD 46,000) were over three times as likely to state they would be willing to replace all of their conventional seafood with cell-based products (p = 0.044) and twice as likely to be interested in tasting cell-based seafood (p > 0.05). However, they appeared to be considerably less excited (p > 0.05) and less positive (p > 0.05). Participants’ annual household income showed no significant association with any of the attitudinal variables after post hoc tests.

2.5.7. Seafood Consumption

Participants who indicated they consumed seafood at most once a week were more positive (p = 0.033) and less worried (p = 0.035) about cell-based seafood than more frequent consumers. These weak associations (phi coefficient ≈ −0.2), which chi-square analysis initially indicated were significant, were not supported by post hoc analysis. In general, participants with high levels of seafood consumption displayed less positive attitudes toward cell-based seafood, scoring lower in seven of the nine parameters analyzed.

2.5.8. Prior Knowledge

In addition to the highly significant association (padjusted < 0.001) of having been aware of cell-based seafood prior to the survey and willingness to pay a higher price for cell-based products, people with prior knowledge appeared to be more likely to buy cell-based and to replace all conventional products. Furthermore, they were slightly more excited, more positive, and selected more positive terms than people without prior awareness. Interestingly, participants with prior knowledge indicated slightly more disgust and worry about cell-based seafood. Their declared interest in tasting cell-based seafood was almost identical to that of people previously unaware. People with prior knowledge scored higher in six of the nine analyzed parameters, but none of the associations, other than the association between prior knowledge and willingness to pay a higher price, were statistically significant.
To explore the aspect of participants’ prior knowledge further, possible associations with demographic variables were investigated. Although no significant associations were detected, in our sample, older people, those residing in cities with less than one million inhabitants, people living with at least one other person, and people with high levels of seafood consumption were all slightly more likely to be familiar with cell-based seafood. Men and people with an annual household income of six million Japanese Yen (≈USD 46,000) or more were twice as likely to have heard of cell-based seafood before participating in this survey, when compared to women or people with a higher income. However, none of these weak associations (phi coefficient between −0.3 and 0.3 for all) proved to be significant.

3. Methods

Through the collection of empirical data and statistical analysis, we aimed to detect statistically significant associations between consumers’ attitudes and behaviors, demographic variables, and cell-based seafood-related knowledge. Specifically, we aimed to answer three key questions:
1. How widespread is knowledge of the concept of cell-based seafood in Japan?
2. Would Japanese consumers be willing to buy cell-based seafood once it becomes available?
3. What demographic variables influence attitudes and behavioral intentions toward cell-based seafood?
The chosen survey instrument was an online questionnaire, enabling access to participants in remote geographical locations while minimizing and standardizing possible interviewer effects. The population of Japan is about 126 million people [60]; therefore, a sample size of 400 participants was required with a 95% confidence level and a 5% margin of error. Only two inclusion criteria were applied: participants had to be Japanese and aged over 18.
The questionnaire contained 23 items split into five main sections, as shown in Table S3 in the Supplementary Materials. Section 1 provided questionnaire related information and offered participants the possibility of winning a 3000 JPY (≈USD 25) Amazon Japan voucher. This gift lottery was added as reaching the intended sample size of 400 participants was expected to be difficult. Section 1 further included a short explanation of cell-based seafood and its production process. Section 2 collected demographic and socio-economic data of participants, while Section 3 focused on consumption habits concerning conventional seafood. Section 4 explored participants’ prior knowledge, feelings, attitudes, and behavioral intentions toward cell-based seafood. In the final section, participants were asked to express cell-based seafood-related uncertainties, as well as personal prerequisites for, and concerns about, cell-based seafood consumption, in a set of optional open-ended questions.
In addition to being based on existing research [48,61,62,63], the questionnaire’s compilation was shaped by interviews from December 2021 to January 2022 with two cell-based seafood start-up companies: San Diego-based BlueNalu and Singapore-based Shiok Meats. The latter interview provided insights into this specific company’s current developmental stage for cell-based seafood and the obstacles faced prior to market release. The questionnaire was initially produced in English, then translated into Japanese by a professional academic translator, and finally proofread by four independent native Japanese speakers.
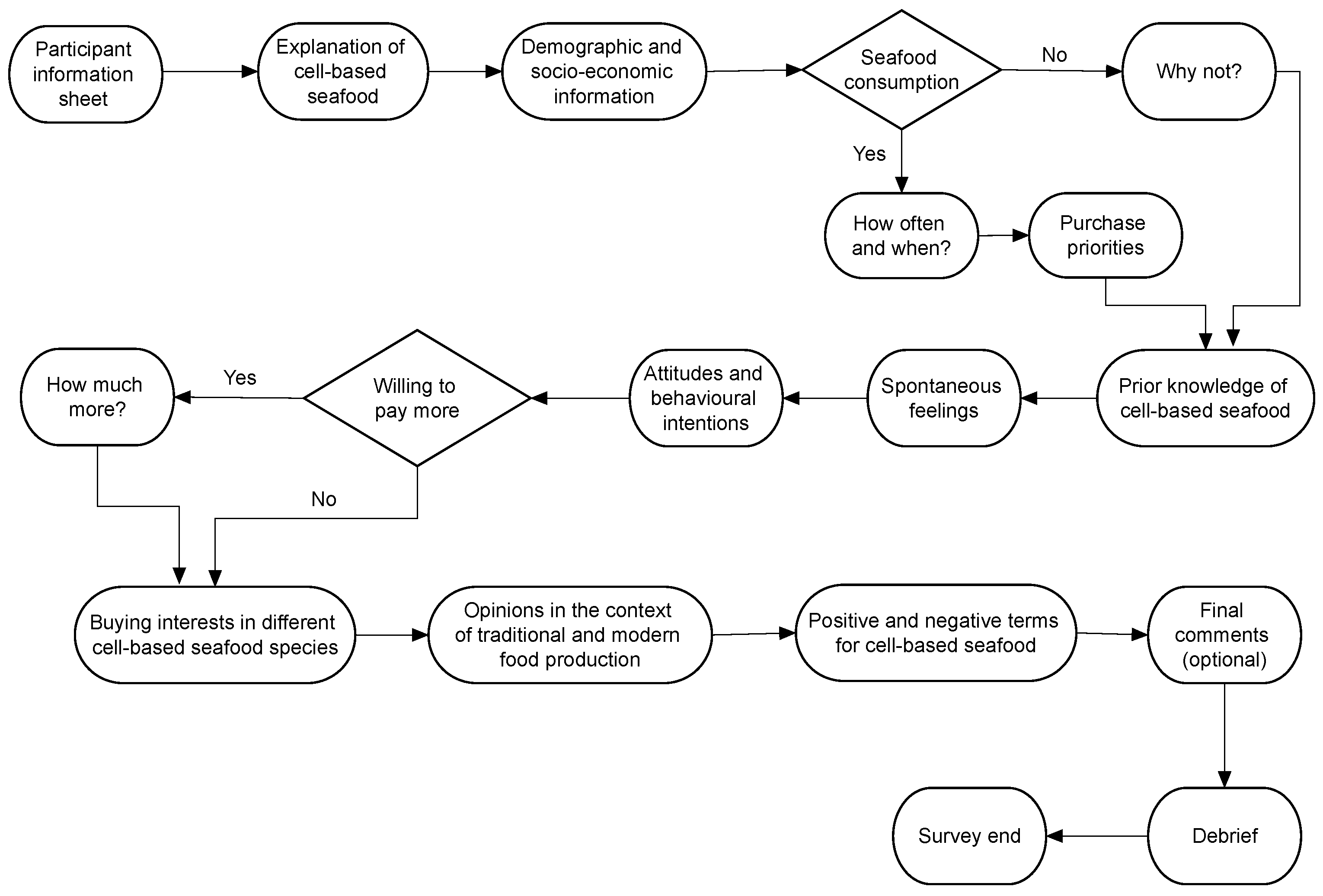
The questionnaire was constructed using the ‘Online surveys’ platform “www.onlinesurveys.ac.uk” (accessed on 10 May 2022), which is compliant with the U.K. General Data Protection Regulations (GDPRs). This was piloted using eight Japanese participants to determine whether the information sheet was sufficiently comprehensible, that all items were logically ordered, and that survey completion took no more than 10 min. Suggestions were made regarding wording and response options for some items, which were revised and amended before distribution. The survey final map and logic are shown in Figure 16.
The questionnaire was available online between 16th May 2022 and 15th August 2022. An invitation to participate including the survey’s link and a QR code to facilitate smart device access was sent to Japanese professors of several universities in Japan, Germany, and the U.K. in the hope they might be able to recruit eligible student participants. These were also sent to ≈3300 recipients of a mailing list related to Japanese studies. As publication on YouTube and within Facebook groups showed only moderate success the option of paid advertisement on X (formerly Twitter) was chosen; with a budget of USD 150, the advertisement campaign ran between the 9th and 27th July 2022, resulting in more than 175,000 appearances on user timelines. X has over 50 million active users in Japan and is the nation’s second most popular social media platform after the messenger service line [64]. Its advertisement settings include the option to choose language and region; these were set to Japanese and Japan.
After resultant data were imported into IBM SPSS Statistics version 27, descriptive statistics were used to summarize and display key results within charts and frequency tables. These included demographic data, information about participants’ seafood consumption habits and about their prior knowledge, general attitudes, and behavioral intentions toward cell-based seafood. Results were cross-tabulated between possible predictor variables and variables serving as parameters for attitudes and behavioral intentions.
To explore statistically significant associations, a series of chi-square tests were calculated between possible predictor variables and variables relating to participants’ attitudes and behavioral intentions toward cell-based seafood. As observation numbers in nearly all groups were too small to meet chi-square test assumptions, variables were recoded to combine categories. In cases where observation numbers were still not sufficient to use chi-square, Fisher’s exact tests were used. Holm–Bonferroni post hoc tests were performed to further examine any significant differences between groups with adjusted p-values. Odds ratios and phi coefficients were investigated to allow for reasonable comparisons between groups and to understand the strength of relationships between variables.
Participants received in advance all essential information about the study’s purpose and background, inclusion criteria, and the estimated time to complete the survey. Informed consent was obtained from all subjects involved in the study. Data were anonymized and securely stored. Ethical approval was granted from the University of Winchester, Winchester, UK, on the 21st of May 2021.

4. Discussion

The survey results showed a significant gender imbalance with two-thirds (66.4%) of participants being women, which does not reflect the demographic composition of Japan where women comprise 51.4% [65]. Such female overrepresentation is common within academic surveys [66,67]. Respondents were from all age groups, with those over 65 making up 8.2% of all respondents. This is considerably less than the general Japanese population, where over 65 s account for 28.4% [68]. This underrepresentation is likely caused partially by the survey being web-based, with Internet penetration rates lower for elderly people [69].
The share of respondents living in urban areas was 99.1%, considerably higher than the overall Japanese proportion (91.7%) [70]. However, rates were more aligned for people living in large or mega cities, who comprised 27.3% of our sample, compared with 28% of the Japanese population [71]. Additionally, both sample data and overall population data [72] indicated the average household size to be slightly over two people. As 75.5% of survey participants had a college degree, the sample appeared to be more highly educated than the general Japanese population, in which 52.7% attained tertiary education [73]. For women in the general population, however, the rate of tertiary education is higher, at 64.4% (ibid.). This suggests that the observed difference in education level might, in part, be due to the aforementioned gender imbalance within the sample. Yearly household income was not compared due to the lack of recent official data suitable for comparison.
The majority of respondents (81.8%) were frequent seafood consumers confirming seafood consumption between once a week and several times daily. The largest share of respondents (40.0%) consumed seafood two or three times a week. Although these high levels of seafood consumption might reflect self-selection bias with people fond of seafood more likely to participate in this survey, effects on the sample are relativized by Japan being a country with a considerably high level of seafood consumption [39,40]. Also, a recent survey with almost 10,000 participants suggested consumption levels very similar to the findings presented here [74]. In our sample, one respondent (0.9%) stated they would never eat seafood and cited ‘veganism’ as the reason. This percentage is slightly lower than overall estimates for the Japanese population [75].

4.1. Prior Knowledge and Spontaneous Feelings

Only about a quarter of all respondents indicated they had heard of cell-based seafood before the survey, similar to findings in the USA [76] and Germany [77], but less than in other countries, for example, in Belgium, where about 36% of surveyed consumers reported hearing about it previously [78]. However, in previous research, a large share of participants who indicated prior knowledge were found to be only vaguely familiar with cell-based seafood, resulting in the general public’s perception of cell-based animal products still being characterized by uncertainty [78]. As Rolland et al. [52] found a strong positive relationship between prior awareness and initial acceptance of cell-based animal products, the need for information campaigns and advertisement is evident when aiming to increase cell-based seafood’s market success.
The most salient spontaneous emotion that participants reported was interest, followed by feeling positive and excited. While this highlights the positive side of the emotional spectrum that cell-based animal products can evoke in consumers, the negative aspects should not go unreported; almost 90% of participants felt at least slightly worried, and about 60% indicated at least slight disgust. This concurs with previous research, which found that initial reactions to cell-based animal products were commonly underpinned by disgust [55,78,79]. Consumers’ feelings, independent of whether or not they appear reasonable, are known to greatly influence and, in many cases, determine purchasing decisions [80,81]. Van Praet [82] went as far as to argue that we humans ‘feel our way to reason’. While probably a somewhat exaggerated formulation, it emphasizes the pivotal role of emotions in a product’s market success; cell-based seafood companies might be well advised to put special focus on trying to better understand the emotional alignment of their products with consumers.

4.2. Interest in Tasting and Intentions to Purchase

The vast majority of respondents (71.8%) confirmed interest in tasting cell-based seafood, indicating a considerably higher level of openness among Japanese consumers than is evident among consumers of several other nations. Examples include Belgium with about 40% [78,83], Italy with 54% [51], and Germany with 57% [84]. Along with positive findings for Singapore (78%) [85] and Hong Kong (95%) [86], results from our survey suggest less pronounced forms of food neophobia (i.e., fear of novel foods) among Asian consumers and greater dietary flexibility. This notion is supported by almost 80% of our survey’s participants agreeing that “progress in food development is good, even if we have to adapt our current diet” and by findings from Bryant et al. [62], indicating acceptance to be significantly higher in Asian countries researched. Sixty percent of our respondents stated they were likely to buy cell-based seafood once it becomes available—a percentage more than five times that reported for Canadian consumers [46]. In contrast to high purchasing interest for cell-based versions of readily consumed seafood species such as salmon (81.4%) and tuna (67.6%), interest in zebrafish was low (5.9%), which raises doubts about the feasibility of the approach proposed by Potter et al. [34], urging culinary use of this species in light of the high degree of scientific and husbandry knowledge about zebrafish. And, almost half of the surveyed Japanese consumers rated the source of conventional seafood as slightly or not at all important for their purchasing decisions. Interpreted optimistically, this mindset might predict lower levels of reluctance to eat products that, in the future, might come from a bioreactor, instead of the sea.
When asked about their willingness to replace all conventional seafood with cell-based products, about 20% of participants indicated they would be likely or extremely likely to do so. Although a moderately high percentage, this is somewhat lower than findings for the USA from Wilks and Phillips [76], where about a third of surveyed consumers agreed to replace their conventional (meat) diet with cell-based products. It is also much lower than what De Oliveira et al. [87] found for Brazilian consumers (about 57%). Regarding willingness to pay a higher price for cell-based products, our study’s results are fully in line with findings from several other studies indicating little or no willingness to pay a premium for cell-based products [49,88]. In our survey, only 11.8% agreed to pay more, and the majority of those would only pay a slightly or moderately higher price. This underlines the pressing need for cell-based seafood companies to concentrate efforts on achieving price parity with conventional seafood in order for their products to attract a bigger market.

4.3. Overall Assessment of Japanese Consumer Attitudes

In general, the surveyed Japanese consumers displayed positive attitudes toward cell-based animal products when compared to consumers in other countries. Although the vast majority of our survey’s participants had never heard of cell-based seafood before, they were open to the idea, with 80% indicating they felt ‘excited’, ‘positive’, and ‘interested’. About two-thirds described cell-based seafood as ‘future-oriented’ and ‘fascinating’ and over 40% as ‘necessary’. Although about 20–30% of participants used negative terms such as ‘unnatural’, ‘weird’, and ‘scary’, overall, positive terms were selected over three times more frequently than negative terms, suggesting high levels of acceptance within our sample. While consumer attitudes in numerous other countries appeared to be dominated by perceived ‘unnaturalness’ [48,50,89], only about a third of Japanese consumers seem to feel that way. With more than 70% of participants indicating interest in tasting them and 60% likely to purchase cell-based seafood products once they become available, the Japanese market appears to be moderately prepared for launches of such products in the near future. Nevertheless, further findings of this study suggest that cell-based seafood producers will need to fulfill a set of conditions before regular consumption by a larger Japanese audience can be expected. In line with observations from Verbeke et al. [48] and Liu et al. [49], absolute prerequisites for a large number of consumers’ intended regular consumption appear to be the proven safety and quality assurance of products, good taste, and an affordable price.

4.4. Consumer-Related Variables with Potential Effect on Attitudes

Similar to findings from Mancini and Antonioli [51], as well as Szejda et al. [47], participants’ age showed a strong relationship with attitudes and behavioral intentions. In our sample, when compared to older people, those aged below 45 were almost three and a half times as likely to be interested in tasting cell-based seafood, moderately more likely to purchase cell-based seafood at a higher price, and moderately more likely to replace all of their conventional seafood diet with cell-based products. Younger participants indicated they felt more excited and positive and less disgusted and worried. However, anticipated positive effects of younger age on consumer attitudes are relativized by the Japanese population being categorized as a ‘super-aged society’ with an aging rate that is the highest in the world and unprecedented in absolute terms [90].
No connection between participants’ education level and their cell-based seafood-related attitudes could be detected, contrasting with findings from Valente et al. [91] and Van Loo et al. [92]. An interesting (albeit not significant) association was found between participants’ frequency of seafood consumption and their spontaneous feelings about cell-based seafood, with negative feelings being more pronounced for people with high levels of seafood consumption. This aspect is certainly worthy of further exploration, as a negative correlation between seafood consumption and acceptance of cell-based products would be extremely unfavorable in terms of expected demand for cell-based seafood. Participants living by themselves showed more positive attitudes in general and were more likely to state they would buy cell-based seafood once it became available. This might be considered a somewhat positive finding, as the share of one-person households in Japan accounted for about a third of all households in 2015 and is steadily growing [93].
In contrast to findings from Valente et al. [91], Van Loo et al. [92], and Bryant and Sanctorum [83], no significant associations between attitudes and participants’ gender could be detected. Nevertheless, it is noteworthy that male respondents in our sample reached higher scores than female respondents in eight of the nine closely analyzed parameters, indicating more positive attitudes. This is in line with findings from Van Loo et al. [92] and Bryant and Sanctorum [83], who argued that the majority of future consumers of cell-based animal products will likely be male. In our sample, the disparity between men and women was especially pronounced for participants’ willingness to pay more for cell-based seafood; men were over four times more likely to be willing to pay a higher price. Interestingly, men’s high level of readiness was surpassed multiple times by the readiness levels of people with previous knowledge about cell-based seafood; participants who had previously heard of it were over 14 times more likely to agree to pay a higher price.
This highly significant association between prior awareness and willingness to pay a premium for cell-based seafood is in line with findings from previous studies [51,52,62,94] that found prior knowledge to be strongly associated with more positive consumer attitudes. In our sample, people with prior knowledge appeared more likely to buy cell-based seafood and replace all conventional products. Moreover, they indicated they felt more excited and positive and selected more positive terms to describe cell-based seafood. Although their interest in tasting cell-based seafood was almost identical to that of people formerly unaware, people with prior knowledge scored higher in six of the nine analyzed parameters, indicating a positive attitude, highlighting the importance of awareness and information campaigns. However, one should consider that the direction of the effect detected here might very well be the other way around; people who are generally more open toward this kind of progress in food production can be expected to be better informed about development trends when compared to people with a more conservative mindset. Taking consumers’ different mindsets into account should form an essential part of cell-based seafood marketing strategies, as innovations have been found to spread through cultures in a specific sequence, which has been described in the ‘diffusion of innovations theory’ by Rogers [95] and Moore [96]. This explains how new ideas or products gain momentum and diffuse through a social system or specific population.

4.5. Diffusion of Innovations Theory

The diffusion of innovations theory might be helpful for cell-based seafood marketers as it illustrates and explains how novel products transition from an early market to the mainstream market (Figure 17). Applying this theory to cell-based seafood, we would expect products to be quickly adopted by early market groups, namely tech enthusiasts and visionaries. However, cell-based seafood products will have to move well beyond this point to be successful in the long term. Crossing ‘the chasm’ [96] between early adopters and the early majority, and thus to the mainstream market, will likely present a major challenge for cell-based products, as the motivation of the mainstream market group is fundamentally different; in simplified terms, the early majority’s pragmatists want to purchase products that have already been successfully tested by others and that offer some kind of improvement when compared to conventional products [95,96]. This circumstance highlights the need to tailor marketing messages to suit the desires and motivating factors of particular market groups as cell-based products diffuse through society.

4.6. Study Limitations

The primary limitations of this research were posed by language barriers. Although the primary researcher is confident in the Japanese language, the translation of academic material lies beyond her proficiency. Therefore, the questionnaire’s translation heavily relied on external help. Although the engaged professional translator was asked to give particular attention to avoiding ambiguous wording and leading questions, the inadvertent creation of bias could not be entirely ruled out. To address this, the translated questionnaire was proofread by four independent native speakers who understood the need to comply with standards designed to minimize inadvertent bias.
The research design employed an online survey instrument, which by itself incurred inherent limitations associated with physical or financial constraints. For Japan, this particular limitation was not very significant, as almost 93% of the Japanese population has access to the Internet [98]. However, employing an online survey instrument is likely to reach significantly higher numbers of younger people; for the case of Japan, the Internet penetration rate of people aged 80 years or older is less than 30% [69], which can lead to a pronounced underrepresentation of elderly people. The transferability of this study’s findings to the general Japanese population is markedly limited by the study’s small sample size. The 110 responses obtained were less than a third of the desired sample size of 400. Moreover, respondent numbers from some demographic groups, for example, people aged 75+ or those following a vegan diet, were extremely low, thus preventing reasonable conclusions concerning these groups. Future research might increase participant numbers via longer study durations or financial means; paying respondents directly for participation might enhance participant numbers and ensure a necessary minimum of collected responses for each demographic group [99,100].

5. Conclusions

The level of Japanese consumers’ previous knowledge was found to be low, with only about a quarter indicating prior knowledge of cell-based seafood. This highlights the need for more information campaigns to prepare the Japanese market for product launches expected in the near future. Despite the observed lack of prior awareness, overall attitudes and behavioral intentions were positive; about 70% expressed an interest in tasting cell-based seafood, 60% stated they planned to become a purchaser, and about 20% indicated they would replace all of their conventional seafood diet with cell-based products. Younger age was significantly associated with more positive attitudes; people below the age of 45 were found to be over three times as likely to express an interest in tasting, over four times as likely to feel not at all or only slightly disgusted by cell-based seafood, and they also scored higher in all of the other attitude parameters analyzed, when compared to older people. Furthermore, this study found a significant association between prior knowledge and willingness to pay a premium for cell-based products; participants aware of cell-based seafood before the survey were over 14 times as likely to agree to pay a higher price.
Although not reaching statistical significance in the studied sample, attitudes and behavioral intentions of men were considerably more positive than those of women, with male participants scoring higher in eight of the nine analyzed parameters, indicating a positive attitude. Single-household participants were considerably more likely to be interested in tasting cell-based seafood, to buy the products once they became available, and to replace all of their conventional seafood diet with cell-based products. Additionally, they were moderately more likely to express higher degrees of positive and lower degrees of negative spontaneous emotional states concerning cell-based seafood. Participants living in smaller cities showed more positive attitudes than participants living in large or megacities.
This study’s findings indicate that the Japanese market is moderately ready for cell-based seafood product launches. High levels of interest and low levels of food neophobia might indicate the existence of a considerable number of innovators and early adaptors within the studied sample, possibly portending a promising future market. However, more research is needed to understand the nature of mainstream market groups to allow for conclusions to be drawn about the sustainability of Japanese market success. Further research might explore how various messaging strategies or information on different cell-based seafood benefits might affect consumer attitudes. It would be especially interesting to investigate whether information about individual or societal benefits would show greater potential to influence attitudes. With cell-based seafood start-ups preparing to launch products within Asian markets in the near future, the right time for intelligent advertisement appears to be sooner rather than later. This should not merely eliminate product-related uncertainties but should also consider the desires and motivating factors of particular market groups, as well as Japan’s specific cultural idiosyncrasies.

Supplementary Materials

The following supporting information can be downloaded at: https://www.mdpi.com/article/10.3390/commodities2040019/s1, Questionnaire (Japanese); Questionnaire (English); Table S1: Age, education, and location of 110 participants; Table S2: Household size and annual household income of 110 participants; Table S3: Questionnaire sections, survey items, response measurement, and source; Figure S1: Prerequisites for cell-based seafood consumption among 79 Japanese consumers.

Author Contributions

Conceptualization, P.D.B. and A.K.; methodology, P.D.B. and A.K.; software, P.D.B.; validation, P.D.B. and A.K.; formal analysis, P.D.B.; investigation, P.D.B.; resources, P.D.B.; data curation, P.D.B.; writing—original draft preparation, P.D.B.; writing—review and editing, P.D.B. and A.K.; visualization, P.D.B. and A.K.; supervision, A.K.; All authors have read and agreed to the published version of the manuscript.

Funding

This research received no external funding. Open access publication was funded by The Karuna Foundation, craigslist Charitable Fund and Greenbaum Foundation. These funders played no role in study conceptualization, design, data collection and analysis, preparation of the resultant manuscript, nor decisions relating to publication.

Institutional Review Board Statement

The study complied with the University of Winchester Ethics Policy [101] (acceptance date 21st of May 2021).

Informed Consent Statement

Informed consent was obtained from all subjects involved in the study.

Data Availability Statement

Data supporting results can be found at Supplementary Materials, Dataset (Japanese); Dataset (English).

Acknowledgments

We thank the survey participants and employees of BlueNalu, Shiok Meats, and Wildtype for their valuable contributions to this study. Special thanks go to Jenny Mace for her support in the early stages of this paper’s development and to Nami Yamada for her friendly assistance with linguistic and cultural questions. We are grateful for permission to use this photograph (Figure 2. Cell-based salmon) by Anna Keeve (https://www.lifesalternateroute.com (accessed on 8 September 2023)).

Conflicts of Interest

The authors declare no conflict of interest.

References

  1. Costello, C.; Millage, K.; Eisenbarth, S.; Galarza, E.; Ishimura, G.; Rubino, L.L.; Saccomanno, V.; Sumaila, U.R.; Strauss, K. Ambitious subsidy reform by the WTO presents opportunities for ocean health restoration. Sustain. Sci. 2021, 16, 1391–1396. [Google Scholar] [CrossRef]
  2. Knowlton, N. Ocean health and human health. Environ. Health Perspect. 2004, 112, 262. Available online: https://ehp.niehs.nih.gov/doi/epdf/10.1289/ehp.112-a262 (accessed on 17 September 2022). [CrossRef]
  3. IOC/UNSECO; IMO; FAO; UNDP. A Blueprint for Ocean and Coastal Sustainability. Intergovernmental Oceanographic Commission of the United Nations Educational, Scientific and Cultural Organization. 2011. Available online: https://unesdoc.unesco.org/ark:/48223/pf0000215002/PDF/215002eng.pdf.multi (accessed on 17 September 2022).
  4. Johnson, D.; Barrio Froján, C.; Bax, N.; Dunstan, P.; Woolley, S.; Halpin, P.; Dunn, D.; Hazin, C.; Dias, M.; Davies, T.; et al. The global ocean biodiversity initiative: Promoting scientific support for global ocean governance. Aquat. Conserv. Mar. Freshw. Ecosyst. 2019, 29, 162–169. [Google Scholar] [CrossRef]
  5. Custódio, F.B.; Andrade, A.M.G.F.; Guidi, L.R.; Leal, C.A.G.; Gloria, M.B.A. Total mercury in commercial fishes and estimation of Brazilian dietary exposure to methylmercury. J. Trace Elem. Med. Biol. 2020, 62, 126641. [Google Scholar] [CrossRef]
  6. Smith, M.; Love, D.C.; Rochman, C.M.; Neff, R.A. Microplastics in seafood and the implications for human health. Curr. Environ. Health Rep. 2018, 5, 375–386. [Google Scholar] [CrossRef]
  7. Santos, L.; Ramos, F. Antimicrobial resistance in aquaculture: Current knowledge and alternatives to tackle the problem. Int. J. Antimicrob. Agents 2018, 52, 135–143. [Google Scholar] [CrossRef]
  8. Balcombe, J.P. What a Fish Knows: The Inner Lives of Our Underwater Cousins; Scientific American: Armonk, NY, USA; Farrar, Straus and Giroux: New York, NY, USA, 2017. [Google Scholar]
  9. Sneddon, L.U. Pain perception in fish: Indicators and endpoints. ILAR J. 2019, 50, 338–342. [Google Scholar] [CrossRef]
  10. Elwood, R.W. Potential pain in fish and decapods: Similar experimental approaches and similar results. Front. Vet. Sci. 2021, 8, 631151. [Google Scholar] [CrossRef]
  11. EFSA. General approach to fish welfare and to the concept of sentience in fish. EFSA J. 2009, 7, 1–27. [Google Scholar] [CrossRef]
  12. Brown, C. Fish intelligence, sentience and ethics. Anim. Cogn. 2015, 18, 1–17. [Google Scholar] [CrossRef]
  13. Watterson, A.; Little, D.; Young, J.; Boyd, K.; Azim, E.; Murray, F. Towards integration of environmental and health impact assessments for wild capture fishing and farmed fish with particular reference to public health and occupational health dimensions. Int. J. Environ. Res. Public Health 2008, 5, 258–277. [Google Scholar] [CrossRef]
  14. United Nations Department of Economic and Social Affairs (UN DESA). World Population Prospects 2022: Summary of Results. 2022. Available online: https://www.un.org/development/desa/pd/sites/www.un.org.development.desa.pd/files/wpp2022_summary_of_results.pdf (accessed on 17 September 2022).
  15. FAO. The State of World Fisheries and Aquaculture: Contributing to Food Security and Nutrition for All; Food and Agriculture Organization of the United Nations: Rome, Italy, 2016; Available online: https://www.fao.org/3/i5555e/i5555e.pdf (accessed on 18 September 2022).
  16. Lindfors, E.T.; Jakobsen, S.-E. Sustainable regional industry development through co-evolution: The case of salmon farming and cell-based seafood production. Mar. Policy 2022, 135, 104855. [Google Scholar] [CrossRef]
  17. Hallman, W.K.; Hallman, W.K. An empirical assessment of common or usual names to label cell-based seafood products. J. Food Sci. 2020, 85, 2267–2277. [Google Scholar] [CrossRef]
  18. Ward, E.; Oven, A.; Bethencourt, R. The Clean Pet Food Revolution: How Better Pet Food Will Change the World; Lantern Books: Brooklyn, NY, USA, 2020. [Google Scholar]
  19. CULT Food Science. CULT Food Science and Umami Bioworks Reveal World’s First Cat Treat with Cell-Cultivated Fish. 2023. Available online: https://www.cultfoodscience.com/press-releases/cult-food-science-and-umami-bioworks-reveal-worlds-first-cat-treat-with-cell-cultivated-fish (accessed on 31 August 2023).
  20. BlueNalu. Cell-Cultured Seafood to Feed the World. A solution to the Increasing Need for Sustainable Seafood; BlueNalu: San Diego, CA, USA, 2021. [Google Scholar]
  21. National Churchill Museum. Fifty Years Hence [Originally Published in 1931, Strand Magazine]. 2022. Available online: https://www.nationalchurchillmuseum.org/fifty-years-hence.html (accessed on 17 September 2022).
  22. Hallman, W.K.; Hallman, W.K. A comparison of cell-based and cell-cultured as appropriate common or usual names to label products made from the cells of fish. J. Food Sci. 2021, 86, 3798–3809. Available online: https://ift.onlinelibrary.wiley.com/doi/pdf/10.1111/1750-3841.15860 (accessed on 17 September 2022). [CrossRef]
  23. Finless Foods. Finless Foods Facebook Profile. 2022. Available online: https://www.facebook.com/finlessfoods (accessed on 17 September 2022).
  24. Keeve, A. Cell-Based Salmon [Photograph]. 2018. Available online: https://www.businessinsider.com/wildtype-cultivated-cell-grown-salmon-looks-feels-tastes-real-2021-10 (accessed on 11 March 2023).
  25. Wildtype. Sushi Prepared with Cell-Based Salmon [Photograph]. 2018. Available online: https://www.businessinsider.com/wildtype-cultivated-cell-grown-salmon-looks-feels-tastes-real-2021-10 (accessed on 8 March 2023).
  26. BBC. World’s First Lab-Grown Burger Is Eaten in London. British Broadcasting Corporation. 2013. Available online: https://www.bbc.com/news/science-environment-23576143 (accessed on 17 September 2022).
  27. Ferrer, B. Cell-Based Divide: Cultivated Seafood Proponents Push Back at ‘Lab-Grown’ Labelling Term. 2021. Available online: https://www.foodingredientsfirst.com/news/cell-based-divide-cultivated-seafood-proponents-push-back-at-lab-grown-labeling-term.html (accessed on 17 September 2022).
  28. Rubio, N.; Datar, I.; Stachura, D.; Kaplan, D.; Krueger, K. Cell-based fish: A novel approach to seafood production and an opportunity for cellular agriculture. Front. Sustain. Food Syst. 2019, 3, 43. [Google Scholar] [CrossRef]
  29. Benny, A.; Pandi, K.; Upadhyay, R. Techniques, challenges and future prospects for cell-based meat. Food Sci. Biotechnol. 2022, 31, 1225–1242. [Google Scholar] [CrossRef]
  30. Batish, I. Developing Serum-Free Media via Bioprocessing for Cultivated Seafood Products. Ph.D. Thesis, Virginia Tech, Blacksburg, VA, USA, 2022. Available online: https://vtechworks.lib.vt.edu/handle/10919/111775 (accessed on 17 September 2022).
  31. Good Food Institute (GFI). Cultivated Meat Cell Culture Media. 2022. Available online: https://gfi.org/science/the-science-of-cultivated-meat/deep-dive-cultivated-meat-cell-culture-media/ (accessed on 17 September 2022).
  32. Consumer News and Business Channel (CNBC). Will Lab Grown Fish Save Oceans? [Video]. 2018. Available online: https://www.youtube.com/watch?v=8auHmGMuIgQ (accessed on 17 September 2022).
  33. Hensel, K. Chef Viverito Makes Cell-Based Seafood Taste Good. 2020. Available online: https://www.ift.org/news-and-publications/food-technology-magazine/issues/2020/january/columns/chef-viverito-makes-cell-based-seafood-taste-good (accessed on 17 September 2022).
  34. Potter, G.; Smith, A.S.T.; Vo, N.T.K.; Muster, J.; Weston, W.; Bertero, A.; Maves, L.; Mack, D.L.; Rostain, A. A more open approach is needed to develop cell-based fish technology: It starts with zebrafish. One Earth 2020, 3, 54–64. Available online: https://www.sciencedirect.com/science/article/pii/S2590332220302943 (accessed on 17 September 2022). [CrossRef]
  35. Bryant, C.J.; Barnett, J.C. What’s in a name? Consumer perceptions of in vitro meat under different names. Appetite 2019, 137, 104–113. [Google Scholar] [CrossRef]
  36. Carneiro, R.; James, C.; Aung, T.; O’Keefe, S. Challenges for flavoring fish products from cellular agriculture. Curr. Opin. Food Sci. 2022, 47, 100902. [Google Scholar] [CrossRef]
  37. Nations Encyclopedia. Japan. 2022. Available online: https://www.nationsencyclopedia.com/geography/Indonesia-to-Mongolia/Japan.html (accessed on 17 September 2022).
  38. Steele, A. Why Is the Ocean Important especially in Japan? 2017. Available online: https://www.quora.com/Why-is-the-Ocean-important-especially-in-Japan (accessed on 17 September 2022).
  39. Kamoey, A. The Japanese Market for Seafood. Food and Agriculture Organization of the United Nations. 2015. Available online: https://www.fao.org/3/bc012e/bc012e.pdf (accessed on 17 September 2022).
  40. Our World in Data. Fish and Seafood Consumption per Capita. 2020. Available online: https://ourworldindata.org/grapher/fish-and-seafood-consumption-per-capita (accessed on 17 September 2022).
  41. Psihoyos, L. The Cove [Documentary]. Lionsgate. 2009. Available online: https://www.youtube.com/watch?v=hSl9uE8MC9g (accessed on 23 September 2023).
  42. BBC. Japan Whale Hunting: Commercial Whaling to Restart in July. British Broadcasting Corporation. 2018. Available online: https://www.bbc.com/news/world-asia-46682976 (accessed on 17 September 2022).
  43. Moriuchi, S. Shiruo no Odorigui: Dancing Ice Fish. 2019. Available online: https://pop-japan.com/food/shiruo-no-odorigui-dancing-ice-fish/ (accessed on 17 September 2022).
  44. DPA. Japan Schlachtet Erneut Delfine ab [Japan Resumes Butchering of Dolphins]. Deutsche Presse Agentur. 2014. Available online: https://www.focus.de/panorama/welt/tiere-japan-toetet-wieder-delfine_id_3554714.html (accessed on 17 September 2022).
  45. FAO. The State of World Fisheries and Aquaculture: Towards Blue Transformation; Food and Agriculture Organization of the United Nations: Rome, Italy, 2022; Available online: https://www.fao.org/3/cc0461en/cc0461en.pdf (accessed on 18 September 2022).
  46. Slade, P. If you build it, will they eat it? Consumer preferences for plant-based and cultured meat burgers. Appetite 2018, 125, 428–437. [Google Scholar] [CrossRef]
  47. Szejda, K.; Bryant, C.J.; Urbanovich, T. US and UK consumer adoption of cultivated meat: A segmentation study. Foods 2021, 10, 1050. [Google Scholar] [CrossRef]
  48. Verbeke, W.; Marcu, A.; Rutsaert, P.; Gaspar, R.; Seibt, B.; Fletcher, D.; Barnett, J. ‘Would you eat cultured meat?’: Consumers’ reactions and attitude formation in Belgium, Portugal and the United Kingdom. Meat Sci. 2015, 102, 49–58. [Google Scholar] [CrossRef]
  49. Liu, J.; Hocquette, É.; Ellies-Oury, M.-P.; Chriki, S.; Hocquette, J.-F. Chinese consumers’ attitudes and potential acceptance toward artificial meat. Foods 2021, 10, 353. [Google Scholar] [CrossRef]
  50. Laestadius, L.I. Public perceptions of the ethics of in-vitro meat: Determining an appropriate course of action. J. Agric. Environ. Ethics 2015, 28, 991–1009. [Google Scholar] [CrossRef]
  51. Mancini, M.C.; Antonioli, F. Exploring consumers’ attitude towards cultured meat in Italy. Meat Sci. 2019, 150, 101–110. [Google Scholar] [CrossRef]
  52. Rolland, N.C.M.; Markus, C.R.; Post, M.J. The effect of information content on acceptance of cultured meat in a tasting context. PLoS ONE 2020, 15, 0231176. [Google Scholar] [CrossRef]
  53. Johnson, M. Food neophobia. 2021. Available online: https://www.sensorysociety.org/knowledge/sspwiki/Pages/Food%20Neophobia.aspx (accessed on 17 September 2022).
  54. Bryant, C.; Dillard, C. The impact of framing on acceptance of cultured meat. Front. Nutr. 2019, 6, 103. Available online: https://www.frontiersin.org/articles/10.3389/fnut.2019.00103/full (accessed on 17 September 2022). [CrossRef]
  55. Rosenfeld, D.L.; Tomiyama, A.J. Would you eat a burger made in a petri dish? Why people feel disgusted by cultured meat. J. Environ. Psychol. 2022, 80, 101758. [Google Scholar] [CrossRef]
  56. Hensher, D.A. Hypothetical bias, choice experiments and willingness to pay. Transp. Res. Part B Methodol. 2010, 44, 735–752. [Google Scholar] [CrossRef]
  57. Penn, J.M.; Hu, W. Understanding hypothetical bias: An enhanced meta-analysis. Am. J. Agric. Econ. 2018, 100, 1186–1206. [Google Scholar] [CrossRef]
  58. Graeff, T.R. Response Bias. In Encyclopedia of Social Measurement; Kempf-Leonard, K., Ed.; Elsevier: Amsterdam, The Netherlands, 2005; pp. 411–418. [Google Scholar] [CrossRef]
  59. Statista. Japan: Popular Edible Fish Species 2020. 2021. Available online: https://www.statista.com/statistics/1202840/japan-preferred-edible-fish-species/ (accessed on 17 September 2022).
  60. Statistics Bureau of Japan. Statistical Handbook of Japan; Statistics Bureau Ministry of Internal Affairs and Communications Japan: Tokyo, Japan, 2021; Available online: https://www.stat.go.jp/english/data/handbook/c0117.html (accessed on 17 September 2022).
  61. Laestadius, L.I.; Caldwell, M.A. Is the future of meat palatable? Perceptions of in vitro meat as evidenced by online news comments. Public Health Nutr. 2015, 18, 2457–2467. [Google Scholar] [CrossRef]
  62. Bryant, C.; Szejda, K.; Parekh, N.; Desphande, V.; Tse, B. A survey of consumer perceptions of plant-based and clean meat in the USA, India, and China. Front. Sustain. Food Syst. 2019, 3, 11. Available online: https://www.frontiersin.org/articles/10.3389/fsufs.2019.00011/full (accessed on 17 September 2022). [CrossRef]
  63. Franceković, P.; García-Torralba, L.; Sakoulogeorga, E.; Vučković, T.; Perez-Cueto, F.J.A. How do consumers perceive cultured meat in Croatia, Greece, and Spain? Nutrients 2021, 13, 1284. [Google Scholar] [CrossRef]
  64. Kersey, J. Japan’s Top Social Media Networks for 2022: A Complete Guide. 2022. Available online: https://www.humblebunny.com/japans-top-social-media-networks/#japan-digital-landscape-2022 (accessed on 17 September 2022).
  65. Statista. Japan: Population Breakdown by Gender 2017. 2022. Available online: https://www.statista.com/statistics/612246/japan-population-breakdown-total-gender/ (accessed on 17 September 2022).
  66. Underwood, D.; Kim, H.; Matier, M. To Mail or to Web: Comparisons of Survey Response Rates and Respondent Characteristics. 2000 Annual Forum Paper. 2000. Available online: https://files.eric.ed.gov/fulltext/ED446513.pdf (accessed on 17 September 2022).
  67. Smith, W. Does Gender Influence Online Survey Participation? A Record-Linkage Analysis of University Faculty Online Survey Response Behavior. 2008. Available online: https://www.researchgate.net/publication/234742407_Does_Gender_Influence_Online_Survey_Participation_A_Record-Linkage_Analysis_of_University_Faculty_Online_Survey_Response_Behavior (accessed on 17 September 2022).
  68. Statista. Japan: Age Distribution 2018. 2022. Available online: https://www.statista.com/statistics/270087/age-distribution-in-japan/ (accessed on 17 September 2022).
  69. Statista. Japan: Internet Penetration by Age Group 2021. 2022. Available online: https://www.statista.com/statistics/759869/japan-internet-penetration-by-age-group/ (accessed on 17 September 2022).
  70. UN. UN Data Japan. United Nations. 2022. Available online: http://data.un.org/en/iso/jp.html (accessed on 17 September 2022).
  71. World Data. Japan: Country Data and Statistics. 2019. Available online: https://www.worlddata.info/asia/japan/index.php (accessed on 17 September 2022).
  72. Statista. Japan: Members per Household 2020. 2022. Available online: https://www.statista.com/statistics/606191/japan-members-per-household/ (accessed on 17 September 2022).
  73. OECD. Japan: Overview of the Education System; Organization for Economic Co-operation and Development: Paris, France, 2021; Available online: https://gpseducation.oecd.org/CountryProfile?primaryCountry=JPN&treshold=10&topic=EO (accessed on 17 September 2022).
  74. Statista. Japan: Seafood Consumption Frequency 2021. 2022. Available online: https://www.statista.com/statistics/1291876/japan-seafood-consumption-frequency/ (accessed on 17 September 2022).
  75. The Vegan Society. Worldwide Growth of Veganism. 2021. Available online: https://www.vegansociety.com/news/media/statistics/worldwide (accessed on 17 September 2022).
  76. Wilks, M.; Phillips, C.J.C. Attitudes to in vitro meat: A survey of potential consumers in the United States. PLoS ONE 2017, 12, 0171904. [Google Scholar] [CrossRef]
  77. Wunsch, N.-G. Awareness of Cultured Meat in Germany 2019. 2021. Available online: https://www.statista.com/statistics/1242724/awareness-of-cultured-meat-in-germany/ (accessed on 17 September 2022).
  78. Verbeke, W.; Sans, P.; Van Loo, E.J. Challenges and prospects for consumer acceptance of cultured meat. J. Integr. Agric. 2015, 14, 285–294. [Google Scholar] [CrossRef]
  79. Siegrist, M.; Sütterlin, B.; Hartmann, C. Perceived naturalness and evoked disgust influence acceptance of cultured meat. Meat Sci. 2018, 139, 213–219. [Google Scholar] [CrossRef]
  80. Watson, L.; Spence, M.T. Causes and consequences of emotions on consumer behaviour: A review and integrative cognitive appraisal theory. Eur. J. Mark. 2007, 41, 487–511. [Google Scholar] [CrossRef]
  81. Barrena, R.; García, T.; Sánchez, M. The effect of emotions on purchase behaviour towards novel foods. An application of Means–End chain methodology. Agrekon 2017, 56, 173–190. [Google Scholar] [CrossRef]
  82. Van Praet, D. The Myth of Marketing: How Research Reaches for the Heart but only Connects with the Head. Fast Company. 2013. Available online: https://www.fastcompany.com/1682625/the-myth-of-marketing-how-research-reaches-for-the-heart-but-only-connects-with-the-head (accessed on 17 September 2022).
  83. Bryant, C.; Sanctorum, H. Alternative proteins, evolving attitudes: Comparing consumer attitudes to plant-based and cultured meat in Belgium in two consecutive years. Appetite 2021, 161, 105161. [Google Scholar] [CrossRef]
  84. Weinrich, R.; Strack, M.; Neugebauer, F. Consumer acceptance of cultured meat in Germany. Meat Sci. 2020, 162, 107924. [Google Scholar] [CrossRef]
  85. Ho, S. Exclusive: Over 78% Singaporean Consumers Willing to Try Cell-Based Seafood, Survey Finds. 2021. Available online: https://www.greenqueen.com.hk/exclusive-over-78-singaporean-consumers-willing-to-try-cell-based-seafood-survey-finds/ (accessed on 17 September 2022).
  86. Ho, S. Over 95% in Hong Kong Want to Try Cell-Based Meat and Seafood: Study. 2021. Available online: https://www.greenqueen.com.hk/hong-kong-cell-based-meat-study/ (accessed on 17 September 2022).
  87. De Oliveira, G.A.; Domingues, C.H.d.F.; Borges, J.A.R. Analyzing the importance of attributes for Brazilian consumers to replace conventional beef with cultured meat. PLoS ONE 2021, 16, 0251432. [Google Scholar] [CrossRef]
  88. Chriki, S.; Payet, V.; Pflanzer, S.B.; Ellies-Oury, M.-P.; Liu, J.; Hocquette, É.; Rezende-de-Souza, J.H.; Hocquette, J.-F. Brazilian consumers’ attitudes towards so-called ‘cell-based meat’. Foods 2021, 10, 2588. [Google Scholar] [CrossRef]
  89. Bryant, C.J.; Anderson, J.E.; Asher, K.E.; Green, C.; Gasteratos, K. Strategies for overcoming aversion to unnaturalness: The case of clean meat. Meat Sci. 2019, 154, 37–45. [Google Scholar] [CrossRef]
  90. Okamura, Y. Presentation by H. E. Mr. Yoshifumi Okamura, Ambassador and Deputy of Japan to the United Nations. 2016. Available online: https://www.un.emb-japan.go.jp/jp/statements/okamura071316.html (accessed on 9 March 2023).
  91. Valente, J.d.P.S.; Fiedler, R.A.; Sucha Heidemann, M.; Molento, C.F.M. First glimpse on attitudes of highly educated consumers towards cell-based meat and related issues in Brazil. PLoS ONE 2019, 14, 0221129. [Google Scholar] [CrossRef]
  92. Van Loo, E.J.; Caputo, V.; Lusk, J.L. Consumer preferences for farm-raised meat, lab-grown meat, and plant-based meat alternatives: Does information or brand matter? Food Policy 2020, 95, 101931. [Google Scholar] [CrossRef]
  93. Statista. Japan: One-Person Households 2015. 2021. Available online: https://www.statista.com/statistics/606243/japan-one-person-households/ (accessed on 17 September 2022).
  94. Heidemann, M.S.; Taconeli, C.A.; Reis, G.G.; Parisi, G.; Molento, C.F.M. Critical perspective of animal production specialists on cell-based meat in brazil: From bottleneck to best scenarios. Animals 2020, 10, 1678. [Google Scholar] [CrossRef]
  95. Rogers, E.M. Diffusion of Innovations; Free Press: New York, NY, USA, 2003. [Google Scholar]
  96. Moore, G.A. Crossing the Chasm: Marketing and Selling Disruptive Products to Mainstream Consumers; Harper Business: New York, NY, USA, 2014. [Google Scholar]
  97. De Bruin, L. Crossing the Chasm in the Technology Adoption Life Cycle. 2020. Available online: https://www.business-to-you.com/crossing-the-chasm-technology-adoption-life-cycle/ (accessed on 21 September 2022).
  98. Statista. Japan: Internet Penetration. 2021. Available online: https://www.statista.com/statistics/255857/internet-penetration-in-japan/ (accessed on 17 September 2022).
  99. Lipps, O.; Herzing, J.M.E.; Pekari, N.; Ernst Stähli, M.; Pollien, A.; Riedo, G.; Reveilhac, M. Incentives in Surveys; FORS Guide No. 08, Version 1.0; Swiss Centre of Expertise in Social Sciences: Lausanne, Switzerland, 2019. [Google Scholar] [CrossRef]
  100. Abdelazeem, B.; Hamdallah, A.; Rizk, M.A.; Abbas, K.S.; El-Shahat, N.A.; Manasrah, N.; Mostafa, M.R.; Eltobgy, M. Does usage of monetary incentive impact the involvement in surveys? A systematic review and meta-analysis of 46 randomized controlled trials. PLoS ONE 2023, 18, e0279128. [Google Scholar] [CrossRef]
  101. Scallan, S. RKE Ethics Policy and Procedures; University of Winchester: Winchester, UK, 2019. [Google Scholar]
Figure 1. Simplified depiction of the production process of cell-based fish. Cells are taken from a living fish (I) and put into a nutrient solution (II), where they grow into fish tissue (III), which can be consumed by humans (IV). © Łukasz Zielinski. After BlueNalu [20].
Figure 1. Simplified depiction of the production process of cell-based fish. Cells are taken from a living fish (I) and put into a nutrient solution (II), where they grow into fish tissue (III), which can be consumed by humans (IV). © Łukasz Zielinski. After BlueNalu [20].
Commodities 02 00019 g001
Figure 2. Cell-based salmon. © Anna Keeve [24].
Figure 2. Cell-based salmon. © Anna Keeve [24].
Commodities 02 00019 g002
Figure 3. Sushi prepared with cell-based salmon. © Wildtype [25].
Figure 3. Sushi prepared with cell-based salmon. © Wildtype [25].
Commodities 02 00019 g003
Figure 4. Frequency of seafood consumption among 110 Japanese consumers.
Figure 4. Frequency of seafood consumption among 110 Japanese consumers.
Commodities 02 00019 g004
Figure 5. Usual seafood consumption sites of 110 Japanese consumers.
Figure 5. Usual seafood consumption sites of 110 Japanese consumers.
Commodities 02 00019 g005
Figure 6. Seafood purchasing priorities of 110 Japanese consumers.
Figure 6. Seafood purchasing priorities of 110 Japanese consumers.
Commodities 02 00019 g006
Figure 7. Spontaneous emotional states concerning cell-based seafood among 110 Japanese consumers.
Figure 7. Spontaneous emotional states concerning cell-based seafood among 110 Japanese consumers.
Commodities 02 00019 g007
Figure 8. Interest in tasting cell-based seafood among 110 Japanese consumers.
Figure 8. Interest in tasting cell-based seafood among 110 Japanese consumers.
Commodities 02 00019 g008
Figure 9. Likeliness to purchase cell-based seafood (left) and to replace all conventional seafood (right) among 110 Japanese consumers.
Figure 9. Likeliness to purchase cell-based seafood (left) and to replace all conventional seafood (right) among 110 Japanese consumers.
Commodities 02 00019 g009
Figure 10. Willingness to pay a higher price for cell-based seafood among 110 Japanese consumers.
Figure 10. Willingness to pay a higher price for cell-based seafood among 110 Japanese consumers.
Commodities 02 00019 g010
Figure 11. Interest in purchasing cell-based products of different seafood species among 110 Japanese consumers.
Figure 11. Interest in purchasing cell-based products of different seafood species among 110 Japanese consumers.
Commodities 02 00019 g011
Figure 12. Opinions on three different statements related to traditional and modern food production among 110 Japanese consumers.
Figure 12. Opinions on three different statements related to traditional and modern food production among 110 Japanese consumers.
Commodities 02 00019 g012
Figure 13. Terms chosen to describe the development of cell-based seafood by 110 Japanese consumers. Note: Light bars denote positive terms, and dark bars denote negative terms.
Figure 13. Terms chosen to describe the development of cell-based seafood by 110 Japanese consumers. Note: Light bars denote positive terms, and dark bars denote negative terms.
Commodities 02 00019 g013
Figure 14. Aspects of cell-based seafood remaining unclear to 52 Japanese consumers. Note: Increased size and frequency of words indicate higher levels of uncertainty to consumers.
Figure 14. Aspects of cell-based seafood remaining unclear to 52 Japanese consumers. Note: Increased size and frequency of words indicate higher levels of uncertainty to consumers.
Commodities 02 00019 g014
Figure 15. Concerns about consumption of cell-based seafood expressed by 25 Japanese consumers. Note: Combined percentages exceed 100%, as some respondents indicated concern about more than one aspect.
Figure 15. Concerns about consumption of cell-based seafood expressed by 25 Japanese consumers. Note: Combined percentages exceed 100%, as some respondents indicated concern about more than one aspect.
Commodities 02 00019 g015
Figure 16. Survey map and logic.
Figure 16. Survey map and logic.
Commodities 02 00019 g016
Figure 17. Innovation adoption curve according to the diffusion of innovations theory by Rogers [95] and Moore [96]. © Łukasz Zielinski. After De Bruin [97]. Note: Shades of blue denote time for adoption by different market groups. Darker shades denote longer time for adoption.
Figure 17. Innovation adoption curve according to the diffusion of innovations theory by Rogers [95] and Moore [96]. © Łukasz Zielinski. After De Bruin [97]. Note: Shades of blue denote time for adoption by different market groups. Darker shades denote longer time for adoption.
Commodities 02 00019 g017
Table 1. Possible predictor variables.
Table 1. Possible predictor variables.
VariableValuesLowest Significance Value
(Chi-Square, Fisher’s Exact)
Age18–44 years old, 45 years or olderp = 0.003
GenderMale; femalep = 0.020
EducationHigh school or lower; collegep = 0.242
Residence countryJapan; otherp = 0.057
Town/city sizeLess than 1 million; 1 million or morep = 0.018
Household size1; 2 or morep = 0.004
Annual household incomeLess than 6 million, 6 million or morep = 0.044
Seafood consumptionHigh consumption; low or no consumptionp = 0.033
Prior knowledgeYes; no/unsurep < 0.001
Note: Possible predictor variables followed by respective categoric values and lowest significance values for associations with attitude parameters. Variables highlighted in gray showed no significant association with any of the attitude parameters and were not examined further. Boldface denotes statistically significant results (p < 0.05).
Table 2. Variables relating to cell-based seafood attitudes.
Table 2. Variables relating to cell-based seafood attitudes.
VariablePositive Attitude Value(s)
Interest in tastingYes
Likeliness to buy cell-basedLikely
Likeliness to replace all conventionalLikely
Willingness to pay a higher priceYes
ExcitedVery or moderately
PositiveVery or moderately
InterestedVery or moderately
DisgustedNot at all or slightly
WorriedNot at all or slightly
Number of positive terms selectedMinimum of 3
Number of negative terms selectedMaximum of 2
Progress more importantAgree
Tradition more importantDo not agree
Note: Variables relating to cell-based seafood attitudes followed by each variable’s respective value(s) indicating a positive attitude. Variables highlighted in gray showed no significant association with any of the possible predictor variables and were not examined further. Attitude values were combined for statistical analysis, e.g., the value ‘Extremely’ for spontaneous emotional states was included in ‘Very or moderately’.
Table 3. Associations between key demographic variables, prior knowledge of cell-based seafood, and attitudes toward cell-based seafood.
Table 3. Associations between key demographic variables, prior knowledge of cell-based seafood, and attitudes toward cell-based seafood.
Interested in Tasting (Yes)Buy Cell-Based (Likely)Replace Conventional (Likely)Pay Higher Price (Yes)
Agep-value0.0050.3460.554(Fisher’s exact) 0.753
Adjusted p-value0.0601.0001.0001.000
18–44 years old% within age79.5%62.8%20.5%12.8%
45 years or older% within age53.1%53.1%15.6%9.4%
OR3.4191.4911.3941.422
Genderp-value0.1090.7290.117(Fisher’s exact) 0.020
Adjusted p-value1.0001.0001.0000.260
Male% within gender81.3%62.5%28.1%25.0%
Female% within gender65.8%58.9%15.1%6.8%
OR2.2571.1632.2064.533
Town/City Sizep-value0.3460.4410.123(Fisher’s exact) 0.018
Adjusted p-value1.0001.0001.0000.234
<1 million people% within town/city size78.1%65.6%28.1%25.0%
1 million or more% within town/city size69.2%57.7%15.4%6.4%
OR1.5871.4002.1524.867
Household Sizep-value0.0740.0040.0170.513
Adjusted p-value0.8140.0520.2041.000
1 person% within household size81.4%76.7%30.2%9.3%
2 or more% within household size65.7%49.3%11.9%13.4%
OR2.2873.4003.1960.661
Annual Household Incomep-value0.1540.8950.044(Fisher’s exact) 1.000
Adjusted p-value1.0001.0000.5721.000
<6 million YEN% within AHI80.0%65.0%26.7%13.3%
6 million YEN or more% within AHI66.7%63.6%9.1%15.2%
OR2.0001.0613.6360.862
Seafood Consumptionp-value0.5450.8120.8430.469
Adjusted p-value1.0001.0001.0001.000
High consumption% within seafood consumption69.7%59.1%19.7%13.6%
Low or no consumption% within seafood consumption75.0%61.4%18.2%9.1%
OR0.7670.9091.1041.579
Prior Knowledgep-value0.9580.3260.357(Fisher’s exact) < 0.001
Adjusted p-value1.0001.0001.000<0.001 *
Yes% within prior knowledge71.4%67.9%25.0%35.7%
No/unsure% within prior knowledge72.0%57.3%17.1%3.7%
OR0.9751.5721.61914.630
Note: Associations were examined using chi-square or Fisher’s exact tests, followed by a Holm–Bonferroni post hoc analysis. Demographic variables and prior knowledge variables are presented in rows, with attitudes and behavioral intentions in columns, followed by percentages within each group and respective odds ratios. Bold indicates p < 0.05 from chi-square or Fisher’s exact tests, (*) indicates significance after post hoc tests.
Table 4. Associations between key demographic variables, prior knowledge of cell-based seafood, and spontaneous emotional states, as well as positive terms selected to describe cell-based seafood.
Table 4. Associations between key demographic variables, prior knowledge of cell-based seafood, and spontaneous emotional states, as well as positive terms selected to describe cell-based seafood.
Excited (Very or Moderately)Positive (Very or Moderately)Disgusted (Not at all or Slightly)Worried (Not at all or Slightly)Positive Terms (Minimum of 3)
Agep-value0.0170.0490.0030.1830.031
Adjusted p-value0.1870.4410.039*1.0000.310
18–44 years old% within age56.4%64.1%87.2%57.7%53.8%
45 years or older% within age31.3%43.8%62.5%43.8%31.3%
OR2.8472.2964.0801.7532.567
Genderp-value0.7190.4140.4580.0540.454
Adjusted p-value1.0001.0001.0000.4321.000
Male% within gender53.1%53.1%84.4%65.6%53.1%
Female% within gender49.3%61.6%78.1%45.2%45.2%
OR1.1650.7051.5162.3141.374
Town/City Sizep-value0.9030.5560.8340.4390.635
Adjusted p-value1.0001.0001.0001.0001.000
<1 million people% within town/city size50.0%62.5%81.3%59.4%43.8%
1 million or more% within town/city size48.7%56.4%79.5%51.3%48.7%
OR1.0531.2881.1181.3880.819
Household Sizep-value0.4600.4320.7690.2500.296
Adjusted p-value1.0001.0001.0001.0001.000
1 person% within household size53.5%62.8%81.4%60.5%53.5%
2 or more% within household size46.3%55.2%79.1%49.3%43.3%
OR1.3351.3681.1561.5761.507
Annual Household Incomep-value0.0610.1660.5870.6330.064
Adjusted p-value0.7321.0001.0001.0000.732
<6 million YEN% within AHI43.3%55.0%83.3%56.7%53.3%
6 million YEN or more% within AHI63.6%69.7%78.8%51.5%33.3%
OR0.4370.5311.3461.2312.286
Seafood Consumptionp-value0.5860.0330.1730.0350.212
Adjusted p-value1.0000.4291.0000.4201.000
High consumption% within seafood consumption47.0%50.0%75.8%45.5%42.4%
Low or no consumption% within seafood consumption52.3%70.5%86.4%65.9%54.5%
OR0.8090.4190.4930.4310.614
Prior Knowledgep-value0.5830.2290.1890.3760.226
Adjusted p-value1.0001.0001.0001.0001.000
Yes% within prior knowledge53.6%67.9%71.4%46.4%57.1%
No/unsure% within prior knowledge47.6%54.9%82.9%56.1%43.9%
OR1.2721.7360.5150.6781.704
Note: Associations were examined using chi-square tests, followed by a Holm–Bonferroni post hoc analysis. Demographic variables and prior knowledge variables are presented in rows, with emotional states and information on selected positive terms in columns, followed by percentages within each group and respective odds ratios. Bold indicates p < 0.05 from chi-square analysis, (*) indicates significance after post hoc tests.
Table 5. Possible predictor variables with their lowest adjusted significance values for respective associations with attitude variables.
Table 5. Possible predictor variables with their lowest adjusted significance values for respective associations with attitude variables.
VariableLowest Significance Value (Holm–Bonferroni)
Agepadjusted = 0.039 * (feeling disgusted)
Genderpadjusted = 0.260
Town/City Sizepadjusted = 0.234
Household Sizepadjusted = 0.052
Annual Household Incomepadjusted = 0.572
Seafood Consumptionpadjusted = 0.429
Prior Knowledgepadjusted < 0.001 * (willingness to pay a higher price)
Note: (*) indicates significance after post hoc tests.
Disclaimer/Publisher’s Note: The statements, opinions and data contained in all publications are solely those of the individual author(s) and contributor(s) and not of MDPI and/or the editor(s). MDPI and/or the editor(s) disclaim responsibility for any injury to people or property resulting from any ideas, methods, instructions or products referred to in the content.

Share and Cite

MDPI and ACS Style

Braun, P.D.; Knight, A. Appetite or Distaste for Cell-Based Seafood? An Examination of Japanese Consumer Attitudes. Commodities 2023, 2, 329-354. https://doi.org/10.3390/commodities2040019

AMA Style

Braun PD, Knight A. Appetite or Distaste for Cell-Based Seafood? An Examination of Japanese Consumer Attitudes. Commodities. 2023; 2(4):329-354. https://doi.org/10.3390/commodities2040019

Chicago/Turabian Style

Braun, Pauline Dorothea, and Andrew Knight. 2023. "Appetite or Distaste for Cell-Based Seafood? An Examination of Japanese Consumer Attitudes" Commodities 2, no. 4: 329-354. https://doi.org/10.3390/commodities2040019

APA Style

Braun, P. D., & Knight, A. (2023). Appetite or Distaste for Cell-Based Seafood? An Examination of Japanese Consumer Attitudes. Commodities, 2(4), 329-354. https://doi.org/10.3390/commodities2040019

Article Metrics

Back to TopTop