The Effects of Medical Students’ Learning Approach and Career Values on Their Specialty Preference
Abstract
1. Introduction
- What medical specialties do medical students in Qatar choose, and how do they rank their specialty choices?
- What factors influence how male and female medical students from different national backgrounds choose medical specialties?
- How do learning approach and career values inter-relate?
- How can SEM illustrate the dynamic relationships between learning approach and career values to account for students’ specialty choices?
2. Materials and Methods
2.1. Setting
2.2. Participants
2.3. Instruments
2.3.1. How Medical Students Choose Questionnaire
2.3.2. Revised Two-Factor Study Process Questionnaire
2.4. Data Analysis
3. Results
3.1. Career Destinations of WCM-Q Graduates
3.2. Specialty Choice Ranking
3.3. National Origin and Gender
3.4. Correlations Between Learning Approach and Career Values
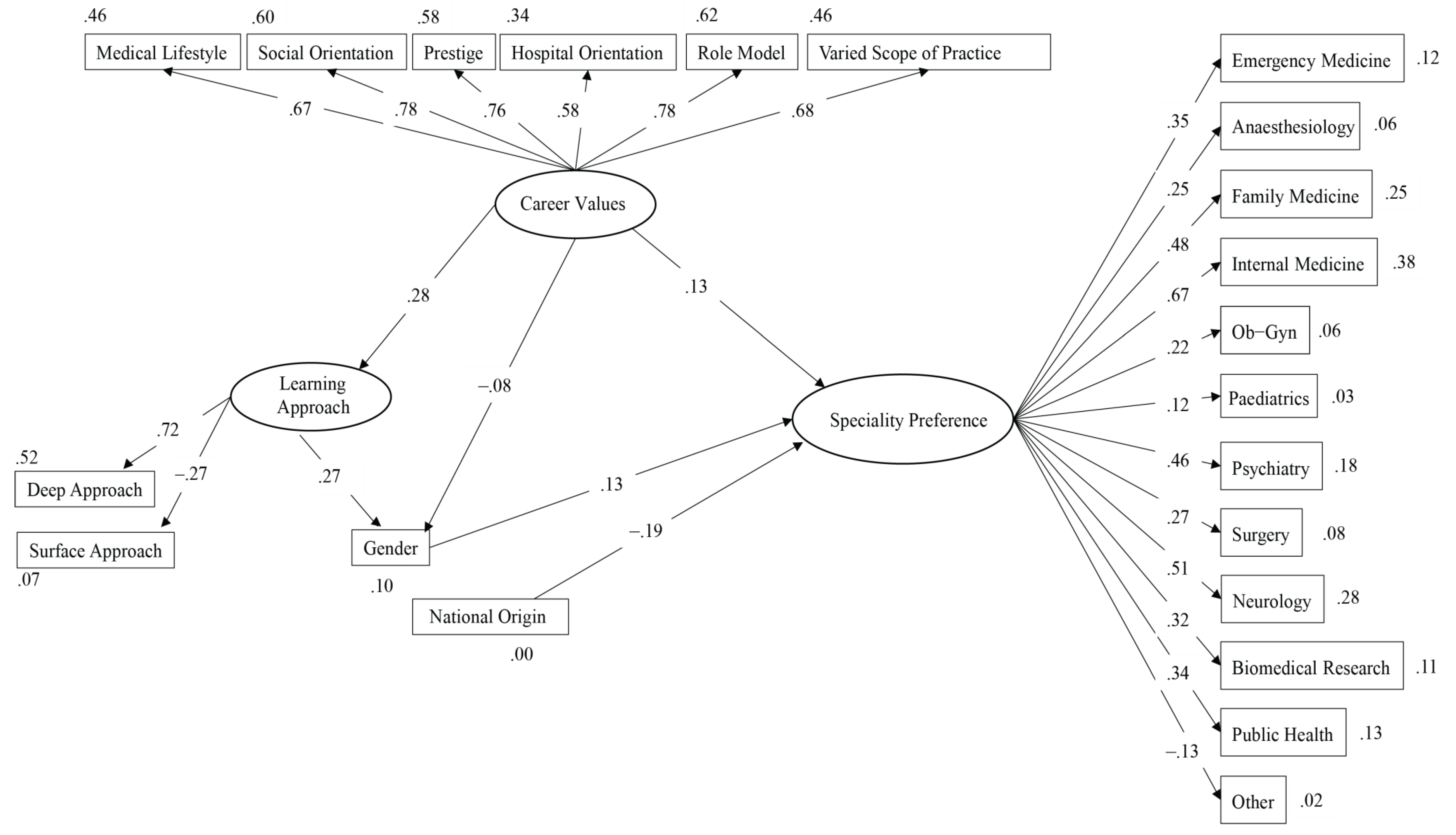
3.5. Modelling Specialty Choice
4. Discussion
5. Conclusions
Author Contributions
Funding
Institutional Review Board Statement
Informed Consent Statement
Data Availability Statement
Conflicts of Interest
References
- Bland, C.J.; Meurer, L.N.; Maldonado, G. Determinants of primary care specialty choice: A non-statistical meta-analysis of the literature. Acad. Med. 1995, 70, 620–641. [Google Scholar] [CrossRef] [PubMed]
- Lawson, S.R.; Hoban, J.D.; Mazmanian, P.E. Understanding primary care residency choices: A test of selected variables in the Bland-Meurer Model. Acad. Med. 2004, 79, S36. [Google Scholar] [CrossRef] [PubMed][Green Version]
- Querido, S.; Van Den Broek, S.; De Rond, M.; Wigersma, L.; Ten Cate, O. Factors affecting senior medical students’ career choice. Int. J. Med. Educ. 2018, 9, 332–339. [Google Scholar] [CrossRef] [PubMed]
- Querido, S.J.; Vergouw, D.; Wigersma, L.; Batenburg, R.S.; De Rond, M.E.J.; Ten Cate, O.T.J. Dynamics of career choice among students in undergraduate medical courses. A BEME systematic review: BEME Guide No. 33. Med. Teach. 2016, 38, 18–29. [Google Scholar] [CrossRef] [PubMed]
- Entwistle, N.; Ramsden, P. Understanding Student Learning; Routledge: London, UK, 2015; ISBN 978-1-315-71863-7. [Google Scholar]
- Henning, M.A.; Krägeloh, C.U.; Booth, R.; Hill, E.M.; Chen, J.; Webster, C.S. Profiling Potential Medical Students and Exploring Determinants of Career Choice. Asia Pac. Sch. 2017, 2, 7–15. [Google Scholar] [CrossRef]
- Newble, D.I.; Entwistle, N.J. Learning styles and approaches: Implications for medical education. Med. Educ. 1986, 20, 162–175. [Google Scholar] [CrossRef]
- Marton, F.; Säaljö, R. On qualitative differences in learning—II outcome as a function of the learner’s conception of the task. Br. J. Educ. Psychol. 1976, 46, 115–127. [Google Scholar] [CrossRef]
- Mansfield, K.J.; Peoples, G.E.; Parker-Newlyn, L.; Skropeta, D. Approaches to Learning: Does Medical School Attract Students with the Motivation to Go Deeper? Educ. Sci. 2020, 10, 302. [Google Scholar] [CrossRef]
- Mirghani, H.M.; Ezimokhai, M.; Shaban, S.; van Berkel, H.J.M. Superficial and Deep Learning Approaches among Medical Students in an Interdisciplinary Integrated Curriculum. Educ. Health 2014, 27, 10. [Google Scholar] [CrossRef]
- Delgado, A.; Almeida, J.P.; Mendes, L.S.; De Oliveira, I.N.; Ezequiel, O.; Lucchetti, A.L.; Lucchetti, G. Are surface and deep learning approaches associated with study patterns and choices among medical students? A cross-sectional study. Sao Paulo Med. J. 2018, 136, 414–420. [Google Scholar] [CrossRef]
- Emilia, O.; Bloomfield, L.; Rotem, A. Measuring students’ approaches to learning in different clinical rotations. BMC Med. Educ. 2012, 12, 114. [Google Scholar] [CrossRef] [PubMed]
- Groves, M. Problem-Based Learning and Learning Approach: Is There a Relationship? Adv. Health Sci. Educ. Theory Pract. 2005, 10, 315–326. [Google Scholar] [CrossRef]
- Gustin, M.-P.; Abbiati, M.; Bonvin, R.; Gerbase, M.W.; Baroffio, A. Integrated problem-based learning versus lectures: A path analysis modelling of the relationships between educational context and learning approaches. Med. Educ. Online 2018, 23, 1489690. [Google Scholar] [CrossRef] [PubMed]
- Mogre, V.; Amalba, A. Approaches to learning among Ghanaian students following a PBL-based medical curriculum. Educ. Med. J. 2015, 7, e38. [Google Scholar] [CrossRef]
- Qureshi, S.S.; Larson, A.H.; Vishnumolakala, V.R. Factors influencing medical students’ approaches to learning in Qatar. BMC Med. Educ. 2022, 22, 446. [Google Scholar] [CrossRef]
- McManus, I.C.; Richards, P.; Winder, B.C. Intercalated degrees, learning styles, and career preferences: Prospective longitudinal study of UK medical students. BMJ 1999, 319, 542–546. [Google Scholar] [CrossRef]
- Tekian, A.; Boulet, J. A longitudinal study of the characteristics and performances of medical students and graduates from the Arab countries. BMC Med. Educ. 2015, 15, 200. [Google Scholar] [CrossRef]
- Khader, Y.; Al-Zoubi, D.; Amarin, Z.; Alkafagei, A.; Khasawneh, M.; Burgan, S.; El Salem, K.; Omari, M. Factors affecting medical students in formulating their specialty preferences in Jordan. BMC Med. Educ. 2008, 8, 32. [Google Scholar] [CrossRef]
- Aljerian, K. Factors influencing residents’ specialty choices and satisfaction: Impact of gender, career motivation and life goals. J. Surg. Educ. 2022, 79, 302–308. [Google Scholar] [CrossRef]
- Leppink, J. On causality and mechanisms in medical education research: An example of path analysis. Perspect. Med. Educ. 2015, 4, 66–72. [Google Scholar] [CrossRef]
- Our Story: Weill Cornell Medicine—Qatar. Available online: https://qatar-weill.cornell.edu/our-story (accessed on 1 December 2022).
- Wright, B.; Scott, I.; Woloschuk, W.; Brenneis, F. Career choice of new medical students at three Canadian universities: Family medicine versus specialty medicine. CMAJ 2004, 170, 1920–1924. [Google Scholar] [CrossRef] [PubMed]
- Biggs, J.; Kember, D.; Leung, D.Y.P. The revised two-factor Study Process Questionnaire: R-SPQ-2F. Br. J. Educ. Psychol. 2001, 71, 133–149. [Google Scholar] [CrossRef] [PubMed]
- Albaili, M.A. An Arabic version of the Study Process Questionnaire: Reliability and validity. Psychol. Rep. 1995, 77, 1083–1089. [Google Scholar] [CrossRef]
- Hu, L.; Bentler, P.M. Cutoff criteria for fit indexes in covariance structure analysis: Conventional criteria versus new alternatives. Struct. Equ. Model. 1999, 6, 1–55. [Google Scholar] [CrossRef]
- Abdulghani, H.M.; Al-Shaikh, G.; Alhujayri, A.K.; Alohaideb, N.S.; Alsaeed, H.A.; Alshohayeb, I.S.; Alyahya, M.M.; Alhaqwi, A.I.; Shaik, S.A. What determines the selection of undergraduate medical students to the specialty of their future careers? Med. Teach. 2013, 35 (Suppl. S1), S25–S30. [Google Scholar] [CrossRef]
- Al-Fouzan, R.; Al-Ajlan, S.; Marwan, Y.; Al-Saleh, M. Factors affecting future specialty choice among medical students in Kuwait. Med. Educ. Online 2012, 17, 19587. [Google Scholar] [CrossRef]
- Mehmood, S.I.; Kumar, A.; Al-Binali, A.; Borleffs, J.C.C. Specialty preferences: Trends and perceptions among Saudi undergraduate medical students. Med. Teach. 2012, 34, S51–S60. [Google Scholar] [CrossRef]
- Schwartz, M.D.; Durning, S.; Linzer, M.; Hauer, K.E. Changes in medical students’ views of internal medicine careers from 1990 to 2007. Arch. Intern. Med. 2011, 171, 744–749. [Google Scholar] [CrossRef]
- Boulet, J.R.; Norcini, J.J.; Whelan, G.P.; Hallock, J.A.; Seeling, S.S. The international medical graduate pipeline: Recent trends in certification and residency training. Health Aff. 2006, 25, 469–477. [Google Scholar] [CrossRef][Green Version]
- Abu-Rafea, B.; Al-Hassan, B.; Nakshabandi, K.; Rahbini, N.; Al-Shaikh, G. Factors influencing students’ decision in choosing obstetrics and gynecology as a career in a university hospital in Central Saudi Arabia. Saudi Med. J. 2011, 32, 730–734. [Google Scholar]
- Borracci, R.A.; Ciambrone, G.; Arribalzaga, E.B. Tolerance for uncertainty, personality traits and specialty choice among medical students. J. Surg. Educ. 2021, 78, 1885–1895. [Google Scholar] [CrossRef] [PubMed]
- Gottfredson, L.S. Circumscription and compromise: A developmental theory of occupational aspirations. J. Couns. Psychol. 1981, 28, 545–579. [Google Scholar] [CrossRef]
- Nguyen, H.V.; Giang, T.T. Gender difference in academic planning activity among medical students. PLoS ONE 2013, 8, e55845. [Google Scholar] [CrossRef] [PubMed]
- Petrides, K.; McManus, I. Mapping medical careers: Questionnaire assessment of career preferences in medical school applicants and final-year students. BMC Med. Educ. 2004, 4, 18. [Google Scholar] [CrossRef]
- Williams, G.C.; Saizow, R.; Ross, L.; Deci, E.L. Motivation underlying career choice for internal medicine and surgery. Soc. Sci. Med. 1997, 45, 1705–1713. [Google Scholar] [CrossRef]
- Farkas, A.H.; Allenbaugh, J.; Bonifacino, E.; Turner, R.; Corbelli, J.A. Mentorship of US Medical Students: A Systematic Review. J. Gen. Intern. Med. 2019, 34, 2602–2609. [Google Scholar] [CrossRef]
- Kaminski, A.; Falls, G.; Parikh, P.P. Clerkship Experiences During Medical School: Influence on Specialty Decision. Med. Sci. Educ. 2021, 31, 1109–1114. [Google Scholar] [CrossRef]
- Kost, A.; Bentley, A.; Phillips, J.; Kelly, C.; Prunuske, J.; Morley, C. Graduating Medical Student Perspectives on Factors Influencing Specialty Choice An AAFP National Survey. Fam. Med. 2019, 51, 129–136. [Google Scholar] [CrossRef]
- Toh, R.Q.E.; Koh, K.K.; Lua, J.K.; Wong, R.S.M.; Quah, E.L.Y.; Panda, A.; Ho, C.Y.; Lim, N.-A.; Ong, Y.T.; Chua, K.Z.Y.; et al. The role of mentoring, supervision, coaching, teaching and instruction on professional identity formation: A systematic scoping review. BMC Med. Educ. 2022, 22, 531. [Google Scholar] [CrossRef]
- Cooke, M.; Irby, D.M.; O’Brien, B.C. Educating Physicians: A Call for Reform of Medical School and Residency; Higher and Adult Education Series; Jossey-Bass: San Francisco, CA, USA, 2010. [Google Scholar]
- Karthik, N.; Greenfield, M.; Otteson, T. The perceived impact of curricular and non-curricular factors on specialty interests and choice during medical school at a single center in the United States. BMC Med. Educ. 2023, 23, 730. [Google Scholar] [CrossRef]
- Haupt, T.S.; Dow, T.; Smyth, M.; Toguri, J.T.; Roberts, A.; Raju, K.L.; Bowes, D. Medical Student Exposure to Radiation Oncology Through the Pre-clerkship Residency Exploration Program (PREP): Effect on Career Interest and Understanding of Radiation Oncology. J. Cancer Educ. 2020, 35, 388–394. [Google Scholar] [CrossRef] [PubMed]
- O’Donoghue, S.; McGrath, D.; Cullen, W. How do longitudinal clerkships in general practice/primary care impact on student experience and career intention? A cross-sectional study of student experience. Educ. Prim. Care 2015, 26, 166–175. [Google Scholar] [CrossRef] [PubMed]
- Deutsch, T.; Lippmann, S.; Frese, T.; Sandholzer, H. Who wants to become a general practitioner? Student and curriculum factors associated with choosing a GP career—A multivariable analysis with particular consideration of practice-orientated GP courses. Scand. J. Prim. Health Care 2015, 33, 47–53. [Google Scholar] [CrossRef] [PubMed]
- Imafuku, R.; Saiki, T.; Kawakami, C.; Suzuki, Y. How do students’ perceptions of research and approaches to learning change in undergraduate research? Int. J. Med. Educ. 2015, 6, 47–55. [Google Scholar] [CrossRef]
- Mass-Hernández, L.M.; Acevedo-Aguilar, L.M.; Lozada-Martínez, I.D.; Osorio-Agudelo, L.S.; Maya-Betancourth, J.G.E.M.; Paz-Echeverry, O.A.; Paz-Echeverry, M.J.; Castillo-Pastuzan, H.S.; Rojas-Pimentel, J.C.; Rahman, S. Undergraduate research in medicine: A summary of the evidence on problems, solutions and outcomes. Ann. Med. Surg. 2022, 74, 103280. [Google Scholar] [CrossRef]
- Bierer, S.B.; Prayson, R.A.; Dannefer, E.F. Association of research self-efficacy with medical student career interests, specialization, and scholarship: A case study. Adv. Health Sci. Educ. 2015, 20, 339–354. [Google Scholar] [CrossRef]
- In’nami, Y.; Koizumi, R. Structural equation modeling in educational research. In Application of Structural Equation Modeling in Educational Research and Practice; Khine, M.S., Ed.; Contemporary Approaches to Research in Learning Innovations; Sense Publishers: Rotterdam, The Netherlands, 2013; pp. 23–51. ISBN 978-94-6209-332-4. [Google Scholar]
- Wolf, E.J.; Harrington, K.M.; Clark, S.L.; Miller, M.W. Sample size requirements for structural equation models: An evaluation of power, bias, and solution propriety. Educ. Psychol. Meas. 2013, 73, 913–934. [Google Scholar] [CrossRef]
- Cleland, J.A.; Johnston, P.W.; Anthony, M.; Khan, N.; Scott, N.W. A survey of factors influencing career preference in new-entrant and exiting medical students from four UK medical schools. BMC Med. Educ. 2014, 14, 151. [Google Scholar] [CrossRef]

| Specialty | 2019 | 2020 | 2021 | Overall |
|---|---|---|---|---|
| Internal Medicine | 30.6 | 39.5 | 36.6 | 35.2 |
| Paediatrics | 20.4 | 13.2 | 12.2 | 15.6 |
| Neurology | 4.1 | 13.2 | 12.2 | 9.4 |
| Psychiatry | 8.2 | 2.6 | 9.8 | 7.0 |
| Surgery | 8.2 | 5.3 | 2.4 | 5.5 |
| Other career paths | 4.1 | 5.3 | 4.9 | 4.7 |
| Anaesthesiology | 6.1 | - | 4.9 | 3.9 |
| Dermatology | 4.1 | 7.9 | - | 3.9 |
| Diagnostic Radiology | 2.0 | 5.3 | 4.9 | 3.9 |
| Emergency Medicine | 2.0 | - | 2.4 | 1.6 |
| Ob-Gyn | 2.0 | - | 2.4 | 1.6 |
| Ophthalmology | - | 2.6 | 2.4 | 1.6 |
| Pathology | 4.1 | - | - | 1.6 |
| Other specialty Otolaryngology, Physical Medicine and Rehabilitation, etc. | - | 5.3 | 4.9 | 3.1 |
| Research | 4.1 | - | - | 1.6 |
| Career Choice | Med 1 | Med 2 | Med 3 | Med 4 | All Cohorts | |||||||||||
|---|---|---|---|---|---|---|---|---|---|---|---|---|---|---|---|---|
| Rank | Rank | Rank | Rank | Rank | Total | |||||||||||
| 1 | 2 | 3 | 1 | 2 | 3 | 1 | 2 | 3 | 1 | 2 | 3 | 1 | 2 | 3 | ||
| Emergency Medicine | 4 | 3 | 4 | 0 | 0 | 4 | 1 | 3 | 1 | 1 | 1 | 2 | 6 | 7 | 11 | 24 |
| Anaesthesiology | 1 | 3 | 2 | 2 | 0 | 0 | 0 | 0 | 1 | 3 | 1 | 0 | 6 | 4 | 3 | 13 |
| Family Medicine | 1 | 3 | 1 | 0 | 3 | 1 | 0 | 2 | 1 | 1 | 2 | 0 | 2 | 10 | 3 | 15 |
| Internal Medicine | 9 | 8 | 9 | 6 | 1 | 5 | 6 | 5 | 6 | 9 | 8 | 0 | 30 | 22 | 20 | 72 |
| Ob-Gyn | 4 | 3 | 2 | 0 | 2 | 0 | 0 | 1 | 1 | 1 | 1 | 3 | 5 | 7 | 6 | 18 |
| Paediatrics | 4 | 4 | 2 | 5 | 3 | 3 | 3 | 2 | 1 | 10 | 3 | 2 | 22 | 12 | 8 | 42 |
| Psychiatry | 2 | 0 | 1 | 2 | 1 | 2 | 2 | 2 | 2 | 2 | 0 | 0 | 7 | 3 | 5 | 15 |
| Surgery | 6 | 6 | 7 | 2 | 2 | 0 | 4 | 2 | 0 | 3 | 0 | 2 | 15 | 10 | 9 | 34 |
| Neurology | 3 | 3 | 3 | 3 | 5 | 3 | 2 | 3 | 2 | 3 | 1 | 0 | 11 | 12 | 8 | 31 |
| Biomedical Research | 1 | 1 | 1 | 0 | 1 | 2 | 3 | |||||||||
| Public Health | 1 | 1 | 1 | 0 | 0 | 1 | 0 | 6 | 2 | 1 | 7 | 4 | 12 | |||
| Other | 1 | 1 | 5 | 4 | 6 | 8 | 1 | 4 | 6 | 2 | 2 | 4 | 3 | 13 | 29 | 45 |
| Total | 108 | 108 | 108 | 324 | ||||||||||||
| Specialty Preference | Qatari | Other Arab | Asian | North American | Others | Overall |
|---|---|---|---|---|---|---|
| n | 33 | 24 | 25 | 17 | 9 | 108 |
| Emergency Medicine | 10 | 9 | 3 | 1 | 1 | 22 |
| Anaesthesiology | 3 | 1 | 6 | 3 | - | 12 |
| Family Medicine | 4 | 4 | 6 | 1 | - | 14 |
| Internal Medicine | 21 | 17 | 13 | 13 | 8 | 67 |
| Ob-Gyn | 7 | 5 | 3 | 1 | 2 | 17 |
| Paediatrics | 17 | 9 | 3 | 9 | 4 | 39 |
| Psychiatry | 2 | 3 | 7 | 2 | 1 | 14 |
| Surgery | 14 | 4 | 9 | 5 | 2 | 31 |
| Neurology | 5 | 6 | 10 | 8 | 2 | 29 |
| Biomedical Research | 1 | - | 2 | - | - | 3 |
| Public Health | 1 | 1 | 5 | 2 | 3 | 11 |
| Other | 4 | 5 | 17 | 12 | 7 | 42 |
| Career Values | Female (n = 61) | Male (n = 46) | ||
|---|---|---|---|---|
| Mean | Std. Dev. | Mean | Std. Dev. | |
| Medical Lifestyle | 2.82 | 0.87 | 2.59 | 0.79 |
| Social Orientation | 3.04 | 0.66 | 3.06 | 0.54 |
| Prestige | 2.43 | 1.14 | 2.78 | 0.92 |
| Hospital Orientation | 3.44 | 0.63 | 3.43 | 0.64 |
| Role Model | 2.79 | 0.71 | 2.83 | 0.69 |
| Varied Score of Practice | 2.55 | 1.10 | 2.65 | 1.00 |
| Medical Lifestyle | Social Orientation | Prestige | Hospital Orientation | Role Model | Varied Scope of Practice | |
|---|---|---|---|---|---|---|
| Deep Approach (DA) | 0.062 | 0.189 | 0.041 | 0.394 ** | 0.181 | 0.139 |
| Surface Approach (SA) | 0.168 | 0.185 | 0.425 ** | 0.066 | 0.236 * | 0.250 ** |
| Learning Approach (DA and SA) | 0.189 | 0.305 ** | 0.385 ** | 0.375 ** | 0.348 ** | 0.319 ** |
Disclaimer/Publisher’s Note: The statements, opinions and data contained in all publications are solely those of the individual author(s) and contributor(s) and not of MDPI and/or the editor(s). MDPI and/or the editor(s) disclaim responsibility for any injury to people or property resulting from any ideas, methods, instructions or products referred to in the content. |
© 2024 by the authors. Published by MDPI on behalf of the Academic Society for International Medical Education. Licensee MDPI, Basel, Switzerland. This article is an open access article distributed under the terms and conditions of the Creative Commons Attribution (CC BY) license (https://creativecommons.org/licenses/by/4.0/).
Share and Cite
Vishnumolakala, V.R.; Larson, A.H.; Qureshi, S.S.; Al-Abdulmalek, A.; Al-Thani, A. The Effects of Medical Students’ Learning Approach and Career Values on Their Specialty Preference. Int. Med. Educ. 2024, 3, 488-500. https://doi.org/10.3390/ime3040037
Vishnumolakala VR, Larson AH, Qureshi SS, Al-Abdulmalek A, Al-Thani A. The Effects of Medical Students’ Learning Approach and Career Values on Their Specialty Preference. International Medical Education. 2024; 3(4):488-500. https://doi.org/10.3390/ime3040037
Chicago/Turabian StyleVishnumolakala, Venkat Rao, Adam H. Larson, Sheila S. Qureshi, Abdulrahman Al-Abdulmalek, and Abdulaziz Al-Thani. 2024. "The Effects of Medical Students’ Learning Approach and Career Values on Their Specialty Preference" International Medical Education 3, no. 4: 488-500. https://doi.org/10.3390/ime3040037
APA StyleVishnumolakala, V. R., Larson, A. H., Qureshi, S. S., Al-Abdulmalek, A., & Al-Thani, A. (2024). The Effects of Medical Students’ Learning Approach and Career Values on Their Specialty Preference. International Medical Education, 3(4), 488-500. https://doi.org/10.3390/ime3040037

