Corneal Graft Dehiscence in Patients on Oral Angiotensin-Inhibiting Medications: Plausible Relationship and Review of the Literature
Abstract
1. Introduction
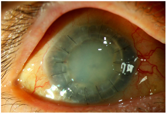
2. Case Presentations
3. Discussion
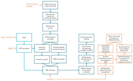
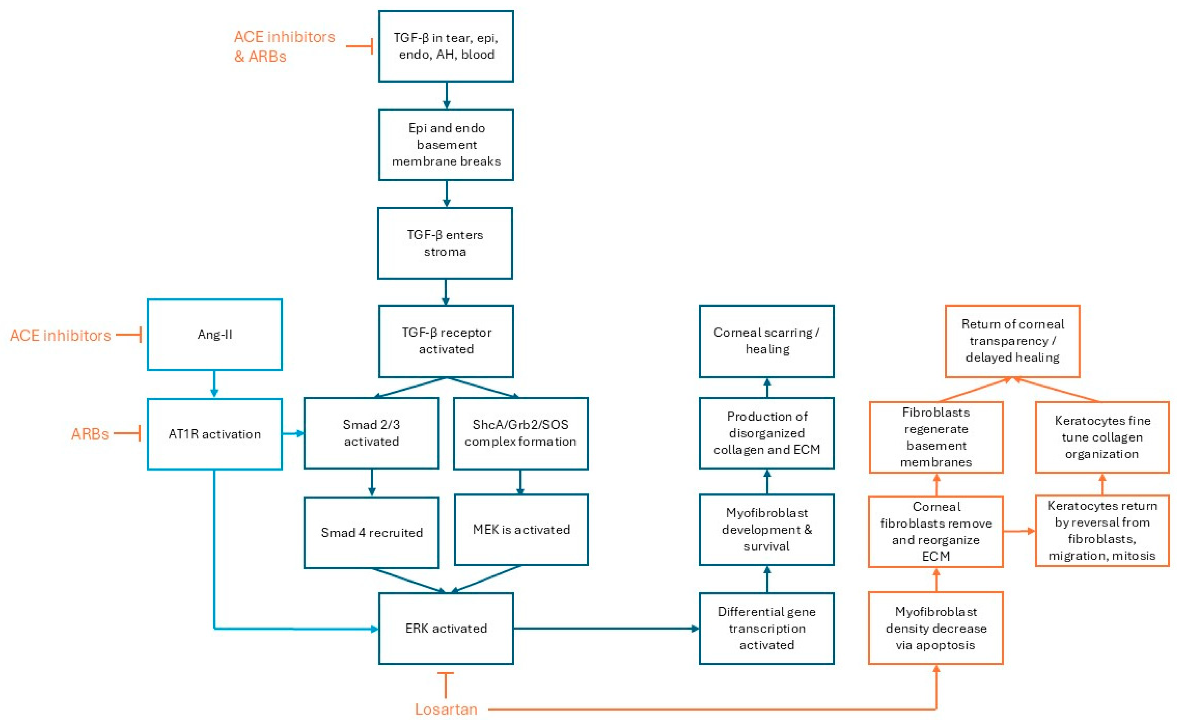
4. Review on the Effects of Angiotensin-Inhibiting Medications on Corneal Wound Healing
5. Conclusions
Author Contributions
Funding
Institutional Review Board Statement
Informed Consent Statement
Data Availability Statement
Conflicts of Interest
References
- Gain, P.; Jullienne, R.; He, Z.; Aldossary, M.; Acquart, S.; Cognasse, F.; Thuret, G. Global Survey of Corneal Transplantation and Eye Banking. JAMA Ophthalmol. 2016, 134, 167–173. [Google Scholar] [CrossRef]
- Chaurasia, S.; Ramappa, M. Traumatic wound dehiscence after deep anterior lamellar keratoplasty. J. Am. Assoc. Pediatr. Ophthalmol. Strabismus 2011, 15, 484–485. [Google Scholar] [CrossRef] [PubMed]
- Jafarinasab, M.R.; Feizi, S.; Esfandiari, H.; Kheiri, B.; Feizi, M. Traumatic Wound Dehiscence following Corneal Transplantation. J. Ophthalmic Vis. Res. 2012, 7, 214–218. [Google Scholar]
- Kawashima, M.; Kawakita, T.; Shimmura, S.; Tsubota, K.; Shimazaki, J. Characteristics of traumatic globe rupture after keratoplasty. Ophthalmology 2009, 116, 2072–2076. [Google Scholar] [CrossRef] [PubMed]
- Lee, W.B.; Mathys, K.C. Traumatic wound dehiscence after deep anterior lamellar keratoplasty. J. Cataract. Refract. Surg. 2009, 35, 1129–1131. [Google Scholar] [CrossRef] [PubMed]
- Sari, E.S.; Koytak, A.; Kubaloglu, A.; Culfa, S.; Erol, M.K.; Ermis, S.S.; Ozerturk, Y. Traumatic wound dehiscence after deep anterior lamellar keratoplasty. Am. J. Ophthalmol. 2013, 156, 767–772. [Google Scholar] [CrossRef]
- Zarei-Ghanavati, S.; Zarei-Ghanavati, M.; Sheibani, S. Traumatic wound dehiscence after deep anterior lamellar keratoplasty: Protective role of intact descemet membrane after big-bubble technique. Cornea 2010, 29, 220–221. [Google Scholar] [CrossRef] [PubMed]
- Sony, P.; Panda, A.; Pushker, N. Traumatic corneal rupture 18 years after radial keratotomy. J. Refract. Surg. 2004, 20, 283–284. [Google Scholar] [CrossRef] [PubMed]
- Artola, A.; Ayala, M.J.; Ruiz-Moreno, J.M.; De La Hoz, F.; Alió, J.L. Rupture of radial keratotomy incisions by blunt trauma 6 years after combined photorefractive keratectomy/radial keratotomy. J. Refract. Surg. 2003, 19, 460–462. [Google Scholar] [CrossRef]
- Hurvitz, L.M. Late clear corneal wound failure after trivial trauma. J. Cataract. Refract. Surg. 1999, 25, 283–284. [Google Scholar] [CrossRef] [PubMed]
- Ball, J.L.; McLeod, B.K. Traumatic wound dehiscence following cataract surgery: A thing of the past? Eye 2001, 15, 42–44. [Google Scholar] [CrossRef] [PubMed][Green Version]
- Xiao, J.; Jiang, C.; Zhang, M.; Jiang, H.; Li, S.; Zhang, Y. When case report became case series: 45 cases of late traumatic flap complications after laser-assisted in situ keratomileusis and review of Chinese literature. Br. J. Ophthalmol. 2014, 98, 1282–1286. [Google Scholar] [CrossRef] [PubMed][Green Version]
- Iskander, N.G.; Peters, N.T.; Anderson Penno, E.; Gimbel, H.V. Late traumatic flap dislocation after laser in situ keratomileusis. J. Cataract. Refract. Surg. 2001, 27, 1111–1114. [Google Scholar] [CrossRef] [PubMed]
- Melki, S.A.; Talamo, J.H.; Demetriades, A.M.; Jabbur, N.S.; Essepian, J.P.; O’Brien, T.P.; Azar, D.T. Late traumatic dislocation of laser in situ keratomileusis corneal flaps. Ophthalmology 2000, 107, 2136–2139. [Google Scholar] [CrossRef]
- Kim, H.J.; Silverman, C.M. Traumatic dislocation of LASIK flaps 4 and 9 years after surgery. J. Refract. Surg. 2010, 26, 447–452. [Google Scholar] [CrossRef] [PubMed]
- Elder, M.J.; Stack, R.R. Globe rupture following penetrating keratoplasty: How often, why, and what can we do to prevent it? Cornea 2004, 23, 776–780. [Google Scholar] [CrossRef]
- Cherry, P.M. Rupture of the globe. Arch. Ophthalmol. 1972, 88, 498–507. [Google Scholar] [CrossRef]
- Meyer, J.J.; McGhee, C.N. Incidence, severity and outcomes of traumatic wound dehiscence following penetrating and deep anterior lamellar keratoplasty. Br. J. Ophthalmol. 2016, 100, 1412–1415. [Google Scholar] [CrossRef]
- Lam, F.C.; Rahman, M.Q.; Ramaesh, K. Traumatic wound dehiscence after penetrating keratoplasty-a cause for concern. Eye 2007, 21, 1146–1150. [Google Scholar] [CrossRef]
- Tseng, S.H.; Lin, S.C.; Chen, F.K. Traumatic wound dehiscence after penetrating keratoplasty: Clinical features and outcome in 21 cases. Cornea 1999, 18, 553–558. [Google Scholar] [CrossRef] [PubMed]
- Kartal, B.; Kandemir, B.; Set, T.; Kugu, S.; Keles, S.; Ceylan, E.; Akmaz, B.; Apil, A.; Ozerturk, Y. Traumatic wound dehiscence after penetrating keratoplasty. Ulus. Travma Acil Cerrahi Derg. 2014, 20, 181–188. [Google Scholar] [CrossRef]
- Brown, S.I.; Tragakis, M.P. Wound dehiscence with keratoplasty: Complication of the continuous-suture technique. Am. J. Ophthalmol. 1971, 72, 115–116. [Google Scholar] [CrossRef]
- Binder, P.S.; Abel, R., Jr.; Polack, F.M.; Kaufman, H.E. Keratoplasty wound separations. Am. J. Ophthalmol. 1975, 80, 109–115. [Google Scholar] [CrossRef] [PubMed]
- Spigelman, A.V.; Doughman, D.J.; Lindstrom, R.L.; Nelson, J.D. Visual loss following suture removal postkeratoplasty. Cornea 1988, 7, 214–217. [Google Scholar] [CrossRef]
- Crawford, A.Z.; Meyer, J.J.; Patel, D.V.; Ormonde, S.E.; McGhee, C. Complications related to sutures following penetrating and deep anterior lamellar keratoplasty. Clin. Exp. Ophthalmol. 2016, 44, 142–143. [Google Scholar] [CrossRef] [PubMed]
- Abou-Jaoude, E.S.; Brooks, M.; Katz, D.G.; Van Meter, W.S. Spontaneous wound dehiscence after removal of single continuous penetrating keratoplasty suture. Ophthalmology 2002, 109, 1291–1296. [Google Scholar] [CrossRef]
- Christo, C.G.; van Rooij, J.; Geerards, A.J.; Remeijer, L.; Beekhuis, W.H. Suture-related complications following keratoplasty: A 5-year retrospective study. Cornea 2001, 20, 816–819. [Google Scholar] [CrossRef]
- Simonsen, A.H.; Andreassen, T.T.; Bendix, K. The healing strength of corneal wounds in the human eye. Exp. Eye Res. 1982, 35, 287–292. [Google Scholar] [CrossRef] [PubMed]
- Pettinelli, D.J.; Starr, C.E.; Stark, W.J. Late traumatic corneal wound dehiscence after penetrating keratoplasty. Arch. Ophthalmol. 2005, 123, 853–856. [Google Scholar] [CrossRef]
- Binder, P.S.; Waring, G.O., 3rd; Arrowsmith, P.N.; Wang, C. Histopathology of traumatic corneal rupture after radial keratotomy. Arch. Ophthalmol. 1988, 106, 1584–1590. [Google Scholar] [CrossRef]
- Lang, G.K.; Green, W.R.; Maumenee, A.E. Clinicopathologic studies of keratoplasty eyes obtained post mortem. Am. J. Ophthalmol. 1986, 101, 28–40. [Google Scholar] [CrossRef]
- Larson, B.C.; Kremer, F.B.; Eller, A.W.; Bernardino, V.B., Jr. Quantitated trauma following radial keratotomy in rabbits. Ophthalmology 1983, 90, 660–667. [Google Scholar] [CrossRef]
- Luttrull, J.K.; Jester, J.V.; Smith, R.E. The effect of radial keratotomy on ocular integrity in an animal model. Arch. Ophthalmol. 1982, 100, 319–320. [Google Scholar] [CrossRef]
- Swan, K.C.; Meyer, S.L.; Squires, E. Late wound separation after cataract extraction. Ophthalmology 1978, 85, 991–1003. [Google Scholar] [CrossRef] [PubMed]
- Viola, R.S.; Kempski, M.H.; Nakada, S.; del Cerro, M.; Aquavella, J.V. A new model for evaluating corneal wound strength in the rabbit. Investig. Ophthalmol. Vis. Sci. 1992, 33, 1727–1733. [Google Scholar]
- Gasset, A.R.; Dohlman, C.H. The tensile strength of corneal wounds. Arch. Ophthalmol. 1968, 79, 595–602. [Google Scholar] [CrossRef]
- Agrawal, V.; Wagh, M.; Krishnamachary, M.; Rao, G.N.; Gupta, S. Traumatic wound dehiscence after penetrating keratoplasty. Cornea 1995, 14, 601–603. [Google Scholar] [CrossRef] [PubMed]
- Nagra, P.K.; Hammersmith, K.M.; Rapuano, C.J.; Laibson, P.R.; Cohen, E.J. Wound dehiscence after penetrating keratoplasty. Cornea 2006, 25, 132–135. [Google Scholar] [CrossRef]
- Chikama, T.; Wakuta, M.; Liu, Y.; Nishida, T. Deviated mechanism of wound healing in diabetic corneas. Cornea 2007, 26, S75–S81. [Google Scholar] [CrossRef]
- Bowman, R.J.; Yorston, D.; Aitchison, T.C.; McIntyre, B.; Kirkness, C.M. Traumatic wound rupture after penetrating keratoplasty in Africa. Br. J. Ophthalmol. 1999, 83, 530–534. [Google Scholar] [CrossRef] [PubMed]
- Friedman, A.H. Late traumatic wound rupture following successful partial penetrating keratoplasty. Am. J. Ophthalmol. 1973, 75, 117–120. [Google Scholar] [CrossRef] [PubMed]
- Shimazaki, J.; Iseda, A.; Satake, Y.; Shimazaki-Den, S. Efficacy and safety of long-term corticosteroid eye drops after penetrating keratoplasty: A prospective, randomized, clinical trial. Ophthalmology 2012, 119, 668–673. [Google Scholar] [CrossRef] [PubMed]
- Anstead, G.M. Steroids, retinoids, and wound healing. Adv. Wound Care 1998, 11, 277–285. [Google Scholar] [PubMed]
- Pinheiro, R.; Panfil, C.; Schrage, N.; Dutescu, R.M. The Impact of Glaucoma Medications on Corneal Wound Healing. J. Glaucoma 2016, 25, 122–127. [Google Scholar] [CrossRef] [PubMed]
- Vukelic, S.; Griendling, K.K. Angiotensin II, from vasoconstrictor to growth factor: A paradigm shift. Circ. Res. 2014, 114, 754–757. [Google Scholar] [CrossRef] [PubMed]
- Lin, Q.Y.; Bai, J.; Liu, J.Q.; Li, H.H. Angiotensin II Stimulates the Proliferation and Migration of Lymphatic Endothelial Cells Through Angiotensin Type 1 Receptors. Front. Physiol. 2020, 11, 560170. [Google Scholar] [CrossRef]
- St Paul, A.; Corbett, C.B.; Okune, R.; Autieri, M.V. Angiotensin II, Hypercholesterolemia, and Vascular Smooth Muscle Cells: A Perfect Trio for Vascular Pathology. Int. J. Mol. Sci. 2020, 21, 4525. [Google Scholar] [CrossRef]
- Molteni, A.; Ward, W.F.; Ts’ao, C.H.; Taylor, J.; Small, W., Jr.; Brizio-Molteni, L.; Veno, P.A. Cytostatic properties of some angiotensin I converting enzyme inhibitors and of angiotensin II type I receptor antagonists. Curr. Pharm. Des. 2003, 9, 751–761. [Google Scholar] [CrossRef]
- Steckelings, U.M.; Wollschläger, T.; Peters, J.; Henz, B.M.; Hermes, B.; Artuc, M. Human skin: Source of and target organ for angiotensin II. Exp. Dermatol. 2004, 13, 148–154. [Google Scholar] [CrossRef]
- Silva, I.M.S.; Assersen, K.B.; Willadsen, N.N.; Jepsen, J.; Artuc, M.; Steckelings, U.M. The role of the renin-angiotensin system in skin physiology and pathophysiology. Exp. Dermatol. 2020, 29, 891–901. [Google Scholar] [CrossRef]
- Qiu, J.G.; Factor, S.; Chang, T.H.; Knighton, D.; Nadel, H.; Levenson, S.M. Wound healing: Captopril, an angiogenesis inhibitor, and Staphylococcus aureus peptidoglycan. J. Surg. Res. 2000, 92, 177–185. [Google Scholar] [CrossRef] [PubMed]
- Ardekani, G.S.; Aghaie, S.; Nemati, M.H.; Handjani, F.; Kasraee, B. Treatment of a Postburn Keloid Scar with Topical Captopril: Report of the First Case. Plast. Reconstr. Surg. 2009, 123, 112e–113e. [Google Scholar] [CrossRef]
- Skaria, A.M. Prevention and treatment of keloids with intralesional verapamil. Dermatology 2004, 209, 71. [Google Scholar] [CrossRef] [PubMed]
- Hu, Y.Y.; Fang, Q.Q.; Wang, X.F.; Zhao, W.Y.; Zheng, B.; Zhang, D.D.; Tan, W.Q. Angiotensin-converting enzyme inhibitor and angiotensin II type 1 receptor blocker: Potential agents to reduce post-surgical scar formation in humans. Basic Clin. Pharmacol. Toxicol. 2020, 127, 488–494. [Google Scholar] [CrossRef] [PubMed]
- Bukowiecki, A.; Hos, D.; Cursiefen, C.; Eming, S.A. Wound-Healing Studies in Cornea and Skin: Parallels, Differences and Opportunities. Int. J. Mol. Sci. 2017, 18, 1257. [Google Scholar] [CrossRef]
- Giese, M.J.; Speth, R.C. The ocular renin-angiotensin system: A therapeutic target for the treatment of ocular disease. Pharmacol. Ther. 2014, 142, 11–32. [Google Scholar] [CrossRef] [PubMed]
- Savaskan, E.; Loffler, K.U.; Meier, F.; Muller-Spahn, F.; Flammer, J.; Meyer, P. Immunohistochemical localization of angiotensin-converting enzyme, angiotensin II and AT1 receptor in human ocular tissues. Ophthalmic Res. 2004, 36, 312–320. [Google Scholar] [CrossRef] [PubMed]
- Sakaguchi, H.; Takai, S.; Sakaguchi, M.; Sugiyama, T.; Ishihara, T.; Yao, Y.; Miyazaki, M.; Ikeda, T. Chymase and angiotensin converting enzyme activities in a hamster model of glaucoma filtering surgery. Curr. Eye Res. 2002, 24, 325–331. [Google Scholar] [CrossRef] [PubMed]
- Usui, T.; Sugisaki, K.; Iriyama, A.; Yokoo, S.; Yamagami, S.; Nagai, N.; Ishida, S.; Amano, S. Inhibition of corneal neovascularization by blocking the angiotensin II type 1 receptor. Investig. Ophthalmol. Vis. Sci. 2008, 49, 4370–4376. [Google Scholar] [CrossRef]
- Routh, B.L.; Tripathi, R.; Giuliano, E.; Lujin, P.; Sinha, P.R.; Mohan, R.R. Anti-fibrotic effects of lisinopril (ACE inhibitor) and fasudil (ROCK inhibitor) in combination for canine corneal fibrosis in vitro. Vet. Ophthalmol. 2024. ahead of print. [Google Scholar] [CrossRef]
- Martinez, V.V.; Dutra, B.A.L.; Santhiago, M.R.; Wilson, S.E. Effect of Topical Losartan in the Treatment of Established Corneal Fibrosis in Rabbits. Transl. Vis. Sci. Technol. 2024, 13, 22. [Google Scholar] [CrossRef] [PubMed]
- Sampaio, L.P.; Hilgert, G.S.L.; Shiju, T.M.; Santhiago, M.R.; Wilson, S.E. Topical Losartan and Corticosteroid Additively Inhibit Corneal Stromal Myofibroblast Generation and Scarring Fibrosis After Alkali Burn Injury. Transl. Vis. Sci. Technol. 2022, 11, 9. [Google Scholar] [CrossRef] [PubMed]
- Martinez, V.V.; Dutra, B.A.L.; Sampaio, L.P.; Shiju, T.M.; Santhiago, M.R.; Wilson, S.E. Topical Losartan Inhibition of Myofibroblast Generation in Rabbit Corneas With Acute Incisions. Cornea 2024, 43, 883–889. [Google Scholar] [CrossRef] [PubMed]
- Sampaio, L.P.; Hilgert, G.S.L.; Shiju, T.M.; Murillo, S.E.; Santhiago, M.R.; Wilson, S.E. Topical losartan inhibits corneal scarring fibrosis and collagen type IV deposition after Descemet’s membrane-endothelial excision in rabbits. Exp. Eye Res. 2022, 216, 108940. [Google Scholar] [CrossRef]
- Sharma, A.; Bettis, D.I.; Cowden, J.W.; Mohan, R.R. Localization of angiotensin converting enzyme in rabbit cornea and its role in controlling corneal angiogenesis in vivo. Mol. Vis. 2010, 16, 720–728. [Google Scholar]
- Rodgers, E.G.; Al-Mohtaseb, Z.; Chen, A.J. Topical Losartan for Treating Corneal Haze After Ultraviolet-A/Riboflavin Collagen Cross-Linking. Cornea 2024, 43, 1165–1170. [Google Scholar] [CrossRef] [PubMed]
- Küçük, E.; Aydemir, I.; Zor, K.R.; Özkan, O. Inhibitory Effect of Valsartan on Pterygium Fibroblasts. Cornea 2020, 39, 1139–1144. [Google Scholar] [CrossRef]
- Yaguchi, S.; Ogawa, Y.; Kawakita, T.; Shimmura, S.; Tsubota, K. Tissue Renin-Angiotensin System in Lacrimal Gland Fibrosis in a Murine Model of Chronic Graft-Versus-Host Disease. Cornea 2015, 34, S142–S152. [Google Scholar] [CrossRef]
- Krootila, K.; Oksala, O.; Von Dickhoff, K.; Palkama, A.; Uusitalo, H. Effect of captopril on ocular irritative response to topical neutral formaldehyde and YAG-laser capsulotomy in the rabbit. J. Ocul. Pharmacol. Ther. Off. J. Assoc. Ocul. Pharmacol. Ther. 1995, 11, 243–252. [Google Scholar] [CrossRef]
- AlQudah, M.; Hale, T.M.; Czubryt, M.P. Targeting the renin-angiotensin-aldosterone system in fibrosis. Matrix Biol. J. Int. Soc. Matrix Biol. 2020, 91–92, 92–108. [Google Scholar] [CrossRef] [PubMed]
- Wilson, S.E.; Shiju, T.M.; Sampaio, L.P.; Hilgert, G.S.L. Corneal fibroblast collagen type IV negative feedback modulation of TGF beta: A fibrosis modulating system likely active in other organs. Matrix Biol. J. Int. Soc. Matrix Biol. 2022, 109, 162–172. [Google Scholar] [CrossRef] [PubMed]
- Wilson, S.E. Two-phase mechanism in the treatment of corneal stromal fibrosis with topical losartan. Exp. Eye Res. 2024, 242, 109884. [Google Scholar] [CrossRef]
- Rajabi, S.; Saberi, S.; Najafipour, H.; Askaripour, M.; Rajizadeh, M.A.; Shahraki, S.; Kazeminia, S. Interaction of estradiol and renin-angiotensin system with microRNAs-21 and -29 in renal fibrosis: Focus on TGF-β/smad signaling pathway. Mol. Biol. Rep. 2024, 51, 137. [Google Scholar] [CrossRef] [PubMed]
- Song, J.H.; Cha, S.H.; Lee, H.J.; Lee, S.W.; Park, G.H.; Lee, S.W.; Kim, M.J. Effect of low-dose dual blockade of renin-angiotensin system on urinary TGF-beta in type 2 diabetic patients with advanced kidney disease. Nephrol. Dial. Transpl. 2006, 21, 683–689. [Google Scholar] [CrossRef] [PubMed]
- Silveira, K.D.; Barroso, L.C.; Vieira, A.T.; Cisalpino, D.; Lima, C.X.; Bader, M.; Arantes, R.M.; Dos Santos, R.A.; Simões, E.S.A.C.; Teixeira, M.M. Beneficial effects of the activation of the angiotensin-(1–7) MAS receptor in a murine model of adriamycin-induced nephropathy. PLoS ONE 2013, 8, e66082. [Google Scholar] [CrossRef] [PubMed]
- Yang, F.; Huang, X.R.; Chung, A.C.; Hou, C.-C.; Lai, K.N.; Lan, H.Y. Essential role for Smad3 in angiotensin II-induced tubular epithelial–mesenchymal transition. J. Pathol. 2010, 221, 390–401. [Google Scholar] [CrossRef]
- Di Zazzo, A.; Lee, S.M.; Sung, J.; Niutta, M.; Coassin, M.; Mashaghi, A.; Inomata, T. Variable Responses to Corneal Grafts: Insights from Immunology and Systems Biology. J. Clin. Med. 2020, 9, 586. [Google Scholar] [CrossRef] [PubMed]
- Allen, N.E.; Zhang, J.; McGhee, C.N.J. COVID-19 vaccination and corneal allograft rejection- a review. Front. Cell Infect. Microbiol. 2023, 13, 1307655. [Google Scholar] [CrossRef] [PubMed]
- Qureshi, S.; Dohlman, T.H. Penetrating Keratoplasty: Indications and Graft Survival by Geographic Region. Semin. Ophthalmol. 2023, 38, 31–43. [Google Scholar] [CrossRef]
- Cantero-Navarro, E.; Fernandez-Fernandez, B.; Ramos, A.M.; Rayego-Mateos, S.; Rodrigues-Diez, R.R.; Sanchez-Nino, M.D.; Sanz, A.B.; Ruiz-Ortega, M.; Ortiz, A. Renin-angiotensin system and inflammation update. Mol. Cell. Endocrinol. 2021, 529, 111254. [Google Scholar] [CrossRef]
- Sun, Y.; Ramires, F.J.A.; Zhou, G.; Ganjam, V.K.; Weber, K.T. Fibrous tissue and angiotensin II. J. Mol. Cell. Cardiol. 1997, 29, 2001–2012. [Google Scholar] [CrossRef]


Disclaimer/Publisher’s Note: The statements, opinions and data contained in all publications are solely those of the individual author(s) and contributor(s) and not of MDPI and/or the editor(s). MDPI and/or the editor(s) disclaim responsibility for any injury to people or property resulting from any ideas, methods, instructions or products referred to in the content. |
© 2025 by the authors. Licensee MDPI, Basel, Switzerland. This article is an open access article distributed under the terms and conditions of the Creative Commons Attribution (CC BY) license (https://creativecommons.org/licenses/by/4.0/).
Share and Cite
Zhang, J.; Meyer, J.J. Corneal Graft Dehiscence in Patients on Oral Angiotensin-Inhibiting Medications: Plausible Relationship and Review of the Literature. J. Clin. Transl. Ophthalmol. 2025, 3, 4. https://doi.org/10.3390/jcto3010004
Zhang J, Meyer JJ. Corneal Graft Dehiscence in Patients on Oral Angiotensin-Inhibiting Medications: Plausible Relationship and Review of the Literature. Journal of Clinical & Translational Ophthalmology. 2025; 3(1):4. https://doi.org/10.3390/jcto3010004
Chicago/Turabian StyleZhang, Jie, and Jay J Meyer. 2025. "Corneal Graft Dehiscence in Patients on Oral Angiotensin-Inhibiting Medications: Plausible Relationship and Review of the Literature" Journal of Clinical & Translational Ophthalmology 3, no. 1: 4. https://doi.org/10.3390/jcto3010004
APA StyleZhang, J., & Meyer, J. J. (2025). Corneal Graft Dehiscence in Patients on Oral Angiotensin-Inhibiting Medications: Plausible Relationship and Review of the Literature. Journal of Clinical & Translational Ophthalmology, 3(1), 4. https://doi.org/10.3390/jcto3010004

