Empowering Global Supply Chains Through Blockchain-Based Platforms: New Evidence from the Coffee Industry
Abstract
1. Introduction
1.1. Global Supply Chain, Blockchain-Based Solutions and the Coffee Industry: A Literature Review

| % of Production | Total Production (2023/2024, 60 Kg Bags) | |
|---|---|---|
| Brazil | 39% | 66.3 milion |
| Vietnam | 17% | 29.1 milion |
| Colombia | 7% | 12.2 milion |
| Ethiopia | 5% | 8.35 milion |
| Indonesia | 5% | 8.15 milion |
| Uganda | 4% | 6.4 milion |
| India | 4% | 6.1 milion |
| Honduras | 3% | 5.3 milion |
| Peru | 2% | 4 milion |
| Mexico | 2% | 3.87 milion |

| Account Ownership (% Age 15+) | Share of RespondentsHaving Indicated They Either Owned or Used Cryptocurrencies | |||||
|---|---|---|---|---|---|---|
| 2011 | 2014 | 2017 | 2021 | 2022 | Latest Available Data (2021–2023) | |
| Brazil | 55.9% | 68.1% | 70.0% | 84.0% | - | 7.8% |
| Vietnam | 21.4% | 31.0% | 30.8% | - | 56.3% | 18.7% |
| Colombia | 30.4% | 39.0% | 45.8% | 59.7% | - | 4.8% |
| Ethiopia | - | 21.8% | 34.8% | - | 46.5% | 1.8% |
| Indonesia | 19.6% | 36.1% | 48.9% | 51.8% | - | 4.5% |
| Uganda | 20.5% | 44.5% | 59.2% | 65.9% | - | 1.2% |
| India | 35.2% | 53.1% | 79.9% | 77.5% | - | 7.1 |
| Honduras | 20.5% | 31.5% | 45.3% | 37.9% | - | 2.3% |
| Peru | 20.5% | 29.0% | 42.6% | 57.5% | - | 3.7% |
| Mexico | 27.4% | 39.1% | 36.9% | - | 49.0% | 6.6% |
| World | 50.6% | 61.9% | 68.5% | 76.2% | - | 6.8% |
1.2. Added Value and Contribution to the Economic Literature
- Analysis of coffee supply chain processes: The research examines key challenges in the coffee supply chain based on the current literature and industry standards:
- –
- Documentation requirements;
- –
- Trust barriers between distant trading partners;
- –
- Manual processing inefficiencies;
- –
- Reliance on intermediaries.
- Technical solutions framework: This Communication develops practical, innovative solutions that directly address identified challenges:
- –
- Implementation of Self-Sovereign Identity (SSI) for secure participant authentication;
- –
- Smart contract automation for financial guarantees and compliance;
- –
- Decentralized documentation management;
- –
- Integration of traditional and blockchain-based payment systems;
- –
- Streamlined dispute resolution mechanisms.
- Industry-specific research contribution: This research advances the emerging stream of research exploring blockchain-based solutions in specific economic sectors, as discussed in Section 1.1, with a particular focus on the following:
- –
- Real-world implementation considerations;
- –
- Technical architecture specifications;
- –
- Cost–benefit analysis of the adoption.
- Practical implementation model: The framework specifically designed for the coffee industry carries out the following:
- –
- Addresses the challenges of coffee supply chains;
- –
- Considers the needs of both small producers and large traders;
- –
- Maintains compatibility with existing trading practices;
- –
- Offers scalability for future industry adoption.
2. Materials and Methods
2.1. Coffee Trading Process Overview
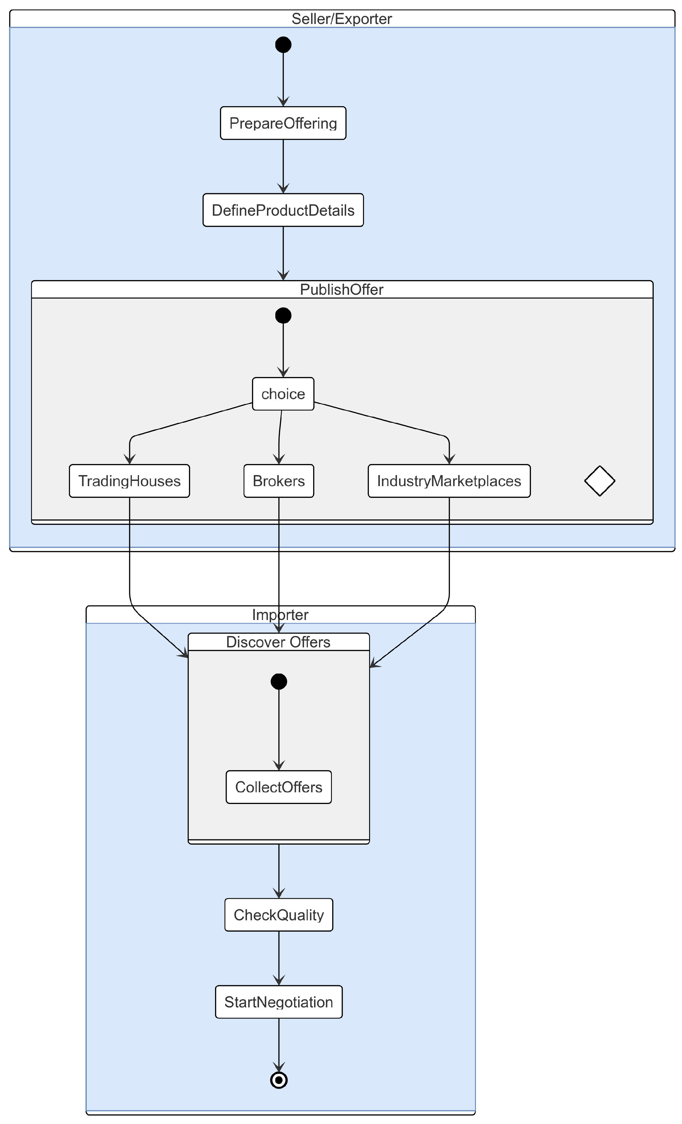
2.1.1. Offer Publication and Discovery
- Coffee origin and variety specification;
- Quality parameters and certifications;
- Available volume and minimum lot sizes;
- Indicative pricing structure;
- Possible delivery windows.
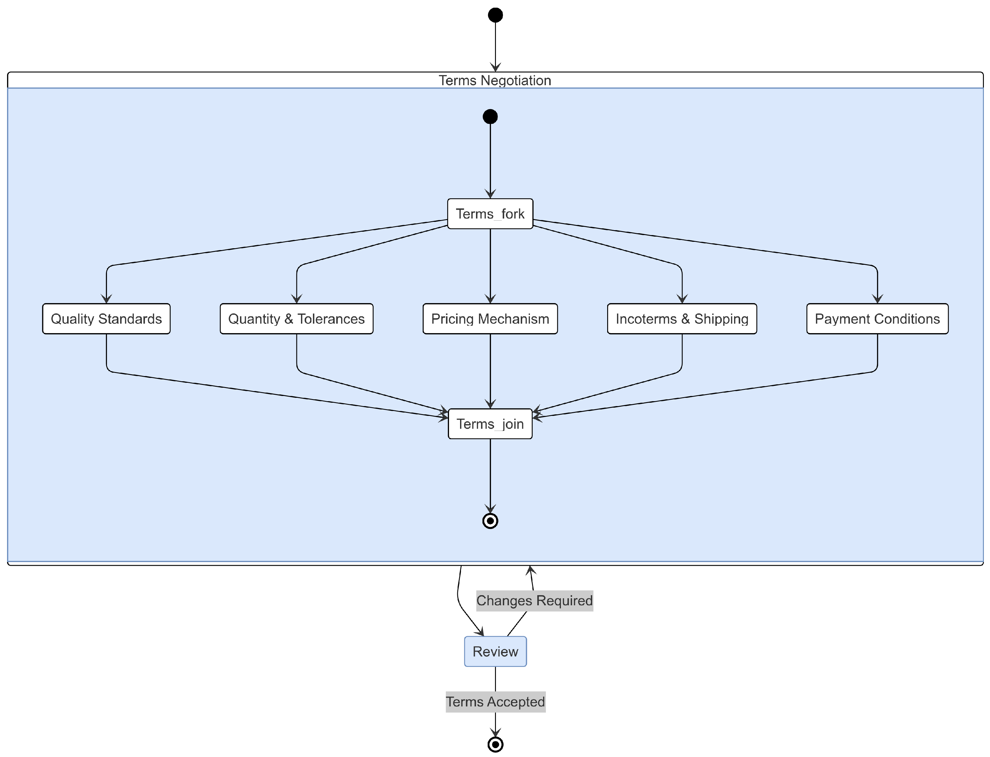
2.1.2. Contract Negotiation
- Order definition: During this stage, parties must achieve alignment on fundamental transaction parameters [47]:
- –
- Precise quality specifications and standards;
- –
- Quantity commitments and tolerances;
- –
- Pricing mechanisms (fixed or differential);
- –
- Delivery terms and shipping windows;
- –
- Payment conditions and security requirements.
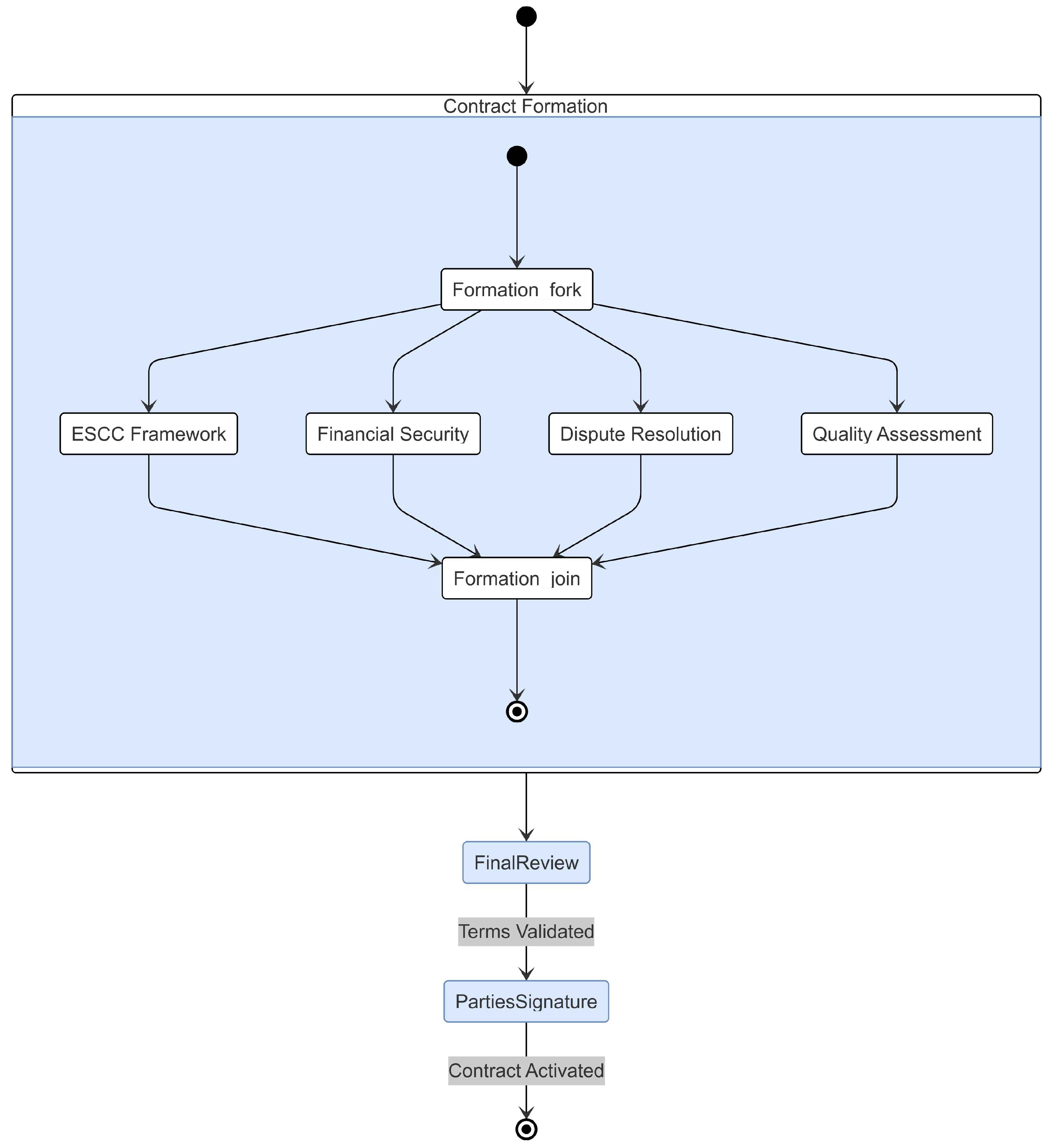
- Order signature: Contract formation represents a critical milestone where parties formalize their commitments through legally binding agreements. Standard industry contracts, such as the European Standard Contract for Coffee (ESCC), provide the framework for these agreements [47], requiring the following:
- –
- Mutual agreement on all terms;
- –
- Financial security arrangements;
- –
- Dispute resolution mechanisms;
- –
- Quality assessment protocols.
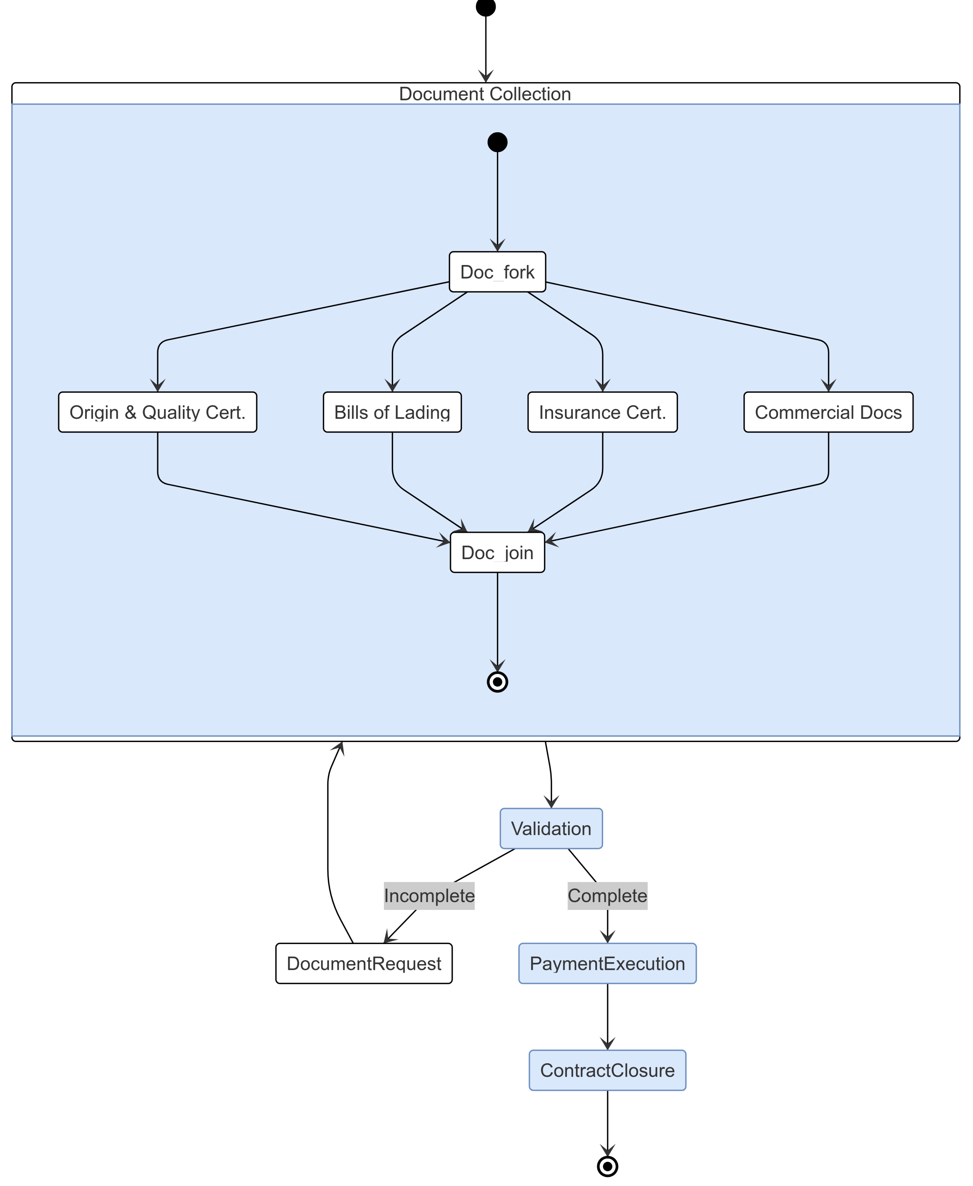
- Contract fulfilment: The execution phase involves coordinated actions between multiple stakeholders to ensure the proper documentation and physical movement of goods. Essential documentation [47] includes the following:
- –
- Certificates of origin and quality;
- –
- Shipping documentation (bills of lading);
- –
- Insurance certificates;
- –
- Commercial documentation.
2.1.3. Dispute Management
- Quality variations from contracted specifications;
- Weight discrepancies beyond allowed tolerances;
- Shipping delays and logistics issues;
- Documentation discrepancies.
2.2. Overview of the Proposed Framework
- Marketplace: The traditional coffee marketplace is transformed through a decentralized infrastructure where participants establish their presence using verifiable digital identities. By implementing SSI principles, exporters can create verifiable offers with authenticated quality certifications, while importers can confidently evaluate potential trading partners through validated credentials. This approach significantly reduces the information asymmetry typically present in international trade while maintaining the flexibility needed for complex commodity transactions [55].
- Contract negotiation: The negotiation process is enhanced through smart contracts [56] that encode standard trading terms while maintaining the adaptability required for international coffee transactions. The system supports the complete trading lifecycle, from initial order specification through final settlement, with key innovations including the following:
- –
- Automated financial guarantee management;
- –
- Integration of quality verification protocols;
- –
- Secure document management;
- –
- Milestone-based payment release mechanisms.
- Dispute management: The framework provides comprehensive support for dispute resolution through an immutable record of all trading activities and communications. This transparent audit trail, combined with automated enforcement of claim submission time frames and structured access for arbitrators, enhances the efficiency of dispute resolution while maintaining alignment with established industry practices.
2.3. System Architecture
- Identity layer: It manages decentralized identities and verifiable credentials using Self Sovereign Identity (SSI) standards. Moreover, it ensures that only authenticated and authorized participants engage in transactions.
- Application layer: It hosts the front-end and back-end on the ICP blockchain, providing a decentralized and scalable infrastructure without the need for traditional servers.
- Smart contract layer: It contains smart contracts deployed on the Ethereum blockchain. These smart contracts handle SSI authentication and manage financial operations through down payment services.
- Integration layer: It facilitates communication between the ICP and Ethereum blockchains. Moreover, it includes protocols for identity derivation and secure transaction signing, ensuring seamless interoperability, which refers to the ability of different blockchain systems to communicate, exchange data, and execute cross-chain operations.
2.4. Roles and Participants
- Consortium: The platform operates under the oversight of an industry-specific consortium that manages member onboarding by evaluating and approving companies, issuing and revoking access credentials. This consortium not only oversees this specific platform but may supervise any service related to the management and exchange of goods.
- Exporter (seller): This person initiates trade offers, manages product listings, and completes shipment details. Exporters can be producers or suppliers looking to sell their commodities.
- Importer (buyer): This person engages with exporters, negotiates terms, approves, and supervises shipments. Importers are buyers seeking commodities for sale or processing.
- Certifier: This person verifies the credentials and authenticity of participants, certifies products and processes, ensuring compliance with industry standards and regulations. Certifiers play a crucial role in establishing trust within the platform.
- Arbiter: This person mediates disputes and facilitates resolution when disagreements arise. The arbitrator ensures that conflicts are resolved efficiently and fairly.
2.5. Development Tools and Technologies
- Programming languages:
- –
- Rust: This is used for developing some canisters (smart contracts) on the ICP blockchain. Rust provides safety and performance benefits, essential for secure blockchain applications.
- –
- TypeScript: This is used for developing some other canisters using the Azle Canister Development Kit (CDK), enabling flexible development on ICP with strong typing and ease of integration.
- –
- Solidity: This is used for writing smart contracts on the Ethereum blockchain. Solidity is the standard language for Ethereum development.
- Libraries and frameworks:
- –
- Identity management: The framework implements the W3C standards Decentralized Identifiers (DIDs) and Verifiable Credential (VCs) [59], ensuring interoperability and adherence to global identity management practices [60,61]. The Veramo library is utilized to manage identity functions, while protocols like DIDComm are adopted for secure messaging and credential exchange, enhancing the security and privacy of interactions on the platform;
- –
- Smart contracts: It utilizes OpenZeppelin’s4 secure and community-vetted contract templates, providing a robust foundation for contract development.
- –
- Canister development: It uses Azle, a TypeScript-based Canister Development Kit (CDK), to write canisters on ICP, allowing for seamless TypeScript integration and expanded flexibility in canister development.
- –
- Wallet integration: It employs WalletConnect for secure communication between mobile wallets and decentralized applications, facilitating user-friendly interactions [62].
- Platforms:
- –
- Internet Computer Protocol: It provides a decentralized environment for hosting the application’s front-end and back-end. In fact, ICP offers scalability and eliminates dependency on centralized servers [57];
- –
- Ethereum blockchain: This serves as the platform for executing smart contracts and handling financial transactions, benefiting from its mature ecosystem and widespread adoption. Additionally, Ethereum supports identity resolution through the DID method did:ethr, a recognized and widely adopted method within the SSI ecosystem, enabling decentralized and verifiable identity management [63].
2.6. Security Measures
- Private key management: Users’ private keys are securely stored on user’s smartphones, leveraging hardware security modules such as the Secure Enclave on iOS or the Trusted Execution Environment on Android. Biometric authentication adds an extra layer of security.
- Transaction signing: The “Sign-In with Ethereum” (SIWE) protocol enables secure interaction with ICP identities by signing a message using EVM keys. The signing operation is executed locally on the user’s device, ensuring that private keys remain secure and are never transmitted or exposed to external entities [64].
- Data privacy: Sensitive data within Verifiable Credentials (VCs) are stored exclusively on the user’s device. Only selected data, explicitly authorized by the user, are shared and stored to facilitate new commercial exchanges and allow participants to know their trading partners.
- Selective disclosure: The platform supports selective disclosure, allowing users to share only specific attributes within their Verifiable Credentials (VCs) while keeping other information private. This feature enables users to reveal only the necessary data for each interaction, enhancing privacy and maintaining control over personal information [51]. Future iterations of the platform will incorporate Zero Knowledge Proofs (ZKPs), enabling users to prove the validity of their credentials without revealing any underlying data. ZKPs represent a significant advancement in privacy-preserving technology, allowing parties to verify claims without exposing sensitive information [65]. Recent research demonstrates that ZKPs can be particularly effective in supply chain applications, allowing trust and verification while maintaining confidentiality of business-critical data [66]. Studies by Raikwar et al. [67] show that the integration of ZKP into blockchain-based trading platforms can reduce data exposure by up to 90% while maintaining the same level of verification certainty.
2.7. User Interface and Experience
- Mobile application: It functions as a digital wallet and identity manager. It allows users to manage credentials, approve transactions, and receive notifications in an intuitive way.
- Web application: It provides a comprehensive dashboard for managing negotiations, contracts, and supply chain operations. The user interface is designed to be intuitive and accommodating users with varying levels of technical expertise.
- Accessibility features: Multi-language support and guided workflows assist users in navigating complex processes. The platform emphasizes simplicity and clarity to reduce the learning curve.
3. Results
3.1. Implementation Details
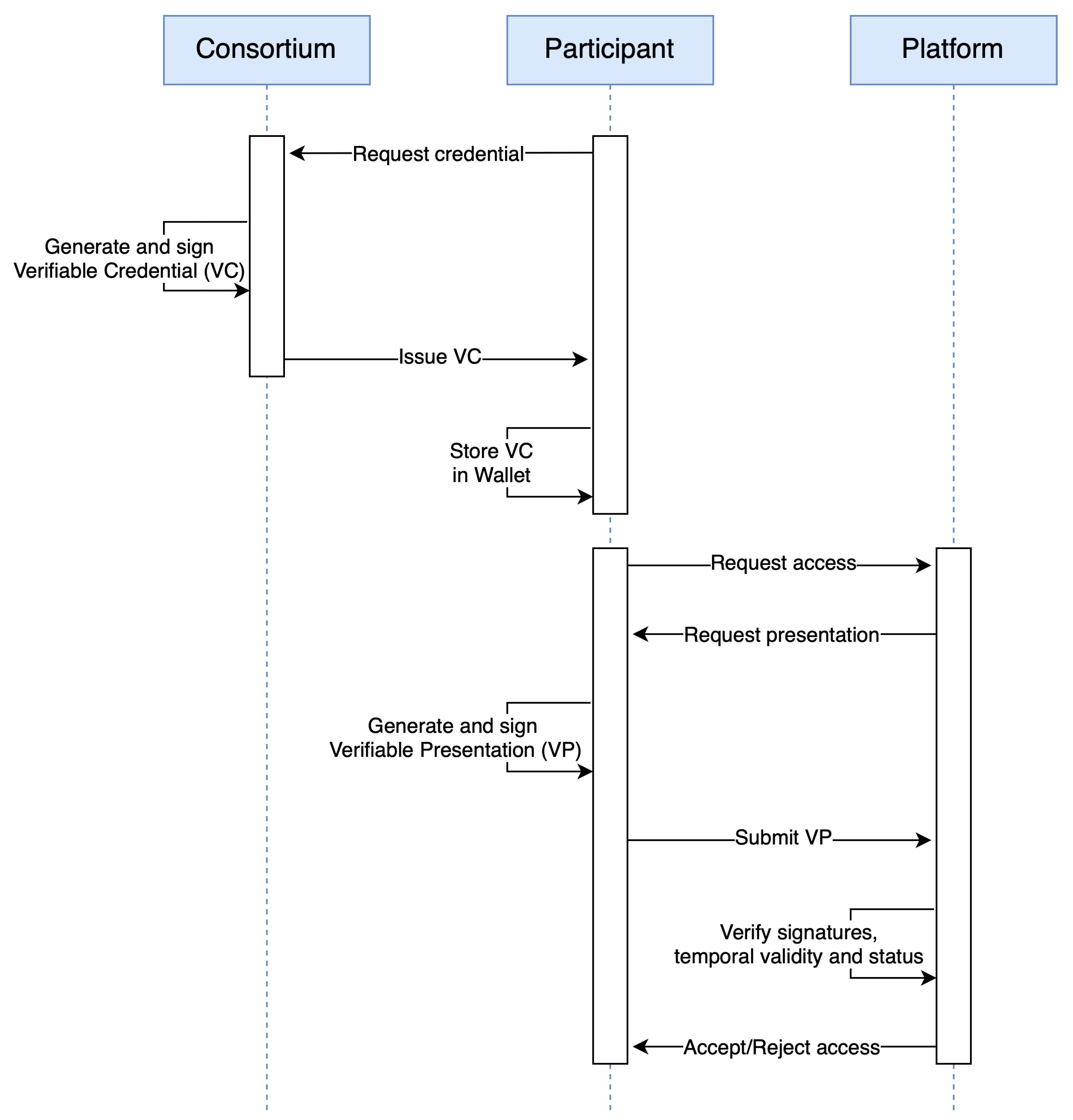
3.1.1. Decentralized Identity and Verifiable Credentials
- Credential issuance: Trusted authorities, such as industry consortia or certification bodies, issue verifiable credentials to companies. Companies, in turn, issue credentials to their employees, establishing a chain of trust.
- Credential storage: Credentials are securely stored on the user’s mobile device or within the company’s systems. This approach leverages SSI principles, ensuring portability and user sovereignty over credentials [69];
- Authentication process: Users authenticate by scanning QR codes and by approving requests within the mobile app. The platform acts as a verifier to validate credentials without storing or exposing sensitive information, thus maintaining privacy and security.
3.1.2. Integration of ICP and Ethereum
- ICP deployment: The front-end and back-end services are hosted on ICP canisters, providing a decentralized and scalable infrastructure. Unlike Ethereum, data written to ICP are not inherently public [70], allowing the management of multiple privacy levels for data storage [71]. Furthermore, the ICP’s reverse-gas model not only reduces transaction costs but also removes the need for users to manage funds for system usage, as the system itself covers transaction fees for user interactions, enhancing accessibility and ease of use [60].
- Ethereum interaction: The user interacts exclusively with their EVM-compatible keys, using them both for transactions on Ethereum and to derive an ICP identity via the SIWE protocol. This unified key usage streamlines the user experience, allowing seamless interaction across both blockchain platforms without requiring separate key management [65].
- Identity derivation protocol: We utilized the secure protocol provided by ICP to derive Ethereum-compatible keys from ICP identities. This ensures that private keys remain within the secure environment of the user’s device, maintaining security across platforms [69].
3.1.3. SSI-Based Authentication Framework
- Access modifiers: Custom access modifiers enforce role-based access control across the platform. In Solidity, we use modifiers to restrict function execution to authorized roles, while in ICP, decorators are applied to canister-related code to achieve similar access control. This ensures that only users with the appropriate SSI credentials can perform specific actions within smart contracts and canisters.
- Credential verification: Smart contracts and canisters verify cryptographic proofs provided by users. This process maintains the integrity of transactions and enforces business rules without compromising privacy.
- Role-based access control: Defined roles such as EXPORTER, IMPORTER, and CERTIFIER within smart contracts and canisters streamline the enforcement of business logic and compliance requirements. Certain platform functionalities are accessible only to specific roles, ensuring that each participant has the appropriate permissions to perform their designated actions securely and in accordance with their responsibilities.
3.1.4. User Experience Enhancements
- Seamless authentication: Users authenticate through familiar actions, such as scanning QR codes and biometric verification, reducing barriers to entry.
- Notifications and alerts: Real-time notifications keep users informed of important events, such as contract updates or required approvals, maintaining engagement, and workflow continuity.
- Guided workflows: Step-by-step guides help users navigate complex processes, reduce the learning curve, and minimize errors.
3.2. Case Study
3.2.1. Scenario Overview
- Participants: Small-scale coffee exporters in Brazil and importers in Switzerland.
- Challenges addressed:
- –
- Trust issues: Difficulty in establishing credibility due to geographical and informational gaps, leading to hesitance in direct transactions.
- –
- Intermediary costs: High fees charged by brokers and middlemen, reducing profit margins for producers, and increasing costs for buyers.
- –
- Bureaucracy: Time-consuming paperwork and manual processes, delaying transactions, and increasing the likelihood of errors.
- –
- Financial barriers: Complexities in setting up guarantees and down payment arrangements through traditional banking systems, which can be prohibitive for small exporters.
3.2.2. Trade Negotiation Process
- Registration and verification: Upon registration, exporting and importing companies receive verifiable credentials issued by the consortium. The companies involved can then issue specific credentials to their employees, creating a chain of trust [69]. The platform can verify these employee credentials as needed, establishing a secure foundation for transactions.
- Offer creation: Exporters list coffee products with detailed specifications, including variety, quality, quantity, and pricing terms.
- Negotiation initiation: Importers express interest and initiate negotiations through the platform. Both parties can propose modifications to terms, facilitated by the platform’s interactive interface.
- Contract formation: As illustrated in Figure 13, the platform ensures that when an agreement is reached, a new entity is created within an ICP canister to encapsulate the negotiated terms. This entity includes details such as shipment information, payment conditions, and dispute resolution mechanisms, securely storing and making them accessible within the platform.
3.2.3. Shipment and Payment Handling
- Document management: Critical shipping-related documents such as bills of lading and certificates of origin are uploaded and securely stored on the ICP blockchain, ensuring both immutability and accessibility.
- Down payment services: Guarantees are secured through a down payment mechanism managed by the ICP canister. Funds are locked and released based on predefined conditions set in the previously signed contract, such as confirmation of shipment delivery, ensuring fairness and security for both parties.
- Transaction flow: The platform also orchestrates the transaction sequence, ensuring compliance with contractual obligations. Notifications prompt users to take the necessary actions, maintaining momentum in the supply chain.
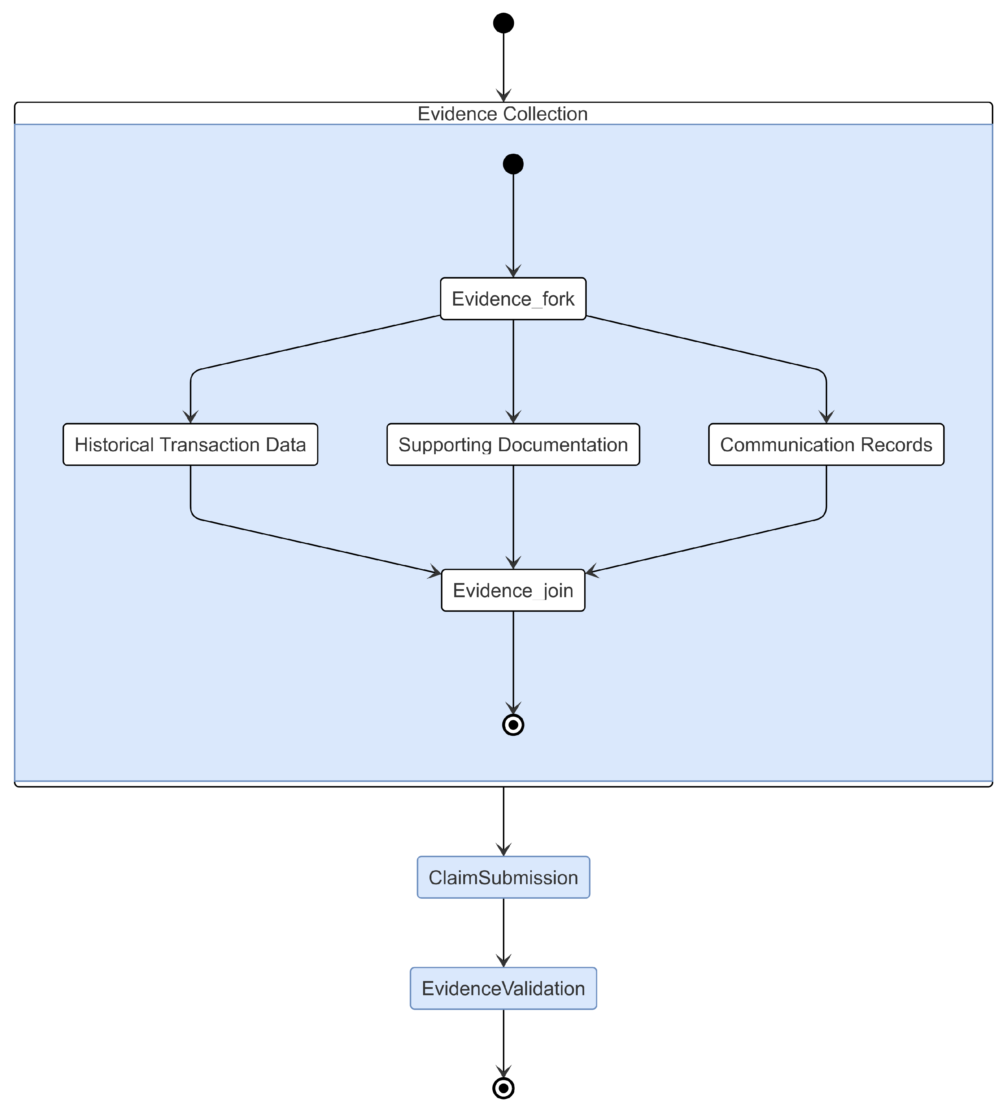
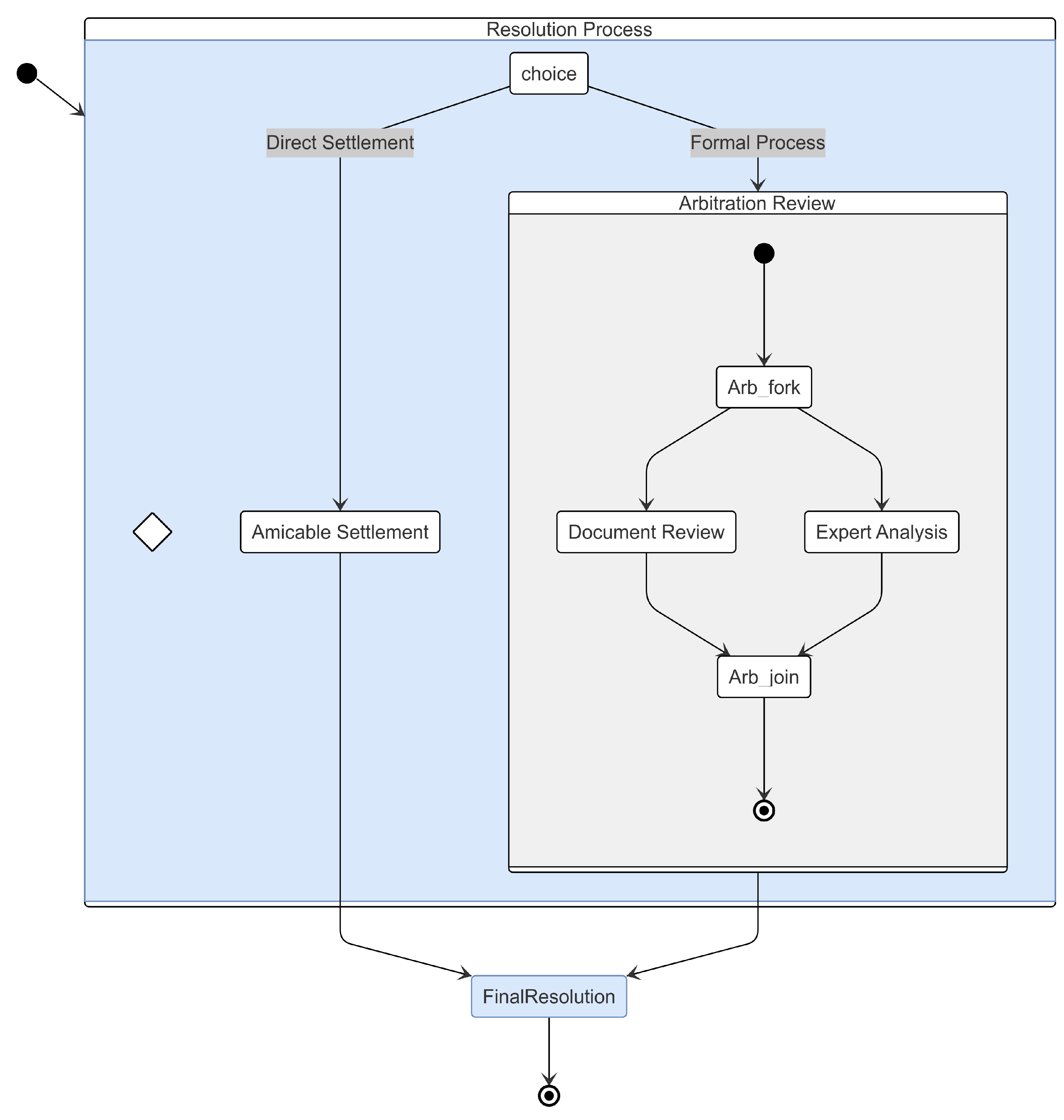
3.2.4. Dispute Resolution
- Transparent logging: All interactions and document exchanges are immutably recorded. This provides a transparent audit trail that is invaluable for resolving disagreements.
- Arbitration mechanism: An arbiter can access relevant records to facilitate dispute resolution. The platform’s logs serve as evidence, reducing ambiguity and expediting the process.
- Legal compliance: The generated records comply with legal standards, supporting enforcement if necessary. Users can easily collect all communications and documents to present to legal authorities, streamlining the path to resolution.
3.3. Technical Challenges and Solutions
3.3.1. Identity Derivation and Management
- Challenge: Securely associating Ethereum addresses with ICP identities without compromising security.
- Solution: Instead of utilizing a standalone ICP identity, we derive one from an existing Ethereum account. This is achieved by implementing a SIWE mechanism using a canister developed by the ICP community. This approach maintains security while streamlining cross-platform interactions.
3.3.2. Unified Authentication Across Distinct Blockchain Networks
- Challenge: Implementing a unified authentication system across a platform that operates on different blockchains.
- Solution: We rely on the Ethereum SSI standard for identity management and perform RPC calls to the EVM network from ICP. This approach allows us to maintain a single coherent identity across both blockchains, enabling seamless authentication and authorization. Users can thus interact with different components of the platform through a unified identity, simplifying the experience while ensuring consistent access control across the platform.
3.3.3. Access Control
- Challenge: Enforcing role-based permissions in a decentralized and trustless environment.
- Solution: We implemented on-chain verification of off-chain credentials using cryptographic proofs. This approach ensures that only authorized users can execute specific smart contract and canister functions.
3.3.4. Data Privacy and Confidentiality
- Challenge: Balancing transparency with the need to protect sensitive business information.
- Solution: Sensitive documents are stored on the ICP blockchain, utilizing its capability to manage different levels of data access while ensuring immutability and security. This approach allows controlled visibility of data, preserving confidentiality without compromising the integrity and verifiability of transactions.
3.3.5. User Accessibility
- Challenge: Designing a user experience suitable for participants with limited technical expertise.
- Solution: We create intuitive interfaces with minimal technical jargon. Educational resources and support are provided within the platform to help users. The emphasis on a mobile-first design leverages the ubiquity of smartphones, making the platform accessible to a broad user base.
3.3.6. Interoperability
- Challenge: Facilitating seamless interaction between different blockchain platforms.
- Solution: APIs and middleware abstract the complexities of cross-chain interactions. Using standardized data formats and communication protocols, we ensure that the user experience remains consistent regardless of the underlying technologies.
3.4. Impact Analysis on Traditional Trading Processes
3.4.1. Offer Publication and Discovery
3.4.2. Contract Negotiation
3.4.3. Dispute Management
4. Discussion
4.1. Impact on the Coffee Industry
- Enhancing trust: Ensuring that only verified participants engage in transactions fosters a trustworthy environment. This reduces the risk of fraud and builds trust among participants.
- Reducing costs: By minimizing dependency on intermediaries, transaction costs are lowered. Producers can achieve better profit margins and buyers can access products at more competitive prices.
- Streamlining processes: Automating documentation and negotiation processes reduces delays and errors. More efficiency accelerates the supply chain, benefiting all stakeholders.
- Improving financial accessibility: Simplifying financial transactions using stablecoins and smart contracts bypasses traditional banking barriers. This is particularly beneficial for small exporters who may lack access to conventional financial services.
4.2. Generalization to Other Industries
- Textiles: By ensuring ethical sourcing and authenticity of materials and by combating counterfeit goods.
- Pharmaceuticals: By tracking provenance and preventing counterfeit drugs as well as enhancing patient safety.
- Agriculture: By enhancing transparency and traceability in the supply chains of other commodities like cocoa and tea and by promoting fair trade practices.
- Minerals and metals: By verifying compliance with environmental and labor regulations and by supporting responsible sourcing.
4.3. Addressing Privacy Concerns
- Selective disclosure: Users share only the necessary information, maintaining confidentiality over sensitive data.
- Regulatory compliance: The platform can be configured to comply with data protection laws such as GDPR, ensuring legal adherence.
- User empowerment: Participants have control over their data, including the ability to revoke access when necessary, aligning with SSI principles.
4.4. Scalability and Performance Considerations
- ICP Advantages: The Internet Computer Protocol offers high throughput and low latency, suitable for applications requiring real-time interactions. It scales horizontally, accommodating increasing user numbers [60].
- Ethereum challenges: We mitigated Ethereum’s scalability issues using Layer 2 scaling solutions like rollups or sidechains. Transaction batching and gas optimization techniques reduce costs and improve performance [74].
- Prospects: Integration with other blockchain platforms that offer enhanced scalability and privacy features is planned, ensuring that the platform remains at the forefront of technological advancements.
4.5. Limitations and Future Perspectives
- Adoption hurdles: Resistance to new technology and lack of infrastructure in certain regions may slow adoption. Continued education and support are necessary to overcome these challenges.
- Regulatory landscape: Navigating different legal frameworks across jurisdictions requires adaptability. Monitoring and adjusting to regulatory changes are essential for compliance.
- Enhancements: Future work should include the integration of IoT devices for real-time tracking and monitoring, the application of artificial intelligence to demand forecasting, and the expansion of the SSI framework to support cross-chain identity solutions.
5. Conclusions
Author Contributions
Funding
Institutional Review Board Statement
Informed Consent Statement
Data Availability Statement
Conflicts of Interest
References
- Free, C.; Hecimovic, A. Global supply chains after COVID-19: The end of the road for neoliberal globalization? Account. Audit. Account. J. 2021, 34, 58–84. [Google Scholar] [CrossRef]
- Younis, A.; Alsharairi, H.; Younes, H.; Sundakani, B. The impact of COVID-19 on supply chains: Systematic review and future research directions. Oper. Res. 2023, 23, 48. [Google Scholar] [CrossRef]
- Baidya, S.; Potdar, V.; Ray, P.P.; Nandi, C. Reviewing the opportunities, challenges, and future directions for the digitalization of energy. Energy Res. Soc. Sci. 2021, 81, 102243. [Google Scholar] [CrossRef]
- Roy, S. Blockchain technology in the global supply chain: A theoretical overview and security Issues. In Contemporary Issues in International Trade; Bhattacharyya, R., Mazumdar, D., Eds.; Emerald Publishing: Leeds, UK, 2024; pp. 195–208. [Google Scholar]
- Tiwari, S.; Sharma, P.; Choi, T.-M.; Lim, A. Blockchain and third-party logistics for global supply chain operations: Stakeholders’ perspectives and decision roadmap. Transp. Res. Part E Logist. Transp. Rev. 2023, 170, 103012. [Google Scholar] [CrossRef]
- Liu, R.; Ran, W.; Liu, S. Blockchain technology applied to supply chain management: A system’s analysis. Mob. Inf. Syst. 2023, 2023, 6046503. [Google Scholar] [CrossRef]
- Potnis, T.; Lau, Y.-Y.; Yip, T.L. Roles of blockchain technology in supply chain capability and flexibility. Sustainability 2023, 15, 7460. [Google Scholar] [CrossRef]
- Deloitte. Available online: https://www2.deloitte.com/content/dam/Deloitte/us/Documents/us-ent-supply-chain-pov.pdf (accessed on 26 October 2024).
- Hastig, G.M.; Sodhi, M.S. Blockchain for supply chain traceability: Business requirements and critical success factors. Prod. Oper. Manag. 2020, 29, 935–954. [Google Scholar] [CrossRef]
- Dirksen, J.; Lima de Miranda, K.; Wike, R. Towards Economic and Social Prosperity Measurement Beyond GDP. Available online: https://www.ifw-kiel.de/fileadmin/Dateiverwaltung/IfW-Publications/fis-import/18b62c7b-f978-4378-a434-bf07daecaa90-T7_2022_PB_final.pdf (accessed on 26 October 2024).
- Smith, A. Spatial division of labor. In International Encyclopedia of Human Geography; Kitchin, R., Thrift, N., Eds.; Elsevier: Amsterdam, The Netherlands, 2009; pp. 348–354. [Google Scholar]
- International Monetary Fund. Balance of Payments and International Investment Position, 6th ed.; International Monetary Fund: Washington, DC, USA, 2009. [Google Scholar]
- Markus, S.; Buijs, P. Beyond The Hype: How Blockchain Affects Supply Chain Performance. Supply Chain. Manag. Int. J. 2022, 27, 177–193. [Google Scholar] [CrossRef]
- A Survey on Blockchain-based Supply Chain Finance with Progress and Future directions. arXiv 2024, arXiv:2408.08915.
- Purwaningsih, E.; Muslikh, M.; Suhaeri, S.; Basrowi, B. Utilizing blockchain technology in enhancing supply chain efficiency and export performance, and its implications on the financial performance of SMEs. Uncertain Supply Chain Manag. 2024, 12, 449–460. [Google Scholar] [CrossRef]
- Agrawal, S.; Tiwari, S.K.; Singh, R.K.; Kumar, K. The impact of blockchain technology on supply chain efficiency: A review. In Proceedings of the E3S Web of Conferences, Ahmedabad, India, 27–29 June 2024. [Google Scholar] [CrossRef]
- Lakkakula, P.; Bullock, D.; Wilson, W. Blockchain Technology in International Commodity Trading. J. Priv. Enterp. 2020, 35, 23–46. [Google Scholar]
- McKinsey Company. Blockchain Beyond the Hype: What Is the Strategic Business Value? Online Article. 2018. Available online: https://www.mckinsey.com/capabilities/mckinsey-digital/our-insights/blockchain-beyond-the-hype-what-is-the-strategic-business-value# (accessed on 23 December 2024).
- Alsmadi, A.A.; Alrawashdeh, N.; Al-Gasaymeh, A.; Alhawamdeh, L.N.; Al_Hazimeh, A.M. Adoption of Blockchain Technology in Supply Chain. Sage Open 2023, 13, 21582440231160143. [Google Scholar] [CrossRef]
- The World Bank. Available online: https://data.worldbank.org/indicator/NY.GDP.MKTP.KD.ZG (accessed on 26 October 2024).
- The World Bank. Available online: https://datahelpdesk.worldbank.org/knowledgebase/articles/906519-world-bank-country-and-lending-groups (accessed on 26 October 2024).
- Bager, S.L.; Singh, C.; Persson, U.M. Blockchain is not a silver bullet for agro-food supply chain sustainability: Insights from a coffee case study. Sustainability 2022, 4, 100163. [Google Scholar] [CrossRef]
- Trollman, H.; Garcia-Garcia, G.; Jagtap, S.; Trollman, F. Blockchain for ecologically embedded coffee supply chains. Logistics 2022, 6, 43. [Google Scholar] [CrossRef]
- Browning, D. Available online: https://www.supplychainbrain.com/blogs/1-think-tank/post/32057-how-blockchain-benefits-the-coffee-supply-chain (accessed on 26 October 2024).
- The World Bank. Available online: https://data.worldbank.org/indicator/NE.EXP.GNFS.ZS (accessed on 26 October 2024).
- Foreign Agricultural Service—U.S. Department of Agriculture. Available online: https://fas.usda.gov/data/production/commodity/0711100 (accessed on 26 October 2024).
- ResourceTrade.Earth. Available online: https://resourcetrade.earth/?year=2022&category=113&units=value&autozoom=1 (accessed on 26 October 2024).
- Nordico Coffee House. Available online: https://nordico.coffee/exploring-blockchain-technology-in-coffee-supply-chains-ensuring-transparency-and-fairness/ (accessed on 26 October 2024).
- Javaid, M.; Haleem, A.; Singh, R.P.; Suman, R.; Khan, S. A review of Blockchain Technology applications for financial services. BenchCouncil Trans. Benchmarks Stand. Eval. 2022, 2, 100073. [Google Scholar] [CrossRef]
- Lichtfous, M.; Yadav, V.; Fratino, V. Can blockchain accelerate financial inclusion globally. Deloitte Inside Mag. 2018, 19, 1–8. [Google Scholar]
- Badhan, I.A.; Neeroj, M.H.; Rahman, S. Currency rate fluctuations and their impact on supply chain risk management: An empirical analysis. Int. J. Bus. Manag. Sci. 2024, 4, 6–26. [Google Scholar] [CrossRef]
- Ortolani, P. The impact of blockchain technologies and smart contracts on dispute resolution: Arbitration and court litigation at the crossroads. Unif. Law Rev. 2019, 24, 430–448. [Google Scholar] [CrossRef]
- Triple A Technologies. Available online: https://www.triple-a.io/cryptocurrency-ownership-data (accessed on 18 December 2024).
- Alamsyah, A.; Widiyanesti, S.; Wulansari, P.; Nurhazizah, E.; Dewi, A.S.; Rahadian, D.; Ramadhani, D.P.; Hakim, M.N.; Tyasamesi, P. Blockchain traceability model in the coffee industry. J. Open Innov. Technol. Mark. Complex. 2023, 9, 100008. [Google Scholar] [CrossRef]
- IBM. Available online: https://www.ibm.com/thought-leadership/coffee/ (accessed on 26 October 2024).
- Piprani, A.Z.; Jaafar, N.I.; Ali, S.M.; Mubarik, M.S.; Shahbaz, M. Multi-dimensional supply chain flexibility and supply chain resilience: The role of supply chain risks exposure. Oper. Manag. Res. 2022, 15, 307–325. [Google Scholar] [CrossRef]
- Pratono, A.H.; Han, L.; Maharani, A. Global supply chain resilience with the flexible partnership. Mod. Supply Chain. Res. Appl. 2023, 5, 102–114. [Google Scholar] [CrossRef]
- Tiwari, M.; Bryde, D.J.; Stavropoulou, F.; Malhotra, G. Understanding the evolution of flexible supply chain in the business-to-business sector: A resource-based theory perspective. Int. Stud. Manag. Organ. 2024, 54, 380–406. [Google Scholar] [CrossRef]
- Miatton, F.; Amado, L. Fairness, transparency and traceability in the coffee value chain through Blockchain innovation. In Proceedings of the 2020 International Conference on Technology and Entrepreneurship—Virtual (ICTE-V), Bologna, Italy, 21–23 September 2020; pp. 1–6. [Google Scholar]
- Samper, L.F.; Quiñones-Ruiz, X.F. Towards a balanced sustainability vision for the coffee industry. Resources 2017, 6, 17. [Google Scholar] [CrossRef]
- Wenda. Available online: https://wenda-it.com/en/focus/document-digitization-automation-supply-chain-logistics/ (accessed on 18 December 2024).
- Wynn, S.; Kuhn, J.R. The financial impact of manual inventory record errors. Int. J. Bus. Soc. Sci. 2021, 12, 1–12. [Google Scholar]
- Zivkovic, P.; McCurdy, D.L.; Zou, M.; Raymond, A.H. Mind the gap: Tech-based dispute resolution for disputes in global supply blockchains. Bus. Horizons 2023, 66, 13–26. [Google Scholar] [CrossRef]
- Chang, Y.; Iakovou, E.; Weidong, S. Blockchain in global supply chains and cross border trade: A critical synthesis of the state-of-the-art, challenges and opportunities. Int. J. Prod. Res. 2019, 58, 2082–2099. [Google Scholar] [CrossRef]
- Byrnes, W.H.; Khodakarami, N.; Perez, C.N. The value chain: A study of the coffee industry. Development 2018, 30, 1099–1122. [Google Scholar]
- Bozzola, M.; Charles, S.; Ferretti, T.; Gerakari, E.; Manson, H.; Rosser, N.; von der Goltz, P. The Coffee Guide; International Trade Centre: Geneva, Switzerland, 2021. [Google Scholar] [CrossRef]
- European Coffee Federation. European Standard Contract for Coffee (ESCC), 2018 ed.; European Coffee Federation: Brussels, Belgium, 2021. [Google Scholar]
- Djankov, S.; Freund, C.; Pham, C. Trading on time. Rev. Econ. Stat. 2010, 92, 166–173. [Google Scholar] [CrossRef]
- Mann, R. The role of letters of credit in payment transactions. Mich. Law Rev. 2000, 98, 2494–2536. [Google Scholar] [CrossRef]
- Preukschat, A.; Reed, D. Self-Sovereign Identity; Manning Publications: Shelter Island, NY, USA, 2021. [Google Scholar]
- Mühle, A.; Grüner, A.; Gayvoronskaya, T.; Meinel, C. A survey on essential components of a self-sovereign identity. Comput. Sci. Rev. 2018, 30, 80–86. [Google Scholar] [CrossRef]
- Chen, Y.; Bellavitis, C. Blockchain disruption and decentralized finance: The rise of decentralized business models. J. Bus. Ventur. Insights 2020, 13, e00151. [Google Scholar] [CrossRef]
- Klems, M.; Eberhardt, J.; Tai, S.; Härtlein, S.; Buchholz, S.; Tidjani, A. Trustless Intermediation in Blockchain-Based Decentralized Service Marketplaces. In Service-Oriented Computing. ICSOC 2017; Maximilien, M., Vallecillo, A., Wang, J., Oriol, M., Eds.; Springer: Cham, Switzerland, 2017; Volume 10601. [Google Scholar]
- Albayati, H.; Kim, S.K.; Rho, J.J. Accepting financial transactions using blockchain technology and cryptocurrency: A customer perspective approach. Technol. Soc. 2020, 62, 101320. [Google Scholar] [CrossRef]
- Maggi, G.; Staiger, R.W. Information asymmetry and the problem of transfers in trade negotiations. Am. Econ. Rev. 2005, 95, 1447–1467. [Google Scholar]
- Wang, S.; Ouyang, L.; Yuan, Y.; Ni, X.; Han, X.; Wang, F.-Y. Blockchain-enabled smart contracts: Architecture, applications, and future trends. IEEE Trans. Syst. Man Cybern. Syst. 2019, 49, 2266–2277. [Google Scholar] [CrossRef]
- DFINITY Team. Available online: https://internetcomputer.org/whitepaper.pdf (accessed on 14 November 2024).
- Frye, T.J.; Mansfield, E.D. Information asymmetries as trade barriers: ISO 9000 increases international commerce. J. Int. Econ. 2004, 62, 261–283. [Google Scholar]
- World Wide Web Consortium (W3C). Verifiable Credentials Data Model v2.0. Candidate Recommendation Draft, 19 October 2024. Available online: https://www.w3.org/TR/vc-data-model-2.0/ (accessed on 23 December 2024).
- Schardong, F.; Custódio, R. Self-Sovereign Identity: A systematic review, mapping and taxonomy. Sensors 2022, 22, 5641. [Google Scholar] [CrossRef]
- Mazzocca, C.; Acar, A.; Uluagac, S.; Montanari, R.; Bellavista, P.; Conti, M. A survey on decentralized identifiers and verifiable credentials. arXiv 2024, arXiv:2402.02455. [Google Scholar]
- WalletConnect Foundation. WalletConnect Network Whitepaper. 2024. Available online: https://whitepaper.walletconnect.network (accessed on 23 December 2024).
- Fdhila, W.; Stifter, N.; Kostal, K.; Saglam, C.; Sabadello, M. Methods for decentralized identities: Evaluation and insights. In Business Process Management: Blockchain and Robotic Process Automation Forum; González Enríquez, J., Debois, S., Fettke, P., Plebani, P., van de Weerd, I., Weber, I., Eds.; Springer: Cham, Switzerland, 2021; pp. 119–135. [Google Scholar]
- Chang, W.; Rocco, G.; Millegan, B.; Johnson, N.; Terbu, O. Available online: https://eips.ethereum.org/EIPS/eip-4361 (accessed on 14 November 2024).
- Ben-Sasson, E.; Chiesa, A.; Tromer, E.; Virza, M. Scalable zero knowledge via cycles of elliptic curves. Algorithmica 2017, 79, 1102–1160. [Google Scholar] [CrossRef]
- Kosba, A.; Miller, A.; Shi, E.; Wen, Z.; Papamanthou, C. Hawk: The Blockchain model of cryptography and privacy-preserving smart contracts. In Proceedings of the 2016 IEEE Symposium on Security and Privacy (SP), San Jose, CA, USA, 22–26 May 2016; pp. 839–858. [Google Scholar]
- Raikwar, M.; Gligoroski, D.; Kralevska, K. SoK of used cryptography in Blockchain. IEEE Access 2019, 7, 148550–148575. [Google Scholar] [CrossRef]
- Gurbuz, M.C.; Yurt, O.; Ozdemir, S.; Sena, V.; Yu, W. Supply chain structure as a mitigating strategy for small and medium-sized enterprises. J. Bus. Res. 2023, 155, 113407. [Google Scholar] [CrossRef]
- Li, C.; Li, R.; Zhuang, L.; Zhang, X. Formal analysis of trust chain. In Proceedings of the 2010 Second International Conference on Networks Security, Wireless Communications and Trusted Computing, Wuhan, China, 24–25 April 2010; pp. 111–116. [Google Scholar] [CrossRef]
- Internet Computer. Available online: https://internetcomputer.org/docs/current/developer-docs/multi-chain/ethereum/using-eth/eth-dev-workflow (accessed on 24 December 2024).
- Korpela, K.; Hallikas, J.; Dahlberg, T. Digital supply chain transformation toward blockchain integration. In Proceedings of the 50th Hawaii International Conference on System Sciences, Hilton Waikoloa Village, HI, USA, 4–7 January 2017; Hawaii International Conference on System Sciences, Ed.; Hawaii International Conference on System Sciences: Hilton Waikoloa Village, HI, USA, 2017; pp. 4182–4191. [Google Scholar]
- Milford, A. Coffee, Co-Operatives and Competition: The Impact of Fair Trade; Chr. Michelsen Institute: Bergen, Norway, 2004. [Google Scholar]
- Lee-Makiyama, H.; Baker, R.; Gopalakrishnan, B.N.; Garnizova, E. Benefits of the Digitalisation of Trade Processes and Cross Border Barriers to Their Adoption; The London School of Economics and Political Science: London, UK, 2023. [Google Scholar]
- Gudgeon, L.; Moreno-Sanchez, P.; Roos, S.; McCorry, P.; Gervais, A. SoK: Layer-Two Blockchain Protocols. In Financial Cryptography and Data Security; Bonneau, J., Heninger, N., Eds.; Springer: Cham, Switzerland, 2020. [Google Scholar]
- Rodrigue, J.-P.; Notteboom, T. Available online: https://transportgeography.org/contents/chapter3/transport-costs/ (accessed on 24 December 2024).












Disclaimer/Publisher’s Note: The statements, opinions and data contained in all publications are solely those of the individual author(s) and contributor(s) and not of MDPI and/or the editor(s). MDPI and/or the editor(s) disclaim responsibility for any injury to people or property resulting from any ideas, methods, instructions or products referred to in the content. |
© 2025 by the authors. Licensee MDPI, Basel, Switzerland. This article is an open access article distributed under the terms and conditions of the Creative Commons Attribution (CC BY) license (https://creativecommons.org/licenses/by/4.0/).
Share and Cite
Agnola, T.; Ambrosini, L.; Beretta, E.; Gremlich, G. Empowering Global Supply Chains Through Blockchain-Based Platforms: New Evidence from the Coffee Industry. FinTech 2025, 4, 3. https://doi.org/10.3390/fintech4010003
Agnola T, Ambrosini L, Beretta E, Gremlich G. Empowering Global Supply Chains Through Blockchain-Based Platforms: New Evidence from the Coffee Industry. FinTech. 2025; 4(1):3. https://doi.org/10.3390/fintech4010003
Chicago/Turabian StyleAgnola, Tommaso, Luca Ambrosini, Edoardo Beretta, and Giuliano Gremlich. 2025. "Empowering Global Supply Chains Through Blockchain-Based Platforms: New Evidence from the Coffee Industry" FinTech 4, no. 1: 3. https://doi.org/10.3390/fintech4010003
APA StyleAgnola, T., Ambrosini, L., Beretta, E., & Gremlich, G. (2025). Empowering Global Supply Chains Through Blockchain-Based Platforms: New Evidence from the Coffee Industry. FinTech, 4(1), 3. https://doi.org/10.3390/fintech4010003

