To Clamp or Not to Clamp: Enhancing Seed Endophyte Metabarcoding Success
Abstract
1. Introduction
2. Materials and Methods
2.1. Plant Species
2.2. Initial Peptide-Nucleic Acid (PNA) Clamp Function Tests
2.3. PNA Clamp Metabarcoding
2.4. Metabarcoding Data Processing
3. Results
3.1. PNA Clamp Initial Verification
3.2. PNA Clamp Effects on Plant DNA Reads
3.3. Most Abundant ASVs with and Without PNA Clamps Added to Metabarcoding Library
3.4. PNA Clamp Effects on Alpha Diversity Measures
3.5. PNA Clamp Effects on Community Composition
3.6. Bacterial Species Associated with the Clamped Dataset
4. Discussion
4.1. Universal PNA Clamps Effectively Reduce Host Chloroplast, but Not Mitochondrial Reads
4.2. Addition of PNA Clamps Did Not Bias Bacterial Community Composition
4.3. Cost Comparison: Adding PNA Clamps Versus Increasing Read Depth per Sample
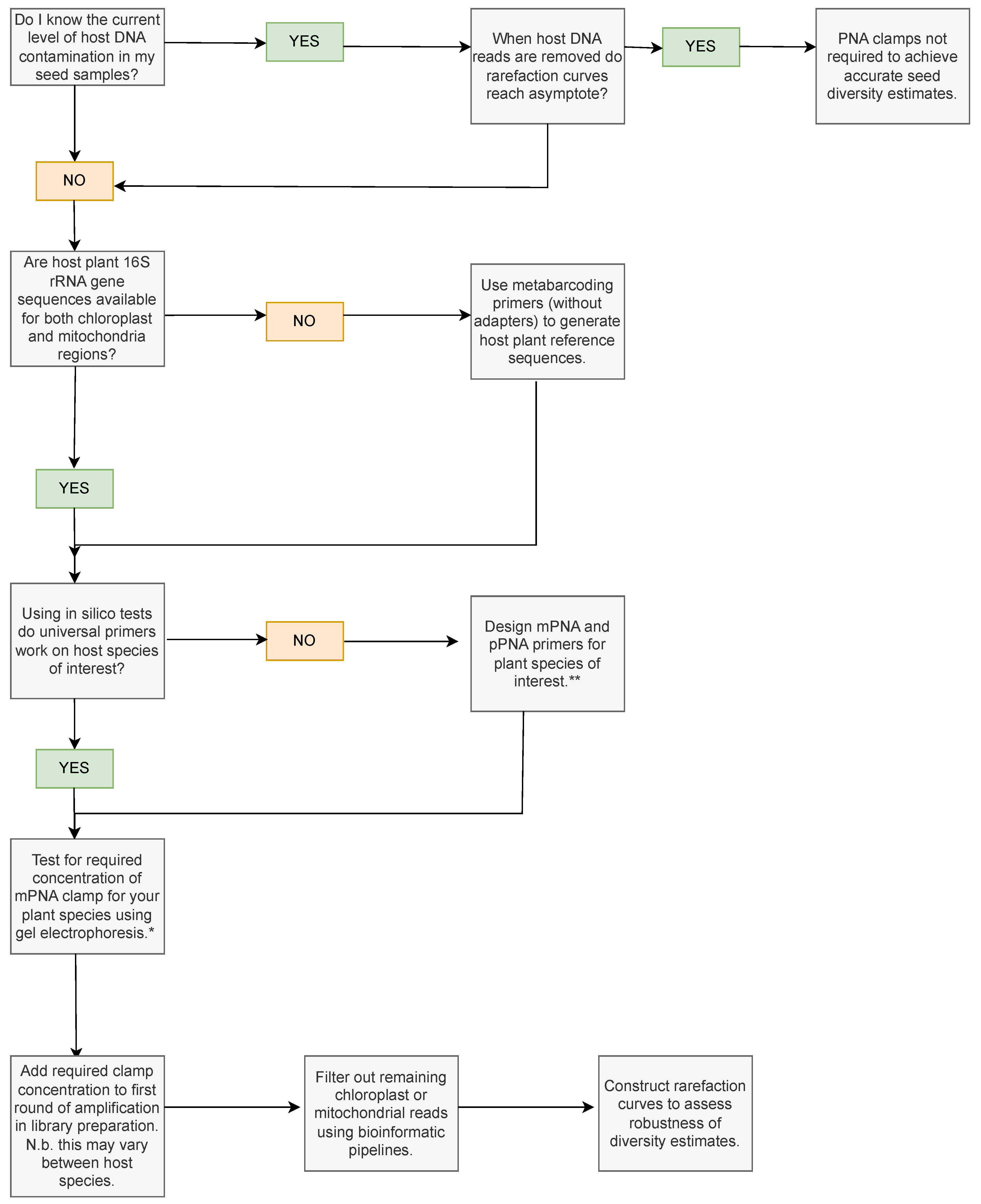
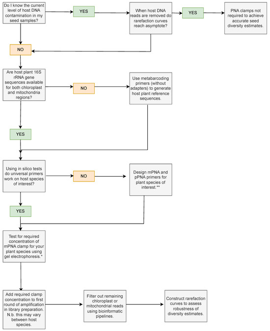
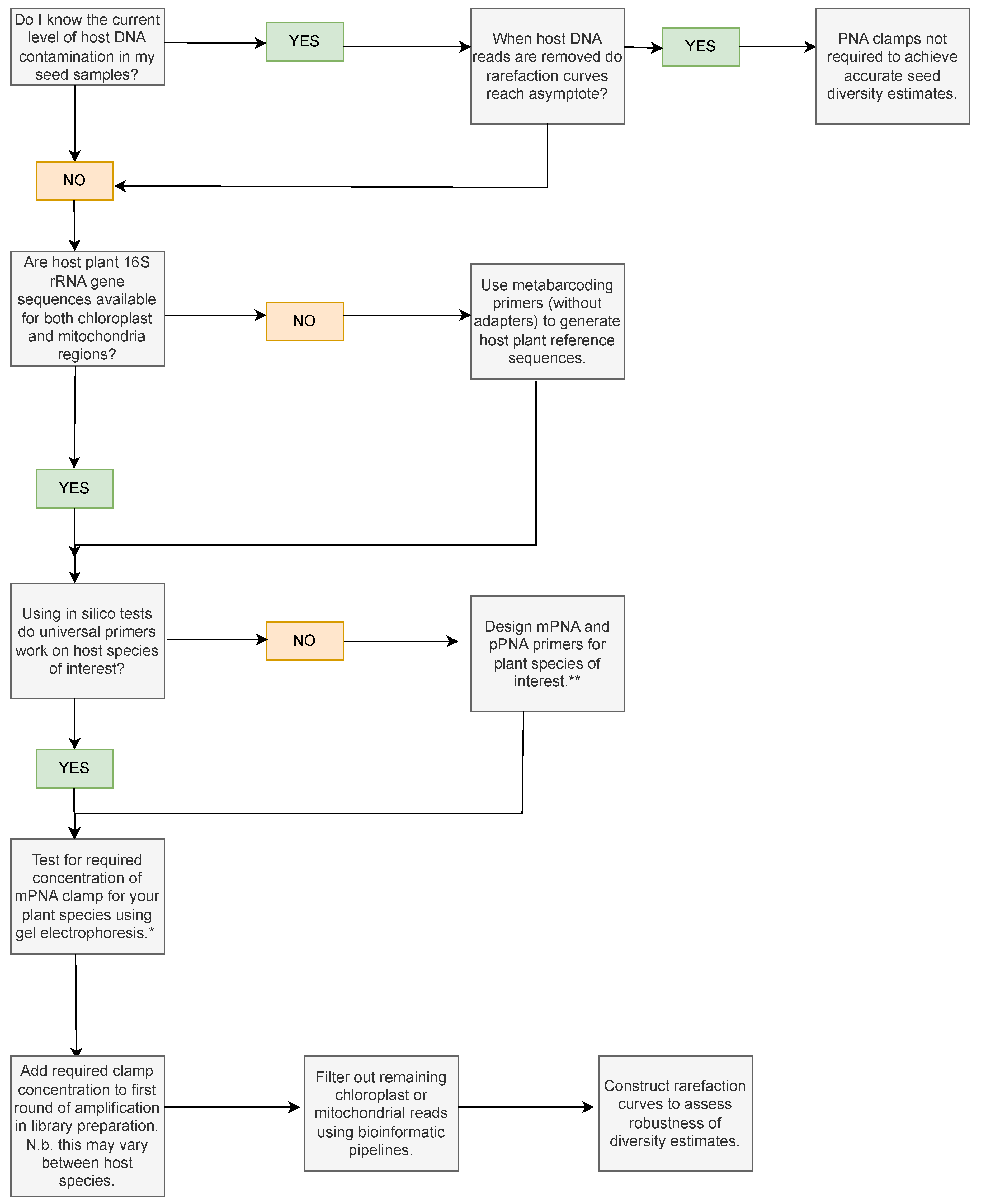
4.4. Proposed Decision Matrix for PNA Clamp Workflow and Verification
5. Conclusions
Supplementary Materials
Author Contributions
Funding
Institutional Review Board Statement
Informed Consent Statement
Data Availability Statement
Acknowledgments
Conflicts of Interest
Abbreviations
| PCR | Polymerase chain reaction |
| PNA | Peptide nucleic acid clamps |
| ASV | Amplicon sequence variant |
| mPNA | Mitochondrial peptide nucleic acid clamp |
| pPNA | Chloroplast nucleic acid clamp |
| WEHI | Walter and Eliza Hall Institute |
References
- Ridout, M.E.; Schroeder, K.L.; Hunter, S.S.; Styer, J.; Newcombe, G. Priority effects of wheat seed endophytes on a rhizosphere symbiosis. Symbiosis 2019, 78, 19–31. [Google Scholar] [CrossRef]
- War, A.F.; Bashir, I.; Reshi, Z.A.; Kardol, P.; Rashid, I. Insights into the seed microbiome and its ecological significance in plant life. Microbiol. Res. 2023, 269, 127318. [Google Scholar] [CrossRef] [PubMed]
- Gerna, D.; Clara, D.; Allwardt, D.; Mitter, B.; Roach, T. Tailored media are key to unlocking the diversity of endophytic bacteria in distinct compartments of germinating seeds. Microbiol. Spectr. 2022, 10, e00172-22. [Google Scholar] [CrossRef] [PubMed]
- Taerum, S.J.; Steven, B.; Gage, D.J.; Triplett, L.R. Validation of a PNA clamping method for reducing host DNA amplification and increasing eukaryotic diversity in rhizosphere microbiome studies. Phytobiomes J. 2020, 4, 291–302. [Google Scholar] [CrossRef]
- Qi, Z.; Zhou, X.; Tian, L.; Zhang, H.; Lei, Y.; Tang, F. Assessment of wheat grain quality in China during harvest and storage using a mycobiome approach. Food Secur. 2024, 16, 1619–1632. [Google Scholar] [CrossRef]
- Nanfack, A.D.; Nguefack, J.; Musonerimana, S.; La China, S.; Giovanardi, D.; Stefani, E. Exploiting the microbiome associated with normal and abnormal sprouting rice (Oryza sativa L.) seed phenotypes through a metabarcoding approach. Microbiol. Res. 2024, 279, 127546. [Google Scholar] [CrossRef]
- Acuña, J.J.; Hu, J.; Inostroza, N.G.; Valenzuela, T.; Perez, P.; Epstein, S.; Sessitsch, A.; Zhang, Q.; Jorquera, M.A. Endophytic bacterial communities in ungerminated and germinated seeds of commercial vegetables. Sci. Rep. 2023, 13, 19829. [Google Scholar] [CrossRef]
- Kurm, V.; Geisen, S.; Gera Hol, W.H. A low proportion of rare bacterial taxa responds to abiotic changes compared with dominant taxa. Environ. Microbiol. 2019, 21, 750–758. [Google Scholar] [CrossRef]
- Bintarti, A.; Sulesky-Grieb, A.; Stopnisek, N.; Shade, A. Endophytic microbiome variation among single plant seeds. Phytobiomes J. 2022, 6, 45–55. [Google Scholar] [CrossRef]
- Russell, D.; Rajabal, V.; Alfonzetti, M.; van der Merwe, M.M.; Gallagher, R.V.; Tetu, S.G. Seed banking impacts native Acacia ulicifolia seed microbiome composition and function. Environ. Microbiome 2025, 20, 4. [Google Scholar] [CrossRef]
- Thomas, P.; Rajendran, T.P.; Franco, C.M. Cytobacts: Abundant and diverse vertically seed-transmitted cultivation-recalcitrant intracellular bacteria ubiquitous to vascular plants. Front. Microbiol. 2022, 13, 806222. [Google Scholar] [CrossRef] [PubMed]
- Nielsen, P.E.; Egholm, M. An introduction to peptide nucleic acid. Curr. Issues Mol. Biol. 1999, 1, 89–104. [Google Scholar] [PubMed]
- Kawasaki, A.; Ryan, P. Peptide Nucleic Acid (PNA) Clamps to Reduce Co-amplification of Plant DNA During PCR Amplification of 16S rRNA Genes from Endophytic Bacteria. Plant Microbiome Methods Protoc. 2021, 2232, 123–134. [Google Scholar]
- Lundberg, D.S.; Yourstone, S.; Mieczkowski, P.; Jones, C.D.; Dangl, J.L. Practical innovations for high-throughput amplicon sequencing. Nat. Methods 2013, 10, 999–1002. [Google Scholar] [CrossRef]
- Fitzpatrick, C.R.; Lu-Irving, P.; Copeland, J.; Guttman, D.S.; Wang, P.W.; Baltrus, D.A.; Dlugosch, K.M.; Johnson, M.T. Chloroplast sequence variation and the efficacy of peptide nucleic acids for blocking host amplification in plant microbiome studies. Microbiome 2018, 6, 144. [Google Scholar] [CrossRef]
- De Souza, R.S.C.; Okura, V.K.; Armanhi, J.S.L.; Jorrín, B.; Lozano, N.; Da Silva, M.J.; González-Guerrero, M.; de Araújo, L.M.; Verza, N.C.; Bagheri, H.C. Unlocking the bacterial and fungal communities assemblages of sugarcane microbiome. Sci. Rep. 2016, 6, 28774. [Google Scholar] [CrossRef]
- Lee, C.P.; Eubel, H.; Solheim, C.; Millar, A.H. Mitochondrial proteome heterogeneity between tissues from the vegetative and reproductive stages of Arabidopsis thaliana development. J. Proteome Res. 2012, 11, 3326–3343. [Google Scholar] [CrossRef][Green Version]
- Czarna, M.; Kolodziejczak, M.; Janska, H. Mitochondrial proteome studies in seeds during germination. Proteomes 2016, 4, 19. [Google Scholar] [CrossRef]
- Moronta-Barrios, F.; Gionechetti, F.; Pallavicini, A.; Marys, E.; Venturi, V. Bacterial microbiota of rice roots: 16S-based taxonomic profiling of endophytic and rhizospheric diversity, endophytes isolation and simplified endophytic community. Microorganisms 2018, 6, 14. [Google Scholar] [CrossRef]
- Viotti, C.; Chalot, M.; Kennedy, P.G.; Maillard, F.; Santoni, S.; Blaudez, D.; Bertheau, C. Primer pairs, PCR conditions, and peptide nucleic acid clamps affect fungal diversity assessment from plant root tissues. Mycology 2024, 15, 255–271. [Google Scholar] [CrossRef]
- Abdelfattah, A.; Tack, A.J.; Lobato, C.; Wassermann, B.; Berg, G. From seed to seed: The role of microbial inheritance in the assembly of the plant microbiome. Trends Microbiol. 2023, 31, 346–355. [Google Scholar] [CrossRef] [PubMed]
- Borodušķe, A.; Ķibilds, J.; Fridmanis, D.; Gudrā, D.; Ustinova, M.; Seņkovs, M.; Nikolajeva, V. Does peptide-nucleic acid (PNA) clamping of host plant DNA benefit ITS1 amplicon-based characterization of the fungal endophyte community? Fungal Ecol. 2023, 61, 101181. [Google Scholar] [CrossRef]
- Chelius, M.; Triplett, E. The Diversity of Archaea and Bacteria in Association with the Roots of Zea mays L. Microb. Ecol. 2001, 41, 252–263. [Google Scholar]
- Beckers, B.; Op De Beeck, M.; Thijs, S.; Truyens, S.; Weyens, N.; Boerjan, W.; Vangronsveld, J. Performance of 16s rDNA primer pairs in the study of rhizosphere and endosphere bacterial microbiomes in metabarcoding studies. Front. Microbiol. 2016, 7, 650. [Google Scholar] [CrossRef]
- Jonkers, W.; Gundel, P.E.; Verma, S.K.; White, J.F. Seed microbiome research. Front. Microbiol. 2022, 13, 943329. [Google Scholar] [CrossRef]
- Wassermann, B.; Rybakova, D.; Adam, E.; Zachow, C.; Bernhard, M.; Müller, M.; Mancinelli, R.; Berg, G. Studying seed microbiomes. In The Plant Microbiome: Methods and Protocols; Springer: Cham, Switzerland, 2021; pp. 1–21. [Google Scholar]
- El-Fateh, M.; Chatterjee, A.; Zhao, X. A systematic review of peptide nucleic acids (PNAs) with antibacterial activities: Efficacy, potential and challenges. Int. J. Antimicrob. Agents 2024, 63, 107083. [Google Scholar] [CrossRef]
- Piñol, J.; Mir, G.; Gomez-Polo, P.; Agustí, N. Universal and blocking primer mismatches limit the use of high-throughput DNA sequencing for the quantitative metabarcoding of arthropods. Mol. Ecol. Resour. 2015, 15, 819–830. [Google Scholar] [CrossRef]
- Reigel, A.M.; Owens, S.M.; Hellberg, M.E. Reducing host DNA contamination in 16S rRNA gene surveys of anthozoan microbiomes using PNA clamps. Coral Reefs 2020, 39, 1817–1827. [Google Scholar] [CrossRef]
- Mertin, A.A.; Philpott, M.; Blackall, L.L.; French, K.; Liew, E.C.; Van Der Merwe, M.M. Integrating seed microbiome knowledge into restoration and ex situ conservation of native Australian plants. Aust. J. Bot. 2023, 71, 379–394. [Google Scholar] [CrossRef]
- Myers, R.L. Site susceptibility to invasion by the exotic tree Melaleuca quinquenervia in southern Florida. J. Appl. Ecol. 1983, 20, 645–658. [Google Scholar] [CrossRef]
- Rayachhetry, M.B.; Van, T.K.; Center, T.D. Regeneration potential of the canopy-held seeds of Melaleuca quinquenervia in south Florida. Int. J. Plant Sci. 1998, 159, 648–654. [Google Scholar] [CrossRef]
- Mitchell, M. Ecology of Microlaena stipoides in Grazing Systems. Ph.D. Thesis, Charles Sturt University, Bathurst, NSW, Australia, 2013. [Google Scholar]
- Mason, B.D. Directions for Best Management of Kangaroo Grass (Themeda triandra Forssk.) Re-Establishment in Southeastern Australian Native Grassland Remnants. Ph.D. Thesis, Victoria University, Melbourne, VIC, Australia, 2005. [Google Scholar]
- Vasil, I.K. Developing cell and tissue culture systems for the improvement of cereal and grass crops. J. Plant Physiol. 1987, 128, 193–218. [Google Scholar] [CrossRef]
- Parada, A.E.; Needham, D.M.; Fuhrman, J.A. Every base matters: Assessing small subunit rRNA primers for marine microbiomes with mock communities, time series and global field samples. Environ. Microbiol. 2016, 18, 1403–1414. [Google Scholar] [CrossRef] [PubMed]
- Apprill, A.; McNally, S.; Parsons, R.; Weber, L. Minor revision to V4 region SSU rRNA 806R gene primer greatly increases detection of SAR11 bacterioplankton. Aquat. Microb. Ecol. 2015, 75, 129–137. [Google Scholar] [CrossRef]
- Mertin, A.; Laurence, M.; van der Merwe, M.; French, K.; Liew, E. The culturable seed mycobiome of two Banksia species is dominated by latent saprotrophic and multi-trophic fungi. Fungal Biol. 2022, 126, 738–745. [Google Scholar] [CrossRef]
- Wasimuddin; Schlaeppi, K.; Ronchi, F.; Leib, S.L.; Erb, M.; Ramette, A. Evaluation of primer pairs for microbiome profiling from soils to humans within the One Health framework. Mol. Ecol. Resour. 2020, 20, 1558–1571. [Google Scholar] [CrossRef]
- Bolyen, E.; Rideout, J.R.; Dillon, M.R.; Bokulich, N.A.; Abnet, C.C.; Al-Ghalith, G.A.; Alexander, H.; Alm, E.J.; Arumugam, M.; Asnicar, F. Reproducible, interactive, scalable and extensible microbiome data science using QIIME 2. Nat. Biotechnol. 2019, 37, 852–857. [Google Scholar] [CrossRef]
- Martin, M. Cutadapt removes adapter sequences from high-throughput sequencing reads. EMBnet. J. 2011, 17, 10–12. [Google Scholar] [CrossRef]
- Callahan, B.J.; McMurdie, P.J.; Rosen, M.J.; Han, A.W.; Johnson, A.J.A.; Holmes, S.P. DADA2: High-resolution sample inference from Illumina amplicon data. Nat. Methods 2016, 13, 581–583. [Google Scholar] [CrossRef]
- Quast, C.; Pruesse, E.; Yilmaz, P.; Gerken, J.; Schweer, T.; Yarza, P.; Peplies, J.; Glöckner, F.O. The SILVA ribosomal RNA gene database project: Improved data processing and web-based tools. Nucleic Acids Res. 2012, 41, D590–D596. [Google Scholar] [CrossRef]
- Bokulich, N.A.; Subramanian, S.; Faith, J.J.; Gevers, D.; Gordon, J.I.; Knight, R.; Mills, D.A.; Caporaso, J.G. Quality-filtering vastly improves diversity estimates from Illumina amplicon sequencing. Nat. Methods 2012, 10, 57. [Google Scholar] [CrossRef] [PubMed]
- R Core Team. R: A Language and Environment for Statistical Computing; R Foundation for Statistical Computing: Vienna, Austria. Available online: https://www.R-project.org/ (accessed on 13 June 2025).
- Davis, N.M.; Proctor, D.M.; Holmes, S.P.; Relman, D.A.; Callahan, B.J. Simple statistical identification and removal of contaminant sequences in marker-gene and metagenomics data. Microbiome 2018, 6, 226. [Google Scholar] [CrossRef] [PubMed]
- Lahti, L.; Shetty, S. Tools for Microbiome Analysis in R, Microbiome Package Version 1.23. 2017. Available online: https://www.bioconductor.org/packages/release/bioc/html/microbiome.html (accessed on 13 June 2025).
- Oksanen, J.; Blanchet, F.G.; Kindt, R.; Legendre, P.; O’hara, R.; Simpson, G.L.; Solymos, P.; Stevens, M.H.H.; Wagner, H. Vegan: Community Ecology Package, R Package Version 1.17-2. 2010. Available online: https://CRAN.R-project.org/package=vegan (accessed on 13 June 2025).
- McMurdie, P.J.; Holmes, S. phyloseq: An R package for reproducible interactive analysis and graphics of microbiome census data. PLoS ONE 2013, 8, e61217. [Google Scholar] [CrossRef] [PubMed]
- Salazar, G. EcoUtils: Utilities for Communtiy Ecology Analysis, R Package Version 0.1. 2024. Available online: https://github.com/GuillemSalazar/EcolUtils (accessed on 13 June 2025).
- Cáceres, M.D.; Legendre, P. Associations between species and groups of sites: Indices and statistical inference. Ecology 2009, 90, 3566–3574. [Google Scholar] [CrossRef]
- Salter, S.J.; Cox, M.J.; Turek, E.M.; Calus, S.T.; Cookson, W.O.; Moffatt, M.F.; Turner, P.; Parkhill, J.; Loman, N.J.; Walker, A.W. Reagent and laboratory contamination can critically impact sequence-based microbiome analyses. BMC Biol. 2014, 12, 87. [Google Scholar] [CrossRef]
- Dyrhovden, R.; Rippin, M.; Øvrebø, K.K.; Nygaard, R.M.; Ulvestad, E.; Kommedal, Ø. Managing contamination and diverse bacterial loads in 16S rRNA deep sequencing of clinical samples: Implications of the law of small numbers. Mbio 2021, 12, 10.1128/mbio.00598-21. [Google Scholar] [CrossRef]
- Dufrêne, M.; Legendre, P. Species assemblages and indicator species: The need for a flexible asymmetrical approach. Ecol. Monogr. 1997, 67, 345–366. [Google Scholar] [CrossRef]
- Kim, H.; Jeon, J.; Lee, K.K.; Lee, Y.-H. Longitudinal transmission of bacterial and fungal communities from seed to seed in rice. Commun. Biol. 2022, 5, 772. [Google Scholar] [CrossRef]
- Kim, H.; Kim, C.; Lee, Y.-H. The single-seed microbiota reveals rare taxa-associated community robustness. Phytobiomes J. 2023, 7, 324–338. [Google Scholar] [CrossRef]
- Lefèvre, E.; Gardner, C.M.; Gunsch, C.K. A novel PCR-clamping assay reducing plant host DNA amplification significantly improves prokaryotic endo-microbiome community characterization. FEMS Microbiol. Ecol. 2020, 96, fiaa110. [Google Scholar] [CrossRef]
- Steven, B.; Huntley, R.B.; Zeng, Q. The influence of flower anatomy and apple cultivar on the apple flower phytobiome. Phytobiomes 2018, 2, 171–179. [Google Scholar] [CrossRef]
- Peters, K.; Nießen, M.; Peterhänsel, C.; Späth, B.; Hölzle, A.; Binder, S.; Marchfelder, A.; Braun, H.-P. Complex I–complex II ratio strongly differs in various organs of Arabidopsis thaliana. Plant Mol. Biol. 2012, 79, 273–284. [Google Scholar] [CrossRef] [PubMed]
- Sakai, M.; Ikenaga, M. Application of peptide nucleic acid (PNA)-PCR clamping technique to investigate the community structures of rhizobacteria associated with plant roots. J. Microbiol. Methods 2013, 92, 281–288. [Google Scholar] [CrossRef]
- Ahmad, E.; Sharma, S.K.; Sharma, P.K. Deciphering operation of tryptophan-independent pathway in high indole-3-acetic acid (IAA) producing Micrococcus aloeverae DCB-20. FEMS Microbiol. Lett. 2020, 367, fnaa190. [Google Scholar] [CrossRef] [PubMed]
- Liu, Y.; Pei, T.; Du, J.; Yao, Q.; Deng, M.-R.; Zhu, H. Comparative genomics reveals genetic diversity and metabolic potentials of the genus Qipengyuania and suggests fifteen novel species. Microbiol. Spectr. 2022, 10, e01264-01221. [Google Scholar] [CrossRef]
- Dobrzyński, J.; Jakubowska, Z.; Dybek, B. Potential of Bacillus pumilus to directly promote plant growth. Front. Microbiol. 2022, 13, 1069053. [Google Scholar] [CrossRef]
- Abdelfattah, A.; Wisniewski, M.; Schena, L.; Tack, A.J. Experimental evidence of microbial inheritance in plants and transmission routes from seed to phyllosphere and root. Environ. Microbiol. 2021, 23, 2199–2214. [Google Scholar] [CrossRef]
- Barret, M.; Briand, M.; Bonneau, S.; Préveaux, A.; Valière, S.; Bouchez, O.; Hunault, G.; Simoneau, P.; Jacques, M.-A. Emergence shapes the structure of the seed microbiota. Appl. Environ. Microbiol. 2015, 81, 1257–1266. [Google Scholar] [CrossRef]
- Johnston-Monje, D.; Gutiérrez, J.P.; Lopez-Lavalle, L.A.B. Seed-transmitted bacteria and fungi dominate juvenile plant microbiomes. Front. Microbiol. 2021, 12, 737616. [Google Scholar] [CrossRef]
- Zheng, Y.; Gong, X. Niche differentiation rather than biogeography shapes the diversity and composition of microbiome of Cycas panzhihuaensis. Microbiome 2019, 7, 152. [Google Scholar] [CrossRef]
- Fonseca-García, C.; Coleman-Derr, D.; Garrido, E.; Visel, A.; Tringe, S.G.; Partida-Martínez, L.P. The cacti microbiome: Interplay between habitat-filtering and host-specificity. Front. Microbiol. 2016, 7, 150. [Google Scholar] [CrossRef] [PubMed]
- Zhou, X.; Wang, J.-T.; Zhang, Z.-F.; Li, W.; Chen, W.; Cai, L. Microbiota in the rhizosphere and seed of rice from China, with reference to their transmission and biogeography. Front. Microbiol. 2020, 11, 995. [Google Scholar] [CrossRef] [PubMed]
- Ye, J.; Coulouris, G.; Zaretskaya, I.; Cutcutache, I.; Rozen, S.; Madden, T.L. Primer-BLAST: A tool to design target-specific primers for polymerase chain reaction. BMC Bioinform. 2012, 13, 134. [Google Scholar] [CrossRef] [PubMed]
- Qu, W.; Zhang, C. Selecting Specific PCR Primers with MFEprimer. In PCR Primer Design; Springer: Cham, Switzerland, 2015; pp. 201–213. [Google Scholar]








| (a) Without Peptide Nucleic Acid Clamps | (b) With Peptide Nucleic Acid Clamps | ||||
|---|---|---|---|---|---|
| Closest Match in SILVA SSU Database (Version 138) to ASV | Source | No. of Reads | Closest Match in SILVA SSU Database (Version 138) to ASV | Source | No. of Reads |
| Themeda triandra | PC | 507,898 | Triticum aestivium | PM | 301,527 |
| Eucalyptus sp. | PC | 292,468 | Eucalyptus grandis | PM | 232,199 |
| Eucalyptus grandis | PM | 245,108 | Pantoea agglomerans | B | 225,290 |
| Elymus sibiricus | PM | 190,490 | Pantoea ananatis | B | 209,750 |
| Triticum aestivium | PM | 120,740 | Enterobacter hormaechei | B | 98,460 |
| Pantoea agglomerans | B | 17,807 | Eucalyptus wimmerensis | PC | 84,243 |
| Pantoea ananatis | B | 16,337 | Pseudomonas psychrotolerans | B | 69,391 |
| Pseudomonas psychrotolerans | B | 9928 | Roseobacter sp. | B | 66,294 |
| Pseudomonas sp. | B | 8478 | Eucalyptus grandis | PC | 50,592 |
| Klebsiella pneumoniae | B | 5195 | Pseudomonas viridiflava | B | 24,588 |
| Erwinia sp. | B | 2344 | Erwinia sp. | B | 23,535 |
| Pelomonas aquatica | B | 2130 | Eucalyptus sp. | PC | 16,164 |
| Altermonas oceani | B | 1681 | Klebsiella pneumoniae | B | 12,337 |
| Qipengyuania sp. | B | 1248 | Themeda triandra | PC | 11,901 |
| Luteibacter sp. | B | 1201 | Microlaena stipoides | PC | 11,768 |
| Pseudomonas syringae | B | 1199 | Pseudomonas marginalis | B | 11,616 |
| Sphingomonas sp. | B | 1143 | Luteibacter sp. | B | 11,118 |
| Luteibacter sp. | B | 989 | Sediminibacterium ginsengisoli | B | 10,607 |
| Microlaena stipoides | PC | 973 | Erythrobacter pelagi | B | 10,028 |
| Psychromicrobium sp. | B | 892 | Pseudomonas versuta | B | 9512 |
| Methylorubrum sp. | B | 847 | Paenibacillus nuruki | B | 9129 |
| Pseudomonas sp. | B | 809 | Pseudomonas ovata | B | 8851 |
| Dataset | Total No. of Bacterial Reads 1 | No. of ASVs 2 | Unique ASVs 2 | Percentage of Reads That Were Unique to Each Dataset | Shared ASVs 2 | Percentage of Reads That Were Shared in Each Dataset |
|---|---|---|---|---|---|---|
| Clamped | 615,442 | 363 | 284 | 14.39 | 79 | 85.60 |
| Non-clamped | 161,633 | 132 | 53 | 0.33 | 79 | 99.67 |
| Total | 777,075 | 495 | 337 | - | - | - |
Disclaimer/Publisher’s Note: The statements, opinions and data contained in all publications are solely those of the individual author(s) and contributor(s) and not of MDPI and/or the editor(s). MDPI and/or the editor(s) disclaim responsibility for any injury to people or property resulting from any ideas, methods, instructions or products referred to in the content. |
© 2025 by the authors. Licensee MDPI, Basel, Switzerland. This article is an open access article distributed under the terms and conditions of the Creative Commons Attribution (CC BY) license (https://creativecommons.org/licenses/by/4.0/).
Share and Cite
Mertin, A.A.; Blackall, L.L.; Brumley, D.R.; Liew, E.C.Y.; van der Merwe, M.M. To Clamp or Not to Clamp: Enhancing Seed Endophyte Metabarcoding Success. Seeds 2025, 4, 28. https://doi.org/10.3390/seeds4030028
Mertin AA, Blackall LL, Brumley DR, Liew ECY, van der Merwe MM. To Clamp or Not to Clamp: Enhancing Seed Endophyte Metabarcoding Success. Seeds. 2025; 4(3):28. https://doi.org/10.3390/seeds4030028
Chicago/Turabian StyleMertin, Allison A., Linda L. Blackall, Douglas R. Brumley, Edward C. Y. Liew, and Marlien M. van der Merwe. 2025. "To Clamp or Not to Clamp: Enhancing Seed Endophyte Metabarcoding Success" Seeds 4, no. 3: 28. https://doi.org/10.3390/seeds4030028
APA StyleMertin, A. A., Blackall, L. L., Brumley, D. R., Liew, E. C. Y., & van der Merwe, M. M. (2025). To Clamp or Not to Clamp: Enhancing Seed Endophyte Metabarcoding Success. Seeds, 4(3), 28. https://doi.org/10.3390/seeds4030028

