Next Article in Journal
Gender Differences in Autonomic Stress Status and Body Fat Percentage Among Teachers
Previous Article in Journal
Differences in Physical Performance According to Contextual Variables in U21 Football Players
 
 
Font Type:
Arial Georgia Verdana
Font Size:
Aa Aa Aa
Line Spacing:
Column Width:
Background:
Article

Key Influences on Competitive Load in Youth Regional Teams During National Basketball Competition

1
Grupo de Optimización del Entrenamiento y Rendimiento Deportivo (GOERD), Universidad de Extremadura, 10002 Cáceres, Spain
2
Sport Physical Activity and Health Research & Innovation Center (SPRINT), Instituto Politécnico de Castelo Branco, 6000-084 Castelo Branco, Portugal
3
School of Education, Polytechnic Institute of Viseu, 3504-510 Viseu, Portugal
4
Department of Sports, Exercise and Health Sciences, University of Trás-os-Montes and Alto Douro, 5000-801 Vila Real, Portugal
5
Research Center in Sports Sciences, Health Sciences and Human Development, CIDESD, 5000-801 Vila Real, Portugal
*
Author to whom correspondence should be addressed.
Physiologia 2026, 6(1), 9; https://doi.org/10.3390/physiologia6010009
Submission received: 3 December 2025 / Revised: 14 January 2026 / Accepted: 15 January 2026 / Published: 20 January 2026
(This article belongs to the Section Exercise Physiology)

Abstract

Background: This study examines how contextual factors influence the match load experienced by U14 athletes. Methods: Ninety-six male players from eight Portuguese regional selection teams were monitored during three official matches each, using WIMU Pro™ inertial devices with ultra-wideband (UWB) tracking systems. Fifteen internal and external load variables were analyzed, including player load/min, high-speed running (HSR), maximum heart rate (HRmax), and high impacts/min. Mixed linear models revealed significant inter-individual variability in all variables, showing sensitivity to match context. Results: Losing teams exhibited higher player load/min. Balanced matches provoked greater cardiovascular and locomotor demands, particularly in HRmax and HSR metrics. Cluster analysis identified three match typologies based on score margin. Team level was strongly associated with final outcomes and quarter performance, reinforcing the predictive value of intra-match consistency. In contrast, match type (score margin) showed limited correlation with team quality or load distribution. Conclusions: These findings demonstrate the multifactorial nature of match load in youth basketball, supporting the implementation of individualized, context-aware training and recovery strategies while guiding long-term athlete development.

1. Introduction

Youth basketball in Portugal, particularly within the under-14 (U14) category, plays a significant role in the athletic development and long-term talent identification process. The Portuguese Basketball Federation has institutionalized national tournaments that gather the most promising U14 and U16 players, enabling early assessment of morphological characteristics, biological maturity, and performance potential [1].
Studies have shown that players selected for regional and national teams at this age tend to exhibit superior anthropometric and fitness profiles compared to their non-selected peers, reinforcing the importance of early monitoring and structured training [2,3]. Moreover, technical skills developed during adolescence are influenced by training experience and physical fitness, with U14 players demonstrating significant improvements in dribbling, shooting, and defensive movement over time [2]. The relevance of competitive load monitoring in youth categories has also been emphasized [4,5], as contextual factors such as playing time and score margin can affect peak physical demands and influence player development trajectories [6,7]. Another relevant physical demand that needs to be monitored is acute fatigue, which substantially reduces sprinting and change-of-direction performance in youth and adult basketball players, confirming its relevance as a determinant of competitive physical output [8].
Additionally, Portuguese studies have shown that early maturation and body size are often associated with selection and retention in youth basketball, suggesting that the U14 category may be a critical window for both performance development and dropout prevention [1]. Moreover, several investigations have provided detailed characterizations of acceleration and deceleration profiles in youth basketball players, demonstrating that speed-change actions follow distinct patterns across game periods and playing positions [9]. These studies confirm that high-intensity actions occur only sporadically during competition, while low-intensity movements predominate [9] as the main form of recovery for future intense actions. These findings underscore the strategic importance of the U14 category in Portugal as a foundation for elite performance and sustainable athlete development.
The understanding of physiological demands in youth basketball has gained increasing relevance, particularly with the availability of contemporary technological data, which informs and guides training paradigms toward more individualized approaches to load management [10,11]. External load (player load, accelerations, decelerations, and jumps, among other variables) differs not only with team level and playing style but also with the competitive context [12]. Physiological responses such as fatigue, recovery, and adaptation are modulated by factors including match opposition, tactical systems, and player rotation, which in turn influence performance sustainability and injury risk [8,13,14].
In youth populations, the complexity of basketball and sport practice increases when growth and maturation introduce variability in physical capacities and neuromuscular responses, making it essential to monitor load in relation to biological maturity [15,16] to provide athletes with the proper stimulus. Without this individualization, training plans may fail to meet developmental needs or even increase injury risk [1,4,17,18]. Normative data based on maturity status have proven useful for talent identification and performance tracking, especially during critical growth phases such as the peak height velocity [1,19]. Additionally, as players get older, differences in load profiles across playing positions reinforce the need for tailored approaches [17,20]. Training drills like 5 vs. 5 no-stop games have been shown to produce higher neuromuscular demands than match play, offering strategic value for conditioning [21,22]. The relationship between external and internal loads—particularly among player load, high-intensity actions, and heart rate zones—during training and competition highlights the importance of structured monitoring [23].
Monitoring competitive load in youth basketball is essential for optimizing performance, guiding training prescription, and safeguarding long-term athlete development [24,25]. As basketball is characterized by high-intensity intermittent actions (accelerations, decelerations, jumps, impacts, and changes of direction, among others), external load monitoring provides objective insights into the physical demands placed on players during competition [26,27,28]. In youth categories, these demands are particularly relevant due to the ongoing physiological and neuromuscular maturation of athletes, which necessitates individualized and developmentally appropriate training strategies [1,26,29]. Previous studies have shown that contextual variables such as playing time, final results, and quarter outcomes can significantly influence peak external demands, with core players often experiencing higher peak loads than both top and occasional players [7,20]. Furthermore, the distribution of accelerations and decelerations varies across game periods and playing positions, underscoring the need for load profiling to inform position-specific and time-sensitive training interventions [20,29], reinforcing the importance of systematic competitive load monitoring as an evidence-based guide for training prescription and injury prevention in youth basketball [3,4,30].
The integration of objective data into training and competition strategies has become increasingly vital for optimizing performance [26,27] and minimizing injury risk in youth basketball [18,30]. Advances in inertial measurement technologies and heart rate monitoring have enabled precise quantification of internal and external loads, allowing coaches to tailor training to match competitive demands [24,31]. The central role of inertial devices in quantifying kinematic and neuromuscular variables and heart rate-based metrics allows for the quantification of internal and external load, thus enabling an understanding of the demands of basketball competition [32]. Moreover, accelerometry-based analyses reveal that high-intensity actions vary significantly across game periods and player positions, providing actionable insights for designing position-specific conditioning programs [29]. Additionally, research reinforces the importance of adjusting training strategies and load [25] to account for biological variability among youth athletes, as early maturing players often dominate selection processes due to temporary physical advantages [19,33,34]. These arguments emphasize the value of objective data in informing evidence-based decisions that align training loads with competitive realities and developmental trajectories.
Recent advances in microtechnology have improved the ability to quantify competitive demands in youth basketball [25]; however, there is limited evidence explaining how contextual factors, such as team level, final score margin, and quarter-by-quarter outcomes, shape internal and external load in developing athletes. Understanding how these competitive conditions influence physiological and mechanical stress is essential for designing training strategies that match athletes’ developmental needs.
The central theme of this manuscript is to understand how contextual competitive factors shape internal and external load in U14 regional basketball players. Therefore, this study aimed to analyze the competitive load of U14 Portuguese regional selection teams by examining (i) differences in physical demands according to team level; (ii) the influence of final score margins based on match-type classifications; and (iii) variations in load between winning and losing quarters. By combining objective internal and external load indicators with key contextual variables, this study aims to explain variations in competitive demands among U14 players and provide evidence to support individualized, developmentally appropriate training approaches.
Based on the preceding rationale, it is hypothesized that contextual factors, such as team level, score margin, and quarter outcomes, can significantly influence internal and external load indicators in U14 basketball players. Specifically, it is expected that physical load indicators may differ according to team level, with higher-level teams displaying distinct locomotor and cardiovascular profiles compared to lower-level teams. Also, matches classified by score margin (balanced, unbalanced, and very unbalanced) can show significant differences in load, with balanced games eliciting greater cardiovascular and neuromuscular demands. Moreover, load indicators can vary significantly between winning and losing quarters, with losing quarters associated with higher acceleration, deceleration, and overall player load values.

2. Materials and Methods

2.1. Design

A quantitative approach was adopted with a cross-sectional, descriptive, and correlational design [35,36]. This ecological design enabled the analysis of competitive load under natural competitive conditions, as all data were collected without manipulating training or match environments.

2.2. Participants

The study involved eight teams from the first division of the Portuguese regional selection program. Twelve official U14 boys’ games from the qualifying phase for the national championship were analyzed, with all players from both competing teams monitored in each match (12 players per team).
All team members were informed of the benefits and risks of participating in the research. Participants decided to participate voluntarily, and an informed consent form was signed by all coaches, coaching staff, and players’ legal guardians of all teams, as players gave their assent to participate. The research followed the Declaration of Helsinki [37] and the Ethical Standards in Sport and Exercise Science Research [38]. Additionally, the study was approved by the Bioethics Committee of the University (approval nº 131/2024). The investigation respected the framework of Organic Law 3/2018 of 5 December on Personal Data Protection and the guarantee of digital rights.

2.3. Sample

The sample consisted of 96 male athletes (12 players × 8 teams) competing in Group A of the Portuguese U14 National Regional Selections Tournament, providing a total of 694 player-quarter observations (96 players × multiple quarters across 12 games), which corresponds to the aggregated number of valid player-quarter entries after considering game participation. Data were collected during the qualifying phase for the national finals, ensuring ecological validity by assessing the athletes under real competitive conditions. Athlete eligibility criteria were determined exclusively by the coaching staff of each regional selection team, based on internal standards and performance assessments. The research team did not influence the selection process.

2.4. Variables

For this study, independent variables included contextual factors: team level (final ranking victories vs. losses), final match result, quarter outcomes, and match type (categorized by score margin as balanced ≤19 points, unbalanced 20–44 points, and very unbalanced >44 points). Dependent variables comprised 15 objective indicators of internal and external load. Internal load metrics included maximum heart rate (HRmax, absolute value) and distance covered above 80% HRmax (high HR/min). External load metrics included locomotor variables (distance/min, explosive distance/min, high-speed running (HSR) count and meters per minute, maximum speed (absolute, km/h)), neuromuscular variables (accelerations/min, decelerations/min, maximum acceleration [absolute, m/s2], maximum deceleration [absolute, m/s2], jumps/min, high impacts/min), and a composite measure player load/min (composite accelerometry-based load metric). Thus, variables expressed as rates per minute included distance, explosive distance, HSR meters, accelerations, decelerations, jumps, high impacts, and player load. In contrast, maximum speed, maximum acceleration/deceleration, and maximum HR were reported as absolute maxima. All data were collected using WIMU ProTM (Almería, Spain) inertial devices (sampling frequency: 100 Hz) and processed with SProTM v.990 software, ensuring precise quantification of physiological and mechanical demands during competition [39].

2.5. Process and Equipment Used

To initiate the data collection process, the research team formally contacted the Portuguese Basketball Federation, which facilitated access to the regional U14 selections and authorized the implementation of the study. Upon approval of the research protocol, each regional team was contacted and provided with detailed information about the study objectives and procedures. Informed consent forms were distributed to the legal guardians of all participants, and assent was obtained from the athletes themselves, in accordance with ethical standards. Once participation was confirmed, the research team prepared all necessary equipment for data collection. All measurements were conducted on game day, under standardized conditions to ensure consistency and ecological validity.
For the analysis of the competition, the UWB system was calibrated 1 h before the start of the first game of the day, and the WIMU ProTM (Almería, Spain) inertial devices were synchronized with the UWB system through ANT+ technology. Each player was equipped 20 min before the start of the match with a WIMU ProTM (Almería, Spain) inertial device that was attached and placed in a specific custom vest fitted tightly to the back of the upper torso, as is typically used in games. This allowed for a familiarization period during the warm-up [39]. The SVIVOTM software automatically analyzed all the data collected by the inertial device and sent it to the computer screen in real time. The UWB system solves the problem of satellite referencing using time-based positioning techniques in which the signal propagates from the transmitter to the receiver [40]. After each game, the devices were collected, and the recorded data were downloaded and processed using the SPro™ software for subsequent analysis [41].

2.6. Statistical Analysis

Assumption tests were conducted to classify variables as parametric or non-parametric, with significance set at p ≤ 0.05. Descriptive statistics (mean ± SD, minimum and maximum values) of all physical performance variables were conducted to characterize the load demands of the athletes during the tournament. Next, a cluster analysis based on the final point-difference outcomes was conducted to identify score-based groupings of matches for subsequent comparisons. Subsequently, linear mixed-effects models (LMMs) were used to examine differences in external and internal load variables across competition contexts while accounting for repeated observations within players. Separate models were fitted for each dependent variable (maximum HR, high HR/min, distance/min, explosive distance/min, HSR count, HSR meters, maximum speed, sprint count, accelerations/min, decelerations/min, maximum acceleration, maximum deceleration, player load/min, jumps/min, and high impacts/min). In each model, one contextual factor (match result, match type, team level, or quarter result) was included as a fixed effect, and player identity was included as a random intercept to account for within-player dependency across quarters. Models were estimated using restricted maximum likelihood (REML). Model fit and variance partitioning were assessed using Akaike Information Criterion (AIC), Bayesian Information Criterion (BIC), marginal and conditional coefficients of determination (R2), and intraclass correlation coefficients (ICCs), which quantified the proportion of variance attributable to between-player differences. Bonferroni-adjusted post hoc comparisons were applied where appropriate. Finally, a correlation test was performed between the independent variables to find out if there were relationships between them. Significant correlation values were interpreted according to the following thresholds: 0 (zero), ≥0.1 (weak), ≥0.4 (moderate), ≥0.7 (strong), and =1 (perfect) [42].

3. Results

Table 1 presents the descriptive statistics for all dependent variables, providing an overview of the internal and external load demands during competition from the 694 player-quarter observations.
Players showed high cardiovascular demands during competition, with a mean maximum heart rate of 194.45 bpm and values ranging from 103.00 to 222.00 bpm. On average, players covered 73.60 m per min, including approximately 11 m of explosive distance, and some athletes reached maximum speeds close to 28 km/h. The descriptive analysis also indicates that players performed around 20 accelerations and decelerations per minute, reflecting frequent changes in movement pace. The average number of jumps was 0.57 per min, although some players reached values up to 2.15 jumps per minute, and high-impact actions reached a maximum of 10.60 actions per min.
Table 2 presents the results of the cluster analysis performed on the final point-difference outcomes, showing the score-based groupings identified for the matches.
The two-stage cluster analysis identified three match groups based on the final point-difference outcomes. Matches with point differences ≤19 represented 24.78% of the sample, those with differences between 20 and 44 points accounted for 49.86%, and matches with differences >44 points represented 25.36%. The largest proportion of games fell within the intermediate group, with an average final difference of 37 points. The smallest and largest groups showed similar proportions (approximately 25%), with the maximum observed point difference reaching 67 points.
Table 3 presents the results of a mixed linear model analysis, examining the differences in physical load depending on the final result of each match. This model provides insight into the variability and intensity of physiological and biomechanical demands across different match contexts.
The analysis of load according to the final result showed that, in the mixed models, all 15 variables presented a significant player effect, with intraclass correlation coefficients (ICCs) significantly different from zero (p < 0.05). The magnitude of these ICC values varied across variables, from small effects such as distance/min (ICC = 0.08) and maximum deceleration (ICC = 0.14) to a high value for high impacts/min (ICC = 0.67). Despite this general influence of individual player variability, only player load/min showed significant differences between match outcomes in the post hoc comparisons (p = 0.03). For the remaining variables, including high impacts/min, post hoc comparisons between final result categories did not reach statistical significance, despite their significant ICC values.
Table 4 presents the results of the mixed linear model analysis used to analyze the differences in physical load according to the match partial score.
The analysis of load according to the partial result showed that all variables presented significant player effects in the mixed model (ICC p < 0.01). The ICC values ranged from small effects, such as distance/min (ICC = 0.08) and maximum deceleration (ICC = 0.15), to a high value for high impacts/min (ICC = 0.67). Post hoc comparisons revealed significant differences in three variables: accelerations/min (p = 0.04), decelerations/min (p = 0.03), and maximum acceleration (p = 0.01). The remaining variables did not show significant post hoc differences between partial result categories, despite their significant ICC values.
Table 5 shows the mixed linear model used to analyze the differences in physical load depending on the level of the team.
The mixed linear model examining team-level differences in physical load showed that all variables except distance/min presented significant player effects (ICC p < 0.01). The magnitude of the ICC values ranged from small effects, such as distance/min (ICC = 0.09) and maximum deceleration (ICC = 0.15), to a high value for high impacts/min (ICC = 0.67). Among all variables included in the model, only maximum speed showed significant post hoc differences between team levels (p = 0.03). The remaining variables did not demonstrate post hoc differences, despite their significant ICC values.
To study how match competitiveness influences physical demands, Table 6 shows the mixed linear model used to analyze the differences in physical load as a function of final score margin. This analysis categorized matches into three types: balanced (≤19-point difference), unbalanced (20–44 points), and very unbalanced (>44 points).
The mixed linear model examining differences according to the outcome point-difference categories showed that all variables presented significant player effects (ICC p < 0.01). ICC values ranged from small effects, such as distance/min (ICC = 0.07) and maximum speed (ICC = 0.15), to a high effect for high impacts/min (ICC = 0.67). Significant post hoc differences were found in four variables: maximum HR (p < 0.01), HSR count (p = 0.02), HSR meters (p = 0.02), and accelerations/min (p = 0.05). Maximum HR showed differences between balanced and unbalanced matches and between balanced and very unbalanced matches, whereas HSR count, HSR meters, and accelerations/min differed between balanced and unbalanced matches. The remaining variables did not show significant post hoc differences despite their significant ICC values.
Table 7 shows the results of the correlation analysis carried out between the independent variables to determine the relationships between key contextual variables: team level, final result, match type, and partial results.
The analysis revealed a strong positive correlation between team level and final result (Spearman’s ρ = 0.68, p < 0.01). Partial results were significantly correlated with both team level (ρ = 0.56, p < 0.01) and final result (ρ = 0.69, p < 0.01). In contrast, results showed match type, defined by score margin clusters (balanced, unbalanced, very unbalanced), did not show significant correlations with team level (ρ = 0.01, p = 0.83), final results (ρ = 0.01, p = 0.74), or partial results (ρ = −0.03, p = 0.45).
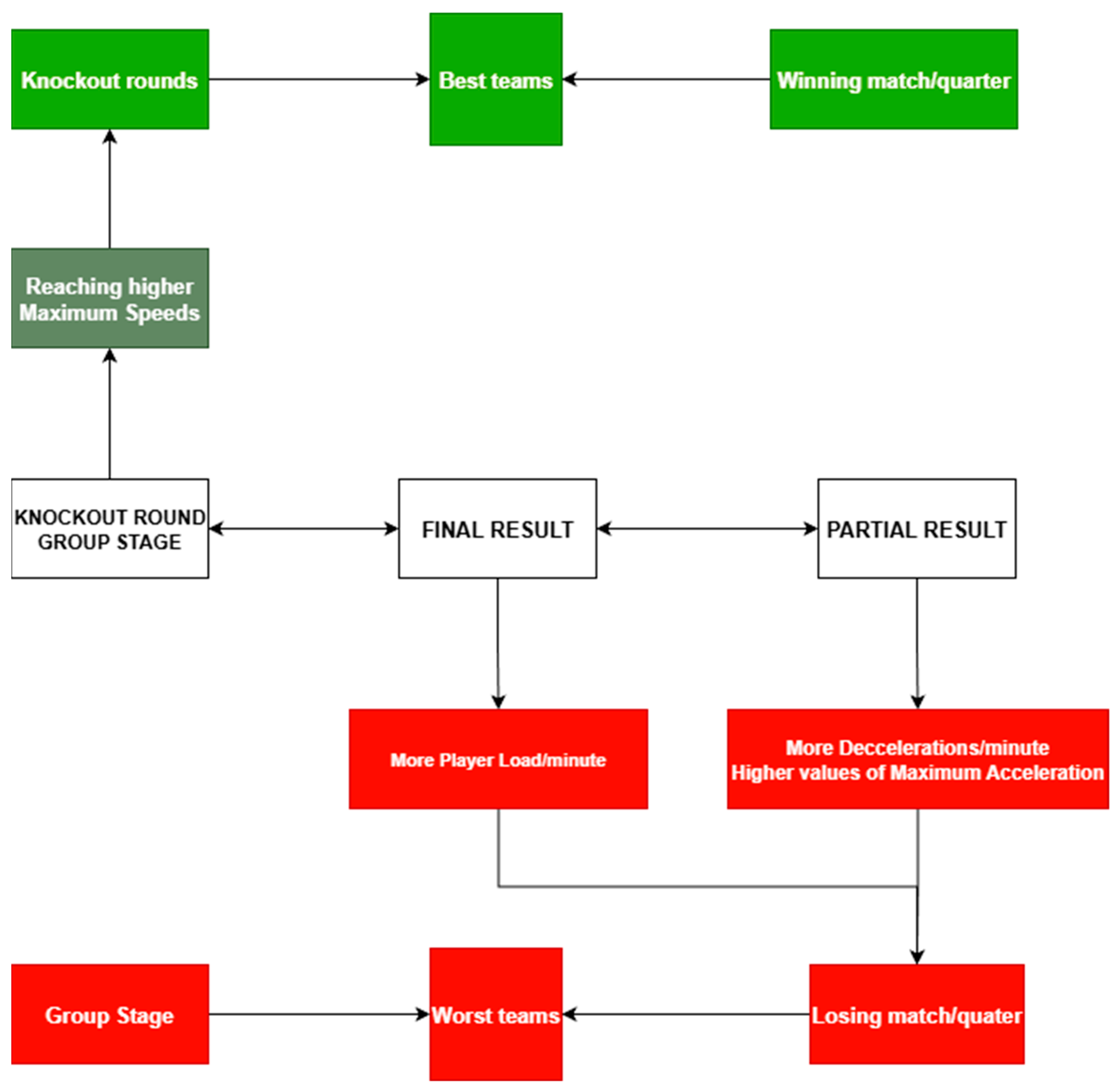
Figure 1 shows the conclusions of the linear mixed models applied to the final and partial results and at the team level.
Figure 1 provides a visual summary of the mixed linear model findings, illustrating how specific physical load variables relate to team level, final result, and partial result. The diagram shows that teams progressing to the knockout rounds reached higher maximum speed values than those eliminated in the group stage. Regarding match outcomes, player load/min was higher in teams that lost their games. For partial results, the figure shows that losing quarters was associated with higher values in decelerations/min and maximum acceleration.
To further illustrate the influence of match competitiveness on physical demands, Figure 2 shows the conclusions of the mixed linear model applied to the type of match according to the score. This figure provides a clear and intuitive understanding of what variables are present according to the match type.
Figure 2 summarizes the differences in physical load across match types derived from the outcome point-difference categories. Balanced matches showed higher values in maximum HR and high-speed running (HSR) variables. In contrast, unbalanced matches presented higher values in distance/min and accelerations/min. Very unbalanced matches did not show higher values in any of the significant load indicators.

4. Discussion

This study aimed to examine how team level, final score margin, and partial results modulate competitive load in U14 Portuguese basketball. The main findings showed significant individual variability across all internal and external load variables. Maximum speed differentiated team level, with higher values in teams that progressed to the knockout phase. Player load/min was the only variable that differed between winning and losing teams, with higher values in losing teams. Losing quarters were characterized by higher accelerations/min, decelerations/min, and maximum acceleration. Overall, these results emphasize the role of individual characteristics and match context in shaping competitive load in youth basketball, as similar patterns regarding acceleration and deceleration thresholds, positional differences, and the predominance of low-intensity actions have been recently reported in young elite players, supporting the relevance of characterizing ACC/DEC profiles in developing athletes [9].
The high cardiovascular demands in U14 basketball competition are a reality; the mean maximum heart rate recorded across all athletes was 194 bpm, with individual values ranging from 103 to 222 bpm. These HR values reflect the intermittent nature of the sport, which is characterized by repeated high-intensity efforts followed by recovery periods, with players often operating at intensities exceeding 80% of their peak HR during competition [26]. Also, the wide range in HR values may reflect inter-individual variability in physical conditioning, tactical roles, playing time, and contextual influences such as score margin and game rhythm. This variability is well-documented in youth populations, where differences in maturation, positional demands, and strategic deployment contribute to heterogeneous physiological responses [11,43]. These findings reinforce the need to interpret HR data within the framework of dynamic game contexts and individualized player profiles.
In terms of external load, athletes in this study covered an average of 74 m per minute, with approximately 11 m per minute classified as explosive distance. Although the overall locomotor demand is substantial, a meaningful proportion of movement occurs at high intensities. These findings align with previous research in elite youth basketball, where average movement intensity ranged between 69 and 75 m/min, with high-intensity actions comprising a notable share of total activity [5]. The maximum speed recorded in some players approached 27.5 km/h, indicating that sprinting actions, though relatively infrequent (mean sprint count = 0.73/min), can reach considerable velocities even at the U14 level. Similar peak speeds have been observed in U18 international tournaments, particularly among guards and forwards [5]. These findings suggest that neuromuscular readiness and the need for explosive actions emerge early and should be developed through trained conditioning strategies [1,23,24].
Contextual factors such as score margin and quarter outcomes influenced the distribution and intensity of physical demands. Matches with narrow score margins were associated with higher locomotor and explosive performance, reflecting tactical engagement [21]. At this age, players do not have fixed tactical positions; however, certain tasks (such as offensive transitions with the ball) are performed more frequently by specific players, who tend to cover greater distances and perform more high-intensity accelerations and decelerations. In older age groups, positional differences are more distinctly identified, with guards consistently demonstrating higher relative distances and more frequent high-intensity actions than centers. These patterns reinforce the need for role-specific conditioning approaches in youth basketball development [4,6,22,26].
The elevated frequency of accelerations (20.40/min) and decelerations (20.39/min) observed in U14 Portuguese national-level basketball reflects the intermittent and multidirectional nature of the sport, which imposes significant neuromuscular and metabolic stress on the lower limbs. This pattern aligns with previous findings in elite youth basketball, where high-intensity accelerations and decelerations constitute key contributors to external load [1,4,44]. The near parity between acceleration and deceleration rates suggests a symmetrical movement profile that is typical of rapid transitions between offensive and defensive phases [44]. Although the average jump rate was modest (0.57/min), the peak value (2.15/min) indicates that some players may experience elevated vertical loading, particularly those performing roles such as centers or forwards [5,21]. Additionally, the high number of impacts per minute (mean = 2.28; max = 10.60) reveals the physical contact inherent to competitive basketball, even at early developmental stages. These data support the implementation of neuromuscular conditioning and injury-prevention strategies that address the specific biomechanical and collision-related demands of youth basketball [24,30].
Physical fitness also plays a key role. Youth players with superior fitness profiles cover more distance at high intensities and achieve greater speeds and accelerations [45]. As observed in this study, these variables are important contributors that can make a difference and turn the game unbalanced, underscoring the importance of developing repeated sprint ability and change-of-direction capacity. Given basketball’s intermittent and contact-heavy nature, training should include controlled exposure to impact scenarios, as these contribute significantly to neuromuscular load [4,44,46]. Moreover, physical fitness indicators such as sprint time and player load can predict performance outcomes across the season, suggesting that recovery and training stimuli should be dynamically adjusted [10].
This study identified three match typologies—balanced (≤19-point difference), unbalanced (20–44 points), and very unbalanced (>44 points)—which serve as filters for examining contextual variability in competitive load. Nearly half of the matches (49.86%) were unbalanced, with an average score difference of 36.63 points, indicating a common competitive disparity in this age group and across regions, and reinforcing the value of reference data for basketball teaching. Unbalanced games may reduce high-intensity efforts from leading teams or increase them in trailing teams attempting to close the gap. This suggests that higher-level players tend to be more efficient [47,48]. Excessive exposure to mismatched games may delay physiological and tactical development [28,47], reinforcing the need for appropriate stimulation based on reference data for coaches, well-structured competitive formats, and training practices that support both physical development and basketball skill progression.
Balanced games tend to result in sustained physical outputs due to continuous competitive tension. In this sense, game competitiveness significantly shaped external load, as these matches promoted higher cardiovascular and locomotor intensity, evidenced by elevated HRmax and high-speed running metrics [5,27]. This environment requires athletes to maintain high-intensity efforts throughout the game, supporting appropriate development. Although some variables showed strong significance, they were not differentiated across match types in the post hoc analyses, suggesting that these metrics may be sensitive to individual and contextual factors [24,49].
All load variables presented a significant player-specific effect, indicating substantial inter-individual variability in physiological and mechanical responses during competition. However, only a small number of variables demonstrated significant differences when contextual factors were considered. In our study, player load/min was the only variable that differed between winning and losing teams, with higher values in losing teams, aligning with previous findings [5,27]. This pattern suggests that contextual influences such as match control, tactical demands, or game flow may selectively modulate physical load rather than affecting all variables uniformly. These findings differ from previous studies [50], which reported higher physical demands in winning quarters, showing that contextual responses may vary across competitive levels, age groups, or methodological approaches.
Teams that did not progress past the group stage showed higher player load/min, suggesting that accumulated physical stress may be associated with lower competitive performance. High impacts/min demonstrated relevant between-player variability (ICC = 0.67), indicating that impact frequency may be greater in teams with less favorable match outcomes and suggesting a greater reliance on physical play to compensate for inferior technical and tactical superiority relative to opponents. Previous research has examined impact exposure mainly in women’s basketball, reporting comparable impact rates between practices (1.69/min) and games (1.65/min) [13], although detailed descriptions at the youth level remain scarce. Other variables, such as explosive distance/min, maximum speed, and maximum deceleration, demonstrated strong players’ variability (p < 0.01) despite lacking post hoc differences, reinforcing their value for characterizing players’ explosive and high-intensity movement profiles as youth athletes progress in age and development [4,26].
This study provides insight into how competitive load varies across game phases in youth basketball through the analysis of partial match outcomes. Quarter-specific analysis revealed that players from losing teams consistently displayed higher accelerations/min, decelerations/min, and maximum acceleration, suggesting intensified efforts to regain competitive balance or adapt to changing team dynamics [26,27,51]. These trends are consistent with findings reported in elite youth contexts, where losing teams frequently demonstrate increased external load [26,51].
Our study revealed the strong associations between team level, final result, and quarter outcomes, indicating that dominant teams consistently outperform their opponents across different segments of the game. However, match type (based on score margin) did not correlate significantly with team level or performance indicators, suggesting that score margin alone may not reflect team quality [12].
These findings encourage a nuanced approach to load monitoring in youth basketball, one that, according to athletes’ age, integrates match outcome, team level, and intra-match dynamics to provide a clearer understanding of the basketball game through internal and external load variables that reflect physiological and kinematic performance demands. Coaches and performance staff should prioritize quarter-specific trends and contextual variability to inform training prescriptions, substitution strategies, and recovery protocols. Such an approach supports safe, effective, and developmentally appropriate progression for young athletes.

5. Conclusions

The present study provides a comprehensive and ecological analysis of the determinants of competitive load in U14 Portuguese regional basketball teams, demonstrating the multifactorial nature of physical demands in youth sport and how basketball games are characterized by team level, score margin, and quarter outcomes, which shape the physiological and biomechanical demands.
By integrating inertial measurement technologies and contextual game variables, such as team level, score margin, and quarter outcomes, the findings offer valuable insights contextualizing the multifactorial nature of youth basketball performance and revealing that competitive load is not uniformly distributed but shaped by match dynamics, allowing an intelligent approach to load monitoring in youth basketball development.
The results demonstrate that competitive load is highly individualized, with significant variability across players and match contexts. In cluster analysis of match typologies based on score margin, balanced games were associated with higher peak demands, producing greater cardiovascular and locomotor demands, particularly in high cardiovascular intensity and frequent neuromuscular actions, principally high-speed running metrics, which underscore the intermittent and multidirectional nature of youth basketball and reinforce the importance of competitive engagement in promoting continued intensity and modulating load.
Team level emerged as a meaningful predictor of match success and physical demand. According to our hypotheses, physical load indicators may differ according to team level, with higher-level teams exhibiting superior sprint capacity and lower cumulative physical stress, and lower-level teams (losing teams and those eliminated in group stages) often experiencing greater physical stress and reporting higher player load/min, high HR/min, and high impacts/min values, suggesting increased physiological strain and cumulative biomechanical stress (collision exposure).
Quarter-specific analyses revealed that decelerations, maximum acceleration, and player load vary significantly across quarters. In line with our hypothesis, load indicators can vary significantly between winning and losing quarters, and differences also exist in the types of load displayed by losing and winning teams. These findings indicate that intra-match dynamics diverge and are critical to understanding load distribution, recovery dynamics, and tactical adjustments.
Our findings indicate that categorizing matches by score margin reveals differences in the internal and external load experienced by players, supporting our initial hypothesis that balanced games consistently impose higher physical and physiological demands than unbalanced or highly unbalanced games. Although unbalanced matches promote higher-intensity actions, the overall load is lower. These results emphasize the importance of competitive structures that regularly expose basketball athletes to high levels of internal and external load in line with the demands of balanced games.
Finally, there were strong associations between team level, final result, and quarter outcomes, reinforcing the predictive value of team classification and intra-match performance. In contrast, match type (defined by score margin) did not correlate significantly with these variables, suggesting that it may be less informative for assessing team quality or load consistency.
Taken together, these findings advocate for an individualized and contextualized approach to training based on load monitoring and recovery strategies in youth basketball. Coaches and performance staff should consider not only the physiological profiles of athletes but also the dynamic nature of match play (competitive context, team classification, and quarter-specific trends) in their training design and recovery planning. Such strategies will better support physiological development, tactical growth, and long-term athlete development through evidence-based performance management.

Author Contributions

Conceptualization, J.R. and S.J.I.; methodology, J.R. and S.J.I.; software, P.L.-S.; formal analysis, J.R. and P.L.-S.; investigation, J.R., S.J.I., J.S. and P.L.-S.; data processing, J.R., P.L.-S. and S.J.I.; writing—preparation of the original project, J.R. and S.J.I.; writing, J.R. and P.L.-S.; proofreading and editing, J.R., J.S., J.A. and S.J.I.; visualization, J.R., S.J.I. and J.S.; supervision, S.J.I. and J.S.; acquisition of financing, J.R. All authors have read and agreed to the published version of the manuscript.

Funding

This research was partially funded by the Research Group Support Grant (GR24133). It was co-funded at 85% by the European Union through the European Regional Development Funds (ERDF) and by the Regional Government of Extremadura (Department of Education, Science, and Vocational Training). The Managing Authority is the Ministry of Finance of Spain. The authors João Carlos Rodrigues Rocha and João Julio de Matos Serrano are also funded by the FCT investigation center Sport Physical Activity and Health Research and Innovation Center [SPRINT], code UID—06185-2023, DOI https://doi.org/10.54499/UID/PRR/06185/2025. This research was partially subsidized by the Portuguese Basketball Federation, “Logistical support to analyze the competition workload of the regional U14 basketball teams”. The author, Pablo López-Sierra, is a grantee of the “Formación de Profesorado Universitario 2023” of the Ministry of Science, Innovation, and Universities, code FPU23/02997. Physiologia 06 00009 i001

Institutional Review Board Statement

This study was conducted in accordance with the Declaration of Helsinki and approved by the University’s Ethics Committee (n.º 131/2024, approval date: 29 March 2024).

Informed Consent Statement

Informed consent was obtained from the legal guardians of all participating players, and assent was provided by the athletes.

Data Availability Statement

The data presented in this study are available on request from the corresponding author. The data are not publicly available due to Organic Law 3/2018, of 5 December, on the Protection of Personal Data and Guarantee of Digital Rights of the Government of Spain, which requires that this information must be in custody.

Conflicts of Interest

The authors declare no conflicts of interest. Funders had no role in the design of the study; in the collection, analysis, or interpretation of data; in the writing of the manuscript; or in the decision to publish the results.

References

  1. Ramos, S.A.; Massuça, L.M.; Volossovitch, A.; Ferreira, A.P.; Fragoso, I. Morphological and Fitness Attributes of Young Male Portuguese Basketball Players: Normative Values According to Chronological Age and Years from Peak Height Velocity. Front. Sports Act. Living 2021, 3, 629453. [Google Scholar] [CrossRef]
  2. Guimaraes, E.; Baxter-Jones, A.D.G.; Williams, A.M.; Tavares, F.; Janeira, M.A.; Maia, J. Modelling the dynamics of change in the technical skills of young basketball players: The INEX study. PLoS ONE 2021, 16, e0257767. [Google Scholar] [CrossRef]
  3. Ramos, S.; Volossovitch, A.; Ferreira, A.P.; Barrigas, C.; Fragoso, I.; Massuça, L. Differences in Maturity, Morphological, and Fitness Attributes Between the Better- and Lower-Ranked Male and Female U-14 Portuguese Elite Regional Basketball Teams. J. Strength Cond. Res. 2020, 34, 878–887. [Google Scholar] [CrossRef]
  4. Calleja-González, J.; Mielgo-Ayuso, J.; Lekue, J.A.; Leibar, X.; Erauzkin, J.; Jukic, I.; Ostojic, S.M.; Ponce-González, J.G.; Fuentes-Azpiroz, M.; Terrados, N. Anthropometry and performance of top youth international male basketball players in Spanish national academy. Nutr. Hosp. 2018, 35, 1331–1339. [Google Scholar] [CrossRef]
  5. Vazquez-Guerrero, J.; Jones, B.; Fernández-Valdés, B.; Moras, G.; Reche, X.; Sampaio, J. Physical demands of elite basketball during an official U18 international tournament. J. Sports Sci. 2019, 37, 2530–2537. [Google Scholar] [CrossRef]
  6. Reina, M.; García-Rubio, J.; Ibáñez, S.J. Activity Demands and Speed Profile of Young Female Basketball Players Using Ultra-Wide Band Technology. Int. J. Environ. Res. Public Health 2020, 17, 1477. [Google Scholar] [CrossRef] [PubMed]
  7. Antoranz, Y.; Alonso-Pérez-Chao, E.; Tejero-González, C.M.; Salazar, H.; del Campo-Vecino, J.; Jiménez-Sáiz, S.L. Exploring External Peak Demands: The Influence of Contextual Factors on Male Basketball Players. Appl. Sci. 2024, 14, 10542. [Google Scholar] [CrossRef]
  8. Pinto, F.; Ferreira, A.P. Effects of acute fatigue on the functional performance of basketball players. E-Balonmano Com 2025, 21, 363–372. [Google Scholar] [CrossRef]
  9. Ibáñez, S.J.; Gantois, P.; Rico-González, M.; García-Rubio, J.; Ortega, J.P. Profile of Accelerations and Decelerations in Young Basketball Players. Appl. Sci. 2024, 14, 4120. [Google Scholar] [CrossRef]
  10. Ibáñez, S.J.; López-Sierra, P.; Lorenzo, A.; Feu, S. Kinematic and Neuromuscular Ranges of External Loading in Professional Basketball Players during Competition. Appl. Sci. 2023, 13, 11936. [Google Scholar] [CrossRef]
  11. Bredt, S.G.T.; Torres, J.O.; Diniz, L.B.F.; Praça, G.M.; Andrade, A.G.P.; Morales, J.C.P.; Rosso, T.L.N.; Chagas, M.H. Physical and physiological demands of basketball small-sided games: The influence of defensive and time pressures. Biol. Sport 2020, 37, 131–138. [Google Scholar] [CrossRef]
  12. Ferioli, D.; Schelling, X.; Bosio, A.; La Torre, A.; Rucco, D.; Rampinini, E. Match Activities in Basketball Games: Comparison between Different Competitive Levels. J. Strength Cond. Res. 2020, 34, 172–182. [Google Scholar] [CrossRef]
  13. Reina, M.; García-Rubio, J.; Pino-Ortega, J.; Ibáñez, S.J. The Acceleration and Deceleration Profiles of U-18 Women’s Basketball Players during Competitive Matches. Sports 2019, 5, 165. [Google Scholar] [CrossRef]
  14. Palmer, B.L.; van der Ploeg, G.E.; Bourdon, P.C.; Butler, S.R.; Crowther, R.G. Evaluation of Athlete Monitoring Tools across 10 Weeks of Elite Youth Basketball Training: An Explorative Study. Sports 2023, 11, 26. [Google Scholar] [CrossRef]
  15. Arede, J.; Cumming, S.; Johnson, D.; Leite, N. The effects of maturity matched and un-matched opposition on physical performance and spatial exploration behavior during youth basketball matches. PLoS ONE 2021, 16, e0249739. [Google Scholar] [CrossRef] [PubMed]
  16. Kung, J.; Whatman, C.; McGuigan, M.; Harrison, C.; Bird, S. Maturation and Physical Performance in National Level Youth Basketballers: Implications for Strength and Conditioning Coaches. Int. J. Strength Cond. 2025, 5, 1–11. [Google Scholar] [CrossRef]
  17. Conte, D.; Kolb, N.; Scanlan, A.T.; Santolamazza, F. Monitoring Training Load and Well-Being During the In-Season Phase in National Collegiate Athletic Association Division I Men’s Basketball. Int. J. Sports Physiol. Perform. 2018, 13, 1067–1074. [Google Scholar] [CrossRef]
  18. Stojanovic, E.; Faude, O.; Scanlan, A.T.; Jakovljevic, V.; Cosic, M.; Kocic, M.; Radovanovic, D. Injury incidence among adolescent and senior basketball players: A prospective study in 19 teams across an entire season. Physician Sportsmed. 2024, 52, 386–394. [Google Scholar] [CrossRef]
  19. Leyhr, D.; Rösch, D.; Cumming, S.P.; Höner, O. Selection-Dependent Differences in Youth Elite Basketball Players’ Relative Age, Maturation-Related Characteristics, and Motor Performance. Res. Q. Exerc. Sport 2024, 95, 775–788. [Google Scholar] [CrossRef] [PubMed]
  20. Román, M.R.; García-Rubio, J.; Feu, S.; Ibáñez, S.J. Training and Competition Load Monitoring and Analysis of Women’s Amateur Basketball by Playing Position: Approach Study. Front. Psychol. 2019, 9, 02689. [Google Scholar] [CrossRef]
  21. Svilar, L.; Castellano, J.; Jukic, I. Load monitoring system in top-level basketball team: Relationship between external and internal training load. Kinesiology 2018, 50, 25–33. [Google Scholar] [CrossRef]
  22. Puente, C.; Abián-Vicén, J.; Areces, F.; López, R.; Del Coso, J. Physical and Physiological Demands of Experienced Male Basketball Players During a Competitive Game. J. Strength Cond. Res. 2017, 31, 956–962. [Google Scholar] [CrossRef]
  23. Fox, J.L.; O’Grady, C.J.; Scanlan, A.T. The Relationships Between External and Internal Workloads During Basketball Training and Games. Int. J. Sports Physiol. Perform. 2020, 15, 1081–1086. [Google Scholar] [CrossRef]
  24. Petway, A.J.; Freitas, T.T.; Calleja-González, J.; Leal, D.M.; Alcaraz, P.E. Training load and match-play demands in basketball based on competition level: A systematic review. PLoS ONE 2020, 15, e0229212. [Google Scholar] [CrossRef]
  25. Rocha, J.; Serrano, J.; López-Sierra, P.; Ibáñez, S.J. Profiling External Load in U14 Basketball: Cluster Analysis of Competition Performance Using Inertial Devices. Appl. Sci. 2025, 15, 8616. [Google Scholar] [CrossRef]
  26. García, F.; Castellano, J.; Reche, X.; Vázquez-Guerrero, J. Average Game Physical Demands and the Most Demanding Scenarios of Basketball Competition in Various Age Groups. J. Hum. Kinet. 2021, 79, 165–174. [Google Scholar] [CrossRef] [PubMed]
  27. Ujakovic, F.; Salazar, H.; Plesa, J.; Svilar, L. Elite basketball game external load varies between different teams and competition. Kinesiology 2024, 56, 145–152. [Google Scholar] [CrossRef]
  28. Zhang, S.L.; Lorenzo, A.; Gómez, M.A.; Liu, H.Y.; Gonçalves, B.; Sampaio, J. Players’ technical and physical performance profiles and game-to-game variation in NBA. Int. J. Perform. Anal. Sport 2017, 17, 466–483. [Google Scholar] [CrossRef]
  29. Ibáñez, S.J.; Gómez-Carmona, C.D.; López-Sierra, P.; Feu, S. Intensity Thresholds for External Workload Demands in Basketball: Is Individualization Based on Playing Positions Necessary? Sensors 2024, 24, 1146. [Google Scholar] [CrossRef] [PubMed]
  30. Arede, J.; Ferreira, A.P.; Esteves, P.; Gonzalo-Skok, O.; Leite, N. Preparing for the youth basketball European Championship: Perceptual response and acute effects of an injury prevention program. Int. J. Sports Sci. Coach. 2024, 19, 306–314. [Google Scholar] [CrossRef]
  31. Feu, S.; García-Ceberino, J.M.; López-Sierra, P.; Ibáñez, S.J. Training to Compete: Are Basketball Training Loads Similar to Competition Achieved? Appl. Sci. 2023, 13, 12512. [Google Scholar] [CrossRef]
  32. García-Cuevas, P.; Pérez-Serrano, P.; Jiménez-Sáiz, S.; Bustamante-Sánchez, A. Cuantificación de la carga interna y externa en el baloncesto femenino de élite. Una revisión sistemática. E-Balonmano Com 2025, 21, 447–458. [Google Scholar] [CrossRef]
  33. Ramos, S.; Volossovitch, A.; Ferreira, A.P.; Teles, J.; Fragoso, I.; Massuça, L.M. The Body Composition Effects on Physical Tests and On-Court Game Performance of U-14 Elite Portuguese Basketball Players. Appl. Sci. 2023, 13, 6313. [Google Scholar] [CrossRef]
  34. Shang, X.M.; Arede, J.; Leite, N. Exploring the Structure of Growth and Maturation Research Among Basketball Players Using R Tools. Appl. Sci. 2025, 15, 4411. [Google Scholar] [CrossRef]
  35. Montero, I.; León, O.G. A classification system for method within research reports in Psychology. Int. J. Clin. Health Psychol. 2005, 5, 115–127. [Google Scholar]
  36. Thomas, J.R.; Martin, P.; Etnier, J.L.; Silverman, S.J. Research Methods in Physical Activity, 7th ed.; Human Kinetics: Champaign, IL, USA, 2015. [Google Scholar]
  37. World Medical Association. World Medical Association Declaration of Helsinki Ethical Principles for Medical Research Involving Human Subjects. Jama-J. Am. Med. Assoc. 2013, 310, 2191–2194. [Google Scholar] [CrossRef]
  38. Harriss, D.J.; Jones, C.; MacSween, A. Ethical Standards in Sport and Exercise Science Research: 2022 Update. Int. J. Sports Med. 2022, 43, 1065–1070. [Google Scholar] [CrossRef]
  39. Oliva-Lozano, J.M.; Martín-Fuentes, I.; Granero-Gil, P.; Muyor, J.M. Monitoring Elite Soccer Players Physical Performance Using Real-Time Data Generated by Electronic Performance and Tracking Systems. J. Strength Cond. Res. 2022, 36, 3224–3228. [Google Scholar] [CrossRef]
  40. Castillo, A.B.; Carmona, C.D.G.; De la cruz Sánchez, E.; Ortega, J.P. Accuracy, intra- and inter-unit reliability, and comparison between GPS and UWB-based position-tracking systems used for time-motion analyses in soccer. Eur. J. Sport Sci. 2018, 18, 450–457. [Google Scholar] [CrossRef]
  41. Lozano, J.; Rago, V. El Sport Scientist y la Monitorización de la Carga con EPTS en Deportes de Equipo; Almeria, E.U., Ed.; Universidad Almeria: Almeria, Spain, 2020. [Google Scholar]
  42. Akoglu, H. User’s guide to correlation coefficients. Turk. J. Emerg. Med. 2018, 18, 91–93. [Google Scholar] [CrossRef] [PubMed]
  43. Jodasbaeva, R.; Mamajonov, D.; Turaev, V.; Izatullaev, N.; Mamatova, M.; Feruzahon, O. Comprehensive evaluation of training load in youth basketball players through integration of heart rate, movement tracking, and rate of perceived exertion. J. Phys. Educ. Sport 2025, 25, 1647–1655. [Google Scholar] [CrossRef]
  44. Salazar, H.; García, F.; Svilar, L.; Castellano, J. Physical Demands in Three Different Basketball Competitions Played By the Same Under-18 Players. Montenegrin J. Sports Sci. Med. 2021, 10, 59–64. [Google Scholar] [CrossRef]
  45. Marqués-Jiménez, D.; Raya-González, J.; Sánchez-Díaz, S.; Castillo, D. A Random Forest clustering to explore the influence of physical fitness level of youth basketball players on match-related physical performance. Proc. Inst. Mech. Eng. Part P-J. Sports Eng. Technol. 2024, 238, 352–360. [Google Scholar] [CrossRef]
  46. Espasa-Labrador, J.; Martinez-Rubio, C.; Garcia, F.; Fort-Vanmeergaehe, A.; Guarch, J.; Calleja-González, J. Exploring the Relationship Between Game Performance and Physical Demands in Youth Male Basketball Players. J. Funct. Morphol. Kinesiol. 2025, 10, 293. [Google Scholar] [CrossRef]
  47. García, F.; Fernández, D.; Martín, L. Relationship Between Game Load and Players Performance in Professional Basketball. Int. J. Sports Physiol. Perform. 2022, 17, 1473–1479. [Google Scholar] [CrossRef] [PubMed]
  48. Trapero, J.; Sosa, C.; Zhang, S.L.; Portes, R.; Gómez-Ruano, M.A.; Ronal, J.; Jiménez, S.L.; Lorenzo, A. Comparison of the Movement Characteristics Based on Position-Specific Between Semi-Elite and Elite Basketball Players. Rev. De Psicol. Del Deporte 2019, 28, 140–145. [Google Scholar]
  49. Pernigoni, M.; Ferioli, D.; Butautas, R.; La Torre, A.; Conte, D. Assessing the External Load Associated with High-Intensity Activities Recorded During Official Basketball Games. Front. Psychol. 2021, 12, 668194. [Google Scholar] [CrossRef] [PubMed]
  50. Miró, A.; Vicens-Bordas, J.; Beato, M.; Salazar, H.; Coma, J.; Pintado, C.; García, F. Differences in Physical Demands and Player’s Individual Performance Between Winning and Losing Quarters on U-18 Basketball Players During Competition. J. Funct. Morphol. Kinesiol. 2024, 9, 211. [Google Scholar] [CrossRef]
  51. Vázquez-Guerrero, J.; Fernández-Valdés, B.; Jones, B.; Moras, G.; Reche, X.; Sampaio, J. Changes in physical demands between game quarters of U18 elite official basketball games. PLoS ONE 2019, 14, e0221818. [Google Scholar] [CrossRef]
Figure 1. Summary of the main results from the linear mixed models.
Figure 1. Summary of the main results from the linear mixed models.
Physiologia 06 00009 g001
Figure 2. Load derived from each type of match.
Figure 2. Load derived from each type of match.
Physiologia 06 00009 g002
Table 1. Descriptive analysis of the different load variables analyzed.
Table 1. Descriptive analysis of the different load variables analyzed.
VariablesNMeanSDMinimumMaximum
Maximum HR (bpm)694194.4510.70103.00222.00
High HR/min (m/min)69452.6920.700.0096.41
Distance/min (m/min)69473.6011.0911.54115.57
Explosive Dist./min (m/min)69410.652.560.4819.65
HSR count (n)6941.861.740.0011.00
HSR meters (m)69418.8318.320.00119.91
Maximum Speed (km/h)69419.751.856.8427.53
Sprint count (n)6940.730.990.005.00
Accelerations/min (n/min)69420.402.2712.0439.43
Decelerations/min (n/min)69420.392.2513.0839.09
Maximum Acceleration (m/s2)6944.210.702.109.39
Maximum Deceleration (m/s2)694−4.290.79−9.46−2.16
Player Load/min (au/min)6941.610.340.113.35
Jumps/min (n/min)6940.570.330.002.15
High Impacts/min (n/min)6942.281.480.0010.60
Note: Maximum Deceleration is reported using a negative sign by convention to reflect the direction of the change in velocity.
Table 2. Cluster analysis with the type of matches based on the final result.
Table 2. Cluster analysis with the type of matches based on the final result.
VariablesCluster 1Cluster 2Cluster 3
N cases172346176
% cases24.7849.8625.36
Minimum6.0028.0052.00
Maximum19.0044.0067.00
Average10.7636.6359.13
SD6.285.806.18
Cluster ranges≤1920 to 44>44
Legend: Values represent the number of cases (N), percentage of cases (%), minimum and maximum point differences, average, and standard deviation (SD) for each cluster.
Table 3. Mixed linear model, depending on the final result.
Table 3. Mixed linear model, depending on the final result.
VariableAICR2 MarginalR2 ConditionalICCICC p-ValuePost Hoc
p-Value
Maximum HR (bpm)5009.000.010.470.47<0.010.50
High HR/min (m/min)6070.000.010.270.26<0.010.17
Distance/min (m/min)5285.000.010.090.08<0.010.17
Explosive Dist./min (m/min)3181.000.000.270.27<0.010.78
HSR count (n)2703.000.000.180.18<0.010.74
HSR meters (m)5937.000.000.200.20<0.010.95
Maximum Speed (km/h)2795.000.000.160.16<0.010.33
Sprint count (n)1925.000.000.180.18<0.010.59
Accelerations/min (n/min)3042.000.000.220.22<0.010.16
Decelerations/min (n/min)3023.000.000.220.22<0.010.15
Maximum Acceleration (m/s2)1435.000.000.160.16<0.010.74
Maximum Deceleration (m/s2)1612.000.010.150.14<0.010.11
Player Load/min (au/min)282.000.010.390.38<0.010.03
Jumps/min (n/min)351.000.000.240.24<0.010.92
High Impacts/min (n/min)2009.000.000.670.67<0.010.27
Table 4. Mixed linear model as a function of the partial result.
Table 4. Mixed linear model as a function of the partial result.
VariableAICR2 MarginalR2 ConditionalICCICC p-ValuePost Hoc p-Value
Maximum HR (bpm)5009.000.000.470.47<0.010.29
High HR/min (m/min)6072.000.000.270.27<0.010.41
Distance/min (m/min)5285.000.000.090.08<0.010.14
Explosive Dist./min (m/min)3181.000.000.270.27<0.010.49
HSR count (n)2703.000.000.180.17<0.010.54
HSR meters (m)5937.000.000.200.20<0.010.90
Maximum Speed (km/h)2795.000.000.160.16<0.010.21
Sprint count (n)1926.000.000.180.18<0.010.87
Accelerations/min (n/min)3039.000.010.220.22<0.010.04
Decelerations/min (n/min)3021.000.010.220.22<0.010.03
Maximum Acceleration (m/s2)1431.000.010.180.17<0.010.01
Maximum Deceleration (m/s2)1614.000.000.150.15<0.010.42
Player Load/min (au/min)285.000.000.390.39<0.010.24
Jumps/min (n/min)350.000.000.240.24<0.010.50
High Impacts/min (n/min)2010.000.000.670.67<0.010.51
Table 5. Mixed linear model depending on the team’s level.
Table 5. Mixed linear model depending on the team’s level.
VariableAICR2 MarginalR2 ConditionalICCICC p-ValuePost Hoc p-Value
Maximum HR (bpm)5008.000.000.470.47<0.010.62
High HR/min (m/min)6071.000.000.270.27<0.010.49
Distance/min (m/min)5286.000.000.090.090.710.76
Explosive Dist./min (m/min)3180.000.000.280.280.010.76
HSR count (n)2702.000.000.180.18<0.010.54
HSR meters (m)5936.000.000.200.20<0.010.51
Maximum Speed (km/h)2791.000.010.150.14<0.010.03
Sprint count (n)1924.000.000.180.18<0.010.32
Accelerations/min (n/min)3042.000.000.220.22<0.010.28
Decelerations/min (n/min)3023.000.010.220.22<0.010.17
Maximum Acceleration (m/s2)1437.000.000.160.16<0.010.36
Maximum Deceleration (m/s2)1613.000.000.150.15<0.010.23
Player Load/min (au/min)282.000.020.400.39<0.010.07
Jumps/min (n/min)350.000.000.240.24<0.010.78
High Impacts/min (n/min)2005.000.020.670.67<0.010.10
Table 6. Mixed linear model according to final outcome point-difference categories.
Table 6. Mixed linear model according to final outcome point-difference categories.
VariableAICR2 MarginalR2 ConditionalICCICC p-ValuePost Hoc p-Value
Maximum HR (bpm)4980.000.030.510.49<0.01<0.01 a,b
High HR/min (m/min)6069.000.000.280.27<0.010.26
Distance/min (m/min)5272.000.020.090.07<0.01<0.01 a
Explosive Dist./min (m/min)3182.000.010.270.27<0.010.37
HSR count (n)2699.000.010.190.18<0.010.02 a
HSR meters (m)5929.000.010.210.20<0.010.02 a
Maximum Speed (km/h)2799.000.000.150.15<0.011.00
Sprint count (n)1927.000.010.180.18<0.010.18
Accelerations/min (n/min)3041.000.010.220.21<0.010.05 a
Decelerations/min (n/min)3024.000.010.220.21<0.010.08
Maximum Acceleration (m/s2)1442.000.000.160.16<0.010.41
Maximum Deceleration (m/s2)1620.000.000.150.15<0.011.00
Player Load/min (au/min)293.000.000.390.39<0.010.53
Jumps/min (n/min)357.000.000.240.24<0.011.00
High Impacts/min (n/min)2014.000.000.670.67<0.011.00
Note: a = differences between balanced and unbalanced results, b = differences between balanced and very unbalanced results.
Table 7. Analysis of correlations between the independent variables of the study.
Table 7. Analysis of correlations between the independent variables of the study.
Variable Team LevelFinal ResultMatch Type
Final ResultSpearman’s rho0.68
p-value<0.01
Match TypeSpearman’s rho0.010.01
p-value0.830.74
Partial ResultSpearman’s rho0.560.69−0.03
p-value<0.01<0.010.45
Disclaimer/Publisher’s Note: The statements, opinions and data contained in all publications are solely those of the individual author(s) and contributor(s) and not of MDPI and/or the editor(s). MDPI and/or the editor(s) disclaim responsibility for any injury to people or property resulting from any ideas, methods, instructions or products referred to in the content.

Share and Cite

MDPI and ACS Style

Rocha, J.; Serrano, J.; López-Sierra, P.; Arede, J.; Ibáñez, S.J. Key Influences on Competitive Load in Youth Regional Teams During National Basketball Competition. Physiologia 2026, 6, 9. https://doi.org/10.3390/physiologia6010009

AMA Style

Rocha J, Serrano J, López-Sierra P, Arede J, Ibáñez SJ. Key Influences on Competitive Load in Youth Regional Teams During National Basketball Competition. Physiologia. 2026; 6(1):9. https://doi.org/10.3390/physiologia6010009

Chicago/Turabian Style

Rocha, João, João Serrano, Pablo López-Sierra, Jorge Arede, and Sergio J. Ibáñez. 2026. "Key Influences on Competitive Load in Youth Regional Teams During National Basketball Competition" Physiologia 6, no. 1: 9. https://doi.org/10.3390/physiologia6010009

APA Style

Rocha, J., Serrano, J., López-Sierra, P., Arede, J., & Ibáñez, S. J. (2026). Key Influences on Competitive Load in Youth Regional Teams During National Basketball Competition. Physiologia, 6(1), 9. https://doi.org/10.3390/physiologia6010009

Article Metrics

Back to TopTop