Abstract
This study explores sustainable housing solutions for urban areas in the Galapagos Islands, aiming to balance human needs with ecosystem preservation by fostering co-habitation between local communities and native species. Recognising the ecological importance of the Galapagos and the challenges posed by human-driven urban expansion, the research focuses on Puerto Ayora as a case study. It addresses material and spatial configurations that support key species such as giant tortoises, land iguanas, and sea lions. Computational strategies and simulations are employed to guide architectural, structural, and material decisions, including the use of evolutionary algorithms and selection strategies based on environmental performance metrics such as temperature, humidity, and solar radiation. These algorithms enhance architectural performance, facilitating co-habitation between humans and animals, with an emphasis on modularity and adaptability in architectural morphology. The results indicate that current configurations meet the habitat requirements for giant tortoises year-round. However, adjustments are needed for other species during specific months. The study also highlights bioceramic as a novel material for environmentally aligned construction in restricted environments. Limitations include focusing only on keystone species, with recommendations for future research to address the multispecies impact and integrate desalination and waste management systems for extracting the primary chemical component of bioceramic. This work advances the understanding of multispecies architectural design in ecologically sensitive regions, positioning the Galapagos as a model for sustainable co-habitation in conservation-focused development.
1. Introduction
The escalating human population (cities growing at an annual rate of 2.4% [1]) and its widespread influence have led to biodiversity loss [2]. Over the past 50 years, more than half of the world’s wildlife has vanished, many of which are critical to ecosystem functionality and food production [3]. Biological diversity is crucial for environment resilience and maintaining desirable ecosystem states amidst change [4]. Safeguarding biodiversity demands more than conservation alone; it necessitates supporting biodiversity in areas dominated by human activities [5], such as endangered species that are key to maintaining ecosystem cycles. In general, cities are often not perceived as ecosystems, a complex network of living organisms and their physical environment interacting within a defined area. This paper will take as a case study the Galapagos Islands, located approximately 1000 km off the coast of Ecuador in the Pacific Ocean, which are renowned for their unique biodiversity and ecological significance. While celebrated as a crucible of evolution for rare flora and fauna, the Galapagos Islands face a critical challenge in balancing human activities with the preservation of its fragile ecosystems. Positioned along the equator, these islands experience a distinct climate shaped by the interaction of various ocean currents, notably the Humboldt, Cromwell, and Panama currents. The convergence of these currents results in two primary seasons: a warm, wet season from December to May, with average temperatures ranging from 24 °C to 31 °C (75 °F to 88 °F) and humidity levels of approximately 75–85%, and a cooler, dry season from June to November, with average temperatures ranging from 19 °C to 26 °C (66 °F to 79 °F) and humidity levels of around 60–75%, which contributes to the islands’ diverse habitats, ranging from arid lowlands to humid highlands [6].
The isolation of the Galapagos has allowed for the evolution of endemic species found nowhere else on Earth, making the archipelago an invaluable natural laboratory for evolutionary biology [6]. As the ecosystems are highly sensitive to external disruptions, if human presence does not align in harmony with ecological constraints, it risks the survival of the islands’ ecosystems [7]. A conservation-centric approach, though widely applied, may fall short in safeguarding delicate natural areas increasingly impacted by human presence. The growth of small urban centres poses a substantial threat to this unique ecosystem.
Galapagos hosts 127 islands, with only four inhabited. Santa Cruz houses the largest population centres. Puerto Ayora city, with approximately 12,000 inhabitants [8], serves as the primary hub for tourism-related businesses. This study focuses on Puerto Ayora, the most prominent city in the Galapagos, as a representative context for exploring these issues. The surge in housing demand since 1990 has led to indiscriminate construction practices, prioritising cost-efficiency over environmental considerations. Concrete, sourced from local mines within the Galapagos National Park, dominates construction, fracturing ecosystem integration. The pressing issue arises from the escalating population despite regulations aimed at reducing growth, coupled with poorly planned urban expansion driven by tourism and housing demands. Development, lacking sustainability criteria, and mirroring mainland Ecuador’s lifestyle, is leading to urban structures incongruent with environmental limitations. Ironically, economic activities such as tourism, fishing, and agriculture rely entirely on native ecosystem integrity [9].
On top of that, the loss of native humid forests has serious ecological consequences since they are essential for maintaining the hydrological regime in the ecosystem processes. Historically, these areas have been the most attractive to human settlement because they have fresh water and rich volcanic soils for cultivation [9]. Furthermore, the more population the more water is needed; currently, the main methods for obtaining fresh water are the extraction of groundwater and the importation of water from the mainland. Both methods are unsustainable. The first one may lead to the infiltration of seawater, eventually making the aquifer unusable [9]. Meanwhile, there is also an inadequacy of the current wastewater system, which primarily relies on individual septic tanks without proper purification which provokes health and environmental risks [9].
There is a gap in architectural design regarding other living organisms that maintain our habitats suitable for living [10]. Anthropocentric societies have disconnected us from our natural environment, rendering us unaware of its significance and the implications of its degradation. Architectural design can serve as a process-oriented critical tool, redefining humanity’s relationships with other species and the environment to envision scenarios of multispecies co-habitation [11]. Most design processes rely heavily on green infrastructure tailored for human-centric objectives, neglecting support for other organisms [12]. There is a need to embrace a broader conception of which life forms deserve citizenship and habitation. Therefore, advocating for spaces that support diverse species enriches the sustainability paradigm, as addressing environmental issues from nonhuman perspectives can yield unique insights that remain largely unexplored [11]. Modern computational tools hold significant potential to explore spatial configurations from a multispecies perspective, an approach rarely applied in developing countries like Ecuador.
Within this framework, the question arises of how humans can cohabit with ecosystem cycles and constraints while preserving the Galapagos’ unique natural heritage. This study explores how computational methods can drive the development of sustainable housing solutions for the growing urban areas of the Galapagos Islands, fostering the cohabitation of local communities and key species within their natural habitats. By integrating both material and computational strategies, we intend to develop design approaches across multiple scales that not merely to conserve ecosystems but harmonise ecological needs with future urban growth.
This project employs a structured approach that begins with a detailed examination of the Galapagos ecosystem, focusing on the ecological dynamics of Puerto Ayora. Key species are identified to understand their essential habitat requirements, guiding the development of responsive architectural morphologies through computational processes. This analysis is complemented by a comprehensive material study, which supports the creation of innovative material systems adapted to the local environment and aligned with ecological and community needs. Finally, the project undergoes a validation phase, where environmental analysis evaluates the design’s effectiveness in achieving ecological goals and ensures its alignment with sustainability objectives.
2. Methodology
2.1. Analysis or the Ecosystem
Creating a multispecies design methodology necessitates a comprehensive understanding of ecosystem dynamics and the roles played by various species within it. We concentrated on studying the ecosystem where our project will be situated: the arid and coastal zones, mirroring the location of Puerto Ayora city and the need for integration with existing urban infrastructure. Once we identified these ecosystems as our focal points, we conducted a thorough examination of the species inhabiting these areas. The aim was to select the species best suited for integration into the project, considering their ecological significance and their capacity to interact with humans and live between them. The environmental and spatial requirements of the selected species informed the generative design process. A method to analyse and measure the specie’s comfort was established to validate the design proposal based on analytical and computational tools.
2.2. Digital Prototyping and Evolutionary Multi-Objective Optimisation
This process was divided into two main stages. In the initial phase, an in-depth study of local material resources was conducted, coupled with an analysis of the living conditions and environmental challenges specific to the Galapagos Islands. The chosen novel material, bioceramic, was incorporated into the experimental study. Algorithms were utilised to generate bioceramic formulations, and compression tests were performed to evaluate the material’s physical performance. The second stage involved two digital evolutionary simulations for the form-finding process, employing Kangaroo (Physics simulation engine for Grasshopper3D) and Karamba3D v2.2 (Finite Element Analysis for Grasshopper3D). Evolutionary multi-objective optimisation (EMOO) addresses decision-making involving multiple criteria, particularly in urban layout and architectural design challenges. EMOO seeks to handle the complexity arising from various design objectives by exploring multiple conflicting goals simultaneously, thus avoiding the need for trade-offs. In this study, Wallacei for Grasshopper3D was employed throughout the design process, with individuals undergoing tests and evaluations based on multi-objective criteria.
2.3. Computational Analysis
A series of analyses were developed and conducted in the Grasshopper3D parametric modelling environment, including sunlight radiation analysis, and Finite Element Analysis (Karamba3D for Grasshopper3D). FEA was integrated into the multi-objective optimisation [13] process to simulate material properties and create the digital prototype and a final architectural system.
Sunlight, temperature, and humidity analyses were performed in the animal shelter spaces for selection strategies and validation. These analyses utilised the Ladybug and Honeybee plug-in for Grasshopper3D. Computational fluid dynamics was also utilised to maximise ventilation and improve animal comfort.
3. Species Approach
3.1. Selection of Species
This phase focused on understanding the intricate dynamics and interconnections within both arid and coastal ecosystems. As Scheme 1 shows, our approach involved categorising species into primary producers, primary consumers, secondary consumers, and apex predators, exposing various relationships such as commensalism, mutualism, competition, and predation among them.
Scheme 1.
Relationships between species from the arid zone, coastal–marine zone and urban areas.
A crucial component of this strategy was conducting a thorough literature review, which enabled us to determine keystone species, particularly focusing on ecosystem engineers and umbrella species. Identifying these key species holds immense significance for several reasons. Keystone species play pivotal roles in nutrient cycling, energy flow, and overall ecosystem health, thereby contributing to ecosystem stability, serving as vital indicators of shifts in environmental conditions, facilitating early detection of potential threats [14].
For the architectural stage of the project, three keystone species were identified. The giant tortoise and land iguana were recognised as ecosystem engineers, responsible for modulating resource availability through physical state changes in biotic or abiotic materials, thus shaping and maintaining habitats [15]. The giant tortoise shapes the environment significantly. Their movement and feeding habits create paths, influence plant distribution, and alter the upper layer of vegetation in the forests [16]. They disperse seeds, regulate vegetation growth, and affect ecosystem composition. Similarly, land iguanas, through burrowing, impact soil and habitat availability, also aiding seed dispersal [17].
Additionally, the sea lion was designated as an umbrella species, whose conservation benefits numerous interconnected species [18]. The conservation of sea lions indirectly protects marine biodiversity. Sea lions regulate prey populations, maintaining marine balance. Efforts to conserve them benefit the entire marine ecosystem, safeguarding interconnected species in the Galapagos [19].
3.2. The Study of Selected Species
Following the selection of cohabiting species, a comprehensive study was conducted based on predetermined criteria outlined in the case study “Animal Aided Design”. This method employs a systematic approach that examines crucial animal requirements, such as food sources, nesting sites, and protection from predation, offering a framework for evaluating the animal and its ability to adapt to spaces shared with humans [5]. It facilitates the analysis of species information for architectural and urban purposes. The primary objective was to gain deeper insights into the spatial and environmental requirements of these chosen species as well as transient activities that the animals can execute in an environment very close to humans. Additionally, this evaluation served to establish essential parameters and indicators for the design and assessment of the spaces designated for these species. The study centred on three key aspects: identifying their behavioural and habitat needs, assessing their adaptability to human environments, acknowledging their current conservation status, and projecting their growth patterns. This holistic examination ensured a well-informed approach to facilitating harmonious co-habitation between these species and human communities.
The studies were condensed to identify specific transient activities, designating sheltered spaces accordingly. Giant tortoises typically spend about 16 h per day resting, alternating between basking in the sun and seeking shade. Iguanas, particularly those a year old, seek protection from natural predators like hawks and racer snakes. Sea lions generally sleep for around 12–13 h per day, with their sleep fragmented into short bursts. They rest for approximately 5 min at a time, both during the day and night. Moreover, sea lions can remain and sleep underwater for up to 20 min in short intervals. For each activity related to the tortoise, land iguana, and sea lion, and considering the size and specific needs of the animals, the corresponding architectural spaces required for their comfort were defined. These spaces include enclosures for tortoises, gaps or passageways for land iguanas, and flat surfaces for sea lions, as described in Scheme 2. The diagrams illustrate how natural animal needs are translated into architectural forms, with spatial limitations dictated by the animals’ dimensions and behaviours. This approach ensures that the form-finding process accommodates essential requirements—such as enclosed spaces for tortoises, accessible passageways for iguanas, and resting surfaces for sea lions—while respecting each species’ unique spatial constraints.
Scheme 2.
Diagram of activity, architectural needs, and dimension of selected spices.
In addition, parameters such as humidity and temperature were considered to ensure optimal animal comfort, providing numerical references for evaluating the suitability of architectural spaces dedicated to each animal. Specifically, Figure 1 illustrates the temperature range, and Figure 2 shows the humidity range, showing the acceptable values for each selected animal. In Figure 1, the temperature range required for each animal (giant tortoise, land iguana, and sea lion) is shown alongside the monthly maximum and minimum temperatures in Puerto Ayora. The giant tortoise requires a temperature range from approximately 21 °C to 39 °C, the land iguana from about 25 °C to 35 °C, and the sea lion from 20 °C to 31 °C. Across the year, the observed temperatures largely stay within the acceptable range for the giant tortoise and sea lion. However, for the land iguana, temperatures fall below its preferred range during the cooler months from August to October. Figure 2 presents the acceptable humidity ranges for each animal along with the actual monthly humidity levels. The giant tortoise prefers a humidity range of approximately 50% to 70%, the land iguana 40% to 70%, and the sea lion 40% to 60%. Throughout the year, only in September and October does the humidity fall within the preferred range for the sea lion. For the giant tortoise and land iguana, humidity stays within their acceptable range from August to November.
Figure 1.
Temperature analysis table.
Figure 2.
Humidity analysis table.
4. Material Development
4.1. Material Study
The Galapagos Islands face a scarcity of native resources, which necessitates reliance on mainland materials, such as concrete, primarily used in construction. This reliance on imported materials presents a significant challenge, as it increases the environmental footprint and logistical costs associated with transportation. Given the limited availability of local materials, the research was expanded to explore potential local alternatives that could reduce dependency on mainland resources while promoting more sustainable construction practices within the islands. This led the research to explore alternatives to concrete binder systems, focusing on the use of natural binders found in nature, such as Chemically Bonded Phosphate Ceramics (CBPCs), a type of bioceramic commonly used in the biomedical industry for applications like bone repair and dental prostheses, but previously unexplored in architecture. Galapagos faces two significant problems: water scarcity and marine eutrophication due to inefficient water waste management. Desalination emerges as a critical solution to address water scarcity, yet it poses environmental concerns regarding brine disposal, containing concentrated salts and impurities. However, brine disposal also presents an opportunity as it contains valuable strategic materials such as magnesium oxide that can be extracted and repurposed, promoting a more sustainable approach to desalination [20].
Similarly, wastewater treatment plants face challenges in coastal areas, particularly eutrophication caused by excess nutrients like nitrogen and phosphorus. Advanced techniques are employed to separate sludge from clean water, mitigating environmental impacts and allowing recovery of strategic materials like phosphorus [21].
From a circular economy perspective, magnesium oxide and phosphorus can be extracted to create chemically bonded phosphate ceramics, also known as bioceramics. Our research follows a sustainable and locally driven approach by utilising locally sourced raw materials and production facilities [22,23]. Scheme 3 illustrates the extraction of the main components and the process of creating bioceramic blocks.
Scheme 3.
Diagram of extraction of the main components and creation of bioceramic blocks.
4.1.1. Existing Application and Potentialities of CBPC
Chemically Bonded Phosphate Ceramics (CBPCs), also known as bioceramics in biomedical applications such as bone repair [24], have diverse uses including infrastructure repair, and solidification of radioactive waste [25,26]. There is a research gap in the architectural applications of CBPCs, with recent studies suggesting the potential for extracting components from desalination and wastewater treatment plants [22,23]. However, these studies fail to address the carbon footprint associated with the extraction processes. Despite the feasibility of extraction, it incurs significant energy costs and a high carbon footprint. Nevertheless, the production of CBPC products results in minimal environmental impact post-usage [27]. Currently, only the startup Geoship [28] in the US is exploring architectural solutions with CBPCs, representing a significant opportunity in this domain.
4.1.2. Material Properties
Ceramics and cement are widely used in practical applications, differing mainly in production methods and properties. Ceramics are formed through intense heat treatment, while cements form at room temperature. Ceramics have denser structures (<1 vol%) and superior mechanical properties, with resistance to high temperatures and corrosion. Cements are porous (15–20 vol%), less stable in acidic environments, and produced in higher volumes. Acid–base cement, a type of chemically bonded ceramics (CBCs), combines attributes of both ceramics and cement, forming at room temperature with ceramic-like properties such as highly crystalline structures. They are referred to as Chemically Bonded Phosphate Ceramics when phosphates are utilised. CBPCs [29] offer superior strength compared to cement and showcase corrosion resistance akin to ceramics. The term “chemically bonded phosphate ceramics” was coined by Della M. Roy [30].
In this paper, CBPCs will be referred to as bioceramics, as commonly termed in the biomedical industry. Bioceramics, akin to conventional ceramics but with the ability to solidify at room temperature like concrete, offer promising environmental advantages such as corrosion resistance, thermal durability, and enduring chemical bonding (Scheme 4). Despite being formed through an acid–base reaction, they remain chemically stable and neutral. In addition, recycling bioceramics reintroduces essential components like magnesium and phosphorus into the ecosystem, supporting plant growth and metabolic functions [31]. Their superior compression performance makes them valuable in construction applications [32].
Scheme 4.
Diagram of bioceramics’ environmental, physical, and chemical properties.
4.1.3. Application of Bioceramic
Bioceramics, with their unique properties and environmental benefits, play a crucial role in fostering an appropriate environment for the interaction between key species of the arid zone and humans. Bioceramics offer solutions by providing durable infrastructure that can withstand harsh environmental conditions. One way bioceramics contribute to this environment is through their resistance to corrosion and durability. In arid zones, where water is scarce and infrastructure degradation is accelerated due to extreme weather conditions, bioceramics provide a sustainable alternative for construction materials, exhibiting exceptional thermal and fire resistance, making them ideal for constructing habitats and shelters in such areas. Their ability to withstand high temperatures protects human settlements and offers shelter to key species. Specifically, in the architectural spaces provided for key species, bioceramic offers advantages in terms of protection, especially for humidity and temperature control. It is important to highlight that animals are extremely sensitive to these two factors, and our research aims to optimise environmental conditions to ensure their well-being. In this way, the opportunity to incorporate humans and animals under the same architectural space, offering adequate comfort, results in a potential strategy to foster co-habitation between humans and animals [33].
4.1.4. Components
Aggregates are vital in CBPCs, forming a solid structure when mixed with binder powder and water. Unlike traditional concrete, some CBPC fillers react with phosphate, aiding the setting reaction. Silica fillers are inert, while sand boosts mechanical properties, especially toughness [34].
Wollastonite, a calcium silicate, adds soluble silica, enhancing mechanical strength and crack deflection. When combined with Magnesium Potassium Phosphate Ceramic, it regulates heat release [35].
Monopotassium Phosphate (KH2PO4) is crucial, especially for large-scale manufacturing, reacting with Magnesium Oxide (MgO) to yield quality ceramics. Magnesium Oxide, abundant in the Earth’s crust, is favoured for its solubility and minimal heat release. It can be sourced from rocks or seawater-derived magnesium chloride [36].
4.1.5. Digital Experiment Set-Up
As a proof of concept, the team conducted compression tests to evaluate the material’s capacity, given the scarcity of literature on experimenting with bioceramic material in the construction industry. The material comprises five components, with Monotassium Phosphate and Magnesium Oxide crucial for chemical bonding. Wollastonite enhances mechanical properties, while sand serves as an aggregate to bolster resilience. Water facilitates the creation of a reactive slurry.
Through extensive analysis of bioceramic’s chemical constituents, an algorithm was developed to calculate all possible combinations between the different weights of elements. Monopotassium Phosphate was considered as one unit in weight, and for the other four components, seven different weights were considered within a range. Considering 1 constant and 7 different weights for 4 elements generated 2401 possible combinations of material compositions. Due to the large number of compositions, three conditions were adopted to limit the number of compression tests, with a focus on binder and cement ratios. Systematic filtering options led to 234 feasible compositions. An additional criterion limited the presence of Wollastonite to ensure the use of locally available materials, resulting in 35 distinct compositions that were adopted for the compression tests as described in Scheme 5.
Scheme 5.
Illustrates the process of determining the quantities of materials and the number of samples to be tested under compression loads.
4.1.6. Physical Experiment Set-Up
The initial phase involved preparing the necessary tools and materials to conduct compression tests on the bioceramic material. A cylindrical mould with a diameter of 2 cm and a height of 4 cm was 3D printed using PLA filament, along with various tools for mixing, containing, and pressing, as shown in Figure 3.
Figure 3.
3D Printed tools prepared for mixing and casting the cylindric samples.
Considering the load-bearing capacities outlined in the existing literature, the team designed a compression test device. A digital model of the device was created using finite element analysis software (Karamba3D v2.2 for Grasshopper3D) to understand the limitations and forces involved in the test. Figure 4 illustrates the static scheme of the experimental load setup.
Figure 4.
The static scheme illustrates the experimental load setup utilising a steel beam. The same digital static scheme was employed to determine the actual load on the sample.
In the designed setup the distance between the applied load and the sample serves as a crucial parameter, utilising the principle of leverage—a larger gap results in a greater reactive force applied to the sample by the constraint.
4.1.7. Preparation of the Material Samples
The blending process involved systematically adding dry components to a container, mixing thoroughly, and then blending water to achieve homogeneity. Figure 5 illustrates the three steps adopted in the material sample preparation. Rapid solidification was observed, necessitating swift execution of casting and compression processes. Each sample’s weight was measured at casting, after 24 and 48 h, and at the 5-day mark, revealing an average weight loss of 5.05%, 1.40%, and 0.52%, respectively, as shown in Figure 6. The most significant weight loss occurred within the first 24 h, attributed to chemical reactions and water evaporation.
Figure 5.
(a) The casting process is highlighted in steps: mixing the material components; (b) hydration of the mixture; (c) casting of the material.
Figure 6.
Chart depicting weight loss resulting from water evaporation at various time intervals.
4.1.8. Compression Test
After 5 days from the composition formulation, testing was conducted using the prepared device. The moulded cylinder sample measured 20 mm in diameter and 40 mm in height as shown in Figure 7.
Figure 7.
Dimensions of the cylindrical sample for the compression test.
A steel beam, 4110 mm long with a cross-section dimension of 100 mm by 50 mm and a consistent thickness of 3 mm, weighing 27.26 kg, was utilised. Two additional samples were tested to determine the optimal distance between the sample and the applied load, establishing it to be between 2500 mm and 3000 mm. Samples were then positioned at 3000 mm for testing. The load was increased progressively using a bucket filled with water until the sample broke, with this breaking point recorded for subsequent calculations. Load values were incorporated into the digital structural model to accurately assess the material’s compression strength capacity during testing. Figure 8 describes the three steps involved in the compression test.
Figure 8.
Compression test: (a) positioning of the sample beneath the beam; (b) gradual loading process at the beam’s extremity; (c) attaining the point of sample cracking.
4.1.9. Analysis of the Data
The compression test loads were recorded and input into Karamba3D v2.2 FEA software to simulate the experiment and ascertain the true load-bearing capacity of each sample. The formula: σ = F/A [37] was utilised to calculate the stress of each sample, where σ represents the stress applied, F is the load applied, and A denotes the sample’s cross-sectional area. Figure 9 depicts the breaking loads attained for 35 compositions.
Figure 9.
Breaking load attained for 35 compositions.
For the highest-performing mixture, 10 additional trials were conducted following the same procedure as shown in Figure 10.
Figure 10.
Breaking load attained for 10 compositions.
The outcomes of these supplementary samples were documented, resulting in an average compression strength capacity of 0.88 kN/cm2 (8.8 MPa). The optimal composition of the sample was constituted by 4.52 g of Magnesium Oxide, 1.29 g of Wollastonite, 27.14 g of Sand, 6.46 g of Monopotassium Phosphate, and 5.82 g of Water. This value represents slightly less than half of the minimum compression capacity suggested by the literature for this material [33] (Scheme 6).
Scheme 6.
Average breaking load obtained from the experiment compared to the literature values.
Mechanical properties of bioceramic by the literature:
- Specific gravity (g/cm3) 1.7–2.0;
- Tensile strength (MPa) 2.1–14;
- Compression strength, MPa (psi) 20–91 (2860–13,000);
- Young’s modulus (GPa) 35–105;
- Fracture toughness (MPa m1/2) 0.3–0.8.
The obtained performance is insufficient to serve as a benchmark for structural analysis in building construction due to the complex nature of the chemical reaction and various influencing factors, including material quality, mixing procedures, and temperature fluctuations. Rapid solidification during moulding presented a notable challenge but also holds potential for efficient element fabrication and mass production. Future research will integrate average values from the literature to aid in further structural analysis during the design process. Scheme 7 highlights in red the average tensile and compressive strength values adopted in the design process.
Scheme 7.
Average tensile and compressive strength values were considered for the structural analysis conducted in the design process.
5. Architectural Development
5.1. Design Set-Up
5.1.1. Architectural Strategy
The form-finding process is guided by the compression performance of the material system, leading to the selection of a vaulted morphology for the initial experiments. The curved structure offers shelter areas accessible to animals, aiming to provide adequate climatic conditions and protection from extreme weather. This promotes co-habitation with the natural environment and fosters harmonious interactions between humans and wildlife. Additionally, a water collection system creates ponds and serves as a valuable water source for animals, thereby promoting biodiversity within the built environment. This initiative enhances sustainability and ecological sensitivity by providing habitats for local wildlife and contributing to ecosystem conservation. Scheme 8 depicts all the architectural strategies adopted in the design process.
Scheme 8.
Architectural strategy diagram.
5.1.2. Spatial and Environmental Animal Needs
Throughout the entire process of form-finding, simulations, and selections, careful consideration was given to the fundamental behavioural activities essential for the survival of each species, as identified and evaluated within their respective habitats. This architectural approach suggests spaces that promote transient animal activities, acknowledging the extreme sensitivity of these species to the presence of humans. Both simulations aimed to balance structural performance and animal comfort, emphasising spatial and environmental aspects. They prioritised animal comfort by considering humidity and temperature levels during the selection process. Additionally, wind flow tests using computational fluid dynamics were conducted early in the second simulation to optimise ventilation and achieve desired environmental conditions.
5.2. First Simulation
5.2.1. Form-Finding Strategy
A hexagonal form was chosen in the form-finding process for its versatility and potential for diverse combinations and expansion options. The creation of six edges with corresponding arches enables the aggregation of additional extensions and units within a flexible system. A multi-optimisation algorithm addressing structural and spatial aspects was employed, guided by material research principles such as the structural performance of bioceramic. The genetic algorithm utilised Kangaroo and Karamba3D within the Wallacei framework. The objectives encompassed minimising excessive height and unusable space due to shell curvature, reducing tension points, minimising mass, and decreasing the reliance on ground supports to optimise material usage and capitalise on the compression properties of bioceramic. Starting with a hexagonal shape, the design was expanded using the Kangaroo algorithm to simulate a shell with accessible openings and potential for extensions. Figure 11 illustrates the space dedicated to animals and humans integrated into the form-finding process.
Figure 11.
Integration of the form-finding process with the spatial requirements for both animals and humans.
5.2.2. Multi-Objective Optimisation
Scheme 9 illustrates the objectives set for the first simulation.
Scheme 9.
Four images illustrate the objectives utilised in the first evolutionary simulation.
The initial gene set determined the dimensions of the hexagon, with various points at the corners representing support variations. Kangaroo settings such as springs, mesh strength, loads, and shell thickness were carefully considered, and refined through iterations using genetic algorithms with Wallacei for Grasshopper. These genes were evaluated to meet specific criteria, including minimising overheight and unusable space, tension points, mass, and ground supports. Scheme 10 defines the relationship between the objectives and the transformations applied.
Scheme 10.
Relationship between transformations and objectives for the first evolutionary simulation.
The simulation comprised 100 generations and 50 individuals for each generation, totalling 5000 individuals. The structure was calculated considering self-weight and an additional distributed load of 0.5 KN/cm2 for inspections.
After 100 generations, significant morphological variations were observed among the top-performing individuals for each objective, as shown in Figure 12.
Figure 12.
Most optimised phenotypes and relative standard deviation charts for each objective.
Those aiming to minimise excessive height and unusable space resulted in flatter and lower morphologies. Individuals focused on reducing tension points and material mass exhibited curved shapes, favouring the retention of the line of thrust within the central third of the shell’s thickness while increasing ground support. However, the design of the last individual indicated a reduction in the number of ground supports alongside an increase in mass.
The comprehensive simulation shows significant improvement in objectives, particularly in minimising mass and ground support requirements. The parallel coordinate plot, as shown in Figure 13, highlights the interconnectedness of these objectives, revealing that as tension points decrease, reliance on ground support increases. Similarly, material mass plays a pivotal role, with tension points within the shell correlating with material thickness reduction. Interestingly, as material mass decreases, tension points increase. The multi-objective simulation results indicate exploration across a wide range of possibilities over generations, offering a series of potential outcomes rather than converging on a single solution. Thus, the designer’s decision-making process becomes crucial in prioritising objectives through a selection strategy. In this context, ensuring adequate space accessibility for all key species was a crucial factor in the decision-making process, including considerations for the height of the space and the size of openings in the shell [35].
Figure 13.
Parallel coordinate plot of the simulation.
5.2.3. Selection
The selection process involved identifying the best-performing individuals through K-means unsupervised machine learning of the Pareto front. This included choosing the top-performing individuals for each objective, assessing relative differences between fitness ranks, and considering average fitness ranks, as shown in Figure 14. These criteria collectively informed the selection strategy. The figures reveal variations in dimensions and distinct values indicated by the diamond charts.
Figure 14.
The selection process entailed identifying the top-performing individuals using K-means unsupervised machine learning of the Pareto front. This involved selecting the best individuals based on each objective, the relative differences between fitness ranks, and the average fitness ranks.
Each selected phenotype represents a potentially viable solution, but further selection was adopted through objective prioritisation for the second simulation: the definition of the extension components.
5.2.4. Selection Strategy Driven by Animals Needs and Material Performances
A weighting system was implemented to identify the most effective individuals as shown in Scheme 11.
Scheme 11.
Weighting system used for the selection. The ranking system is represented by "+" symbols, with higher priority indicated by a greater number of symbols.
At the highest priority are the humidity and temperature levels of the areas dedicated to animals, followed by ensuring sufficient space for the animals, and then optimising structural performance and minimising material usage. The humidity and temperature levels were analysed across the selected phenotypes using an algorithm that evaluated the values for each option within the range of animal needs. Refer to the humidity and temperature analyses highlighted in Figure 15 and Figure 16, respectively.
Figure 15.
Humidity analysis.
Figure 16.
Temperature analysis.
The phenotypes with the most suitable values of humidity and temperature were prioritised. The individual showing the most favourable results across all objectives possesses suitable morphological characteristics for the next stage. Observing the diamond chart of the selected individual, all objectives are optimised to a slightly varying degree. The structure, 10 cm thick features sections subjected to tensile forces within the material’s performance capacity, as indicated by the utilisation scale shown in Figure 17.
Figure 17.
The highest performing phenotype was selected based on the selection strategy, diamond chart, and utilisation of the shell considering the self-weight and additional weight of 0.5 KN/m2.
5.3. Spatial and Environmental Animal Needs: CFD
A series of computational fluid dynamics (CFD) analyses were performed to determine the optimal building orientation for maximising ventilation, as shown in Figure 18. Taking into account the prevalent wind direction, which primarily originates from the southeast throughout the year, it becomes evident that aligning the elongated side of the house to capture the wind will facilitate the optimal dispersion of airflow across the entire area. This analysis not only established the conditions for the second simulation but also facilitated achieving the best performance in terms of humidity and temperature, defined as comfort for the animals.
Figure 18.
CFD analysis of the architectural morphology with different orientations.
5.4. Second Simulation
5.4.1. Multi-Objective Optimisation
The second simulation focuses on analysing the extension structure connected to the primary unit. Independent structures were considered to allow flexibility in aggregating buildings at different time frames according to the settlement needs. The multi-optimisation algorithm aims to minimise tension forces, leveraging the primary compression properties of bioceramic. Additionally, it seeks to maximise solar occlusion for the animal shelter space, as well as for the windows, while minimising the window’s surface to provide protection from direct solar radiation, as shown in Scheme 12.
Scheme 12.
Four images illustrate the objectives utilised in the multi-objective simulation.
Scheme 13 defines the relationship between the objectives and the transformations applied.
Scheme 13.
Relationship between transformations and objectives of the second evolutionary simulation.
In this simulation, the orientation is determined by the CFD analysis, which considers the main wind direction to facilitate the optimal dispersion of airflow across the building. Figure 19 shows the building orientation based on the main wind direction.
Figure 19.
North direction for the evolutionary simulation based on the main wind direction.
After 100 generations, it became evident that the best-performing individuals for each objective displayed noticeable morphological variations, as shown in Figure 20.
Figure 20.
Most optimised phenotypes and relative standard deviation charts for each objective.
The comprehensive simulation demonstrates significant improvements in the objectives, with solar occlusion being maximised within the initial 50 generations. The results show that the algorithm continuously explores various possibilities across all generations, presenting a range of potential outcomes instead of converging on a single solution as shown in the parallel coordinate plot, in Figure 21.
Figure 21.
Parallel coordinate plot of the simulation.
5.4.2. Selection
The selection process of the second simulation occurs as described in the first simulation selection. Figure 22 highlights the selected phenotypes.
Figure 22.
The selection process entailed identifying the top-performing individuals using K-means unsupervised machine learning of the Pareto front. This involved selecting the best individuals based on each fitness criteria, the relative differences between fitness ranks, and the average fitness ranks.
5.4.3. Selection Strategy Driven by Animals’ Needs and Material Performances
In the second simulation, the weighting system was utilised to prioritise the most effective individuals, as shown in Scheme 14. Environmental conditions such as maximising solar radiation occlusion, humidity, and temperature, about animal spaces, were given the highest priority, followed by optimising structural material performance, and then optimising window dimensions. Increasing the size of the extension openings reduced solar radiation occlusion in the animal areas but also decreased tension forces, requiring an increase in thickness and material usage. In this way, the evolutionary algorithm guides the design process while considering multiple objectives.
Scheme 14.
Weighting system used for the selection. The ranking system is represented by "+" symbols, with higher priority indicated by a greater number of symbols.
As described in the first simulation, the humidity and temperature levels were analysed using an algorithm that evaluated the values for each phenotype selected within the range of optimal animal comfort needs. The phenotypes with the most suitable values of humidity and temperature were prioritised. Refer to the humidity and temperature analyses highlighted in Figure 23 and Figure 24, respectively.
Figure 23.
Humidity analysis.
Figure 24.
Temperature analysis.
It is important to highlight that all the selected individuals represent a possible solution to the design inquiry. The selected phenotype represents the individual with the most favourable outcomes across all objectives. Solar occlusion objectives are notably optimised compared to other criteria, with the structure maintaining a 10 cm thickness. Tension forces are primarily located near the bottom opening but remain within the material’s performance capacity, as shown in Figure 25. Figure 26 and Figure 27 show the renderings in the contextual environment.
Figure 25.
The highest performing phenotype was selected based on the selection strategy, diamond chart, and utilisation of the shell considering the self-weight and additional weight of 0.5 KN/m2.
Figure 26.
Rendering.
Figure 27.
Rendering.
5.5. Unity Aggregation
The architectural strategy aims to create an adaptable settlement catering to the needs of both locals and tourists. It incorporates accessible spaces for animals within each main unit and extension, interconnected to enable full utilisation, as shown in Scheme 15.
Scheme 15.
Diagram of animal space.
The settlement is located in Santa Cruz, Galapagos, on the west side of Puerto Ayora, as shown in Figure 28. The principles of co-habitation are reflected in the aggregation strategy and urban layout; these principles have been studied in depth, even though they are not the focus of this paper.
Figure 28.
Settlement located in Santa Cruz, Galapagos, on the west side of Puerto Ayora.
The design allows for configuration based on specific human requirements, ensuring the provision of adequate space for animals despite population growth and the construction of new architecture in the wilderness. The primary unit can connect to two extensions, allowing for a seamless transition from a one-bedroom house to a three-bedroom house, accommodating up to six people. Additionally, two units, each with three bedrooms, are constructed for individual residences. This process is described in Figure 29, which illustrates different possible aggregations.
Figure 29.
Different possible aggregations of the principal unit with the extensions and other units. Floor plan view and 3D view.
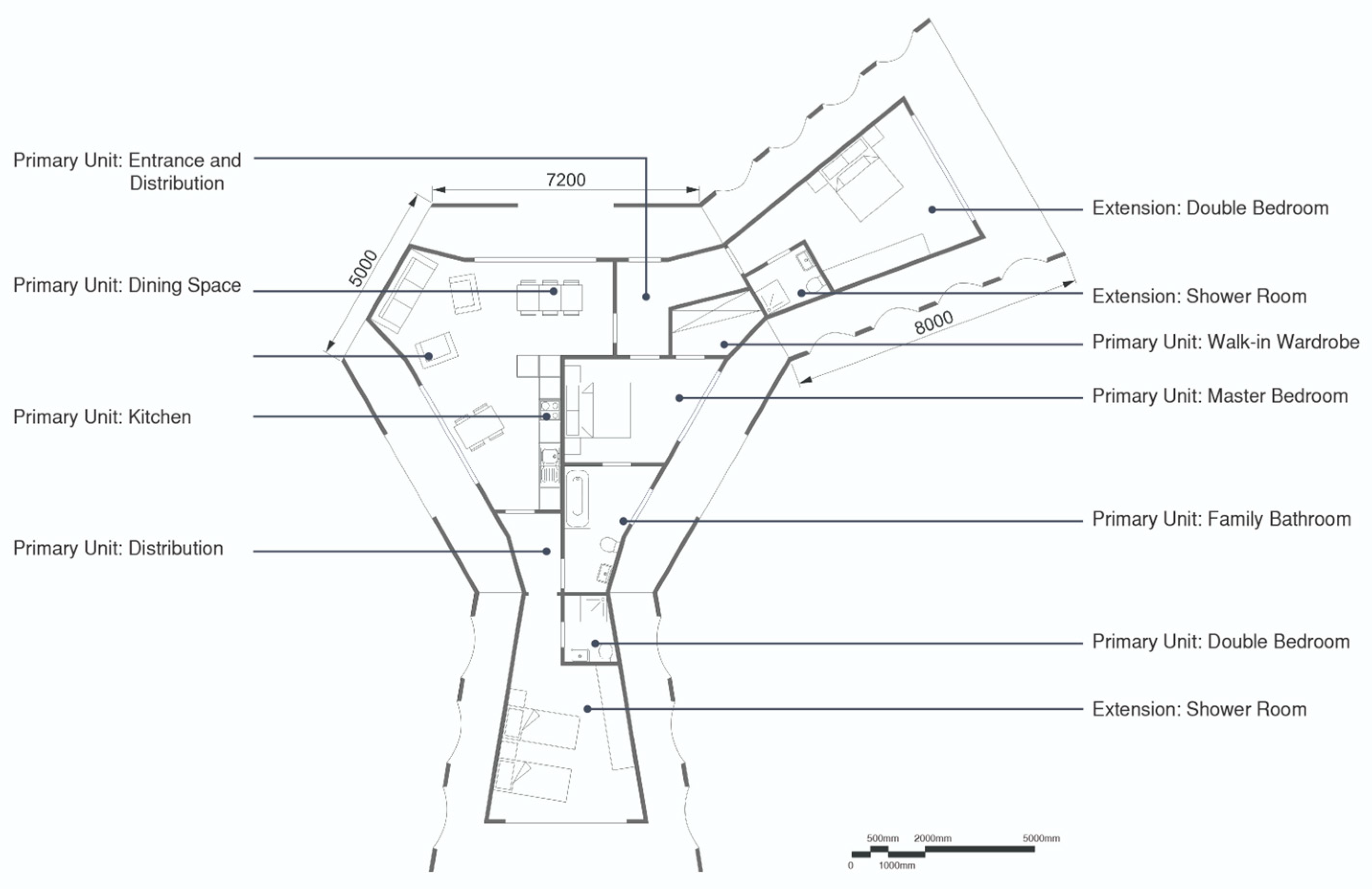
The internal layout is carefully designed to address residents’ needs, as shown in Scheme 16, integrating the kitchen, dining, and living spaces into a cohesive area while drawing inspiration from existing residential units and adopting a modern approach.
Scheme 16.
Internal layout of a fully aggregated unit with extensions.
5.6. Validation Environmental Analysis
As emphasised in the architectural strategy, facilitating shelter for selected animals within certain areas of the architectural space is a key aspect of promoting co-habitation. Extensive research has demonstrated that animals necessitate specific temperature and humidity levels to feel comfortable in their environment. Accordingly, after the consideration of humidity and temperature in the first and second simulations, a final evaluation of the environmental conditions within the final architectural proposal was carried out to assess its suitability for accommodating animals in dedicated spaces.
Moreover, it is important to highlight that the co-habitation of these selected species is possible since Galapagos tortoises, sea lions, and land iguanas coexist in overlapping habitats, influencing the ecosystem in unique ways. The Galapagos giant tortoises, as mentioned before, act as ecosystem engineers by grazing on plants, dispersing seeds, and shaping the landscape, which indirectly benefits species like land iguanas that rely on certain vegetation types. These iguanas impact the land by keeping woody vegetation sparse, which also creates open spaces where sea lions can bask. This dynamic showcases a complex interdependence where tortoises, iguanas, and sea lions can thrive within shared habitats due to their complementary ecological roles [38].
5.6.1. Computational Fluid Dynamics
Post-computational fluid dynamics (CFD) analyses were conducted to validate the initial hypothesis of determining the optimal building orientation for maximising ventilation, as shown in Figure 30. The objective of this analysis is to ensure a uniform distribution of airflow to both interior spaces for human occupants and exterior spaces for animals. Aligning the elongated side of the house with the prevailing southeast wind direction optimises airflow dispersion across the entire area.
Figure 30.
CFD analysis of the architectural morphology.
5.6.2. Temperature Analysis
The initial assessment primarily focused on temperature conditions. Using Ladybug in Grasshopper3D, we analysed temperature variations within the architectural space dedicated to the animals, as shown in Scheme 17, across four distinct stages of the year corresponding to different weather patterns: March to May, June to August, September to November, and December to February, as illustrated in Figure 31.
Scheme 17.
Space assigned to animals.
Figure 31.
Temperature analysis of the house throughout the year.
Subsequently, the data obtained were compared with the specific temperature requirements of the animals, as shown in Figure 32. This comparison aimed to determine if the proposed shelter aligns with the temperature range needed by the targeted animal species. The findings revealed that the shelter spaces may not be suitable for land iguanas during August, September, and October, as the temperature conditions within the shelter during these months are lower than the minimum requirement of 25 °C. In this regard, from the architectural perspective, exploring an additional system to mitigate the southeast wind could be considered to reduce the cooling effect of the architectural structure.
Figure 32.
Temperature analysis results.
5.6.3. Humidity
The second assessment concentrated on humidity levels. Using Honeybee in Grasshopper3D, we analysed humidity variations within the architectural space dedicated to the animals, as shown in Scheme 18, the same four distinct stages of the year as outlined in the temperature analysis, as illustrated in Figure 33.
Scheme 18.
Space assigned to animals.
Figure 33.
Humidity analysis of the house throughout the year.
According to the analysis, the architectural space is unsuitable for sea lions during June, July, August, September, and October, as shown in Figure 34.
Figure 34.
Humidity analysis results.
5.6.4. Environmental Analysis Results
The animal shelter spaces provide suitable conditions for only a few months each year for the iguana and sea lion, considering humidity and temperature levels. Figure 35 synthesises the opportunities provided by the space for these animals. Further explorations, considering the morphology and material potentiality, could address this issue and make the space suitable year-round. For instance, enhancing material porosity could serve as a humidity controller, while allowing increased sunlight through small cavities in the morphology could address the temperature needs of iguanas. However, it is essential to consider that addressing the specific needs of one animal could affect the comfort conditions of another. In Figure 36, the species co-habiting the architectural space are highlighted.
Figure 35.
Summary of the year-round humidity and temperature analysis highlighting suitability for animals.
Figure 36.
The key species co-habiting the architectural space are highlighted.
6. Discussion
The isolation of the Galapagos Islands, coupled with the strict conservation requirements of its National Park, played a pivotal role in influencing material selection. The prohibition of using local resources and the ecological risks posed by introducing non-native plants necessitated the exploration of sustainable alternatives. Computational methods proved invaluable in identifying sustainable architectural applications that align with local environmental conditions and support co-habitation with native species. This computationally guided approach enabled the design of structures that respect ecological constraints while addressing the habitat needs of local wildlife.
The study’s material exploration provides a valuable reference for future research on bioceramic materials, which remain underexplored in construction. The optimal composition identified in the sample—4.52 g of Magnesium Oxide, 1.29 g of Wollastonite, 27.14 g of Sand, 6.46 g of Monopotassium Phosphate, and 5.82 g of water—achieved an average compressive strength of 8.8 MPa, which is an insufficient benchmark for structural analysis. Challenges included rapid solidification, which, despite presenting fabrication difficulties, could support efficient mass production. For the architectural proposal, average values from the literature were adopted such as 8.05 MPa for tensile strength and 55.5 MPa for compressive strength as described in the literature [33]. Future testing under controlled conditions and with advanced equipment is recommended to refine material performance.
The use of multi-objective optimisation within the Wallacei framework for Grasshopper enabled the integration of bioceramic material into a vaulted architectural morphology. The optimisation targeted objectives such as minimising excess height, reducing unusable space due to shell curvature, limiting tension points, reducing mass, and decreasing reliance on ground supports. By leveraging bioceramic’s compressive properties, this process demonstrated significant improvements in material efficiency and structural performance, particularly in reducing mass and ground support requirements.
A core aim of the study was fostering co-habitation between local communities and key species within their natural habitats. Emphasis was placed on meeting the environmental requirements of giant tortoises, land iguanas, and sea lions. Computational fluid dynamics (CFD) analysis validated the optimal building orientation to maximise ventilation, while modular principles were employed to enable flexible building aggregation over time. The use of multi-objective optimisation allowed for prioritising species-specific humidity and temperature conditions, ensuring adequate space while optimising structural performance and minimising material usage. However, challenges arose in balancing the environmental needs of different species, as optimising conditions for one species often conflicted with the needs of another.
The study combined evolutionary algorithms with strategic designer input to balance human and animal needs. This approach offered a range of viable configurations, enabling designers to prioritise species-specific needs such as spatial height, shell openings, and temperature control. The study demonstrated how animal-centred design can be effectively integrated into architectural practice, promoting harmonious interactions between humans and wildlife.
7. Conclusions
This research underscores the potential of bioceramic materials and computational optimisation for addressing architectural challenges in ecologically sensitive environments such as the Galapagos Islands. The findings highlight the limitations of current bioceramic compositions, with compressive strength falling short of structural requirements. Further controlled experimentation and advanced testing are essential to improve material properties. Future studies should also explore the thermal and soundproofing characteristics of the material to ensure it supports co-habitation between humans and animals. Additionally, it is crucial to assess the potential biological effects of prolonged exposure to bioceramic materials on native species to confirm their suitability.
The study successfully applied a novel material within an optimised design process, achieving significant advancements in structural performance and material efficiency. However, analysis revealed that shelter designs were unsuitable for land iguanas from August to October and sea lions from June to October. These limitations suggest the need for further material and morphological adjustments to meet year-round habitat requirements for all species. Balancing species-specific needs remains a considerable challenge, as optimising conditions for one species can negatively impact others.
This project highlights the importance of ecosystem preservation by focusing on the well-being of keystone species within rapidly urbanising areas. However, the study acknowledges a key limitation in its focus on individual species, potentially overlooking the complex interdependencies within ecological communities. A broader perspective that considers entire ecological networks is essential for achieving effective co-habitation.
Future research should evaluate the siting and ecological impacts of a desalination and purification plant required for bioceramic production, as well as the construction’s carbon footprint. Employing tools such as Life Cycle Assessment (LCA) would provide a comprehensive evaluation of the environmental impact throughout the material’s life cycle.
While the project centres on shelters for temporary activities, broadening its scope to encompass designs that support animals throughout their entire life cycles and consider urban-scale perspectives could provide more comprehensive and sustainable solutions. Recognising that human activities can impose stress on these species, it is crucial to establish diverse levels of interaction, ensuring they can complete their life cycles without detrimental impacts from human presence.
Research on urban co-habitation design remains nascent, particularly in ecologically sensitive regions like the Galapagos. By integrating interdisciplinary collaboration, this project lays the groundwork for a unique model of sustainable co-habitation. Such an approach could preserve the Galapagos’ unique ecological systems, contributing valuable insights to similar challenges in other regions and ensuring biodiversity conservation for future generations.
Author Contributions
Conceptualisation, G.M., N.J.F., R.T. and P.D.B.; data curation, G.M., N.J.F. and R.T.; formal analysis, G.M. and R.T.; investigation, G.M., N.J.F., R.T. and P.D.B.; methodology, G.M., N.J.F. and R.T.; project administration, G.M. and N.J.F.; resources, G.M., N.J.F., R.T. and P.D.B.; software, G.M. and R.T.; supervision, G.M., N.J.F., E.E. and M.S.; validation, G.M. and N.J.F.; visualisation, G.M., N.J.F., R.T. and P.D.B.; writing—original draft, G.M. and N.J.F.; writing—review and editing, G.M., N.J.F., E.E. and M.S. All authors have read and agreed to the published version of the manuscript.
Funding
This research received no external funding.
Institutional Review Board Statement
Not applicable.
Informed Consent Statement
Not applicable.
Data Availability Statement
The original contributions presented in the study are included in the article, further inquiries can be directed to the corresponding authors.
Conflicts of Interest
The authors declare no conflict of interest.
References
- Artmann, M.; Inostroza, L.; Fan, P. Urban sprawl, compact urban development and green cities. How much do we know, how much do we agree? Ecol. Indic. 2019, 96, 3–9. [Google Scholar] [CrossRef]
- Weisser, W.W.; Hensel, M.; Barath, S.; Culshaw, V.; Grobman, Y.J.; Hauck, T.E.; Joschinski, J.; Ludwig, F.; Mimet, A.; Perini, K.; et al. Creating ecologically sound buildings by integrating ecology, architecture and computational design. People Nat. 2023, 5, 4–20. [Google Scholar] [CrossRef]
- Pawlyn, M. Biomimicry in Architecture, 2nd ed.; RIBA Publishing: London, UK, 2016. [Google Scholar] [CrossRef]
- Elmqvist, T.; Folke, C.; Nyström, M.; Peterson, G.; Bengtsson, J.; Walker, B.; Norberg, J. Response diversity, ecosystem change, and resilience. Front. Ecol. Environ. 2003, 1, 488–494. [Google Scholar] [CrossRef]
- Weisser, W.W.; Hauck, T.E. Using a Species’ Life-Cycle to Improve Open Space Planning and Conservation in Cities and Elsewhere. 2017. Available online: https://www.researchgate.net/publication/345729882_ANIMAL-AIDED_DESIGN_-_using_a_species'_life-cycle_to_improve_open_space_planning_and_conservation_in_cities_and_elsewhere (accessed on 27 January 2023).
- Charles Darwin Foundation. Planning for a Climate-Change-Resilient Galapagos Marine Reserve. Charles Darwin Foundation. Available online: https://www.darwinfoundation.org/en/news/all-news-stories/planning-for-a-climate-change-resilient-galapagos-marine-reserve/ (accessed on 9 November 2024).
- Bensted-Smith, R.; Grenier, F.H. Sustainable Management of the Galapagos Islands: Balancing Conservation and Human Needs. In Islands of the World: Ecological and Evolutionary Aspects of Insular Biodiversity; Perry, R., Ed.; Kluwer Academic Publishers: Dordrecht, The Netherlands, 1999; pp. 257–272. [Google Scholar]
- INEC. Análisis de Resultados Definitivos Censo de Población y Vivienda Galápagos 2015. 2015. Available online: https://www.ecuadorencifras.gob.ec/documentos/web-inec/Poblacion_y_Demografia/CPV_Galapagos_2015/Analisis_Galapagos%202015.pdf (accessed on 13 September 2023).
- González, J.A.; Montes, C.; Rodríguez, J.; Tapia, W. Rethinking the Galapagos Islands as a Complex Social-Ecological System: Implications for Conservation and Management. Ecol. Soc. 2008, 13, 13. [Google Scholar] [CrossRef]
- Delahaye, P. A Methodology for the Study of Interspecific Cohabitation Issues in the City. Biosemiotics 2023, 16, 143–152. [Google Scholar] [CrossRef]
- Gatto, G.; McCardle, J.R. Multispecies Design and Ethnographic Practice: Following Other-Than-Humans as a Mode of Exploring Environmental Issues. Sustainability 2019, 11, 5032. [Google Scholar] [CrossRef]
- Selvan, S.U.; Saroglou, S.T.; Joschinski, J.; Calbi, M.; Vogler, V.; Barath, S.; Grobman, Y.J. Toward multi-species building envelopes: A critical literature review of multi-criteria decision-making for design support. Build. Environ. 2023, 231, 110006. [Google Scholar] [CrossRef]
- Showkatbakhsh, M.; Makki, M. Multi-Objective Optimisation of Urban Form: A Framework for Selecting the Optimal Solution. Buildings 2022, 12, 1473. [Google Scholar] [CrossRef]
- Paine, R.T. A Conversation on Refining the Concept of Keystone Species. Conserv. Biol. 1995, 9, 962–964. [Google Scholar] [CrossRef]
- Jones, C.G.; Lawton, J.H.; Shachak, M. Organisms as Ecosystem Engineers. OIKOS 1994, 69, 373–386. [Google Scholar] [CrossRef]
- Tapia, W.; Goldspiel, H.B.; Gibbs, J.P. Introduction of giant tortoises as a replacemet “ecosystme engineer” to facilitate restoration of Santa Fe Island, Galapagos. Restor. Ecol. 2022, 30, e13476. [Google Scholar] [CrossRef]
- Tapia, W.; Gibbs, J.P. Galapagos land iguanas as ecosystem engineers. PeerJ 2022, 10, e12711. [Google Scholar] [CrossRef] [PubMed]
- Roberge, J.-M.; Angelstam, P. Usefulness of the Umbrella Species Concept as a Conservation Tool. Conserv. Biol. 2004, 18, 76–85. [Google Scholar] [CrossRef]
- Ochoa, D. Just Another Day in the Life of the Galapagos Sea Lion. Center for Galapgos Studies. 2016. Available online: https://www.galapagosscience.org/just-another-day-in-the-life-of-the-galapagos-sea-lion/ (accessed on 17 September 2023).
- Ragazzi, M.; Catellani, R.; Rada, E.C.; Torretta, V.; Salazar-Valenzuela, X. Management of Urban Wastewater on One of the Galapagos Islands. Sustainability 2016, 8, 208. [Google Scholar] [CrossRef]
- Water Management. Available online: http://web.mit.edu/12.000/www/m2008/teams/eerika/tavillage/water.ta.html (accessed on 6 March 2024).
- Di Capua, F.; de Sario, S.; Ferraro, A.; Petrella, A.; Race, M.; Pirozzi, F.; Fratino, U.; Spasiano, D. Phosphorous removal and recovery from urban wastewater: Current practices and new directions. Sci. Total Environ. 2022, 823, 153750. [Google Scholar] [CrossRef]
- Fontana, D.; Forte, F.; Pietrantonio, M.; Pucciarmati, S.; Marcoaldi, C. Magnesium recovery from seawater desalination brines: A technical review. Environ. Dev. Sustain. 2023, 25, 13733–13754. [Google Scholar] [CrossRef]
- Dorozhkin, S. Calcium Orthophosphate Cements for Biomedical Application. J. Mater. Sci. 2008, 43, 3028–3057. [Google Scholar] [CrossRef]
- Singh, D.; Wagh, A.S.; Cunnane, J.C.; Mayberry, J.L. Chemically bonded phosphate ceramics for low-level mixed-waste stabilization. J. Environ. Sci. Health Part A Environ. Sci. Eng. Toxicol. 1997, 32, 527–541. [Google Scholar] [CrossRef]
- Wagh, A.S.; Sayenko, S.Y.; Dovbnya, A.N.; Shkuropatenko, V.A.; Tarasov, R.V.; Rybka, A.V.; Zakharchenko, A.A. Durability and shielding performance of borated Ceramicrete coatings in beta and gamma radiation fields. J. Nucl. Mater. 2015, 462, 165–172. [Google Scholar] [CrossRef]
- Wagh, A.S. Chapter 1—Introduction to Chemically Bonded Ceramics. In Chemically Bonded Phosphate Ceramics, 2nd ed.; Wagh, A.S., Ed.; Elsevier: Amsterdam, The Netherlands, 2016; pp. 1–16. Available online: https://www.sciencedirect.com/science/article/pii/B9780081003800000014 (accessed on 6 March 2024).
- Geoship. Available online: https://www.geoship.is/ (accessed on 6 March 2024).
- Simonton, T.C.; Roy, R.; Komarneni, S.; Breval, E. Microstructure and mechanical properties of synthetic opal: A chemically bonded ceramic. J. Mater. Res. 1986, 1, 667–674. [Google Scholar] [CrossRef]
- New Strong Cement Materials: Chemically Bonded Ceramics Science. Available online: https://www.science.org/doi/10.1126/science.235.4789.651 (accessed on 6 March 2024).
- Park, J. Bioceramics: Properties, Characterizations, and Applications; Springer Science & Business Media: Berlin/Heidelberg, Germany, 2009; Volume 741. [Google Scholar]
- Wagh, A.S. Chapter 9—Magnesium Phosphate Ceramics. In Chemically Bonded Phosphate Ceramics, 2nd ed.; Wagh, A.S., Ed.; Elsevier: Amsterdam, The Netherlands, 2016; pp. 115–131. Available online: https://www.sciencedirect.com/science/article/pii/B9780081003800000099 (accessed on 6 March 2024).
- Wagh, A.S. Chapter 19—Chemically Bonded Phosphate Bioceramics. In Chemically Bonded Phosphate Ceramics, 2nd ed.; Wagh, A.S., Ed.; Elsevier: Amsterdam, The Netherlands, 2016; pp. 347–358. Available online: https://www.sciencedirect.com/science/article/pii/B9780081003800000191 (accessed on 6 November 2024).
- Wagh, A.S.; Jeong, S.Y.; Lohan, D.; Elizabeth, A. Chemically Bonded Phospho-Silicate Ceramics. U.S. Patent 6518212B1, 11 February 2003. Available online: https://patents.google.com/patent/US6518212B1/en (accessed on 6 March 2024).
- Xu, B.; Lothenbach, B.; Winnefeld, F. Influence of wollastonite on hydration and properties of magnesium potassium phosphate cements. Cem. Concr. Res. 2020, 131, 106012. [Google Scholar] [CrossRef]
- Wagh, A.S.; Singh, D.; Jeong, S.-Y. Method of waste stabilization via chemically bonded phosphate ceramics. U.S. Patent 5830815A, 3 November 1998. Available online: https://patents.google.com/patent/US5830815A/en (accessed on 6 March 2024).
- Beer, F.; Johnston, E.; DeWolf, J.; Mazurek, D. Mechanics of Materials, 7th ed.; McGraw-Hill Education: New York, NY, USA, 2014; ISBN 978-0-07-339823-5. [Google Scholar]
- Galapagos Conservation Trust. Galapagos Giant Tortoises and Their Ecosystem Role. Available online: https://galapagosconservation.org.uk/galapagos-giant-tortoises/ (accessed on 10 November 2024).
Disclaimer/Publisher’s Note: The statements, opinions and data contained in all publications are solely those of the individual author(s) and contributor(s) and not of MDPI and/or the editor(s). MDPI and/or the editor(s) disclaim responsibility for any injury to people or property resulting from any ideas, methods, instructions or products referred to in the content. |
© 2024 by the authors. Licensee MDPI, Basel, Switzerland. This article is an open access article distributed under the terms and conditions of the Creative Commons Attribution (CC BY) license (https://creativecommons.org/licenses/by/4.0/).





















































