Separation and Quantification of Microplastics in Black Sea Water Using a Combination of Countercurrent Chromatography and Pyro-GC-MS
Abstract
1. Introduction
2. Materials and Methods
2.1. Samples and Reagents
2.2. Countercurrent Chromatography
2.3. Spiking Seawater with Microplastics
2.4. Estimation of Efficiency of Microplastics Separation from Spiked Seawater Using CCC
- The determination of the content of microplastics in the effluent (aqueous phase). This method makes it possible to determine whether microplastics are washed out from RCC during the experiment. To do this, a filter holder (Millipore, Molsheim, France) with a pre-weighed nylon mesh (10 μm, Millipore) was installed at the outlet of the column to filter the effluent. After the experiment, the mesh was dried and weighed;
- The determination of the content of microplastics in the retained oil phase. This method allowed one to determine the mass of microplastics separated into the oil phase in RCC. For this, after the experiment, the retained oil phase was displaced from the column and filtered through a pre-weighed nylon mesh (10 μm). The mesh with microplastics was washed repeatedly with ethanol and toluene to remove residual oil from mesh, then dried and weighed.
2.5. Separation of Microplastics from Black Sea Water Samples
2.6. Digestion of Organic Matter of Separated Microplastic Samples
2.7. Pyro-GC-MS Determinaton of Microplastics Separated by CCC
3. Results and Discussion
3.1. Efficiency of Microplastics Separation from Spiked Seawater Samples
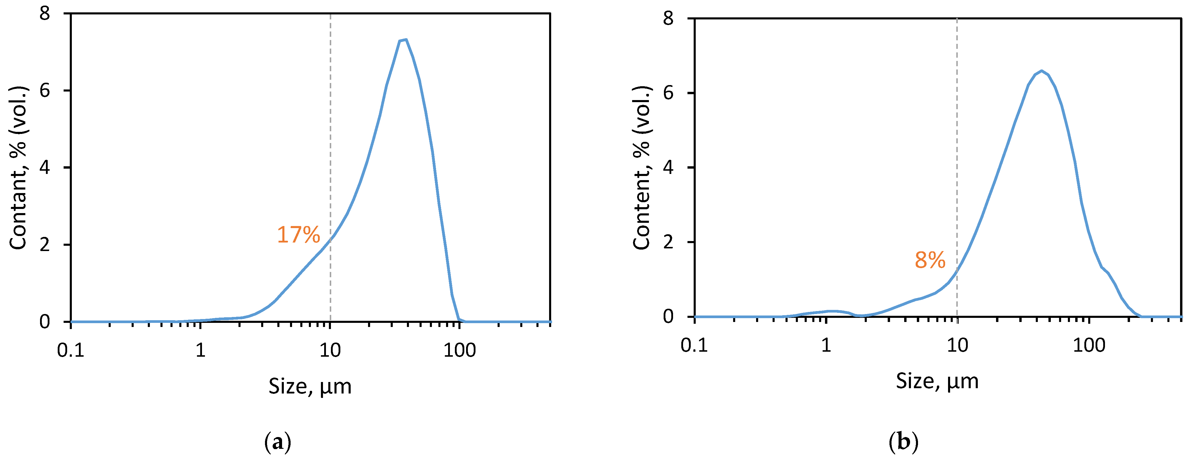
3.2. Quantification of Microplastics in Black Sea Water Samples
4. Conclusions
Author Contributions
Funding
Institutional Review Board Statement
Informed Consent Statement
Data Availability Statement
Conflicts of Interest
Abbreviations
| CCC | countercurrent chromatography |
| Pyro-GC-MS | pyrolysis-gas chromatography-mass spectrometry |
| RCC | rotating coiled column |
| RSD | relative standard deviation |
| PE | polyethylene |
| PP | polypropylene |
| ABS | acrylonitrile butadiene styrene |
| SBR | styrene butadiene rubber |
| PMMA | polymethyl methacrylate |
| PC | polycarbonate |
| PVC | polyvinyl chloride |
| PU | polyurethane |
| PET | polyethylene terephthalate |
| N66 | nylon-66 |
| N6 | nylon-6 |
| LOQ | limit of quantification |
References
- Thompson, R.C.; Olson, Y.; Mitchell, R.P.; Davis, A.; Rowland, S.J.; John, A.W.G.; McGonigle, D.; Russell, A.E. Lost at Sea: Where Is All the Plastic? Science 2004, 304, 838. [Google Scholar] [CrossRef]
- Thompson, R.C.; Courtene-Jones, W.; Boucher, J.; Pahl, S.; Raubenheimer, K.; Koelmans, A.A. Twenty Years of Microplastic Pollution Research-What Have We Learned? Science 2024, 386, eadl2746. [Google Scholar] [CrossRef]
- Ermolin, M.S. Assessment of the Microplastics Content in Natural Waters and Sediments: Sampling and Sample Preparation. J. Anal. Chem. 2024, 79, 500–519. [Google Scholar] [CrossRef]
- Monteiro, S.S.; Pinto da Costa, J. Methods for the Extraction of Microplastics in Complex Solid, Water and Biota Samples. Trends Environ. Anal. Chem. 2022, 33, e00151. [Google Scholar] [CrossRef]
- Yuan, Z.; Nag, R.; Cummins, E. Human Health Concerns Regarding Microplastics in the Aquatic Environment-From Marine to Food Systems. Sci. Total Environ. 2022, 823, 153730. [Google Scholar] [CrossRef]
- Wang, W.; Wang, J. Investigation of Microplastics in Aquatic Environments: An Overview of the Methods Used, from Field Sampling to Laboratory Analysis. TrAC Trends Anal. Chem. 2018, 108, 195–202. [Google Scholar] [CrossRef]
- Crichton, E.M.; Noël, M.; Gies, E.A.; Ross, P.S. A Novel, Density-Independent and FTIR-Compatible Approach for the Rapid Extraction of Microplastics from Aquatic Sediments. Anal. Methods 2017, 9, 1419–1428. [Google Scholar] [CrossRef]
- Mani, T.; Frehland, S.; Kalberer, A.; Burkhardt-Holm, P. Using Castor Oil to Separate Microplastics from Four Different Environmental Matrices. Anal. Methods 2019, 11, 1788–1794. [Google Scholar] [CrossRef]
- Crew, A.; Gregory-Eaves, I.; Ricciardi, A. Distribution, Abundance, and Diversity of Microplastics in the Upper St. Lawrence River. Environ. Pollut. 2020, 260, 113994. [Google Scholar] [CrossRef]
- Ermolin, M.S.; Savonina, E.Y.; Katasonova, O.N.; Ivaneev, A.I.; Maryutina, T.A.; Fedotov, P.S. Continuous-Flow Separation and Preconcentration of Microplastics from Natural Waters Using Countercurrent Chromatography. Talanta 2024, 278, 126504. [Google Scholar] [CrossRef]
- Koelmans, A.A.; Mohamed Nor, N.H.; Hermsen, E.; Kooi, M.; Mintenig, S.M.; De France, J. Microplastics in Freshwaters and Drinking Water: Critical Review and Assessment of Data Quality. Water Res. 2019, 155, 410–422. [Google Scholar] [CrossRef]
- Berthod, A.; Maryutina, T.; Spivakov, B.; Shpigun, O.; Sutherland, I.A. Countercurrent Chromatography in Analytical Chemistry (IUPAC Technical Report). Pure Appl. Chem. 2009, 81, 355–387. [Google Scholar] [CrossRef]
- Mandava, N.B.; Ito, Y. Countercurrent Chromatography: Theory and Practice. Chromatogr. Sci. Ser. 1988, 44, 583. [Google Scholar]
- Ito, Y.; Bowman, R.L. Countercurrent Chromatography: Liquid-Liquid Partition Chromatography without Solid Support. Science 1970, 167, 281–283. [Google Scholar] [CrossRef] [PubMed]
- Maryutina, T.A.; Soin, A.V.; Katasonova, O.N. Counter-Current Chromatography for Oil Analysis: Retention Features and Kinetic Effects. J. Chromatogr. A 2009, 1216, 4232–4236. [Google Scholar] [CrossRef]
- Maryutina, T.A.; Fedotov, P.S. Countercurrent Chromatography in Elemental Analysis: From Oil to High-Purity Substances. J. Anal. Chem. 2019, 74, 239–247. [Google Scholar] [CrossRef]
- Ermolin, M.S.; Savonina, E.Y.; Ivaneev, A.I.; Maryutina, T.A.; Fedotov, P.S. Dynamic Extraction of Microplastics from Simulated and Natural Freshwaters Using a Rotating Coiled Column. Anal. Methods 2025, 17, 6245–6253. [Google Scholar] [CrossRef]
- Ermolin, M.S.; Ivaneev, A.I.; Savonina, E.Y.; Dzhenloda, R.K. Extraction of Microplastics from River Water in a Rotating Coiled Column Using a Water–Oil System. J. Anal. Chem. 2025, 80, 432–441. [Google Scholar] [CrossRef]
- Sotnikova, Y.S.; Karpova, E.V.; Song, D.I.; Polovyanenko, D.N.; Kuznetsova, T.A.; Radionova, S.G.; Bagryanskaya, E.G. The Development of an Analytical Procedure for the Determination of Microplastics in Freshwater Ecosystems. Anal. Methods 2024, 16, 8019–8026. [Google Scholar] [CrossRef]
- Matsueda, M.; Mattonai, M.; Iwai, I.; Watanabe, A.; Teramae, N.; Robberson, W.; Ohtani, H.; Kim, Y.M.; Watanabe, C. Preparation and Test of a Reference Mixture of Eleven Polymers with Deactivated Inorganic Diluent for Microplastics Analysis by Pyrolysis-GC–MS. J. Anal. Appl. Pyrolysis 2021, 154, 104993. [Google Scholar] [CrossRef]
- Matsui, K.; Ishimura, T.; Mattonai, M.; Iwai, I.; Watanabe, A.; Teramae, N.; Ohtani, H.; Watanabe, C. Identification Algorithm for Polymer Mixtures Based on Py-GC/MS and Its Application for Microplastic Analysis in Environmental Samples. J. Anal. Appl. Pyrolysis 2020, 149, 104834. [Google Scholar] [CrossRef]
- Ishimura, T.; Iwai, I.; Matsui, K.; Mattonai, M.; Watanabe, A.; Robberson, W.; Cook, A.M.; Allen, H.L.; Pipkin, W.; Teramae, N.; et al. Qualitative and Quantitative Analysis of Mixtures of Microplastics in the Presence of Calcium Carbonate by Pyrolysis-GC/MS. JAAP 2021, 157, 105188. [Google Scholar] [CrossRef]
- Jambeck, J.R.; Geyer, R.; Wilcox, C.; Siegler, T.R.; Perryman, M.; Andrady, A.; Narayan, R.; Law, K.L. Plastic Waste Inputs from Land into the Ocean. Science 2015, 347, 768–771. [Google Scholar] [CrossRef] [PubMed]
- Scherer, C.; Weber, A.; Stock, F.; Vurusic, S.; Egerci, H.; Kochleus, C.; Arendt, N.; Foeldi, C.; Dierkes, G.; Wagner, M.; et al. Comparative Assessment of Microplastics in Water and Sediment of a Large European River. Sci. Total Environ. 2020, 738, 139866. [Google Scholar] [CrossRef]
- Ferreira, M.; Thompson, J.; Paris, A.; Rohindra, D.; Rico, C. Presence of Microplastics in Water, Sediments and Fish Species in an Urban Coastal Environment of Fiji, a Pacific Small Island Developing State. Mar. Pollut. Bull. 2020, 153, 110991. [Google Scholar] [CrossRef]
- Nava, V.; Chandra, S.; Aherne, J.; Alfonso, M.B.; Antão-Geraldes, A.M.; Attermeyer, K.; Bao, R.; Bartrons, M.; Berger, S.A.; Biernaczyk, M.; et al. Plastic Debris in Lakes and Reservoirs. Nature 2023, 619, 317–322. [Google Scholar] [CrossRef]
- Jan Kole, P.; Löhr, A.J.; Van Belleghem, F.G.A.J.; Ragas, A.M.J. Wear and Tear of Tyres: A Stealthy Source of Microplastics in the Environment. Int. J. Environ. Res. Public Health 2017, 14, 1265. [Google Scholar] [CrossRef]
- Rehse, S.; Kloas, W.; Zarfl, C. Short-Term Exposure with High Concentrations of Pristine Microplastic Particles Leads to Immobilisation of Daphnia Magna. Chemosphere 2016, 153, 91–99. [Google Scholar] [CrossRef]
- Browne, M.A.; Niven, S.J.; Galloway, T.S.; Rowland, S.J.; Thompson, R.C. Microplastic Moves Pollutants and Additives to Worms, Reducing Functions Linked to Health and Biodiversity. Curr. Biol. 2013, 23, 2388–2392. [Google Scholar] [CrossRef]
- Vivekanand, A.C.; Mohapatra, S.; Tyagi, V.K. Microplastics in Aquatic Environment: Challenges and Perspectives. Chemosphere 2021, 282, 131151. [Google Scholar] [CrossRef]
- Rochman, C.M.; Kross, S.M.; Armstrong, J.B.; Bogan, M.T.; Darling, E.S.; Green, S.J.; Smyth, A.R.; Veríssimo, D. Scientific Evidence Supports a Ban on Microbeads. Environ. Sci. Technol. 2015, 49, 10759–10761. [Google Scholar] [CrossRef]
- Microplastics Are Everywhere, But Their Health Effects on Humans Are Still Unclear|Discover Magazine. Available online: https://www.discovermagazine.com/health/microplastics-are-everywhere-but-their-health-effects-on-humans-are-still (accessed on 8 July 2023).
- Campanale, C.; Massarelli, C.; Savino, I.; Locaputo, V.; Uricchio, V.F. A Detailed Review Study on Potential Effects of Microplastics and Additives of Concern on Human Health. Int. J. Environ. Res. Public Health 2020, 17, 1212. [Google Scholar] [CrossRef] [PubMed]
- Ragusa, A.; Svelato, A.; Santacroce, C.; Catalano, P.; Notarstefano, V.; Carnevali, O.; Papa, F.; Rongioletti, M.C.A.; Baiocco, F.; Draghi, S.; et al. Plasticenta: First Evidence of Microplastics in Human Placenta. Environ. Int. 2021, 146, 106274. [Google Scholar] [CrossRef] [PubMed]
- Ilekis, J.V.; Tsilou, E.; Fisher, S.; Abrahams, V.M.; Soares, M.J.; Cross, J.C.; Zamudio, S.; Illsley, N.P.; Myatt, L.; Colvis, C.; et al. Placental Origins of Adverse Pregnancy Outcomes: Potential Molecular Targets: An Executive Workshop Summary of the Eunice Kennedy Shriver National Institute of Child Health and Human Development. Am. J. Obs. Gynecol. 2016, 215, S1–S46. [Google Scholar] [CrossRef] [PubMed]
- Aytan, U.; Valente, A.; Senturk, Y.; Usta, R.; Esensoy Sahin, F.B.; Mazlum, R.E.; Agirbas, E. First Evaluation of Neustonic Microplastics in Black Sea Waters. Mar. Environ. Res. 2016, 119, 22–30. [Google Scholar] [CrossRef]
- Georgieva, S.K.; Peteva, Z.V.; Stancheva, M.D. Evaluation of Abundance of Microplastics in the Bulgarian Coastal Waters. BioRisk 2023, 20, 59–69. [Google Scholar] [CrossRef]
- Öztekin, A.; Üstün, F.; Bat, L.; Tabak, A. Microplastic Contamination of the Seawater in the Hamsilos Bay of the Southern Black Sea. Water Air Soil Pollut. 2024, 235, 325. [Google Scholar] [CrossRef]
- Oztekin, A.; Bat, L. Microlitter Pollution in Sea Water: A Preliminary Study from Sinop Sarikum Coast of the Southern Black Sea. Turk. J. Fish. Aquat. Sci. 2017, 17, 1431–1440. [Google Scholar] [CrossRef]
- Eryaşar, A.R.; Gedik, K.; Şahin, A.; Öztürk, R.Ç.; Yılmaz, F. Characteristics and Temporal Trends of Microplastics in the Coastal Area in the Southern Black Sea over the Past Decade. Mar. Pollut. Bull. 2021, 173, 112993. [Google Scholar] [CrossRef]
- Terzi, Y.; Gedik, K.; Eryaşar, A.R.; Öztürk, R.Ç.; Şahin, A.; Yılmaz, F. Microplastic Contamination and Characteristics Spatially Vary in the Southern Black Sea Beach Sediment and Sea Surface Water. Mar. Pollut. Bull. 2022, 174, 113228. [Google Scholar] [CrossRef]
- Atabay, H.; Tan, I.; Konya, M.Y.; Kaman, G.; Evcen, A.; Çağlayan, H.S.; Eker, E.O.; Beken, Ç.P. Integrated Marine Pollution Monitoring Program: Marine Litter Studies in the Black Sea Coasts of Turkey. Mar. Litter Black Sea 2020, 94–101. [Google Scholar]
- Baboș, T.; Dobre, O.; Lazăr, C.; Palcu, D.V.; Pojar, I. Characterisation of floating microplastic in Romanian coastal waters, Western Black Sea. Geo-Eco-Marina 2025, 31. [Google Scholar]
- Pojar, I.; Stock, F.; Pojar, I.; Stock, F. Microplastics in Surface Waters from the Northwestern Black Sea.: An Abundance and Composition Approach. EGUGA 2019, 21, 8357. [Google Scholar]
- Pojar, I.; Kochleus, C.; Dierkes, G.; Ehlers, S.M.; Reifferscheid, G.; Stock, F. Quantitative and Qualitative Evaluation of Plastic Particles in Surface Waters of the Western Black Sea. Environ. Pollut. 2021, 268, 115724. [Google Scholar] [CrossRef]
- Berov, D.; Klayn, S. Microplastics and Floating Litter Pollution in Bulgarian Black Sea Coastal Waters. Mar. Pollut. Bull. 2020, 156, 111225. [Google Scholar] [CrossRef]
- Mukhanov, V.S.; Litvinyuk, D.A.; Sakhon, E.G.; Bagaev, A.V.; Veerasingam, S.; Venkatachalapathy, R. A New Method for Analyzing Microplastic Particle Size Distribution in Marine Environmental Samples. Ecol. Montenegrina 2019, 23, 77–86. [Google Scholar] [CrossRef]
- Masura, J.; Baker, J.; Foster, G.; Arthur, C. Laboratory Methods for the Analysis of Microplastics in the Marine Environment: Recommendations for Quantifying Synthetic Particles in Waters and Sediments; NOAA Marine Debris Division: Siver Spring, MD, USA, 2015. [Google Scholar] [CrossRef]
- European Commission. European Commission MSDF Guidance on Monitoring Marine Litter; European Commission: Brussels, Belgium, 2013. [Google Scholar] [CrossRef]
- Dris, R.; Gasperi, J.; Rocher, V.; Saad, M.; Renault, N.; Tassin, B.; Dris, R.; Gasperi, J.; Rocher, V.; Saad, M.; et al. Microplastic Contamination in an Urban Area: A Case Study in Greater Paris. Environ. Chem. 2015, 12, 592–599. [Google Scholar] [CrossRef]





| Instrument | Parameters | Settings |
|---|---|---|
| Pyrolyzer | Furnace temperature | 600 °C |
| Interface temperature | 300 °C | |
| GC | Injection port temperature | 300 °C |
| Column | Ultra ALLOY (5% diphenyl 95% dimethylpolysiloxane, L = 30 m, i.d. = 0.5 mm, df = 0.25 μm | |
| Column oven temperature | 40 °C (2 min hold)–280 °C (20 °C/min, 15 min hold)–320 °C (40 °C/min,10 min hold) | |
| GC/MS interface temperature | 300 °C | |
| Injection mode | Split (split ratio: 1:50) | |
| Injector pressure | 150 kPa | |
| Carrier gas | Helium | |
| MS | GC/MS interface temperature | 300 °C |
| Ionization method | Electron ionization, 70 eV | |
| Scan range | m/z 29–350 | |
| Scan speed | 4 scans/s |
| Polymer | Pyrolysate | Ion, m/z | Retention Time, Min |
|---|---|---|---|
| PE | 1,20-Heneicosadiene | 82 | 13.53 |
| PP | 2,4-Dimethyl-1-heptene | 126 | 4.52 |
| PS | 2,4,6-Triphenyl-1-hexene | 91 | 16.22 |
| ABS | 2-Phenethyl-4-phenylpent-4-enenitrile | 170 | 14.67 |
| SBR | 4-Phenylcyclohexene | 104 | 9.47 |
| PMMA | Methyl methacrylate | 100 | 2.72 |
| PC | 4-Isopropenylphenol | 134 | 9.20 |
| PVC | Naphthalene | 128 | 8.28 |
| PU | 4,4′-Methylenedianiline | 198 | 14.43 |
| PET | Benzophenone | 182 | 11.58 |
| N6 | Caprolactam | 113 | 8.79 |
| N66 | Cyclopentanone | 84 | 3.75 |
| Fraction | Recovery, % | ||||
|---|---|---|---|---|---|
| μPE | μPP | μPS | μPVC | μPET | |
| <63 μm | 100 ± 3 | 97 ± 1 | 92 ± 3 | 87 ± 6 | 100 ± 3 |
| 63–100 μm | 99 ± 4 | 98 ± 3 | 99 ± 1 | 97 ± 2 | 101 ± 1 |
| 100–250 μm | 99 ± 1 | 97 ± 3 | 99 ± 1 | 102 ± 3 | 99 ± 5 |
| Microplastic | LOQ *, μg | Concentration, μg/L | |
|---|---|---|---|
| River Mouth | City Beach | ||
| PE | 1.3 | 2.8 ± 1.4 | 2.3 ± 1.1 |
| PP | 0.10 | 0.17 ± 0.03 | <LOQ |
| PS | 0.4 | <LOQ | <LOQ |
| ABS | 0.4 | <LOQ | <LOQ |
| SBR | 0.16 | 0.20 ± 0.05 | <LOQ |
| PMMA | 0.35 | <LOQ | <LOQ |
| PC | 1.2 | <LOQ | <LOQ |
| PVC | 1.1 | 2.1 ± 0.9 | 2.6 ± 0.5 |
| PU | 0.1 | <LOD | <LOQ |
| PET | 0.5 | 1.4 ± 0.1 | 1.4 ± 0.1 |
| N6 | 0.3 | <LOQ | <LOQ |
| N66 | 0.55 | <LOQ | <LOQ |
| Total | 6.6 | 6.4 | |
Disclaimer/Publisher’s Note: The statements, opinions and data contained in all publications are solely those of the individual author(s) and contributor(s) and not of MDPI and/or the editor(s). MDPI and/or the editor(s) disclaim responsibility for any injury to people or property resulting from any ideas, methods, instructions or products referred to in the content. |
© 2026 by the authors. Licensee MDPI, Basel, Switzerland. This article is an open access article distributed under the terms and conditions of the Creative Commons Attribution (CC BY) license.
Share and Cite
Ermolin, M.; Ivaneev, A.; Savonina, E.; Dzhenloda, R.; Maryutina, T.; Fedotov, P. Separation and Quantification of Microplastics in Black Sea Water Using a Combination of Countercurrent Chromatography and Pyro-GC-MS. Microplastics 2026, 5, 21. https://doi.org/10.3390/microplastics5010021
Ermolin M, Ivaneev A, Savonina E, Dzhenloda R, Maryutina T, Fedotov P. Separation and Quantification of Microplastics in Black Sea Water Using a Combination of Countercurrent Chromatography and Pyro-GC-MS. Microplastics. 2026; 5(1):21. https://doi.org/10.3390/microplastics5010021
Chicago/Turabian StyleErmolin, Mikhail, Alexandr Ivaneev, Elena Savonina, Rustam Dzhenloda, Tatiana Maryutina, and Petr Fedotov. 2026. "Separation and Quantification of Microplastics in Black Sea Water Using a Combination of Countercurrent Chromatography and Pyro-GC-MS" Microplastics 5, no. 1: 21. https://doi.org/10.3390/microplastics5010021
APA StyleErmolin, M., Ivaneev, A., Savonina, E., Dzhenloda, R., Maryutina, T., & Fedotov, P. (2026). Separation and Quantification of Microplastics in Black Sea Water Using a Combination of Countercurrent Chromatography and Pyro-GC-MS. Microplastics, 5(1), 21. https://doi.org/10.3390/microplastics5010021

