Analysis of the EDSA Busway’s Cost Benefit: Impacts for Metro Manila’s Sustainable Urban Transportation Through Bus Rapid Transit (BRT)
Abstract
1. Introduction
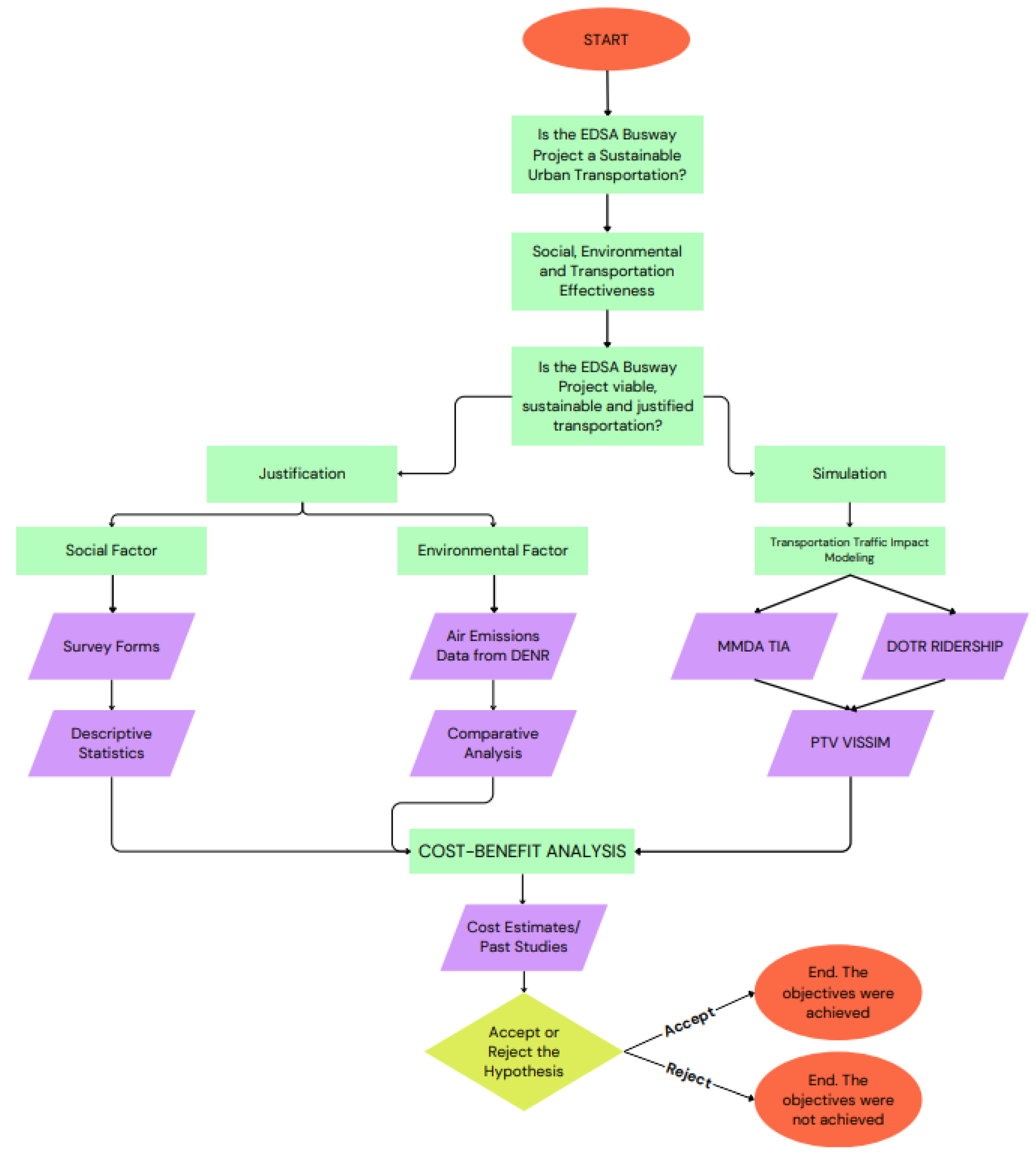
2. Materials and Methods
2.1. Study Framework and Design
2.2. Cost–Benefit Analysis (CBA)
2.3. Commuter Perception Survey
Survey Reliability and Validation
2.4. Traffic Simulation Using PTV VISSIM
2.5. Generative AI and Data Transparency
3. Results
3.1. Cost–Benefit Analysis (CBA)
3.2. Environmental and Social Benefit Valuation
3.3. Commuter Perception Survey
3.4. PTV VISSIM Simulation: Magallanes Station
4. Discussion
Future Research Directions
5. Conclusions
Author Contributions
Funding
Institutional Review Board Statement
Informed Consent Statement
Data Availability Statement
Acknowledgments
Conflicts of Interest
Abbreviations
| CBA | Cost–Benefit Analysis |
| PM2 | Particulate Matter |
| CO2 | Carbon Dioxide |
| AADT | Annual Average Daily Traffic |
| EDSA | Epifanio De los Santos Avenue |
| BRT | Bus Rapid Transit |
| MRT | Metro Rail Transit |
| LRT | Light Rail Transit |
| NPV | Net Present Value |
| MMDA | Metropolitan Manila Development Authority |
| DOTR | Department of Transportation |
References
- Rito, J.E.; Lopez, N.S.; Biona, J.B.M. Modeling traffic flow, energy use, and emissions using google maps and google street view: The case of Edsa, Philippines. Sustainability 2021, 13, 6682. [Google Scholar] [CrossRef]
- Cropper, M.; Suri, P. Measuring the air pollution benefits of public transport projects. Reg. Sci. Urban Econ. 2024, 107, 103976. [Google Scholar] [CrossRef]
- Weisbrod, G.; Mulley, C.; Hensher, D. Recognising the complementary contributions of cost benefit analysis and economic impact analysis to an understanding of the worth of public transport investment: A case study of bus rapid transit in Sydney, Australia. Res. Transp. Econ. 2016, 59, 450–461. [Google Scholar] [CrossRef]
- Rodrigues, G.S.; Reis, J.G.M.D.; Orynycz, O.; Tucki, K.; Machado, S.T.; Raymundo, H. A Study on the Viability of Adopting Battery Electric Vehicles in Bus Rapid Transit in Brazil Using the AHP Method. Energies 2023, 16, 4858. [Google Scholar] [CrossRef]
- Medeiros, R.M.; Duarte, F.; Bojic, I.; Xu, Y.; Santi, P.; Ratti, C. Merging transport network companies and taxis in Curitiba’s BRT system. Public Transp. 2024, 16, 269–293. [Google Scholar] [CrossRef]
- Nguyen, Y.L.T.; Nghiem, T.D.; Le, A.T.; Duc, K.N.; Nguyen, D.H. Emission characterization and co-benefits of bus rapid transit: A case study in Hanoi, Vietnam. Atmos. Pollut. Res. 2021, 12, 101148. [Google Scholar] [CrossRef]
- Basheer, M.A.; Boelens, L.; van der Bijl, R. Bus rapid transit system: A study of sustainable land-use transformation, urban density and economic impacts. Sustainability 2020, 12, 3376. [Google Scholar] [CrossRef]
- Raimbault, J. Simulating urban dynamics and international governance of transportation infrastructure projects. arXiv 2021, arXiv:2108.13915. [Google Scholar] [CrossRef]
- Gbban, A.M.; Hegazy, I.R. Transforming urban mobility in Jeddah through Bus Rapid Transit: A sustainable, integrated, and policy-driven approach. Int. J. Low-Carbon Technol. 2025, 20, 1638–1645. [Google Scholar] [CrossRef]
- Chetty, A.; Venter, C. Evolution of bus rapid transit concepts in Sub-Saharan Africa: Towards lighter design and incremental deployment. Res. Transp. Econ. 2025, 112, 101604. [Google Scholar] [CrossRef]
- deSouza, P.; Hopke, P.; L’orange, C.; Ibsen, P.C.; Green, C.; Graeber, B.; Cicione, B.; Mekonnen, R.; Purushothama, S.; Kinney, P.L.; et al. Contribution of Traffic Emissions to PM2.5 Concentrations at Bus Stops in Denver, Colorado. Sustainability 2025, 17, 7707. [Google Scholar] [CrossRef]
- Hoonsiri, C.; Chiarakorn, S.; Kiattikomol, V. Using combined bus rapid transit and buses in a dedicated bus lane to enhance urban transportation sustainability. Sustainability 2021, 13, 3052. [Google Scholar] [CrossRef]
- Kang, G.; Choi, M.; Jo, J.; Kwak, J.; Jang, Y.; Lee, S. Environmental benefit comparison between super bus rapid transit and tram systems. Clean. Eng. Technol. 2023, 15, 100655. [Google Scholar] [CrossRef]
- Samadi, H.; Aghayan, I.; Shaaban, K.; Hadadi, F. Development of Performance Measurement Models for Two-Lane Roads under Vehicular Platooning Using Conjugate Bayesian Analysis. Sustainability 2023, 15, 4037. [Google Scholar] [CrossRef]
- Bia, E.M.; Ferenchak, N.N. Impact of Bus Rapid Transit Construction and Infrastructure on Traffic Safety: A Case Study From Albuquerque, New Mexico. Transp. Res. Rec. J. Transp. Res. Board 2022, 2676, 110–119. [Google Scholar] [CrossRef]
- Metropolitan Manila Development Authority (MMDA). Annual Average Daily Traffic (AADT) Report 2023; MMDA Traffic Engineering Center: Manila, Philippines, 2023. [Google Scholar]
- Department of Transportation. EDSA Busway Project Overview and Operational Data 2022; Department of Transportation: Mandaluyong City, Philippines, 2022.
- Department of Environment and Natural Resources—Environmental Management Bureau. In National Air Quality Monitoring Report; Department of Environmental and Natural Resources: Quezon City, Philippines, 2024.
- Bangko Sentral ng Pilipinas (BSP); Philippine Statistics Authority (PSA). Macroeconomic and Fuel Price Indicators Report. 2023. Available online: http://www.bsp.gov.ph (accessed on 2 February 2025).
- Zhang, Y.; Li, J.; Zhu, Y.; Xie, J.; Peng, B.; Xia, Y. Who took my right-of-way? Human decision-driven modeling of bus lane mixed flow under roadside access interference. Int. J. Transp. Sci. Technol. 2025, in press. [Google Scholar] [CrossRef]
- Vergel-Tovar, C.E.; Rodriguez, D.A. Bus rapid transit impacts on land uses and development over time in Bogotá and Quito. J. Transp. Land Use 2022, 15, 425–462. [Google Scholar] [CrossRef]
- Satrio, R.B.; Hidayat, A.K.; Hayati, A. The Impact of Transjakarta Bus Rapid Transit (BRT) Operationalization on Economic Growth and Unemployment Rate in DKI Jakarta Province. Quant. Econ. Manag. Stud. 2023, 4, 261–277. [Google Scholar] [CrossRef]
- Apte, J.S.; Brauer, M.; Cohen, A.J.; Ezzati, M.; Pope, C.A. Ambient PM2.5 Reduces Global and Regional Life Expectancy. Environ. Sci. Technol. Lett. 2018, 5, 546–551. [Google Scholar] [CrossRef]
- He, L.; Yang, D.; Li, J. Improving the Service Quality of Public Transit with Exclusive Bus Lanes: A Perspective from Passenger Satisfaction. J. Adv. Transp. 2021, 2021, 1–16. [Google Scholar] [CrossRef]
- The BRT Standard 2024 Edition. 2024. Available online: www.itdp.org (accessed on 2 February 2025).
- Wu, X.; Cao, X.; Ding, C. Exploring rider satisfaction with arterial BRT: An application of impact asymmetry analysis. Travel Behav. Soc. 2020, 19, 82–89. [Google Scholar] [CrossRef]
- Purnawan, S.O.; Hermawan, S.; Sukmono, R.A.; Ulum, Z.K.A.B.; Alabdullah, T.T.Y. The Impact of Digital Payment and Accessibility on Passenger Satisfaction with Service Quality as an Intervening Variable. J. Organ. Dan Manaj. 2025, 21, 116–132. [Google Scholar] [CrossRef]
- Navarrete-Hernandez, P.; Zegras, P.C. Mind the perception gap: The impact of bus rapid transit infrastructure on travelers’ perceptions of affective subjective well-being. Transp. Res. Part A Policy Pract. 2023, 172, 103670. [Google Scholar] [CrossRef]
- Osvaldo, M.; Harris, M. Public Transport Integration as a Strategy to Reduce Emissions in Jakarta. Siber J. Transp. Logist. 2025, 3, 51–56. [Google Scholar] [CrossRef]
- Ma, C.; Xu, X. Providing Spatial-Temporal Priority Control Strategy for BRT Lanes: A Simulation Approach. J. Transp. Eng. A Syst. 2020, 146, 04020060. [Google Scholar] [CrossRef]
- Shah, S.A.R.; Shahzad, M.; Ahmad, N.; Zamad, A.; Hussan, S.; Aslam, M.A.; Khan, A.R.; Asif, M.A.; Shahzadi, G.; Waseem, M. Performance evaluation of bus rapid transit system: A comparative analysis of alternative approaches for energy efficient eco-friendly public transport system. Energies 2020, 13, 1377. [Google Scholar] [CrossRef]
- Zhao, D.; Mihaita, A.-S.; Ou, Y.; Shafiei, S.; Grzybowska, H.; Qin, K.; Tan, G.; Li, M.; Dia, H. Traffic disruption modelling with mode shift in multi-modal networks. In Proceedings of the IEEE Conference on Intelligent Transportation Systems, Macau, China, 8–12 October 2022; ITSC, Institute of Electrical and Electronics Engineers Inc.: Washington, DC, USA, 2022; pp. 2428–2435. [Google Scholar] [CrossRef]
- Zhu, T.; Li, H.; Wu, Y.; Jiang, Y.; Pan, J.; Dai, Z. Resilience Assessment of Urban Bus–Metro Hybrid Networks in Flood Disasters: A Case Study of Zhengzhou, China. Sustainability 2025, 17, 4591. [Google Scholar] [CrossRef]
- Roquel, K.I.D.; Abad, R.P.; Fillone, A. Proximity indexing of public transport terminals in metro manila. Sustainability 2021, 13, 4216. [Google Scholar] [CrossRef]
- Reyes, R.J. Modal Shift from the Metro Rail Transit (MRT) to the Bus Rapid Transit (BRT) Along Epifanio Delos Santos Avenue, Metro Manila. 2023. Available online: https://digital.car.chula.ac.th/chulaetd (accessed on 2 February 2025).
- Anas, A.; De Sarkar, S.; Timilsina, G.R. Bus Rapid Transit versus road expansion to alleviate congestion: A general equilibrium comparison. Econ. Transp. 2021, 26–27, 100220. [Google Scholar] [CrossRef]
- Nguyen-Phuoc, D.Q.; Tran, A.T.P.; Van Nguyen, T.; Le, P.T.; Su, D.N. Investigating the complexity of perceived service quality and perceived safety and security in building loyalty among bus passengers in Vietnam—A PLS-SEM approach. Transp. Policy 2021, 101, 162–173. [Google Scholar] [CrossRef]
- Cooper, D.K.; Carrigan, A.; Hidalgo, D. Modernizing Public Transportation—Lessons Learned from Major Bus Improvements in Latin America and Asia Transport and Urban Planning; EMBARQ, The WRI Center for Sustainable Transport: Washington, DC, USA, 2010. [Google Scholar]
- Kreindler, G.; Gaduh, A.; Graff, T.; Hanna, R.; Olken, B.A. Optimal Public Transportation Networks: Evidence from the World’s Largest Bus Rapid Transit System in Jakarta. 2023. Available online: http://www.nber.org/data-appendix/w31369 (accessed on 2 February 2025).
- Mahmoudi, R.; Shetab-Boushehri, S.N.; Emrouznejad, A. Sustainability in the evaluation of bus rapid transportation projects considering both managers and passengers perspectives: A triple-level efficiency evaluation approach. Int. J. Sustain. Transp. 2022, 16, 1059–1077. [Google Scholar] [CrossRef]
- Hardi, A.Z.; Murad, A.K.A. Spatial Analysis of Accessibility for Public Transportation, A Case Study in Jakarta, Bus Rapid Transit System (Transjakarta), Indonesia. J. Comput. Sci. 2023, 19, 1190–1202. [Google Scholar] [CrossRef]
- Mak, C. Evaluating the Environmental Benefits of Public Transportation Development on Urban Air Quality in China: Evidence from a Quasi-Experimental Analysis. J. Educ. Humanit. Soc. Res. 2025, 2, 25–33. [Google Scholar] [CrossRef]
- Kepaptsoglou, K.; Milioti, C.; Spyropoulou, D.; Haider, F.; Karlaftis, A.G. Comparing traveler preferences for BRT and LRT systems in developing countries: Evidence from Multan, Pakistan. J. Traffic Transp. Eng. Engl. Ed. 2020, 7, 384–393. [Google Scholar] [CrossRef]
- Machado, C.L.; de Andrade, C.E.S. Estimating CO2 Emissions for Bus Rapid Transit (BRT) Using Life Cycle Assessment: A Case Study in Rio de Janeiro City. Adv. Environ. Eng. Res. 2023, 4, 1–21. [Google Scholar] [CrossRef]
- Adeel, A.; Notteboom, B.; Yasar, A.; Scheerlinck, K.; Stevens, J. Insights into the impacts of mega transport infrastructures on the transformation of urban fabric: Case of BRT Lahore. Sustainability 2021, 13, 7451. [Google Scholar] [CrossRef]
- Bolkovska, A.; Petuhova, J. Simulation-based Public Transport Multi-modal Hub Analysis and Planning. Procedia Comput. Sci. 2017, 104, 530–538. [Google Scholar] [CrossRef]
- Guzman, L.A.; Enríquez, H.D.; Hessel, P. BRT system in Bogotá and urban effects: More residential land premiums? Res. Transp. Econ. 2021, 90, 101039. [Google Scholar] [CrossRef]
- Papadakis, D.M.; Savvides, A.; Michael, A.; Michopoulos, A. Advancing sustainable urban mobility: Insights from best practices and case studies. Fuel Commun. 2024, 20, 100125. [Google Scholar] [CrossRef]
- Acton, B.; Le, H.T.K.; Miller, H.J. Impacts of bus rapid transit (BRT) on residential property values: A comparative analysis of 11 US BRT systems. J. Transp. Geogr. 2022, 100, 103324. [Google Scholar] [CrossRef]
- Mijailović, R.M.; Pešić, D.; Petrović, Đ. Exploring transportation equity issues for persons with disabilities: The impact of gender on mobility and accessibility indicators. J. Transp. Health 2024, 36, 101801. [Google Scholar] [CrossRef]
- Bandara, N.; Hettiarachchi, S.; Athukorala, P. AirSPEC: An IoT-empowered Air Quality Monitoring System integrated with a Machine Learning Framework to Detect and Predict defined Air Quality parameters. arXiv 2021, arXiv:2111.14125. [Google Scholar] [CrossRef]
- Aravind, A.; Mishra, S.; Meservy, M. Nudging towards sustainable urban mobility: Exploring behavioral interventions for promoting public transit. Transp. Res. D Transp. Environ. 2024, 129, 104130. [Google Scholar] [CrossRef]
- Arriazu-Ramos, A.; Santamaría, J.M.; Monge-Barrio, A.; Bes-Rastrollo, M.; Gabriel, S.G.; Frias, N.B.; Sánchez-Ostiz, A. Health Impacts of Urban Environmental Parameters: A Review of Air Pollution, Heat, Noise, Green Spaces and Mobility. Sustainability 2025, 17, 4336. [Google Scholar] [CrossRef]
- Zannat, K.E.; Laudan, J.; Choudhury, C.F.; Hess, S. Developing an agent-based microsimulation for predicting the Bus Rapid Transit (BRT) demand in developing countries: A case study of Dhaka, Bangladesh. Transp. Policy 2024, 148, 92–106. [Google Scholar] [CrossRef]
- Ma, M.; Bian, Z.; Gao, J.; Yang, H.; Chow, J.; Ozbay, K. A multi-dimension and high-granularity equity measurement for transportation services through accessibility and reliability. arXiv 2024, arXiv:2501.14761. [Google Scholar] [CrossRef]
- Lucas, K. Transport and social exclusion: Where are we now? Transp. Policy 2012, 20, 105–113. [Google Scholar] [CrossRef]
- Chen, C.; He, F.; Yu, R.; Wang, S.; Dai, Q. Resilience assessment model for urban public transportation systems based on structure and function. J. Saf. Sci. Resil. 2023, 4, 380–388. [Google Scholar] [CrossRef]



| Indicator |
|---|
| Accessibility and Convenience |
| Travel Experience |
| Safety, Satisfaction and Environmental Perception |
| Comparative Assessment |
| Parameter | Description |
|---|---|
| Road Geometry | Station layout, turning lanes, and lane combinations based on engineering drawings and satellite data |
| Traffic Flow Data | Annual Average Daily Traffic (AADT) and vehicle composition derived from official traffic engineering reports and literature benchmarks. |
| Bus Parameters | Dwell times, acceleration rates, and stop frequencies set according to existing BRT lane conditions. |
| Traffic Signal Logic | Signal phase and cycle times at adjacent intersection adjusted to replicate Metro Manila conditions. |
| Simulation Outputs | Measured impacts included” (1) length of vehicle queues, (2) delays in transit at intersections, and (3) station efficiency under peak demand. |
| Parameters | Symbol | Input Value | Source |
|---|---|---|---|
| Average Bus Speed | Vb | 30 km/h | DOTr Field Report (2023) |
| Passenger Demand | Dp | 1500 pax/h | MMDA AADT Survey |
| Bus Headway | H | 2–3 min | DOTr |
| Average Dwell Time | Td | 25–40 s | Observed (Field Timing) |
| PM2.5 Baseline Concentration | C0 | 23 µg/Ncm | DENR-EMB (2023) |
| General Vehicle Flow | Q | ~6000 veh/h | MMDA AADT |
| Mixed Lane Travel Speed | Vm | 15–20 km/h | MMDA Traffic Report |
| Segment Length (Ayala–Magallanes) | L | 1.8 km | Google Maps Measurement |
| Metric | Estimated Value | Description |
|---|---|---|
| Total Annual Benefit | ₱72.61 billion ($1.25 million) | Yearly value of time, fuel and emissions savings |
| Present Value (PV) of Benefits | ₱832.80 billion ($14.33 million) | Discounted over 20 years at 6% |
| Present Value (PV) of Costs | ₱54.16 billion ($931,632,698.40) | Includes capital, operations, and maintenance costs |
| Net Present Value (NPV) | ₱778.64 billion ($13.39 million) | PV of Benefits—PV of Costs |
| Benefit–Cost Ratio (BCR) | 15.38 (0.26) | Benefits per peso of cost |
| Indicator | Estimated Value | Unit |
|---|---|---|
| Travel Time Savings | 8.13 billion ($139.85 million) | Peso/Year |
| Vehicle Operating Costs | 18.85 million ($324,248.09) | Peso/Year |
| Total Savings from Reduced Mortality | 450 million ($7,740,670.50) | Peso/Year |
| Total Healthcare Savings | 125 million ($2,150,186.25) | Peso/Year |
| Total Productivity Savings | 11.29 million ($194,204.82) | Peso/Year |
| Economic Productivity Gains | 63.88 billion ($1.10 million) | Peso/Year |
| Total Environmental and Societal Benefits | 72.61 billion ($1.25 million) | Peso/Year |
| Indicator | Total Score | Max Score | Average (1–4) | Percentage (%) |
|---|---|---|---|---|
| Accessibility and Convenience | 13,210 | 21,600 | 2.45 | 61.25 |
| Travel Experience | 13,588 | 21,600 | 2.52 | 62.9 |
| Safety, Satisfaction and Environmental Perception | 13,509 | 21,600 | 2.50 | 62.5 |
| Comparative Assessment | 5487 | 10,800 | 2.03 | 50.75 |
| Parameter | Value |
|---|---|
| Bus Headway | 2–3 min 1 |
| Average Speed | 30 km/h 2 |
| Bus Capacity | 85 pax |
| Passenger Demand (at Magallanes) | ~1500 pax/h 3 |
| General Vehicle Flow (EDSA Northbound) | ~6000 veh/h 4 |
| Mixed Lane Travel Speed | 15–20 km/h 5 |
| Segment Length (Ayala to Magallanes) | ~1.8 km 6 |
| Indicator | Without BRT | With BRT | Change |
|---|---|---|---|
| Average Travel Time (Private Cars) | 8 min | 6.5 min | ~19% |
| Average Travel Time (Buses) | 14 min | 5 min | ~64% |
| Private Vehicle Throughput/Hour | 6000 | 5500 | Slight |
| Bus Throughput/Hour | 20 buses | 35 buses | 75% |
| PM2.5 Emissions | 23 µg/m3 | 17.5 µg/m3 | ~24% |
| Average Person Delay | High | Medium-Low | Improved |
| Net Present Value and Benefit–Cost Ratio Analysis | |
|---|---|
| Total Annual Benefits | Php. 72,607,333,528.06 ($1,248,954,321.61) |
| Present Value of Benefits (20 years of 6% rate) | Php. 832,800,395,456.89 ($14,325,407,674.45) |
| Present Value of Costs (20 years of 6% rate) | Php. 54,158,800,000.00 ($931,612,056.61) |
| Net Present Value | Php. 778,641,595,456.89 ($13,393,795,617.84) |
| Benefit–Cost Ratio | 15.38 (0.26) |
Disclaimer/Publisher’s Note: The statements, opinions and data contained in all publications are solely those of the individual author(s) and contributor(s) and not of MDPI and/or the editor(s). MDPI and/or the editor(s) disclaim responsibility for any injury to people or property resulting from any ideas, methods, instructions or products referred to in the content. |
© 2025 by the authors. Licensee MDPI, Basel, Switzerland. This article is an open access article distributed under the terms and conditions of the Creative Commons Attribution (CC BY) license (https://creativecommons.org/licenses/by/4.0/).
Share and Cite
Pineda, J.M.S.; Monjardin, C.E.F.; Robles, K.P.V. Analysis of the EDSA Busway’s Cost Benefit: Impacts for Metro Manila’s Sustainable Urban Transportation Through Bus Rapid Transit (BRT). Future Transp. 2025, 5, 178. https://doi.org/10.3390/futuretransp5040178
Pineda JMS, Monjardin CEF, Robles KPV. Analysis of the EDSA Busway’s Cost Benefit: Impacts for Metro Manila’s Sustainable Urban Transportation Through Bus Rapid Transit (BRT). Future Transportation. 2025; 5(4):178. https://doi.org/10.3390/futuretransp5040178
Chicago/Turabian StylePineda, Jude Mark S., Cris Edward F. Monjardin, and Kevin Paolo V. Robles. 2025. "Analysis of the EDSA Busway’s Cost Benefit: Impacts for Metro Manila’s Sustainable Urban Transportation Through Bus Rapid Transit (BRT)" Future Transportation 5, no. 4: 178. https://doi.org/10.3390/futuretransp5040178
APA StylePineda, J. M. S., Monjardin, C. E. F., & Robles, K. P. V. (2025). Analysis of the EDSA Busway’s Cost Benefit: Impacts for Metro Manila’s Sustainable Urban Transportation Through Bus Rapid Transit (BRT). Future Transportation, 5(4), 178. https://doi.org/10.3390/futuretransp5040178

